Articles
Initial teacher training in engineering: a case study
Formación inicial de docentes en ingeniería: un estudio de caso
Initial teacher training in engineering: a case study
DYNA, vol. 89, no. 222, Esp, pp. 59-66, 2022
Universidad Nacional de Colombia
Received: 13 March 2022
Revised document received: 23 June 2022
Accepted: 29 June 2022
Abstract: The quality of teachers and their teaching is an important factor in accounting for the student's learning outcomes at the end of their engineering training. This article presents the results of a case study on the implementation of a tutoring plan for new teachers at Escuela Colombiana de Ingeniería Julio Garavito. The objective of this research was to design and execute a tutoring plan as a teacher training strategy for novice teachers, which would allow them to experience what it means to learn to teach and to develop relevant strategies and methodologies to achieve the expected learning results in the subjects they teach. The results obtained were a preliminary adjusted version of the tutoring plan with a set of recommendations for its implementation.
Keywords: novice teachers, mentor teachers, tutoring plan, teacher training.
Resumen: La calidad de los profesores y de su enseñanza es un factor importante para dar cuenta de los resultados de aprendizaje del estudiante al finalizar su formación ingenieril. Este artículo presenta los resultados de un estudio de caso sobre la implementación de un plan tutor para profesores noveles de la Escuela Colombiana de Ingeniería Julio Garavito. El objetivo de esta investigación fue diseñar y ejecutar un plan tutor como estrategia de formación docente para profesores noveles, que les permitiera experimentar lo qué significa aprender a enseñar, y desarrollar estrategias y metodologías pertinentes para lograr los resultados de aprendizaje esperados en las asignaturas que imparten. Los resultados obtenidos fueron una versión preliminar ajustada del plan tutor con un conjunto de recomendaciones para su implementación.
Palabras clave: profesores principiantes, profesores mentores, plan tutor, formación docente.
1. Introduction
Professionals from different disciplines enter the teaching career in engineering programs because they have extensive professional experience and knowledge in their specialty; however, when facing the challenge of teaching, they have difficulties as they lack pedagogical training. A palliative of the above is to replicate the practices of their best teachers (vicarious learning), which is not always effective due to the dynamics of knowledge and changes in the learning processes of students [1].
In this context, engineering programs should initiate or prepare their professors for professional insertion in teaching; however, it is necessary to distinguish between induction into teaching versus initial teacher training. Vonk [2] distinguishes four paths that the teacher has when entering the educational system: the first is 'natural': there is no participation of third parties, and the teacher, like any professional, enters the educational system to test their skills through their results and interactions; the second path is the collegiate model -which is not formally established-: in this, the professor is assisted by a peer who 'informally' accompanies him in his initial teaching experience, and who transfers information about the university (faculty, program ), traditions, norms, methodology, didactics, resources, and type of students (informed or care induction); the bond of the pair with the new teacher can be given by empathy, or it lies in goodwill and commiseration 'let's give him a hand', 'let's throw him a life saver, etc. From the two previous paths, it can be inferred that induction appears arbitrarily distributed, and it conditions the professional development of teachers. The third model called compulsory skills, consists of the establishment of a formal and hierarchical relationship between a teacher called a guide and the novice teacher, this model assumes that there is baggage of basic skills that can be transferred. Finally, the formalized protected mentor model, in which a process of programmed and gradual insertion of the novice teacher into the educational system is followed through the guidance, preparation, and training of mentor teachers.
Teacher training programs for novices or beginners vary from one university to another; and from one country to another, for example, in England and Wales, initiatives have been developed aimed at training novice teachers, allocating time for class preparation, structured support (with feedback thanks to the observation of classes by expert teachers), and through external induction activities [3]. In France, CIES (Centres initiation a l'Enseignament Superieur)" oversee training future university teachers. In Germany, the training of the novice university teacher is a requirement to access teaching. The novice teacher in the Netherlands is offered a completely voluntary set of activities aimed at their teacher training, such as the assignment of a mentor, seminars, and meetings to class observations and supervision [4].
According to Pregent, et al. [5], in Canada, to train novice teachers, there is individualized attention, a general offer of courses, collaboration among equals, and the promotion of degree evaluation. In some Spanish universities, such as Malaga, Seville, Autonomous Madrid, Barcelona, and others, seminars, practices, supervision, lessons, etc. are used as strategies to introduce novice teachers to topics related to curricular planning, teaching methods, and elaboration of didactic contents. In the United States, there is the "Faculty Internship Program" for the teacher training of novice teachers in several of its universities, this consists of training courses for new teachers and mentors; There are also support groups, made up of experienced teachers who advise novice teachers, and observe novices' classes, providing them with feedback and advice. Table 1 summarizes some activities developed in teacher induction systems in some countries.
A teacher training factor for novice or beginner teachers, which is repeated in the countries, is the existence of the figure of a mentor teacher. These generally have experience, disciplinary knowledge, and, in addition, have training in pedagogy and didactics, with sufficient elements to accompany and guide novice teachers on issues of teaching methodologies, evaluation strategies, resources, and institutional culture.

In the educational context of some universities in Colombia, the initiation of the engineering teacher is only for outstanding students, who with the figure of an intern, monitor, or academic assistant has initial training, although this is not always the case. The structure of teacher training plans in higher education institutions are usually initiatives framed in the context of the institution that executes them (with the limitations that this implies); sometimes, isolated from the national panorama, which adds to the training of the novice teacher a component of uncertainty about the resources that they will be able to access during their initial training. Under these circumstances, it is necessary to unify the process of insertion into the teaching career. The tutor plan that links mentors with novice teachers could be an alternative that could be followed in all engineering faculties in the country to correctly manage the learning and development of the new teacher.
The tutor plan is a planned program that aims to provide teacher training to novice teachers for their insertion in engineering education; its design and implementation have emerging variants based on the need to adapt tutoring to institutional conditions considering its history, philosophy, teaching staff, curricular model, human resources, organization, and institutional dynamics, among others.
The tutor plan in this research is conceived as part of a training process that is continuous, which is developed in close and systematic guidance of the mentor to the new teacher (shared learning, understanding, empathy, construction of knowledge and criticism) involving two dimensions: cognitive, understood as normative knowledge schemes that structure professional thinking, through individual and group experiences, through a process of interaction between theory and practice; and cooperative, in terms of actions in an institutional climate of support and help among colleagues, of sharing knowledge, feelings, and experiences among equals. The components of the tutor plan that emerge from the two dimensions mentioned are structuring elements, which encourage reflection on the professional activity itself as a strategy for review, analysis, and permanent improvement of teaching.
The construction of the tutor plan, in this research, started from the diagnosis of the educational problem and its context (needs for teacher training of novice teachers); it continued with the justification, design, operational aspects (academic intervention), schedule, and budget; and it ended with the evaluation and monitoring of the tutor plan. The fundamental idea of the tutor plan was peer support based on interest in the development and achievement of an educational goal by the novice teacher, as an adaptive expert, and a central stakeholder in the process. The objective was to design a tutoring plan that would allow novice teachers to be introduced to what learning means and under what conditions it is learned; as well as learning to adapt knowledge to each situation, learning to use knowledge to improve practice, and learning to frame guide and review student tasks. The novice was introduced to the organizational chart of functions of the various centers and programs of the institution, as well as familiarized with the different resources offered by the university for learning and teaching (libraries, resource centers, computer rooms, etc.). The purpose was to help facilitate the transition from the novice to the initiated teacher; in addition to helping to reduce tensions, stress, and moral harassment, all important in the process of initial insertion of engineering teachers. The construction of the tutor plan focused on the objectives of teacher training, educational communication, university learning, content, teaching methodology activities, teaching models, learning activities, didactic resources (educational technologies), formative evaluation, practical application, and reflection of teaching practice. In this process, the novices are responsible for their learning and development, and the mentor is responsible for facilitating this process through strategies that promote reflection and analysis of their practice.
2. Materials and methods
The methodology was developed under a qualitative approach framed in a descriptive study with a non-experimental design, using the single case study modality. The sample consisted of 8 concerted teachers from the Innovad-IE research group from Escuela Colombiana de Ingeniería Julio Garavito in the city of Bogotá, who participated in the development of the educational research project "Case study: tutor plan for novice teachers of the Escuela Colombiana de Ingeniería"; At the time the project was developed (2013), the research group had 5 novice teachers: 3 from the core of basic science training and 2 from the core of basic engineering (young teachers, recently graduated, with some professional experience and with less than 4 years of teaching experience in higher education). The rest of the participants were the 3 teachers who played the role of mentors (teacher with pedagogical training from the same department, possessing teaching experience and skillful class management)), and who had a minimum experience of 12 years. With these 8 teachers, three focus groups were formed in the format of new teachers and mentors, as shown in Table 2. The criteria that were considered to choose the mentors and novices were belonging to the Innovad-IE research group and fulfilling teaching functions at Escuela Colombiana de Ingeniería in the training centers in basic sciences and basic engineering sciences. All the instruments used in this investigation were designed according to Sampieri [31].

The technical sheet of the diagnostic survey of 39 questions was: universe: men and women tenured professors from Escuela Colombiana de Ingeniería Julio Garavito; sampling unit: People; total respondents or universe: 5; data collection technique: personal survey; the objective of the survey: to know how novice teachers prepare, execute, and evaluate their classes. Also, novice teachers were surveyed about the expectations that the development of attitudes about their teaching performance fosters, enhancing their self-esteem and feelings of professional responsibility, to include them in the tutoring plan.
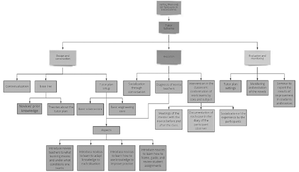
To respond to the objective proposed in the development of this research, three stages were considered for the execution of the methodology. The first of them was the design and construction of the preliminary tutor plan by a group of mentor teachers (preparation). The second stage of the tutor plan was subdivided into a phase for the socialization of the tutor plan (conversations) and the diagnosis of new teachers; The instrument used in the development of this phase was a 39-item questionnaire survey. The second phase included the execution of the tutor plan through an intervention in the classroom, carried out by the novice teachers, and feedback from the mentor teachers; It was carried out in an academic semester (2013-2), in which the mentor teachers collaboratively advised their novices during 8 class sessions. The latter met with their mentor before, during, and after the same sessions, and based on this, 3 cases were documented, 1 for each focus group. The strategy used to collect information on the intervention was the diary of the teacher and the participant-observer, of the work in the classroom, carried out by three focus groups. The third and final stage consisted of evaluating and adjusting the tutor plan. A seminar was held to present the results of each case, evaluate, and adjust what was necessary for the next application. Fig. 1 shows the stages of this plan.

For the design and construction of the tutor plan, a group of experts met, including the three mentor teachers, to discuss and agree on the concepts, theories, principles, and beliefs of the plan, thus contributing to its contextualization and enrichment. The stage corresponding to the execution of the plan, as mentioned before, began with the socialization phase through two conversations with all the new teachers. The objective of the first was to identify, analyze and assess those actions or own experiences that facilitated decision-making in the classroom. The comments of the participants revolved around class preparation, the measurement of learning, teaching methodologies, evaluation, among other topics. With the above, it was possible to incorporate into the tutor plan elements such as a) the novice teacher's beliefs or preconceptions that helped to interpret their experiences in training, b) updated disciplinary knowledge to improve teaching practice. In the second discussion, the participants learned about the operational aspects of the academic intervention, its objective, methodology, and evaluation. The expected results had to be within the personal, group, and material possibilities involved in the tutor plan. In both talks, the participants expressed their concerns, got to know each other, shared their experiences as teachers, and, above all, novice teachers overcame their shyness and created confidence, so that everyone could feel comfortable participating. They recognized that a period of tensions and intensive learning awaited them in an unknown context, besides, it was necessary to organize disciplinary knowledge and maintain personal balance.
3. Results
In the answers of the novice teachers issued in the discussion, which coincide with the answers to some questions of the questionnaire survey, strengths, interests, and deficiencies in didactic-pedagogical training were evidenced. It is noteworthy that, in the novice teacher, the effectiveness dimension plays an important role: they want step-by-step instructions on how to do things efficiently; they want to learn how to manage the class, how to organize the curriculum, how to assess students... they are more concerned with the "how" and less with the "why" and the "when". The information collected, and described below, became an important input to introduce the first adjustment to the tutor plan, to do a more pertinent job, and be oriented according to the observed needs.
3.1 Case No 1
Novice teachers had high expectations of teaching and were confident that they could use the new approaches in their teaching and transfer their most innovative ideas. They expressed the need to work on the didactic design of a class, the pedagogical aspects that must be considered, and how to evaluate learning. Additionally, guided by the experience of the mentor teacher, they expressed the desire to integrate virtual environments as support for their respective differential calculus classes. Based on the above, the new teachers worked in the following areas: didactic preparation of a class and its formal elements, formative evaluation, basic professional skills of a new teacher, and virtual learning environments. The fact of sharing the same subject: differential calculus, previously agreed upon, facilitated constructive feedback from the mentor and made it possible to reflect on the content, methodologies, teaching materials, and evaluation systems.
3.2 Case No 2
The mentor teacher advanced with the novice in the redesign of activities according to the objectives and needs of the physical subject I. The novice teacher expressed interest in classroom management, commented on the difficulties that students had in presenting their work through a document: how to write an abstract, an introduction, describe materials, specify essential contents, infer conclusions, correctly cite other authors, and report bibliographical references; In addition, they showed deficiencies in the writing of scientific texts and ignored the parts that made it up. By identifying these aspects, they proposed to work in the following areas: how to prepare reports and papers, write a short text around a subject of the course, and evaluate students through technical reports, documents, or texts, on a particular topic.
3.3 Case No 3
The mentor teacher recounts the case of his two novice teachers, who show great interest in working on student motivation: they want to learn to articulate class moments to achieve a pleasant and fluid work session; he is also concerned about the interaction with the students and the evaluation since the study topics in programming I are practical cases. Based on this, the mentor guided the novices in some topics such as class planning, relationship with students, and organization of content. He also shared with them some techniques to interact with students, such as: asking them questions, answering questions, generating spaces for reflection and dialogue. In the same way, he warned them about the dangers of seeing classes as a collection of mechanical activities and without relation to the application contexts, and finally, he advised them in lesson planning and execution with assertive communication at the beginning, during, and at the end of the class to maintain the dynamism, equal interest, and level of importance. During the 8 sections, greater participation of the students was evidenced, due to the interest shown by the novice teachers when listening to their interventions. The novices gave their students confidence in their abilities and integrated the interventions into their speeches as a teacher. The use of language was appropriate to the level of their students.
The most recurrent themes in the three focus groups referred to the treatment of content: learning to adapt knowledge to a context; linking content and practice: learning to use knowledge to improve practice; and assigning tasks to students: learning to frame, guide, and review student tasks. The results were:
Learning to adapt knowledge to each situation: the novice teacher discovers tools that he offers his students and uses in his classes so that his students learn to learn (teacher mediator, student manager of their learning; appropriate intervention in the zone of proximal development; application and generation of learning from experiences and life events, etc.), and thus allow them to find answers that the profession will ask of them. The students highly valued that their novice teacher presented their subject in an experiential, practical way, with strategies that they could use to learn the subject; They applauded the favoring of personal work, individualized orientation, self-assessment, and the possibility of choosing between differentiated class activities.
Learn to use knowledge to improve practice: the novice teacher manages to refine the content for teaching and learning; select what is relevant and articulate the most conceptual knowledge with events of daily life. Students see with better eyes laboratory guides that are less prescriptive and closer to real cases.
Learn to frame, guide, and review student tasks: The novice teacher improved his development in the formulation of tasks or activities for his class: now he links them with situations and/or problems of the students' daily lives. Before the tasks or activities that arise in class, they offer their students valid examples of how to proceed with their learning and/or resolution. The students celebrate that the tasks or activities proposed in class, involve different ways of resolution that are explained in class; In addition, the goals and objectives pursued in the activities to be carried out are specified.
The results of the evaluation of the tutor plan in the third stage, which served as input for its adjustment, were: reviewing ineffective teaching routines, regular and systematized meetings between mentor and novice teachers, greater observation time by novice teachers from the classes of their mentor teachers, focus the tutor plan on class management, stress and workload, time management, relationships with students and colleagues; less emphasis on assessment, and more on counseling and support; workshops for new teachers throughout a year, and the review of new conceptions of teaching and learning in the tutoring plan.
Among the improvements identified in novice teachers, the following stand out: greater awareness and reflective level of their teaching practice (analyzing basic teaching models), increased ability to ask questions and share thoughts with a peer teacher, greater confidence in oneself which favors self-esteem, openness, constructive criticism, empathy, and security; expansion of the repertoire of teaching skills and abilities. The mediation link with the mentor allowed the novice to create a collective scaffolding and recognition of his work, as well as an increase in professional learning. As for the mentors, they developed a repertoire of counseling skills and abilities and were also more aware of their teaching practice, which allowed them to reflect and improve.
Some strategies not contemplated in the academic intervention, but which are able to help the novice in their teacher training, are linking them to workgroups in which seminars are organized, new courses related to the disciplinary training of the novice are proposed (for example, elective courses), evaluate works, and develop practical classes. The simple fact of introducing newcomers into the institutional culture; to show them the different resources that the university offers for teaching, such as libraries, resource centers, computer rooms, the teacher development plan, etc., or involving them in the organizational chart of functions of the institution's study centers and programs, can contribute to lowering tensions, disorientation, and stress, and favors the gradual transition from novice to a teacher. This research has shown that the first years of teaching for new teachers are critical and crucial for their permanence in the profession.
4. Discussion of results
With the lessons learned from the intervention, and based on documented experiences from other universities, the following recommendations are made:
Different levels of effectiveness of the novice teachers in the development of the tutor plan were evidenced. It was also found that tutoring is more effective to the extent that both participants, mentor teacher and novice teacher, coincide in the same specialty. The best strategy to work on the tutor plan is to start from the needs or concerns of novice teachers on a particular topic and based on this plan the activities to be carried out, as well as the complementary topics to be treated become part of the intervention. Although there were problems due to the lack of time for the novices to fully participate, it was observed that reaching agreements with them on the activities and topics to be discussed turns out to be a motivating element.
Teacher training programs organized in discrete units of knowledge or skills taught by experts, with a limited duration or little to no follow-up and practical application, have no chance of changing either the beliefs or the teaching practices of novice teachers.
One of the possibilities or advantages offered by the correct application of a tutor plan is the transformation of the vicarious learning approach. In a teacher training plan without the mentoring of a tutor teacher, it is natural that vicarious learning is one of the main tools of the novice teacher to structure the learning process and its evolution. However, under the model of a tutor plan, vicarious learning can be used as a support strategy and not as a central strategy in teacher training.
Some qualities that are linked to the tutoring function and that constitute facilitators are, among others: disposition, openness, flexibility, credibility (of the professional ethical component), warmth, empathy, cordiality, and example. The quality of an effective mentor teacher has to do with their ability to provide emotional support to the novice teacher.
Given the close relationship between the mentor and the novice teacher, and the comprehensive support that the latter receives from their tutor, the latter's ongoing training is necessary [32]. The tutor must be trained and practice supervision skills, relationship, and communication skills to carry out their functions, among which are: the review of the novice teacher's teaching career, learning styles, the identification of attitudes or behaviors that could hinder the performance of the beginner, knowledge of the educational model, and the institutional regulations applicable to the training process. It is also important that tutors have skills for planning and diagnosing evaluation.
Mentor and novice teachers must have both internal and external motivation so that they prioritize to this type of activity since they privilege any other commitment over these, and the lack of perseverance to attend the sessions or to fulfill with the agreements, does not allow the desired progress in the process [33]. In addition, the tasks of novice teachers should be less difficult than those of the mentor teachers.
Participation in the tutor plan must be institutionally recognized as a requirement of either continuity, promotion in the categories of the teaching statute, or at the time of receiving a distinction or incentive, since this would prompt teachers, in general, to give more importance and priority to these aspects related to their training, which will have a direct impact on the quality of teaching.
One of the duties associate and tenured professors have at Escuela Colombiana de Ingeniería are following the professorship statute article 9, paragraph 2 "To be a tutor of instructor teachers, assistant professors and those who have not entered the ranking". Therefore, it is valuable that this is reinforced among teachers so that they are linked to the tutor plan. The plan should include courses which socialize the organizational culture, understood as the system of values that give the institution its identity.
Teacher training for all, in an educational institution, in perspective of interculturality, diversities, and differences of teachers, is fundamental [34]. Generating spaces for reflection on teaching practices allow determining the specific needs of each group and the type of didactic strategies, types of pedagogical and technological support with which teachers feel comfortable, motivated, and better attuned to the learning processes of students, especially in the field of higher education in engineering.
5. Conclusions
A one-year tutor plan provides the initial support that novice teachers need to enter university teaching practice, but it is not enough to achieve long-term objectives such as the construction of professional knowledge; In this perspective, the tutoring plan must be intense and continuous if the goal is to improve teaching practice and create a solid professional culture with a shared and aligned understanding of high-quality teaching.
In the academic intervention, it was evidenced that an open, collaborative, and equitable tutor in communication avoids a passive adaptation of the novice teacher impairing thought autonomy and decision-making because both the mentor and the novice intervene to identify and promote academic conditions in which the second can perform confidently and assertively. It is recommended that the tutor plan balance communication and peer-learning to achieve good teacher training for novice teachers. Learning circles are suggested as informal spaces or scenarios for reflection and analysis of specific problems in novice teachers where experiences can be shared with learning exchange and collaborative reflection.
Standardizing the selection processes for novice teachers and mentors, training teachers through the tutor plan, and periodically evaluating the new teaching practices of novice teachers has multiple advantages in terms of agility, continuous improvement, and better retention of novice teachers; in addition to creating a learning community in the classroom, and contributing to the development of a professional identity
It is desirable to have continuous and evolving teacher development programs, with follow-up and support, that allow both novice teachers and mentors to be adaptive experts in their teaching careers. This implies insertion programs, collaboration, a teacher network, plus extra resources.
Future works
For future experiences, it is necessary to consider that the evolution of the novice teacher is intrinsically linked to the environment in which they are expected to develop their skills. The implementation of a tutor plan has a great influence on the learning of the novice teacher, so surrounding and supporting them is useful and decisive in their training, in addition to providing constant and relevant support in their work. Additionally, the opening of elective courses of interest led by the novice teacher could allow them to explore less tortuous paths more freely to achieve learning results more easily.
References
Roarty, J., Dalal, M., Ross, L. and Carberry, A., Examining the influence of a professional development program on High School Counselors'. Practices Regarding Engineering, 2021IEEEFrontiers in Education Conference (FIE), pp. 1-5, 2021, DOI: https://doi.org/10.1109/FIE49875.2021.9637308.
Vonk, J.H.C., A knowledge base for mentors of beginning teachers: results of a dutch experience. Teacher Education Policy, pp. 112-134. Falmer Press, London, 1996.
Tickle, L., The induction of new teachers. Reflective professional practice. 1st edition. Cassell, London, 1994.
Wubbels, T., Créton, H.A. and Hooymayers, H.P., A school-based teacher induction programme. European Journal of Teacher Education, [online]. 10(1), pp. 81-94. 1987. Available at: https://doi.org/10.1080/0261976870100110
Prégent, R., Fontaine, S. and Wouters, P., Les services de pédagogie universitaire québécois: état de la situation en 1996. Res academica, [online]. 15(1), pp. 61-96. 1997. Available at: https://www.researchgate.net/publication/317313296_Pregent_R_Fontaine_S_et_Wouters_P_1999_Les_services_de_pedagogie_universitaire_quebecois_Etat_de_la_situation_en_1996_Res_Academica_vol15 no 1 et 2 61-96.
Childs, J., Zarch, R., Tobrey, R. and Fletcher, C., Networked improvement communities as tools for teacher empowerment, 2021Conference on Research in Equitable and Sustained Participation in Engineering, Computing, and Technology (RESPECT), pp. 1-3, 2021, DOI: https://doi.org/10.1109/RESPECT51740.2021.9620620.
Britton, E.D., Paine, L. and Raizen, S., Comprehensive teacher induction: systems for early career learning. Springer Science & Business Media. 2003.
Kardos, S.M. and Johnson, S.M., On their own and presumed expert: New teachers' experience with their colleagues. Teachers College Record, 109(9), pp. 2083-2106, 2007.
Sykes, G. and Burian-Fitzgerald, M., Cultivating quality in teaching. Professional teaching standards: the case of Connecticut. A Qualified Teacher in Every. 2004.
Ingersoll, R. and Smith, T.M. Do teacher induction and mentoring matter?, NAASP Bulletin, [online]. 88(638): pp. 26-40, 2004, Available at: https://repository.upenn.edu/gse_pubs/134.
Hornilla, T., Formación del profesorado universitario y calidad de la enseñanza. Universidad del País Vasco, 1ra edición, Universidad del País Vasco, Bilbao, España,1999.
Valcárcel-Cases, M., La preparación del profesorado universitario para la convergencia europea en educación superior. ESXXI [Online]. 1 de diciembre de 2005. [citado 28 de febrero de 2022]. 23, pp. 209-213. Available at: Available at: https://revistas.um.es/educatio/article/view/130
Imbernón, F., El profesorado principiante: inserción a la docencia. Octaedro, Barcelona, 2009.
Bruns, B. and Luque, J., Great teachers: how to raise student learning in Latin America and the Caribbean. World Bank Publications. 2014.
Mira, M.M. and Romanowski, J.P., Processos de inserção professional docente nas políticas de formação: o que documentos legais revelam. Acta Scientiarum. Education, 38(3), pp. 283-292, 2016.
Saviani, D., Sistema nacional de educação e plano nacional de educação. Autores Associados, Campinas, SP, 2014.
Gatti, B.A., Barretto, E.S.D.S. and André, M.E.D.D.A., Políticas docentes no Brasil: um estado da arte. In Políticas docentes no Brasil: um estado da arte, pp. 295-295, 2011.
Leal, C. and Maia, H., Representação social de formação e trabalho docente nos programas de residência pedagógica. In Jornadas Nacionales, 4, Latinoamericanas de Investigadores/as en Formación en Educación, 2., 25, 26 y 27 de noviembre de 2014, Universidad de Buenos Aires, Buenos Aires, 2014.
Bezerra-de Carvalho, M.R. O programa de bolsa de iniciação à docênciapibid: contribuições e limites no âmbito dos cursos de formação inicial. Metáfora Educacional, (15), pp. 287-302, 2013.
Noffs, N.A. and Rodrigues, R.C.C., A formação docente: PIBID e o estágio curricular supervisionado. Revista e-Curriculum, 14(1), pp. 357-374, 2016.
Cuenca, R., Las carreras docentes en América Latina. La acción meritocrática para el desarrollo profesional. OREALC/Unesco, Santiago de Chile, 2015.
Beca, C. and Cerda, A.M., Política de apoyo a la inducción de profesores principiantes. In: Boerr-Romero, Ingrid (Ed.). Acompañar los primeros pasos de los docentes. OEI; Santillana. Santiago de Chile, pp. 13-27, 2010.
Avalos, B. y Carlson, B. et al., La inserción de profesores neófitos en el sistema educativo: ¿Cuánto sienten que saben y como percibe su capacidad docente en relación con las tareas de enseñanza asignadas Proyecto Fondecyt 1020218, Santiago, Chile? 2005.
Instituto Nacional para la Evaluación de la Educación. Los docentes en México. Informe 2015. INEE, México DF, 2015
Diario Oficial de la Federación. Ley General del Servicio Profesional Docente: artículo 2. (201AD), México, 2013.
Instituto Nacional para la Evaluación de la Educación, Lineamientos para la selección de tutores que acompañarán al personal docente y técnico docente de nuevo ingreso en educación básica y media superior en el marco del Servicio Profesional Docente. INEE, México DF, 2014.
Méndez, J.I.M., ¿Cómo hacer de la evaluación un instrumento para la profesionalización docente?, De las concertaciones políticas a las atribuciones jurídicas en el sector educativo. Revista Mexicana de Análisis Político y Administración Pública, (8), pp. 167-194, 2015.
Canales, E., La formación de tutores académicos en educación superior. En: Barrón T.C., (Coord.). Currículum y actores: diversas miradas, pp.47-59. Universidad Nacional Autónoma de México. México D.F, México: 2004. Available at: http://www.scielo.org.mx/scielo.php?script=sci_arttext&pid=S0185-26982005000200015.
Ministerio de Educación Perú, Ley de Reforma Magisterial. Lima, Perú, 2012.
Marcelo-García, C., Burgos, D., Murillo Estepa, P., López, A., Gallego-Domínguez, C., Mayor Ruiz, C.M. and Jáspez, J.F., La inducción del profesorado principiante en la República Dominicana. El programa INDUCTIO. Revista Iberoamericana de Educación, 71(2), pp. 145-168, 2016.
Hernández-Sampieri, R., Fernández-Collado, C. and Baptista-Lucio, P., Metodología de la investigación, Mc Graw - Hill Interamericana, México, 2006.
Ferreira, C. Pinho-Lopes, M. and Huet, I., Evaluation of the quality of teaching and learning for 1 st year engineering programmes - an initial contribution, 2018 3rdInternational Conference of the Portuguese Society for Engineering Education (CISPEE), pp. 1-8, 2018. DOI: https://doi.org/10.1109/CISPEE.2018.8593473
Atúncar-Prieto, C. and Deroncele-Acosta, A., Educational virtualization model in initial teacher training, 2021XVILatin American Conference on Learning Technologies (LACLO), pp. 490-493, 2021, DOI: https://doi.org/10.1109/LACLO54177.2021.00086.
Acosta-Poveda, N.E., Formación inicial de docentes y calidad educativa: perspectivas de la Facultad de Educación de la Universidad de los Andes, [online]. 2020, p. 35 P. Bogotá D.C. Available at: https://repositorio.uniandes.edu.co/bitstream/handle/1992/49418/u83 7730.pdf?sequence= 1 &isAllowed=y
Notes