Article
Proposal for the integration of risks in the life cycle of business processes and their relationship with process mining
Propuesta para la integración de los riesgos en el ciclo de vida de los procesos de negocio y su relación con la minería de procesos
Proposal for the integration of risks in the life cycle of business processes and their relationship with process mining
DYNA, vol. 89, no. 223, pp. 150-158, 2022
Universidad Nacional de Colombia
Received: 21 April 2022
Revised document received: 18 August 2022
Accepted: 19 August 2022
Abstract: Through business process modeling, organizations in general have managed to optimize their processes, through a robust and automated process architecture. Similarly, through risk management, companies seek to ensure that the risks that can negatively affect the achievement of the organizations' strategic objectives are identified, analyzed, and adequately responded to. Based on the risk assessment, an organization will need to choose whether to accept the risk, mitigate the risk, or transfer the risk to the same or another process. When carried out effectively, risk management in business processes ensures that the organization's limited resources are prioritized to address in the most efficient way the problems that will affect them the most, and thus their continuity is achieved. and sustainability. This article explores questions associated with What is a business process, BPM? and What are the risks associated with business processes? How does the use of BPM modeling and process mining facilitate risk management at all stages of the process lifecycle? The most important contributions are related to the mapping of cycle risks to a functional and specific framework, and affect the life cycle in its entirety, which were analyzed through process mining.
Keywords: Risk, process management, process mining, life cycle, business process.
Resumen: Por medio de un modelado de procesos de negocios, en general las organizaciones han logrado optimizar sus procesos a través de una arquitectura de procesos robusta y automatizada. De igual forma, a través de la gestión de riesgos las empresas buscan garantizar que se identifique, analice y responda adecuadamente a los riesgos que pueden afectar negativamente la realización de sus objetivos estratégicos. Con base en la evaluación de riesgos, una organización deberá elegir si acepta, mitiga o transfiere el riesgo a otro o al mismo proceso. Cuando se realiza de manera efectiva, la gestión de los riesgos en los procesos de negocio asegura que se prioricen los recursos limitados de la organización para abordar de la manera más eficiente los problemas que más les afectarán, y se logre de esa manera su continuidad y sostenibilidad. Este artículo explora preguntas asociadas a: ¿Cuáles son los riesgos que se asocian a los procesos de negocio? y ¿Cómo el uso del modelado BPM y la minería de procesos facilitan la gestión de los riesgos en todas las etapas del ciclo de vida de los procesos? Los aportes más importantes están relacionados con el mapeo de los riesgos del ciclo a un marco funcional y específico, y afectan el ciclo de vida en su totalidad, los cuales fueron analizados por medio de una minería de procesos.
Palabras claves: Riesgo, gestión de procesos, minería de procesos, ciclo de vida, procesos de negocio.
1. Introducción
La gestión de procesos de las empresas es reconocida como una estrategia fundamental para generar y conservar las ventajas competitivas a través del seguimiento y simplificación de procesos corporativos, así como ha permitido la identificación de factores críticos para la gestión de proyectos organizacionales que involucran procesos triviales. Los proyectos de mejoramiento que abordan las empresas, a su vez involucran riesgos con gran impacto en su gestión, no obstante, esta estrecha relación no ha tenido la atención suficiente para articularlos como una parte integral del proceso. Por su parte, la minería de procesos (Process Mining) como una tecnología eficaz para extraer conocimiento de los registros de eventos de los procesos críticos obtenidos de distintos sistemas de información, sirve de soporte para cerrar el ciclo de mejora continua que propone la gestión de procesos (BPM).
Con este artículo se presenta una primera perspectiva general de la integración de los conceptos, técnicas y metodologías para integrar los riesgos involucrados en los diferentes procesos de negocio durante las fases del ciclo de vida de éste, los cuales por medio de una minería se logran caracterizar de forma sistemática, detectando variables comunes que, al ser evaluadas y controladas, minimizan los esfuerzos al reducir la materialización de los riesgos y sus efectos en el desempeño organizacional. En una primera parte, se explicarán las razones por las cuales el estudio cobra importancia para las empresas, en un segundo capítulo, el método utilizado para revisión de la información y en un tercer capítulo, los resultados obtenidos frente a los aportes de las investigaciones entre la gestión del riesgo, la gestión de los procesos de negocio y la minería de datos como disciplina para evaluar la información. Debido a la amplitud de la información revisada, este trabajo brinda un primer acercamiento a la revisión integral de los tres conceptos, siendo este una invitación para indagar el diseño o implementación de una metodología para sistematizarlas de manera integral, reconociendo la importancia y aplicación que cada una otorga a los procesos y a las empresas, de forma individual. De igual forma, este artículo, permite dar a conocer los estudios sobre este tema, servir de guía y proporcionar meta-información para investigadores, científicos que estén interesados en las temáticas.
2. Marco teórico
Las organizaciones funcionales adoptan la especificación y el mejoramiento de los procesos corporativos como una medida que les ayuda a mejorar los procesos críticos de su mapa de procesos. Es importante mencionar que la gestión de procesos [1]se ha reinventado últimamente con relación a los esfuerzos de mejora continua que se remontan a los inicios gestión de la calidad total de la década de 1980 [2].
El BPM (Business Process Management) es una disciplina que supervisa cómo realizar los diferentes procesos y actividades que se desarrollan en una organización, abarca todo el ciclo de vida de los procesos y busca garantizar resultados consistentes y aprovechar las oportunidades de mejora[3]. La mayoría de los objetivos de mejora incluyen la reducción de costos, la reducción de los tiempos de ejecución y la reducción de las tasas de error, así como también la obtención de ventajas competitivas a través de la innovación. Las iniciativas de mejora pueden ser puntuales o de carácter continuo; pueden ser incrementales o radicales. Es importante destacar que BPM no se trata de mejorar la forma en que se realizan las actividades individuales, más bien, se trata de administrar cadenas completas de eventos, actividades y decisiones que, en última instancia, agregan valor a la organización y sus clientes. Estas cadenas de eventos, actividades y decisiones se denominan procesos [4].
Por consiguiente, constituir organizaciones con base en los procesos de negocio aunque representa ventajas a las empresa, que siete de cada diez [5] empresas encuestadas sobre la visión de procesos empresariales, fallaron en su implementación a pesar de sus altas inversiones, tanto de tiempo como de dinero, lo que indica que si bien es importante ejecutar los proyectos de reingeniería de procesos, también es igual de fundamental tener claro todo aquello que debe ser evitado, es decir, cobra relevancia evaluar el riesgo de cada una de las etapas del procesos para poder anticiparse a su materialización, que finalmente generará costos a las empresas frente a reprocesos, subutilización de recursos y pérdidas de tiempos, que afecten a su vez la sostenibilidad y continuidad del negocio.
2.1. Gestión de procesos empresariales.
La gestión de procesos corresponde a un ejercicio transversal, es la encargada de dominar el uso de los recursos, así como la dinámica de las actividades operacionales en la compañía. La gestión sigue etapas para su implementación como son: planificación, dotación de personal, dirección, organización, presupuesto y control. Así que la gestión de procesos empresariales podría resumirse en la implementación de estas etapas en las compañías [6].
La idea general del término gestión de procesos empresariales [7] es comprendida y tiene una amplia gama de definiciones, no obstante, en su comprensión general, la gestión de procesos permite entender y modificar la entrada de un producto o servicio, en una salida en un intervalo de tiempo específico, utilizado en la ejecución de actividades que pueden requerir algunos recursos, mano de obra o materiales.
Si bien es cierto, existen múltiples conceptos alrededor de la gestión de procesos empresariales, con diferentes enfoques, todos apuntan a que el objetivo principal de la gestión de proceso es crear un vínculo directo entre componentes individuales, objetivos del proceso y estructura de éste. Si se logra crear este nexo, el rendimiento de la organización debería comenzar a crecer en aspectos como calidad y cantidad, tiempo de respuesta y oportunidad.
Adicionalmente, el ciclo de vida de dicho proceso empieza con la definición de los objetivos tanto de la organización como del proceso, análisis de los factores limitantes y no limitantes en términos de su contexto que generan una alteración en los procesos de la organización [8, 9]. Teniendo clara, los procesos, la manera como interactúan a través de su ciclo de vida y los riesgos inherentes, se determinan los pasos a seguir en los ciclos siguientes, es entonces donde la minería de procesos, que es una disciplina de investigación que se ubica entre la inteligencia computacional y la minería de datos, por una parte, y la modelación y análisis de procesos, contribuye a lograr tener una visión integrada en tiempo real del desempeño de cada una de las actividades.
2.2. Minería de procesos
La idea de la minería de procesos permite descubrir, monitorear y mejorar los procesos reales a través de la extracción de conocimiento de los registros de eventos ampliamente disponibles en los actuales sistemas (de información), que incluye [10,11]:
La minería de procesos abarca el desglose de los procesos a partir del registro de eventos o sucesos.
Busca monitorear la autenticidad y la conformidad frente a las desviaciones de los eventos registrados frente a un modelo o patrón.
Rediseñar modelos, y lograr predecir eventos o sucesos, preferiblemente negativos, para dar recomendaciones a las empresas, y puedan tomar decisiones oportunas.
Es una forma para estandarizar y evitar la materialización de riesgos recurrentes, basada en datos históricos.
De manera paralela es importante resaltar, que la transformación digital, que conlleva una minería de procesos, no sólo impacta en las expectativas del cliente. También impacta las técnicas y métodos que utilizan las empresas para satisfacer a los clientes todos los días [11]. De igual forma, la metodología Lean Six Sigma según (Gupta et al., 2012) [12] ha probado que es un enfoque sólido para mejorar continuamente la calidad de los productos, cómo se producen y cómo son entregados al cliente, es decir a lo largo de toda la cadena productiva. Tiene una sólida trayectoria en la industria, donde inicialmente fue utilizada por empresas de fabricación como Toyota, Motorola y General Electric [13], también ha sido adoptado por muchas organizaciones de servicio.
El ciclo de mejora DMAIC (Definir, Medir, Analizar, Mejorar y Controlar) [3] se encuentra en el corazón de Six Sigma [8,14]. Divide el ciclo de mejora en varias etapas desde la comprensión del problema hasta la capacidad de medirlo, para identificar la raíz de las causas potenciales y desarrollar una solución que pueda ser implementada bajo un plan de control. Este enfoque global de DMAIC se mantiene también en la era digital.
Por todo lo anterior, la minería de procesos [15] es un gran aporte para que varias etapas en el DMAIC analicen la verdadera complejidad de las corrientes de valor. La minería de procesos en sí es agnóstica con respecto a la metodología que se utiliza a su alrededor. Por ejemplo, se puede aplicar la minería de procesos en el contexto de un proyecto BPM, con un enfoque de Teoría de Restricciones, en un ciclo PHVA (Plan/Hacer/Verificar/Actuar), así como una práctica de auditoría[16].
3. Metodología
El presente estudio se desarrolló bajo un protocolo de revisión bibliográfica [17], donde se incluyeron términos de búsqueda acerca de conceptos de gestión por procesos BPM (Business process management), gestión del riesgo (Risk management), minería de procesos (Process mining). De acuerdo con esta metodología consistente en la definición de preguntas de investigación, planteamiento de la estrategia de búsqueda que incluye la definición de fuentes de información, parámetros de inclusión y exclusión, selección de trabajos y escogencia de un gestor bibliográfico.
Por medio de la metodología empleada, se pretendió realizar una exploración de la evaluación de los riesgos durante el ciclo de vida BPM en los procesos empresariales, y su relación con la minería de procesos mediante la síntesis, comparación y análisis de los artículos existentes, que, de forma particular o general, sirvieran de insumos [18].
Se propone un modelo de clasificación que combina elementos conceptuales básicos de la gestión de procesos, gestión del riesgo y minería de procesos, su aplicabilidad en las empresas, retos y limitaciones. El modelo incorpora un uso organizacional y una orientación de sistema. La aplicación se basa en una revisión de la literatura de dieciocho artículos de investigación relacionados con las temáticas (Tabla 1).

En consecuencia, este estudio propone un marco metodológico que enfatiza en cinco etapas de construcción: preparación, exploración, evaluación, análisis y resultados. En la primera etapa de preparación, donde se delimitó el alcance de la investigación, el horizonte de tiempo a revisar, y las variables a considerar en la revisión de la literatura. En la etapa de exploración, se revisaron los aportes de las tres disciplinas: procesos de negocio (BPM), gestión del riesgo y minería de procesos, frente a su importancia en los procesos organizacionales, alcances y perspectivas, herramientas y beneficios.
Después de identificar las diferentes dimensiones del análisis y decidir sobre la construcción de múltiples variables en común, se inició el análisis en dos segmentos principales: el análisis de descubrimiento básico y el análisis más detallado de cumplimiento y rendimiento. En la fase de evaluación, distinguimos una perspectiva de flujo de control, organizacional y aplicaciones que incluía la secuencia de actividades dentro del proceso de negocio. Además, la información se exploró desde un punto de vista organizacional, investigando los actores involucrados en el proceso. Por último, en la etapa de análisis, se detallaron los criterios en común de las tres metodologías, así como sus aportes y limitaciones a la adecuada gestión de los procesos.
Finalmente, la fase de resultado es la etapa de cierre de la revisión, el resultado de los análisis es un compendio de la información relevante desde las tres temáticas enfocadas a los procesos de negocio, punto de partida para la mejora de procesos e incluso para realizar el rediseño de procesos y disminuir ineficiencias de los procesos identificadas a lo largo del ciclo de vida BPM. En la Fig. 1, se resumen las etapas utilizadas, y el aporte de cada uno, en la obtención de los resultados.
4. Resultados y discusión
La intención principal de la gestión de riesgo es contrarrestar un posible riesgo mientras que se brindan alternativas para una evasión de éste o una mejora en el desempeño[19]. Para ser más precisos, un contexto general de la gestión de riesgo está compuesta por tres periodos o ciclos: identificación, análisis y control. Es importante resaltar que estos procesos comúnmente se originan por incertidumbres y debido a ello, puede resultar sumamente complejo identificar un riesgo de forma conveniente, no obstante, con el fin de caracterizarlos, se emplean propiedades como la probabilidad, impacto, período de tiempo, unificación, entre otros.
Para la gestión de procesos (BPM) y la gestión de riesgos (RM), no existen enfoques consolidados que apliquen los conceptos de procesos a la disciplina de la segunda o por el contrario, que consideren los riesgos como parte de la primera, dentro de su ciclo de vida. De acuerdo con Zur Mueblen [5], existen tres modelos donde se integran la gestión del riesgo y los procesos de negocio:
Un modelo de estructura de riesgo (1), proporciona información sobre las relaciones jerárquicas. Este tipo de modelo admite las dos relaciones semánticas básicas: composición (es decir, un riesgo es parte de) y especialización (es decir, un riesgo es como). El modelado de riesgos compuestos es útil para comprender qué riesgos deben ocurrir juntos para que pueda ocurrir un riesgo mayor. El modelado especializado ayuda a elaborar los detalles que representan a éstos.
Un Modelo de objetivo de riesgo (2), es una matriz con riesgos formando las filas y objetivos colocados en las columnas. Por lo tanto, admite dos puntos de vista; primero, se puede estudiar qué impacto puede tener un riesgo en diferentes objetivos. Si los objetivos se ponderan con puntajes para reflejar su importancia, dicho modelo puede respaldar la identificación de aquellos más importantes. En segundo lugar, el modelo de objetivo de riesgo muestra los riesgos a los que está expuesto un objetivo, esta información es útil para descubrir objetivos que es poco probable que se alcancen.
Un Modelo de riesgos extendidos (3), en este modelo se vinculan los riesgos y procesos relevantes en un modelo de proceso de negocio. Se basa en eventos conscientes del riesgo para cada una de las actividades de un proceso, y se utiliza para identificar las actividades más críticas en un modelo de proceso.
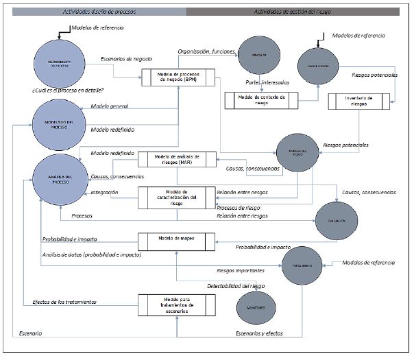
En la Fig. 2, se muestra la relación entre las etapas del ciclo de vida de los procesos y las actividades realizadas para la gestión del riesgos, en la cual se puede observar que la salida de los procesos, representan entradas para la generación de riesgos; así como la salida de las actividades de gestión del riesgos, generan información de entrada para mejorar los procesos, teniendo en cuenta las causas, consecuencias, probabilidad e impactos de los errores derivados de cada una de las etapas de los procesos empresariales.
Teniendo en cuenta la literatura [20] esta sugiere cuatro estrategias para el manejo del riesgo, estás se mostrarán a continuación en el mapa conceptual (Fig. 3).
Los riesgos se han definido como posibles sucesos que podrían conducir a la situación de que no se alcance un objetivo predefinido. Como tal, diferentes riesgos tienen impacto en los diferentes objetivos, es por esto por lo que a través de las estrategias de gestión se busca reducir su impacto al interior de los procesos y evite el logro de los objetivos organizacionales.
4.1. Taxonomías comunes del riesgo en las estrategias empresariales
Este concepto ha sido abordado en múltiples ocasiones en la literatura y la más reconocida en las empresas se caracteriza por el estudio y análisis del contexto del riesgo. Considerando lo mencionado anteriormente, es fundamental resaltar que generalmente las amenazas por contexto a una empresa son: riesgos humanos, riesgos naturales y riesgos medioambientales.
Adicionalmente, Pavlova [7] sugiere añadir al modelo implementado de factores de riesgo los sistemas empresariales para la contemplación del contexto comercial a los factores de riesgo que ya se encontraban identificados. Ellos afirman que los riesgos pueden generar impacto positivo en las empresas si se gestionan correctamente dentro de la misma y, es también de suma importancia la capacidad de reacción de la organización frente a los cambios externos.
En la investigación realizada el contexto correspondiente al riesgo general se sintetiza en pequeños grupos. En la Fig. 4, se presenta una taxonomía de riesgo construida con base a la investigación mencionada previamente.
Además, es necesario señalar que los riesgos pueden ser causados dentro de la compañía o generarse por factores externos. Un ejemplo de ello en los proyectos BPM puede ser la elección de un proveedor que no cuenta con la tecnología necesaria o la falta de capacidades y habilidades de los miembros del equipo.
4.2. Riesgos específicos en los procesos (BPM)
En la Tabla 2 se plantean los riesgos comunes en las fases y entre ellas mismas. Asimismo, las clasificaciones que están basadas en el ciclo de vida de los riesgos de los proyectos correspondientes al BPM son sumamente útiles ya que son vistos desde una perspectiva de gestión. Esto permite a los encargados del proceso abarcar los riesgos particulares con el ciclo presente del BPM, es importante resaltar que hay un nivel de superposición entre los riesgos que se originan en las diferentes fases del ciclo de vida.

De igual forma, existen riesgos que se encuentran asociados a la transición entre las diferentes etapas del proceso como se detalla en la Fig. 5.
De modo complementario se presenta un diagrama (Fig. 4) que clasifica la categorización de los riesgos que están involucrados con los riesgos mencionados en la Fig. 6.
Una vez se conocen los factores de riesgos, gestionar la comprensión de estos desde una mirada transversal, resulta importante, es aquí donde la minería de procesos, resulta ser una técnica cuyo objeto es estudiar ya procedimientos o factores estandarizados para autogestionarlos, automatizarlos y conseguir que sean más eficientes. Por medio de la minería de procesos las empresas pueden seleccionar toda la información existente sobre cómo se están desarrollando los procesos, dentro de su organización, identificar cuáles son los aspectos para mejorar y qué está suponiendo un obstáculo para lograr los resultados.
Su aplicación abarca todos los aspectos de la digitalización, desde la migración de los datos a los procesos de auditoría, pasando por el control de transacciones financieras. Como camino para lograr esa transformación, se debe garantizar conservar toda la información recopilada en cada una de las etapas del ciclo de vida de los procesos para lograr mejorar su gestión, reducir los tiempos, eliminar las operaciones ineficaces y, además, es posible recuperar y mantener los procesos estandarizados y automatizados de los sistemas de origen.
La implantación de la minería de procesos también resulta especialmente útil en la cadena de suministro. Al ser un proceso que pasa por numerosas fases, esta tecnología permite medir el desempeño en cada una de las etapas de los procesos y tomar las acciones preventivas frente a la posible materialización de los riesgos presentes en los procesos.
Actualmente, las compañías que aún no han incorporado esta metodología recogen los modelos de su procesos y operaciones de forma manual, lo que generalmente refleja una información idealizada y desconectada de la realidad. Con process mining [21] los procesos se construyen desde el dato proporcionado una documentación real y abriendo un gran abanico de análisis al detalle y en tiempo real.
4.3. Integración gestión por procesos BPM (Business process management), gestión del riesgo (Risk management), minería de procesos (Process mining)
Al incorporar los tres conceptos, se encontraron los siguientes criterios para establecer una relación, como se muestra en la siguiente Tabla 3.

5. Conclusiones
En esta investigación se analizaron los diferentes riesgos que son parte del ciclo de vida del BPM, esto a través del estudio de las clasificaciones de riesgo que han sido ampliamente abordadas en la literatura y que se han clasificado los diversos factores de riesgo que pueden estar relacionados con los ciclos individuales en el ciclo de vida del BPM. Gran parte de los riesgos identificados están vinculados con la construcción del proyecto, es decir, la imprecisión en los métodos de diseño, las fallas en el establecimiento de objetivos, análisis incorrecto de las métricas, entre otros.
Del mismo modo, se demostró que, al mapear los diferentes riesgos del ciclo a un marco funcional y específico, algunos riesgos se generan en las diferentes fases del proceso, que son y afectan específicamente a estas, mientras que los riesgos que presentan relación con el sistema afectan el ciclo de vida en su totalidad. Esta investigación muestra que se presentan riesgos dentro de las fases, pero también cuando se está pasando de una a otra a otra etapa. Sin embargo, actualmente no se elaboraron estrategias para mitigar el riesgo en los proyectos de BPM.
La minería de procesos evidencia múltiples ineficiencias y ofrece una gran oportunidad para mejorar los procesos de negocio desde la eliminación, mitigación y transferencia de los riesgos.
Esta investigación es el insumo para seguir estableciendo la relación entre los riesgos y los procesos de negocio, y de esta manera en una siguiente investigación establecer una metodología instrumentalizada que permita, de manera preventiva y predictiva detectar anomalías en los procesos, que puedan no sólo afectar su desempeño sino generar también pérdidas y subutilización de sus recursos.
Por todo lo anterior, se propone como etapa siguiente de la investigación diseñar una metodología para la gestión del riesgo y la gestión de los procesos, basada en la analítica de datos y enmarcada en los procesos normativos de riesgos, que facilite la detección temprana de los riesgos a lo largo del ciclo de vida de los procesos.
Referencias
Gošnik, D. and Stubelj, I., Business process management and risk-adjusted performance in SMEs. Kybernetes. 2021. DOI: https://doi.org/10.1108/K-11-2020-0794
Gupta, V., Acharya, P. and Patwardhan, M., Monitoring quality goals through lean Six-Sigma insures competitiveness. International Journal of Productivity and Performance Management, 61(2), pp. 194-203, 2012. DOI: https://doi.org/10.1108/17410401211194680
Jamil, N., Gholami, H., Saman, M.Z.M., Streimikiene, D., Sharif, S. and Zakuan, N., DMAIC-based approach to sustainable value stream mapping: towards a sustainable manufacturing system. Economic Research-Ekonomska Istrazivanja, 33(1), pp. 331-360, 2020. DOI: https://doi.org/10.1080/1331677X.2020.1715236
Lamghari, Z., Radgui, M., Saidi, R. and Rahmani, M.D., Defining business process improvement metrics based on BPM life cycle and process mining techniques. International Journal of Business Process Integration and Management, 9(2), pp. 107-133, 2019. DOI: https://doi.org/10.1504/IJBPIM.2019.099875
Mahmoodzadeh, E., Jalalinia, S. and Nekui Yazdi, F., A business process outsourcing framework based on business process management and knowledge management. Business Process Management Journal, 15(6), pp. 845-864, 2009. DOI: https://doi.org/10.1108/14637150911003748
Masso, J., Pino, F.J., Pardo, C., García, F. and Piattini, M., Risk management in the software life cycle: a systematic literature review. Computer Standards and Interfaces, 71, art. 3431, 2020. DOI: https://doi.org/10.1016/j.csi.2020.103431
Nedra, A., Néjib, S., Yassine, C. and Morched, C., A new lean Six Sigma hybrid method based on the combination of PDCA and the DMAIC to improve process performance: application to clothing SME. Industria Textila, 70(5), pp. 447-456, 2019. DOI: https://doi.org/10.35530/IT.070.05.1595
Papanikolaou, M. and Xenidis, Y., Risk-informed performance assessment of construction projects. Sustainability (Switzerland), 12(13), art. 5321, 2020. DOI: https://doi.org/10.3390/su12135321
Pavlova, A., Daniliuk, M., Pavlov, A., Savoskula, V. and Bendenko, E., Applying a risk-based approach to the analysis of environmental aspects (on the example of dairy industry enterprise). In: International Multidisciplinary Scientific GeoConference Surveying Geology and Mining Ecology Management, SGEM, 2020, pp. 67-74. DOI: https://doi.org/10.5593/sgem2020/5.2/s21.008
Pejić-Bach, M., Bosilj-Vukšić, V., Suša-Vugec, D. and Stjepić, A.M., BPM and BI in SMEs: the role of BPM/BI alignment in organizational performance. International Journal of Engineering Business Management, 11, art. 4182, 2019. DOI: https://doi.org/10.1177/1847979019874182
Pinggera, J., Soffer, P., Zugal, S., Weber, B., Weidlich, M., Fahland, D., Reijers, H.A. and Mendling, J., Modeling styles in business process modeling. In: 13th International Conference on Business Process Modeling, Development and Support, BPMDS 2012, 17th International Conference on Exploring Modeling Methods for Systems Analysis and Design, EMMSAD 2012 and 5th EuroSymposium 2012, Held at CAiSE, Vol. 113 LNBIP, Springer Verlag, 2012, pp. 151-166. DOI: https://doi.org/10.1007/978-3-642-31072-0_11
Realyvásquez-Vargas, A., Arredondo-Soto, K.C., Carrillo-Gutiérrez, T. and Ravelo, G., Applying the Plan-Do-Check-Act (PDCA) cycle to reduce the defects in the manufacturing industry. a case study. Applied Sciences (Switzerland), 8(11) art. 2181, 2018. DOI: https://doi.org/10.3390/app8112181
Schönig, S., Cabanillas, C., Jablonski, S. and Mendling, J., (). Mining the organisational perspective in agile business processes. In: 16th International Conference on Business Process Modeling, Development and Support, BPMDS 2015, and 20th International Conference on Exploring Modeling Methods for Systems Analysis and Design, EMMSAD 2015, held at Conference on Advanced Information Systems, Vol. 214, 2015, pp. 37-52. Springer Verlag. DOI: https://doi.org/10.1007/978-3-319-19237-6_3
Seeliger, A., Sánchez Guinea, A., Nolle, T. and Mühlhäuser, M., Process Explorer: intelligent process mining guidance. In: 17th International Conference on Business Process Management, BPM, Vol. 11675, LNCS, Springer Verlag, 2019, pp. 216-231. DOI: https://doi.org/10.1007/978-3-030-26619-6_15
Seidel, S., Toward a theory of managing creativity-intensive processes: a creative industries study. Information Systems and E-Business Management, 9(4), pp. 407-446, 2011. DOI: https://doi.org/10.1007/s10257-009-0123-7
Sobek, D.K. and Smalley, A., Understanding A3 thinking: a critical component of Toyota’s PDCA management system. Taylor and Francis, 2008. DOI: https://doi.org/10.4324/9781439814055
Sun, Y., AI-Khazrage, L. and Özümerzifon, Ö., Generating high quality samples of process cases in internal audit. Lecture Notes in Business Information Processing, 427, LNBIP, 2021, pp. 263-279. DOI: https://doi.org/10.1007/978-3-030-85440-9_16
Urrútia, G. y Bonfill, X., Declaración PRISMA: una propuesta para mejorar la publicación de revisiones sistemáticas y metaanálisis. Medicina Clínica, 135(11), pp. 507-511, 2010. DOI: https://doi.org/10.1016/j.medcli.2010.01.015
vom Brocke, J. and Mendling, J., Frameworks for business process management: a taxonomy for business process management cases. Springer International Publishing, 2018, pp. 1-17. DOI: https://doi.org/10.1007/978-3-319-58307-5_1
Zerbino, P., Aloini, D., Dulmin, R. and Mininno, V., Process-mining-enabled audit of information systems: methodology and an application. Expert Systems with Applications, 110, pp. 80-92, 2018. DOI: https://doi.org/10.1016/j.eswa.2018.05.030
zur Muehlen, M. and Rosemann, M., Integrating risks in business process models. ACIS 2005 Proceedings - 16th Australasian Conference on Information Systems, [online]. 2005. Available at: https://www.scopus.com/inward/record.uri?eid=2-s2.0-84869116782&partnerID=40&md5=f545c6d0c1da09ccfa2f61fc48c2974d
Notes