Article
Definition of constants & input and output variables for a parametric model of a SI internal combustion engine
Definición de constantes y variables de entrada y salida para la elaboración de un modelo paramétrico de un motor de combustión interna de encendido provocado
Definition of constants & input and output variables for a parametric model of a SI internal combustion engine
DYNA, vol. 90, no. 227, pp. 140-146, 2023
Universidad Nacional de Colombia
Received: 27 February 2023
Revised document received: 05 July 2023
Accepted: 28 July 2023
Abstract: In this article is shown a path to define constants as well as input and output variables when elaborating a parametric model of an internal combustion engine by triggered ignition. There are discussed the different critical factors that should be considered when determining the constants and variables, this includes the engine operating conditions, the properties of the fuel and the emissions generated. In addition, there is also described the methods used to measure and validate these constants, variables, graphic methods and the different type of model founded. It concludes with the revision of the practical applications of the parametric model including its performance and concentration of the CO2 emissions to the environment.
Keywords: Parametric model, IC engine, spark ignited, performance, emissions.
Resumen: Este artículo presenta un enfoque para definir constantes y variables de entrada y salida en la elaboración de un modelo paramétrico de un motor de combustión interna de encendido provocado. Se discuten los factores críticos que deben tenerse en cuenta al determinar las constantes y las variables, incluyendo las condiciones operativas del motor, las características del combustible y las emisiones que generan. Además, se describen los métodos utilizados para medir y validar las constantes y variables, los métodos de grafos y los tipos de modelos encontrados. El artículo concluye con una revisión de las aplicaciones prácticas del modelo paramétrico, incluyendo su rendimiento y la concentración de emisiones de CO2 al ambiente.
Palabras clave: Modelos paramétricos, motor de combustión interna, encendido provocado, rendimiento, emisiones.
1. Introduction
Nowadays, the application of the computation for mechanical design is fundamental in the different industries. The manufacture of parts by the 3D modeling has become a remarkable importance [1]. With the capacity of the latest technology just as software´s allows a faster and more accurate production. In order to find and establish a better design pattern there were developed different referential models, being one of them the Parametric Design (PD), this determines and point sout the best possible combination of values for all the parameters needed to describe the design object [2] by mathematical formulas. Despite the ambiguity to establish parameters in a model, which means work with variables in a parameter defined ambiance, the parametric model is an improvement in the behavior and performance for creating architectural or mechanical models because it includes relational parameters to the different elements [3,4].
The Parametric Modelling (PM) has a correlation between input and output variables, which are defined by a functional dependance among the set of parameters with unknown value. However, these can be estimated through its own inputs and outputs available [5]. Defining these variables require some rules focused in logical and imperative programming in addition of measuring the variational geometry based in parametric characteristics and solve the restrictions presented in the model [6].
The PM has a wide range of applications in different areas, as it exposed by [7] it can be used in 3D modeling, by determining a model to establish the security of passengers inside a vehicle. In the same way in the construction area [8], tunnels [9], aerial systems [10], or even social studies [11]. Some investigations described below are made and the associate benefits when applying PM in each area.
In [12] a parametric design methodology was developed in the aviation company Eurocopter to accelerate the process of designing a gearbox for helicopters, achieving a time improvement and optimizing its construction.
Another example is in [13] investigation where it was implemented a PM in the pavement design with the goal of reducing its production costs by the modification of the layers without affecting negatively in its structural properties. The results shown a significant improve in the design not only for its cost reduction but also for its increased lifetime when applying optimizing algorithms in the design phase.
Like the previous one, [14] is an investigation to estimate de future civil hypersonic plane costs using a new parametric model which integrates the design of the vehicle with its own operative parameters. As the favorable results obtained in the development of the project Horizon 2020 STRATOFLY, being these ones economically viable and technically feasible.
In another area, [15] there was a study to check the optimization of forms and dimensionality of the design space when implemented an PM in a design simulation. With the integration to the design along with the optimization algorithm the design space was freed-up considerably which also means in a construction resources reduction.
In the automotive industry, there have been many investigations where is applied PM to develop some modifications in the fuel injector [16], reduce engine emissions [17] or also measure its performance [18]. However all of the described articles are related to the diesel engines.
In this paper, the objective is to determine the variables for a gasoline engine modelling, addressing the design parameters needed to define and elaborate an optimal and precise model.
2. Dichromatic graph methods
It is used to solve the variables of the problem that will be posed that at the same time will create algorithms and allow to find de relation inside the set of data that is form by edges and corners.
The Dichromatic Graph Method (DGM) represents the structure of mathematical models, situations, and problems and algorithms through dichromatic graphics that transform successively. This method consists in the execution of the different graph transformations [19].
This graph theory was initially elaborated to solve combinatory problems, it is mainly used in computational problems, Enn Tyugu an actual scientific leader of the Tallinn Cybernetic Institute, proposed and created foundations theoretically the method in 1970. He included two color graphs to represent the structure of the mathematical models [20].
A mathematical model is solved applying the DGM, by creating calculation algorithms in the engineering, most methods tend to use graphs, being principally applied in two directions: the automatic generation of algorithms and the assistance for the visualization and interaction with the model structure [20].
2.1. Applications for the dichromatic graph method
Lately, this is the most used method when it comes to problem solving in the different engineering areas, among them are some publications like Rivero who uses the method in the creation of mechanical design algorithms. The graphs are an efficient tool to elaborate these algorithms that work as a response to solve the diverse nature complex problems [21].
[22] used this method in his coil springs, in fact, and algorithm approach permit the improvement of the understanding of the matter at hand, it is because it will show the relation between the variables of the mathematical model.
In order to apply this method as the solution of a problem, it is needed to follow the steps shown below as mentioned by [22]:
For the graph creation, such as the model or problem, the steps presented in Fig. 1 must be followed.

3. Parametric model types for internal combustion engines, triggered fired and four stroke engines
3.1. Black, gray and white box models
Between the Internal Combustion Engines (ICE) models we can highlight these three kinds: black, gray and white box [23]. Each of them has its own advantages and disadvantages so none is “better” than the other, just when solving practical problems if one of them is precise the other ones will show deficient results, so to choose the one that fits better is necessary to have an advance understanding of the main problem as well as the input and output data.
The black box models tend to be phenomenological, regressive and linear, making them the simplest ones but also less flexibles in the practice [24]. The structure of this model is used when there is no consideration of the system´s background [25] or when the physic associated to this is very difficult to model [26]. Moreover, the white box systems are totally based on the physics and could model the continual dynamics variations of the states of the system [24]. The increase in its complexity, achieve by the consideration of the physics behind means that the obtained results are better [25].
A midpoint between these two types of models is the one called grey box, which in automotive applications, is based on regressive models as well as physical mathematical structure [23]. These models provide more precision to the results and decrease the computing time due to the technics used are less complex [26].
3.2. MVEMs and CCEMs
Two of the most common models inside the automotive field are the Mean Value Engine Model (MVEM) and the Cylinder-by-Cylinder Engine Model (CCEM) [27,28]. The first ones are considered gray box models because of some complex phenomenon (like the combustion represented through dynamics equations) are replaced by algebraic relations commanded by data [24] or by an engine mapping [27]. Models like this one can become very compact as is shown by [29] where, starting from a tristate non-linear dynamic system, it achieves the approximate representation of the whole ICE with the precision with standards for the engineering application.
On the other side, the objective of CCEM, also called Within-Cycle, Crank-Angle based Models (WCCM), is to model the dynamics of the engine combustion and valves as well as the dynamics of the flow of the mass and the energy depending on the turning angle of the crankshaft. Therefore, they are considered as white box models [24]. The development has taken place since decades ago as is presented by [30], who predicts the performance of a 4-strokes triggered ignition engine in a wide operation range. It is worth mentioning that inside de CCEM can be find two types: the predictive and the diagnostic, being the first type dependent on the second [28]. A detailed explanation about this last classification can be found in [31].
The validity of the MVEM, as well as the CCEM, depends on the application. When it comes to design, development and evaluation of an ICE, the CCEMs are the best choice. On the other hand, the MVEMs are used for control and observation of the engine in real time [28]. It is also because the MVEMs have been developed for situations when it is in stationary state, meaning that transitory state conditions make the results not precise at all [32].
3.3. Adimensional and multidimensional models
Here is presented another way to classify the models for describing the functioning of the ICE which is by grouping them by its dimension. The simplest ones are the adimensional models [33]. In this smaller group we can find those models that does not present a spatial resolution but can consider many zones inside the combustion chamber [34]. The models that only use one zone tend to use an empirical obtained burn rate for each operation point of the engine, so when we have access to this information and the data extrapolation needed is small, this type is the most suitable when it comes to accuracy [33]. One of the most important mathematical functions used for this burn rate is the Wiebe function. This one predicts the performance of the ICE [35].
When some of the geometrical parameters are considered inside the thermodynamics mainly, is said that is multi-zone [33]. When it has two zones, as shown for [36] or [37], one zone that is burnt is considered as well as another one that is not. Moreover, because it is necessary to consider the thickness of the flame in the enclosed area between the areas that are totally burnt and the ones totally un-burnt inside the combustion chamber, tri-zone models have been created [33]. So, the main reason of the tri-zone models are to improve compared to the bi-zone´s accuracy of the theorical results and the experimental ones like in [38]; to simulate new spark plugs configurations with the aim of improving the fuel consumption when combined with a VVT system [39] or more specific analyses concerning the modeling of the flame [40].
The multidimensional models have their application when analyzing limited conditions or particulars [33]. This makes the computing more complex and demanding. New approaches, however, are combining multidimensional and adimensional models which permit to create a bridge between these two types as shown by [41], where an adimensional model was used to simulate the process of combustion by combining it with a CFD tridimensional model which is used to analyze the variances of the Cinetic energy and its dissipation in the cold gases flow inside the cylinder.
4. Internal combustion engine modeling parameters
One of the objectives of this work is to provide an overview of the parametrical models to simulate the ICE that use the Otto cycle, in the next section is about the parameters that are needed when working with adimensional models. Whatsoever the works presented by [41-44] can be checked if the lectors want to deepen their knowledge.
4.1. Unique zone adimensional models’ parameters
Inside this group, there are the MVEM. As mentioned before, these are grey box and consider that the combustion inside the cylinder, because the conditions are frontier defined, is going to develop in identical form each time these conditions are imposed at the start of the work cycle [45].

Generally, as mentioned by the author named before, the independent variables are going to be the time and the alternative nature of the ICE and is represented through the delay of the effect between cylinders. This approach allows to model the engine with isothermal conditions in the intake manifolds and a pure delay system in the exhaust manifold.
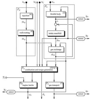
The MVEM are commonly used for control and evaluation activities [29, 46, 47] for that, the output parameters will be, more than physical, are signals that can be used by an electronic controller. For that, [45] considers that the main output variables of the model are the torque produced by the engine, the temperature, pressure and mass trapped inside the cylinder in function of the turning angle of the crankshaft as is presented in [46] model.
The particularity of the cause-effect model as is simplified in the fig. 2 where is clear that are not considered in the input but vary in function of the time (independent variable) changes the value. These parameters depend on the type of model, because are selected arbitrarily until certain point, among them are often found the mass flow rate of air that enters the cylinder, the pressure in the intake manifolds, mass flow rate of fuel injected by the valves and the mass flow of the mixture that enters the cylinder [45].
4.2. Multizone adimensional models’ parameters
The multizone models may be cylinder by cylinder, where the main input parameter is the crankshaft turning angle, while the output is the pressure inside the cylinder as showed in the models made by [38,39] or even the temperature of the exhaust gases [23,36].
It is worth mentioning that because these are more complex, this type of engine modeling requires many sub models in order to simulate the complex combustion process inside the cylinder. As mentioned by [33], there are five phenomes that require a submodel to create the zero-dimension multizonal parametrization: suction, heat transfer, burnt gas composition, mass burnt ratio and the turbulence inside the cylinder.
For the suction, can be use models already developed as the one proposed by [48] or the submodel presented in the review work by [49]. However, the work by [33] provides the characteristics that a submodel should contain for the mass burnt ratio. For the heat transfer inside the cylinders can be used models by [50] and [51], which are commonly used in the triggered ignition combustion engine modeling. For the last one, the properties of the gases involved in the combustion can be obtained from the thermochemical tables from National Institute of Security and Technology [52] and the volume of the cylinder must be determined by geometrical relations depending of the turning angle and the angular velocity of the crankshaft. The mentioned relations must also contain the cylinder diameter, the travel, the length of the connecting rod and the compression ratio of the engine [33].
The multizone models are both in complexity and type of applications, a bigger amplitude that the unique zone models. An overall picture of these models, together with its classifications, combustion approach and principal submodels can be reviewed in the investigation work by [49].
4.3. Models involving emissions
For the analysis of the parametric models, we consider the input and output variables. These second ones, as mentioned, could be emissions, power, torque, efficiency, energy lost by heat, etc.
In order to achieve a better efficiency and less contamination, it has to develop an ideal combustion in all its cycles and when achieving this type of combustion is obtained molecular nitrogen (N2), carbon dioxide (CO2) and water (H2O). As known, the function cycles of a thermal combustion engine cannot be perfect, there are generated other additional elements like volatile organic compounds (OVC), carbon monoxide (CO), sulfur oxide, lead compound and nitrogen oxides (NOX) [53].
For the analysis the engine studied function must be established, illustrate the characteristics, cylinder capacity, and max power at those RPM´s, the torque, number of cylinders, compression ratio, fuel injection system, type of fuel, octane rating fuel and the most important for the emissions, the type of catalyst which will be used as input variables [54]. For the response output variables, the concentration of the exhaust emissions is taken while idling or minimum which is the static test.
The units and measures of these values are shown in the table below, obtained from [53].

As [55] mentions that the in the adimensional multizone if an analytic expression is used for the mass burnt rate, these become predictive tools that apart from calculating the power produced or the engine efficiency, are also capable of predicting the NOX emissions of that engine.
One emission directed approach is proposed by [47]. In his model, the contaminant gases are dependent on the crankshaft turning degree, the RPM´s, the lambda factor and the braking torque. In addition, a black box model is used for its estimation because of the complexity of the exhaust gases formation description and not always are the main objective of the internal combustion engine modeling.
Another parametric model example for the emissions control can be seen in [56], there were used black box parametric model already defined before. Variables that allowed to select a part of the data where needed to create to identify and others to validate. In this case, 262 data items were used, 250 to identify and the 12 remaining to validate. The next step was creating commands that allowed a comparison between the different models in the comparison as well as the validation. Following that, is making an analysis of the data, like input variables to get the CO2 concentration and the average global temperature as output. With that information it was possible to storage the input values in the created vectors in order to save the information and make the relations between each one. The CO2 concentration can be modified to analyze the output parameters that are the average global temperature.
5. Example for variable selection for an internal combustion engine model
Bayesian modeling is a statistical approach that is based on Bayes' theorem to infer the probability of a hypothesis in function to the available evidence. This type of statistics uses a prior probability of the hypothesis together with the experiment or observation, calculates another probability with the obtained data [57]. This update is done through Bayes' law, which relates the prior probability, the plausibility of the data and the subsequent probability.
A variable is a numerical representation of a characteristic or event in a data set, nevertheless, in the Bayesian model the continuous occurrence of an event is considered a random variable, which allows us to calculate the mean, deviations and confidence intervals or credibility [58]. It is worth emphasizing that the randomness of the variable implies greater uncertainty due to its uncertain behavior, however, this model allows us to determine a better approach of a hypothesis with other variable or output. To identify the variables in the Bayesian model we must carried out an analysis of the components or parameters that affect the process, these ones vary from the study to which it is carried out, for example, the exposed temperature of a chemical [58] or the resistance of a structure under certain frequencies [59].
The output variables are the numerical or graphic representation which estimates the changes or alterations of a process before certain study parameters, it could be a machine, a structure, chemical compound, among others; for that reason, it has applications in some areas, such as decision making, risk analysis, artificial intelligence, medicine, and engineering. The results or output variables allow us to determine the behavior and performance of the variable under certain parameters or conditions which statistically represent the best or worst scenario (hypothesis) [60].
6. Conclusions
As a result, the parametric modeling allows to determine the parameters needed for the application of the design object through formulas, by improving the behavior and performance in the development of the studied models.
The parametric modeling is needed to recognize the relation between input and output parameters, which values are unknown. It can be defined starting from the application to we need to check, this could be logic programming, variational geometry or the restrictions in the modeling. The output variables could be the emissions, power, torque, efficiency, and heat loss power, etc. for them it is necessary take into account the exhaust emission concentration in the idling or minimal advance.
A good way to focus the parametric method is by dichromatic graphs, using them for the resolution of algorithms in partnership with the variables relation obtained by a group of data formed by edges and corners. This is principally applied in two directions: the automatic algorithm generator and the assistance with regard to the visualization and interaction with the mathematical model structure.
They are divided in two main groups according to its internal combustion engines functioning and its dimension. The adimensional are those that does not have a special resolution but can use a MVEM, considering a grey box model starting from a dynamic system it can represent almost the entire engine functionality with an engineering precision, it focuses on the observation and control of the active engine. The multidimensional are applied in limited or particular conditions, which converts in a very complex and demanding model which main model to use is CCEM that is about designing, developing and evaluating the ICE.
Generally, in the multizone models, the main input parameters is the crankshaft turning angle and the output is the cylinder pressure or even in some cases the temperature of the exhaust gases. Moreover, being more complex it requires the use of submodels as the suction, heat transfer, burnt gas composition, burnt mass ratio and turbulence inside the cylinder.
References
Monedero, J., Parametric design: a review and some experiences, Autom Constr, 9(4), pp. 369-377, 2000, DOI: https://doi.org/10.1016/S0926-5805(99)00020-5
Marrero-Osorio, S.A. y Martínez-Escanaverino, J., Estrategia para el diseño paramétrico basado en modelos, 2008.
Rolvink, A., van de Straat, R., and Coenders, J., Parametric structural design and beyond, International Journal of Architectural Computing, 8(3), pp. 319-336, 2010, DOI: https://doi.org/10.1260/1478-0771.8.3.319.
Sheet, P. I., School of Environment and Development, 1(July), 2011, 5233 P.
Theodoridis, S., Learning in parametric modeling: basic concepts and directions. Chapter 3. In: Theodoridis, S., Ed., Machine Learning (2nd Ed.), Academic Press, 2020, pp. 67-120. DOI: https://doi.org/10.1016/b978-0-12-818803-3.00012-x
Janssen, P., and Stouffs, R., Types of parametric modelling, in: 20th International Conference of the Association for Computer-Aided Architectural Design Research in Asia (CAADRIA 2015), Daegu, South Korea, 2006.
Deb, A., and Srinivas, K.C., Development of a new lumped-parameter model for vehicle side-impact safety simulation, Proceedings of the Institution of Mechanical Engineers, Part D: Journal of Automobile Engineering, 222(10), pp. 1793-1811, 2008. DOI: https://doi.org/10.1243/09544070JAUTO801.
Zavala, M.T., Muttio, E.J., y Botello, S., Modelado paramétrico mediante programación visual en el diseño y análisis estructural de edificios, Revista Mexicana de Métodos Numéricos, 1, art. 8, 2017.
Luo, H., Li, L., and Chen, K., Parametric modeling for detailed typesetting and deviation correction in shield tunneling construction, Autom Constr, 134, art. 104052, 2022. DOI: https://doi.org/10.1016/J.AUTCON.2021.104052.
Chen, Z., Wang, X., Liu, Z., and Wang, Z., Parametric modeling and analysis of transonic aeroelastic systems based on incremental learning, Aerosp Sci Technol, 132, art. 108054, 2023, DOI: https://doi.org/10.1016/J.AST.2022.108054.
Ghazouani, T., Dynamic impact of globalization on renewable energy consumption: non-parametric modelling evidence, Technol Forecast Soc Change, 185, art. 122115, 2022. DOI: https://doi.org/10.1016/J.TECHFORE.2022.122115.
Mermoz, E., Linares, J.M., and Bernard, A., Benefits and limitations of parametric design implementation in helicopter gearbox design phase, CIRP Annals, 60(1), pp. 199-202, 2011. DOI: https://doi.org/10.1016/J.CIRP.2011.03.095.
Jelušič, P., Varga, R., and Žlender, B., Parametric analysis of the minimum cost design of flexible pavements, Ain Shams Engineering Journal, 14(2), art. 101840, 2023. DOI: https://doi.org/10.1016/J.ASEJ.2022.101840.
Viola, N., Fusaro, R., Ferretto, D., and Vercella, V., Research, development and production costs prediction parametric model for future civil hypersonic aircraft, Acta Astronaut, 204, pp. 58-72, 2023. DOI: https://doi.org/10.1016/J.ACTAASTRO.2022.12.036.
Serani, A., and Diez, M., Parametric model embedding, Comput Methods Appl Mech Eng, 404, art.. 115776, 2023. DOI: https://doi.org/10.1016/J.CMA.2022.115776.
Li, Z., Wang, Y., Yin, Z., Gao, Z., Wang, Y., and Zhen, X., Parametric study of a single-channel diesel/methanol dual-fuel injector on a diesel engine fueled with directly injected methanol and pilot diesel, Fuel, 302(May), art. 121156, 2021, DOI: https://doi.org/10.1016/j.fuel.2021.121156.
Ganji, P.R., Chintala, K.P.,V. Raju, R.K., and Surapaneni, S.R., Parametric study and optimization using RSM of DI diesel engine for lower emissions, Journal of the Brazilian Society of Mechanical Sciences and Engineering, 39(3), pp. 671-680, 2017. DOI: https://doi.org/10.1007/s40430-016-0600-0.
Ra, Y., Yun, J.E. and Reitz, R.D., Numerical parametric study of diesel engine operation with gasoline, Combustion Science and Technology, 181(2), pp. 350-378, 2009. DOI: https://doi.org/10.1080/00102200802504665.
Rodríguez-Puente, R., Marrero-Osorio, S. y Lazo-Cortés, M., Aplicación de un algoritmo de reducción de grafos al Método de los Grafos Dicromáticos, Ingeniería Mecánica, 15(2), pp. 158-168, 2012.
Marrero-Osorio, S., Sobre la solución de problemas computacionales en ingeniería mediante grafos dicromáticos. Selección de software de apoyo, Ingeniería Mecánica, 14(2), pp. 160-169, 2011.
Rivero-Llerena, G., Descifrado geométrico de transmisiones de engranaje por tornillo sinfín cilíndrico. Ingeniería Mecánica, 1(2000), pp. 33-39, 2000.
Cárdenas, T.O. y Toll, A.G., El enfoque algorítmico en el diseño de muelles helicoidales a través de los grafos bicromáticos, Ingeniería Mecánica, 1(2000), pp. 69-78, 2000.
Vasu, J., Deb, A., Mukhopadhyay, K.S., and Pattada, K., Development and validation of an MVEM from an SI-engine based WCCM, in: Proceedings of 2011 International Conference on Modelling, Identification and Control, ICMIC 2011, pp. 52-57. DOI: https://doi.org/10.1109/ICMIC.2011.5973675.
Vasu, J., Deb, A.K., Mukhopadhyay, S. and Pattada, K., Development of SI-engine based extended MVEMs for use in estimators for engine health management, SAE Technical Paper, 2012-01-1990, 2012. DOI: https://doi.org/10.4271/2012-01-1990.
Giordano, G. and Sjöberg, J., Black- and white-box approaches for cascaded tanks benchmark system identification, Mech Syst Signal Process, 108, pp. 387-397, 2018. DOI: https://doi.org/10.1016/J.YMSSP.2018.01.008.
Rogers, T.J., Holmes, G.R., Cross, E.J., and Worden, K., On a grey box modelling framework for nonlinear system identification, in: Conference Proceedings of the Society for Experimental Mechanics Series, 2017, pp. 167-178. DOI: https://doi.org/10.1007/978-3-319-53841-9_15/COVER.
Karlsson, J., and Fredriksson, J., Cylinder-by-cylinder engine models vs mean value engine models for use in powertrain control applications, SAE Technical Papers, 1999. DOI: https://doi.org/10.4271/1999-01-0906.
Ochoa, G.V., Isaza-Roldan, C., and Forero, J.D., A phenomenological base semi-physical thermodynamic model for the cylinder and exhaust manifold of a natural gas 2-megawatt four-stroke internal combustion engine, Heliyon, 5(10), art. e02700, 2019. DOI: https://doi.org/10.1016/J.HELIYON.2019.E02700.
Hendricks, E., and Sorenson, S.C., Mean value modelling of spark ignition engines, SAE Technical Papers, 1990. DOI: https://doi.org/10.4271/900616.
Dohner, D.J., A mathematical engine model for development of dynamic engine control, SAE Technical Papers, 1980. DOI: https://doi.org/10.4271/800054.
Duarte, J.E., Aportación al estudio y modelado termodinámico en motores de combustión interna, Uniwersytet Śląski, 7(1), pp. 343-354, 2016. DOI: https://doi.org/10.2/JQUERY.MIN.JS.
Chevalier, A., Müller, M., and Hendricks, E., On the validity of mean value engine models during transient operation. Journal of Engines - JSTOR, [online]. 109(Section 3), pp. 1571-1592, 2000. [Accessed: Jan. 18th of 2023]. Available at: Available at: https://www.jstor.org/stable/44634329
Verhelst, S., and Sheppard, C.G.W., Multi-zone thermodynamic modelling of spark-ignition engine combustion - An overview, Energy Convers Manag, 50(5), pp. 1326-1335, 2009. DOI: https://doi.org/10.1016/J.ENCONMAN.2009.01.002.
Payri, F., Olmeda, P., Martín, J., and García, A., A complete 0D thermodynamic predictive model for direct injection diesel engines, Appl Energy, 88(12), pp. 4632-4641, 2011, DOI: https://doi.org/10.1016/J.APENERGY.2011.06.005.
Ghojel, J.I., Review of the development and applications of the Wiebe function: a tribute to the contribution of Ivan Wiebe to engine research, International Journal of Engine Research, 11(4), pp. 297-312, 2010. DOI: https://doi.org/10.1243/14680874JER06510.
Ramajo, D.E., Nigro, N., Buscaglia, G., Dari, E., Zamonsky, O., and Bariloche, A., Modelizacion numerica de la combustion en motores de combustion interna, Mecánica Computacional, [online]. XXIII, pp. 2233-2248, 2004, [Accessed: Jan. 18th of 2023]. Available at: Available at: https://cimec.org.ar/ojs/index.php/mc/article/viewFile/363/350
Baruah, P.C., A simulation model for transient operation of spark-ignition engines, SAE Technical Papers, 1990. DOI: https://doi.org/10.4271/900682.
Naoumov, V., Demin, A., and Sokolov, A., Three - Zone model of combustion and chemical non-equilibrium ionization in the SI engine, SAE Technical Papers, 2004. DOI: https://doi.org/10.4271/2004-01-0622.
Bozza, F., Gimelli, A., Siano, D., Torella, E., and Mastrangelo, G., A quasi-dimensional three-zone model for performance and combustion noise evaluation of a twin-spark high-EGR engine, SAE Technical Papers, 2004. DOI: https://doi.org/10.4271/2004-01-0619.
Bradley, D. et al., Turbulent burning velocity, burned gas distribution, and associated flame surface definition, Combust Flame, 133(4), pp. 415-430, 2003. DOI: https://doi.org/10.1016/S0010-2180(03)00039-7.
Pasternak, M., Mauss, F., Sens, M., Riess, M., Benz, A., and Stapf, K.G., Gasoline engine simulations using zero-dimensional spark ignition stochastic reactor model and three-dimensional computational fluid dynamics engine model, International Journal of Engine Research, 17(1), pp. 76-85, 2015. DOI: https://doi.org/10.1177/1468087415599859.
Pasternak, M., Mauss, F., Xavier, F., Rieß, M., Sens, M., and Benz, A., 0D/3D Simulations of combustion in gasoline engines operated with multiple spark plug technology. SAE Technical Papers, 2015. DOI: https://doi.org/10.4271/2015-01-1243.
de Bellis, V., Severi, E., Fontanesi, S., and Bozza, F., Hierarchical 1D/3D approach for the development of a turbulent combustion model applied to a VVA turbocharged engine. Part II: Combustion Model, Energy Procedia, 45, pp. 1027-1036, 2014. DOI: https://doi.org/10.1016/J.EGYPRO.2014.01.108.
Teodosio, L., Tornatore, C., and Marchitto, L., Numerical evaluation of heat transfer effects on the improvement of efficiency of a spark ignition engine characterized by cylinder variability, Case Studies in Thermal Engineering, 35, art. 102125, 2022. DOI: https://doi.org/10.1016/J.CSITE.2022.102125.
Guzzella, L., and Onder, C., Introduction to modeling and control of internal combustion engine systems. Springer, Berlin, 2010. DOI: https://doi.org/10.1007/978-3-642-10775-7.
Salimi, M., and Amidpour, M., Modeling, simulation, parametric study and economic assessment of reciprocating internal combustion engine integrated with multi-effect desalination unit, Energy Convers Manag, 138, pp. 299-311, 2017. DOI: https://doi.org/10.1016/j.enconman.2017.01.080.
Siviero, C., Scattolini, R., Gelmetti, A., Poggio, L., and Serra, G., Analysis & validation of mean value models for SI IC-Engines, IFAC Proceedings Volumes, 28(1), pp. 1-6, 1995. DOI: https://doi.org/10.1016/S1474-6670(17)45666-7.
Isermann, R., Engine modeling and control. Springer, Berlin, 2014. DOI: https://doi.org/10.1007/978-3-642-39934-3.
Vasudev, A., Mikulski, M., Balakrishnan, P.R., Storm, X., and Hunicz, J., Thermo-kinetic multi-zone modelling of low temperature combustion engines, Prog Energy Combust Sci, 91, art. 100998, 2022. DOI: https://doi.org/10.1016/J.PECS.2022.100998.
Annand, W.J.D. Heat transfer in the cylinders of reciprocating internal combustion engines. Proceedings of the Institution of Mechanical Engineers. 177(1), pp. 973-996, 1963. DOI: https://doi.org/10.1243/PIME_PROC_1963_177_069_02.
Woschni, G., A universally applicable equation for the instantaneous heat transfer coefficient in the internal combustion engine, SAE Technical Papers, 1967, DOI: https://doi.org/10.4271/670931.
NIST, NIST-JANAF Thermochemical Tables, [online]. 1998. [accessed Jan. 30th of 2023]. Available at: Available at: https://janaf.nist.gov/?myCountry=.
Rojas-Reinoso, E.V., Romero-Hidalgo, V.J., y Pancha-Ramos, J.M., Análisis del comportamiento de las emisiones de CO2, CO y del factor lambda de un vehículo con sistema de inyección convencional con catalizador y sin catalizador, Ingenius, (23), pp. 23-29, 2019. DOI: https://doi.org/10.17163/ings.n23.2020.02.
Gavilanes-Sani, J.A., Modelo paramétrico de fluidos para gases de combustión de un motor a gasolina extra, Tesis de grado, Maestría en Física Aplicada, Facultad de Ingeniería en Sistemas, Electrónica e Industrial, Universidad Técnica de Ambato, Ecuador, [Online].2015, 119 P. Available at: https://repositorio.uta.edu.ec/jspui/handle/123456789/35552
Foster, D.E., An overview of zero-dimensional thermodynamic models for IC engine data analysis, SAE Technical Papers, 1985. DOI: https://doi.org/10.4271/852070.
Ferreras-Alonso, N., González, M. y Javier, L., Modelado e identificación del sistema de emisiones y concentración de CO2, 2015.
Hernández-Vaquero, D., Díaz, R., Silva, J. y Morís, C., Por qué no utilizar el conocimiento previo: la estadística bayesiana, Rev Esp Cardiol, 69(12), pp. 1234-1235, 2016. DOI: https://doi.org/10.1016/j.recesp.2016.08.032.
Álamo-Santana, F., Vázquez-Polo, F.J. y Rodríguez-Pérez J.C., Herramientas para la investigación biomédica: la perspectiva bayesiana. Med Clin (Barc), 119(7), pp. 269-272, 2002. DOI: https://doi.org/10.1016/s0025-7753(02)73382-4.
Zhou, X., Kim, C.W., Zhang, F.L., and Chang, K.C., Vibration-based Bayesian model updating of an actual steel truss bridge subjected to incremental damage, Eng Struct, 260(February), art. 114226, 2022. DOI: https://doi.org/10.1016/j.engstruct.2022.114226.
Rigoux, L., Stephan, K.E., Friston, K.J., and Daunizeau, J., Bayesian model selection for group studies - Revisited, Neuroimage, 84, pp. 971-985, 2014. DOI: https://doi.org/10.1016/j.neuroimage.2013.08.065.
How to cite:
Notes