Artículos de revisión
Theorical approach the notion of creativity: a systematic review
Aproximación teórica al concepto de creatividad: una revisión sistemática
Theorical approach the notion of creativity: a systematic review
Revista Colombiana de Ciencias Sociales, vol. 14, no. 2, pp. 631-650, 2023
Universidad Católica Luis Amigó
Received: 21 June 2021
Accepted: 09 August 2022
Abstract
Introduction: The concept of creativity is a term that has been studied to find an exact definition of it. The study aims is to analyze the various existing definitions of creativity to find a diversity of meanings of the same term.
Methodology: The methodology used is based on a systematic review of the literatura based on the principles of the PRISMA statement and which refers to the search for research in the Dialnet Plus, Scielo and Scopus databases.
Results: The results found show the diversity of existing definitions of creativity and how these can be classified depending on their meaning into person, process, product or environment; focusing therefore these studies on understanding creativity as a mental process that is used for the resolution of a conflict from something original and novel.
Conclusions: In short, as a is necessary to point out how the construct of creativity can be understood in different ways depending on the perspective in which it is studied, which leads to the fact that there is no generalized term for creativityand that it is so ambiguous.
Keywords: Creativity+ Conceptualization+ Linguistic diversity+ Investigation+ Creatividad+ Conceptualización+ Diversidad lingüística+ Investigación.
Resumen
Introducción: El concepto de creatividad es un término que ha sido estudiado para poder hallar una definición exacta del mismo. El objetivo de este estudio es analizar los diversos conceptos existentes sobre creatividad con la finalidad de diversidad de significados acerca de un mismo término.
Metodología: La metodología empleada se encuentra basada en una revisión sistemática de la literatura fundamentada en los principios de la declaración PRISMA y que hace referencia a la búsqueda de investigaciones en las bases de datos de Dialnet Plus, Scielo y Scopus.
Resultados: Los resultados encontrados muestran la diversidad de conceptos existentes sobre creatividad y cómo estos pueden clasificarse dependiendo de su significado en: persona, proceso, producto o ambiente; enfocándose pues estos estudios en entender la creatividad como un proceso mental que se utiliza para la resolución de un conflicto a partir de algo original y novedoso.
Conclusiones: En definitiva, como conclusión, es preciso señalar cómo el constructo de la creatividad puede ser entendido de diferente manera dependiendo de la perspectiva en la que se estudie, lo que conlleva que no exista un término generalizado para la creatividad y que este sea tan ambiguo.
Introduction
The concept of creativity is a broad term that has been evolving regarding accuracy and complexity (Corbalán, 2008). From an etymological point of view, the word “creativity” comes from the Latin terms creatio and creare, and Christianism understands it as the “divine production out of nothing” in connection to the creation of the universe (Villamizar, 2012).
There are many definitions for this concept since, as discussed by Garaigordobil (2003), there can be as many definitions as possible points of view, leading to a polysemic and multidimensional phenomenon. It is worth noting that although many authors study creativity, there is still no unanimous definition that encompasses all the characteristics about to this construct (Hammershøj, 2014). As stated by Cabrera-Cuevas (2018), there are more than four hundred definitions of creativity collected in the last decades, meaning the concept of creativity has multiple definitions.
One of the problems that may arise from dealing with the concept of creativity is that it can be focused from three different perspectives: as a feature of personality, as divergent thinking or as the creative production (Barron & Harrington, 1981). Referring to creativity in a coloquially way, it should be emphasized that this concept is understood as the search for solutions to a given problem based on the subject’s previous ideas, thus creating something novel (Lara-Posada & Castro-Correa, 2017). This proposal is one of the most valued ones within the scientific community, given that creativity is understood as the ability people have to create original ideas and things while considering the social context in which these creations are intended to be developed (Muñoz, 2011). Therefore, creativity allows solving problems by employing original solutions that integrate existing knowledge with different perspectives (Chiecher et al., 2018). Moreover, as mentioned by Krumm et al. (2014), creativity is influenced by different social elements and educational and evolutional experiences, which is why this construct appears in different ways in different fields.
Several researchers agree that four elements should be considered within the conceptualization of creativity: the person as a creative being, the creative process, the situation or environment where it is produced, and the result or obtained product (Mooney, 1963; Brown, 1989). This categorization was created by Rhodes (1961) and is one of the most famous models in the world since, as this author indicates, creativity refers to the creation of a new product based on the cognitive thinking of an individual immersed in a specific environment. Concerning the studies focused on the creative person, research is centered on studying the personality traits of the creative subjects, such as self-esteem, independence, fluency, trust, motivation, flexibility, persistence, imagination, curiosity, and originality, among others (Plucker & Renzulli, 2009; Wechsler, 2008). On the other hand, the creative process is more linked to the sequence of phases or stages to be completed during the creation. Wallas (1926) is one of the first researchers to describe that the creative process is composed of the following sequence: (a) preparation, (b) incubation, (c) illumination, and (d) evaluation. In terms of the creative product, his diverse research focuses on assessing the characteristics of an object to know if that product is creative. It is emphasized that to define a product as creative, it must have the following characteristics: (a) novelty, (b) resolution, and (c) elaboration (O’Quin & Besemer, 1999; Puccio et al., 1995). Finally, the last component, the environment, refers to three elements: (a) the place where the creative individual is, (b) where the creative process takes place, (c) where the product is produced (Scritchfield, 1999). The last element is the most subjective, as it involves the relationship between the creative subject and their environment, as well as the set of social or cultural elements in the environment that may enhance or inhibit creativity (Isaksen, 1995; Soliman, 2005). This relationship between environment and creativity is also studied by Csíkszentmihályi (1988), who argues that creativity is not just a mental process but that it includes a social, cultural, and psychological element. Psychologist Mihály Csíkszentmihályi states that creativity comprises three elements: culture with its own symbolic rules, an individual providing something new, and a group of experts that validate the idea (1988).
It should be noted how the studies on creativity have focused not only on developing a comprehensive definition of creativity but also on examining other aspects (Morales-Valiente, 2017). Some of them aimed at presenting the diverse models of the creative process. Current creativity models refer to the interaction between processes, personality, products, and environment to explain how creativity emerges (Fernández & Peralta, 1998).
One of the noteworthy models is the Componential Model of Creativity designed by Urban (1990; 1995), who understands creativity as the result of the collaborative work of cognitive components (divergent thinking, general knowledge and thinking base, and specific knowledge) and personality components (task commitment, motivation and motives, and openness and tolerance of ambiguity) since the creative process cannot be explained if such components work individually.
There is also the Theoretical Model of Productive Thinking (Treffinger et al., 1990), where creativity is a vital element of this type of thinking. This model is structured in three levels. Level 1 establishes knowledge-related elements, level 2 includes the tools involved, and level 3 comprises decision-making and conflict resolution.
Another model is the one developed by Sternberg and Lubart (1993), where a parallelism is presented between creative people and investors. This idea comes from the fact that people who invest must have certain resources which make them creative, such resources are: intellectual processes, knowledge, intellectual styles, personality, motivation, and context.
Referring to Goswami (2009), this researcher identifies two fundamental phases in creativity: incubation and inspiration. On the one hand, incubation refers to searching for solutions, while inspiration refers to creating ideas.
Something to be noted about creativity is that, from the beginning, it has been linked to specific spheres of artistic production, for example, musical improvisation or dancing (Berkowitz & Ansari, 2010; López-González & Limb, 2012; Fink et al., 2009). Additionally, most of the first studies on creativity were focused on studying it along with intelligence (Contreras & Romo, 1989). This idea is based on the fact that, as Pinillos (1975) points out, creativity demands certain mental operations typical of intelligence from the subject. Therefore, several studies have focused on assessing creativity through its connection to intelligence, such as Garaigordobil and Torres (1996), who state that creativity is significantly related to intelligence. The first author to establish significant differences between intelligence and creativity is Guilford (1956), who indicates that certain creative behaviors, such as divergent and convergent production, memory, knowledge, and evaluation, are also elements of intelligence. Thus, as noted by Wallach and Kohan (1965), it can be stated that intelligence and creativity are not the same, but a certain level of intelligence is necessary for a subject to have a good level of creativity since both constructs interact with each other. These authors elaborated a classification based on four groups according to the level of intelligence and creativity of individuals: a) Subjects with high creativity and intelligence are independent; b) Subjects with high creativity and low intelligence tend to be conflictive and seek the attention of others; c) Subjects with low creativity and high intelligence focus on obtaining good grades in the school context and do not seek attention; d) Subjects with low creativity and low intelligence have significant adaptation problems and do not act in the same way in the face of a given conflict. Following this classification, Guilford (1977) points out that there are not many people in the group of subjects with high creativity and low intelligence. This idea is completely contradictory to the group based on subjects with low creativity and high creativity, where it is more common to find a wide variety of people.
Currently, this concept is of importance in other disciplines, such as education (González & Molero, 2022). Barrera et al. (2011) claim that the development of creativity in students promotes human growth. Creativity is considered a teaching method that encourages students to learn about reality (de la Torre, 2003). Therefore, there is an increasing number of studies where the participants are immersed in the school environment and connect creativity to other variables such as academic performance (Elisondo et al., 2018; Caballero-García & Fernández-García, 2018; Lamana-Selva & de la Peña, 2018), motivation (Miranda & Morais, 2019; Vernia-Carrasco, 2015), and even other aspects such as self-esteem (Solano, de la Peña, & Gómez-Escobar, 2018). Moreover, regarding the impact of new technologies, these types of innovative resources are being used to promote creativity in stud|ents (González & Molero, 2021; Xerach-Pérez, 2014).
The main goal of this paper is to analyze the concept of creativity to know the diversity of definitions of the same term.
Methodology
This research was developed with a methodology focused on a systematic review to meet the above-mentioned objective (Sánchez-Meca, 2010). The principles established by the PRISMA statement for improving and correctly developing systematic review works (Urrútia & Bonfil, 2010) have been followed. Additionally, a series of phases have been carried out to ensure the quality of works of such characteristics; these phases were: establishing the subject to be treated, establishing the objective to be achieved, indicating the databases and search strategies used, elaborating a flow chart with the process followed in selecting the articles, analyzing the results found (Alexander, 2020; de la Serna-Tuya et al., 2018; Ramírez et al., 2018).
Procedure and databases
This systematic review was completed based on searching information in different databases specialized in the subject, such as Dialnet Plus, Scielo, Scopus, and the search engine Google Scholar as a complement to support the search for additional information.
The search formula was structured considering the descriptors guiding this study, i.e., “concept” and “creativity.” Therefore, the final search formula in Spanish, using the boolean operator AND, was: concepto AND creatividad. Given the international nature of some of the resources selected to search for information, specifically the Scopus database, the same search formula used in the previous databases was used in English to obtain as many records as possible. The search formula in that case was: concept AND creativity. Some of the filters considered in the search in the different databases are language, type of documents, full-text availability, and their connection to psychology. The date of publication has not been considered since the subject deals with a concept; thus, all documents are valid regardless of their date. These data can be seen in Table 1.

Established criteria
To facilitate the search for documents, a series of inclusion and exclusion criteria have been taken into account. These criteria were established through the PICOS strategy (Landa-Ramírez & Arredondo-Pantaleón, 2014; Richardson et al., 1995). Considering this resource, eligibility criteria were determined based on four variables: participants, research to be conducted, context, and object of the study.
Participants: Since this is a paper on the conceptualization of a specific construct, the samples of the research were not considered. Therefore, the age, sex or culture of the participants were not relevant for selecting the studies.
Research to be conducted: The subject of this systematic review is the conceptualization of creativity. Thus, all research providing relevant information on the meaning of the concept was included.
Context: No specific time frame has been established for the rejection of studies since, as it deals with a concept, it is not possible to establish an exact date of publication, but rather all existing studies should be taken into account to know the variety on one concept such as creativity.
Object of the study: All the research in the form of a journal article in Spanish or English and related to the field of psychology was accepted. Therefore, documents corresponding to books, book chapters, theses or systematic review articles, as well as those that could not be accessed in full text, were published in a language other tan Spanish or English or belonged to a subject other than psychology, were excluded.
Figure 1 shows the procedure followed to select the articles included in this systematic review. To begin with, the initial search without applying filters returned a total of 3,186 results. Once the inclusion and exclusion criteria were applied, the total number was reduced to 389. This last result was the number of documents to be reviewed. After revision, 380 articles were excluded since they were related to other topics, such as gamification, artistic dance or the introduction of ICT to the classroom. Thus, the total number of articles selected for this systematic review is 23.

Results
After the articles for the systematic review were selected, a summary table was created with the most relevant aspects of those studies (Table 2). The table is divided into four well-differentiated aspects: first, the author(s) who have researched the concept of creativity; second, the definition of those author(s); third, the source of the definition; and fourth, the type of classification it refers to (product, process, person, environment).

In addition, Table 2 shows how all the definitions of creativity are focused on different variables related to the term, such as intelligence, conflict resolution process, and creation of something new.
First, there is a group of definitions that refer to creativity as the capacity of a person and are focused mainly on intelligence as a characteristic of creativity and, at the same time, of all human beings (Garder, 1998, as cited in Murcia, 2001; Sternberg & Lubart, 1993; Trigo et al., 1999, as cited in Chacón, 2005; Menchén, 2001, as cited in Chacón, 2005; Guilford, 1950, as cited in Corbalán, 2008; Valqui-Vidal, 2009; González & Suárez, 2006, as cited in de la Herrán, 2010a; Corazza, 2016; Taylor, 2019).
There is another group of definitions that understand creativity as a process that aims at resolving a problem (Goñi, 2000, as cited in Chacón, 2005; Mednick, 1962, as cited in Corbalán, 2008; de la Torre, 1991 as cited in de la Herrán, 2009; Young, 1982, as cited in de la Herrán, 2009; Delgado, 2003, as cited in de la Herrán, 2010a; Poincaré, 1908, as cited in Csermely, 2017; Fernández et al., 2019).
Other authors have focused more on relating creativity to the creation of something new; it could be an element or an idea (Haan & Havighurts, 1961, as cited in Chacón, 2005; Fernández Huerta, 1968, as cited in de la Herrán, 2009; Gervilla, 1994, as cited in de la Herrán, 2010b; Menchén, 2018; Csíkszentmihályi, 1997, as cited in Camic et al., 2018).
In addition, some other authors have related creativity as part of the environment itself (Runco & Sakamoto, 1999 as cited in Corbalán, 2008).
Finally, the studies of Monreal (2000, as cited in Chacón, 2005) and Runco and Sakatomo (1999, as cited in Corbalán, 2008) do not refer to any of the variables previously mentioned but understand creativity as a characteristic applied to people, products, the process or the environment, and that is influenced by the different contexts or experiences the creative person lived.
In order to analyze the notion of creativity and to know what is referred to when talking about creativity, Figure 2 has been elaborated. This figure allows observing how, from all the definitions of creativity obtained in the selected studies, most refer to creativity as the mental process used to solve a problem.

Subsequently, to go deeper into the analysis of the notion of creativity, the most significant elements referred to within the discourse of the meaning of creativity have been extracted in the form of a word cloud (Figure 3).

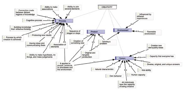
In addition, a qualitative analysis (Figure 4) was carried out considering the transcription of the diverse definitions of creativity found to prove the existent associations. This figure demonstrates the different classifications within creativity (process, product, environment, person) and presents some of their most relevant characteristics.

Discussion and conclusions
After analyzing the results of the previous table, a compilation of different authors on the notion of creativity can be observed and, thus, how the notion of creativity is a polysemic phenomenon that has evolved over the years (Corbalán, 2008; Garaigordobil, 2003). In summary, over four hundred definitions of creativity have been collected over the last decades (Cabrera-Cuevas, 2018).
Although many authors have contributed with their ideas to the conceptualization of creativity (Murcia, 2001; Chacón, 2005; Corbalán, 2008; Valqui-Vidal, 2009; de la Herrán, 2009; 2010a; 2010b; Menchén, 2018; Fernández et al., 2019), there is still no general definition that includes all the characteristics of creativity according to all researchers (Hammershøj, 2014). Nevertheless, creativity is understood as the capacity people have to solve problems based on their previous ideas, which integrates original solutions and is influenced by different factors (Krumm et al., 2014; Chiecher et al., 2018; Lara-Posada & Castro-Correa, 2017; Muñoz, 2011).
As it has been proved in the results, the notion of creativity can be classified from different points of view, specifically, as a product, a process, a person, and lastly, as an environment, which makes it harder to conceptualize (Barron & Harrington, 1981; Rhodes, 1961; Mooney, 1963; Brown, 1989). This classification originates from Rhodes (1961), and since then, research has been focused on studying the aspects related to this creativity model, such as knowing the personality traits of creative subjects (Plucker & Renzulli, 2009; Wechsler, 2008), discovering the stages of the creative process (Wallas, 1926), explaining the characteristics a product should have to be creative (O’Quin & Besemer, 1999; Puccio et al., 1995), and studying the elements related to the environment (Isaksen, 1995; Scritchfield, 1999; Soliman, 2005).
Moreover, other studies have focused on finding the relationship between these variables to discover how creativity occurs (Urban, 1990; 1995; Treffinger et al., 1990; Sternberg & Lubart, 1993). In addition, in the past, it was customary to relate creativity to artistic production (Berkowitz & Ansari, 2010; López-González & Limb, 2012; Fink et al., 2009) or intelligence (Contreras & Romo, 1989; Pinillos, 1975; Garaigordobil & Torres, 1996), the latter being an extensive debate that has led to the conclusion that creativity and intelligence are not the same but that creativity depends on intelligence for it to be developed efficiently (Guilford, 1956, 1977; Wallach & Kohan, 1965). However, nowadays, other disciplines, such as education, are being considered; thus, the number of studies related to creativity in the school context is increasing (Barrera et al., 2011; Elisondo et al., 2018; Caballero-García & Fernández-García, 2018; Lamana-Selva & de la Peña, 2018; Miranda & Morais, 2019; Solano et al., 2018; Vernia-Carrasco, 2015; Xerach-Pérez, 2014).
In view of the different meanings that have been obtained in the selected studies on creativity, it should be noted that each of the definitions refers to one of the four elements: a person’s capacity (Garder, 1998, as cited in Murcia, 2001; Sternberg & Lubart, 1993; Trigo et al., 1999, as cited in Chacón, 2005; Menchén, 2001, as cited in Chacón, 2005; Guilford, 1950, as cited in Corbalán, 2008; Valqui-Vidal, 2009; González & Suárez, 2006, as cited in de la Herrán, 2010a; Corazza, 2016; Taylor, 2019), the process completed through a series of stages (Goñi, 2000, as cited in Chacón, 2005; Mednick, 1962, as cited in Corbalán, 2008; de la Torre, 1991; Young, 1982, as cited in de la Herrán, 2009; Delgado, 2003, as cited in de la Herrán, 2010a; Poincaré, 1908, as cited in Csermely, 2017; Fernández, Llamas, & Gutiérrez, 2019), the creation of an original product (Haan & Havighurts, 1961, as cited in Chacón, 2005; Fernández-Huerta, 1968, as cited in de la Herrán, 2009; Gervilla, 1994, as cited in de la Herrán, 2010b; Menchén, 2018; Csíkszentmihályi, 1997, as citated in Camic et al., 2018), and as environment (Runco & Sakamoto, 1999 as cited in Corbalán, 2008).
These results suggest that the most common when defining creativity is to relate this construct to the creative process that takes place when executing this capacity. This has been the most frequent association among all the definitions of creativity found.
After concluding this systematic review, it should be noted that the notion of creativity has been studied by a large variety of researchers, and therefore, the definition of this notion is very ambiguous. Some of the recommendations that can be considered in future research are consulting a larger number of international databases and including other types of documents, such as book chapters, to retieve information from documents different from journal articles.
On the other hand, one of the limitations observed during this review is that most of the research found was from the previous decade since current studies are focused on relating creativity to other variables instead of conceptualizing creativity.
Finally, certain practical implications of this work are developing new models or studies of creativity, knowing the evolution of the concept through time, and identifying different variables within the concept of creativity.
Acknowledgments
This work has the support of the Ministry of Professional Education and Training through the program of grants for Teacher Training (FPU) awarded to Alba González Moreno with code FPU19/01570.
References
Alexander, P.A. (2020). Methodological guidance paper: The art and science of quality systematic reviews. Review of Educational Research, 90(1), 6-23. https://doi.org/10.3102%2F0034654319854352
Barrera, J., Mondéjar, J. J., Miranda, M., & Rejane, M. (2011). Importancia social de la creatividad en la actualidad en el desarrollo de la personalidad a través de la enseñanza de la Física. LatinAmerican Journal of Physics Education, 5(1), 281-284. http://www.lajpe.org/index_march11.html
Barron, F., & Harrington, D. (1981). Creativity, Intelligence, and Personality. Annual Review of Psychology, 32(1), 439-476. https://psycnet.apa.org/doi/10.1146/annurev.ps.32.020181.002255
Berkowitz, A. L, & Ansari, D. (2010). Expertise-Related Deactivation of the right temporoparietal junction during musical improvisation. Neuroimage, 49(1), 712-719. https://doi.org/10.1016/j.neuroimage.2009.08.042
Brown, R. T. (1989). Creativity: What are we to Measure?. En: J.A. Glover, R.R. Ronning y C.R. Reynolds (Eds.), Handbook of Creativity (pp. 3-32). Plenum.
Caballero-García, P. A., & Fernández-García, M. (2018). Creatividad y rendimiento académico: un estudio de caso con alumnos de 4º curso de educación secundaria. Revista Iberoamericana de Educación, 78(2), 77-95. https://doi.org/10.35362/rie7823203
Cabrera-Cuevas, J. (2018). Epistemología de la creatividad desde un enfoque de complejidad. Educación y Humanismo, 20, 113-126. https://doi.org/10.17081/eduhum.20.35.3127
Camic, P. M., Crutch, S. J., Murphy, C., Firth, N. C., Harding, E., Harrison, C. R., Howard, S., Strohmaier, S., Van Leewen, J., West, J., Windle, G., Wray, S., & Zeilig, H. (2018). Conceptualising and Understanding Artistic Creativity in the Dementias: Interdisciplinary Approaches to Research and Practise. Frontiers in Psychology, 9, 1842. https://doi.org/10.3389/fpsyg.2018.01842
Chacón, Y. (2005). Una revisión crítica del concepto de creatividad. Actualidades Investigativas en Educación, 5(1), 1-31. https://revistas.ucr.ac.cr/index.php/aie/article/view/9120
Chiecher, A., Elisondo, R., Paoloni, P., & Donolo, D. (2018). Creatividad, género y rendimiento académico en ingresantes de ingeniería. Revista Iberoamericana de Educación Superior, 9(24),138 151. https://doi.org/10.22201/iisue.20072872e.2018.24.269
Contreras, C. I., & Romo, M. (1989). Creatividad e inteligencia: una revisión de estudios comparativos. Revista de Psicología General y Aplicada, 42(2), 251-260.
Corazza, G.E. (2016). Potential Originality and Effectiveness: The Dynamic Definition of Creativity. Creativity Research Journal, 28(3), 258-267. https://doi.org/10.1080/10400419.2016.1195627
Corbalán, J. (2008). ¿De qué se habla cuando hablamos de creatividad? Revista Cuadernos de la Facultad de Humanidades y Ciencias Sociales, 35, 11-21. http://revista.fhycs.unju.edu.ar/revistacuadernos/index.php/cuadernos/article/view/450
Csermely, P. (2017). The Network Concept of Creativity and Deep Thinking: Applications to Social Opinion Formation and Talent Support. Gifted Child Quarterly, 61(2), 194-201. https://doi.org/10.1177/0016986217701832
Csíkszentmihályi, M. (1998). Creatividad el fluir y la psicología del descubrimiento y la invención. Paidós.
De la Herrán, A. (2009). Contribución al concepto de creatividad: un enfoque paquidérmico (1ª parte). Educación y futuro: Revista de Investigación Aplicada y Experiencias Educativas, 21, 43-70. https://cesdonbosco.com/numeros-publicados/educacion-y-futuro.html
De la Herrán, A. (2010a). Contribución al concepto de creatividad: un enfoque paquidérmico (2ª parte). Educación y futuro: Revista de Investigación Aplicada y Experiencias Educativas, 22, 151-176. https://cesdonbosco.com/numeros-publicados/educacion-y-futuro.html
De la Herrán, A. (2010b). Contribución al concepto de creatividad: un enfoque paquidérmico (3ª parte). Educación y futuro: Revista de Investigación Aplicada y Experiencias Educativas, 23, 131-162. https://cesdonbosco.com/numeros-publicados/educacion-y-futuro.html
De la Serna-Tuya, A.S., González-Calleros, J.M., y Navarro, Y. (2018). Las Tecnológicas de Información y Comunicación en el preescolar: Una revisión bibliográfica. Campus Virtuales, 7(1), 19-31. http://www.uajournals.com/campusvirtuales/journal/12/2.pdf
De la Torre, S. (2003). Dialogando con la creatividad. De la identificación a la creatividad paradójica. Octaedro.
Elisondo, R.C., Chiecher, A.C., & Paoloni, P.V. (2018). Creatividad, ocio y rendimiento académico en estudiantes de Ingeniería. Revista Electrónica de Investigación y Docencia Creativa, 7, 28-42. https://doi.org/10.30827/Digibug.49599
Fernández, J. R., Llamas, F., & Gutiérrez, M. (2019). Creatividad: Revisión del concepto. ReIDoCrea: Revista Electrónica de Investigación y Docencia Creativa, 8, 467-483. https://doi.org/10.30827/Digibug.49599
Fernández, R., & Peralta, M. F. (1998). Estudio de tres modelos de creatividad: criterios para la identificación de la producción creativa. Faisca: Revista de Altas Capacidades, 6, 67-85. https://revistas.ucm.es/index.php/FAIS/article/view/FAIS9898110067A
Fink, A., Graif, B., & Neubauer, A. C. (2009). Brain correlates underlying creative thinking: EEG alpha activity in professional vs. novice dancers. NeuroImage, 46(3), 854-862. https://doi.org/10.1016/j.neuroimage.2009.02.036
Garaigordobil, M. (2003). Intervención psicológica para desarrollar la personalidad infantil: juegos, conducta prosocial y creatividad. Ediciones Pirámides.
Garaigordobil, M., & Torres, E. (1996). Evaluación de la creatividad en sus correlatos con inteligencia y rendimiento académico. Revista de Psicología: Universitas Tarraconensis, XVIII(1), 87-98.
González, A., & Molero, M. (2021). Revisión sistemática de los instrumentos y recursos didácticos de creatividad desarrollados en habla hispana. Revista Digital de Investigación en Docencia Universitaria, 15(2), e1440. https://doi.org/10.19083/ridu.2021.1440
González, A., & Molero, M. M. (2022). Creatividad y variables relacionadas según la etapa educativa: revisión sistemática. Alteridad, 17(2), 246-261. https://doi.org/10.17163/alt.v17n2.2022.06
Goswami, A. (2009). El médico cuántico. Guía de la física cuántica para la salud y la sanación. Obelisco.
Guilford, J. P. (1956). Structure of intellect. Psychological Bulletin, 53, 267-293. https://doi.org/10.1037/h0040755
Guilford, J.P. (1977). La naturaleza de la inteligencia humana. Paidós.
Hammershøj, L.G. (2014). Creativity in education as a question of cultivating sensuous forces. Thinking Skills and Creativity, 13, 168-182. https://doi.org/10.1016/j.tsc.2014.05.003
Isaksen, S. (1995). Four Ps in the pod: Some comments regarding the status and structure of the creativity domain and field. http://www.buffalostate.edu/orgs/cbir/readingroom/html/Isaksen-95.html
Krumm, G., Arán, V., & Bustos, D. (2014). Inteligencia y creatividad: correlatos entre los constructos a través de dos estudios empíricos. Universitas Psychologica, 13(4), 1531-2143. https://doi.org/10.11144/Javeriana.UPSY13-4.iccc
Lamana-Selva, M.T., & de la Peña, C. (2018). Rendimiento académico en Matemáticas. Relación con creatividad y estilos de afrontamiento. Revista Mexicana de Investigación Educativa, 23(79), 1075-1092. https://www.comie.org.mx/revista/v2018/rmie/index.php/nrmie/article/view/1189
Landa-Ramírez, E., & Arredondo-Pantaleón, A.J. (2014). Herramienta pico para la formulación y búsqueda de preguntas clínicamente relevantes en la psicooncología basada en la evidencia. Psicooncología, 11(2/3), 259-270. http://doi.org/10.5209/rev_psic.2014.v11.n2-3.47387
Lara-Posada, E., & Castro-Correa, A. (2017). Libertad vs. Límites en la creación de una obra musical. Psicología desde el Caribe, 34. 172-183. https://rcientificas.uninorte.edu.co/index.php/psicologia/article/view/8845/11144
López-González, M., & Limb, C.J. (2012). Musical Creativity and the Brain. Dana Foundation in Cerebrum: The Dana Forum on Brain Science, 2, 1-15. http://dana.org/news/cerebrum/detail.aspx?id=35670
Menchén, F. (2018). El Aprendizaje Creativo y el Cerebro: Rescatar el Concepto de “Aprehender”. Revista Internacional de Educación para la Justicia Social (RIEJS), 7(2), 47-59. https://doi.org/10.15366/riejs2018.7.2.003
Miranda, L., & Morais, M.F. (2019). Creatividad y motivación: un estudio exploratorio en docentes. Revista de Estudios e Investigación en Psicología y Educación, 2, 114-125. https://doi.org/10.17979/reipe.2019.6.2.5277
Mooney, R. (1963). A Conceptual Model for Integrating four Approaches to the Identification of Creative Talent. En: C.W. Taylorc y F. Barron (Eds.), Scientific Creativity: Its Recognition and Development (pp. 331-340). Wiley.
Morales-Valiente, C. (2017). La creatividad, una revisión científica. Arquitectura y Urbanismo, XXX-VIII(2), 53-62. https://rau.cujae.edu.cu/index.php/revistaau/article/view/420
Muñoz, F. (2011). Construcciones de la neurociencia al entendimiento de la creatividad humana. Arte, Individuo y Sociedad, 23(2), 45-54. https://doi.org/fs95v9
Murcia, N. (2001). La evaluación de la creatividad motriz: un concepto por construir. Apunts: Educación Física y Deportes, 65, 17-25. https://www.raco.cat/index.php/ApuntsEFD/article/view/301921
O’Quin, K., & Besemer, S. (1999). Creative products. In M. Runco & S. Pritzker (Eds.), Encyclopedia of Creativity (pp. 413-422). Academic Press.
Pinillos, J. L. (1975). El pensamiento creador. Principios de Psicología. Alianza Editorial.
Plucker, J., & Renzulli, J. (2009). Psychometric approaches to the study of human creativity. In R. Sternberg (Ed.), Handbook of creativity (pp. 35-61). Cambridge University Press.
Puccio, G., Treffinger, D., & Talbot, R. (1995). Exploratory examination of relationships between creativity styles and creative products. Creativity Research Journal, 8, 157-172. https://doi.org/10.1207/s15326934crj0802_4
Ramírez, G.M., Collazos, C.A., Moreira, F., & Fardoun, H. (2018). Relación entre el U-Learning, aprendizaje conectivo y el estándar xAPI: Revisión Sistemática. Campus Virtuales, 7(1), 5162. http://www.uajournals.com/campusvirtuales/journal/12/4.pdf
Rhodes, M. (1961). An analysis of creativity. Phi Delta Kappan, 42(7), 305-310. http://www.jstor.org/stable/20342603
Richardson, W.S., Wilson, M.C., Nishikawa, J., & Hayward, R.S. (1995). The well-built clinical question: a key to evidence-based decisions. ACP Journal Club, 123(3), A12-A13. http://doi.org/10.7326/ACPJC-1995-123-3-A12
Sánchez-Meca, J. (2010). Cómo realizar una revisión sistemática y un meta-análisis. Aula abierta, 38(2), 53-64. https://www.um.es/metaanalysis/pdf/5030.pdf
Scritchfield, M. (1999). The creative person, product, process and press: The 4P’s. http://www.buffalostate.edu/orgs/cbir/readingroom/html/Scritchfield-99.htm
Solano, N., de la Peña, C., & Gómez-Escobar, A. (2018). Creatividad y autoestima en estudiantes universitarios. En T. Ramiro, M. T. Ramiro, y M.P. Bermúdez (Eds.), Libro de Actas del 6thInternational Congress of Educational Sciences and Development (pp. 262-267). Asociación Española de Psicología Conductual.
Soliman, S. (2005). Systems and creative thinking. Cairo, Egypt: Center for Advancement of Postgraduate Studies and Research in Engineering Sciences.
Sternberg, R.J., & Lubart, T.I. (1993). Creative Giftedness: A Multivariate Investment Approach. Gifted Child Quarterly, 37(1), 7-15. https://doi.org/10.1177/001698629303700102
Taylor, S. (2019). A Practitioner Concept of Contemporany Creativity. Social Psychology Quarterly, 82(4), 453-472. https://doi.org/10.1177/0190272519882400
Treffinger, D.J., Feldhusen, J.F., & Isaksen, S.G. (1990). Organization and Structure of Productive Thinking. Creative Learning Today, 4(2), 6-8.
Urban, K. K. (1990). Recent Trends in Creativity Research and Theory in Western Europe. European Journal for High Ability, 1, 99-113. https://doi.org/10.1080/0937445900010114
Urban, K. K. (1995). Different Models in Describing, Exploring, Explaining and Nurturing Creativity in Society. European Journal for High Ability, 6, 143-159. https://doi.org/10.1080/0937445940060243
Urrútia, G., & Bonfill, X. (2010). Declaración PRISMA: una propuesta para mejorar la publicación de revisiones sistemáticas y metaanálisis. Medicina clínica, 135(11), 507-511. https://doi.org/10.1016/j.medcli.2010.01.015
Valqui-Vidal, R. V. (2009). La creatividad: conceptos. Métodos y aplicaciones. Revista Iberoamericana de Educación, 49(2), 1-11. https://doi.org/10.35362/rie4922107
Vernia-Carrasco, A. M. (2015). La creatividad para fomentar la motivación en el futuro profesorado de primaria: la composición de un cancionero. Eufonía: Didáctica de la Música, 65, 70-74. https://www.grao.com/es/producto/la-creatividad-para-fomentar-la-motivacion-en-el-futuroprofesorado-de-primaria
Villamizar, G. (2012). La creatividad desde la perspectiva de estudiantes universitarios. Revista Iberoamericana sobre Calidad, Eficacia y Cambio en Educación, 10(2), 213-237. https://revistas.uam.es/reice/article/view/3065
Wallach, M. A., & Kogan, N. (1965). Modes of thinking in young children. A study of the creativityinteligence distintion. Holt, Rinehart y Winston, Inc.
Wallas, G. (1926). The art of thought. Harcourt, Brace and Company.
Wechsler, S. M. (2008). Criatividade: descobrindo e encorajando. LAMP/IDB.
Xerach-Pérez, D. (2014). Creatividad, innovación y uso de las tics, nuevas fórmulas docentes en materia turística. Historia y Comunicación Social, 19(1), 551-563. https://doi.org/10.5209/rev_HICS.2014.v19.44984
Forma de citar este artículo en APA:
Author notes
Conflict of interest declaration