Case Report
Selección de Alternativas para el Suministro de Gas Natural en Colombia empleando el Proceso Analítico Jerárquico
Selection of Alternatives for the Natural Gas Supply in Colombia Using the Analytic Hierarchy Process
Selección de Alternativas para el Suministro de Gas Natural en Colombia empleando el Proceso Analítico Jerárquico
Ingeniería, vol. 22, núm. 2, pp. 190-210, 2017
Universidad Distrital Francisco José de Caldas
Recepción: 15 Noviembre 2016
Recibido del documento revisado: 26 Marzo 2017
Aprobación: 10 Abril 2017
Resumen
Contexto: Colombia es un país que consume gas natural en los sectores residencial, transporte vehicular y como respaldo para la generación de energía eléctrica ante situaciones de reducción de capacidad hidroeléctrica. En la actualidad, los niveles de reservas se han reducido y es indispensable garantizar el suministro ininterrumpido del recurso, ante lo cual se cuenta con diversas alternativas de difícil aplicación dados los recursos financieros limitados y los tiempos de implementación demandados. En esta vía, diversos trabajos se han adelantado en la aplicación de modelos que permitan priorizar alternativas en torno a la consecución de un objetivo para el abastecimiento o reducción de emisiones en la generación de energía, especialmente en la evaluación de fuentes energéticas y selección de tecnologías para el suministro.
Metodo: Mediante la aplicación del modelo de Proceso Analítico Jerárquico (AHP, por sus siglas en inglés) y apoyado en el método Delphi para definir preferencias de acuerdo con el juicio de expertos, se evalúa la selección de alternativas de abastecimiento de gas natural en Colombia considerando criterios técnicos, de confiabilidad, ambientales y sociales orientados a las políticas de garantía de suministro del recursos en el territorio nacional.
Resultados: Una vez aplicado el modelo, evaluando los criterios y alternativas para la infraestructura que respalde el suministro del recurso, se encuentra una mayor relevancia en el criterio de “confiabilidad” y en las alternativas de la construcción de la “planta de regasificación del Pacífico” seguida por la “Construcción del tramo Buenaventura-Cali” y la “planta de almacenamiento Bogotá”.
Conclusiones: Los resultados indican que se deben orientar los esfuerzos en las importaciones del recurso por medio de la construcción de plantas de regasificación y los tramos que faciliten el transporte hacia el interior, donde se encuentran los puntos de demanda; lo anterior como soporte para los tomadores de decisiones que se enfrentan a diversas alternativas para garantizar la oferta de dicho recurso, el cual es relevante para varios sectores económicos, así como en el respaldo a la generación de energía eléctrica en el país.
Palabras clave: Gas natural+ Proceso Analítico Jerárquico+ suministro.+ Idioma: Español.
Abstract
Context: Colombia consumes natural gas in different sectors, especially in the ones that are residential and vehicular transport. Gas consumption serves as backup for power generation in situations of reduced hydroelectric capacity. Nowadays, gas reserve levels have been reduced and it is essential to ensure the uninterrupted supply of the resource. To achieve such objective, there are some alternatives which are difficult to implement at the same time, given the limited financial budget and implementation times that they demanded. In this way, several studies have advanced in the application of models to prioritize alternatives for both supplying power and reducing emissions in the generation, especially regarding the evaluation of energy sources and technology selection for supply.
Method: The Analytic Hierarchy Process (AHP) based in the Delphi method to define preferences according to the experts judgment, was applied to evaluate the selection of alternatives supply of natural gas in Colombia, considering technical, environmental and social criteria, which is reliable and policy oriented to guarantee supply of resources in the country.
Results: Once the model was applied, we evaluated the criteria and alternatives for infrastructure to support gas supply, finding that reliability is the most relevant criterion as well as alternative of building the ‘Regasification Pacific Plant’ followed by the construction of the ‘Buenaventura-Cali pipeline’ and the ”Storage Plant in Bogotá”.
Conclusions: As the results indicate, in Colombia efforts should be focus on imports of the resource through the construction of regasification plants and pipelines to facilitate transport inland to demand points. The latter may help decision makers facing various alternatives to ensure the supply of this resource, which is relevant to various economic sectors, including generation of electricity in the country.
Keywords: Analytic Hierarchy Process, natural gas, supply., Acknowledgements: The authors are grateful with the Deputy Comptroller for the Sector of Mines and Energy of Colombia, for their participation in the development of this article, Language: Spanish.
1. Introduccion
El gas natural es una mezcla de componentes naturales y una fuente de energía no renovable obtenida directamente del medio ambiente, compuesto principalmente de metano (entre 87 y 96 partes). Alrededor del mundo es demandado por diversos sectores como el de generación de energía, transporte, consumo comercial y residencial [1 ]
El procesamiento de gas natural requiere pocos pasos entre la fuente de extracción y la entrega al consumidor final, se transporta de manera eficiente y segura por el mundo generando un mínimo impacto al medio ambiente, ya sea en forma de Gas Natural Licuado (GNL) por medio de barcos metaneros o camiones, incluso empleando tuberías que recorren grandes distancias al interior de una nación o a través de continentes. El gas natural es una de las fuentes más eficientes en la generación de energía convencional, con una participación mundial del 22 %; para las centrales eléctricas que emplean este gas el costo de generación es relativamente bajo, se encuentra mayor flexibilidad y menor tiempo de construcción de las instalaciones. Cuando se emplea el gas natural en hogares o en la industria, se generan entre 25 y 30 % menos emisiones de CO2 que empleando petróleo, y entre 40 y 50 % menos emisiones de CO2 que al emplear carbón en relación con cada unidad energética producida; al usarlo para la generación de energía eléctrica, se libera cerca de 60 % menos CO2 que al emplear carbón por cada kWh producido; si es empleado en transporte por medio del Gas Natural Vehicular (GNV), se generan entre 20 y 25 % menos emisiones de CO2 que al emplear combustibles tradicionales. Todo esto contribuye a la reducción de impacto del efecto invernadero, especialmente en las áreas urbanas (todas las anteriores estadísticas son reportadas en [2 ]
A finales del 2014, las mayores reservas probadas a nivel mundial de gas natural se encontraban en Oriente Medio con un 42.7 %, lo que equivale a 2818.6 trillones de pies cúbicos, dentro de esta participación Irán cuenta con el 18.2 %, siendo de esta manera la nación con mayores reservas en el mundo. En Sur y Centro América se cuenta con 4.1 % de las reservas mundiales de este recurso, siendo Venezuela el país que posee la mayor participación de las reservas en la zona, con un 3.0 % que equivale a 197.1 trillones de pies cúbicos. Colombia tiene una participación del 0.1 % de las reservas probadas mundiales, equivalente a 5.7 trillones de pies cúbicos (3).
En Colombia el gas natural es consumido por dos grandes grupos: el sector generación eléctrica y el sector no-generación eléctrica compuesto por refinerías, industria petroquímica, industria en general, consumo vehicular (gas natural comprimido) y el consumo hogares o residencial. Entre el año 1997 y el año 2014, el consumo general en Colombia se incrementó en un 74 %, entre 567 a 989 Millones de Pies Cúbicos Día (MPCD). En dicho periodo, el sector de generación eléctrica creció un 8 %, en contraste el sector de no-generación eléctrica creció en un 145 %; en esteúltimo grupo, el mayor incremento se presentó en el consumo vehicular con un 1414 % y en el sector residencial con un 327 % [4 ]
En el Plan Indicativo de Abastecimiento de Gas Natural 2016 [5 ] elaborado por la Unidad de Planeación Minero Energética (UPME), con el objetivo de evaluar el abastecimiento de gas natural en Colombia, se contrastan y combinan diferentes escenarios de oferta y demanda, considerando principalmente el crecimiento de la economía, la evolución de la población y el desempeño macroeconómico del país. El resultado de los análisis muestra un déficit del recurso después del año 2024 en todas los escenarios combinados, entre 100 a 600 GBTUD (Giga British Thermal Unit Day), lo que equivale a entre 97 y 583 Millones de Pies Cúbicos Día (MPCD).
El desabastecimiento que se presenta en diversas regiones a nivel mundial generó que para el año 2014 se comercializaran en el mundo 663.9 billones de metros cúbicos por medio de gasoducto y 333.3 billones de metros cúbicos de GNL; siendo para la región de Sur y Centro América Brasil y Argentina los países de mayores importaciones vía gasoducto y Chile y Argentina los países de mayores importaciones de GNL [3 ]
Una vez dada una introducción al problema de abastecimiento de gas natural a nivel mundial y en Colombia, se muestra el impacto del marco político y regulatorio en cuanto al gas natural en el país.
1.1. Marco político y regulatorio del gas natural en Colombia
En el Artículo 365 del Capítulo 5 de la Constitución Política de Colombia (de la finalidad social del estado y de los servicios públicos) [6 ] se consideran los servicios públicos como inherentes a la finalidad social del Estado y es deber de este asegurar la prestación eficiente a todos los habitantes del territorio nacional; de igual manera, el Estado colombiano debe mantener la regulación, control y vigilancia de los servicios públicos, con el fin de garantizar el mejoramiento continuo en su prestación y la satisfacción de los intereses sociales.
Como se mencionó, el país se expone a un déficit a partir del año 2024 (entre 100 a 600 GBTUD), dada esta condición de desabastecimiento de gas natural y la obligación del Estado a garantizar su suministro ininterrumpido, el Gobierno Nacional ha introducido y profundizado un marco legislativo entorno al desarrollo de su mercado, a través de la Ley 142 de 1994 [7 ] Por medio de una combinación de mercado y política energética, el sector logró su consolidación no solo en algunos mercados locales, como los de la Costa Atlántica, Santander y Huila, sino en general a nivel nacional, llevando el gas natural a sitios alejados de los campos de producción, como el Valle del Cauca y el Norte de Santander.
Pese a esto, a la fecha el mercado de gas natural comienza a enfrentar dificultades, el sector padece dos problemas principales que impiden su desarrollo; por una parte, no tiene oferta comercial suficiente para suplir la demanda a largo plazo del sector térmico de generación de energía, de otro lado, no presta un servicio que garantice la confiabilidad del abastecimiento para los usuarios en el día a día, situaciones que ratifican que en la actualidad la oferta de gas natural no puede satisfacer la demanda en situaciones inestables, como por ejemplo ante la presencia de factores climáticos como el fenómeno de El Niño (presente en el país en los años 2015 y 2016) y en situaciones de contingencia por pérdida de capacidad en las redes de transporte y dada la creciente demanda en zonas no interconectadas. Esto ha derivado formas contractuales entre productores de gas, transportadores y generadores eléctricos, que distorsionan los propios principios del mercado e impiden una expansión concertada de la oferta de gas, pero también de la oferta de generación eléctrica.
La ausencia de una oferta económica en firme de gas natural para el sector térmico compromete la confiabilidad en el suministro eléctrico, aunque este problema se identificó en el año 2000 se ha agudizado en los últimos años, esto debido al aumento del consumo de otros sectores y las exportaciones a Venezuela desde el año 2007. Ante la ausencia de perspectiva de suministro de largo plazo, Colombia se encuentra entonces en la difícil situación de repartir la producción doméstica entre distintos sectores de consumo, sin que se cuente con una salida de política, de mercado o de regulación de corto plazo.
Ante la mencionada situación de escasez, una alternativa se encuentra en la asignación administrada de gas natural, por medio de la categorización de los usuarios en criterios de importancia en el abastecimiento. En Colombia el proceso de comercialización regulado por la CREG (Comisión de Regulación de Energía y Gas) a través de contratos de capacidad firme (se garantiza servicio de suministro de una cantidad máxima de gas natural sin interrupciones), con interrupciones (no se asume compromiso de continuidad en la entrega), y firmeza condicionada (se garantiza suministro sin interrupciones de una cantidad máxima de gas natural, excepto cuando se presentan condiciones de probable escasez), lo que ha dado un alto valor al lugar que el usuario ocupa en el reparto del recurso [8 ] Este reparto administrado es una situación inusual y dificulta el desarrollo del sector a futuro. A esto se suma que el sector de gas natural también sufre de un alto grado de vulnerabilidad ante las interrupciones en otros elementos del sistema, por una parte el sistema de transporte, el cual tiene limitaciones de interconexión (no se desarrolló en forma radial), y por otra el sistema de suministro, el cual cuenta en la actualidad con pocos campos productores.
Esta situación no es desconocida por las autoridades sectoriales, adicionalmente el Ministerio de Minas y Energía ha dado algunos lineamientos de política sobre el manejo de la oferta y la demanda de gas natural por medio del Decreto 2100 de 2011 [9 ] de los cuales se resaltan los siguientes:
Reglamentación del gas no convencional.
Nuevas políticas de comercialización (mercado secundario, subastas de venta de corto plazo, entre otras).
Gestión de la información operativa y comercial por medio de un nuevo agente institucional.
Exportación de gas con criterio flexible.
Construcción de una planta de regasificación en la Costa Atlántica (Cartagena, Bolívar).
La posibilidad de autorizar inversiones en confiabilidad con una metodología que desarrollará la Comisión de Regulación de Energía y Gas (CREG).
No obstante, estos lineamientos no están operando con la celeridad que se requiere y el país puede enfrentar un racionamiento de gas natural hacia el año 2024 [5 ] por lo cual es relevante para la nación analizar en qué radica la falta de confiabilidad, además de identificar las variables que pueden incrementarla según diversas alternativas factibles, para lo cual se debe contar con elementos de análisis, metodológicos y de reflexión acerca de los impactos que tiene sobre la política energética y la regulación, el incremento de la confiabilidad en el sector de gas natural, habida cuenta de que este problema se ha generalizado en América Latina, de la mano de los bajos niveles de reservas probadas en la región [3 ]
Mientras que la planificación de la expansión de los sistemas de abastecimiento y transporte de gas natural en Colombia se fundamenta en esquema integrado y bajo criterios de garantía de suministro ininterrumpido, el suministro del recurso en la realidad presenta alta complejidad, ya que es un sistema guiado por la maximización de beneficios y con actores de exploración, producción, transporte y comercialización no integrados [5 ] La masificación del consumo de gas natural se realizó bajo estos criterios hasta la privatización de Ecogas (empresa transportadora) y la capitalización de Ecopetrol (empresa productora).
Por otra parte, las particularidades presentadas en la demanda de gas natural como respaldo para generación de electricidad, donde el gas opera como garantía de confiabilidad del sector eléctrico en años de sequía (cuando se presenta el fenómeno de El Niño), ha implicado formas contractuales entre productores de gas, transportadores y generadores eléctricos que distorsionan los propios principios del mercado e impiden una expansión concertada de la oferta de gas, pero también, como se mencionó, de la oferta de generación eléctrica.
Para el año 2010 ante el fenómeno de El Niño, el Sistema de Suministro Gas Natural presentó contratiempos para atender la demanda, en especial por los requerimientos del sector eléctrico, ya que el gas natural funciona como respaldo para las termoeléctricas en la generación eléctrica frente a condiciones de baja hidrología [5 ] Evaluadas las diferentes causas que originaron dicha situación el Gobierno Nacional de Colombia observó que la infraestructura de transporte presentaba déficit de capacidad y que las fuentes de gas natural (reservas) efectivamente venían en declive. Es así como el Gobierno Nacional, reorganizó el mercado del gas natural, cambiando su política de “masificación” por una de “aseguramiento del abastecimiento” y planteó como una estrategia el atraer inversión al sector para la búsqueda de más fuentes de abastecimiento, con el incentivo de permitir la exportación y el desarrollo de la infraestructura renumerándose vía tarifaria. A pesar de dichos incentivos, el Gobierno Nacional no obtuvo los resultados esperados, pues las reservas de gas natural siguieron disminuyendo sin adicionar nuevas reservas y exportando las ya conocidas.
El sector del gas natural se encuentra ante la perspectiva de la pérdida de su autosuficiencia, debido a los pobres resultados de exploración y a los escasos descubrimientos de nuevas fuentes diferentes a las conocidas como la Guajira y Cuasina (en el periodo comprendido entre el año 2005 y el año 2014 se presentó una reducción promedio del 1.7 % de las reservas de gas natural [5 ] junto con la dinámica del consumo, que convertiría al país de exportador en importador. Con el hallazgo de reservas de gas natural en la Guajira (que en años de mayor participación representaron el 85 % de las reservas del país [10 ] el gobierno nacional se propuso masificar el uso de este combustible en los hogares colombianos, y remplazar el uso de combustibles líquidos como el cocinol. Esta política se extendió a otros sectores tales como el vehicular, el industrial y el eléctrico, este último usa el gas natural para respaldar la generación eléctrica en especial en épocas de baja hidrología que afecta el nivel de agua en las hidroeléctricas por sequía (cabe recordar que en el año 1992 el país sufrió un apagón eléctrico por este fenómeno y el gobierno se propuso respaldar el sistema eléctrico con las plantas térmicas).
En la actualidad se presentan restricciones en los contratos que requieren firmeza en el suministro de gas natural, estos contratos se negocian de manera interrumpible en especial para las termoeléctricas, debido a la poca holgura que permiten las reservas actuales atendiendo las prioridades establecidas por el Gobierno Nacional. Cabe resaltar que cualquier proyecto de desarrollo que requiera gas natural en la actualidad tiene dificultades para obtener este combustible, además de requerir no menos de seis años para su desarrollo, periodo para el cual ya se ha perdido la autosuficiencia según el Plan Indicativo de Abastecimiento de Gas Natural [11 ]
Dados los principales elementos del escenario mundial y nacional frente al abastecimiento del gas natural, se presenta el marco teórico en cuanto a los métodos planteados para la selección de alternativas de suministro del recurso; posteriormente, se aplica el modelo AHP para el caso colombiano basado en el juicio de expertos y, finalmente, se analizan los resultados obtenidos y se proponen trabajos futuros.
2. Marco teórico
Colombia cuenta con diversas alternativas orientadas a favorecer el abastecimiento ininterrumpido de gas natural, las cuales, por sus tiempos de ejecución y niveles de inversión, pueden resultar complejas de realizar en paralelo. Por esto se plantea como opción para priorizar los proyectos en pro de atender la demanda de este recurso, la aplicación del modelo AHP combinado con el método Delphi para la recolección de información.
2.1. Método Delphi
El método Delphi es una forma de obtener una opinión colectiva de los individuos sobre temas en los que no se cuenta con información suficiente o histórica; consiste en un ejercicio de cuestionario iterativo con retroalimentación controlada a un grupo de expertos (cualquier persona con conocimiento y experiencia relevantes de un tema en particular), aplicado de manera individual. Para la selección del tamaño del panel de experto se debe considerar el costo y el tiempo de desarrollo de las rondas. Su aplicación se relaciona particularmente a problemas que son complejos y requieren interpretación intuitiva. Su proceso requiere al menos una encuesta de tres iteraciones; el propósito de la iteración inicial es identificar cuestiones generales relacionadas con los diversos componentes del tema en estudio. Un cuestionario de preguntas abiertas se distribuye a un panel de expertos y líderes de opinión; posteriormente, las respuestas a las preguntas abiertas se analizan cualitativamente clasificando, categorizando y buscando temas comunes. Estas respuestas se editan y luego se utilizan para construir el segundo cuestionario; la segunda y siguientes rondas son más específicas, ya que se orientan a la calificación o clasificación de varios ítems y se analizan cuantitativamente. A medida que el investigador retroalimenta los resultados de las rondas anteriores, tiende a convergir hacia un consenso de opinión [12 ]
2.2. Modelo AHP
El modelo de Proceso Analítico Jerárquico (AHP, por sus siglas en inglés que corresponden a Analytic Hierarchy Process), es un método basado en preferencias en el cual se definen criterios de decisión y sus pesos por medio de matrices; posteriormente, se determina el ranking de una serie de alternativas de clasificación que se comparan entre sí con respecto a los criterios definidos. Este procedimiento se repite teniendo en cuenta todos los criterios; la suma ponderada de estos valores indica las alternativas dominantes y por lo tanto la clasificación de los mismos [13 ]
La metodología del modelo considera los siguientes pasos [14 ]
Paso 1: el problema se descompone jerárquicamente en objetivos o metas, criterios, y alternativas. Esta relación se plantea por niveles y de esta manera se busca que todos los elementos queden interconectados, al menos de manera indirecta. La Figura 1 muestra una estructura jerárquica general.

Paso 2: se recolectan datos de expertos o responsables de la toma de decisiones correspondientes a la estructura jerárquica definida en el primer paso. Se realiza una comparación por pares de alternativas en una escala cualitativa como se muestra en la Tabla I [13 ]

Paso 3: las comparaciones por pares de los criterios generados en el segundo paso se organizan en una matriz cuadrada. Los elementos diagonales de la matriz son 1. El criterio en la i-ésima fila será mejor que el criterio en la j-ésima columna si el valor del elemento (i; j) es mayor que 1; de lo contrario el criterio de la j-ésima columna es mejor que el de la i-ésima fila. El elemento (i, j) de la matriz es el recíproco del elemento (i, j).
Paso 4: el autovalor principal (eigenvalue) y el autovector (eigenvector) normalizado correspondiente de la matriz de comparación, dan la importancia relativa de los diversos criterios que se comparan. Los elementos del autovector normalizado se denominan ponderaciones con respecto a los criterios y calificaciones con respecto a las alternativas.
Paso 5: se evalúa la consistencia de la matriz de orden. Las comparaciones realizadas por este método son subjetivas y el modelo AHP puede tolerar la inconsistencia a través de la cantidad de redundancia. Si este índice de consistencia no alcanza un nivel requerido, los resultados de las comparaciones deben ser reevaluados. El índice de consistencia CI, se calcula con base en la Ecuación 1, donde
es el autovalor máximo de la matriz. Este CI se puede comparar con el de una matriz aleatoria, RI planteada por Saaty [15 ] y como se muestra en la Tabla II. La razón derivada CI/RI, se denomina relación de consistencia CR. Saaty sugiere que el valor de CR debe ser menor que 0,1 (10 %).


Paso 6: la calificación de cada alternativa se agrega para obtener calificaciones locales con respecto a cada criterio. Las calificaciones locales se multiplican por los pesos de los criterios y se agregan para obtener calificaciones globales.
El modelo AHP ha sido aplicado en diversos escenarios en la toma de decisiones como lo son [14 ]
Selección de una alternativa a partir de un conjunto de alternativas.
Priorización de un conjunto de alternativas.
Asignación de recursos para encontrar la mejor combinación de alternativas sujetas a una variedad de restricciones.
Benchmarking de procesos o sistemas.
Gestión de la calidad.
Algunas áreas de aplicación se encuentran en salud, planificación de proyectos y tecnológica, comercialización, fijación de precios de nuevos productos, proyección económica, evaluación de políticas, ciencias sociales, análisis de conflictos, investigación de operaciones militares, planeación urbana, gestión de I+D, exploración espacial, entre otros [14 ]
2.3. Aplicación del modelo AHP en la evaluación de alternativas energéticas
Dentro de los modelos AHP aplicados en la evaluación de fuentes energéticas se encuentra [16 ] en el cual plantean como objetivo la selección de la mejor política energética bajo los criterios tecnológicos, ambientales, sociopolíticos, económicos y evaluando las alternativas de producción como lo son biomasa, hidroeléctrica, geotérmica, eólico y solar. En [17 ] el objetivo se centra en identificar el mejor recurso renovable para la generación de electricidad en Malasia, considerando criterios como el técnico, el económico, el social y el ambiental para las alternativas de generación hidroeléctrica, solar, eólica y biomasa. Se presenta en [18 ] como objetivo la selección de la mejor energía renovable, con criterios de calidad de la fuente energética, ambiente socio político, económico, tecnología y medio ambiente para las alternativas hidroeléctrica, geotérmica, biomasa, eólica y solar.
Con respecto a los modelos aplicados en la selección de tecnología, en [19 ] se buscan priorizar las tecnolog ías en energía con respecto a los altos precios del petróleo bajo criterios de economía en spin-off, posibilidad de comercialización, capacidad interior, elementos técnicos en spin-off; lo anterior con alternativas de tecnología de la construcción, tecnología de la industria, tecnología de transporte, tecnología de mitigación de la huella de carbono, tecnología no convencional y tecnología de biomasa. En [20 ] se plantea el objetivo de priorizar la construcción de estaciones de recarga para vehículos eléctricos con criterios de ambiente urbano, grupo usuario, impacto en la red eléctrica local, factores económicos del proyecto, geografía regional para las alternativas de áreas funcionales de la ciudad y ventanas de atención de dichas estaciones. Por su parte, en [21 ] aplican un modelo para definir los proyectos de generación de energía h íbridos que utilizan fuentes alternativas de energía renovable, en los criterios de aspectos técnico-económicos y aspectos socioambientales, evaluando características de la tecnolog ía a implementar.
Otros modelos aplicados en energía como el desarrollado en [22 ] donde se establece el objetivo de promover la conservación de energía en Jordania considerando criterios de demanda de energía básica, crecimiento económico, utilización de fuentes de energía renovables, con las alternativas de política de precios, reglamentación y legislación, capacitación, educación y calificación, incentivos financieros e investigación y desarrollo. En [23 ] plantean como objetivo la priorización de las barreras a la eficiencia energética en clusters industriales a pequeña escala, con criterios de intensidad de la barrera, facilidad de eliminación de barreras, impacto de eliminación de barreras para la eficiencia energética, impacto de la eliminación de barreras en los resultados económicos; lo anterior teniendo en cuenta alternativas de sensibilización e información barreras, obstáculos financieros y económicos, barreras estructurales e institucionales, política y barreras regulatorias, comportamiento y barreras personales. [ [24 ] muestra como objetivo la importancia del criterio de la educación social en relación con la promoción de ahorro energético y reducción de carbono, observando los criterios de acciones positivas del gobierno, apoyo de unidades de educación social, ejecución de las actividades de educación y propaganda e integración con los recursos sociales.
En cuanto a las aplicaciones del modelo AHP en el sector energético, las presentadas en [16 ] y [18 ] se emplean para la selección de alternativas que garanticen el suministro energético, resaltando la posibilidad de ampliar esta aplicación al suministro de gas natural, por lo cual este artículo surge como una orientación para la identificación de alternativas que puedan impactar con mayor favorabilidad el suministro de este recurso empleando el modelo AHP.
3. Metodología de aplicación del modelo AHP
3.1. Elementos iniciales para la aplicación del modelo
La Unidad de Planeación Minero Energética (UPME), como ente técnico, es responsable de la planeación y coordinación de las entidades del sector minero energético, tanto público como privado en Colombia, en el desarrollo y aprovechamiento de los recursos energéticos y mineros, mediante la generación y divulgación de la información relacionada con este sector. El estado colombiano por medio del Decreto 2345 de 2015 [ [25 ] presenta la evolución en la planeación y ejecución de la infraestructura del servicio público domiciliario de gas natural, y da el punto de partida para el desarrollo de proyectos de confiablidad y de abastecimiento necesarios para asegurar la continuidad y seguridad en el suministro de gas natural en el país. En concordancia con esto, y en respuesta a sus funciones, la UPME presenta el Plan Indicativo de Abastecimiento de Gas Natural 2016 [5 ] por medio del cual identifica los proyectos necesarios a ejecutar en los próximos cinco años con el objeto de lograr los objetivos señalados en esteúltimo decreto. Con base en este plan, se establece que mediante la aplicación del modelo AHP se logra determinar la mejor opción para Colombia que permita mantener el abastecimiento continuo de gas natural bajo las condiciones actuales de oferta y demanda.
A partir de lo anterior, se aplicó el método Delphi a un grupo de expertos pertenecientes a Contralor ía Delegada para el Sector de Minas y Energía de Colombia, en las siguientes rondas:
Ronda 1: aplicación de cuestionario para la definición de criterios y alternativas del modelo, considerando el Plan Indicativo de Abastecimiento de Gas Natural 2016 [5 ] mencionado.
Ronda 2: aplicación de cuestionario para la definición de la importancia relativa de los criterios y alternativas seleccionadas.
Ronda 3: aplicación de segundo cuestionario para la definición de la importancia relativa de los criterios y alternativas seleccionadas, con el objetivo de ajustar la relación de consistencia del modelo AHP.
3.2. Criterios de selección para el modelo AHP
Los criterios resultantes se dividen en:
Criterios técnicos.
Criterios de confiabilidad.
Criterios ambientales y sociales.
3.2.1. Criterios técnicos
Los criterios técnicos contemplan las siguientes características:
El tiempo considerado para la entrada en operación de proyectos de regasificación es mínimo de seis años a partir de su etapa de planificación.
El periodo de tiempo considerado para la comercialización del gas proveniente de nuevos hallazgos es mínimo de seis años a partir de la fecha de su descubrimiento.
El periodo considerado para la entrada en operación de nuevos gasoductos es, como mínimo, tres años desde su etapa de proyección.
El tiempo considerado para la entrada en operación de nuevas estaciones de compresión no será inferior a dos años a partir de su etapa de planificación.
El sistema de transporte no deberá operar con presiones superiores a las presiones de diseño de los diferentes gasoductos.
El sistema de transporte no deberá operar a capacidades de flujo superiores a la capacidad de diseño de cada gasoducto.
Las caídas de presión en los nodos de demanda no podrán estar por fuera del rango permitido en las condiciones de diseño de cada gasoducto.
Las expansiones propuestas al sistema de transporte deberán acogerse a las especificaciones técnicas y de operación dispuestas por el Reglamento Único de Transporte de Gas Natural (RUT) [ [ [26 ].
3.2.2. Criterios de confiabilidad
Los criterios de confiabilidad contemplan las siguientes características:
Durante todo el periodo de planificación se debe garantizar el suministro para el 100 % de los sistemas de compresión, usuarios residenciales y pequeños usuarios comerciales.
En ningún año del periodo de planificación se debe tener un déficit de suministro que supere el 2 % de la máxima demanda promedio mensual.
Se debe contar con la infraestructura necesaria para atender el 100 % de la demanda regulada en ciudades o grupos de ciudades con un número de usuarios superior a un millón (mercados geográficos), ante eventos de interrupción de hasta tres días en el suministro, con una periodicidad no mayor a tres veces al año.
La exportación de gas se podrá efectuar siempre que el factor calculado como la sumatoria de todas las reservas probadas de gas natural sobre la demanda de cada año, sea superior a siete años.
3.2.3. Criterios ambientales y sociales
Se considera la minimización de las consecuencias negativas para la sociedad colombiana en cuanto a la situación de abastecimiento e impacto ambiental de las alternativas evaluadas.
3.3. Alternativas de abastecimiento para el modelo AHP
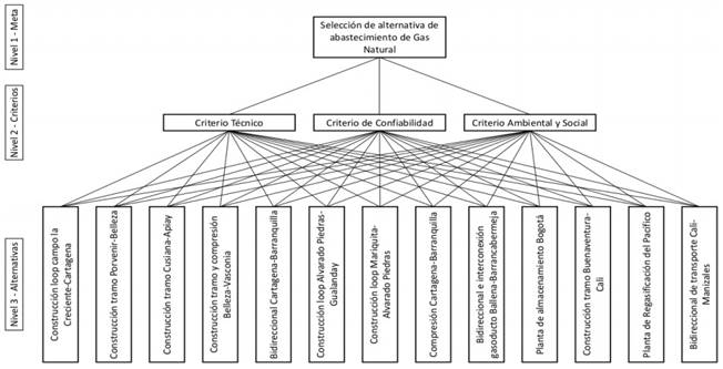
Frente a un posible déficit de gas natural en Colombia, dentro de los planes de abastecimiento de este recurso se busca establecer una gama de alternativas para incrementar el suministro, buscando resolver las dificultades en el suministro resultantes tanto de la falta de reservas probadas, como de infraestructura para el transporte a las diferentes zonas de consumo del pa ís. Las siguientes son las alternativas resultantes a considerar en el modelo AHP:
Construcción loop campo la Creciente-Cartagena.
Construcción tramo Porvenir-Belleza.
Construcción tramo Cusiana-Apiay.
Construcción tramo y compresión Belleza-Vasconia.
Bidireccional Cartagena-Barranquilla.
Construcción loop Alvarado Piedras-Gualanday.
Construcción loop Mariquita-Alvarado Piedras.
Compresión Cartagena-Barranquilla.
Bidireccional e interconexión gasoducto Ballena-Barrancabermeja.
Planta de almacenamiento Bogotá.
Construcción tramo Buenaventura-Cali.
Planta de Regasificación del Pacífico.
Bidireccional de transporte Cali-Manizales.
Los criterios y alternativas descritas para el abastecimiento de gas natural en Colombia, se muestran bajo la estructura AHP en la Figura 2.

4. Resultados
4.1. Identificación de criterios y alternativas en el modelo AHP
Los criterios empleados en el desarrollo del modelo se etiquetaron desde la letra “A” hasta la letra “C” como se muestran en la Tabla III.

Las alternativas empleadas en el desarrollo del modelo se etiquetaron desde el número 1 al número 13 como se muestra en la Tabla IV.

4.2. Cálculo de pesos alternativos para los criterios
El cálculo de los pesos alternativos para los criterios se muestra en la Tabla V.

El criterio que obtuvo el mayor de los pesos alternativos fue el criterio de confiabilidad, como se muestra en la Figura 3.

El análisis de consistencia para los criterios muestra un índice aleatorio por debajo del 10 %, como lo recomienda Saaty [15 ] y se muestra en la Tabla VI.

4.3. Cálculo de pesos alternativos para el criterio técnico
El cálculo de los pesos alternativos para el criterio técnico se muestra en la Tabla VII.

La alternativa que desde el punto de vista del criterio técnico obtuvo el mayor de los pesos alternativos, fue la construcción tramo y compresión Belleza-Vasconia como se muestra en la Figura 4.

El análisis de consistencia para las alternativas considerando el criterio técnico, muestra un índice aleatorio por debajo del 10 % como se observa en la Tabla VIII.

4.4. Cálculo de pesos alternativos para el criterio confiabilidad
El cálculo de los pesos alternativos para el criterio confiabilidad se muestra en la Tabla IX.

La alternativa que desde el punto de vista del criterio confiabilidad obtuvo el mayor de los pesos alternativos, fue la planta de regasificación del Pacífico como se muestra en la Figura 5.

El análisis de consistencia para las alternativas considerando el criterio confiabilidad, muestra un índice aleatorio por debajo del 10 % como se observa en la Tabla X.

4.5. Cálculo de pesos alternativos para el criterio ambiental y social
El cálculo de los pesos alternativos para el criterio ambiental y social se muestra en la Tabla XI.

La alternativa que desde el punto de vista del criterio ambiental y social obtuvo el mayor de los pesos alternativos, fue la compresión Cartagena-Barranquilla como se muestra en la Figura 6.

El análisis de consistencia para las alternativas considerando el criterio ambiental y social, muestra un índice aleatorio por debajo del 10 % como se observa en la Tabla XII.

4.6. Selección de la mejor alternativa
Como resumen de los cálculos para todas las alternativas, se tienen los pesos alternativos para cada criterio como se muestra en la Tabla XIII.

Considerando el peso de cada criterio y los obtenidos en el cálculo de las alternativas, se obtienen los valores ponderados como se muestra en la Tabla XIV.

Según el análisis realizado mediante la aplicación del método AHP, la mejor alternativa para garantizar el abastecimiento de gas natural en Colombia, considerando los criterios técnicos, de confiabilidad, ambientales y sociales, es la planta de regasificación del Pacífico seguida por la construcción tramo Buenaventura-Cali, como se muestra en la Figura 7.

En resumen, y como resultado de la aplicación del modelo AHP a las alternativas políticamente viables para el abastecimiento de gas natural en Colombia, se encuentra un mayor peso alternativo en el criterio de confiabilidad, del cual se deriva un mayor peso en la alternativa de la construcción de la planta de regasificación del Pacífico, tanto en la evaluación de los criterios como en la evaluación final de las alternativas (ver Tabla XV).

5. Conclusiones y discusión
A partir del trabajo desarrollado en este artículo, se encuentra un creciente interés de la comunidad académica en la aplicación de modelos AHP en el sector energético como una herramienta para la toma de decisiones de especial utilidad en la selección de tecnologías para en la generación, el suministro y la confiabilidad del recurso.
Frente a alternativas para el suministro de gas natural en Colombia que involucran recursos financieros y tiempos para su implementación, la aplicación de modelos como el propuesto en este artículo, brindan elementos a los tomadores de decisiones en la priorización en la asignación de los recursos públicos como indicativo para la implementación de este tipo de infraestructura.
Colombia debe diversificar el suministro de gas natural, considerando el nivel de reservas con el que cuenta, la capacidad de producción y de transporte actual; adicionalmente, el gas natural sirve de alternativa y respaldo para la generación termoeléctrica que depende en su mayoría de fuentes hídricas, las cuales presentan alta variabilidad debido a fenómenos periódicos como El Niño. Por ello, se deben destinar esfuerzos entorno a la investigación sobre estos aspectos.
El resultado luego de aplicar el modelo AHP, da como criterio principal la confiabilidad, es decir, el país debe privilegiar los activos de flexibilidad que maximicen las condiciones de firmeza en la oferta de gas natural, y en ese mismo orden de ideas las plantas de Regasificación se presentan como las mejores alternativas frente a los activos de confiabilidad y con respecto al criterio ambiental y social, la mejor alternativa es la compresión en Cartagena y Barranquilla, lo que podría indicar que los esfuerzos se deben orientar al desarrollo de la infraestructura alrededor de la importación de gas natural.
Frente a las otras alternativas presentadas, el modelo indica que se debe priorizar la inversión en infraestructura que permita la importación de GLP (gas licuado del petróleo), ya que esto puede resultar de gran favorabilidad por el nivel de reservas de países vecinos y el aumento en la capacidad de suministro al sistema de transporte de gas natural hacia el interior del país que esto representa; pero en este aspecto se debe considerar el tiempo de implementación de este tipo de proyectos, tiempo que puede resultar riesgoso dado los niveles decrecientes de reservas nacionales, siendo entonces de interés revisar proyectos que aunque no obtuvieron las ponderaciones más altas en la aplicación del modelo, sí podr ían implementarse con mayor rapidez.
En relación con lo anterior, una de las alternativas relevante para garantizar el suministro de gas natural a Colombia son las importaciones desde Venezuela; sin embargo, esto está condicionada a la voluntad política, lo que se convierte en un riesgo geopolítico el cual debe ser atenuado y por ende las plantas de regasificación ubicadas en las costas Colombianas surgen como la mejor opción para la importación desde países como Trinidad y Tobago.
Las alternativas analizadas no consideran proyectos de exploración en búsqueda de nuevas reservas probadas de gas natural en el país, es acá donde debería considerarse la implementación de políticas por parte del Estado para incentivar a la industria privada a adelantar este tipo de proyectos, que resultando en su mayoría de mediano y largo plazo, podr ían aportar mayor confianza en el suministro y estabilidad en el mercado.
6. Trabajos futuros
En los criterios incluidos no se considera uno relacionado con la inversión necesaria para el desarrollo de los proyectos de infraestructura del sistema de suministro de gas natural, lo cual se puede soportar en un análisis de mayor profundidad con estudios de respaldo que faciliten el establecimiento de las preferencias con base en un criterio asociado al mínimo costo.
La aplicación del modelo AHP puede mezclarse con técnicas de simulación que permitan, de manera prospectiva, estudiar el impacto en el tiempo que tiene la priorización de la inversión en los proyectos estudiados, permitiendo analizar con mayor amplitud las variables involucradas, sirviendo como contraste a las hipótesis planteadas y dando mayor soporte para la toma de decisiones.
Agradecimientos
Los autores agradecen a la Contraloría Delegada para el Sector de Minas y Energía de Colombia por la participación en el desarrollo del presente artículo.
Referencias
[1] Y. Demirel, Energy: Production, Conversion, Storage, Conservation, and Coupling, vol. 69. 2012.
[2] International Gas Union and Eurogas, The Role of Natural Gas in a Sustainable Energy Market. 2010.
[3] British Petroleum, Primary energy consumption - leading countries 2014. 2015.
[4] Sistema de Información de Petróleo y Gas Colombiano (SIPG), Demanda de Gas Natural. 2016.
[5] Unidad de Planeación Minero Energética (UPME), Plan Indicativo de Abastecimiento de Gas Natural 2016. 2016.
[6] Gobierno de la República de Colombia, Constitución Política de Colombia. 1991.
[7] R. de C. Congreso de Colombia, Ley 142 de 1994. 1994.
[8] Ministerio de Minas y Energía, Resolución 089-2013. 2013.
[9] Ministerio de Minas y Energía, Decreto 2100. 2011.
[10] Unidad de Planeación Minero Energética (UPME), La Cadena del Gas Natural en Colombia. 2006.
[11] Unidad de Planeación Minero Energética (UPME), Plan Indicativo de Abastecimiento de Gas Natural. 2015.
[12] S. Thangaratinam and C. W. Redman, “The Delphi technique”. Obstet. Gynaecol., vol. 7, no. 2, pp. 120- 125, 2005.
[13] N. Munier, A Strategy for Using Multicriteria Analysis in Decision-Making. Dordrecht: Springer Netherlands, 2011.
[14] R. Navneet, Bhushan; Kanwal, “The Analytic Hierarchy Process”. in Strategic Decision Making, London: Springer-Verlag London, 2004, pp. 1-11.
[15] T. L. Saaty, “A scaling method for priorities in hierarchical structures”. J. Math. Psychol., vol. 15, no. 3, pp. 234-281, Jun. 1977.
[16] C. Kahraman, I. Kaya, and S. Cebi, “A comparative analysis for multiattribute selection among renewable energy alternatives using fuzzy axiomatic design and fuzzy analytic hierarchy process”. Energy, vol. 34, no. 10, pp. 1603-1616, Oct. 2009.
[17] S. Ahmad and R. M. Tahar, “Selection of renewable energy sources for sustainable development of electricity generation system using analytic hierarchy process: A case of Malaysia”. Renew. Energy, vol. 63, pp. 458-466, Mar. 2014.
[18] A. Tasri and A. Susilawati, “Selection among renewable energy alternatives based on a fuzzy analytic hierarchy process in Indonesia”. Sustain. Energy Technol. Assessments, vol. 7, pp. 34-44, Sep. 2014.
[19] S. K. Lee, G. Mogi, and J. W. Kim, “Decision support for prioritizing energy technologies against high oil prices: A fuzzy analytic hierarchy process approach”. J. Loss Prev. Process Ind., vol. 22, no. 6, pp. 915-920, Nov. 2009.
[20] B. Li and X. Chang, “Application of Analytic Hierarchy Process in the Planning of Energy Supply Network for Electric Vehicles”. Energy Procedia, vol. 12, pp. 1083-1089, 2011.
[21] D. Hernández-Torres, A. J. Urdaneta Urdaneta, and P. De Oliveira-De Jesus, “A hierarchical methodology for the integral net energy design of small-scale hybrid renewable energy systems”. Renew. Sustain. Energy Rev., vol. 5 pp. 100-110, 2015.
[22] M. M. Kablan, “Decision support for energy conservation promotion:”. Energy Policy, vol. 32, no. 10, pp. 1151-1158, Jul. 2004.
[23] N. Nagesha and P. Balachandra, “Barriers to energy efficiency in small industry clusters: Multi-criteria- based prioritization using the analytic hierarchy process”. Energy, vol. 31, no. 12, pp. 1969-1983, Sep. 2006.
[24] Y.-T. Tung et al., “Analytic Hierarchy Process of Academic Scholars for Promoting Energy Saving and Carbon Reduction in Taiwan”. Procedia Environ. Sci., vol. 20, pp. 526-532, 2014.
[25] Ministerio de Minas y Energía, Decreto 2345. 2015.
[26] Comisión de Regulación de Energía y Gas (CREG), Resolución 071 Reglamento Único de Transporte de Gas Natural (RUT). 1999.
Notas