Resumen
Contexto: El modelo de gestión empresarial para potencializar el crecimiento de la pequeña y mediana empresa, realizado por el autor de este artículo, sirvió de base para aplicarlo en función de las necesidades específicas de la empresa objeto de estudio (medicina prepagada), determinando para ello las variables específicas para su giro de negocio y conservando otras variables de aplicabilidad general.
Método: Se utilizó la técnica de entrevistas con la alta dirección de la empresa, lo que posibilitó recopilar la información relevante, confiable y correcta. Se consideró que al estudiar un determinado sistema conviene analizar su comportamiento a partir de datos representativos de lo que se espera que sea su funcionamiento habitual y no con datos correspondientes a situaciones extremas. Las entrevistas permitieron determinar las variables necesarias para el modelo realizado.
Resultados: Una vez que se diseñó el modelo fue posible simular resultados en función de los requerimientos puntuales de la empresa, lo que permitió visualizar el impacto que dichos resultados tendrían en la empresa objeto de estudio.
Conclusiones: La conjunción de la metodología de la dinámica de sistemas, las entrevistas, la recopilación de datos históricos, así como también el involucramiento de las leyes que rigen estos negocios en el Ecuador, permitieron la obtención de un producto aplicable y confiable para la organización.
Palabras clave: Entrevistas, modelo de gestión administrativo, simulaciones, validación.
Abstract
Context: From the Business Management model to potentiate the growth of small and medium-sized enterprises carried out by the author of this article; it was possible to apply the same in function of the specific affiliation, needs of the company object of study, determining for that the specific variables for his turn of business and conserving other variables of general.
Method: The methodology used was the interview technique with the top management of the company, gathering the relevant, reliable and correct information; it was considered that when studying a certain system, it is convenient to analyze its behavior based on representative data of what is expected to be its normal functioning and not with data corresponding to extreme situations. These interviews made it possible to determine the variables necessary for the model made.
Results: Designed the model, it was possible to simulate results depending on the specific requirements of the company, visualizing the impact that these results would have the company under study.
Conclusions: The conjunction of the methodology of systems dynamics, the interviews, the collection of historical data, as well as the involvement of the laws that govern these businesses in Ecuador, made it possible to obtain an applicable and reliable product for the organization
Keywords: Administrative management model, interviews, simulations, validation.
Case-study
Un Modelo de Gestión Para una Empresa de Medicina Prepagada Utilizando Dinámica de Sistemas
A Management Model for a Prepaid Medicine Company Using Dynamics of Systems
Recepción: 20 Abril 2018
Recibido del documento revisado: 13 Julio 2018
Aprobación: 05 Agosto 2018
El tema de la salud, en cualquier lugar que se lo considere, acarrea debates porque se busca que el servicio cubra a la mayor cantidad de personas que lo requieran. La asistencia en salud es prestada por hospitales, centros de salud y clínicas públicas o privadas. En el Ecuador, este sistema se conforma de manera similar y es controlado por el Ministerio de Salud Pública (MSP), el Ministerio de Inclusión Económica Social (MIES), los entes municipales, las instituciones de seguridad social como el Instituto Ecuatoriano de Seguridad Social (IESS), el Instituto de Seguridad Social de las Fuerzas Armadas (ISSFA) e Instituto de Seguridad Social de la Policía Nacional (ISSPOL). Los organismos públicos ofrecen sus servicios a la población en general, mientras que los hospitales y clínicas privadas cuentan con programas y establecimientos de salud en los cuales el público debe pagar cierta cantidad de dinero para acceder a sus prestaciones. La población que tiene acceso a estos servicios alcanza un porcentaje cercano al 3% y pertenece a diversos estratos sociales, principalmente a aquellos de ingresos económicos medios y altos [1].
Lo expuesto es positivo por su relación directa con el porcentaje de crecimiento del sector, el cual, en Latinoamérica, fue superior al 10% del PIB (producto interno bruto) de la región en 2011 [2].
Sin embargo, las empresas de medicina prepagada aún poseen un porcentaje bajo en clientes, a pesar de haber intentado de diversas maneras captar una mayor cantidad de socios, así, por ejemplo, a través de contratos corporativos firmados con instituciones y organizaciones que permiten a sus empleados acceder a este tipo de atención médica a costos más bajos que los que tendrían si lo hicieran individualmente. En el presente estudio se aborda la problemática actual que enfrentan las empresas de medicina prepagada en el Ecuador, las mismas que a partir de la implementación de nuevas leyes vieron afectado directamente su giro de negocio.
Por lo tanto, el diseño y la puesta en marcha de un modelo utilizando la metodología de dinámica de sistemas, permite abordar los problemas sociales, económicos y otros que les afectan, realizando para ello modelos de gestión empresarial que pueden ser aplicados y visualizados con la ayuda de programas informáticos. En tal virtud, para la empresa objeto de estudio se ha diseñado un modelo que facilite realizar simulaciones, buscando estrategias enfocadas en el cumplimiento de la ley y en la obtención de mejores réditos económicos, lo cual posibilite que la organización pueda seguir prestando sus servicios en este importante nicho de mercado.
La metodología utilizada, con la obtención de un modelo basado en dinámica de sistemas, permite realizar diagramas causales que muestran la relación e interacción entre las variables que lo conforman, utilizando para ello un software que posibilita su diagramación. Para este caso puntual y específico se utilizó el sistema informático VENSIM, cuya característica principal faculta mostrar la interrelación de las variables en diagramas causales o en un diagrama de flujos, conocido también como diagrama de Forrester.
Posterior al desarrollo del modelo computacional, se validan y se ejecutan simulaciones, las cuales muestran los posibles resultados que la empresa objeto de estudio podría obtener al aplicar estrategias específicas en su campo de negocios.
Los primeros sistemas de medicina prepagada son conocidos desde hace 4000 años. Inicialmente las culturas que adoptaron estos sistemas fueron la Asiria y Babilonia, posteriormente, en Egipto, Roma y China se desarrollaron en mayor proporción los primeros conceptos y prestación de servicios de este tipo de cobertura médica. En el siglo XIX, las primeras organizaciones que ofrecían servicios de salud, a manera de seguros, operaban en Europa, por ejemplo la empresa Reilwei Passingers Assurance Company of London, la cual emitía beneficios (pólizas) por muertes accidentales o accidentes laborales; otra empresa que continuó con este tipo de servicios fue fundada en Alemania en el año 1883, cuando la cancillería de dicho país, a través de Otto Von Bismarck, impulsó la Ley del Seguro de Enfermedad. Así pues:
En América, específicamente, en los Estados Unidos, el negocio de salud comenzó a propagarse y comercializarse a partir de la promulgación de la ley denominada Social Security Act., de 1935; no sin antes especificar que en Norteam´erica a principios del siglo XX, se desarrollaron los primeros planes de seguros de hospitalización e incapacidad. Para el año 1910 se crean los planes por tratamientos médicos y en 1916 los beneficios por cuidado de pacientes en clínicas y hospitales privados [3].
En el Ecuador, el sistema de medicina prepagada inicia en el año 1979 con la conformación de la empresa Ecuasanitas S.A., pionera de este tipo de servicios en América Latina. A partir de ese año, las empresas de medicina prepagada comenzaron sus labores en el país, centrando sus actividades en prestar servicios complementarios de salud, de acuerdo con la contratación que realicen las personas o empresas que brindan este beneficio a sus trabajadores o empleados. Inicialmente, estas empresas buscaban suplir las falencias que las instituciones públicas evidencian en la prestación de los servicios médicos; sin embargo, a partir del 2013, el Ecuador presentó una desaceleración significativa en este tipo de negocios por diversas causas, como el control de las importaciones, lo que ocasiona enfrentar difíciles escenarios principalmente por la salida de divisas. La situación se complicó por la generación y entrada en vigor de la nueva ley aplicada a este tipo de empresas a partir del 2016. Estas y otras razones ocasionaron disminuciones significativas de los ingresos para las empresas de medicina prepagada, que, a su vez, llevaron a la disminución de su participación en el mercado de la salud [4].
Sin embargo, a pesar de los inconvenientes presentados, estas empresas han podido establecer nichos de mercado en seguros y asistencia médica que, anualmente, representan un crecimiento del 27 %, el cual no ha sido completamente satisfactorio, por cuanto a partir del 2016 estas compañías disminuyeron sus ingresos en un porcentaje del 15 %; enfocándose en mayor proporción en las ramas de los seguros generales y de vida [5].
Como complemento a los datos especificados y, conforme a lo emitido por el Banco Central del Ecuador:
Los activos de las empresas de medicina prepagada en el año 2013 representaron el 1,8% del PIB ecuatoriano, mientras que en el año 2012 correspondió al 1,9 %. Durante el mes de Noviembre de 2013, los seguros privados aumentaron 21,3% en relación al año 2012. No obstante, al comparar este crecimiento con el periodo anterior 2011-2012 representó el 29,7 %, el cual es menor porque disminuyó en un 8,4% [6].
Para el 2014 se generaron 44,37 millones de dólares con las actividades de sociedades de cartera, en otras palabras, unidades tenedoras de activos de un grupo de empresas filiales, logrando una participación del 12,88 %, en tanto que las pequeñas y medianas empresas (PYMES) presentaron 300,10 millones de dólares con una participación del 87,12 %. Para el 2015 las empresas de medicina prepagada registraron 7084 personas empleadas, reportando 4000 fuentes de trabajo por parte de las grandes empresas y 3084 fuentes de empleo, mientras que las PYMES representa el 56.47% y el 43.53% respectivamente en la cantidad de empleo generado dentro del sector. Finalmente, a partir del 2016, la Superintendencia de Compañías, Valores y Seguros del Ecuador, especificó que los afiliados a este tipo de empresas llegan alrededor de las 800 000 personas, con una cuota promedio de aporte entre 40 y 60 dólares, recibiendo a cambio atención médica en clínicas y hospitales de primera [3].
En conclusión, con los datos presentados por los diferentes organismos de control, se puede observar que los cambios a la nueva ley de medicina prepagada (2016), cuyo reglamento fue expedido en mayo del 2017, favorece a los clientes, pero no se realizó nada en función de la sobrerregulación ; por lo tanto, al existir demasiados controles para este tipo de empresas, los planes de medicina prepagada que ofertan resultan costosos, lo que aleja a los clientes, disminuyendo las contrataciones para este tipo de planes [7]. Finalmente, es importante describir que actualmente este sector de negocios está conformado por dieciocho empresas, pero solo cinco de estas ocupan más del 90% del total del mercado [5].
Existen diversas metodologías para analizar las estrategias que las organizaciones basadas en simulación pueden adoptar, por ejemplo, la dinámica de las estrategias de Kim Warren, quien basa su principio en una metodología para llegar a la raíz del tema estratégico y consiste en un enfoque gráfico que permite desarrollar soluciones, aplicando simulaciones dinámicas de negocios denominadas micromundos, basados en principios subyacentes no tan complejos, pero potentes para encontrar soluciones. Los principios fundamentales de dicha metodología son: el desempeño depende de los recursos, los recursos se aumentan y drenan y los flujos dependen a su vez de los recursos existentes [8].
Carmine Bianchi, en cambio, explora el mundo de la dinámica de sistemas, en su trabajo titulado Dinamyc Performance Management, explica el diseño del rendimiento dinámico y su vinculación a la planificación estratégica, utilizando un enfoque de gestión que permite mejorar la capacidad de una organización para comprender y gestionar las fuerzas que impulsan el rendimiento a lo largo del tiempo, así como el establecimiento de metas y objetivos que permitan medir los resultados de forma adecuada y coordinarlos con las áreas de responsabilidad, clave en el proceso de planificación [9].
Por lo expuesto se puede señalar que:
Un modelo de simulación es la representación conceptual, numérica o gráfica de un objeto, sistema, proceso, actividad o pensamiento; destaca las características que el modelador considera más importantes del fenómeno en cuestión, por lo que se lo emplea para analizar exhaustivamente cada una de sus relaciones e interacciones, y con base en su análisis, predecir posibles escenarios futuros para dicho fenómeno [10].
Lo anterior facilita abordar cuestiones teóricas, orientadas a ofrecer respuestas concretas, representando diversas alternativas que un modelo basado en dinámica de sistemas puede presentar.
Un modelo de simulación basado en esta metodología puede ser analizado y diseñado para cualquier tipo de empresas, así, por ejemplo, el estudio efectuado en relación con la “evaluación de políticas de protección en el sector papicultor mediante sistemas dinámicos”; en dicho estudio se evalúa el impacto de las políticas de protección al sector papicultor del municipio de Villapinzón,
Cundinamarca, Colombia, a través de la elaboración de un análisis estructurado y utilizando el enfoque de sistemas dinámicos para contribuir mediante su estudio a la mejora de los resultados que los agricultores de la región pueden alcanzar [11].
Otro tipo de estudio que usa esta metodología es la investigación efectuada a la “evaluación de escenarios de descongestión vehicular en Bogotá-Colombia, utilizando la dinámica de sistemas”. Este trabajo desarrolla un modelo en el sistema informático Stella, mediante el cual se conjugan las diferentes variables que intervienen en el sistema de transporte de dicha ciudad, las mismas que son analizadas desde diversos escenarios, presentando al lector las alternativas encontradas al aplicar estas variables en dicho modelo [12]. Con lo expuesto hasta el momento se denota que es factible elaborar modelos de gestión utilizando dinámica de sistemas.
De la misma manera que se han realizado estudios para todo tipo de empresas, también se han ejecutado modelos para empresas similares al caso de estudio, por ejemplo, el análisis denominado “un modelo de gestión de la cartera para empresas de medicina prepagada”, en el cual ejecutan simulaciones utilizando el programa informático Excel y comprueban la eficacia del modelo conforme a la metodología de Markowitz [13].
Otro estudio, denominado “modelo de predicción de costos en servicios de salud”, que es soportado por simulación discreta, se realizó con la finalidad de evaluar diferentes escenarios de prestación de estos servicios. El modelo se aplicó para una empresa prestadora de servicios de salud típica, en la que “se estudia el costo de prestación de servicios por un año, a partir de indicadores estadísticos que afectan al campo de la salud, cuyos valores se ajustan al comportamiento especificado para este tipo de empresas” [14].
De igual forma, se puede señalar “el diseño de un modelo de simulación prospectiva del comportamiento de las variables relacionadas con la demanda de servicios de salud para el tratamiento de enfermedades de alto costo”, modelo que se realizó para predecir la demanda de este tipo de prestaciones, posibilitando que la planificación, el presupuesto y la organización se enfoquen en la eficiencia [15]. Por ´ultimo, es importante señalar la investigación en la que se ejecuta un estudio actuarial a un plan de medicina prepagada para personas mayores de 50 años, “mediante el análisis del comportamiento de la población asegurada y siniestrada, con el objetivo de utilizar un modelo actuarial teórico de tarifación” [16].
De acuerdo con los estudios referidos, la empresa de medicina prepagada objeto de estudio busca diseñar e implementar un modelo de negocios basado en dinámica de sistemas, que le permita mejorar su gestión empresarial con la consecuente obtención de resultados operativos favorables y, a la vez, comprender y entender la relación de sus variables, así como las interacciones que estas presentan en el mercado en el cual compiten.
El presente trabajo utiliza la metodología denominada caso de estudio, esta se aplica a una empresa de medicina prepagada, para lo cual se determinan las variables que dicho modelo necesita a partir de la realización de entrevistas no estructuradas al staff gerencial de la empresa, empleando como insumo el modelo diseñado y generado que se realizó para potencializar la pequeña y mediana empresa en Quito [17], adaptándolo de acuerdo con los requerimientos encontrados a partir de las entrevistas y necesidades de dicha organización.
Las entrevistas no estructuradas se realizaron a manera de conversatorio, caracterizándose por su flexibilidad, debido a que así, el entrevistador define la profundidad del contenido, buscando recopilar información que arroje factores determinantes que intervendrán en el modelo a diseñarse e implementarse.
El staff gerencial de la empresa estuvo conformado por quince personas, incluyendo a quienes ocupaban los cargos de presidencia y gerencia general, así como también a los gerentes departamentales. Al realizar dichas entrevistas se encontraron las variables que afectan a este tipo de organización; posteriormente, las variables pasaron por un proceso de depuración, mediante un análisis de validación con la colaboración de siete expertos, quienes las calificaron en función de su claridad, pertinencia e importancia. Por último, conforme a la validación realizada por los expertos, y mediante un análisis de correlaciones efectuado en el sistema informático SPSS, se determinaron las variables específicas que forman parte del modelo de gestión que se presenta en la sección de resultados (Tabla I).

El análisis de correlaciones, adicionalmente, tuvo la finalidad de especificar y definir las variables que actúan como niveles, flujos y auxiliares. Las variables se aplicaron, considerando como insumo el modelo diseñado y generado a partir del estudio efectuado para potencializar la pequeña y mediana empresa en Quito [18].
Además, el análisis de correlación estadística en el sistema informático SPSS, permitió asegurar que las variables encontradas se relacionan entre sí. Este análisis arrojó resultados que permiten determinar que las variables cumplen con los valores requeridos para ser consideradas como parte del modelo; así por ejemplo la relación existente entre la tasa de vinculación y los clientes potenciales (Relación de Pearson= 0;158 y un valor p = 0;000 < 0;01). Las variables cuota de mercado y clientes corporativos (Relación de Pearson= 0;137 y un valor p = 0;013 < 0;05), confirmando que estas variables están correlacionadas entre sí, lo que ratifica que las mismas fueron correctamente depuradas y seleccionadas para formar parte del modelo a ser aplicado en la empresa objeto de estudio.
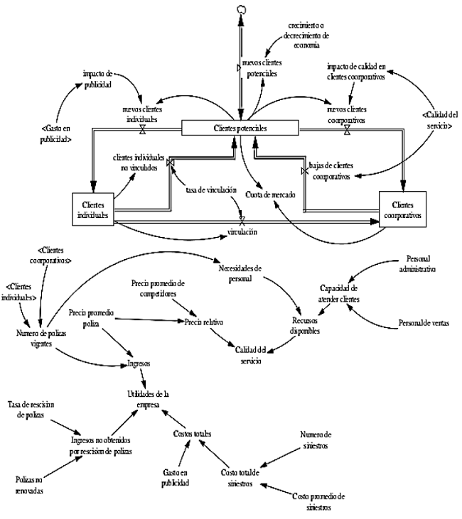
Es importante especificar que la información inicial para la validación y ejecución de las simulaciones se obtuvo mediante la revisión de los estados financieros, balances contables, estadísticos de siniestralidad, así como también los datos históricos relacionados con el ingreso y salida de clientes. Por lo tanto, en el apartado de resultados, se pueden visualizar los diagramas causales generados, así como su formulación matemática. Por último, en la Figura 4 se presenta el diagrama de Forrester.
El modelo diseñado se origina a partir de la configuración de diagramas causales, los cuales constituyen el origen del diagrama de flujos. Los bucles especifican las relaciones y retroalimentaciones existentes entre dichas variables. En la Figura 1 se aprecia el diagrama causal que afecta a la variable clientes, en el cual el crecimiento de la economía es positivo y la mayoría de variables se mantienen en este nivel; por otro lado, la variable de clientes individuales no vinculados y bajas de clientes corporativos son negativas, lo que permite lograr una estabilidad en el bucle generado.
El sistema representado en la Figura 1 busca el acumulamiento de clientes que se producirá conforme al crecimiento o decrecimiento de la economía, con lo cual la variable nuevos clientes que actúa como variable auxiliar es considerada como la razón de este sistema; en este sentido, la expresión utilizada para calcular la tasa de crecimiento de las conductas incluidas y del tiempo promedio en su crecimiento se encuentra en la ecuación (1):

Dónde:
A = tasa de crecimiento o acumulación de clientes.
Qf = cantidad en el periodo final, f
Qi = cantidad en el periodo inicial, i.
Con la ecuación (1) es posible identificar la tasa de crecimiento de cada una de las variables que conforman el bucle o el sistema en los diferentes periodos, por cuanto la cantidad y calidad de información disponible en cada una de las variables es diferente.

En la Figura 2 se muestra el diagrama causal en referencia al número de pólizas, este bucle diagramado es estable, lo que permite introducir una hipótesis dinámica por cuanto el sistema representa una acumulación de acciones, posibilitando asumir que la relación entre el estado ingreso- la cual se denomina X para efectos de ecuación- y la acción utilidades -la cual se denomina Y para efectos de ecuación- viene dado por la ecuación (2).


Al considerar que el estado o bucle es un estado de acumulación, es factible escribir la ecuación (3).

Los restantes elementos del bucle que son positivos vienen dados por la ecuación (4) y la ecuación (5).


Dónde:
Z= la variable de costos (discrepancia).
Xd= la variable o el objetivo deseado, en este caso la variable calidad de servicio.
De las dos últimas ecuaciones se obtiene la ecuación (6).

Sustituyendo la ecuación (6), en la ecuación (2), se obtendría la ecuación (7).

Esta ecuación representa la evolución temporal de las variables del sistema o bucle de acuerdo con los requerimientos que el sistema desearía encontrar.
Por último, la Figura 3 representa el diagrama causal de utilidades, el mismo que se gobierna de igual manera con las ecuaciones anteriormente descritas, refleja que el bucle es estable, lo que posibilitará realizar trabajos de simulación posteriores de acuerdo con los requerimientos de la empresa.

Los diagramas causales presentados son insumos para la generación del diagrama de flujos y niveles que permiten ejecutar simulaciones, análisis de resultados y otros.
El modelo diseñado se visualiza en la Figura 4, el cual está conformado por dos secciones fácilmente identificables. En la primera parte o superior se aprecian las variables que conforman los niveles y flujos respectivos, así como también variables que corresponden a la calidad del servicio y al crecimiento o decrecimiento de la economía, el valor que adopte esta variable dependerá del momento económico que viva el Ecuador; puede hablarse de una segunda parte en la cual resaltan las variables que corresponden al giro de negocio de la empresa (pólizas), variables de siniestros, costos, utilidades, personal, precios, etc.

El diseño y la implementación de modelos de simulación se presenta, en la mayoría de los casos, como una actividad cognitiva, por cuanto facilita conocer sistemas del mundo prácticos, así como entender su sistema analítico, lo que conlleva al modelador a enfrentar inconvenientes episte mológicos y computacionales, pues, en muchos casos, los sistemas carecen de teorías científicas que los sustenten [19].
El modelo desarrollado corresponde a la recopilación de información y modelos mentales de los actores relevantes. En la dinámica de sistemas, de la misma manera que en cualquier campo, ningún modelo podrá reflejar en su totalidad los comportamientos reales. El modelo construido en el presente estudio fue sometido a una de las pruebas sugeridas por Sterman [20], la misma que especifica que el arte de construir modelos es la descripción causal, que indica cómo opera realmente el sistema en algunos aspectos y aseguran la efectividad de políticas alternativas o de las estrategias diseñadas para mejorar el comportamiento de dicho sistema; lo anterior permite entender la complejidad de este para poder generar políticas y escenarios que mejoren la toma de decisiones de los actores involucrados.
La Figura 5 muestra el comportamiento de la variable nuevos clientes potenciales durante un lapso de tiempo equivalente a veinticuatro meses, dicha variable fue analizada al considerar que la misma es la principal fuente para que la empresa logre captar nuevos clientes y no estancarse en su mercado. Se analiza el comportamiento de esta variable y se observa que su incremento o disminución es acorde al comportamiento que muestra en la realidad, lo cual refleja que el modelo es válido

El modelo realizado de acuerdo con la dinámica de sistemas se simuló por un lapso de 120 meses, tiempo prudencial que la empresa consideró necesario, buscando minimizar los impactos por pérdidas de clientes e incremento en costos; por lo tanto, en la simulación de la Figura 6 se puede observar cómo al inicio de la implementación de las estrategias, las variables utilidades e ingresos inician una etapa de recuperación en detrimento de la calidad del servicio, la cual disminuye, no en una proporción considerable, pero sí en un valor imperceptible que no impacta a los clientes; así, la empresa debe mantener los niveles que muestra la simulación en cuanto a calidad con el fin de que los clientes no abandonen sus servicios.
En la misma Figura 6, es posible observar que los ingresos no percibidos por rescisión de pólizas tienen un incremento en sus valores económicos, se estabiliza en un momento del tiempo posibilitando a la empresa adoptar las acciones o precauciones necesarias para que la organización no se vea impactada por los resultados que podría alcanzar dicha variable.

Al observar los resultados de la Figura 7, se puede establecer que la empresa debe concentrar sus esfuerzos en los clientes corporativos, por cuanto es un mercado que le conviene explotar conforme lo muestra la simulación encontrada. Se visualiza lo contrario en el mercado de clientes individuales
para quienes, al pagar mayores valores en la contratación de pólizas de asistencia médica, los costos resultan onerosos en comparación con los planes corporativos, lo que les obliga, en un momento determinado, a rescindir de las pólizas contratadas.

El trabajo realizado representa una herramienta básica y ´útil para ser utilizada por la empresa objeto de estudio, principalmente por la visión de resultados que les podría presentar, conforme a las estrategias que adopten para el negocio. La naturaleza dinámica del proceso de modelado en la posible captación de clientes con sus correspondientes ingresos económicos permite a la empresa analizar los vínculos causales entre los componentes del sistema y su realimentación, posibilitando encontrar resultados de las diferentes situaciones propias del sistema y reaccionar de forma anticipada ante las condiciones cambiantes que se pueden presentar.
En tal virtud, el modelo diseñado promueve el desarrollo en relación con diferentes aspectos como la capacidad organizacional, la calidad del servicio y la mitigación que es posible enfocar de acuerdo con los costos realizados por la empresa de medicina prepagada; además, el trabajo ejecutado demuestra la aplicabilidad de la dinámica de sistemas en cualquier campo, permitiendo encontrar variables que intervienen específicamente en este tipo de negocio, logrando así la conjugación práctica entre la administración empresarial y lo cuantitativo del negocio.
La investigación realizada a través del diseño y desarrollo del modelo de gestión facilita la planeación organizacional examinando la variabilidad de los clientes potenciales, de los ingresos, de los costos, conjugando todo con el entorno en el que se desenvuelve, permitiendo planificar la disponibilidad de recursos existentes y faltantes para lograr los objetivos previstos. La metodología de la dinámica de sistemas facilita obtener una visión holística de las situaciones empresariales, por ello, en un momento determinado, ayuda en la toma de decisiones para alcanzar en el futuro un balance entre las variables del modelo diseñado.
Finalmente, se puede puntualizar que el trabajo efectuado permitirá generar estudios posteriores en función del entorno de negocio, pues es posible analizar el comportamiento dinámico del sistema incorporando variables que fortalezcan las operaciones empresariales de esta institución, como podrían ser las depreciaciones y amortizaciones de su infraestructura y el conocimiento propio, lo que permitiría obtener un modelo de negocios robusto en el sentido de abarcar variables que en esta primera labor no se consideró. Al terminar se espera que el presente estudio sirva como consulta para empresarios, docentes, estudiantes y personas en general que trabajen con la metodología de la dinámica de sistemas.







