Artículos
Cartas de México al Mundo: El discurso solidario de la promoción turística on line*
Cartas do México para o Mundo: O discurso da promoção do turismo virtual: um equilíbrio entre sua plausibilidade
Letters from Mexico to the World: The discourse of solidarity in the promotion of tourism online
Cartas de México al Mundo: El discurso solidario de la promoción turística on line*
Revista Brasileira de Pesquisa em Turismo, vol. 15, núm. 3, e-2022, 2021
Associação Nacional de Pesquisa e Pós-Graduação em Turismo
Recepción: 11 Mayo 2020
Aprobación: 27 Agosto 2020
Resumen: El manejo institucional de la promoción de los destinos turísticos se ha visto favorecido con el uso del video en internet como medio efectivo para llegar al usuario y desplegar valores solidarios hacia los lugares que visita. Ante el escaso análisis de las estrategias de promoción turística oficial de México, bajo esos valores, este artí-culo tiene como objetivo realizar un análisis crítico de contenido en la estrategia promocional de la Secretaría de Turismo, denominada Cartas de México al Mundo operacionalizado con el software Atlas.ti. Para ese análisis crítico, el diseño teórico-metodológico reúne reflexiones en torno al papel de las industrias culturales y los medios de comunicación masivos, el análisis de contenido de mensajes en medios audiovisuales, hasta la resignificación de los códigos y categorías susceptibles del análisis en cuestión, para evidenciar el sentido que adquiere del contenido promoci-onal turístico on line en la estrategia turística de México. El principal hallazgo mues-tra la reproducción de un modelo convencional, más allá de la pretensión asumida de hacer del turismo una herramienta de cohesión social.
Palabras-chave: Promoción turística, Análisis crítica, Discurso solidario.
Resumo: A gestão institucional da promoção de destinos turísticos tem sido favorecida pelo o uso de vídeos na internet como meio efetivo de alcançar o usuário e mostrar valores de solidariedade nos lugares que ele visita. Dada a escassa análise das estratégias oficiais de promoção turística do México, com base nesses valores, este artigo tem como objetivo realizar uma análise crítica do conteúdo da estratégia promocional do Ministério do Turismo, denominada Cartas do México para o Mundo operacionalizada por meio do software Atlas.ti. Para essa análise crítica, o desenho teórico-metodológico reúne reflexões sobre o papel das indústrias culturais e dos meios de comunicação de massa, a análise do conteúdo das mensagens nos meios audiovisuais, até a ressignificação dos códigos e categorias suscetíveis à análise em questão, para demonstrar o significado que adquire do conteúdo turístico promocional on-line na estratégia turística do México. A principal descoberta mostra a reprodução de um modelo convencional, além do objetivo assumido de tornar o turismo uma ferramenta de coesão social.
Palavras clave: Promoção turística, Análise crítica, Discurso solidário.
Abstract: The institutional handling of the promotion of tourist destinations has been enhanced by the use of video on the Internet as an effective tool to reach the user and display solidarity values towards the places visited. Given the scant analysis of Mexico’s official tourism promotion strategies, based on these values, this article seeks to make a critical analysis of the content of the Ministry of Tourism’s promotional strategy, called Letters from Mexico to the World, operated with the software Atlas.ti. To carry out this critical analysis, the theoretical-methodological design combines reflections on the role of cultural industries and mass media, the analysis of the content of messages in audiovisual media, and even the resignification of the codes and categories susceptible to the analysis at hand, to demonstrate the meaning that online tourism promotional content has in Mexico's tourism strategy. The main conclusion demonstrates the reproduction of a conventional model, going beyond the assumed pretension of making tourism a tool for social cohesion.
Keywords: Tourism promotion, Critical analysis, Solidarity discourse.
1 INTRODUCCIÓN
La promoción turística de México, que actualmente realiza la Secretaría de Turismo Federal de manera institucional, es una estrategia oficial que pretende hacer del turismo una herramienta de cohesión social (Sectur, 2018) que concientice a los destinatarios, entre los que destacan no solo los visitantes, sino los mismos empresarios y la población local, entre otros.
El estudio de la promoción de los destinos turísticos, a partir del análisis crítico del contenido de los mensajes promocionales, destaca la importancia del lenguaje empleado y no solo el contenido visual, a diferencia del enfoque tradicional con el que se han llevado a cabo este tipo de estudios basados en la lectura textual o visual, como instrumento de recogida de información (Andréu, 2018).
Aunque la investigación reconoce la importancia de las metodologías clásicas en el análisis de contenido de mensajes (Berelson, 1952; Hostil, 1969; Bardin, 1986; Casetti y Di Chio, 1991), con el empleo de procedimientos que puedan ser utilizados para verificación por otros investigadores, esta investigación no se apega a una replicación de ninguna de esas metodologías, por la limitante que presentan para reconstruir el sentido y significado que el organismo oficial de México trata de imprimirle a la promoción turística que diseña y difunde a través de medios audiovisuales, con apoyo del internet: un modelo de turismo solidario (Sectur, 2020).
La revisión de la literatura realizada muestra lo escasamente analizado del tema en cuestión. Desde los enfoques clásicos del análisis de contenido y mensajes, hasta las “nuevas” estrategias mediáticas de comercialización, se busca difundir la imagen de los destinos turísticos como facilitadores de experiencias únicas y diferenciadas, mostrando la calidez de las comunidades locales, su cultura, historia y patrimonios como principales atractivos (Wan, Liu & Innes, 2019).
Con los impactos que han resentido las comunidades en los destinos turísticos, las pretensiones de un cambio de contenidos y mensajes mediáticos se hacen presente en la promoción turística actual, donde el turismo intenta convertirse en una auténtica herramienta de cohesión social. Por ello, la formulación de una base crítica es el elemento que introduce otro sentido al análisis de la promoción comercial online del turismo al destacar el valor de la conciencia, la solidaridad y la empatía que debe tener o adquirir una nueva forma de promocionar los destinos y lugares turísticos, particularmente cuando, para el caso de la estrategia promocional turística de México, el empleo del internet es el factor que busca ser no solo eficiente y efectivo en la difusión e impacto de los mensajes en sus destinatarios, sino concientizador por sus contenidos.
Para el análisis de contenido de audiovisuales se incluyen diversos investigadores, entre los que destaca el teórico italiano Francesco Casetti, descrito como "el mejor analista de enunciación cinematográfica" (Metz, Durand & Brookets, 1991), junto con Federico di Chio, la dupla de Casetti en el libro del que se rescatan ideas básicas en torno a los códigos. A ellos se suman investigadores como Andréu (2018) y López (2009), entre otros, para rescatar la importancia de la producción y recepción de mensajes que se operacionalizan en el programa Atlas.ti (Muñoz, 2008) con códigos y categorías creadas y fundamentadas exprofeso para esta propuesta metodológica.
Cabe señalar que esta investigación no se llevó a cabo en una base de datos de comunicación -propiamente dicha- porque no era el objetivo de este estudio y porque el organismo oficial de México, la Secretaría de Turismo, para su estrategia promocional, emplea diversos medios (redes sociales, YouTube, su misma plataforma, entre otras), para recabar comentarios y opiniones de sus suscriptores o internautas, en torno al material audiovisual que crea. La investigación se lleva a cabo a partir de un programa que promociona los destinos turísticos de México online: Cartas de México al Mundo. Este programa genera una estrategia promocional que emplea no solo la tecnología y el internet, sino la difusión de un modelo, con ciertos valores e ideología, por lo cual, para indagar sobre ellos, se usa el programa Atlas.ti en el que se rediseñan códigos y categorías resignificadas para el estudio de esta realidad: la promoción turística de México online.
El diseño teórico-metodológico -de la investigación- es una creación de un procedimiento que no pretende ser una “prueba empírica” a una metodología preestablecida -esto equivaldría a aplicar una receta empiricista-, sino que descubre, devela y expone lo que pretende ser una promoción novedosa del turismo de México, orientada a ciertos valores y concientización: sustentabilidad, equidad, cohesión social, etc. Considerando que los videos analizados en la investigación están estructurados para Internet, se estudian bajo una metodología reformulada; no se toma una en particular, como ya se ha indicado, por las limitaciones que tendría para el análisis no solo de los mensajes promocionales, sino de los medios y redes sobre esa promoción.
Cabe indicar que este tipo de estrategias promocionales ya se realizaban -de manera incipiente- desde 1999 con la creación del Consejo de Promoción Turística de México (CPTM), pero, con la desaparición de ese organismo -que lo hacía convencionalmente- el actual gobierno se lo confiere al recién creado Consejo de Diplomacia Turística (CDT), el cual es el encargado de la coordinación y operación de las estrategias para la promoción de la marca México a nivel internacional (Expansión, 2019). A diferencia del CPTM, el CDT intenta imprimirle a la promoción turística un sello de cohesión social para un turismo solidario; precisamente esta es la razón por la cual se elabora una metodología que, bajo una perspectiva crítica, revalora los mejores argumentos de los teóricos del análisis de contenido, la crítica a las industrias culturales y los procedimientos que cuestionen tales códigos y categorías.
La innovación del tema no está solamente en el uso del software, sino en el fundamento discursivo (construcción teórica) para la operatividad del software empleado, manifestando una coherencia y consistencia teórico-metodológica que va más allá de un “diseño” y “prueba” empírica replicativa, con la intención de avanzar en el conocimiento en esta área de estudio. Los distintos autores y enfoques, revisados en la literatura en torno a promoción e imagen, vinculados a la renovación de la crítica de la industria cultural, sus contenidos y medios, el análisis crítico del discurso, son ponderados para reformular una perspectiva crítica-reflexiva que le da sentido a la construcción de las categorías y códigos de análisis en el software empleado. A pesar de que se realizó el análisis de caso, con 4 videos promocionales, con la intención de mostrar que la estrategia redunda en el craso error de no diferenciar a públicos-consumidores, naturaleza y condición de los mismos espacios, solo se selecciona a uno de esos casos por reunir una mayor cantidad de evidencias que rompen con la idea de que la actual estrategia promocional busca fortalecer un modelo alternativo para la cohesión social, al que la 4T ha llamado solidario (Sectur, 2019).
2 PERSPECTIVA TEÓRICA
La inserción de la tecnología en la cotidianeidad del ser humano ha transformado no solo su manera de desenvolverse frente al mundo en el ámbito económico, político y social, sino en sus formas de interacción y comunicación. En la web se generan mensajes que son el reflejo de ideologías, tendencias, modas, políticas.
Desde la perspectiva de Adorno (1984), la industria de la cultura es la de la diversión, la cual supone la expropiación de la conciencia de los hombres, sustituyendo la experiencia genuina por una inferior. Adorno constata que las ideas cargadas de impulsos de cambio, como liberación o progreso, han conseguido precisamente lo contrario: esclavizar y cosificar al hombre bajo una sofisticada tecnología empleada en los modernos medios de comunicación, que crean y difunden una determinada forma de cultura consumista, surgida del mercado (Del Rey, 2004). Al respecto, Horkheimer y Adorno (2003: 166) enfatizan que esa “industria de la cultura marca todo con un rasgo de semejanza, en un universo tecnológico y cultural en el que cine, radio y revistas constituyen un sistema […] que no son sino puro negocio que les sirve de ideología para legitimar la porquería que producen deliberadamente”.
Este enfoque crítico reflexivo, rescata los planteamientos de la noción de las industrias culturales, que realizan Adorno y Horkheimer (1947) y lo continúan otros (Getino, 1995; García, 1999; Quiroz, 2006; Vizer, 2011), relacionándolo con el análisis crítico del discurso (Van Dijck, 1999; Stecher, 2010), en el manejo de los mensajes que emiten esas industrias, para vincularlo con la perspectiva tridimensional del lenguaje promocional (Fairclough, 1995) y con tales planteamientos formular una propuesta actual que sirva de marco para el análisis propuesto, ya que ninguno de los autores y perspectivas mencionadas, por sí mismas, lo efectúan.
Bajo esa crítica se puede reconocer la preponderancia que adquieren los mensajes y contenidos audiovisuales difundidos en internet, con la preeminencia de la tecnología, como forma de manipulación, segmentación y condicionamiento. Más allá del discurso democratizador, solidario, consciente de aspirar a un mundo sustentable y sostenible, que la institucionalidad en apariencia promueve, la sociedad se vuelve indiferente a esas situaciones y a otras relacionadas con problemas como la pobreza, violencia, contaminación y discriminación.
A lo anterior, se suman nuevas estrategias de comercialización y promoción turísticas online comparsa de la digitalización de la economía mundial, focalizada en cuatro ejes: cloud, mobile, IoT y social (Gimeno, 2016)†, en los que se muestra cómo se van estableciendo no solo nuevas reglas en el juego de los negocios, sino generando nuevas relaciones en la cooperación público-privada en la promoción y competitividad de los destinos turísticos (Muñoz y Fuentes, 2013; Piédrola, Artacho y Villaseca, 2016; Izasa, 2014; Choque, 2013; Liu y Chou, 2016; Dolnicar y Ring, 2014; Shaw, Williams y Bailey, 2011). La función que cumple posicionar la imagen del destino, mediante aquellas estrategias promocionales, es cautivar al turista a vivir experiencias únicas y diferenciadas (Álvarez, 2015; Carballo, Moreno, León y Brent, 2015; Luque, Cerruela y Gómez, 2016; Andrade, 2011; Losada y Mota, 2019; Cardoso, Dias, De Araújo & Andrés, 2019; Kanazawa, Giraldi e Oliveira, 2019).
Por ello, el internet se convierte en el medio por excelencia para llegar al turista y provocar emociones que influyan en la toma de decisiones en la elección de uno u otro destino (Túñez, García & Guevara, 2011; Altamirano, Túñez y Valarezo, 2016; Ramkissoon, Uysal & Brown, 2011; Santos, Lunardi, Maia e Anãnã, 2020). El acercamiento a estos documentos, a través del repositorio del Sistema de Información Científica Red de Revistas Científicas de América Latina, el Caribe, España y Portugal (Redalyc), Elsevier y Scielo, del 2011 al 2019, permite constatar que la promoción turística, bajo medios digitales, sigue un modelo que busca llegar a más personas, posicionar la marca destino, mayor derrama económica (Pinheiro & Cristóvão, 2014; Valladares, 2015), pero, poco se menciona de la concienciación del turista acerca de las necesidades o condiciones de los destinos y el importante rol de la promoción para posicionar a la actividad turística como herramienta de cohesión social.
Cabe resaltar que, de revistas como: PASOS. Revista de Turismo y Patrimonio Cultural, Opción, Cuadernos de Turismo, revista de Estudios Regionales, Estudios y Perspectivas del Turismo, Revista Latina de Comunicación Social y Cuaderno Virtual de Turismo, la revista Brasileira de Pesquisa em Turismo cuenta con documentos actuales que enfatizan la importancia de la promoción turística e incluso un trabajo de análisis de la publicidad turística de Cuba (Barrios e Reis, 2019)
A lo anterior se suma las limitaciones para el análisis crítico de contenido en torno a mensajes y discursos creados online y, más aún, sobre las estrategias promocionales turísticas. Las principales aportaciones en torno al tema, desde las clásicas hasta las de vanguardia, empiezan a utilizar programas computacionales (Hays, 1960; Mostyn, 1985; Krippendorff, 1990; Bradley and Rockwell, 1995; Altheide, 1996) para este tipo de análisis.
El gran reto de esta perspectiva es la reconstrucción no solo de categorías, sino de procedimientos que permitan develar que dicha estrategia de promoción turística mantiene la esencia mercadológica convencional que tradicionalmente el organismo oficial de México ha realizado en las últimas administraciones federales. El mismo CPTM intentó manejar sus estrategias promocionales del turismo de México bajo el término turismo solidario en el que “sus vínculos con el turismo que combate la pobreza, y en la comunidad, puede ser visto como un modelo de puente entre el turismo social y el turismo comercial” (Sectur, 2013:35).
Ese tipo de nociones generó estrategias de marketing online con la medición del comportamiento de los usuarios en las redes sociales, el análisis de campañas mercadológicas para una determinada marca, producto o servicio, etc., todas ellas orientadas a mejorar el rendimiento de las empresas, lo cual se hace -comúnmente- mediante medir el posicionamiento web, las redes sociales, e-mail marketing y los contenidos.
Al respecto, el contenido, en la evaluación del marketing digital, está orientado a “analizar qué contenido genera mayor interés de nuestras publicaciones por ejemplo del blog. Además, podemos saber de dónde provienen las visitas y así adecuarnos mejor al target. El tiempo que pasa un usuario en nuestra web, los comentarios que se hacen o el número de veces que se ha compartido, nos ayudará a saber si nuestro contenido es de calidad e interesante” (Fast Digital WS, 2019:1).
Por ello, fue necesario recurrir a expertos en temas de análisis crítico de contenidos para reformular los argumentos orientados al enfoque de la investigación.
Los clásicos abordan el análisis de contenido como un modelo y método de investigación a seguir para estudiar y analizar las comunicaciones de una forma sistemática, objetiva y cuantitativa (Cook y Reichardt, 1986; Cohen y Manion, 1990; Pérez, 1994). Otros abordan los modelos y metodologías cualitativas proclives a los aspectos interpretativos, etnográficos, fenomenológicos, etnometodológicos, de interaccionismo simbólico, etc., (Bisquerra, 1996; López, 2002). Sin embargo, una línea que se apegó al enfoque de esta investigación fue la del análisis crítico del discurso (ACD), la cual tiene su origen en la teoría crítica de la Escuela de Frankfurt (Rasmussen, 1996) y dio lugar a la «lingüística crítica» (Fowler, Hodge, Kress y Trew, 1979; Mey, 1985). Pero una visión más depurada es de Teun Van Dijk (1999:23) que entiende al ACD como un tipo de investigación analítica sobre el discurso que estudia las relaciones entre el poder, el dominio y la desigualdad que son practicados, reproducidos y, ocasionalmente, combatidos en las textualidades; es un intento de ofrecer una «manera» o «perspectiva» distinta de teorización, análisis y aplicación del análisis de contenido, a través de este amplio campo de investigación.
Desde esta perspectiva teórica, la estrategia de promoción turística online, de las llamadas Cartas de México al Mundo, reta a analizar sus contenidos, mensajes y discursos que pretenden coadyuvar a la cohesión social y, para poder operacionalizar ello, se emplea el software Atlas.ti, en el cual se fundamentan códigos y categorías que develan el alcance del llamado turismo solidario que busca diferenciarse del modelo convencional con el que se ha promocionado la marca México.
3 METODOLOGÍA
La estrategia Cartas de México al Mundo fue lanzada a finales de 2017 y durante 2018 por el entonces CPTM. La estrategia constó de 18 “video cartas”, de las cuales se eligieron cuatro: Querida Italia, Querida España, Querida Canadá y Querida Colombia. Esta elección respondió a las similitudes entre ellas tanto en diseño, características, contenidos y finalidades en su implementación. Para el reporte -en este artículo- solamente se analiza la carta Querida Colombia, complementándose con algunas ideas y características de las otras tres respecto al discurso subyacente de hacer del turismo una herramienta de cohesión social.
Para el desarrollo del procedimiento técnico e instrumental, se incorpora el ACD por medio del cual se pueden describir, observar y comprender los contenidos de los fenómenos de la vida social entendidos como una producción-recepción de mensajes, textualidades (López, 2009; Andréu, 2018). Este procedimiento integra códigos y categorías que se operacionalizan en el programa Atlas.ti para codificar y analizar las “video cartas”, obteniendo como resultado la representación gráfica de las relaciones entre las categorías y códigos, para su visualización e interpretación.
La selección de categorías y códigos se sustenta en la emancipación del modelo tradicional, para resignificar la estrategia promocional turística, dado el juego del lenguaje empleado en aquella (Wittgenstein, 1975), que oculta condiciones del modelo consumista convencional, a partir de la manipulación de los contenidos en los medios audiovisuales (Adorno y Horkheimer, 1947), que están guiados por intereses técnico-instrumentalistas (Habermas, 1985), así como estructuras de poder e intereses de clase (van Dijk, 1999), enfocadas a la obtención -básicamente- de beneficios económicos de la promoción de los destinos turísticos, reconociendo en sus contenidos y discurso, la tridimensionalidad del lenguaje (Fairclough, 1995). En ese sentido, se entiende esa tridimensional referida a:
El discurso como texto, para comprender cómo se moldean las relaciones entre las instituciones y la sociedad;
El discurso como práctica discursiva, para lograr entender cómo se desarrolla el proceso de recepción e interpretación de los modelos aceptados por la trama social; y,
El discurso como práctica social para identificar las condiciones del uso del lenguaje impuestas por diversas estructuras políticas, económicas o culturales.
El diseño de la metodología se concibió en tres etapas:
El diseño de los códigos y categorías que dan cuenta de los elementos que integran el discurso.
La integración de la información en el software Atlas.ti que, para su análisis, recolecta la información del video para su contextualización y se procede al análisis, a fin de identificar códigos y categorías.
La generación de redes e interpretación de los resultados obtenidos con base en los autores y las teorías bajo las cuales se desarrolla este trabajo.
En cuanto a los códigos y categorías, se rescata la noción de código como un sistema de equivalencias establecido en el contexto de un mensaje en el cual remitente y destinatario operan sobre un terreno común, es decir, se habla el mismo lenguaje (Casseti y Di Chio, 1991). Entre tanto, la categoría refiere a la abstracción de una o varias características comunes de un grupo de objetos o situaciones, que permite clasificarlos de acuerdo con su naturaleza y contenido (Hurtado, 2000).
Tradicionalmente, la promoción turística se ha centrado en impulsar el posicionamiento de los destinos turísticos. Con la aparición de la web se logra la incursión de productos y servicios en internet para llegar a un mayor número de personas. Sin embargo, es escasa la atención prestada al discurso de la promoción, al contenido y cómo el uso del internet puede generar un cambio en la forma de hacer turismo, con más responsabilidad y con más conciencia.
Es por ello que, como parte del análisis, se decanta por integrar categorías que enfaticen la necesidad de hacer presentes conceptos, imágenes y significados que hagan de la promoción online una herramienta que despliegue valores solidarios, conciencia social y proactividad por parte de quien la reciba, para posicionar a la actividad turística como un encuentro de seres humanos, conectados sensiblemente por la cultura, las tradiciones, la gastronomía, sus recursos naturales y entornos humanos, reconociendo y valorando al otro. Dichas características se vinculan con el turismo solidario. De ahí que las categorías emergen de las diversas concepciones en torno a ese tipo de turismo.
Cabe indicar que las categorías y códigos -que se incluyen en este trabajo- son una escisión del modelo tradicional. Parten de la idea de manifestar elementos diferentes a lo que se muestra convencionalmente en la promoción: una producción masiva impuesta por exigencias económicas ejerciendo manipulación ideológica sobre el consumo de productos y servicios turísticos orientados por la estética, que responde a intereses de poder (Adorno y Horkheimer, 1947).
La propuesta incluye diez categorías a identificar en el contenido. Para su análisis, se presentan dos posibles definiciones de cada una, que corresponden a la visión del turismo convencional y otra a la visión crítica; la finalidad es contrastar ambas visiones (marcadas con el número 1, la visión convencional, y con el número 2, la visión crítica). Estas categorías son:
Sustentabilidad. 1) Como una mera estrategia comercial para hacer los productos atractivos al consumo; 2) como un verdadero intento por transformar la relación entre el ser humano, el ambiente, la diversidad, las políticas generadas para la protección, en general; un sentido amplio y profundo del concepto.
Cohesión social. 1) Como el sentido de pertenencia que tiene la sociedad mediante un proyecto en común que genera unidad; 2) como un mecanismo que establece derechos y fomenta políticas relacionadas con la salud, la educación, el ambiente, la cultura, la economía.
Equidad. 1) Como dar a cada uno lo que le corresponde en función de sus méritos o condiciones; 2) como aquella cualidad que no acepta favoritismos y establece un equilibrio entre las necesidades de la población, en ambiente, en la economía, la política.
Justicia. 1) Como un discurso político para mostrar un turismo benévolo, prometedor para la sociedad; 2) como un principio moral y responsable, tanto de empresas como de actores locales para favorecer la práctica concurrente del turismo, al dar a cada uno lo que verdaderamente le corresponde.
Solidaridad. 1) Como actividad económica que beneficia a las poblaciones menos favorecidas; 2) como la principal motivación de viaje del turista colaborando en proyectos de interés social.
Respeto. 1) Como seguimiento fidedigno de las normas establecidas en la sociedad; 2) como el reconocimiento del valor propio y de los derechos de los individuos en la sociedad, su cultura, tradiciones y organización.
Identidad. 1) como un slogan de producción masiva exaltando el exotismo y colorido de un destino; 2) Como el conjunto de rasgos propios de un individuo o una colectividad que los caracteriza y los cohesiona frente a los demás.
Lealtad. 1) Como la posibilidad de generar clientes, demanda y derrama económica; 2) como la satisfacción profunda del visitante, relacionada con las experiencias significativas que ofrece un destino.
Hospitalidad. 1) Como la práctica social donde se satisfacen las necesidades de los visitantes de alimento y cobijo, convertida en una transacción mercantil; 2) como el valor ético que reconoce las necesidades del otro, su dignidad, su diversidad.
Ética. 1) Como la conducción a la excelencia laboral mediante el servicio responsable en todos los niveles; 2) como un comportamiento que valora las relaciones humanas en pro del desarrollo integral de los individuos y sus comunidades.
Cabe mencionar que, al ser las cartas un material audiovisual, que se difunde en la web, está lleno de sentido y significados para transmitir el mensaje a los receptores. En tal virtud, los códigos cobran una vital importancia ya que encauzan el mensaje hacia su credibilidad y aceptación. Tales códigos son:
Imagen. Se usa para mostrarse al público y convertirlo en receptor pasivo o como un actor activo, influyendo en su conducta. Puede llegar a tener un grado de iconicidad al presentar la realidad resaltando cualidades que no la muestren fielmente.
Objeto. Se convierte en la representación de un signo, imagen, idea o mensaje que desea comunicarse; se determina por los códigos culturales de la sociedad. Si no se cuestiona su uso, puede llegar a la cosificación del objeto en cuestión.
Personajes. Definen e identifican el tipo de audiencia al que va dirigido el mensaje, la apariencia física, sexo, edad, lenguaje, vestuario, actitud. Su elección determina, en cierta medida, el discurso transmitido.
Color. Se utiliza como recurso expresivo evocando emociones, actitudes, percepciones; se relaciona con la identidad del individuo. Su interpretación varía de acuerdo con el contexto.
Sonido. Determina la relación entre imagen y palabra, crea un ambiente de afinidad; permite recordar el producto, recordar características específicas. Es medio para crear tensión o relajación, relacionado con voces, sonidos, música. Puede provocar emotividad, creando una atmósfera cautivante que capte la atención del receptor.
Estos códigos y categorías han sido concentrados en el cuadro 1, que permite visualizar de manera ágil los elementos identificados en cada carta para, posteriormente, hacer una interpretación más detallada de los hallazgos.

Un dato relevante identificado en las cuatro cartas fue la marcada repetitividad en su contenido, temática y estructura. Si bien se dirigen a turistas potenciales de diferente nacionalidad, solo coinciden en el cambio de idioma y en ciertas imágenes que marcan la diferencia entre cada destino. Por tanto, se hace el análisis de contenido a las cuatro, pero se opta por ahondar en sólo una de ellas, Querida Colombia, ya que reúne las características necesarias para un análisis profundo: contenido visual, textual y simbólico.
4 CARTAS DE MÉXICO AL MUNDO: QUERIDA COLOMBIA, UN ANÁLISIS CRÍTICO
El ejercicio analítico de la carta seleccionada parte de reconocer al material audiovisual como una textualidad comunicativa que, para ser comprendida, requiere ser fragmentada a fin de conocer su estructura, su lenguaje, el sentido de cada parte en la que convergen significados, símbolos, códigos que, en conjunto, tienen un fin que puede ser semántico, pragmático, semiótico o comunicativo. Los códigos visuales, sonoros, gráficos y sintácticos, del material audiovisual, dan pauta para seleccionar los componentes a analizar. Se incluyó igualmente la secuencia audiovisual que favorece el análisis de las video cartas, al mostrar el contexto del contenido de los videos: la puesta en escena, el movimiento de cámara, los encuadres y el desenvolvimiento de personajes (Cassetti y Di Chio, 1991).
En el cuadro 2, se muestra el análisis de Querida Colombia:

El contenido de Querida Colombia se divide en tres momentos, el primero: la presentación de México a Colombia, donde se enfatizan las características singulares de cada destino, la vitalidad por la celebración de la vida, las tradiciones, la similitud en la forma de vivir; en esta parte se muestra la riqueza existente en la expresión sociocultural de ambas sociedades. En un segundo momento, México hace una invitación a Colombia para disfrutar las experiencias que pueden vivir los colombianos. El tercer momento, exhorta a Colombia a proyectar la grandeza de la fusión entre ambas culturas. El lector podrá acceder al material audio visual completo en: https://www.youtube.com/watch?v=3gYISWXSwro
Al igual que en las cartas Querida Italia, Querida España y Querida Canadá, las imágenes coloridas y alegres, que combinan la iluminación natural del ambiente con iluminación artificial, son elocuentes de un estilo de vida despreocupado de lo que ocurre en el entorno. El ritmo es ágil, en donde imágenes, objetos, personajes, color y sonido se sincronizan de manera armoniosa para dar fluidez y movimiento.
Las imágenes aprovechan la identificación sociocultural de los países con el enfoque relajado y agradable que se quiere comunicar para integrar al espectador al mensaje. La práctica discursiva del mensaje ha sido aprehendida por la sociedad como parte de la recepción e interpretación de los modelos dados por la institucionalidad (Pardo, 2007); es decir, si se reconoce en los jóvenes su vitalidad en ver la realidad, descubrir el mundo y relacionarse, es porque así se representa en la sociedad, alegres, relajados, de acuerdo con lo que se quiere comunicar específicamente en este material.
Este contenido pudiese parecer, a simple vista, que integra aspectos solidarios que el turismo de México pretende lograr -incluso con los objetivos marcados del entonces CPTM- y que se reivindican en el modelo de la 4T: un turismo solidario; empero, pervive la noción convencional que se manifiesta en su análisis. Pese a ello, existen categorías que la situación actual, no solo de la actividad turística, sino de la sociedad en general, requieren intensificar su presencia y sentido solidario dentro de la promoción.
En cuanto a la sustentabilidad, está presente cuando se habla de celebrar la vida, tradiciones y la naturaleza, pero las imágenes denotan más el simple disfrute de la naturaleza que su cuidado, mostrándose como una etiqueta comercial que se coloca a los productos y servicios para hacerlos atractivos. El significado de sustentabilidad sería más profundo si las imágenes presentaran a los personajes no solo haciendo uso de la naturaleza, sino apreciando su belleza y protegiéndola.
La cohesión social se presenta como el medio para ofrecer al turista restaurantes, hoteles, espacios de esparcimiento en su estadía. La solidaridad podría identificarse, no en la motivación del turista por estar en México o participar en un proyecto social con la comunidad, sino en la convivencia de reuniones de amigos, en participar de las mismas actividades con imágenes de jóvenes reunidos en un cenote; en la playa, bailando al atardecer, en un restaurante.
La identidad supone los rasgos propios que nos diferencian de los demás y, al estar dirigiéndose a otro país, es natural presentar elementos considerados distintivos, sin embargo, algunas imágenes se repiten en todos los videos como la cascada de Tamul, misma que aparece en las cartas de Colombia, Canadá y España.
La hospitalidad es parte del discurso mismo, pues con las imágenes se representa la satisfacción de las necesidades básicas de los visitantes, disfrutando de los destinos, los productos y servicios que se ofertan, pero en un tenor en que la ética se manifiesta dentro del contexto social como un camino a la excelencia laboral, destacando la manera en que se presenta la comida, en los lugares donde se sirve. Estos detalles apuntan hacia un segmento con posibilidades de acceder a esta clase de servicios. La lealtad es parte del objetivo mismo de la campaña, la posibilidad para generar más clientes, más demanda y más derrama económica, donde las imágenes juegan un papel importante; es mediante ellas que se genera el deseo de visitar un destino. En este caso se enfocan imágenes donde grupos de amigos están complacidos de estar en los espacios que ofertan ambos países.
El análisis de Cartas de México al Mundo de Querida Colombia al igual que la de Querida Italia, Querida España y Querida Canadá, dan cuenta de la repetitividad de los contenidos en la promoción turística. Están pensadas para un segmento de mercado con características específicas: adultos con alto poder adquisitivo. El análisis realizado con el software Atlas.ti muestra esa repetitividad.
5 RESULTADOS
El análisis de contenido y discurso -de la carta seleccionada- da cuenta del propósito comunicativo del mensaje, que articula códigos ideológicamente específicos, haciendo posible su proceso de aceptación e interpretación en los receptores de dicho mensaje. Este proceso es el denominado como la tridimensionalidad del discurso. Una institución (en este caso la Secretaría de Turismo) emite un mensaje, articulado y estructurado para dar un sentido de idealización de un destino con el fin de obtener mayor derrama económica (discurso como texto); los receptores reciben e interpretan ese mensaje de acuerdo con lo que la sociedad establece e identifica en internet como el modelo aceptado socialmente (discurso como practica discursiva); estos modelos establecidos, en este caso la promoción turística online, están insertos en los contextos donde se hacen presentes las estructuras políticas y culturales, como es el caso del internet (discurso como práctica social).
La forma armoniosa, natural y, aparentemente, desenvuelta en que imágenes, sonido y personajes entregan una invitación a los países destino, es más bien una articulada red de significados que son parte de un discurso, reflejo de la construcción social de significación, modelada por la forma de percibir la realidad socialmente aceptada y que ha sido ajustada por las perspectivas ideológicas de la sociedad (Pardo, 2007).
En este contexto, la importancia de la relación entre imagen, objeto, personajes, color, sonido, es decir, los códigos del discurso y las categorías propuestas (sustentabilidad, cohesión social, equidad, justicia, solidaridad, respeto, identidad, lealtad, hospitalidad, ética), son vitales porque esta simbiosis es el núcleo de la transmisión de los mensajes en la web y, la promoción turística, forma parte de este conjunto de significados que mueven y dan sentido a los contenidos generados. Tal relación es posible visualizarla gráficamente gracias al uso del software Atlas.ti el cual genera representaciones gráficas, denominadas redes, que son el resultado del proceso de segmentación y codificación del video. Estas redes dan cuenta de la representación que arroja el software de la relación entre códigos y categorías por segmento.
Considerando que la principal aportación -que hace este trabajo- es la inclusión de códigos y categorías al análisis del discurso de Cartas de México al Mundo, se presentan cinco representaciones gráficas o redes que responden a los cinco códigos que se han utilizado para el análisis de las cartas: imagen, objeto, personaje, color y sonido, las cuales se describen detalladamente a continuación.
La primera red o representación gráfica es la del código imagen. Cada recuadro se denomina con el nombre de nodo. Al centro, se ubica el código imagen en sus dos connotaciones: 1) el receptor como simple espectador, 2) el receptor como participante activo. Los nodos que lo rodean son las categorías relacionadas a este código.

Los colores los designa el programa de acuerdo con el mayor número de relaciones y asociaciones que se obtienen al generar un análisis entre los nodos. El color lila, lo designa el programa al nodo que tiene el mayor número de citas (fragmentos de los documentos con significado) asociadas y el color cambia conforme disminuye la cantidad. Con cada nodo aparecen dos números (ya sea categoría o código). El primero indica con cuántas citas (fragmentos) se asocia y el segundo con cuántas categorías o códigos está relacionado, cabe mencionar que en la red no aparecen dichos números como se aprecia en la imagen 1, código imagen, se pueden observar cuando se está realizando el análisis directo en el software, pero, se extraen esos números para su descripción.
Como se aprecia en la red del código imagen, los nodos con más citas asociadas son: el código imagen A (4/15) e imagen B (4/10); y las categorías lealtad B (4/11), hospitalidad B (4/11) e identidad A (4/10), las cinco tienen cuatro citas asociadas.
Con menor número de relaciones aparecen los nodos cohesión social B (2/10) y sustentabilidad (2/11), le sigue ética A, en color azul maya (1/10), en color verde identidad B (1/3), en azul cielo, respeto B (0/10) y solidaridad (0/11).
Estos datos dan cuenta del importante rol que tiene la imagen en la promoción turística online, es la representación de una realidad artística que ofrece al ser humano un escape de su cotidianeidad, puede reforzar la marca destino. La imagen representa todo lo positivo de un espacio turístico, pero, sin la responsabilidad sociocultural que implica, solo se presenta, e incluso se crea, el deseo de visitar un destino.
Esta concepción de imagen refuerza la sociedad de consumo que produce contenido para entretener a las masas y reforzar la ideología de uso y explotación de los recursos dejando de lado los problemas económicos, políticos, ambientales y socioculturales presentes en la sociedad de hoy (Sontang, 1981).
La imagen es una pieza imprescindible en el rompecabezas de la promoción turística online, por ende, debe prestarse mucha atención a la selección y construcción de imágenes dentro de un discurso publicitario. Y si esta construcción responde a un nivel institucional, este cuidado, es una responsabilidad mayor.
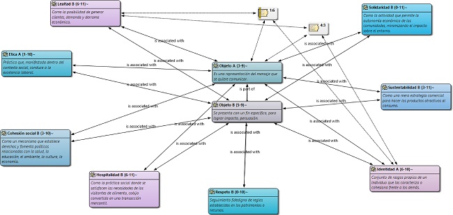
La segunda red (representación gráfica) es la del código objeto, en la imagen 2. En esta, el objeto muestra una menor presencia en las citas del discurso: objeto a (2/9); como la representación del mensaje que se quiere comunicar y objeto b (3/9); presentándolo con el fin de lograr impacto y persuasión. Las categorías que presentan más densidad (relación con otras categorías y el código objeto) son: lealtad b (4/11), hospitalidad b (4/11) e identidad a (4/10). Le siguen sustentabilidad b (2/11), cohesión social b (2/10). Las que menor densidad presentan son: ética a (1/10), solidaridad b (0/11) y respeto b (0/10).

El objeto se posiciona como la representación de la imagen, idea o mensaje que desea comunicarse. La representación de los objetos está determinada por los códigos culturales de la sociedad. Sea una idea, un hecho tangible o intangible, se presenta sin cuestionar si el uso decanta por la cosificación de tal objeto (García y Cabezuelo, 2016).
La representación de la idea de lo que es México y lo que ofrece, mediante los objetos que integra el contenido, tiene una fuerte relación con los valores de hospitalidad, lealtad e identidad. Presentar una bandera, la gastronomía de un destino supone mostrar aquello que lo hace único y lo cohesiona frente los demás. En una connotación profunda, una bandera estaría mostrando su independencia como nación, la grandeza de su historia y de su gente, el orgullo de la patria, el respeto y cuidado en la relación con sus recursos.
La tercera red es la del código personaje, en la imagen 3. En esta red destaca el personaje b (6/15); como aquel que delimita y segmenta la audiencia a la que quiere llegarse, con menor densidad está el personaje a (2/9); como el que tiene el rol de transmitir el discurso. Las categorías no varían ni su densidad, ni su fundamentación: Lealtad b (4/11), hospitalidad b (4/11) e identidad (4/10) son las de mayor asociación seguidas por: sustentabilidad (2/11), cohesión social (2/10) y ética a (1/10) para dejar al final a: respeto b (0/10) y solidaridad b (0/11).

El personaje b, es el que tiene una mayor densidad y fundamentación no solo en la red, sino en relación con todos los códigos. Por medio del personaje se identifica la audiencia a la que se dirige el mensaje. Por ende, su apariencia física, sexo, edad, lenguaje corporal, vestuario y actitud son importantes para llegar al segmento deseado.
El personaje, presentado en un contexto específico, transmite valores concretos: familia, estatus, simplicidad determinando, de cierta manera, el discurso transmitido. En este sentido, los personajes se desenvuelven dentro de un contexto que denota salud, vitalidad, un estilo de vida desahogado, con la capacidad económica para pasar su tiempo libre en lugares agradables y realizar actividades a las que no todos los adultos y jóvenes tienen acceso. Sin embargo, una parte del discurso menciona: “sigamos haciendo bailar y cantar al mundo, es justo lo que el mundo necesita” (del minuto 1:37 a 1:42). Este mensaje dista mucho de crear conciencia en el turista, del impacto que su presencia tiene en el destino que visita.
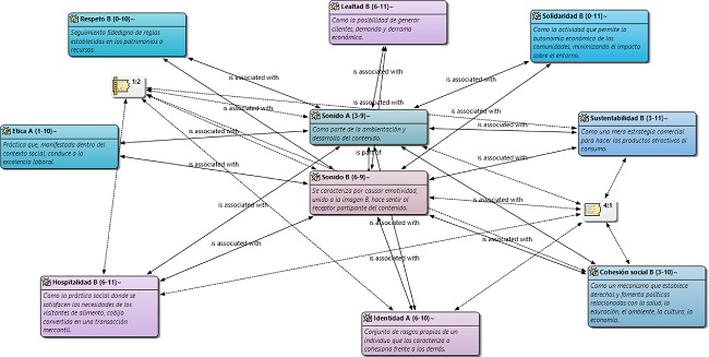
En la cuarta red el código sonido, imagen 4, muestra menor densidad y fundamentación; sonido a (2/9); como el medio para crear ambientación y sonido b (4/9); evoca la emotividad para crear una atmosfera que cautive la atención. Las categorías no varían en densidad o fundamentación: lealtad b (4/11), hospitalidad b (4/11), identidad a (4/10), sustentabilidad b (2/10), cohesión social b (2/10), solidaridad b (0/10), respeto b (0/10) y ética a (1/10).

A través del sonido se puede hacer una lectura denotativa y connotativa completa. Tiene varios roles: determina la relación entre la imagen y la palabra, crea un ambiente de afinidad, permite recordar el producto y resaltar características específicas; es medio para crear tensión o relajación, se relaciona con voces, ruidos y música. El sonido, también puede evocar la emotividad para crear una atmósfera que cautive la atención y encause el mensaje hacia fines específicos.
El sonido participa en la creación del contenido en sus dos connotaciones mencionadas en la descripción del código. Es un elemento que prepara al espectador para introducirlo en el contenido y captar su atención. En el momento propicio, se combina con los personajes y objetos para generar emotividad y hacer que el mensaje pueda ser recordado por el receptor que ha creado un lazo afectivo con el contenido que recibe.
Pese a no tener una asociación alta, como la imagen o el personaje, el sonido es fundamental para dar ritmo al mensaje. En este sentido, un manejo adecuado del sonido puede llegar a concientizar al turista para rehumanizar la actividad turística y motivarlo a comprender las condiciones del destino que visita.
La quinta y última red es la del código color, imagen 5. El color también presenta una menor densidad y fundamentación: color a (4/9); como medio de expresión y color b (4/9); condicionado por el contexto. En esta red las categorías no varían: lealtad b (4/11), hospitalidad (4/11), identidad a (4/10), sustentabilidad (2/11), cohesión social (2/10), ética (1/10) y solidaridad (0/11).

El color no es solo un recurso expresivo, también evoca emociones, actitudes y percepciones; es un fenómeno manifiesto en la cotidianeidad de la sociedad, llega a tener una representación de identidad en el individuo. Su interpretación, condición y significado varían de acuerdo con el contexto.
Al aprovechar las emociones que puede despertar en el receptor un atardecer, un día soleado, en todo su esplendor y con todo su colorido, el color es parte funcional del relato. Ayuda a recordar una experiencia, estados emotivos del turista o la diferenciación de los momentos que se presentan en la narrativa del mensaje.
El análisis efectuado a las cuatro cartas da cuenta de la importante relación entre los códigos que forman parte de la estructura del mensaje (imagen, objeto, personaje, sonido, color) y las categorías que se han incorporado. Cada código es un elemento clave para la estructuración de un mensaje, la fusión de cada uno de estos elementos ayuda a comunicar las ideas, a imprimir una huella en la memoria del receptor y pueda identificar el mensaje fácilmente. De ahí la importancia de comprender su rol en el discurso.
El resultado de este análisis muestra la presencia de las categorías: identidad, lealtad y hospitalidad en el discurso. La estructura armónicamente diseñada para resaltar estas categorías hace uso de objetos específicos para denotarlas; al mostrar una bandera con la música adecuada, en el momento justo fusionándola con el paisaje, crea el ambiente propicio para que el narrador eleve el tono de su voz y logre la credibilidad del discurso. A pesar de haber sido identificadas en el contenido, las categorías tienen sólo un sentido: reforzar el objetivo de generar derrama económica.
La intrínseca relación que se observa entre los indicadores permite sustentar la hipótesis inicial de este trabajo de investigación: la promoción turística online en México perpetúa el discurso convencional en el que subyace la refuncionalización del modelo tradicional de promoción turística institucionalizada que abarca programas, normatividad y contenido, mercantilizando el patrimonio cultural y natural de una realidad que se vuelve “fantasiosamente fantástica” por el contenido multimedia y, la cual, no refleja las condiciones reales de la dinámica de los destinos turísticos, ocultando las crisis (de diversos tipos y órdenes) que se gestan en ellos, para afianzar un modelo turístico que solo sirve a intereses hegemónicos y se aleja de un turismo solidario (turismo como herramienta de cohesión social).
Los discursos mediáticos que durante muchas décadas han regulado el entorno sociocultural de la sociedad desvían la atención para mantener la inmediatez que envuelve a la colectividad preocupada por diversos temas de moda, que los grupos de poder controlan y encausan para su beneficio, se silencian opiniones porque se ha aceptado la realidad pasivamente y casi imperceptiblemente.
6 CONCLUSIONES
Analizar el manejo institucional de la promoción turística online mediante el uso del video -como un medio efectivo y eficiente para llegar a los usuarios- en México se ha tomado como una posibilidad de lograr concientizar a los visitantes de la importancia que cobra el turismo como una herramienta de cohesión social, en especial, en regiones y lugares, incluyendo a los destinos turísticos top, donde la pobreza, marginación y desigualdades sociales son patentes.
El análisis al contenido de Cartas de México al Mundo permite reconocer la vigencia de la crítica la cultura, los medios y discursos que abreva en la Escuela de Frankfurt y despunta en una pléyade de investigadores. Al analizar la promoción turística online, se observa la tendencia al dominio y preponderancia de una clase sobre otra, y esto es evidente en la estructura discursiva de las cartas. Personajes, imágenes, colores, sonido, objetos y el discurso mismo, articulan la refuncionalización del modelo mercantilista que dicta cómo, dónde y en qué condiciones debe ser el consumo de productos y servicios turísticos.
La magnificación de las bondades de un destino y la inconciencia humana en la promoción se presenta como “lo que el mundo necesita”, textualmente expresado en la carta Querida Colombia. La industria cultural que exime al hombre de toda conciencia y lo convierte en un objeto de consumo turístico sigue refuncionalizándose en estrategias de promoción que se articulan con fines específicos y colonizan ideológicamente -de manera masiva- por medio del internet, aparentado una innovadora frescura; la aparente espontaneidad en el contenido no es más que una creación mercantilizada.
Este trabajo aporta no solo en su enfoque teórico, sino en su diseño metodológico al operacionalizar códigos y categorías que dan cuenta de la importancia de un análisis crítico del contenido de la promoción turística online, que aspira a cambiar el sentido convencional por uno orientado a la cohesión social y el turismo solidario.
La inclusión de nociones, de aparente interés sociocultural en la promoción turística online, debe romper con intereses hegemónicos, los cuales están lejos de responder a las necesidades solidarias, éticas, sustentables, respetuosas, hospitalarias e identitarias que demanda el desarrollo turístico actual y sobre las cuales es necesario profundizar en su investigación.
RECONOCIMIENTO
Agradecemos al Consejo Nacional de Ciencia y Tecnología (CONACYT) por el apoyo para la realización de este trabajo de investigación.
REFERENCIAS
Adorno, T. y Horkheimer, M. (1947) La industria cultural. Iluminismo como mistificación de masas. En: Dialéctica del iluminismo. (1988). Buenos Aires: Editorial Sudamericana.
Adorno, Th. W. (1984). Crítica Cultural y Sociedad. Madrid: Sarpe.
Altamirano, V., Túñez, J., y Valarezo, K. (2016). Promoción turística 2.0. Análisis de las redes sociales de los gobiernos iberoamericanos. Opción, 32 (9), p. 32-53.
Altheide, D.L. (1996). Qualitative media análisis. Qualitative Research Methods. 38. Thousand Oaks. Sage. https://dx.doi.org/10.4135/9781412985536
Álvarez, A. (2015). Imagen, Lealtad y Promoción Turística. Análisis con Ecuaciones Estructurales. PASOS. Revista de Turismo y Patrimonio Cultural, 13 (3), p. 629-648. https://doi.org/10.25145/j.pasos.2015.13.044
Andrade, M. J. (2011). La construcción social de la imagen de los espacios-destinos rurales: Aproximación teórico-metodológica. Departamento de Sociología y Ciencia Política. Universidade da Coruña. RIPS, 10 (3), p. 57-77.
Andréu Abela, J. (2018). Las técnicas de análisis de contenido: Una revisión actualizada. España: Fundación Centro Estudios Andaluces, Departamento Sociología de la Universidad de Granada.
Bardin, L. (1986). Análisis de contenido. Madrid: Akal.
Barrios, Y. M. R., Reis, C. (2019). Autêntica Cuba: análise da publicidade turística de 2002-2016. Revista Brasileira de Pesquisa em Turismo, São Paulo, 13 (1), 125-140, jan. /abr. http://dx.doi.org/10.7784/rbtur.v13i1.1497
Berelson, B. (1952). Content Analysis in Comunication Research. Glencoe: Free Press.
Bisquerra, R. (1996). Métodos de investigación educativa. Guía práctica. Barcelona: CEAC.
Bradley, J., and Rockwell, G. (1995). The Components of a System for Computer. Assisted Text Analysis, Paper, CETH Workshop on Future Analysis Tools.
Carballo, R., Moreno-Gil, S., León, C., y Brent Ritchie, J.R. (2015). La creación y promoción de experiencias en un destino turístico. Un análisis de la investigación y necesidades de actuación. Cuadernos de Turismo, 35, p. 71-94. https://doi.org/10.6018/turismo.35.221511
Cardoso, L., Dias, F., De Araújo, A.F., & Andrés, M.I. (2019). A destination imagery processing model: Structural differences between dream and favourite destinations. Annals of Tourism Research, 74, 81-94. https://doi.org/10.1016/j.annals.2018.11.001
Cohen, L. y Manion, L. (1990). Métodos de investigación educativa. Madrid: La Muralla.
Choque, O. (2013). Benchmarking competitivo de productos turístico de trekking y su aplicación a destinos turísticos en el departamento de la Paz. Bolivia: Universidad Mayor de San Andrés. Facultad de Humanidades.
Cook, T. D. y Reichardt, CH. S. (1986). Métodos cualitativos y cuantitativos en investigación educativa. Madrid: Morata.
Casetti, F. y Di Chio, F. (1991). Cómo analizar un film. Barcelona: Ediciones Paidós Ibérica.
Del Rey Morató, J. (2004). ADORNO y la crítica de la cultura de masas. CIC. Cuadernos De Información Y Comunicación, (9), p. 41 - 67.
Dolnicar, S. y Ring, A. (2014). Tourism marketing research: Past, present and future. Annals of Tourism Research, 47, 31–47. https://doi.org/10.1016/j.annals.2014.03.008
Expansión. (2019). La Sectur oficializa la liquidación del Consejo de Promoción Turística. ExpansiónMx, [miércoles 31 julio de 2019]. de https://expansion.mx/empresas/2019/07/31/sectur-anuncia-la-liquidacion-del-consejo-de-promocion-turistica
Fairclough, N. (1995). Critical Discourse Analysis. The critical study of language. Longman Group. London & New York.
Fast Digital WS. (2019). Análisis de resultados de una estrategia de marketing online. [12 de mayo de 2019]. Barcelona: Fast Digital. de https://www.fastdigitalws.com/blog/analisis-de-resultados-de-una-estrategia-online/
Fowler, R., Hodge, B., Kress, G., & Trew, T. (1979). Language and control. Londres: Routledge & Kegan Paul.
García Canclini, N. y Moneta, C. (1999). Las industrias culturales en la integración latinoamericana. Buenos Aires, Argentina: Editorial EUDEBA.
García, J. y Cabezuelo, F. (2016). El enfoque semiótico como método de análisis formal de la comunicación persuasiva y publicitaria. Dialogía, Revista de Lingüística, Literatura y Cultura. 10, p. 71-103.
Getino, O. (1995). Las industrias culturales en la Argentina. Dimensión económica y políticas culturales. Buenos Aires, Argentina: Editorial Colihue S.R.L.
Gimeno, M. (2016). La transformación digital en el sector turístico. España: Fundación Orange.
Habermas, J. (1985). Teoría de la acción comunicativa I. Racionalidad de la acción y racionalización social. Madrid: Taurus Humanidades.
Hays, D.C. (1960). Automatic content analysis. Santa Monica, C.A.: Rand Corporation.
Horkheimer, M. y Adorno, Th. W. (2003). Dialéctica de la Ilustración. Madrid: Trotta.
Hostil, O.R. (1969). Content analysis for the social sciences and humanities. Reading, Mass, Addison-Wesley Pub. Co.
Hurtado de Barrera, J. (2000). Metodología de investigación holística. 3ra edición. Instituto Universitario de Tecnología Caripito. Caracas: Ed. Sypal.
Isaza, J. (2014). Benchmarking internacional: Análisis de la Competitividad Turística de Barcelona, Bilbao, París, Vancouver y Berlín. Revista Intersección. Año 1, (ed. 1), p. 1-14.
Kanazawa, F. N., Giraldi, J. M. E., Oliveira, J. H. C.(2019). Comunicação on-line e off-line para marca-país: um estudo exploratório sobre a Marca Brasil. Revista Brasileira de Pesquisa em Turismo, São Paulo, 13 (1), p. 58-71, jan. /abr. http://dx.doi.org/10.7784/rbtur.v13
Krippendorff, K. (1990). Metodología de análisis de contenido. Teoría y Práctica. Barcelona: Ediciones Piados Ibérica.
Luque, I., Cerruela, G., y Gómez-Nieto, M.A. (2016). Captación y fidelización de turistas mediante gadgets NFC. International Journal of Scientific Management and Tourism, 2 (1), p. 81-95.
Liu, C. H. S., & Chou, S. F. (2016). Tourism strategy development and facilitation of integrative processes among brand equity, marketing and motivation. Tourism Management, 54, 298–308. https://doi.org/10.1016/j.tourman.2015.11.014
López Noguero, F. (2002). El análisis de contenido como método de investigación. XXI, Revista de Educación, 4, p. 167-179. Universidad de Huelva.
Losada, N. y Mota, G. (2019). 'Slow down, your movie is too fast': Slow tourism representations in the promotional videos of the Douro region (Northern Portugal). Escola de Ciências Humanas e Sociais, Universidade de Trás-os-Montes e Alto Douro. Journal of Destination Marketing & Management 11, p. 140–149. https://doi.org/10.1016/j.jdmm.2018.12.007
Metz, C., Durand-Sendrail, B., y Brookets, K. (1991). The Impersonal Enunciation, or the Site of Film (In the Margin of Recent Works on Enunciation in Cinema. New Literary History. The Johns Hopkins University Press. 22 (3), p. 747–772. https://doi.org/10.2307/469211
Mey, J. L. (1985). Whose language. A study in linguistic pragmatics. Amsterdam: Benjamins. https://doi.org/10.1075/pbcs.3
Mostyn, B. (1985). The content analysis of qualitative research data: A dynamic approach. In: Brenmer, J. Brown & D. Cauter (Ed). The Research Interview. P. 115-145. London: Academic Press.
Muñoz, A. y Fuentes, L. (2013). La cooperación público-privada en el ámbito de la promoción de los destinos. El análisis de redes sociales como propuesta metodológica. Cuadernos de Turismo, 31, p. 199-223.
Muñoz-Justicia, J., y Sahagún-Padilla, M. (2017). Hacer análisis cualitativo con Atlas.ti 7 Manual de uso.
Pardo, N. (2007). Como hacer un análisis crítico del discurso. Una perspectiva Latinoamericana. Santiago de Chile: Frasis.
Pérez Serrano, G. (1984). El análisis de contenido en la prensa. La imagen de la universidad a distancia. Madrid: U.N.E.D.
Piédrola, I., Artacho, C., y Villaseca, E. (2016). El benchmarking aplicado al turismo idiomático: una herramienta para lograr estrategias innovadoras de gestión. Caso de York (Inglaterra) y Córdoba (España). International Journal of Scientific Managment Tourism, 2 (3), p. 267-289.
Pinheiro Melo Borges Tiago, M. T., Cristóvão Veríssimo, J.M. (2014). Digital marketing and social media: Why bother?. Business Horizons, 57(6), p. 703–708. https://doi.org/10.1016/j.bushor.2014.07.002
Quiroz, T. (2006). Políticas culturales. Políticas e industrias culturales: entre el mercado, la calidad y el público. Lima, Perú: Ediciones Cortés.
Ramkissoon, H., Uysal, M. S., & Brown, K. (2011). Relationship between destination image and behavioral intentions of tourists to consume cultural attractions. Journal of Hospitality Marketing & Management, 20 (5), p. 575-595. https://doi.org/10.1080/19368623.2011.570648
Rasmussen, D. (1996). The Handbook of Critical Theory. Oxford: Blackwell.
Santos, F., Lunardi, G. L., Maia, C. R. e Anãnã, E. S. (2020). Fatores que influenciam a participação dos consumidores no Turismo Eletrônico. Revista Brasileira de Pesquisa em Turismo, São Paulo,14 (2), p. 139-155, maio/ago. http://dx.doi.org/10.7784/rbtur.v14i2.1831
Secretaría de Turismo. (2013). Boletín Cuatrimestral de Turismo, 38, mayo/agosto 2013. México: Secretaría de Turismo.
Secretaría de Turismo. (2018). Anuncia Secretario de Turismo desaparición del Consejo de Promoción Turística de México. Comunicado del Gobierno de México no. 002. México: Secretaría de Turismo. [07 de diciembre de 2018]. de https://www.gob.mx/sectur/prensa/anuncia-secretario-de-turismo-desaparicion-del-consejo-de-promocion-turistica-de-mexico
Secretaría de Turismo. (2018). Querida Colombia. [22 de febrero de 2018]. Visitmex. De https://www.youtube.com/watch?v=3gYISWXSwro
Secretaría de Turismo. (2019). Presentación de la Estrategia Nacional de Turismo 2019-2024. [24 de febrero de 2019]. México: Secretaría de Turismo. De https://lopezobrador.org.mx/temas/secretaria-de-turismo/
Secretaría de Turismo. (2020). La actividad turística en México hoy tiene una nueva dimensión social. Comunicado 012/ 2020. México: Secretaría de Turismo. [23 de enero de 2020]. De https://www.gob.mx/sectur/prensa/la-actividad-turistica-en-mexico-hoy-tiene-una-nueva-dimension-social?idiom=es
Shaw, G., Williams, A., & Bailey, A. (2011). Aspects of service-dominant logic and its implications for tourism management: examples from the hotel industry. Tourism Management, 32(2), p. 207 - 214. https://doi.org/10.1016/j.tourman.2010.05.020
Stecher, A. (2010). El análisis crítico del discurso como herramienta de investigación psicosocial del mundo del trabajo. Discusiones desde América Latina. Universitas Psychologica, 9 (1), p. 93-107. Pontificia Universidad Javeriana. Bogotá, Colombia. https://doi.org/10.11144/Javeriana.upsy9-1.acdh
Sontang, S. (1981). Sobre la fotografía. México: Santillana Ediciones.
Túñez-López, M., García, S., y Guevara-Castillo, M. (2011). Redes sociales y marketing viral: repercusión e incidencia en la construcción de la agenda mediática. Palabra Clave, 14 (I), p. 53 – 65. https://doi.org/10.5294/pacla.2011.14.1.3
Valladares, M. (2015). Análisis de las redes sociales como herramienta para la promoción de empresas turísticas (Tesis de grado). Escuela Superior Politécnica del Litoral. Facultad de Ingeniería Marítima y Ciencia del Mar.
Van Dijk, T.A. (1999). El análisis crítico del discurso. Anthropos 186, septiembre-octubre 1999, pp. 23-36.
Vizer, E. (2011). El sujeto móvil de la aldea global. Tendencias en la sociedad mediatizada, Mediaciones Sociales. Revista de Ciencias Sociales y de la Comunicación, 8. 21-43. https://doi.org/10.5209/rev_MESO.2011.n8.2
Wang, W., Liu, J., & Innes, J.L. (2019). Conservation equity for local communities in the process of tourism development in protected areas: A study of Jiuzhaigou Biosphere Reserve, China. World Development, 124, 104637. https://doi.org/10.1016/j.worlddev.2019.104637
Wittgenstein, L. (1975). Tractatus Logico-Philosophicus. Madrid: Alianza Universidad.
Notas
Mobile: todo el ecosistema constituido por los dispositivos móviles con conexión a Internet, así como todas las plataformas, servicios y aplicaciones asociadas a estos.
Internet de las Cosas (IoT): el conjunto de dispositivos y objetos conectados a Internet con especial atención a su aplicación en domótica y sensorización.
Social (Redes sociales y economía colaborativa): plataformas digitales a través de las cuales los usuarios participan, colaboran, comparten e intercambian contenidos, bienes y servicios.
Notas de autor
E-mail: my33travelyear@hotmail.comE-mail: marcanec62@hotmail.comE-mail: gracicj@hotmail.comE-mail: novogerardo@hotmail.com