Resumen: En este artículo se presentan los resultados de una investigación desarrollada con un grupo de docentes de ciencias naturales en ejercicio de la Institución Educativa Libertad (Pasto, Nariño). Tuvo como objetivo analizar el diseño de actividades que generan los profesores al explicar el fenómeno de combustión en el contexto escolar, haciendo uso del caso histórico: La historia química de una vela de Michael Faraday. La metodología es cualitativa con enfoque interpretativo y estudio de caso múltiple. Se creó una comunidad de desarrollo profesional (CODEP) con los docentes, quienes participaron en talleres de formación. Como instrumentos se emplearon la encuesta y la producción escrita de los diseños creados por los profesores. Se sistematizó la información con Atlas.ti y se estudiaron las explicaciones a partir del análisis de contenido, de acuerdo con cuatro categorías: elementos contextuales, estructuración, transferencia y reflexión metacognitiva. Se evidenció que los aportes del caso histórico en la construcción de explicaciones se orientan en dos sentidos: el primero, en la explicación del fenómeno de la combustión en el aula, y el segundo, en las estrategias para la explicación de la ciencia a los jóvenes.
Palabras clave: combustión, explicación, historia de la ciencia, profesores de ciencias..
Abstract: This paper presents the results of a study conducted with a group of natural science teachers in service of Institución Educativa Libertad (Pasto, Nariño). Its objective was to analyze the design of activities elaborated by teachers when explaining the combustion phenomenon in the context of a school, making use of the Faraday’s The chemical history of a candle, a historical case. The methodology is qualitative, with an interpretative approach and a multiple case study. A professional development community (PRODEC) was created with the teachers, who participated in teacher training workshops. The survey and the written production of the designs created by the teachers were used as instruments. The information was systematized with Atlas.ti, and the explanations from the content analysis were studied according to four categories: contextual elements, structuring, transference, and metacognitive reflection. It was evident that the contributions of the historical case in the construction of explanations were oriented in two directions: the first, with respect to the explanation of the combustion phenomenon in the classroom; and the second, regarding the strategies for the explanation of science to young people.
Keywords: combustion, explanation, history of science, science teachers..
Resumo: Este artigo apresenta os resultados de uma pesquisa desenvolvida com um grupo de professores de ciências naturais na Institución Educativa Libertad (Pasto, Nariño). O objetivo era analisar o desenho das atividades geradas pelos professores ao explicar o fenômeno da combustão no contexto escolar, fazendo uso do caso histórico: A história química de uma vela de Faraday. A metodologia é qualitativa com uma abordagem interpretativa e um estudo de caso múltiplo. Uma comunidade de desenvolvimento profissional (CODEP) foi criada com professores, que participaram de oficinas de treinamento de professores. A pesquisa e a produção escrita dos desenhos criados pelos professores foram utilizados como instrumentos. As informações foram sistematizadas com Atlas.ti e as explicações foram estudadas com base na análise do conteúdo, de acordo com quatro categorias: elementos contextuais, estruturação, transferência e reflexão metacognitiva. É evidente que as contribuições do caso histórico na construção de explicações estão orientadas em duas direções, a primeira, na explicação do fenômeno da combustão na sala de aula, e a segunda, nas estratégias para a explicação da ciência aos jovens.
Palavras-chaves: combustão, explicação, história da ciência, professores de ciências..
Artículo de investigación
Aportes de la historia de la ciencia a la construcción de explicaciones en el aula
Contributions from the History of Science to the Construction of Explanations in the Classroom
Contribuições da história da ciência para a construção de explicações em sala de aula
Recepción: 01 Febrero 2021
Aprobación: 01 Septiembre 2021
En Colombia la formación del docente es considerada como la oportunidad más importante de los maestros para reflexionar sobre la practica pedagógica (MEN, 2013). En este sentido, la formación trasciende hacia la toma de conciencia del docente como sujeto de su aprendizaje; por lo tanto, el ejercicio de la profesión es una actividad intencional en la que se da sentido a lo que se hace y a lo que propone el maestro para el desarrollo profesional (Angulo, 2002).
Según Grossman et al. (2001) la formación y el desarrollo intelectual continuo de los profesores solo son posibles a través del diálogo orientado por la reflexión crítica sobre la práctica docente, en un espacio de interacción con otros, generando una comunidad de desarrollo profesional (CODEP), en donde se realizan “discusiones críticas y reflexivas para la toma de decisiones en torno a su objeto de estudio, la enseñanza y el aprendizaje en su aula (e institución) y otros procesos que allí se desarrollan y que las condicionan” (García-Martínez, 2021 p. 85).
En consecuencia, en este estudio se conformó una CODEP con docentes del área de ciencias naturales, para reflexionar sobre la explicación de la ciencia en el contexto escolar a través del estudio de un caso histórico y la explicación como acto ilocucionario; para ello se programaron talleres de formación docente con sesiones periódicas establecidas de acuerdo con los objetivos planteados (Cuéllar, 2010).
La fundamentación en historia se realizó desde la perspectiva didáctica, haciendo uso de la historia de la ciencia (HC) reconstruida por historiadores de la ciencia a partir del estudio de episodios históricos que permiten analizar hechos ejemplares asociados con ideas estructurantes de las ciencias para construir islotes de racionalidad, que “designan una representación teórica apropiada a un contexto y a un proyecto que se tienen en perspectiva y permite comunicarse y actuar con referencia al mismo” (Fourez, 1997, p. 69). Por consiguiente, el islote interdisciplinario de racionalidad, en este caso, designaba un modelo teórico explicativo del fenómeno de la combustión, diseñado como medio didáctico de formación con el fin de iniciar un diálogo para generar conexiones desde otras disciplinas y realizar la modelización del mismo fenómeno desde campos disciplinares distintos, usando la diversidad de modelos que enriquecen la explicación. Así, se estudió el libro de Michael Faraday La historia química de una vela (2004), que permitió fundamentar el caso histórico de la combustión para iniciar ese diálogo interdisciplinar (Calafell y Bonil, 2007; Gómez, Pozo y Gutiérrez, 2004; Librán, 2015; Fourez, 1997).
La incorporación de la HC en la formación del docente permite que este planee un proceso de enseñanza-aprendizaje crítico y reflexivo de la ciencia, construya una visión más próxima respecto a cómo se generan el conocimiento científico y la actividad científica y comprenda la estructura de su disciplina (García-Martínez, 2021).
Por otra parte, la explicación es un proceso que permite “producir razones o argumentos de manera ordenada. Establecer relaciones entre las razones y argumentos que lleven a modificar un estado de conocimiento” (Jorba, Gómez y Prat, 2000, p.43); por tanto, se trata de procesos cognitivos que, de acuerdo con Arcà, Guidoni y Mazzoli (1990), se fundamentan en el esquema de la experiencia, el lenguaje y el conocimiento: “estos planos coexisten y se encuentran en una fortísima tensión recíproca, además de una estrecha correspondencia. En otras palabras, todo proceso cognitivo puede interpretarse como una dialéctica cíclica desarrollada en estos tres términos” (p. 27).
Por consiguiente, cuando el profesor explica en ciencias naturales, hace uso de elementos tanto cognitivos como lingüísticos que se interrelacionan para la construcción de la explicación científica escolar. De esta manera, la explicación entendida como una actividad cognitiva lingüística implica desarrollar diferentes procesos cognitivos (identificar, ordenar, comparar, clasificar, inferir) y establecer diferentes relaciones entre conceptos para construir proposiciones argumentadas y ser comunicadas de forma verbal o mediante diferentes tipos de textos. Así, el docente estructura la explicación a partir de la articulación del pensar, el expresar y el actuar con la intencionalidad de que ese discurso explicativo sea comprensible para los estudiantes.
El concepto de explicación se sustenta desde el racionalismo crítico derivado de la nueva filosofía de la ciencia, que concibe que la explicación, además de tener un carácter pragmático-ilocutivo (Eder y Adúriz-Bravo, 2001), es un acto ilocucionario a partir del cual se emiten palabras con intenciones apropiadas de producir cierto efecto implicado en un acto que tiene tres momentos: a) el acto de explicar, b) la explicación como producto y c) la evaluación de la explicación (Achinstein, 1989). Para Adúriz-Bravo (2001), el modelo de explicación ilocutivo es el más adecuado para la explicación de la ciencia en el aula, ya que es un proceso dinámico de comunicación a partir del cual se pone en acción el lenguaje científico escolar en el aula.
El punto de partida del diseño metodológico es la investigación cualitativa, orientada por un enfoque interpretativo y un estudio de caso múltiple que determinan un “esquema de actuación, percepción y comprensión de la realidad” (García, 2003, p. 36). Para la estrategia de formación docente se realizan dos etapas a partir de las cuales es posible dar sentido a la auténtica naturaleza del objeto de estudio. Se desarrolla una fase de formación, realizada con los docentes a partir del estudio del libro La historia química de una vela (Faraday, 2004) y de la explicación científica escolar como acto ilocucionario (Achinstein, 1989) y una fase de diseño e intervención, para la elaboración, por parte de los profesores objeto de estudio, de una secuencia didáctica explicativa del fenómeno de la combustión que estaría dirigida a estudiantes de secundaria.
En la Figura 1 se observan las etapas de la formación docente describiendo el para qué y el cómo explicar el fenómeno natural.

Para cada una de las etapas se realizan talleres de formación docente, estructurados en tres momentos: a) fundamentación teórica, en esta fase del taller se presentan las bases teóricas que sustentan el diseño de la explicación; b) análisis y reflexión, en esta se prioriza la participación de los docentes en torno al análisis de la temática presentada; este espacio se constituye como una herramienta para reconstruir las participaciones individuales más apropiadamente (Flick, 2012) y c) evaluación, durante este momento los participantes realizan la evaluación de la sesión teniendo en cuenta la estructura de las temáticas presentadas, los aportes que se pueden derivar de la experiencia vivida en la formación docente y la autoevaluación.
Para la consolidación de la comunidad, de los 15 profesores iniciales que participaron en la encuesta de carácter exploratorio se seleccionan cinco docentes que conforman el grupo de casos. En el proceso de formación se realizan ocho talleres, desarrollados en 20 sesiones, en promedio de dos horas por cada sesión. En la Figura 2 se muestran las fases establecidas para la comunidad de aprendizaje.
Fase 1. Identificación de los propósitos de la investigación.
Fase 2. Estudio de la HC en el contexto escolar, lectura de la obra La historia química de una vela (Faraday, 2004) e identificación de los aportes de su autor en la explicación científica escolar.
Fase 3. Fundamentación teórica a partir de la explicación científica escolar como acto ilocucionario y de la estrategia de formación docente.
Fase 4. Diseño de la explicación haciendo uso de la HC.
Fase 5. Implementación de las estrategias didácticas.
Fase 6. Reflexión del proceso de formación, diseño e implementación.

El estudio implementado se llevó a cabo con los docentes del área de ciencias naturales de la Institución Educativa Municipal Libertad (Pasto, Nariño, Colombia), que trabajaban en los grados 10 y 11 en las áreas de física, química y biología. De los 15 docentes participantes, 53.33 % eran hombres y 46.67 % eran mujeres, con una experiencia docente que iba de los cinco a más de 20 años, y su edad estaba en el rango de 25 a 65 años. A partir de este grupo se seleccionaron los cinco docentes del grupo de casos con la aplicación de muestreo teórico (Glaser y Strauss, 1967). En la Tabla 1 se realiza la caracterización del grupo de casos.

El análisis de los talleres se fundamenta en los datos obtenidos de la producción escrita de los docentes en las sesiones desarrolladas; se aplica como técnica el análisis del discurso de las redes semánticas derivadas del procesamiento de los datos en el programa Atlas.ti 7.1. Se identifican las ideas más representativas en el diseño de la explicación realizada por los docentes en cada sesión del taller y se reconstruye la compleja red de significados que los docentes pueden dar a las temáticas presentadas en los talleres.
Para la determinación de las categorías se realiza una mediación teórica entre la conceptualización de las categorías del análisis del discurso de Beaugrande y Dressler (1997), la teoría de los actos de habla de Austin (1971) y Searle (1990), y las categorías derivadas de la explicación como acto ilocucionario de Achinstein (1989).
En este sentido, las normas de la textualidad se asimilan con categorías para el análisis de la explicación científica escolar, derivando cuatro categorías para el análisis de la información: elementos contextuales, estructuración, transferencia y reflexión metacognitiva. En la Figura 3 se muestran los códigos establecidos para la codificación axial.

Se presentan a continuación dos secciones que evidencian los resultados centrales de la investigación adelantada con los docentes en ejercicio; en primer lugar, el análisis de las ideas de los docentes sobre la formación en HC, y en segunda instancia, el análisis del diseño de la explicación científica, estos organizados en cuatro categorías: elementos contextuales de la explicación (categoría 1), estructuración (categoría 2), transferencia (categoría 3) y reflexión metacognitiva (categoría 4).
En el instrumento “Ideas de los docentes con respecto a la formación en historia de la ciencia” se identificaron las principales ideas que presentaban los profesores sobre la HC y sus aportes a la explicación de ciencia en el aula escolar (adaptación de los instrumentos de Quintanilla y Merino, 2008, y de Oñate, Saavedra y Spolmann, 2011). Los resultados se observan en la Figura 4.

Las abreviaturas utilizadas son: totalmente de acuerdo (TA), parcialmente de acuerdo (PA), indiferente (I), parcialmente en desacuerdo (PD) y totalmente en desacuerdo (TD).
La mitad de los encuestados está totalmente de acuerdo en que la HC describe los acontecimientos concretos que se produjeron en el pasado. La otra mitad comparte cierto nivel de acuerdo.
Existe disenso en que la HC analiza la investigación y sus resultados sin olvidar los objetivos, los motivos y los valores.
La mitad está de acuerdo en que la HC es una interpretación de los hechos según planteamientos actuales.
La gran mayoría está de acuerdo en que la HC es una colección de expresiones empíricas y formales acerca de la naturaleza adecuada al conocimiento científico de la época.
La mayoría está totalmente de acuerdo en que en la HC se describen las actividades o comportamientos científicos según los criterios históricos.
La gran mayoría está de acuerdo en que la HC hace referencia a si un acontecimiento es una interpretación histórica o es un hecho objetivo.
La gran mayoría está de acuerdo en que en la HC se presentan acontecimientos de un modo que pueden recrearse porque se muestran los datos que se disponen.
La mitad está de acuerdo en que en la HC se presenta la periodización como obra de los historiadores, no de la ciencia.
Existe disenso respecto a que la HC presenta los temas agrupados según el criterio del historiador sin pretender que se refleje una tendencia del desarrollo de la ciencia.
La mitad está en total desacuerdo respecto a que en la HC se manifiesta que la ciencia del pasado no debería estudiarse a los ojos de la ciencia de hoy, a menos que haya buenas razones para ello.
La mayoría está de acuerdo en que la HC permite seleccionar temas según los patrones y valores contemporáneos.
La mayoría se considera indiferente frente a la afirmación: “En clase de ciencias se puede justificar la presentación de sucesos ficticios”.
La mayoría se encuentra totalmente de acuerdo en que en clase de ciencias es posible plantear situaciones que son problemáticas desde el punto de vista histórico.
La mayoría se encuentra totalmente de acuerdo en que en clase de ciencias se presenta una idea conductora y se justifica.
La gran mayoría está totalmente de acuerdo en que en clase de ciencias se pone en evidencia que el conocimiento científico es una construcción histórica de la humanidad.
Existe un acuerdo en que la HC permite acceder a la veracidad de los acontecimientos, por lo que pueden recrearse para fines educativos; además, en la vida contemporánea son útiles para comprender el conocimiento científico bajo su connotación histórica y así poder analizarlos a la luz de los planteamientos actuales. Los participantes están en desacuerdo con que la HC impida revisar los acontecimientos pasados a los ojos de la ciencia actual. Lo que está en consonancia con la proposición anterior. Se encuentra disenso en cuanto al papel del historiador sobre la definición de los objetivos, valores, motivos y las tendencias de desarrollo en la investigación documentada. Algunos participantes consideran que en la HC se reflejan tendencias del desarrollo de la ciencia y aspectos que parcializan la información.
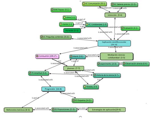
En el análisis de la lectura del caso histórico, los profesores plantean actividades de enseñanza y aprendizaje que permiten identificar las ideas iniciales de la explicación del fenómeno de la combustión. En la Figura 5 se muestra la red semántica correspondiente a este momento.

Los elementos que contextualizan la explicación y que más se vieron reflejados en el diseño fueron: intención de la explicación, preguntas de contenido y saberes previos. Al respecto, algunos docentes ensayaron distintas formas de construir las preguntas de contenido para orientar la explicación. Se observó que, principalmente, se elaboraron preguntas de qué y, progresivamente se formulan preguntas sobre cómo y cuáles para el diseño de la explicación:
“¿Qué sucede con la vela cuando esta se quema? No, mejor ¿Cuáles son los procesos cuando se quema la vela?”. (PCNE04)
“¿Cómo se obtiene la combustión de la vela?”. (PCNE01)
“¿Cuál es la diferencia entre gas y vapor?”. (PCNE03)
Además, identifican como intención del proceso de la explicación:
“Comprender el fenómeno de la combustión desde el concepto de cambio químico y explicar los productos que se obtienen de la combustión de una vela”. (PCNE01)
“Asimilar el concepto de combustión desde la concepción de reacción química”. (PCNE02)
Y validan el reconocimiento de los saberes previos como actividad dentro de la explicación de la clase.
“En grupos de tres estudiantes respondo a la siguiente pregunta: ¿Qué aspectos conozco de la combustión?”. (PCNE01)
En el proceso de estructuración de la explicación se incrementaron significativamente las proposiciones, los esquemas y las estrategias de aplicación. Además, se encontró una relación importante con los referentes teóricos basados en el caso histórico y su inclusión en la práctica experimental.
Esto implicó el uso de recursos de laboratorio y la adaptación de estos para el desarrollo de experimentos y representaciones sobre el fenómeno. En la fase de estructuración se encontró una consideración importante en la explicación dirigida a jóvenes, buscando su interés y motivación por el estudio de los fenómenos. La Figura 6 muestra los resultados de la red semántica para esta categoría.

Los docentes realizaron diferentes proposiciones para el desarrollo de la explicación relacionadas con procesos biológicos, químicos y físicos, derivados del análisis del caso histórico. El profesor PCNE05 señala que “el proceso respiratorio no se da en el pulmón, es una falsedad, el proceso respiratorio se lleva a cabo en la mitocondria, sin aire no hay oxidación, la oxidación produce energía, calor y luz, el aire es absolutamente necesario para la combustión”. En este sentido, el docente decide estudiar la mitocondria desde los referentes teóricos y proponer una controversia para el desarrollo de la explicación. Así, la estructuración da cuenta de un estudio más amplio del fenómeno, reflejado en la progresión temática:
“Se puede plantear la oxidación como el gran tema, y los subtemas: energía, termodinámica, calor”. (PCNE01)
“Partes de la llama y sus productos, combustibles y comburente: producción de vapor de combustible, vapor de parafina, reconocer en lugar donde la combustión y el aire se unen”. (PCNE02)
Por otra parte, se diseñó la explicación con base en las corrientes de convección y la fuerza de gravedad que circundan a la llama en el fenómeno de la combustión. Las proposiciones relacionadas ampliaron el conocimiento de los fenómenos físicos y permitieron una relación con fenómenos naturales conocidos:
“En la forma de la llama no solo influye la gravedad, sino las variaciones de densidad”. (PCNE03)
El estudio del libro contribuyó, principalmente, al diseño de práctica experimental, en tanto, todos los docentes decidieron retomar al menos uno de los experimentos del caso histórico, considerados por su sencillez, fácil comprensión e interés para los jóvenes. Es así como se tuvieron en cuenta la observación y la manipulación de los elementos propuestos y de los productos resultantes.
“Hay que hacer visibles todos los fenómenos, con un vaso o un beaker, eso sí les gusta, eso los motiva”. (PCNE02)
“La proposición tiene que ser demostrada, puede ser a través del experimento”. (PCNE01)
“Como experimentación hacemos que el cilindro comience a girar alrededor de la vela y, con lo que observen, irán dando sus propias comprensiones: unos dirán el viento, el aire…”. (PCNE03)
En la estructuración se destacó el concepto de reacción química, que en esa medida se convierte en un tema relevante para estudiarse en la explicación escolar.
“En la explicación debe ir el concepto de reacción química, es importante para entender los experimentos”. (PCNE04)
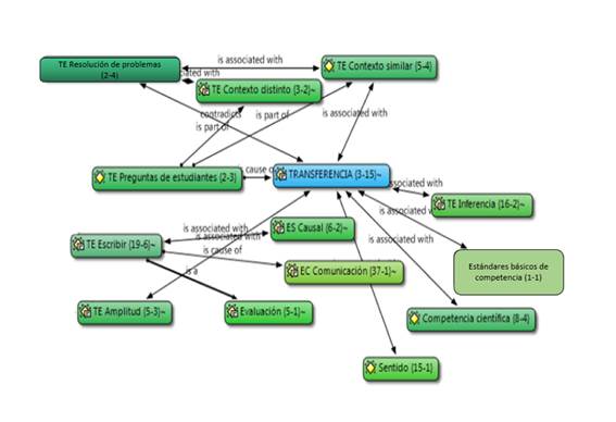
En cuanto al proceso de transferencia, los docentes diseñaron actividades de inferencia y de escritura de la explicación. Cabe resaltar que algunas guías de laboratorio propusieron la escritura discontinua (p. e. de gráficos y esquemas), cuya elaboración requiere mayor planificación y conceptualización por parte de los estudiantes, como lo muestra la Figura 7.

A continuación, la Figura 8 muestra la red semántica correspondiente a la categoría de transferencia.

En esta categoría los docentes reconocieron el acto de la escritura como una alternativa de evaluación de la comprensión de la explicación:
“Sobre todo, del que aprende a escribir, a redactar, porque si el niño escribe está organizando ideas”. (PCNE04)
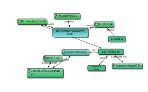
Por otra parte, el diseño reflejó la selección de hechos históricos relevantes para el estudio de un fenómeno en la ciencia. Se retomaron argumentos históricos para realizar la reflexión y se asumió una postura crítica, basada en el contexto actual de los estudiantes y los estándares de competencia para la enseñanza de las ciencias naturales.
La reflexión da cuenta de la necesidad expresada por los docentes de revisar, renovar y actualizar la práctica explicativa. Los docentes perciben que trabajar las temáticas desde la HC permite realizar la explicación con mayor argumentación y desde una perspectiva más crítica. Se reconoce la importancia de la experimentación y el método científico como formas de generar hipótesis y realizar observaciones directas de los fenómenos a partir de las cuales es posible relacionar la mediación entre ciencia y cotidianidad, tal como lo muestra la Figura 9.

Al respecto algunos docentes manifiestan:
“Este experimento, sí me gustaría que se haga en la práctica, porque lo importante es la curiosidad, a pesar de que no se llegue a hacer, puede que sea erróneo, que no funcione, pero es curiosidad para el estudiante”. (PCNE02)
“La historia de la ciencia permite dinamizar el currículo y hacer clases más interesantes”. (PCNE04)
“El taller de formación sobre historia de la ciencia aporta recursos a la explicación, contextualiza las controversias científicas, propone réplicas experimentales y desarrolla el pensamiento crítico y el carácter discursivo del conocimiento”. (PCNE03)
Los hallazgos de la investigación señalan que la HC permite, en primera instancia, delimitar de manera más detallada nuevas temáticas relacionadas con conceptos y procedimientos en la explicación de la ciencia en el aula. Así, se definieron fenómenos a explicar relacionados con la combustión que no están descritos directamente en la programación curricular del área, con lo cual la HC permitió darle un nuevo sentido a la planeación del área y brindarle la posibilidad de reorientar el currículo de ciencias a partir de sus aportes con contenidos más innovadores y con una orientación metacientífica (Izquierdo et al., 2016). La HC fundamenta con mayor profundidad las decisiones que toman los profesores al momento de seleccionar los contenidos a enseñar.
Por otra parte, los resultados demuestran la formulación de preguntas de contenido que orientan el proceso explicativo. Este resultado es coherente con la teoría de Achinstein (1989 y se relaciona con el aporte de la HC en la formulación de preguntas más interesantes y auténticas que implican un reto intelectual más allá de la memorización de conceptos (Izquierdo et al., 2014). En este sentido, la HC es una constante pregunta que interroga por un problema que ha de dilucidarse y que exige razones explicativas de los hechos, los datos, los vestigios, las ideas y las experiencias humanas. Sin embargo, “no es un preguntar cualquiera, sino un saber preguntar” (Muñoz, Daza y Quintanilla, 2014, p. 17) que involucra el enseñar a pensar (Furman, 2008; Izquierdo y Sanmartí, 1990; Muñoz et al., 2014) y se relacionan con el conocimiento estructurado denominado modelo teórico que sustenta la explicación científica escolar (Izquierdo et al., 2014). En consecuencia, en los hallazgos se hace evidente el aporte de la HC en la definición del fenómeno a explicar, la pregunta de contenido, la intención y la contextualización de la explicación científica escolar.
En la estructuración de la explicación, los docentes realizaron la reconstrucción de episodios históricos que permitieron estudiar el fenómeno de la combustión de una vela como un hecho significativo en la HC y diseñaron la progresión temática de la explicación como una construcción teórica muy elaborada de un hecho aparentemente simple: la combustión de una vela. Los resultados concuerdan con los planteamientos de Méheut (2004), quien afirma que la HC, al igual que la filosofía y la didáctica de las ciencias, “forma parte de la fundamentación teórica de las secuencias de enseñanza y aprendizaje que se sitúan en el marco del constructivismo didáctico” (citado por Izquierdo et al., 2014, p. 31).
En los hallazgos no se evidencia la interdisciplinariedad en la explicación científica escolar, pues aún persiste el problema de la fragmentación del conocimiento entre las áreas dentro de la práctica escolar. No obstante, los profesores señalaron la importancia de trascender las disciplinas en la explicación. En este sentido, el uso de la HC en la explicación proporcionaría herramientas para generar planes de estudio con orientación interdisciplinar. Estos hallazgos son coherentes con los planteamientos de Calafell y Bonil (2007) y Gómez et al., (2004), quienes plantean la HC como una metadisciplina que posibilita el diálogo interdisciplinar en la explicación de los fenómenos, lo que Fourez (1997) denomina islotes de racionalidad. Por tanto, la HC tiene un valor pedagógico y didáctico fundamental en la explicación científica escolar (Camacho, 2010; Cuéllar, 2010; García-Martínez, 2021; Matthews, 1994) que permite la comprensión conceptual y procedimental del fenómeno.
En cuanto a la categoría de transferencia, los resultados evidencian avances en los vínculos que se establecen en la explicación, tanto en contextos similares como en contextos diferentes al fenómeno estudiado. Se propone en el diseño una mayor participación de los estudiantes durante el proceso explicativo y se inician los procesos de escritura discontinua en los estudiantes, algunas veces relacionados con la resolución de problemas abiertos. Por tanto, el caso histórico permitió diseñar y contextualizar los problemas para la comprensión de los fenómenos naturales e iluminar los procesos de pensamiento, acción y lenguaje (Izquierdo et al., 2016), promoviendo la explicación como competencia cognitivo-lingüística (Camacho y Quintanilla, 2008).
Los hallazgos para la categoría de reflexión metacognitiva evidencian que la HC genera aportes significativos tanto en la incorporación de hechos históricos que permiten reflexionar sobre el conocimiento científico como en los argumentos que se utilizan en la explicación. Por lo tanto, la HC proporciona un contexto de reflexión al describir el paralelismo entre las explicaciones que se dan en otro momento histórico, más aún, la HC puede sugerir explicaciones sobre ciertos aspectos del fenómeno (Izquierdo et al., 2016).
Finalmente, los resultados evidencian que la HC permite trabajar la explicación científica escolar como un acto ilocucionario, en donde se conjugan el pensar, el comunicar y el actuar sobre ciencia. Sin embargo, es claro que la HC necesariamente debe ser parte de la formación del docente en ejercicio para reorientar la práctica explicativa en el contexto escolar.
Los aportes de la HC se hacen presentes en los diferentes momentos del diseño de la explicación, los cuales se relacionan con aspectos pedagógicos y didácticos, en función de qué explicar y cómo explicar la ciencia en el aula. Fundamentalmente, se centran en la formulación de la pregunta de contenido, logrando concluir que el uso de la HC en la explicación científica escolar permite el diseño de preguntas más interesantes y motivadoras para los estudiantes, a la vez que suscitan el razonamiento durante todo el proceso de la explicación. Otros aportes se relacionan con la contextualización de las temáticas dentro de la evolución del conocimiento científico y el uso de prácticas cotidianas que motivan la participación de los estudiantes. Por otra parte, la HC brinda la fundamentación teórica para la estructuración de la explicación, definiendo las proposiciones utilizadas en la explicación, la progresión temática, la organización de las secuencias explicativas, la definición de los conceptos y las leyes; por lo tanto, se logró una mayor complejidad en el estudio del fenómeno, al mismo tiempo, la comprensión interdisciplinar del mismo.
El texto La historia química de una vela (Faraday, 2004) permitió conocer los aportes que los hombres de ciencia realizan en la HC y, sobre todo, comprender su valor como seres humanos comprometidos con la evolución de la ciencia y el conocimiento científico. No obstante, frente a todos los aportes descritos, existe la dificultad para la implementación interdisciplinar de la explicación científica escolar. En general, la HC da la posibilidad de construir buenas historias, didácticamente hablando, que se pueden trabajar en desarrollo de la explicación científica escolar, posibilitando el desarrollo de la explicación en otros contextos y la vinculación con otras áreas; así mismo, fortalecer la actividad explicativa como un ejercicio de comunicación permanente en busca de la comprensión de la ciencia dentro de la triada pensamiento, acción y lenguaje.









