Circuitos económicos solidarios turísticos un desafío de sostenibilidad
Tourist solidarity economic circuits a challenge of sustainability
Circuitos económicos solidarios turísticos un desafío de sostenibilidad
RETOS. Revista de Ciencias de la Administración y Economía, vol. 8, núm. 15, pp. 69-81, 2018
Universidad Politécnica Salesiana
Recepción: 14 Diciembre 2017
Revisado: 21 Enero 2018
Aprobación: 28 Febrero 2018
Publicación: 01 Abril 2018
Resumen: A pesar de que el turismo se ha identificado como una de las actividades con mayores ventajas para promover el desarrollo territorial; se advierte también que, una de las potenciales limitaciones para su consolidación es su sostenibilidad. El artículo resalta la importancia de la constitución de circuitos económicos solidarios bajo los principios de la economía popular y solidaria para lograr esta sostenibilidad socio económica; tanto de la propia actividad turística como de aquellas relacionadas directa e indirectamente. Se realiza, por tanto, una evaluación in situ, para conocer cómo los actores vinculados a la actividad turística configuran sus imaginarios en torno a las ventajas o desventajas de trabajar en redes articuladas; que podrían transformarse o bien leerse como circuitos económicos solidarios; y, si la institucionalidad estatal nacional y local, en términos de las organizaciones y de las políticas, ha favorecido o facilitado este propósito. En base a la observación- participativa y a una serie de encuestas y entrevistas a los actores-socios vinculados a esta actividad se les consultó sobre los elementos favorables y posibles limitantes para la constitución de estos circuitos económicos solidarios. Entre los principales resultados se encontró que la densidad del tejido social es un elemento central para generar mayor sostenibilidad socioeconómica de la actividad turística; y, que el aprovechamiento de la generación de conocimiento endógeno por parte de los circuitos económicos turísticos requiere de la intervención y promoción de la autoridad pública para su consolidación y desarrollo.
Palabras clave: Economía Popular y Solidaria, emprendimientos-asociaciones turísticas, circuitos económicos solidarios, sostenibilidad socioeconómica, desarrollo local, Ecuador .
Abstract: Tourism has been identified as one of the activities with important advantages to achieve regional development. Nevertheless, one of its limitations has to do with sustainability. This article highlights the importance of considering socio-economic sustainability of this activity through the tourist solidarity economic circuit’s assembling under the principles of the popular and solidary economy. This challenge raises the necessity to realize on-site evaluation of how actors constructed their imaginaries about the possibility and the advantage of working in networks articulated through solidarity economic circuits; and, how the national and local state institutions favored or obstructed this purpose. It´s has been consulted about the favorable elements that the can be found in the constitution of these circuits in the tourist sector by observation-participation, surveys and interviews with actors-partners of these organizations. Among the main results that were found for the socioeconomic sustainability were that social networks and strong relationships between actors are of vital importance and also that the public stimulus should be oriented to both develop and take advantage of the endogenous knowledge related to these particular socio-economic interrelations.
Keywords: Popular and Solidarity Economy, entrepreneurship-tourist associations, solidarity economic circuits, socioeconomic sustainability, local development, Ecuador .
Forma sugerida de citar:
Contreras Díaz, J., Mancheno Ponce, D., & Cifuentes Vega, S. (2018). Circuitos económicos solidarios turísticos un desafío de sostenibilidad. Retos Revista de Ciencias de la Administración y Economía, 15(8), 69-81.
1. Introducción
La actividad turística se ha propuesto como alternativa para el desarrollo territorial o regional por diversos factores; unos relacionados a la propia actividad y otros que podrían ser considerados como externalidades positivas, en tanto las acciones que realizan las personas benefician a otras que no se consideraron cuando tomaron la decisión (Castejón, Méndez, Martínez & Pérez, 2014) . Entre éstas se puede mencionar como las más relevantes: la creación de oportunidades de empleo; el desarrollo y mantenimiento de la infraestructura; la difusión y sostenimiento de los atractivos patrimoniales naturales y culturales; e incluso, el que sea una opción válida para impulsar la equidad de género (Villareal & Van der Host, 2008). Se ha planteado también, que esta actividad económica puede contribuir al desarrollo de comunidades, asociaciones y demás organizaciones de la Economía Popular y Solidaria si se consolida como una estrategia de desarrollo territorial; por la serie de elementos no solo económicos sino y principalmente culturales y sociales que encierra; y que potencialmente, pueden intervenir en la estructuración de una propuesta integral tanto desde su planificación como en su ejecución e incluso en el seguimiento y evaluación. Se ha mencionado también que el turismo tiene que desarrollarse en el largo plazo, si contempla la sostenibilidad ecológica, la viabilidad económica y la equidad social y ética (UNESCO Regional Bureau for Science and Culture in Europe, 2009).
Es que, el turismo compone o integra una serie de actividades que se configuran y desarrollan en atención a las múltiples necesidades y expectativas de los turistas –la demanda turística– que permiten y requieren la articulación de varias actividades externas, como la alimentación, el transporte, los servicios financieros, la artesanía, la historia cultural, la organización social, etc. (Ventura, 2010, p. 1); por lo que se asegura que esta actividad puede tener resultados altamente beneficiosos para la erradicación de la pobreza y el combate a la inequidad (Croes & Rivera, 2015). Incluso en el campo macroeconómico se señalan como ventajas del desarrollo turístico, su capacidad de convertirse en una fuente importante de generación de divisas; y también, la de constituirse en una actividad relevante en la fase recesiva del ciclo económico (Ruiz & Solís, 2007, p. 1; Casas, Soler, & Pastor, 2012); justamente por los encadenamientos internos y externos que se producen y reproducen en su entorno.
Sin embargo se advierte también sobre algunas vulnerabilidades. Una de éstas tiene que ver con su sostenibilidad. En este sentido, Oyarvide, Nazareno, Roldán & Ferrales (2016, p. 79) señalan que el desarrollo turístico sostenible conecta aspectos económicos, del ecosistema y la sociedad con la creciente sensibilización del turista en estos aspectos y el mayor empoderamiento de las sociedades receptoras. Puertas (2007), advierte que la sostenibilidad debe medirse no solamente en términos del crecimiento de la actividad per se, en términos de la generación de empleo y renta; sino que deben incluirse elementos de medición de las externalidades negativas que se producen sobre el ecosistema; y, por tanto, lo que implican las actividades relacionadas con el control, la mitigación y resarcimiento de los impactos negativos.
En la misma dirección, Orgaz (2013) propone que se deben crear mecanismos para la distribución de los beneficios del turismo entre la población participante, regulaciones para la protección de las empresas locales de posible competencia desleal por parte de compañías nacionales o internacionales e instrumentos que aseguren que el turista pague un precio (2013, p. 6) que permita cubrir los costos asociados a sus externalidades negativas. Esto exige en consecuencia constituir una institucionalidad local y nacional y un tejido social que permitan que los propios actores relacionados a estas actividades en el territorio sean los que tengan el poder de negociación, lo que garantiza crecientes y mejores espacios de participación y decisión.
El deber de la autoridad territorial y nacional es, en consecuencia, la creación, fomento y desarrollo de capacidades locales para el aprendizaje social continuo, basado en las propias prácticas y reflexiones, lo que agrega nuevo conocimiento, nuevas formas de organización y participación en la oferta de servicios en lo local. Esto crea incentivos necesarios para mantener y potenciar la acción colectiva en beneficio del bien común.
Zeilzer (2006, pp. 30-35), plantea que la mejor forma de garantizar la sostenibilidad en los ámbitos económico, social y cultural es la actividad que se fundamenta en las redes de confianza, solidaridad y reciprocidad, las que se constituyen en circuitos económicos integrales; en los que se construyen y desarrollan vínculos de diversas características, fundamentados en otra racionalidad económica y en la formación de capital social (Lopera & Mora, 2009, p. 84).
Es en este contexto en el que se recupera el concepto de Lopera & Mora (2009) sobre un «Circuito Económico Solidario» (CES). Para estos autores, un CES es el conjunto integrado –diríamos sistémico– de unidades socio-económicas dentro de un territorio predefinido, que construyen sus relaciones sociales de producción basadas en criterios de economía social y solidaria, de cooperación, solidaridad y reconocimiento de la comunidad, con prácticas comunitarias, asentadas en la confianza mutua, el trabajo en minga, bajo el principio de la equidad social y con amplios espacios de comunicación y participación (2009, p. 84). Los circuitos económicos solidarios entonces fomentan lo que según Alpert (1986, p. 217) describe como cohesión social, que refiere a la naturaleza de los vínculos sociales que permiten a los individuos experimentar un sentido de pertenencia social –en diversas escalas– de confianza horizontal, atributos que permiten consolidar la legitimidad de una sociedad y sus objetivos y la confianza en sus instituciones.
El concepto de Circuito Económico y Solidario se enriquece con los desarrollos realizados a partir de la Economía Popular y Solidaria (EPS), pues como bien lo afirma Corragio (2011, pp. 50-51) ésta produce vínculos sociales y no solo utilidades económicas, genera valores de uso para satisfacer necesidades de los mismos productores o de sus comunidades generalmente de base territorial, étnica o cultural y no está orientada por la ganancia y la acumulación de capital sin límites. Este mismo aspecto resalta el Movimiento de Economías Social y Solidaria (MESSE), cuando señala como una de las características de las Empresas de Producción Social (EPS) su capacidad de vinculación a procesos sociales, culturales y políticos en un mismo territorio (MESSE, 2016). Por su parte Chiriboga (2009, p. 8), enfatiza que los circuitos en el ámbito territorial para ser fortalecidos necesitan contar con una adecuada infraestructura, desarrollo de capital humano, ambientes de aprendizaje y autogestión que favorece la competitividad y complementariedad de los actores.
Es decir que cuando se habla de sostenibilidad en el ámbito de los circuitos económicos solidarios no sólo se habla de una sostenibilidad económica o de la sostenibilidad de la actividad turística, sino de la sostenibilidad de todo el ecosistema que se construye y articula en torno a ella. Un criterio de sostenibilidad que incluya no sólo los costos económicos, los medioambientales; sino que contenga, fundamentalmente, aquellos aspectos que permitan que se reproduzca y recree la comunidad. Estos elementos se constituyeron en premisa, en motivación para que en la Constitución del Ecuador (2008), se incluya como un nuevo sistema económico a la Economía Popular; Social y Solidaria y es dentro de este marco que se ha resaltado al turismo como una de las estrategias de desarrollo. Después de diez años de este reconocimiento, esta investigación propone una evaluación in situ con el objeto de observar si los actores han construido e identificado ya, en sus imaginarios, la posibilidad y ventaja de trabajar en redes articuladas a través de los circuitos económicos solidarios y si la institucionalidad estatal nacional y local creada ha favorecido o facilitado este propósito.
2. Material y métodos
Se seleccionan las provincias de Manabí y Esmeraldas en el Ecuador, por ser las provincias que mayor turismo nacional recogen, en especial en los feriados domésticos. En estas provincias se realizó un análisis de la información del censo económico del 2010 con el objeto de identificar a las unidades económicas de pequeña escala que ofertan actividades turísticas, así como a aquellas actividades complementarias como las de oferta de alimentos preparados y transporte. Con esta información se definió el tamaño de la muestra representativa para la aplicación de encuestas específicas en los dos territorios con un 90% de confianza (Munch & Ángeles, 2005).
Además, se identificaron los responsables de realizar y constituir los distintos procesos asociativos dentro de los territorios seleccionados y se les realizaron entrevistas estructuradas con el objeto de conocer si han incorporado en sus imaginarios las ventajas de los circuitos económicos solidarios y las expectativas que tendrían en relación con sus actividades turísticas. En la provincia de Esmeraldas se aplicaron un total de doce encuestas a dos asociaciones localizadas en Atacames. Se destaca de este proceso que sólo una encuesta fue aplicada a una mujer. Se consultó a los dirigentes de las asociaciones pertinentes sobre este particular y la respuesta fue que las mujeres estaban a cargo de otras actividades propias de la organización mas no actividades organizativas o administrativas. En tanto que en Manabí fueron aplicadas treinta encuestas en los cantones Manta, Portoviejo y Sucre y al menos el 43% del total de encuestas fueron respondidas por mujeres, lo que dio cuenta de que en estas organizaciones las mujeres tienen un rol más protagónico, e incluso son poseedoras del capital de trabajo y de los bienes que conforman el acervo tangible (recursos) del emprendimiento.
Todas las asociaciones consultadas pertenecen al sector no financiero y su actividad económica principal es el turismo en sus diferentes ramas. La encuesta se diseñó para consultar tanto a socios como a dirigentes de las asociaciones sobre los aspectos favorables y desfavorables para la constitución de circuitos económicos bajo los principios de la EPS. Las preguntas se organizaron en secciones. La primera y segunda con el objeto de identificar las características particulares y los elementos constitutivos de la actividad turística y del emprendimiento popular y solidario en el espacio; la tercera, para indagar sobre las interrelaciones y perspectivas de los socios de las unidades económicas del sector turístico en el territorio; y la última, para consultar sobre los factores y perspectivas que inciden en un adecuado desenvolvimiento de los emprendimientos turísticos solidarios.
Es importante destacar que dentro del sector investigado existe un elevado grado de informalidad, es decir, emprendimientos de tipo popular y solidario sin constitución legal. Vale mencionar que en el proceso de análisis de las bases de datos, emergieron varias inconsistencias, unas explicadas por la distancia temporal –casi a siete años de haberse realizado el Censo Económico–, unas instituciones habían desaparecido y otras se habían creado, mientras otras incluso habían cambiado de actividad y/o de localización; más aún cuando estas actividades se desenvuelven en un contexto esencialmente informal, lo que se trató de subsanar identificando sustitutos adecuados y cuidando mantener la representatividad.
La sistematización de los resultados de la información recopilada se realizó utilizando el software Atlas-ti®, que es una herramienta que permite organizar los datos cualitativos obtenidos alrededor de los objetivos planteados en cada sección de la encuesta mediante figuras conectadas en red y relacionados con nodos, que en este caso son las inquietudes relevantes de la encuesta. Este tipo de figura permite una representación visual de los problemas asociados entre los conceptos establecidos producto de un análisis de texto (encuestas) previamente realizado.
3. Análisis y resultados
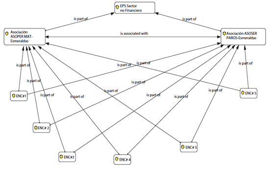
En un primer momento se establece si las asociaciones encuestadas están relacionadas entre sí a través de actividades vinculadas con los servicios turísticos y que existen limitantes y observaciones en relación con los elementos, interrelaciones y perspectivas para un adecuado desenvolvimiento de los emprendimientos solidarios. Como se puede observar en la figura 1, efectivamente las seis encuestas realizadas a cada una de las asociaciones revelan relaciones entre ellas, denotando que la aplicabilidad de las preguntas englobó gran parte de la problemática de estas dos organizaciones. De ahí el interés de sus socios al responderlas. En esta primera instancia, el resultado obtenido al aplicar este modelo de encuesta a dos organizaciones de la misma región, con similar contexto económico y social arrojó que existe un gran interés por parte de la población local en generar desarrollo económico turístico bajo principios de solidaridad y reciprocidad.
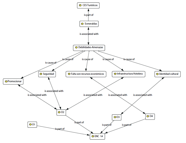
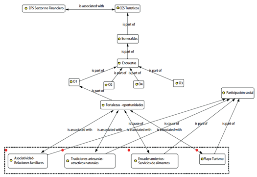
En un segundo momento se grafican los resultados atendiendo a los objetivos de cada sección, que se presentan en las figuras 2 y 3. El primer objetivo, correspondiente a la primera sección, pretende identificar las características de la actividad turística y del emprendimiento popular y solidario en el territorio; el segundo objetivo, correspondiente a la segunda sección, averigua los elementos constitutivos integrados al desarrollo de la actividad turística. Por su parte, el tercer objetivo identifica las interrelaciones y perspectivas de los socios de las Unidades Económicas Territoriales del sector turístico en el territorio y, por último, el cuarto objetivo, presenta las perspectivas y factores que inciden en el adecuado desenvolvimiento de los emprendimientos turísticos solidarios.

La figura 2 clasifica los problemas que afectan el desarrollo de los Circuitos Económicos Solidarios (CES) en los territorios; mientras que la figura 3 ordena las fortalezas y potencialidades identificadas por los actores. Se señala que entre los principales problemas para el desarrollo de los CES en el territorio emergen: la carencia de seguridad, la falta de promoción de actividades turísticas por parte de los actores locales y la debilidad de la infraestructura para ofrecer servicios de calidad y sostenibles con el medio ambiente. Por otro lado se identifican como fortalezas la asociatividad entre los actores que integran las organizaciones, el acervo de recursos ambientales (flora y fauna) y la percepción de los actores involucrados sobre el potencial de la actividad turística. Esto puede ser un indicador de una evolución positiva de los actores relacionados a las actividades económicas turísticas en la comunidad. Se da gran importancia también a los encadenamientos que posee la actividad turística en los servicios de alimentos, proveedores de alimentos, emprendimientos hoteleros, etc., los cuales benefician a los demás pobladores y fortalecen el tejido social de la comunidad.
Asimismo la figura 2 explica esencialmente que dentro de los objetivos 2,3 y 4, con sus respectivas preguntas, los actores encuestados evidenciaron limitantes estructurales –económicos principalmente– para el desarrollo de Circuitos Solidarios, mientras que en la figura 3 se explica que sólo el objetivo 1 y sus preguntas correspondientes arrojaron resultados positivos u oportunidades para la generación de este tipo de encadenamientos territoriales.

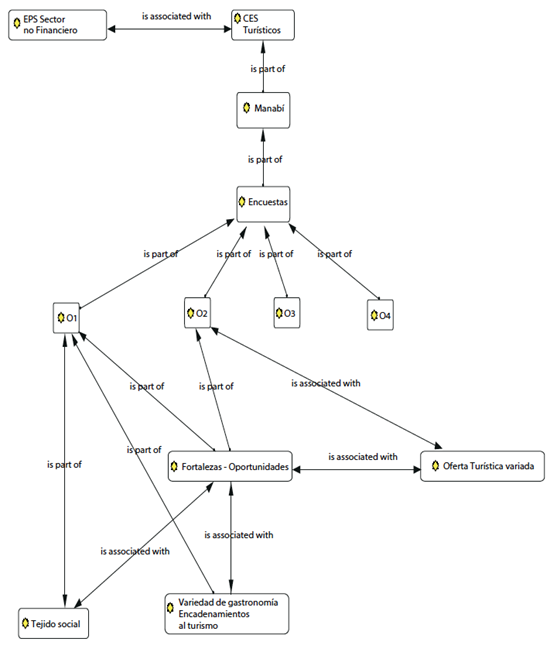
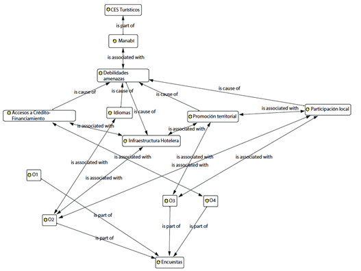
En Manabí, los resultados obtenidos fueron diferentes a los de Esmeraldas; seguramente por su diversidad étnica social y cultural. Los socios de las cooperativas encuestados identificaron como inconvenientes para la creación de un circuito económico solidario la falta de conocimiento de idiomas extranjeros, el bajo nivel de participación local en el componente asociativo y la falta de promoción territorial para aumentar las posibilidades de crecimiento en demanda turística. Dichos aspectos poseen una relación directa con las respuestas negativas presentadas por los socios, y tal como se puede identificar en la red (figura 4) son causales de debilidades y amenazas para el desarrollo de CES turísticos en la región de Manabí. De igual forma se señalan aspectos como la falta de infraestructura hotelera y la falta de financiamiento que limita el desarrollo de emprendimientos populares y solidarios. La otra figura (5) presenta, por el contrario, las fortalezas y oportunidades identificadas en las treinta encuestas realizadas a las asociaciones en la precitada provincia. Como se puede observar entre el nodo conector (objetivo uno) y el nodo de las fortalezas y oportunidades, se produce una relación directa, ya que éste surge del análisis de las distintas percepciones positivas identificadas por parte de los socios encuestados con relación al entorno del sector turístico dentro de la EPS y en particular de sus emprendimientos.

Dentro del primer objetivo, factores como un adecuado tejido social entre los actores a nivel de comunidad (socios) y los encadenamientos del turismo como servicios gastronómicos son una realidad palpable de que los miembros de la EPS están realizando esfuerzos tanto individuales como colectivos para que este tipo de emprendimientos tengan oportunidades de éxito en el sector turístico. El análisis de estas fortalezas deriva en que existe una adecuada participación social, al menos en el accionar de los actores locales (socios). Los aspectos positivos también se denotan en el segundo objetivo, lo que resalta que existe una variada oferta turística disponible. Todos los factores positivos identificados anteriormente poseen dos tipos de relaciones: i) están «asociados con» las fortalezas y oportunidades y por otro lado ii) son «causa» de una adecuada participación de la comunidad en las actividades populares y solidarias. En los dos territorios, los miembros de las organizaciones consultadas muestran que existen varios limitantes tanto legales, económicos y sociales para un adecuado desarrollo de CES turísticos territoriales, a pesar de contar con el marco de principios favorable que está enunciado en la Constitución de la República.
Sin embargo, los actores de las organizaciones de Manabí, mostraron en sus distintas respuestas que dentro de los puntos evaluados, los objetivos 1 y 2 –aspectos característicos y constitutivos de las actividades turísticas en el territorio–, existen fortalezas u oportunidades potenciales para una posible generación de CES en el territorio, a diferencia de las organizaciones de Esmeraldas que evidenciaron fortalezas únicamente dentro de las inquietudes planteadas en el objetivo 1. Se recalca de igual forma que pese a encontrar elementos generadores de CES territoriales en la actividad turística, los actores de las organizaciones de Manabí reflejan sus debilidades en los objetivos 2 –parcialmente ya que si se identifica alguna fortaleza– y en sus pares 3 y 4.


4. Discusión y conclusiones
La capacidad de organización de los actores involucrados que deben sostener el proceso turístico en el territorio se centra en las fortalezas de toda forma social de producción (dentro de la EPS). Esto se determina por su capacidad de funcionamiento, en mayor o menor escala, en redes o circuitos económicos integrados, cuya sostenibildad es resultado tanto del grado de organización social-productiva como de las capacidades para aprovechar las potencialidades históricas presentes y futuras de la localidad. Sin lugar a duda estos aspectos, deben estar relacionados también con la capacidad para generar o atraer la demanda necesaria para que los servicios turísticos que se ofrece alcancen el equilibrio económico-financiero mínimo.
No obstante, la incidencia de factores exógenos (eventos naturales, acción gubernamental, exclusión social, acción colectiva; entre otros) puede afectar negativa o positivamente el funcionamiento del circuito. En esta instancia es que la intervención pública tanto a nivel nacional, pero y principalmente a nivel de lo local se vuelve trascendental; su rol debe concentrarse en coadyuvar a superar los escollos externos y desatar en primer lugar procesos sinérgicos en el desarrollo del tejido social turístico para que los temas productivos y comerciales sean los concomitantes; y, se alcance el enriquecimiento multidimensional de un territorio como lo señala Coraggio (2011b, pp. 50-53).
Por ejemplo; en el sector turístico es claro que en el ámbito de la EPS, los actores se vinculan a circuitos o los constituyen en una situación de relativa desventaja, en relación con las empresas capitalistas ya que, aunque la capacidad de organización puede ser importante para las pequeñas asociaciones, la capacidad de gestión suele adolecer de varias limitaciones; sea por los niveles de formación de los actores directos, por sus condiciones socio-económicas, por las construcciones ideológicas que pueden privilegiar acciones no cooperativas. Por lo que, el fortalecimiento del tejido social en todas sus dimensiones es tarea imprescindible para lograr una óptima operacionalidad de los circuitos turísticos solidarios. Es decir, las estrategias de vinculación de los circuitos deben sustentarse en la naturaleza social y económica de los mismos territorios, lo que significa que los circuitos se construyen sobre la base de los propios acuerdos informales y consuetudinarios que se mantienen incluso por generaciones. Esto concuerda con lo señalado por Lopera & Mora (2009, p. 84) citados en la introducción de este trabajo, en que para el turismo tiene especial importancia la comunicación y participación de los actores dentro de los propios circuitos económicos, por las necesidades de responder de forma inmediata a las demandas de servicios. De ahí que, uno de los objetivos de los actores involucrados será identificar, rescatar y consolidar tales prácticas de comunicación e intercambios de información que permitan la emergencia y consolidación de acuerdos solidarios; y la vinculación a los procesos económicos, sociales, culturales y políticos del propio territorio.
Vale resaltar también que los circuitos turísticos funcionan bajo una estricta relación de interdependencia e integración con encadenamientos hacia atrás y hacia adelante en los propios territorios. Es imposible concebir el que los turistas visiten lugares en donde se carezca de servicios de alimentación; de infraestructura hotelera; de transporte, etc. Es más, la complementariedad que involucra al entorno del sector turístico permite mejorar sus procedimientos en términos de eficiencia y eficacia reduciendo costos y mejorando la calidad del servicio. Esto subraya lo que Chiriboga (2009) plantea en cuanto a la competitividad y complementariedad de los actores en el territorio y sobre la necesidad de identificar aquellos elementos que permitan fortalecer y potenciar a los circuitos en el territorio.
Uno de los aspectos más controversiales, al momento de apoyar e incentivar a los CES turísticos es el ámbito o la institucionalidad política, que sin lugar a dudas influye en su proceso de configuración y desarrollo. De las encuestas realizadas se desprende que tanto el diseño e implementación de la política del gobierno central como las competencias asignadas a los gobiernos locales en sus distintos niveles de gestión afectan de una u otra forma no solamente la calidad de vida de sus habitantes sino las relaciones o formas de relación que se configuran en los territorios. Las experiencias adquiridas por medio de las visitas y recopilación de información demuestran que las organizaciones con sede en las provincias de Manabí y Esmeraldas tienen una gran desconfianza en cuanto a la institucionalidad política y a las políticas implementadas; según lo expresado por muchos encuestados (socios de las organizaciones de la EPS).
El modelo de descentralización del Ecuador, exige abrir una nueva forma de participación ciudadana en la definición de la política aplicada en relación con la EPS y con los CES turísticos. El fortalecimiento de la EPS va en beneficio de la constitución de los CES; y, al mismo tiempo la consolidación de los CES contribuye a dar fortaleza a la EPS; el accionar de la política pública debe tener este doble deber; que puede empezar con la identificación de aquellos elementos que, presentes en el territorio, permiten fortalecer la interrelación CES-EPS; y no, buscar hacerlo de manera independiente; y, peor aún bajo principios organizacionales diferentes; que pueden ser el resultado de otras experiencias o construcciones teóricas desde el pensamiento normativo. Bajo este contexto, abrir o profundizar los espacios de participación de los actores (asociaciones) es fundamental para lograr este objetivo de identificación, de formación y de creación de los incentivos necesarios para que los CES turísticos se conviertan en ejes articuladores no solo de la actividad del turismo; sino de la configuración y fortalecimiento de las relaciones sociales y del tejido productivo en los territorios.
Por lo mencionado, el componente de negociación es uno de los más controversiales en el proceso de formación para crear o fortalecer la institucionalidad y consolidar los CES. Las experiencias recogidas dan cuenta de que los socios pertenecientes a la EPS, revelan que las acciones de los ciudadanos al momento de ser partícipes de las organizaciones estatales su accionar se orienta o cae en claros conflictos de interés, los que pueden derivar en acciones perversas e insostenibles para el desarrollo de una adecuada dinámica integral, con énfasis en los circuitos económicos turísticos como mecanismos de desarrollo territorial. El tejido social es el principal componente que liga la identificación de los individuos como parte de grupo, cultura y establece los lineamientos para que dicha interacción se lleve de la mejor manera (Subsecretaría de Prevención y Participación Ciudadana, 2011, pp. 3-4).
En un territorio se debe indagar y explorar los elementos que contribuyen a entender la cohesión social, que es vital para la sostenibilidad sociocultural de una comunidad de acuerdo con lo que Alpert (1986, p. 217) señala como cohesión social. Las relaciones sociales que configuran el tejido social son formas de organización superior que articulan a organizaciones de base o primer grado en una perspectiva común. Valores y principios comunitarios que involucran experiencias de relaciones sociales, bajo las características de cohesión social son la Minka (trabajo colectivo), Rimanakuy (práctica del diálogo), y el Yuyarinakuy (acuerdos). En este trabajo estos valores se han presentado también alrededor de los acuerdos que los grupos involucrados han expuesto en relación con que la actividad turística, la que debe contemplar una perspectiva comunitaria y ecológica en plena concordancia con la cosmovisión de varios pobladores de las provincias Manabí y Esmeraldas.
Asimismo, los entrevistados han mencionado acuerdos para que se aproveche las bondades de la naturaleza: playas, ríos, cascadas, montes, flora, fauna, bosques (atractivos naturales presentes en la región) para consolidar la actividad turística, igual los entrevistados coincidieron que es necesario dar sentido local a estos atractivos, relacionándolos con elementos culturales que deben ser recuperados y revitalizados como por ejemplo música, artesanías, alimentos, ritos, convivencia, trabajo y formas de hacer las cosas en las localidades todo ello al final significa fortalecer el tejido social y cultural de las comunidades. Finalmente, el trabajo empírico también ha develado que los grupos involucrados han identificado claramente que los elementos planteados son fortalezas que van a generar ingresos desde una vinculación adecuada al mercado, en función de los principios de la EPS en el Ecuador, y los valores que la sustentan (solidaridad, reciprocidad, cooperativismo)
5. Apoyos y agradecimientos
Este estudio se pudo realizar por la invalorable ayuda de 120 socios de las distintas organizaciones encuestadas en la provincia de Manabí y Esmeraldas (cantones seleccionados), los que, a pesar de no haber formado parte de la muestra de estudio, contribuyeron enormemente al desarrollo del presente trabajo. Estas mujeres y hombres se dieron el tiempo para compartir sus experiencias y conocimientos acerca del territorio y de su historia. Con base a estos testimonios se pudo diseñar el instrumento para recopilar la información. Agradecemos por su apoyo. De igual forma el apoyo incondicional de los presidentes de las organizaciones visitadas, los que en todo momento generaron las condiciones propicias (logística) para el desenvolvimiento de este trabajo. Vaya para ellos también nuestro agradecimiento y el compromiso de socializar los resultados de este artículo.
Referencias
ALPERT, H. 1986. Durkheim. (2da Edición). México: Fondo de Cultura Económica.
Asamblea Nacional del Ecuador. 2008. Constitución de la República del Ecuador.
CASAS, A., SOLER, A., & PASTOR, V. 2012. El turismo comunitario como instrumento de erradicación de la pobreza: potencialidades para su desarrollo en Cuzco (Perú). Cuadernos de Turismo, 30, 91-108. (https://goo.gl/pB1Pge).
CASTEJÓN, R., MÉNDEZ E., MARTÍNEZ J. & PÉREZ, A. 2014. Introducción a la economía para turismo. 3ed. Madrid: Pearson Educación.
CHIRIBOGA, M. 2009. Competitividad territorial y rol de los Gobiernos Autónomos Descentralizados (8). Quito. CONGOPE, Graphus.
CORAGGIO, J. 2011. La economía social como vía para el desarrollo social. Economía Social y Solidaria. El trabajo antes que el capital. Quito: Abya-Yala.
CROES, R., & RIVERA, M. 2015. Poverty Alleviation through Tourism Development: A Comprehensive and Integrated Approach. CRC Press. Boca Ratón. Canadá. Apple Academic Press.
LOPERA, L., & MORA, S. 2009. Los circuitos económicos solidarios: espacio de relaciones y consensos. Semestre Económico, 12(25), 81-93.
Movimiento de Economía Social y Solidaria en el Ecuador [MESSE]. 2016. Circuitos Económicos Solidarios. Quito: MESSE.
MUNCH, L., & ÁNGELES, E. 2005. Métodos y Técnicas de Investigación (116). México: Editorial Trillas.
ORGAZ, F. 2013. El turismo comunitario como herramienta para el desarrollo sostenible de destinos subdesarrollados.[Community-based tourism as a tool for sustainable development in underdeveloped destinations]. Nómadas, 38. (https://goo.gl/PgPVrJ).
OYARVIDE, H., NAZARENO, I., ROLDÁN, C., & FERRALES Y. 2016. Emprendimiento como factor del desarrollo turístico rural sostenible. Retos de la Dirección, 10(1), 71-93. (https://goo.gl/V2m5UC).
PUERTAS I. 2007. Ecoturismo en las reservas de la biosfera. Granada: Universidad de Granada.
RUIZ, B., & SOLIS, D. 2007. Turismo comunitario en Ecuador desarrollo y sostenibilidad social. Quito. Abya-Yala.
Subsecretaría de Prevención y Participación Ciudadana (2011). El Tejido social y su fortalecimiento. (https://goo.gl/dw3YpN).
UNESCO Regional Bureau for Science and Culture in Europe (BRESCE). 2009. Criteria for Sustainable Tourism for the Three Biosphere Reserves Aggtelek, Babia Góra and Šumavam. Italia. UNESCO, (BRESCE). (https://goo.gl/i2FEqt).
VENTURA, V. 2010. El turismo y los encadenamientos con los demás sectores productivos en América Latina (1-10). Brasilia. Simposio de Ciencias de Servicios.
VILLAREAL, R., & VAN DER HORST, A. 2008. Estrategia de competitividad turística de la República Dominicana. ARA, Revista de Investigación en Turismo, 1 (1), 15-28. (https://goo.gl/yEgWH8).