ARTÍCULOS DESTINADOS AL MONOGRÁFICO

Recepción: 11 Enero 2022
Revisado: 01 Febrero 2022
Aprobación: 02 Marzo 2022
Publicación: 01 Abril 2022
DOI: https://doi.org/10.17163/ret.n23.2022.02
Resumen: El sector agropecuario fue uno de los más comprometidos durante los confinamientos en la pandemia de COVID-19, garantizando la cadena de valor y los insumos necesarios. Pero, aun así, los problemas del sector siguen siendo evidentes, pobreza, inequidad, falta de empleo rural y no rural, bajas tasas de ganancia, falta de cadenas de distribución y desarrollo de mercados, entre otros. Una alternativa para lograr encadenamientos productivos exitosos es la de los negocios inclusivos. Para una mejor aplicación y entendimiento, este documento presenta la aplicación de una metáfora biológica de la coevolución y el mutualismo, señalando que los negocios inclusivos no solo deben darse en productores vulnerables, sino que deben reconocer sus habilidades, conocimientos y capacidades que pueden compartir y utilizar a favor del modelo de integración, para lograr desarrollos conjuntos con otras organizaciones de la cadena. La propuesta se centra en fortalecer los modelos inclusivos desde el reconocimiento de la diversidad y la diferencia, y el desarrollo de alternativas de gestión para toda la cadena en general.
Palabras clave: keywords, Metáforas biológicas, cadena de valor agroindustrial, pequeños productores, empresas ancla, negocios inclusivos, coevolución, mutualismo.
Abstract: The agricultural sector was one of the sectors that was most compromised during the confinements in the COVID-19 pandemic, guaranteeing the value chain and the necessary inputs. But even so, the problems of the sector are still evident: poverty, inequity, lack of rural and non-rural employment, low profit rates, lack of distribution chains and market development, among others. An alternative that is presented to achieve successful productive chains is that of inclusive businesses, for its better application and understanding, the application of a biological metaphor of coevolution and mutualism is presented in this document, noting that inclusive businesses should not occur. only on occasions of vulnerable producers, but to recognize in them their skills, knowledge, and capacities that they can share and put in favour of the integration model to achieve joint developments with the other organizations in the chain. The proposal focuses on strengthening inclusive models from the recognition of diversity and difference, and the development of management alternatives for the entire chain in general.
Keywords: Biological metaphors, agro-industrial value chain, small producers, anchor companies, inclusive business, coevolution, mutualism.
Cómo citar:
Montoya-Restrepo, L. A., y Montoya-Restrepo, I. A. (2022). Negocios inclusivos. Un modelo de metáfora biológica para el sector agropecuario. Retos Revista de Ciencias de la Administración y Economía, 12(23), pp. 25-44. https://doi.org/10.17163/ret.n23.2022.02
1. Introducción
La pandemia del Covid-19 afectó profundamente las economías de los países latinoamericanos (Useche-Aguirre et al., 2022, Huerta de Soto, 2022), impactando no solo a las familias en su salud física y mental, sino también en los modelos económicos y generando situaciones de mayor pobreza (Chacón, & Ramírez-Chaparro, 2020; DANE, 2020, 2022). Para el 2020, las restricciones de movilidad, y luego los picos de pandemia de finales de 2020 y 2022 que siguieron con limitaciones de todo tipo, dificultaron el sostenimiento de las economías de la región. A finales del primer semestre del 2022 se iniciaron los programas de vacunación y en esta misma época se evidenciaron las dificultades de logística y producción de los insumos para todas las industrias en el mundo. El panorama no podía ser más desalentador (Naciones Unidas, 2020).
Uno de los renglones económicos que siguió respaldando el consumo de los hogares fue el sector agropecuario (Del Carpio et al., 2022), que siguió produciendo y llevando insumos y alimentos de manera continua aún con las dificultades. Para PNUD, el 61 % de las personas más pobres del mundo trabajan en el campo PNUD (2022), pero se reconoce que las posibilidades que ofrece la agricultura son entre dos y tres veces más eficaces para reducir la pobreza y la inseguridad alimentaria que el crecimiento en otros sectores, porque la producción a pequeña escala genera autosostenimiento, creación de empleo y recuperación de la comunidad rural (IFAD, 2022).
Las características de este sector lo hacen vulnerable, especialmente en Colombia, donde la distribución de tierras, los problemas de infraestructura, la inseguridad producida por producción ilegal y la pobreza de la región son elementos que dificultan el desarrollo de este importante sector de la economía.
PNUD (2022) señala cómo:
Se encuentra que del 90,9 % de la población de las áreas rurales de Colombia, en el año 2020, el 42,9 % era pobre y el 48 % se encuentra en condición de vulnerabilidad; mientras que del 67,7 % de la población en las ciudades, el 42,4 % son pobres y el 25,3 % vulnerables. (p. 1)
Además, señala el informe que se ha producido una caída sostenida del ingreso laboral promedio rural, que se relaciona con pérdidas de productividad del sector (PNUD, 2022). Los impactos de la pandemia en la pobreza rural fueron un dinamizador de las dificultades económicas asociadas con el carácter territorial: la pobreza rural suele concentrarse en áreas de escasa densidad demográfica, así como con mayores niveles de desescolarización y analfabetismo, fragilidad ecológica y ambiental y distancia de los centros de consumo, entre otras características (Trivelli, 2020).
Por ello, una de las iniciativas de la FAO (2022) propone invertir en la agricultura de los países con menores ingresos, lo que tendrá un mayor impacto en la reducción de la pobreza y debe ir acompañado de políticas gubernamentales como la protección social, el desarrollo de capacidades empresariales, el fortalecimiento de la infraestructura, la tecnología, la innovación, la educación y el apoyo a los modelos de organización social. Además, se propone fortalecer el papel de la mujer campesina reconociendo que pueden representar más del 60 % de la población rural, y desarrollar programas de protección al medioambiente, especialmente en bosques nativos, fuentes de agua y recursos naturales en general.
Para ello, la FAO (2019) propone cinco ejes de trabajo para lograr una reducción sostenida y sostenible de la pobreza rural:
Apostar por la agricultura familiar.
Transitar hacia un esquema de protección social ampliada.
Transitar hacia una gestión sostenible de los recursos naturales.
Lograr paquetes de infraestructura integrados.
Ampliar las opciones de empleo rural no agrícola (p. 6).
Teniendo en cuenta estas dificultades del desarrollo social y económico del sector, junto con los cambios provocados por la pandemia (Sánchez-Galán, 2020), este documento propone una alternativa reconocida desde la gestión organizacional de los mercados para analizar y posibilitar el desarrollo empresarial de las comunidades afectadas bajo un esquema de agricultura familiar, basado en el trabajo colaborativo utilizando la naturaleza como modelo.
2. Materiales y métodos
2.1 Contribuciones conceptuales
La propuesta metodológica para este documento es la aplicación de la metáfora biológica aplicada a las organizaciones (Montoya et al.). El desarrollo de la metáfora como campo de entendimiento (Csatár, 2022) es inherente a la capacidad humana de interpretar y relacionar conocimientos de un área en otras áreas, Aristóteles señaló la metáfora como un potente mecanismo de interpretación, análisis y enseñanza, por las posibilidades que tiene la traslación de un concepto de un campo conocido a otro que está naciendo. Para Lakoff y Johnson (2003) y Cornelissen (2005), la forma de pensar es de carácter metafórico, de tal forma que el cerebro al analizar compara y propone nuevos significados a través de la metáfora.
La metáfora aprovecha una interpretación conocida y la lleva, de allí la etimología de la palabra “forein”, a otro campo de conocimiento, por ello posee un doble componente, uno descriptivo que ordena y clasifica, y otro constructivo que permite la innovación y la creación, esto posibilita relacionar lo abstracto con lo concreto, la lógica formal con la figurativa o la complejidad con la simplicidad (Mendoza, 2003).
Las metáforas pueden definir un problema, delinear el alcance del análisis y sugerir hipótesis para probar proposiciones teóricas (Ge et al., 2022). Las metáforas comunican no solo hechos, sino una red de hechos y valores, y resuenan dentro de un marco particular, el uso de metáforas posibilita la discusión de puntos de vista opuestos e incluso se señalan que pueden motivar a tomar medidas y llevar a la acción (Sage et al., 2022).
Se señala que el desarrollo de la metáfora es útil para la ciencia (Aguilar & Arroyo, 2008), porque al descubrirse un fenómeno nuevo, se necesita nombrarlo, pero al no ser conocido por los demás, no tendría mayor significado. La metáfora se convierte en una nueva significación para palabras que ya tienen significado y de esta manera permite una nueva categorización, entendimiento y herramienta de aprendizaje (Molina-Rodelo, 2022).
En el caso de los modelos sociales, las metáforas posibilitan hacer familiar lo que no lo es y facilitan dar cuerpo a los conocimientos, disponer de nuevas maneras tanto las ideas como las organizaciones y por ello son utilizadas por los investigadores organizacionales para promover formas alternativas para los modelos económicos o sociales (Cadavid et al., 2010). Muchos autores se han centrado en realizar estos análisis de las teorías organizacionales para entender las empresas e industrias desde modelos metafóricos (Montoya et al., 2010).
Para Palma, los procedimientos metafóricos son más la regla que la excepción en la constitución de las ciencias (Palma, 2005), donde se señala que el lenguaje de la ciencia se apoya en este mecanismo cognitivo y analítico. Palma (2004, 2015) encuentra a lo largo de la historia de la ciencia lo que él denomina las “grandes metáforas”, que pueden atravesar incluso varias áreas del conocimiento, relacionadas con el momento histórico y que permiten dar explicaciones en su momento de la realidad que se vive. El autor señala que, por ejemplo, los conceptos de física fueron llevados a la economía y sociología, el modelo de átomos a la astronomía y los modelos de evolución de la biología a prácticamente todas las áreas de ciencias sociales.
Aunque muchos de los grandes procesos metafóricos surgen en la cotidianidad y en la explicación de los eventos que suceden, se ha logrado hacer una caracterización de los principales hitos en el proceso de metaforización. Uno de ellos se presenta en la tabla 1 donde se destacan los principales elementos y su definición.
En la construcción de metáforas se encuentran tres tipos de relaciones:
Las de correlación o correspondencia, pueden ser también causa-efecto.
Las de conexión, relacionan por ejemplo algo con su parte.
Las de semejanza, presentan una idea bajo el parámetro de otra más conocida (Gurillo, 2006).
Esta creación metafórica puede ser útil de muchas maneras, para razonar, crear significado y emoción, para dar fuerza a una expresión, bromear, hacer cambios conceptuales o culturales, extender categorías, proveer estructuras conceptuales integradas a matrices de elementos no integrados o integrar acciones (Gurillo, 2006).
Para este trabajo se seguirá el siguiente esquema desarrollado para esta interpretación, en que se siguen los pasos lógicos de:
Análisis
Creación
Evaluación
Interpretación
Asimilación de la nueva metáfora y su red acompañante.
En este caso se parte del modelo de percepción de la necesidad señalado en la figura 1, haciendo especial conciencia de la utilidad de la generación de metáforas comparativas y a través de la construcción (Vehículo) se propone la generación del concepto que permite la interpretación de la realidad que se quiere construir.
El proceso inicia en el reconocimiento de la problemática, que en este caso es la necesidad de fortalecer el proceso de desarrollo de los productores agropecuarios después de la pandemia, y se utilizará la aplicación de la metáfora biológica como mecanismo de interacción.
2.2 Desarrollo metodológico: metáforas de cooperación desde los modelos biológicos
La comparación de las ciencias sociales con las metáforas biológicas ha sido un fenómeno que surgió desde los inicios de las ciencias económicas, importantes economistas como Adam Smith, Alfred Marshall, Karl Marx, Thorstein Veblen, Joseph Schumpeter, lo aplicaron en sus teorías y especialmente, en los últimos años, los modelos de termodinámica y evolutivos fueron utilizados por las ciencias sociales para explicar algunos fenómenos y establecer nuevas semánticas de los términos conocidos tradicionalmente. Así Lewin y Volberda (1999) proponen algunas semejanzas con estos enfoques evolutivos que se pueden observar en la tabla 2.

En general, se puede decir que la aplicación de la metáfora biológica a las organizaciones es una estrategia analítica que ha permitido entender procesos importantes para la teoría organizacional aplicando conceptos como la entropía, la cibernética, los conceptos en marketing de nicho de mercado, ecosistema organizacional o coopetencia (Montoya et al., 2022).
Las aplicaciones de metáforas en la teoría organizacional han sido especialmente utilizadas las relacionadas con los mecanismos de cooperación de los individuos o especies en la naturaleza, con la cooperación e integración organizacional, y entre los conceptos emergentes se destacan los de altruismo recíproco, la misma sociobiología (Wilson, 2002; Alcock, 2001), la coevolución, el mutualismo-simbiosis, e incluso los modelos de endosimbiosis (donde una especie se involucra con otra directamente generando una alianza mayor con características de ambas).
Los modelos biológicos en su propio entorno han demostrado que la interacción inter e intraespecie es muy exitosa, señalando cómo las sociedades aportan ventajas considerables al garantizar el proyecto de cada individuo y que serían imposibles si estos actuaran de manera independiente (Alcock, 2001) y establecen como modelo de cooperación biológico la presencia del altruismo y altruismo recíproco (en el cual se esperan múltiples interacciones en la relación) y cómo estos modelos pueden ser aplicados a la teoría de juegos y a las relaciones organizacionales, donde se conocen los beneficios de la cooperación y se prefiere estar dentro de la misma para no perder reputación y beneficios al estar por fuera de ella (Kułakowski & Gawroński, 2009).
Se puede concluir que, en los modelos biológicos, se encuentra que las poblaciones de cooperadores tienen una aptitud y adaptación mayor, señalando que en la “selección natural en poblaciones bien mezcladas, se necesita ayuda para el establecimiento de la cooperación” (Nowak, 2006, p. 1562).
Para enmarcarlo en un contexto general, puede decirse que el enfoque de la ecología poblacional (Hannan & Freeman 1977, 1986, 1989, 1992, 2005) examina cómo las nuevas organizaciones que trabajan en forma conjunta, se posicionan en nichos lo que proporciona variedad y mejores oportunidades para la organización individual y para el modelo de interacción:
La ecología de poblaciones es una aproximación muy oportuna para entender el desempeño de una industria, en especial con organizaciones que comparten recursos y se traslapan en un nicho específico. Estos modelos demuestran el poder de la metáfora, en especial en los conceptos sobre la ecología de población y el concepto de nicho muy utilizado en las ciencias administrativas. (Montoya, 2010, p. 129)
En la figura 2 se muestra la propuesta de Hannan y Freeman en la que se observa cómo, independientemente de que el tipo de organización sea similar o diferente, existe la oportunidad de tener múltiples interacciones, de pasar de entornos más competitivos a otros más colaborativos. Lo ideal, desde esta metáfora de la ecología poblacional, es que las organizaciones puedan integrarse como organizaciones similares y colaborativas.

3 Resultados
3.1 Establecimiento de la realidad (Problema)
La necesidad de integrar la cadena de valor en el sector agropecuario (Ubaque, 2022) se presenta como una alternativa interesante para solucionar los principales problemas del sector, los cuales se caracterizan en la región por su heterogeneidad, la variedad de zonas agroecológicas y la topografía, así como la estructura de los sistemas productivos variada caracterizada por pequeñas unidades productivas en las que hay agricultura de subsistencia y familiar y en otros casos se encuentra un sector empresarial consolidado con uso intensivo de capital (Parra-Peña & Puyana, 2022).
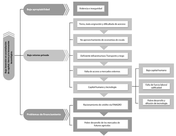
En general, el sector en el país tiene problemas en varios frentes, se encuentra que hay baja inversión por problemas de apropiabilidad como problemas de territorio y seguridad (Gómez, 2022), bajos retornos relacionados con la falta de acceso a mercados, desarrollo del talento humano y, en general, para el acceso de recursos como se muestra en la figura 3.

También se detectan algunas fallas de mercado que podrían ser remediadas con un modelo de encadenamiento que incluye requisitos de cantidad, calidad, manejo logístico o trazabilidad, así como el desarrollo de mercados en el manejo de precios y la asignación de las ganancias dentro de la cadena. Es por ello por lo que la Política de Desarrollo Productivo de Colombia Conpes PDP 3866 (Calderón et al., 2016) resalta la importancia del desarrollo de los encadenamientos para solucionar los problemas del sector y señala que el bajo nivel de encadenamiento tanto vertical como horizontal debe ser fortalecido por una política de desarrollo para la solución de los problemas del sector. El consolidar las cadenas permite mejorar la productividad, incluir a los productores de todos los tamaños y mejorar el desempeño en los mercados (Bloomfield et al., 2022). Dentro de este sistema de encadenamiento surge también la necesidad de incluir los encadenamientos inclusivos los cuales vinculan proyectos productivos de población vulnerable (ANDI, 2017, p. 142).
La Alianza del tipo Negocios Inclusivos (NI), se constituye como un convenio colaborativo de Gestión Mutualista, en el que esta relación construye puentes entre las empresas y las poblaciones de bajos ingresos, en beneficio de ambas (CECODES, 2008), lo cual aprovecha las ventajas de los productores y mejora la competitividad de la región (FAO, 2017).
PNUD (2014) destaca que estos procesos se orientan hacia la realización de una producción incluyente que disminuye no solo la pobreza y la desigualdad, ya que se fortalece directamente la cadena de valor, redistribuyendo las ganancias de manera equitativa (Giunta & González, 2020).
Es por estos motivos que se presenta la modelación desde la metáfora biológica para la consolidación de los negocios inclusivos.
4 Discusión
4.1 Propuesta de encadenamiento coevolutivo para negocios inclusivos (Vehículo)
Como alternativa para favorecer los encadenamientos entre las organizaciones agroindustriales, se propone un modelo de negocio que se puede denominar como coevolutivo desde el mutualismo (Montoya et al., 2022) en el cual se retoma la metáfora biológica para entender el grado de integración:
Es la relación entre dos o más organizaciones que se caracterizan por ser independientes y autónomas que cooperan y en donde comparten recursos y capacidades. En esta relación todas las especies se benefician y mejoran su aptitud biológica y les permiten incrementar sus capacidades evolutivas y de innovación. (Montoya et al., 2022, p. 3)
Esta aproximación de la relación mutualismo-simbiótico se presenta desde la integración de la asociación y cooperación empresarial, que permite un proceso evolutivo para integrar esfuerzos en los cuales la reciprocidad permite no solo entender sino también solucionar problemas en las organizaciones (García et al., 2011).
Los negocios inclusivos tienen la característica de ser redes de trabajo conjunto (Ickis et al., 2019; Iñaki, 2011) en el que pueden destacarse organizaciones grandes (llamadas ancla) que favorecen en desarrollo de los pequeños productores (reconocidos como vulnerables). Dentro de los conceptos de NI, la tabla 3 presenta los aportes de algunos autores e instituciones:

El desarrollo de los negocios inclusivos posibilita el apoyo de sistemas agroalimentarios (Guzmán & Varela, 2018), el fortalecimiento de la cadena agroindustrial, la consolidación de los mercados en un proceso multiactor rural y urbano, fortaleciendo las redes comerciales (FAO, 2017, 2022, Santacoloma et al., 2017) que incluso pueden impactar la innovación mediante redes de colaboración (Carpio-Gallegos & Miralles, 2022; Rodríguez de Pepe & Cervilla Ruano, 2020). Sin embargo, aunque se tiene claridad de las ventajas de este tipo de relacionamientos productivos, no es tan fácil alcanzarlos para que sean exitosos (Herrera-Kit et al., 2022). Existen diversas metodologías para la consolidación de los negocios inclusivos, los cuales pueden verse en la tabla 4.
La figura 4 propone un modelo de consolidación de los negocios inclusivos con sus diversas etapas.

Con este proceso presente se propone la aplicación de la metáfora.
4.2 Construcción de la metáfora creativa
Dos metáforas biológicas resultan pertinentes para la consolidación de los negocios inclusivos, el modelo de mutualismo y el modelo de coevolución, estrechamente relacionados con la cooperación en la naturaleza. La coevolución implica la evolución recíproca de ambas especies en las necesidades que cada una tiene para fortalecer la relación y no solamente es un proceso adaptativo (Co-adaptación) sino un cambio real en al menos dos de las especies que interactúan, con tres elementos que le son inherentes: 1. La especificidad: la evolución de cada carácter se debe a presiones selectivas del carácter de la otra especie, 2. Reciprocidad: ambos caracteres deben evolucionar conjuntamente y 3. Simultaneidad: ambos caracteres evolucionaron al mismo tiempo (Janzen, 1980; Thompson, 2010; Breslin et al., 2022).
En la aplicación metafórica se retoma el modelo propuesto encontrando que los dos elementos de coevolución y mutualismo se convierten en mecanismos de renacimiento de las oportunidades que brinda el sistema (Figura 5).

Dentro de los elementos que ayudan a construir la metáfora como redes semánticas son los aspectos del ecosistema, que pueden resumirse en actores (red) y sus relaciones (especies), las estrategias de adaptación y cambio (evolución), el comportamiento de los actores (funciones) y la salud (rendimiento, con cuatro importantes factores: la coevolución de valor (creación de nicho), la masa crítica (solidez) la mejora continua (productividad/efectividad o eficiencia) y el aprendizaje y optimización (Moore, 2006; Lansiti & Levien, 2004; Montoya et al., 2011; Haider, et al., 2022; Janzen, 1980).
Entre los elementos para que se desarrolle el proceso coevolutivo se deben garantizar:
Que los sistemas están interrelacionados, son interdependientes, pero mantienen su individualidad.
Las unidades en cada proceso se pueden separar y representar su influencia mutua (con rutas de adaptación y proceso de aprendizaje).
Se convierte en una respuesta en el caso de las ciencias sociales consciente para mejorar el desempeño del sistema
Se reconocen las múltiples dificultades del proceso, que deben verse más como una oportunidad, porque significa que el desarrollo si está mejorando las partes para un progreso (Gual & Norgaard, 2010).
El proceso coevolutivo se caracteriza por ser único con variabilidad e interdependencia, en el cual se produce un equilibrio entre cooperación y relaciones simbióticas.
Es un proceso complejo debido a la red de interacciones que ocurren.
Tiene indeterminación de las consecuencias propias de la incertidumbre y el riesgo.
Los procesos son irreversibles e irrevocables tanto en lo biológico como en los procesos económicos (Font & Cuant, 2022). La figura 7 muestra el proceso entre la empresa Ancla y los procesos de los productores que se encuentran en la integración.
Estas alternativas estudian las diferentes fases del proceso que pueden ser fortalecidas en tres fases, la construcción, el fortalecimiento y la consolidación (Figura 6).
Finalmente, se reconoce el papel de la empresa ancla como mecanismo dinamizador de los procesos coevolutivos y generación de alternativas mutualistas reconociendo una ganancia en la consolidación del proceso (Figura 7).

Uno de los elementos que se puede tomar como aplicación desde el modelo biológico es que en la naturaleza el tamaño de los organismos que interactúan no es importante, es decir la empresa ancla como coordinadora del proceso no tiene que ser una gran empresa y las otros sistemas productivos no tienen que ser tan vulnerables ni pequeños, la inclusión en la naturaleza y en el modelo, lo que se reconoce no es tanto la vulnerabilidad, sino la diferencia y se reconoce que todas las unidades productivas tienen algo que aportar al ecosistema como modelo y que tanto las empresas anclas como las satélites tienen proceso de coevolución y se requiere su mutua cooperación.
5. Conclusiones
La pandemia de Covid-19 fue un hecho inesperado e impactante en los sectores económicos, que afectó en mayor medida a las economías en desarrollo, debido a su propia vulnerabilidad. En América Latina en especial, los sectores rurales se vieron impactados por dificultades en el acopio de insumos, en las dificultades de transporte por las restricciones de movilidad, en la ausencia de servicios de salud e incapacidades de las personas por la propia enfermedad. También hubo retrocesos en la educación de los niños y las niñas, aumento de la pobreza rural, dificultades de comercialización y en los propios procesos productivos. Sin embargo, se reconoce la gran importancia del sector agropecuario en la economía de los países y su papel en el desarrollo rural y en la disminución de los niveles de pobreza en la región. Como alternativa, se presenta la estrategia de análisis de la metáfora biológica, siguiendo el proceso de representación de la realidad, un proceso de traducción a través del vehículo que permite la generación de la metáfora creativa que permite darle nuevos significados a los significantes que están disponibles para aprovechar su potente mecanismo cognitivo.
Desde la metáfora biológica aplicada a las organizaciones sociales y productivas se presentan los mecanismos de cooperación que desde los modelos de la naturaleza proporcionan elementos interesantes para la colaboración organizacional en un sector especial. Los modelos coevolutivos y el mutualismo proveen un marco de referencia que enseña de las ventajas evolutivas de la colaboración entre especies, donde en los ecosistemas se demuestra que estas alternativas son evolutivamente más exitosas y estables que incluso mecanismos de competencia.
Finalmente se analiza la oportunidad de la definición del negocio inclusivo, en la que se presenta a los productores como (especies) con debilidades que pueden ser apoyados por empresas (especies fortalecidas) que pueden apoyar su desarrollo. Los negocios inclusivos reconocen el potencial de los pequeños productores como familias que sostienen las economías de los países y su propia subsistencia y que son importantes para el desarrollo de toda la cadena de valor.
Aunque sean pequeños, estos productores tienen conocimientos familiares y ancestrales de producción y capacidad productiva que contribuyen al desarrollo de la región, fortaleciendo el territorio y mejorando la calidad de vida de los pequeños productores. Este documento enfatiza que los productores deben ser reconocidos como importantes, aunque sean pequeños y algo vulnerables. En la naturaleza, las especies, aunque sean pequeñas, son fundamentales porque mantienen el equilibrio del sistema, pero lo logran por su capacidad de interactuar en comunidad.
Referencias bibliográficas
Aguilar, R., & Arroyo, A. 2008. La metáfora científica y los libros de texto. Contactos, 67, 52-56.
Alcock, J. 2001. The Triumph of Sociobiology. Oxford University Press.
ANDI. 2017. Importancia de los encadenamientos productivos En Estrategia para una nueva industrialización II.https://bit.ly/3Mmj1ck
AVINA. 2011. Negocios y Mercados Inclusivos. https://bit.ly/3KeBvtt
Betancourt-Latorre, A. V. 2014. Propuesta metodológica para la creación de negocios inclusivos en el LANI-EAFIT Social (Doctoral disertación). Universidad EAFIT.
Birdsell, B. J. 2018. Creative metaphor production in a first and second language and the role of creativity (Doctoral dissertation) University of Birmingham. https://bit.ly/3hC3U06
Bloomfield, M. C., Torres, A. G. M., Galindo, C. R. R., & Ramírez, J. L. C. 2022. Sistemas productivos locales y encadenamientos productivos a favor del desarrollo local: El sistema productivo local agropecuario del destino turístico Gibara en holguín. Explorador Digital, 5(1), 437-457. https://doi.org/10.33262/exploradordigital.v5i1.1512
Breslin, D., Kask, J., Schlaile, M., & Abatecola, G. 2022. Developing a coevolutionary account of innovation ecosystems. Industrial Marketing Management, 98, 59-68. https://doi.org/10.1016/j.indmarman.2022.07.016
Cadavid, L., & Awad, G. 2010. Propuesta para la medición del ajuste entre las metáforas organizacionales y las herramientas de modelado. Facultad de Minas, Universidad Nacional de Colombia, Medellín.
Calderón, J. M. S., Lleras, G. V., Bustos, J. F. C., del Interior, M., Cu, M. Á. H., ministra de Relaciones. 2016. Documento CONPES 3866 DNP DE 2016 (agosto 8). Fuente: Archivo interno entidad emisora Consejo Nacional de Política Económica y Social República de Colombia. https://bit.ly/3pG2juL
CECODES. 2008. Alianza para los negocios inclusivos. Los negocios inclusivos en Colombia. Zetta Comunicadores S. A. ISBN: 978-958-44-4383-0, SNV. CECODES, Bogotá-Colombia. https://bit.ly/3ILJSfF
CECODES. 2017. Desarrollo de Negocios Inclusivos con impacto social. Una herramienta para la toma de decisiones Una publicación del Consejo Empresarial Colombiano para el Desarrollo Sostenible (CECODES)
Chacón Mejía, C., & Ramírez Chaparro, M. N. 2020. Pobreza en Colombia, en tiempos del Covid-19 [Poverty in Colombia, in times of Covid-19] (No. 100265). University Library of Munich, Germany.
CIAT. 2018. Metodología. https://bit.ly/3sGTAug
CINI. 2017. Estrategias para Negocios Inclusivos. https://bit.ly/3KfhUsZ
Cobos, J. S. H., Arbelaes, D. C., & Carrillo, C. B. 2019. Programas de agricultura urbana como estrategia para la generación de modelos de negocios inclusivos. Aglala, 10(1), 196-220. https://bit.ly/34cYGF6
Colombia compite. 2017. Competitividad del sector agropecuario colombiano. https://bit.ly/34ewmCh
CONGOPE. 2014. Guía práctica para la facilitación de Negocios Inclusivos y Proyectos Público-Privados en cadenas agroalimentarias. Quito
Cornelissen, J. P. 2005. Beyond compare: Metaphor in organization theory. Academy of Management Review, 30(4), 751-764. https://bit.ly/3Ce2HFP
Covo-Guzmán, M. 2019. Evaluación de la metodología de negocios inclusivos aplicada en la Fundación ANDI en términos de eficiencia y eficacia. Estudio de caso: metodología de encadenamientos inclusivos de la Fundación ANDI. https://bit.ly/3HCtU69
Csatár, P. 2022. Extended conceptual metaphor theory. Acta Lingüística Académica (published online ahead of print 2022). https://bit.ly/3hIJDGc
Dane. 2022. Encuesta Pulso social. Información octava ronda (febrero 2022). https://bit.ly/3Mqfn1h
Dane. 2020. Pobreza monetaria en Colombia. Boletín técnico. https://bit.ly/3tuNIDx
Del Carpio, X., Cuesta, J. A., Kugler, M. D., Hernández, G., & Piraquive, G. 2022. What effects could global value chain and digital infrastructure development policies have on poverty and inequality after COVID-19? Journal of Risk and Financial Management, 15(2), 43. https://bit.ly/3pG3wSP
Carpio-Gallegos, D., & Miralles, F. 2022. El impacto de redes de colaboración en la innovación tecnológica en empresas. Retos. Revista de Ciencias de la Administración y Economía, 12(23), 315-331. https://doi.org/10.17163/ret.n22.2022.08.
FAO Food and Agriculture Organization of the United Nations. 2016. El estado mundial de la agricultura y la alimentación. Cambio climático, agricultura y seguridad alimentaria. Roma
FAO. 2017. Nota de política sobre Negocios Inclusivos. https://bit.ly/3hBMzVc
FAO. 2019. “Serie 2030-Alimentación, agricultura y desarrollo rural en América Latina y el Caribe” https://bit.ly/3hBQqS3
FAO. 2019. Guía sobre modelos inclusivos de negocio. Mejorando las relaciones entre grupos de productores y compradores de productos agrícolas. Panamá. 64 pp.
FAO. 2022. Portal de apoyo a las políticas y la gobernanza. https://bit.ly/34cCj2C
Font, M. A. G., & Cuant, M. 2022. Hacia un marco conceptual sistémico-coevolutivo para el análisis de las políticas de promoción de la energía renovable. https://bit.ly/3MqjmuI
Fundación ANDI. 2017. Hub de Alianzas para el Desarrollo. Manual Operativo. Bogotá.
García, C., Raufflet, E., & Portales, L. 2011. Las alianzas entre empresas y ONG como medio para promover la RSE y el desarrollo local. Innovation RICEC, 3(1), 1-15.
Garizabal Donado, M. E., Sánchez Otero, M., & Estrada López, H. H. 2017. Negocios inclusivos: una revisión teórica desde la dinámica colombiana. Revista Espacios, 38(47). https://bit.ly/3KlxRy5
Ge, M., Mao, R., & Cambria, E. 2022. Explainable metaphor identification inspired by conceptual metaphor theory. https://bit.ly/3sEW10r
Giunta, I., & González, J. D. 2020. Crecimiento económico inclusivo y sostenible en la Agenda 2030: un análisis crítico desde la perspectiva de la soberanía alimentaria y los derechos de la naturaleza. Revista Iberoamericana de Estudios de Desarrollo-Iberoamerican Journal of Development Studies, 9(1), 146-176. https://bit.ly/3sJ7vAc
GIZ-PRODES, & SENA. 2016. Negocios verdes e inclusivos. Bogotá.
Gómez, H. D. P. 2022. Territorialidad campesina: ausente en proyectos políticos para el Oriente antioqueño. Bitácora Urbano Territorial, 32(1). https://bit.ly/3sHZCL8
Guadarrama Y. & Tavera M. 2017. Negocio inclusivo en perspectiva al sector agropecuario en México. En F. Pérez, E. Figueroa, L. Godínez, R. García (Eds.), Ciencias de la Economía y Agronomía. Handbook T-II.-©ECORFAN, Texcoco de Mora, México.
Gual, M. A., & Norgaard, R. B. 2010. Bridging ecological and social systems coevolution: A review and proposal. Ecological economics, 69(4), 707-717. https://bit.ly/3MqElNK
Gurillo, L. R. 2006. Metáfora y metonimia. Liceus, Servicios de Gestión. https://bit.ly/3KdDs9y
Guzmán, M. A. C., & Varela, S. E. M. 2018. Tendencias en Investigación en Negocios Inclusivos: una revisión de literatura. Social Review. International Social Sciences Review/Revista Internacional de Ciencias.
Haider, L. J., Schlüter, M., Folke, C., & Reyers, B. 2022. Rethinking resilience and development: A coevolutionary perspective. Ambio, 50(7), 1304-1312. https://bit.ly/3MhBF5f
Hannan, M. T. 1989. Competitive y institutional processes in organizational ecology. En Berger, Zelditch, M. y Andersen, B. (Eds.), Sociological theories in progress: new formulations (pp. 388-402). Sage.
Hannan, M. T. 1986. Competitive y institutional processes in organizational ecology. Technical Report 86-13.
Hannan, M. T. 2005. Ecologies of organizations: Diversity and identity. Journal of Economic Perspectives, 19(1), 51-70. https://bit.ly/3hBTPQP
Hannan, M. T., & Freeman, J. 1977. The population ecology of organizations. American Journal of Sociology, 82(5), 929-964. https://bit.ly/3CdBSS6
Hannan, M. T., & Carroll, G. 1992. Dynamics of organizational populations: Density, legitimation y competition. Oxford University Press.
Herrera-Kit, P., Balanzó-Guzmán, A., Parra-Moreno, J., & Rivera, M. 2022. Mecanismos de colaboración interinstitucional: prácticas típicas. Innovar, 31(79), 145-159. https://doi.org/10.15446/innovar.v31n79.91888
Huerta de Soto, J. 2022. The economic effects of the pandemic: an austrian analysis. Revista Procesos de Mercado, 18(1), 13-57. https://doi.org/10.52195/pm.v18i1.703
Hurtado-Bermúdez, J. J. 2017. Agronegocios inclusivos: Análisis de sus implicaciones a partir de tres casos en Guatemala, Nicaragua y Perú. Universidad Javeriana. Bogotá.
Ickis, J. C., Leguizamón, F. A., Metzger, M., & Flores, J. 2009. La agroindustria: campo fértil para los negocios inclusivos Academia. Revista Latinoamericana de Administración, 43, 107-124. https://bit.ly/3sGWZsX
IFAD. 2022. La COVID-19. https://bit.ly/35oB0yl
Iñaki, P. 2011. El negocio inclusivo, un enfoque para la internacionalización de la empresa vasca. B+I Estrategia. https://bit.ly/3CeT6ia
Janzen, D. H. 1980. When is it coevolution? Evolution, 34(3), 611-612 https://bit.ly/3pDEJPo
Kułakowski, K., & Gawroński, P. 2009. To cooperate or to defect? Altruism and reputation. Physica A: Statistical Mechanics and its Applications, 388(17), 3581-3584.
Lakoff, G., & Johnson, M. 2003. Metaphors we live by. The University of Chicago Press.
Lewin, A. Y., & Volberda, H. W. 1999. Prolegomena on coevolution: A framework for research on strategy and new organizational forms. Organization science, 10(5), 519-534. https://doi.org/10.1287/orsc.10.5.519
Márquez, P. C., Reficco, E., Berger, G., & SEKN. 2010. Negocios inclusivos: Iniciativas de mercado con los pobres de Iberoamérica. Washington, DC: Banco Interamericano de Desarrollo.
Mendoza, V. 2003. Metáfora: racionalidad comunicativa y responsabilidad ética. Raz.n y Palabra, 35. https://bit.ly/3hBVzKb
Montoya, I., Hernández, J., & Montoya, A. 2022. Marketing mutualista como estrategia emergente. Caso de la papa durante la pandemia Covid 2019. En prensa. Bogotá.
Montoya-Restrepo, L. A., Montoya Restrepo, I. A., Castellanos-Domínguez, O. F. 2010. La metáfora organizacional: Alternativa de entendimiento procedente de otras ciencias. Rev.Fac.Cienc.Econ., XVIII (1), 75-86. https://bit.ly/3KfohfT
Moore, J. F. 2006. Business ecosystems and the view from the firm. The Antitrust Bulletin, 51(1), 31-75. https://doi.org/10.1177/0003603X0605100103
Naciones Unidas. 2020. Informe: El impacto del COVID-19 sobre los ODS. New York: UN.
Nowak, M. A. 2006. Five rules for the evolution of cooperation. Science, 314(5805), 1560-1563. https://doi.org/10.1126/science.1133755
Ochoa, D., & Montoya, A. 2010. Consorcios microbianos: una metáfora biológica aplicada a la asociatividad empresarial en cadenas productivas agropecuarias. Rev.Fac.Cienc.Econ., XVIII (2), 55-74. https://bit.ly/3hBZc2z
Palma, H. 2004. Metáforas en le evolución de las ciencias. J. Baudino Ediciones.
Palma, H. 2005. El desarrollo de las ciencias a través de las metáforas: un programa de investigación en estudios sobre la ciencia. CTS: Revista Iberoamericana de Ciencia, Tecnología y Sociedad, 2(6), 45-65. https://bit.ly/3IKp48s
Palma, H. 2015. Ciencia y metáforas Los viejos ruidos ya no sirven para hablar. Cuadernos de Neuropsicología/Panamerican Journal of Neuropsychology, 9(1), 142. https://bit.ly/35oCWH7
Parra-Peña, R. I., & Puyana, R. 2022. Análisis de la productividad del sector agropecuario en Colombia y su impacto en temas como: encadenamientos productivos, sostenibilidad e internacionalización, en el marco del programa Colombia más competitiva. https://bit.ly/3vGcMKI
PNUD-Programa-ART REDES. 2018. Índice de Capacidad Organizacional-ICO.
PNUD Programa de las Naciones Unidas para el Desarrollo. 2008. Las empresas frente al desafío de la pobreza: estrategias exitosas. New York.
PNUD. 2022. Panorama de la pobreza en el sector rural, 2 de julio de 2022. https://bit.ly/3INnPFu
Molina-Rodelo, D. H. 2022. La metáfora: una aliada del aprendizaje. Revista Senderos Pedagógicos, 12(12). https://doi.org/10.53995/rsp.v12i12.1020
Rodríguez de Pepe, M., & Cervilla-Ruano, M. A. 2020. Asociatividad empresarial y fuentes de capital social: hacia un modelo explicativo. Innovar, 30(77), 107-122. https://doi.org/10.15446/innovar.v30n77.87452
Rodríguez, M. C., Carrizosa, A., Bonell, C., & Rengifo, S. 2010. De las alianzas productivas a los negocios inclusivos: Guía de mejores prácticas para la implementación de negocios inclusivos en palma de aceite. https://bit.ly/3vDuSNf
Sage, C., Hughes, I., Byrne, E., & Mullally, G. 2022. Metaphor, transformation, and transdisciplinarity. In Metaphor, Sustainability, Transformation. Taylor & Francis. https://bit.ly/3ttoPIj
Sánchez-Galán, E. A. 2020. Pobreza rural y agricultura familiar: Reflexiones en el contexto de América Latina. Revista Semilla del Este, 1(1), 27-35. https://bit.ly/3HKjTUF
Santacoloma, P., Posas, A. L., Espinoza, E., Rodríguez, M., Jiménez, M. F., Ledesma, M., Llauger, R., Borja, R. M., Loconto, A., Risopoulus, j., Sánchez, Y., & Oportunidades Desafíos. 2017. Oportunidades y desafíos de los sistemas agroalimentarios sostenibles en América Latina y el Caribe. FAO-Food and Agriculture Organisation. https://bit.ly/34d9gvO
SNV-Servicio Holandés de Cooperación al Desarrollo. 2012. Ecuador BID FOMIN Proyectos de Negocios Inclusivos. https://bit.ly/3ttK6Sq
SNV & CECODES, Alianza para los Negocios Inclusivos. 2008. SNV-CECODES, Alianza para los Negocios Inclusivos (2008). Los Negocios Inclusivos en Colombia. Bogotá: SNV-CECODES.
SNV & World Business Council for Sustainable Development [WBCSD]. 2008. Inclusive Business profitable business for successful development. Quito: Authors.
Soler, M. 2002. Capítulo 12: Coevolución. Evolución: La base de la biología. Coord. Manuel Soler. Ed. Proyecto Sur.
Šorm, E., & Steen, G. J. 2013. Processing visual metaphor: A study in thinking out loud. Metaphor and the Social World, 3(1), 1-34. https://bit.ly/35RyIHS
Thompson, J. N. 2010. Four central points about coevolution. Evolution: Education and Outreach, 3(1), 7-13. https://bit.ly/3hAuI13
Trivelli, C. 2020. Acciones para la reducción de la pobreza rural en América Latina y el Caribe en el contexto de la pandemia de la Covid-19. https://bit.ly/3MjHnDL
Ubaque, N. M. 2022. Encadenamientos productivos del sector agropecuario en Colombia. https://bit.ly/3pGcT4X
UNDP & Deloitte. 2016. Uncharted waters: blending value and values for social impact through the SDGS.
Universidad de los Andes, Corpoica, & Corocora. 2018. Modelo de Agronegocios Sostenible en el Meta- MAS Meta.
USAID Programa MIDAS, Fedepalma, & CECODES. 2010. De las alianzas productivas a los Negocios Inclusivos: Guía de Mejores Prácticas para la Implementación de Negocios Inclusivos en Palma de Aceite.
Useche-Aguirre, M. C., Pereira-Burgos, M. J., & Barragán-Ramírez, C. A. 2022. Retos y desafíos del emprendimiento ecuatoriano, trascendiendo a la pospandemia. Retos. Revista de Ciencias de la Administración y Economía, 12(23), 271-286. https://bit.ly/3CgTNrq
Wilson, E. 2002. Sociobiology, The new synthesis. 25Th Anniversary ed. Harvard Collage.
Enlace alternativo
https://revistas.ups.edu.ec/index.php/retos/article/view/5807 (html)