Articles
Contribución a la marca país a través de la sostenibilidad de los procesos productivos en Chile: Empresas B Corp
Contribution to the country brand through the sustainability of production processes in Chile: B Corp
Contribución a la marca país a través de la sostenibilidad de los procesos productivos en Chile: Empresas B Corp
RETOS. Revista de Ciencias de la Administración y Economía, vol. 13, núm. 26, pp. 253-271, 2023
Universidad Politécnica Salesiana
Recepción: 14 Julio 2023
Recibido del documento revisado: 24 Agosto 2023
Aprobación: 01 Septiembre 2023
Resumen: El objetivo de este artículo es evidenciar la existencia de empresas que contribuyen a la marca país mediante la incorporación de mecanismos sostenibles en sus procesos, a la vez que generan utilidades y valor social. La investigación se realizó mediante una metodología mixta y método naturalista en cinco fases. Se analizaron 425 empresas en Chile, utilizando el directorio de la Corp B en América Latina y el Caribe. Los principales hallazgos revelan que la pandemia mundial y la situación económica han impulsado la adopción del modelo de Corporación B, enfocando en el bienestar social, crecimiento económico y preservación de recursos naturales. Este estudio destaca la contribución de las empresas B a la marca país en Chile. Estas organizaciones son reconocidas por su compromiso con la sustentabilidad, su impacto social y su capacidad para proyectar la imagen país a nivel global. Sus prácticas empresariales innovadoras y responsables las convierten en agentes clave para el desarrollo sostenible. El alcance se ha limitado al contexto chileno, lo que podría restringir la extrapolación a otras áreas geográficas, con la existencia de 4000 empresas con certificación B Corp a nivel internacional. Los resultados aportan conocimiento a las ciencias administrativas y sociales, proporcionando una comprensión de cómo estas generan valor a la trilogía de sostenibilidad y su vez contribuir a la marca país, lo que puede servir de base para futuros estudios y estrategias empresariales.
Palabras clave: Empresas B, cop b, marca país, sostenibilidad, producto, servicio, procesos productivos.
Abstract: This article aims to demonstrate the existence of companies that contribute to the country brand by incorporating sustainable mechanisms into their processes, while generating profits and social value. The research was carried out using a mixed methodology and naturalistic method in five phases. 425 companies in Chile were analyzed, using the Corp B directory in Latin America and the Caribbean. The main findings reveal that the global pandemic and economic situation has prompted the adoption of the B Corporation model, focusing on social welfare, economic growth, and preservation of natural resources. This study highlights the contribution of B Corps to the country brand in Chile. These organizations are recognized for their commitment to sustainability, their social impact, and their ability to project the country’s image globally. Their innovative and responsible business practices make them key agents for sustainable development. The scope has been limited to the Chilean context, which could restrict extrapolation to other geographical areas, with the existence of 4,000 companies with B Corp certification internationally. The results contribute knowledge to the administrative and social sciences, providing an understanding of how they generate value to the sustainability trilogy and in turn contribute to the country brand, which can serve as the basis for future studies and business strategies.
Keywords: B companies, B cop, country brand, sustainability, product, service, production processes.
Introducción
Es esencial que las empresas se alineen con la identidad y los valores de su país para que su contribución a la marca nacional sea genuina y consistente. La colaboración estrecha con el gobierno y otras organizaciones pertinentes puede amplificar los esfuerzos destinados a promover la imagen del país, permitiendo alcanzar resultados más impactantes y efectivos (Pecotich y Ward, 2007; Sánchez-Ortega et al., 2021). Esta investigación se basa en la premisa de que las empresas que ofrecen productos y servicios sostenibles pueden contribuir a solucionar problemas sociales, económicos y ambientales a través del impacto ambiental reducido, innovación y eficiencia, responsabilidad social, cadena de suministro ética, fomento del cambio cultural, atracción de talento, entre otros. Un país se convierte en una marca cuando logra establecer una identidad distintiva y reconocible a nivel global, basada en sus atributos culturales, históricos, turísticos, económicos y sociales (Abramovay et al., 2013). Al construir una marca país sólida, la nación puede proyectar una imagen positiva y coherente que atraiga a inversores, turistas y socios internacionales.
La marca país refleja la reputación de la nación y sus productos, servicios y valores, lo que fortalece su competitividad en la arena internacional y facilita la apertura de nuevas oportunidades económicas y diplomáticas. Según Silva (2013), las empresas B en América Latina no solo generan beneficios para los empresarios, sino también para sus grupos de interés (stakeholders) y para la nación en la que ofrecen sus bienes y servicios. Este modelo de negocio recalca el interés de que las organizaciones asuman la corresponsabilidad de los resultados positivos-negativos que están afectando a la sociedad y al planeta.
Chile, como nación, ha establecido un precedente en la innovación empresarial y en la evolución de los mercados en esta era del conocimiento. En este contexto, se ha reconocido la necesidad de incorporar nuevos mecanismos como parte de los modelos de gestión, las estrategias innovadoras y las políticas públicas orientadas hacia la contribución sostenible de las empresas (Suárez et al., 2017). El origen de este interés se remonta a 2015 con la creación del Consejo Nacional para la Implementación de la Agenda 2030. Un objetivo central de ese consejo es transformar los patrones de producción y consumo en la sociedad (Suárez et al., 2017; De Oliveira et al., 2019).
Aunque las iniciativas dirigidas hacia los Objetivos de Desarrollo Sostenible (ODS) no son novedosas en Chile, son las corporaciones B las que están emergiendo como exponentes de estas ideas. Estas empresas certificadas, que fusionan propósito y ganancia, se erigen como actores clave que influyen notablemente en la percepción de la nación (B Lab, 2020); además, su marco regulador les exige considerar el impacto de sus decisiones en relación con sus empleados, clientes, proveedores, comunidad y entorno ambiental.
Las circunstancias desafiantes que las empresas enfrentaron en el contexto del Covid-19 en Chile, las impulso a buscar formas de adaptación y respuestas concretas para mantenerse en el tiempo (Bianchi et al., 2020). Es por esta razón, que las empresas B han tomado la iniciativa de brindar apoyo, cada una desde su ámbito de experiencia, a través de diversas iniciativas con un objetivo común: mitigar los efectos de la crisis global y mantener su sostenibilidad a largo plazo. Impulsando el pensamiento sostenible en Chile desde el 2014 asisten al resguardo de los recursos naturales, promueven la educación en sostenibilidad, el impacto social y el crecimiento del factor económico de la nación (Bianchi et al., 2020). Para efectos científicos, el objetivo de esta investigación es evidenciar la existencia de empresas que contribuyen a la marca país a través de la sustentabilidad de sus procesos. Además, se examina el impacto de estas empresas en la resolución de problemas de crisis sociales causadas por factores externos y desafíos medioambientales existentes.
Los hallazgos de esta investigación plantean un desafío a investigaciones previas, ya que han identificado una relación entre el estigma y su manifestación en organizaciones de este tipo (Sanchís Palacio et al., 2020). Estos hallazgos se vinculan con distintas teorías empresariales, como la teoría de recursos y capacidades, la teoría de los stakeholders y el enfoque de la creación de valor compartido (CVC), lo que proporciona una sólida fundamentación (Saiz-Álvarez et al., 2020). El estudio se basa en una metodología mixta, dado que en la actualidad el desarrollo sostenible es un proceso cualitativo y cuantitativo de cambio social que impulsa el crecimiento económico, la conservación ambiental y la equidad social, lo que asegura un enfoque integral en el análisis de los datos recopilados.
La Marca país a través de la sustentabilidad organizacional
La sostenibilidad organizacional desempeña un papel de vital importancia en la construcción de la marca país (Sevin, 2014). Cuando una organización adopta prácticas sustentables, manifiesta su compromiso hacia la preservación de los recursos naturales, el bienestar social y la responsabilidad corporativa (Lim et al., 2020), contribuyendo a robustecer la imagen de la entidad y la percepción del país en términos de sostenibilidad y desarrollo sostenible. La marca de un país constituye un sistema intrincado que engloba diversos conceptos interrelacionados (Pecotich y Ward, 2007). La gestión de una marca implica comprender que no es un elemento estático, sino un ente dinámico y vivo, en consonancia con las ciudades y naciones que representa (Lim et al., 2020). La edificación de una marca integral de una ciudad o país se apoya en tres pilares esenciales: el entorno de gestión, la estructura de la marca y la construcción de vínculos.
La sociedad del siglo XXI encuentra una necesidad imperante en la integración del desarrollo sostenible en su cotidianidad, teniendo en cuenta aspectos sociales, económicos e institucionales para potenciar la calidad de vida (Suárez et al., 2017). A pesar de que el término de desarrollo sostenible ganó popularidad en la década de 1990, su ejecución ha experimentado cierto desgaste y, en ocasiones, su definición y acción colectiva no son del todo claras. No obstante, la sostenibilidad organizacional emerge a través de empresas que, al comercializar productos y servicios, abordan las necesidades actuales sin comprometer el futuro y aportan positivamente a la percepción de la marca país (Salgado-Beltrán y Beltrán-Morales, 2011; Esteves y Fernandes, 2016). Al articular la sostenibilidad organizacional con la construcción de la marca país, se establece un vínculo sólido entre la reputación empresarial y la imagen nacional, generando un efecto que amplifica los beneficios de ambas. En este sentido, la labor de estas empresas no solo trasciende lo económico, también proyecta valores y compromisos fundamentales que reflejan la identidad y visión de la nación en el panorama global.
Empresas que contribuyen a la marca país: servicios y productos sostenibles
En el ámbito empresarial, ciertas compañías se destacan por su contribución positiva a la imagen y reputación de un país (Lim et al., 2020). Estas empresas se caracterizan por su excelencia, innovación, responsabilidad social y contribuciones al desarrollo económico (Barua y Ioanid, 2020). Los consumidores buscan compañías transparentes en sus prácticas, proporcionando información clara sobre la cadena de suministro, ingredientes utilizados e impactos ambientales asociados con sus productos y/o servicios. Esta noción refleja la utilización de bienes, productos y servicios que satisfacen necesidades básicas y mejoran la calidad de vida, sin poner en riesgo las necesidades de las generaciones futuras.
El concepto de empresas que contribuyen a la marca país ha ganado popularidad en las últimas décadas (Salgado-Beltrán y Beltrán-Morales, 2011; Harrison et al., 2016). El consumo sustentable no se trata solo de consumir, sino de reducir el uso de energía y recursos en el proceso de producción (Gasco et al., 2020). Los productos sustentables abarcan una amplia gama de artículos que se destacan por su reducido impacto ambiental, social y/o ético (Donadei, 2019). Estos productos generan impactos menos negativos a nivel social, ambiental y económico a lo largo de toda su cadena de valor (Rodrigo-Cano et al., 2019).
Las empresas B, en particular en Chile, muestran un creciente interés en el desarrollo de productos y/o servicios sostenibles (Bianchi et al., 2020). Este enfoque no debe considerarse meramente como filantropía, sino como una nueva forma de evaluar el desempeño organizacional desde cuatro perspectivas: económica (rentabilidad a largo plazo), social (impactos internos y externos), ambiental (cuidado del medio ambiente y recursos naturales) e institucional (cultura empresarial) (Suárez et al., 2017, Mejía-Giraldo, 2020) (tabla 1).
Empresas B: Corp B en Chile certificadas
La evaluación para la certificación B Corp es llevada a cabo por una organización independiente llamada B Lab. Al obtener la certificación, estas empresas se comprometen legalmente a tomar decisiones considerando no solo el bienestar financiero, también el impacto al cuidado de los recursos naturales (B Lab, 2017). Esto implica que los directivos deben considerar aspectos sociales y ambientales al tomar decisiones, no solo el beneficio económico. Con el aumento del valor que la sociedad otorga a la responsabilidad social y ambiental, el movimiento de las empresas B ha ganado impulso en los últimos años y ha captado la atención de líderes mundiales (Chen y Kelly, 2015).
En el contexto del desarrollo sostenible, las empresas pueden contribuir mediante la creación de innovaciones que impacten positivamente el mercado y la sociedad (Paeleman et al., 2023), la innovación entendida como el proceso de descubrimiento, creación, evaluación y exploración de oportunidades para desarrollar bienes y servicios que impulsen el desarrollo sostenible. Estas oportunidades son analizadas desde una perspectiva académica considerando cómo son reconocidas, desarrolladas y exploradas para ofrecer bienes y servicios de valor económico, social y ecológico.
Para obtener la certificación, las empresas deben someterse a un riguroso proceso de evaluación en el que se mide el impacto que generan en cinco áreas clave del modelo de negocio: Gobernanza, Trabajadores, Medio Ambiente, Comunidad y Clientes, como se muestra en la figura 1 (Zebryte y Jorquera, 2017).

Materiales y método
La metodología de investigación adoptada en este estudio es mixta (Bianchi et al., 2020). Para llevar a cabo esta investigación, se utilizó tanto el enfoque fenomenológico como la teoría fundamentada de Strauss y Corbin (1990), con el objetivo de respaldar una perspectiva argumentativa hacia la protección de la representación de la realidad de un país y el aporte de las organizaciones ante los desafíos de la sostenibilidad. En esta línea, el enfoque mixto se enmarcó en una orientación naturalista, siguiendo el procedimiento delineado por González-Díaz et al. (2021). Estos autores estructuraron el análisis en cinco fases, como se presenta en la figura 2. La metodología se apoyó en la combinación de la teoría fundamentada con datos provenientes de una base de más de 4000 organizaciones listadas en el Registro del Sistema B Corp a nivel global. De este conjunto, 425 organizaciones se encuentran en Chile, abarcando el período comprendido entre 2014 y 2023.

Etapa 1. Población y Pregunta Problema (PPP): a nivel mundial existen más de 4000 empresas B certificadas de las cuales 1000 se encuentran en América Latina y el Caribe, para efectos de la investigación se exploraron 425 empresas como muestra representativa, con un margen de error del 5 % y un nivel de confianza de 95 % y 50 % de heterogeneidad dado a la información encontrada en el directorio de empresas B. El estudio responde a tres preguntas claves ¿Cuáles son los mecanismos incorporados por las empresas que contribuyen a la marca país a través de la sustentabilidad de los procesos productivos? ¿En qué medida las empresas B en Chile se convierten en embajadoras de la identidad y los valores del país en el escenario global? ¿Cuál es el impacto de las empresas B en abordar problemas de crisis sociales causadas por la globalización y desafíos medioambientales en la comunidad?
Etapa 2. Entrevistas Espontáneas Categoriales (EEC): estas fueron extraídas del directorio oficial de las empresas B donde los informantes claves expresan sus experiencias al gestionar una empresa de este tipo, para luego poder determinar las categorías orientadoras. Los documentos de las entrevistas no se encuentran en este documento por economía del espacio.
Etapa 3. Categorías orientadoras (CO): tomando en consideración las respuestas de los informantes clave de las diferentes empresas objeto de estudio, y bajo los siguientes criterios: Propósito (pc01), partes interesadas y grupos de interés (pc02), contribución social, crecimiento económico y desarrollo humano (pc03), certificación (pc04) Impacto a la marca país (pc05), posteriormente se realizó una nube de palabras para determinar una codificación por grupo y poder establecer las CO, que responden a las empresas que contribuyen a la marca país a través de la sustentabilidad de los procesos productivos. La distribución de la unidad de análisis se presenta en la tabla 1.
Etapa 4. Convergencia (C): la convergencia de informantes es agrupada de acuerdo con las categorías orientadoras mediante las citas y códigos abiertos. Con ello, se estableció una red semántica donde destaca el enraizamiento y la densidad de cada categoría, para posteriormente evaluar el índice de concurrencia. Finalmente, se establece el manejo de discurso que evidencia la teoría fundamentada desde hallazgos empíricos, el cual indica el rango promedio de menciones del enraizamiento y la densidad, para determinar aquellos indicadores que se encuentren por encima del promedio y con ello poder dar una interpretación de resultados.
Etapa 5. Análisis e interpretación de resultados (AIR): para alcanzar el objetivo del estudio, se utilizó el software Atlas.Ti9 para obtener redes semánticas con códigos abiertos, tablas de enraizamiento y densidad, diagrama de Sankey y cálculo de emergencia con datos cuantitativos. Estos pre-códigos fueron complementados con códigos adicionales (codificación axial, acxx) que se interpretaron como funciones emergentes y de relación, como “causa-efecto”, “dependencia”, “sinergia” e “influencia”. Estos análisis permitieron formular una propuesta final resultante (rpxx).
Unidad de análisis
Se ha utilizado el Directorio de Empresas B en América Latina y el Caribe, para contactar a CEOs y gerentes que trabajan en Empresas B. Para efectos de la presente investigación y en resguardo de los criterios éticos solo se hará énfasis en la cantidad de empresas existentes en Chile, considerando criterios de selección determinados en la tabla 1. Recalcando en la tabla 1 sus características, incluido el impacto según la medición y estándares de B Lab. (2022). Según la evaluación de impacto B es del 1-100, se obtiene una puntuación general según las acciones que realice la empresa. La Corp B, trabaja con una puntuación media de las empresas ordinarias que completan la evaluación. Desde los indicadores del modelo de negocios, gobernanza, trabajadores, Comunidad, Ambiente, Clientes y subindicadores como Puntuación general de impacto B, califica para la certificación B Corp, Este impacto sirve como una hoja de ruta para evaluar y crear caminos de mejora post crisis e incrementar el impacto positivo de las empresas que tienen este sentido de pertenencia hacia el crecimiento económico, desarrollo social y resguardo a los recursos naturales (ver tabla 1).

La tabla 1 muestra las empresas B en Chile dedicadas a la comercialización de productos y prestación de servicios certificadas desde el 2014 al 2022, es importante mencionar que dada la rigurosidad muchas de ellas son supervisadas anualmente, resultando 425 organizaciones sustentables que participan en estas categorías, evidenciando que las dificultades más desafiantes de la sociedad no son determinadas solo por actores del Estado y las empresas, sino también por otras organizaciones que empoderan la economía de una nación (Nigri y Del Baldo, 2018).
Resultados
Basándose en la teoría fundamentada y tras analizar diversas empresas, se encontró que estas combinan las utilidades económicas, sociales y ecológicas junto con el desarrollo social para crear un modelo de producción que se define por el impacto de la empresa en cuatro componentes clave: propósitos, partes interesadas, contribución social y certificación. Luego de realizadas las entrevistas, estas fueron analizadas en el Atlas.Ti9, permitiendo crear una nube de palabras permitiendo una identificación rápida y visual de conceptos relacionados con el modelo y la filosofía de las Empresas B (Saiz-Álvarez et al., 2020) (ver figura 3 y 4).

El análisis de la nube de palabras puede permitir una identificación rápida y visual de conceptos relacionados con la filosofía de las Empresas B, estos términos son fundamentales para la investigación y sirven de base para un análisis más profundo (ver figura 4).

El modelo de impacto empresarial precisa tener un propósito bien definido, este debe ser claro y estar alineado con la generación de un impacto positivo en términos económicos y sociales, además de estar relacionado con la creación de un valor sostenible en las naciones que apuntan a ser referentes. La identificación de las partes interesadas está relacionada con las expectativas que se tienen como empleados, clientes, proveedores, comunidades locales y medioambiente, con esto el modelo permitirá abordar las necesidades de las partes involucradas. Por otro lado, la certificación representa una validación externa con reconocimiento oficial que avala que una empresa cumple con los estándares y criterios relacionados con un impacto social, ambiental o ético.
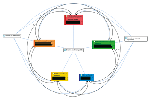
Tras el análisis cualitativo de las entrevistas a los informantes claves, se genera la siguiente red semántica (figura 5), que ilustra la construcción de significados a partir de los discursos de los entrevistados, según los siguientes códigos de grupo: Discursos sobre un propósito (PC-01), Partes interesadas y grupos de interés (PC-02), Contribución social, crecimiento económico y desarrollo humano (PC-03), Certificación (PC-04) y Decisión de Impacto (PC-05).

En la red semántica se establecen conexiones interrelacionadas entre los cinco códigos de grupo: “partes interesadas y grupos de interés”, “discurso sobre un propósito”, “contribución social”, “crecimiento económico y desarrollo humano” y “certificación e impacto en la marca país”. La teoría de los stakeholders resulta fundamental para comprender las expectativas, necesidades e intereses que engloban a las partes interesadas y grupos de interés pertinentes. Esta teoría sienta las bases para la identificación de las partes interesadas clave y para la comprensión de cómo sus perspectivas se entrelazan con los diversos aspectos abordados en cada uno de los códigos. Del mismo modo, la teoría de los recursos y capacidades aborda la manera en que una organización aprovecha sus recursos internos y habilidades para alcanzar sus objetivos y ventajas competitivas. En este contexto, es esencial identificar los recursos y capacidades necesarios en la ejecución de iniciativas relacionadas con el “discurso sobre un propósito” y la “contribución social”. Esta teoría provee un lente a través del cual se puede analizar cómo las organizaciones movilizan sus recursos para respaldar sus acciones y contribuciones hacia un propósito y beneficios sociales concretos.

La tabla 2 explica la ruta de investigación a seguir, donde las categorías orientadoras (CE) dirigen el rumbo del estudio, a partir de ellas se detalla a continuación los discursos obtenidos por los informantes y la interconexión que existe entre ellos a manera de códigos de grupo (CG) para poder así determinar las categorías emergentes (CEM).
Análisis de categoría orientadora para los stakeholders

Para la teoría de los stakeholders se obtuvieron (GS) 18 documentos relacionados con un total de (Gr) 30 citas. La certificación obtuvo tres menciones con el equivalente al 10 %; la contribución social, crecimiento económico y desarrollo humano con dos citaciones representado por el 6.67 %; discurso con propósito con 11 opiniones y un 36.67 %; impacto a la marca país con cuatro citas y un 13.33 %; y partes interesadas y grupos de interés con 10 menciones y un 33.33% relativo.
Con base en estos resultados, se puede observar que la categoría emergente “discursos sobre un propósito” destaca con un 36.67 %, ya que todos los informantes resaltaron la importancia que este tema tiene para las empresas B.
El análisis del gráfico permite identificar en su punto más alto los discursos con propósito que destacaron en menciones y para los que se considera como categoría emergente.

Discurso sobre un propósito (PC01)
Las B Corp son un innovador tipo de organizaciones que buscan el bien común a través de la actividad económica lucrativa. Su enfoque va más allá del beneficio económico, ya que también se centran en la creación de impacto social y ecológico positivo. Estas empresas se destacan por mantener elevados estándares de transparencia y rendición de cuentas. Al igual que las empresas civiles, su objetivo es utilizar el poder de la empresa para generar un impacto positivo en la sociedad y el medioambiente. A continuación, mostrarán los testimonios que fueron recogidos, evidenciado los pre-códigos de las empresas B en Chile (ver figura 6).

La densidad (D) refiere a los códigos que siempre estarán relacionados entre sí con un valor de 4, el enraizamiento (E) señala que del total informantes clave únicamente 11 entrevistados opinaron respecto a los discursos sobre un propósito (DP) y partes interesadas y grupos de interés (PI). La forma en la que reciben estos códigos influencia uno del otro es debido a que no solamente se debe tener un propósito de éxito financiero, sino que también se consideran las acciones realizadas que intervienen en los grupos de interés.
Partes interesadas y grupos de interés (pc02)
Como analogía, se observa la intención de utilizar las fuerzas del mercado para abordar problemas sociales y/o ambientales en las comunidades en las que operan (Groppa y Sluga, 2015). Esta respuesta se materializa a través de los productos y servicios que ofrecen, así como, mediante sus prácticas laborales y ambientales. Quizás la diferencia más notable entre ambos grupos radique en el enfoque hacia procedimientos formales y objetivos para cumplir con su misión específica.
Análisis de la teoría de los recursos y capacidades

Como se observa en la tabla 4, para la teoría de los recursos y capacidades se obtuvieron (GS) 11 documentos relacionados con un total de (Gr) 19 citas. La certificación obtuvo tres menciones con el equivalente al 15.79 %; la contribución social, crecimiento económico y desarrollo humano con ocho citaciones representado por el 42.11 %; discurso con propósito con tres opiniones y un 15.79 %; impacto a la marca país con dos citas y un 10.53 %; y partes interesadas y grupos de interés con tres menciones y un 15.79 % relativo.
Con estos resultados, se observa que las contribuciones sociales, el crecimiento económico y el desarrollo humano son una categoría emergente con un 42,11 %, lo que pone de manifiesto la importancia que se da a la teoría analizada.

El análisis del gráfico permite identificar en su punto más alto a las contribuciones sociales, crecimiento económico y desarrollo humano con mayor citación y para lo cual es considerado como categoría emergente.
Contribución social, crecimiento económico y desarrollo humano (pc03)
Este tipo de organizaciones comparten muchos puntos en común con las de Economía del Bien Común (EdC), aunque también presentan algunas diferencias (Palacio y Climent, 2018). Una similitud destacada es la intención de utilizar las fuerzas del mercado para abordar problemas sociales y/o ambientales en las comunidades en las que operan (ver figura 7).

La densidad (D) refiere a los códigos que siempre estarán relacionados entre sí con un valor de 4, el enraizamiento (E) señala que del total de informantes clave 11 documentos arrojaron datos relacionados con la forma en que se involucran ya sea de manera dependiente, haciendo sinergia o ejerciendo causa-efecto. El impacto de la marca país está relacionado con la certificación como una causa efecto; influye en las partes interesadas y grupos de interés; hace sinergia con los discursos con propósito y depende de las consideraciones sociales, crecimiento económico y desarrollo humano, este último a su vez hace sinergia con las partes interesadas.
Análisis de la teoría de creación de valor compartido

Para la creación de valor compartido se obtuvieron (GS) 20 documentos relacionados con un total de (Gr) 34 citas (tabla 5). La certificación obtuvo diez menciones con el equivalente al 29.41 %; la contribución social, crecimiento económico y desarrollo humano con cinco citaciones representado por un 14.71 %; discurso con propósito con 6 opiniones y un 17.65%; impacto a la marca país con 11 citas y un 32.35 %; y partes interesadas y grupos de interés con dos menciones y un 5.88 % relativo. Con estos resultados se puede observar como categoría emergente con un 32.35 % el impacto en la marca país.

El análisis del gráfico permite identificar en su punto más alto a el impacto de la marca país con mayor citación y para lo cual es considerado como categoría emergente.
Certificación (pc04)
Para obtener la certificación como empresa B, las compañías deben cumplir con rigurosos estándares sociales, ambientales y de transparencia. Además, es esencial que se comprometan a considerar el interés a largo plazo de todos los grupos vinculados a ellas como criterio para la toma de decisiones (B Lab, 2020). Este proceso de certificación abarca la revisión de cinco áreas: gobernanza, trabajadores, medio ambiente, comunidad y clientes. Para obtener el certificado, es necesario alcanzar un mínimo de 80 puntos sobre 200. Es importante destacar que la certificación no es binaria (cumple-no cumple), sino que incentiva la mejora continua. De esta manera, las capacitaciones y el trabajo en red están diseñados para que las empresas puedan mejorar su puntaje año tras año (ver figura 8).
Impacto a la marca país (pc05)
Los CEO de estas empresas enfrentan el desafío de equilibrar los derechos de los accionistas a recibir utilidades con los intereses de otros grupos de interés, como los colaboradores o trabajadores, la cadena de valor, el medio ambiente y las comunidades donde operan (Jin, 2018). Estas acciones también repercuten en la imagen y reputación del país a nivel internacional. De hecho, las empresas desempeñan un papel crucial en la construcción de la marca país, ya que sus actividades y comportamientos influyen en la percepción que se tiene del país de origen (Rocha y Wyse, 2020). Por lo tanto, es de suma importancia que las empresas realicen enmiendas legales en sus estatutos si no adoptaron esta perspectiva desde su inicio, a fin de alcanzar la certificación (B Lab, 2017). En América Latina, la organización que coordina y agrupa a las empresas B es Sistema B, que tiene presencia en varios países, entre ellos Chile.

La densidad (D) refiere a los códigos que siempre estarán relacionados entre sí con un valor de 4, el enraizamiento (E) señala que del total informantes clave únicamente 11 entrevistados opinaron respecto al impacto de la marca país (IMP) y 13 encuestados señalaron temas sobre la certificación (C). La certificación puede tener un impacto positivo en la marca país al demostrar que las empresas y productos del país cumplen con ciertos estándares y normas en términos de sostenibilidad, responsabilidad social, calidad, entre otros aspectos importantes.

El diagrama representa los flujos de información obtenida a través de las encuestas, cada listón está conectado por nodos que muestran la dirección del flujo, todos relacionados entre sí; el número de cada nodo representa los valores absolutos de cada codificación y la suma entre ellos permite determinar las categorías emergentes, dando como resultado CVC con valor absoluto 34 y TSH con 30 citas respectivamente.

La tabla 6 muestra las categorías orientadoras de la investigación, que son: Creación de valor compartido (CVC) con 20 entrevistados y 34 citas; Teoría de los recursos y capacidades (TRC) con 11 informantes y 19 citas; y Teoría de los stakeholders (TSH) con 18 encuestados y 30 citas. Los códigos de grupo permitieron identificar las relaciones absolutas y relativas entre ellos. En cuanto a la Certificación (C), se obtuvieron opiniones de 16 personas, lo que representa un 19 % de la muestra total; para la Contribución social, crecimiento económico y desarrollo humano (CSCEDH) se registraron respuestas de 15 informantes, equivalente al 18 % de la muestra; para los Discursos sobre un propósito (DP) se contó con 20 encuestados, con una frecuencia relativa del 24 %; para el Impacto de la marca país (IMP) se encontraron 17 documentos, representando un 20 %; y finalmente, para las Partes interesadas y grupos de interés (PI) se recopilaron opiniones de 15 informantes, abarcando un 18 % de la muestra analizada.
A través de este análisis, se observa que en las últimas décadas ha surgido un movimiento empresarial que busca integrar el propósito social y ambiental en su ADN, lo que se refleja en las diversas categorías identificadas y en las opiniones de los entrevistados. Estas tendencias indican un cambio significativo en la forma en que las organizaciones abordan su responsabilidad social e impacto de la marca país.
Discusión y conclusiones
El objetivo de la investigación fue demostrar cómo estas empresas han asumido su rol como embajadoras de la identidad y valores del país a través de sus procesos productivos, así como las motivaciones que las han llevado a ser parte de este tipo de empresas con propósitos sociales y comerciales (Kim et al., 2019, Campos, 2016). Se ha evidenciado en los resultados de esta investigación que las acciones, valores y comportamientos de estas empresas pueden ejercer una influencia significativa en la percepción y valoración de Chile a nivel global a través de la Teoría de los recursos y capacidades (TRC), Teoría de los stakeholders (TSH), Certificación (C), Contribución social, crecimiento económico y desarrollo humano (CSCEDH), Partes interesadas y grupos de interés (PI) e Impacto de la marca país (IMP). En este sentido, se destaca la importancia de que las empresas B sean plenamente conscientes de su responsabilidad en la construcción y promoción de la marca país, adoptando prácticas que contribuyan a una imagen y reputación positivas (Saiz-Álvarez et al., 2020).
La investigación ha destacado la relevancia de las empresas B como una variable fundamental e independiente en su objetivo de impactar positivamente a la sociedad (Rocha y Wyse, 2020). Partiendo lo comentado por Bianchi et al. (2020), se enfatiza la necesidad de que estas organizaciones se enfoquen en el bienestar de la sociedad, más allá de la concepción tradicional de una “sociedad de organizaciones”. Para lograrlo, se ha considerado crucial la información proporcionada por las organizaciones que promueven el movimiento de empresas B y las certificadoras (Boffa et al., 2023). Los hallazgos también han resaltado que estas empresas se identifican profundamente con su filosofía y principios, llevando a cabo una revisión interna de sus procesos y modelos de negocios para identificar un propósito social que contribuye positivamente a la sociedad y que es reconocido a través de la certificación B (Stubbs, 2017).
En consecuencia, se ha demostrado que las empresas B en Chile desempeñan un papel crucial como agentes de cambio y generadoras de bienestar social. A partir de lo anterior, Stubbs (2017), manifiesta su enfoque en abordar problemas de crisis sociales y desafíos medioambientales en la comunidad, así como, su impacto positivo más allá de las fronteras nacionales, lo que ha posicionado a Chile como un país con una imagen sólida y favorable en el ámbito internacional desde los aspectos que contribuyen al desarrollo sostenible. Esta investigación aporta nuevos conocimientos al campo de las ciencias administrativas y económicas, proporcionando una profunda comprensión de cómo las empresas B pueden contribuir a la marca país y al desarrollo sostenible. La prospectiva investigativa apunta a la identificación y análisis de los mecanismos utilizados por estas empresas para brindar una base sólida para la formulación de estrategias efectivas tanto en el ámbito empresarial como gubernamental. No obstante, se reconoce que esta investigación presenta ciertas limitaciones, el estudio se ha enfocado exclusivamente en el contexto chileno, lo que podría limitar la generalización de los resultados a otras regiones o países, por otro lado, es preciso considerar la representatividad de las empresas B en Chile respecto a otras empresas sin esta certificación. Por ello, se sugiere para futuras investigaciones ampliar el alcance geográfico y considerar diferentes contextos culturales y económicos en la región donde estas empresas se encuentran posicionadas, de acuerdo con el directorio de Corp B en América Latina y el Caribe; así como realizar comparativas con el resto de las tipologías de empresas.
Apoyos y soporte financiero de la investigación
Entidad: Vicerrectoría de Investigación y Doctorados, Universidad Autónoma de Chile.
País: Chile.
Ciudad: Santiago.
Proyecto subvencionado: Vicerrectoría de Investigación y Doctorados, Universidad Autónoma de Chile.
Código de proyecto: Resolución de Rectoría N°337/2014
Referencias bibliográficas
Sánchez-Ortega, J. A., Seminario-Polo, A., y Oruna-Rodríguez, A. M. 2021. Responsabilidad social y la gestión de calidad: Empresa Peruana de Seguros. Retos, Revista de Ciencias Administrativas y Económicas, 11(21), 1-15. https://doi.org/10.17163/ret.n21.2021.07
B Lab. 2017. Why B Corps Matter. https://bit.ly/3qX7s5A
B Lab. 2020. Why B Corps Matter. https://bit.ly/3qX7s5A
B Lab 2022. Why B Corps Matter. https://bit.ly/44E8tNC
Barua, A., y Ioanid, A. 2020. Country brand equity: the decision making of corporate brand architecture in cross-border mergers and acquisitions. Sustainability, 12(18), 7373. https://doi.org/10.3390/su12187373
Boffa, D., Prencipe, A., Papa, A., Corsi, C., y Sorrentino, M. 2023. Boosting circular economy via the b-corporation roads. The effect of the entrepreneurial culture and exogenous factors on sustainability performance. International Entrepreneurship and Management Journal, 19, 523-561. 1-39. https://doi.org/10.1007/s11365-023-00835-8
Bianchi, C., Reyes, V., y Devenin, V. 2020. Consumer motivations to purchase from benefit corporations (B Corps). Corporate Social Responsibility and Environmental Management, 1-13 1-9. https://doi.org/10.1002/csr.1897
Campos, V. 2016. La economía social y solidaria en el siglo XXI: un concepto en evolución. Cooperativas, B corporations y economía del bien común. Oikonomics. Rev. Econ. Empr. Soc. 6, 6-15. https://doi.org/10.7238/o.n6.1602
Chen, X., y Kelly, T. F. 2015. B-corps. A growing form of social enterprise: tracing their progress and assessing their performance. J. Leadersh. Organ. Stud.,22(1), 102-114. https://doi.org/10.1177/1548051814532529
De Oliveira Cortes, L. H., Zappes, C. A., y Di Beneditto, A. P. M. 2019. Sustainability of mangrove crab (Ucides cordatus) gathering in the southeast Brazil: A MESMIS-based assessment. Ocean & Coastal Management, 179, 104862. https://doi.org/10.1016/j.ocecoaman.2019.104862
Donadei, M. 2019. El papel de la participación en la transición socio-ecológica de la ciudad. RETOS. Revista de Ciencias de la Administración y Economía, 9(17), 55-70. https://orcid.org/0000-0003-1620-1459
Gasco, L., Acuti, G., Bani, P., Dalle Zotte, A., Danieli, P. P., De Angelis, A., Fortina, R., Marino, R., Parisi, G., Piccolo, G., Pinotti, L., Prandini, A., Schiavone, A., Terova, G., Tulli, F., y Roncarati, A. 2020. Insect and fish by-products as sustainable alternatives to conventional animal proteins in animal nutrition. Italian Journal of Animal Science, 19(1), 360-372. https://doi.org/10.1080/1828051X.2020.1743209
González-Díaz, R. R., Acevedo-Duque, Á. E., Guanilo-Gómez, S. L., y Cruz-Ayala, K. 2021. Ruta de Investigación Cualitativa - Naturalista: Una alternativa para estudios gerenciales. Revista de Ciencias Sociales (Ve), XXVII(Especial 4), 334-350. https://doi.org/10.31876/rcs.v27i.37011
Groppa, O., y Sluga, M. L. 2015. Empresas y bien común Caracterización de las empresas de Economía de Comunión y empresas B en la Argentina. Cultura Económica, 33(89), 8-24. https://bit.ly/3L1eXiv
Harrison, R. D., Sreekar, R., Brodie, J. F., Brook, S., Luskin, M., O’Kelly, H., Rao, M., Scheffers, B., y Velho, N. 2016. Impacts of hunting on tropical forests in Southeast Asia. Conservation Biology, 30(5), 972-981. https://doi.org/10.1111/cobi.12785
Jin, C. H. 2018. The effects of creating shared value (CSV) on the consumer self-brand connection: perspective of sustainable development. Corp. Soc. Responsibil. Environ. Manag. 25, 1246-1257. https://doi.org/10.1002/csr.1635
Kim, M. Y., Moon, S., e Iacobucci, D. 2019. The influence of global brand distribution on brand popularity on social media. Journal of International Marketing, 27(4), 22-38. https://doi.org/10.1177/1069031X19863307
Lim, J.-S., Pham, P., y Heinrichs, J.H. 2020. Impact of social media activity outcomes on brand equity. Journal of Product & Brand Management, 29(7), 927-937. https://doi.org/10.1108/JPBM-03-2019-2298
Mejía-Giraldo, J. F. 2020. Relación entre el principio de reciprocidad y el compromiso del consumidor. RETOS. Revista de Ciencias de la Administración y Economía , 10(20), 249-264. https://doi.org/10.17163/ret.n20.2020.04
Nigri, G., y Del Baldo, M. 2018. Sustainability Reporting and Performance Measurement Systems: How do Small-and Medium-Sized Benefit Corporations Manage Integration? Sustainability , 10(12), 4499. https://doi.org/10.3390/su10124499
Palacio, J. R. S., y Climent, V. C. 2018. Economía del Bien Común y finanzas éticas. CIRIEC-España, revista de economía pública, social y cooperativa, (93), 241-264. https://doi.org/10.7203/CIRIEC-E.93.11012
Paeleman, I., Guenster, N., Vanacker, T., y Siqueira, A. C. O. 2023. The consequences of financial leverage: Certified B Corporations’ advantages compared to common commercial firms. Journal of Business Ethics, 1-17. https://doi.org/10.1007/s10551-023-05349-5
Pecotich, A., y Ward, S. 2007. Global branding, country of origin and expertise: An experimental evaluation. International Marketing Review, 24(3), 271-296. https://doi.org/10.1108/02651330710755294
Rocha, C., y Wyse, F. 2020. Host country brand image and political consumerism: The case of Russia 2018 FIFA World Cup. Sport Marketing Quarterly, 29(1), 62-76. https://doi.org/10.32731/SMQ.291.032020.05
Rodrigo-Cano, D., Picó, M. J., y Dimuro, G. 2019. Los Objetivos de Desarrollo Sostenible como marco para la acción y la intervención social y ambiental. RETOS. Revista de Ciencias de la Administración y Economía , 9(17), 25-36. https://doi.org/10.17163/ret.n17.2019.02
Saiz-Álvarez, JM, Vega-Muñoz, A., Acevedo-Duque, Á., y Castillo, D. 2020. B Corps: Un enfoque socioeconómico para la poscrisis del COVID-19. Fronteras en psicología, 11. https://doi.org/10.3389/fpsyg.2020.01867
Salgado-Beltrán, L. y Beltrán-Morales, L. F. 2011. Factores que influyen en el consumo sustentable de productos orgánicos en el noroeste de México. Universidad y ciencia, 27(3), 265-279. https://bit.ly/3P7QM3w
Sánchez-Ortega, J. A., Seminario-Polo, A., y Oruna-Rodríguez, A. M. 2021. Responsabilidad social y la gestión de calidad: Empresa Peruana de Seguros. Retos, Revista de Ciencias Administrativas y Económicas , 11(21), 1-15. https://doi.org/10.17163/ret.n21.2021.07
Sanchís Palacio, J. R., Campos Climent, V., y Ejarque Catalá, A. T. 2020. La Economía del Bien Común como modelo transformador. Análisis comparativo por países en Europa. Revista de Economía Mundial, (54), 1-22. https://doi.org/10.33776/rem.v0i54.3850
Sevin, H. E. 2014. Understanding cities through city brands: City branding as a social and semantic network. Cities, 38, 47-56. https://doi.org/10.1016/j.cities.2014.01.003
Silva, E. 2013. Empresas B. Pontificia Universidad Católica de Chile.
Strauss, A., y Corbin, J. M. 1990. Basics of qualitative research: Grounded theory procedures and techniques. SAGE Publications.
Stubbs, W. 2017. Characterising B corps as a sustainable business model: An exploratory study of B Corps in Australia. Journal of Cleaner Production, 144, 299-312. https://doi.org/10.1016/j.jclepro.2016.12.093
Suárez, J. C., Paredes, S. S., y Ortega, G. R. 2017. La cultura organizacional y su influencia en la sustentabilidad empresarial. La importancia de la cultura en la sustentabilidad empresarial. Estudios Gerenciales: Journal of Management and Economics for Iberoamerica, 33(145), 352-365. https://doi.org/10.1016/j.estger.2017.11.006
Zebryte, I., y Jorquera, H. 2017. Chilean tourism sector “B Corporations”: evidence of social entrepreneurship and innovation. International Journal of Entrepreneurial Behavior & Research, 23(6), 866-879. https://doi.org/10.1108/IJEBR-07-2017-021
Notas