MONOGRÁFICO
Predicción del comportamiento de compra online: una aplicación del modelo S-O-R
Prediction of online purchase behavior: an application of the S-O-R Model
Predicción del comportamiento de compra online: una aplicación del modelo S-O-R
RETOS. Revista de Ciencias de la Administración y Economía, vol. 14, núm. 27, pp. 21-33, 2024
Universidad Politécnica Salesiana

Recepción: 31 Diciembre 2023
Revisado: 24 Enero 2024
Aprobación: 26 Febrero 2024
Publicación: 01 Abril 2024
Resumen: El objetivo de este estudio es evaluar el efecto de la atmósfera, definida como el diseño consciente del ambiente de la tienda para crear ciertas respuestas en los compradores, en los valores de compra, la actitud hacia la compra y las emociones sobre la intención de recompra en una tienda online, basado en el modelo Estímulo-Organismo-Respuesta (S-O-R, por sus siglas en inglés). Aunque estos elementos han sido estudiados ampliamente en el contexto de tiendas físicas, artículos recientes que analizan la influencia de estos elementos en el ambiente online muestran la relevancia de estudios como este en investigaciones académicas actuales de mercadeo. Los resultados de una encuesta realizada a 306 usuarios de una tienda farmacéutica online, residentes de Venezuela y otros países de América Latina, se analizaron usando ecuaciones estructurales. Los hallazgos permiten concluir que el uso del modelo S-O-R es apropiado en la predicción del comportamiento de compra online, y confirman que el valor de compra hedónico tiene un impacto directo significativo tanto en la actitud hacia las compras como en la compra emocional. Por otra parte, el valor de compra utilitario afecta negativamente la compra emocional y el factor informático favorece la actitud hacia las compras. Por último, la actitud hacia las compras y la compra emocional predicen la intención de recompra. Se discuten las implicaciones para los especialistas en marketing.
Palabras clave: atmósfera de tienda online, hedónico, utilitario, actitud, emoción, recompra, SOR, MEE. Atmósfera de tienda online, hedónico, utilitario, actitud, emoción, recompra, SOR, MEE.
Abstract: The objective of this study was to evaluate the effect of the online store atmosphere, shopping values, attitude toward online shopping and emotions on the repurchase intention in an online store, based on the Stimulus-Organism-Response model (S-O-R). Although these elements have been studied in the context of brick-and-mortar stores, recent articles that analyze the influence of these elements in the online environment demonstrate the relevance of this study in current marketing research. The results of an online survey conducted with 306 users of an online pharmaceutical store, which included residents of Venezuela and of other Latin American countries, were analyzed using structural equations, evaluating both the measurement model and the relationship model. The findings allow us to conclude that the use of the S-O-R model is appropriate in predicting online purchase behavior, having achieved an adequate fit, and confirm that the hedonic purchase value has a significant direct impact on both the attitude toward online shopping and the emotional purchase. On the other hand, the utilitarian purchase value negatively affects the emotional purchase and the computer factor favors the attitude toward online purchase. Finally, the attitude toward online shopping and the emotional purchase predicts the repurchase intention. Implications for marketers are discussed.
Keywords: online store atmosphere, hedonic, utilitarian, attitude, emotional, repurchase, SOR, SEM.
Cómo citar:
Csoban-Mirka, E., Esqueda-Henríquez, S. y Ríos, A. (2024). Predicción del comportamiento de compra online: una aplicación del modelo S-O-R. Retos Revista de Ciencias de la Administración y Economía, 14(27), 21-34.
Introducción
El Internet ha llevado al comercio a una era electrónica al cambiar la forma en que los consumidores buscan, evalúan, compran y disponen de productos y servicios. El número de compradores en línea ha aumentado en los últimos años y se estima que de 2022 a 2023 se sumaron 80 millones de compradores en línea, lo que significa un crecimiento interanual del 3,1 %.
El comercio electrónico ha crecido ininterrumpidamente desde la aparición de plataformas como Amazon o eBay a mediados de la década de 1990 y ha sido casi exponencial en los últimos años, provocando que las tiendas minoristas presten especial atención al medio online. Debido al impacto significativo de las ”señales del ambiente” o atmósfera en las tiendas tradicionales sobre la actividad de los compradores, el interés por el efecto de estas señales se ha trasladado al comercio en línea para explorar si los principios que se aplican al comercio minorista tradicional también se aplican a la experiencia de compra en línea.
La atmósfera es un aspecto crítico e incluye los elementos físicos o características del interior de una tienda como la iluminación, el aroma, la música y la disposición de la mercancía (Baker et al., 1994). Muchos investigadores en las últimas décadas han planteado preguntas sobre qué variables ambientales afectan los estados emocionales de los consumidores, cómo se ve afectado el comportamiento de compra posterior, cómo una empresa debe diseñar la experiencia multisensorial en la tienda para promover la compra y garantizar la compra y el retorno de su inversión (Donovan et al., 1994; Spence, 2022) y recientemente estas mismas preocupaciones se han planteado en el contexto de las tiendas en línea (De Aguiar et al., 2019; Anwar et al., 2020).
En 1973, Kotler señaló que uno de los elementos más influyentes a la hora de comprar un producto es el ambiente del lugar donde se encuentra o exhibe este producto e instó a comprender y utilizar todo el poder de la atmósfera de la tienda como una herramienta de marketing. Originalmente, definió la atmósfera como “el diseño consciente del entorno de la tienda para crear ciertas respuestas en los compradores (...) específicamente es el esfuerzo por producir efectos emocionales que aumenten la probabilidad de compra del cliente” (p. 50).
Para descifrar estas influencias y comprender el comportamiento del consumidor, se proponen teorías y se desarrollan modelos que se prueban tanto con herramientas de investigación tradicionales como, más recientemente, con la aparición del neuromarketing, que proporciona técnicas para medir las respuestas cerebrales y emocionales de los consumidores cuando se enfrentan a diferentes estímulos (Shukla, 2019). Las teorías en marketing son esenciales para identificar los determinantes del comportamiento del consumidor y desarrollar hipótesis sobre cómo interactúan estos determinantes. El presente estudio se basa en el modelo S-O-R (por sus siglas en inglés) de psicología cognitiva (Eroglú et al., 2001) y tiene como objetivo evaluar el efecto de algunos estímulos en la atmósfera de la tienda online junto con variables internas de los consumidores sobre la intención de compra.
Modelo S-O-R: Estímulo-Organismo-Respuesta
El entorno o atmósfera física se ha entendido como el conjunto de variables presentes en la tienda, como la música, la luz, el color, el olfato y el diseño del espacio, capaces de promover una respuesta de compra en el consumidor. El interés por descifrar el impacto de estos factores ha llevado a proponer modelos que ayuden a predecir el comportamiento de compra. En las tiendas físicas, Donovan y Rossiter, en 1982, adaptaron el modelo de psicología ambiental de Mehrabian y Russel (1974) con la intención de analizar el impacto de los factores del estímulo o entorno de la tienda junto con algunas características de las personas en la respuesta de compra. El modelo S-O-R, propone que las características del entorno (Estímulo) promueven ciertos estados emocionales y reacciones cognitivas (Organismo), que determinan comportamientos de acercamiento o alejamiento de la tienda (Respuesta).
Más explícitamente, el estímulo (S) se refiere a aquello que afecta los estados internos y el proceso de decisión del individuo, incentivándolo a actuar; el organismo (O) se entiende como el conjunto de estados y procesos afectivos y cognitivos internos que intervienen entre el estímulo y las respuestas del individuo. Los estados afectivos o emocionales se caracterizaron originalmente, siguiendo a Mehrabian y Russell (1974) en tres dimensiones, identificadas por el acrónimo PAD: Placer- Desplacer; Activación-Evitación y Dominancia-Sumisión. Los estados cognitivos se asocian con todo lo que tiene lugar en la mente durante la adquisición, procesamiento, retención y recuperación de la información, a saber: conocimiento, memoria, comprensión, creencias y actitudes. La respuesta (R) se denomina acción o reacción final del consumidor, incluidas las reacciones psicológicas tales como actitudes y comportamientos según sean de acercamiento, como podrían ser la aproximación física, la exploración, la permanencia o la afiliación; o evitación, como el distanciamiento físico o el abandono.
El éxito del modelo S-O-R en la investigación en el sector comercial o minorista se debe a que permite conocer cómo los diferentes estímulos afectan a los consumidores. Para aumentar los comportamientos de compromiso del cliente, a los minoristas les resulta indispensable entender qué factores del entorno producen respuestas emocionales y cognitivas en sus grupo objetivo.
El cambio hacia las compras en las tiendas virtuales implica una redefinición de la atmósfera. Dailey (2004) parafraseando a Kotler (1973) define la atmósfera web como el diseño consciente del entorno web de la tienda para crear ciertas respuestas en los compradores (como afecto positivo y cogniciones positivas, etc.) para aumentar la respuesta favorable de los consumidores (por ejemplo, volver a visitar el sitio, explorar, etc.) y aumentar la probabilidad de compra. Así, se dice que cuando los vendedores en línea diseñan interfaces virtuales (web) con el objetivo de atraer a los consumidores, están utilizando la atmósfera web como una herramienta de marketing.
Eroglu et al. (2001) fueron los primeros en proponer un enfoque sistemático para el estudio del comercio minorista en línea, y adaptaron el modelo S-O-R de Donovan y Rossiter (1982) para describir y explicar cómo las señales atmosféricas en el contexto de una tienda en línea (S) influyen en la cognición, la emoción (O) y la respuesta o el comportamiento de compra (R). Una de los aportes más importantes de estos investigadores ha sido la propuesta de una taxonomía para clasificar las cualidades atmosféricas de las ventas minoristas en línea, y proponen una distinción entre entornos que tienen claves con alta y baja relevancia para la tarea. El ambiente con claves relevantes incluye descriptores del sitio web, verbales o pictográficos, que aparecen en la pantalla y que facilitan y hacen posible la compra por parte del consumidor. Un ejemplo de estas señales sería el contenido verbal que facilita la compra del producto (características de la mercancía, precio, política de devolución), los iconos o imágenes y el mapa del sitio web. Por otro lado, las señales de baja relevancia para la tarea no afectan directamente a que esta se complete, aunque pueden crear una atmósfera que hace que la experiencia de compra sea más agradable, desencadena recuerdos de la compra en la tienda (formato tradicional) o proporciona confianza para la compra a un minorista desconocido, creando un estado de ánimo o imagen del sitio web. Estos signos incluyen colores, bordes, patrón de fondo y tipo de letra, entre otros.
La atmósfera virtual representa un desafío adicional de diseño, ya que incluye elementos tecnológicos típicos de los sistemas de información y aspectos humanos. Con base en la clasificación de Eroglu et al., (2001) y para delimitar las características de la atmósfera de las tiendas online, se han propuesto varias taxonomías (Manganari et al., 2009; Gatautis y Vaiciukynaite, 2013) que combinan funciones tecnológicas de calidad del sistema o diseño de interfaces como la organización de hiperenlaces, funciones personalizadas, velocidad de acceso y autocorrección de errores del servidor con elementos que contribuyen a la satisfacción del usuario categorizados como disfrute, resultados cognitivos, empoderamiento del usuario, credibilidad, organización y apariencia visual de la información (Zhang y Von Dran, 2000) así como factores de interacción entre el usuario y la tecnología: facilidad percibida y utilidad percibida, considerados factores de aceptación de la tecnología de la información (modelo de aceptación de la tecnología clásica). Para Richard (2005), los factores computacionales que determinan la funcionalidad de la tienda virtual corresponden a claves altamente relevantes; mientras que las características de la web que promueven el disfrute, los factores humanos, se consideran claves de baja relevancia (Eroglu et al., 2001).
Hausman y Siekpe (2009) evaluaron el efecto de las características de la interfaz web, factores humanos e informáticos, sobre la intención de comprar en línea e informaron que ambos factores son antecedentes de la compra en línea, específicamente, señalan que elementos como el uso de gráficos, modelos 3D, inclusión de humor, etc., atraen, retienen y motivan a los consumidores a comprar en sitios web y, del mismo modo, factores informáticos como la organización, menús claros, seguridad y privacidad, entre otros, hacen que los consumidores entiendan el diseño del sitio web y busquen productos y compren lo que se ofrece. Los resultados más recientes confirman que el diseño web es un factor clave para la respuesta de compra de los consumidores (Anaya-Sánchez et al., 2020).
Por otro lado, Peng y Kim (2014) incorporaron el valor de compra hedónico y utilitario como motivaciones antecedentes (parte del Estímulo en el modelo S-O-R) que afectan la cognición y la emoción del consumidor. La investigación sobre el comportamiento de compra ha identificado las motivaciones hedónicas y utilitarias como los principales tipos de motivaciones que mueven a las personas. Los términos hedónica y utilitaria siempre aluden, en la literatura relacionada, a cómo los consumidores se orientan hacia la tarea: de manera funcional e instrumental al hablar de lo utilitario; y de manera experiencial, simbólica y estética que evoca diversión, placer y emoción, cuando se habla de lo hedónico (Picot-Coupey et al., 2021).
Peng y Kim (2014) evaluaron el valor de compra hedónico y utilitario sobre la actitud hacia la compra online y la compra emocional, esta última considerada mediadora de la respuesta de intención de recompra. Para los autores, el valor de compra hedónico refleja el potencial de entretenimiento y el valor emocional de las compras, y se indica por el aumento de la emoción, la participación, la libertad percibida, el escapismo, la fantasía y los aspectos emocionales de la experiencia de compra; mientras que el valor de compra utilitario se produce cuando la compra satisface las necesidades de consumo particulares, lo que refleja un resultado orientado a objetivos, cognitivo y no emocional, consistente con la caracterización de Babin et al. (1994). Peng y Kim (2014) mostraron que los valores hedónicos y utilitarios son antecedentes de la actitud hacia las compras en línea y las compras emocionales, así como el entorno de la tienda en línea; a su vez, la actitud hacia las compras en línea es un mediador efectivo de la intención de compra. Finalmente, encontraron que el valor de compra utilitario no tuvo impacto en la compra emocional, y, tampoco la compra emocional predijo la intención de compra. De esta manera, el modelo S-O-R modificado contrastado por estos autores logró un apoyo empírico parcial en los datos.
Moon et al. (2017) evaluaron el efecto de la motivación hedónica y utilitaria en la actitud hacia las compras en línea y también el efecto de la actitud en la intención. Sus hallazgos indican que los aspectos utilitarios ejercen un mayor efecto sobre y desde la actitud sobre la intención de compra en comparación con la motivación hedónica. La evidencia acumulada sobre el efecto de la motivación hedónica y utilitaria no siempre es consistente, sin embargo, el valor hedónico y utilitario se incluyen repetidamente como antecedentes en las investigaciones junto con elementos atmosféricos para evaluar su impacto en diferentes variables mediadoras, como la actitud y la emoción. Sütütemiz y Saygılı (2020) evidenciaron que los motivos de compra hedónicos y utilitarios se aplican válidamente al contexto de compras en línea y tienen un efecto significativo en la intención de compra.
En el marco del modelo S-O-R, los estados cognitivos y afectivos como mediadores se han conceptualizado de diferentes maneras (Eroglú et al., 2001). La actitud hacia las compras en línea ha resultado ser una forma de operacionalizar cómo el consumidor interpreta la información que proviene del entorno de la tienda en línea y luego afecta la intención de compra (Peng y King, 2014). En general, la actitud corresponde a la tendencia de las personas a valorar un objeto, evento, producto o servicio de una manera favorable o desfavorable. Se supone que la actitud hacia las diferentes opciones de consumo disponibles (un producto, tienda o servicio) determina la decisión del consumidor: en una situación de elección, se selecciona la alternativa hacia la que hay una actitud general favorable (Ajzen, 2008; Hebbar, et al., 2020).
En cuanto a los estados afectivos, actualmente se incluyen otras medidas como la regulación emocional, afecto, satisfacción, disfrute, deleite, etc., además de las dimensiones clásicas de Placer-Activación-Dominación propuestas originalmente por Mehrabian y Russel en 1974 (Kim et al., 2014). La regulación de las emociones es una de las formas en que se ha evaluado el impacto del valor hedónico y utilitario en el organismo en el modelo S-O-R. La regulación emocional se entiende como los comportamientos y habilidades de una persona que sirven para modular, inhibir o mejorar la experiencia emocional y su expresión (Calkins y Hill, 2007). El valor de compra hedónico y también utilitario puede evocar respuestas emocionales positivas en el consumidor y el incremento de la respuesta emocional aumenta la probabilidad de compra en la tienda virtual (Bui y Kemp, 2013; Peng y Kim, 2014). Por último, la intención de comprar o utilizar un producto o servicio se utiliza a menudo como un sustituto del comportamiento, ya que se supone que las intenciones son buenos indicadores de lo que las personas realmente harán. La evidencia corrobora el efecto de la actitud positiva hacia las compras en línea y la emoción en la intención de compra (Kim y Park, 2005; Peng y Kim, 2014) y la validez predictiva de las intenciones conductuales (Sheeran, 2002).
La evidencia confirma la solidez del modelo S-O-R para dar cuenta del comportamiento del consumidor en tiendas virtuales (Prashar et al., 2017; Moon et al., 2017; Xiao et al., 2019), así como su flexibilidad para incluir nuevas variables ambientales y mediadoras (Zhu et al., 2020) que respalda el valor teórico y aplicado de continuar la investigación en el área (Saricam, 2023). El presente trabajo extiende la exploración de la relación entre las variables incluidas en el modelo S-O-R tal como fue adaptado por Peng y Kim (2014), incorporando una medición alternativa de los elementos ambientales, clasificados en factores informáticos y humanos (Richard, 2005; Hausman y Siekpe, 2009), en el supuesto de que estas variables configuran la atmósfera web de una manera más completa y podrían optimizar la predicción de la compra en tiendas virtuales, lo cual significa un conocimiento de gran valor para la planificación y ejecución de estrategias de marketing en el comercio electrónico minorista. Para la robustez estadística, también se incorporaron al análisis dos variables de control, sexo y edad, como predictores directos de intención de recompra.[1]
Materiales y método
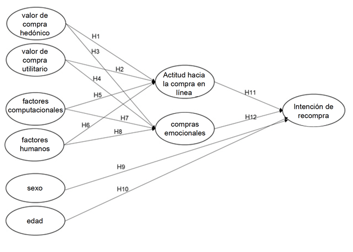
A partir de la revisión anterior, el presente trabajo evalúa el efecto de la atmósfera web de la tienda en términos de características informáticas y humanas, junto con el valor de compra hedónico y utilitario, en la actitud hacia las compras en línea y las compras emocionales, entendidas como variables mediadoras que tienen un impacto final en la intención de recompra en una farmacia online minorista con presencia en Venezuela y Colombia. La propuesta conceptual se ajusta al modelo S-O-R de psicología ambiental. Siguiendo la terminología de Peng y Kim (2014), las hipótesis de trabajo que relacionan los estímulos internos con el organismo se definen de la siguiente manera:
H1: existe una relación positiva entre el valor de compra hedónico y la actitud hacia las compras en línea.
H2: hay una relación positiva entre el valor de compra utilitario y la actitud hacia las compras en línea.
H3: existe una relación positiva entre el valor de compra hedónico y las compras emocionales.
H4: existe una relación positiva entre el valor de compra utilitario y las compras emocionales.
De manera similar, la hipótesis que relaciona los estímulos externos, representados aquí por las dos variables informáticas y factores humanos, con el organismo se definen de la siguiente manera:
H5: hay una relación positiva entre el factor informático y la actitud hacia las compras en línea.
H6: hay una relación positiva entre el factor humano y la actitud hacia las compras en línea.
H7: existe una relación positiva entre el factor informático y las compras emocionales.
H8: existe una relación positiva entre el factor humano y las compras emocionales.
El impacto directo del sexo y la edad en la intención de recompra se formula de la siguiente manera:
H9: existe una relación entre el sexo y la intención de recompra.
H10: existe una relación positiva entre la edad y la intención de recompra.
Finalmente, las hipótesis que relacionan el organismo con la respuesta se definen de la siguiente manera:
H11: hay una relación positiva entre la actitud hacia las compras en línea y la intención de recompra.
H12: existe una relación positiva entre las compras emocionales y la intención de recompra
La relación entre las variables se representa en la figura 1. Se utilizaron modelos de ecuaciones estructurales para evaluar, inicialmente, la confiabilidad y validez de la medida y, posteriormente, las relaciones entre las variables (Hair et al., 2006).

Modelo de investigación propuesto
Instrumentos
El instrumento de medición utilizado se basa en el cuestionario de Peng y Kim (2014) y el de Hausman y Siekpe (2009). A partir del instrumento de Peng y Kim (2014), los ítems de valor de compra hedónico (5 ítems) y utilitario (5 ítems) corresponden a la escala de Babin et al. (1994), quienes avalan su fiabilidad, validez de constructo y validez nomológica a partir de exhaustivas comprobaciones psicométricas en múltiples muestras. La actitud hacia las compras en línea se evaluó con cuatro ítems tomados del trabajo de Lee (2007), la variable compras emocionales incluyó tres ítems propuestos y validados por Bui y Kemp en 2013 y la intención de recompra se midió con cuatro ítems que exploran la probabilidad, seguridad y oportunidad de comprar nuevamente en la tienda virtual. Todos los elementos se miden en una escala Likert de 7 puntos de acuerdo-desacuerdo.
Peng y King (2014) llevaron a cabo la evaluación de la fiabilidad y validez de estas medidas y reportaron valores de alfa de Cronbach entre 0,74 y 0,89 para todas las subescalas como prueba de la consistencia interna de las medidas. Asimismo, realizaron un análisis factorial confirmatorio que reveló un ajuste adecuado de estas medidas.
Hausman y Siekpe (2009) construyeron y validaron un instrumento para evaluar factores informáticos y humanos como elementos de la atmósfera web. Inicialmente, recopilaron un gran número de características del sitio web a partir de entrevistas con usuarios novatos y expertos en sitios web. Después de un proceso de depuración, con la intervención de jueces expertos y muestras de usuarios independientes que redujeron la primera lista de elementos en cada categoría, se realizó un análisis factorial exploratorio, resultando en 7 ítems claramente designados como Factores Humanos y 15 como Factores Informáticos. En el presente estudio, se incluyeron estos factores informáticos y humanos, y se evaluó la importancia asignada por los consumidores en una escala Likert de 7 puntos (no importante-muy importante)
Castillo (2021) utilizó este instrumento después de realizar un estudio piloto que incluyó la traducción, revisión y ajuste de los ítems por parte de jueces expertos en idiomas y psicometría, para garantizar su comprensión y adaptación a la muestra de habla hispana. La evaluación de la consistencia interna de las subescalas indicó su adecuada confiabilidad: el coeficiente alfa de Cronbach más bajo fue de 0,71 y el más alto fue de 0,88; valores que se encuentran en un rango considerado adecuado (Nunnally, 1978)
Participantes
Para evaluar la intención de recompra, se realizó una encuesta en línea. De los 620 participantes que respondieron a la encuesta, 314 no habían realizado una compra en la plataforma en línea de una farmacia minorista en los tres meses anteriores. Por lo tanto, el análisis se realizó con la muestra no probabilística restante de 306 consumidores: el 66.3 % de la muestra estaba compuesta por mujeres y el 33.7 % restante eran hombres. La edad media fue de 33.8 años, la mediana de 30 años y la desviación estándar de 12,7 años. El 96 % de la muestra afirmó residir en Venezuela y alrededor del 3.9 % de la muestra declaró residir en otros países como Argentina, Colombia, México y El Salvador.
Resultados y discusión
Modelo de medición
Se siguió una estrategia de desarrollo en la que se modificó el modelo hasta lograr la mejor versión posible tanto del modelo de medición como del estructural (Hair et al., 2006). Como primer paso, se evaluó la confiabilidad de los constructos a partir del coeficiente alfa de Cronbach, el cual arrojó valores mayores a 0,80, excepto para los factores humanos (HF) (α = 0,74), el valor de compra utilitario (α = 0,76) y la actitud hacia las compras en línea (AOS) (α = 0,79). Una vez verificada la consistencia interna, se estableció el modelo estructural, utilizando el paquete lavaan (0.6-8) de R. Para identificar el modelo factorial, se utilizó el método de estandarización de varianza, que establece la varianza de cada factor en uno (1) pero estima libremente todas las cargas. En el primer modelo de medición evaluado, se eliminó un ítem del constructo de valor de compra utilitario (USV) a partir del resultado de la correlación ítem-test. Los índices comparativos alcanzados entre el modelo teórico y el modelo propuesto indicaron ajustes modestos y, en el análisis de validez convergente, se observó que el valor de la varianza promedio extraída de los constructos CF y HF fue de alrededor de 0,35, muy por debajo del punto de corte tradicional de 0,5 (Fornell y Larcker, 1981). Para mejorar el modelo de medición, se analizaron las correlaciones entre los constructos, se descartaron algunos ítems y se evaluó nuevamente la confiabilidad. La consecuencia de estas modificaciones fue la eliminación del constructo de factores humanos.
El conjunto de indicadores del modelo final se muestra en la tabla 1 junto con las cargas estandarizadas resultantes del modelo de medición, el valor del alfa de Cronbach y la varianza promedio extraída (AVE) para cada uno de los constructos. Se observó una mejora en los índices de ajuste de Tucker-Lewis (0,832) y CFI (0,854), lo que indica un ajuste adecuado. Asimismo, tanto el RMSEA (0,092) como el SMRM (0,078) se encuentran en un rango aceptable.

Resultados de la CFA para el modelo de medición
En el último modelo de medición contrastado, la inspección de los resultados del tabla1 revela que la carga más baja se encuentra en 0,56, lo que supera el criterio establecido por Netemayer et al. (2003) de 0,50. La fiabilidad compuesta del modelo es igual a 0,97, lo que habla a favor de un ajuste adecuado.
La varianza media extraída de los constructos alcanzó valores mayores a 0,50 excepto para AOS (AVE = 0,47), que, sin embargo, está muy cerca de este punto de corte, por lo que la validez convergente se considera aceptable (Fornell y Larcker, 1981). Ninguna de las correlaciones al cuadrado de los constructos fue mayor que la varianza promedio extraída de cualquiera de los constructos, lo que confirma que la medida tiene validez discriminante. A la vista de los resultados, y después de las modificaciones al modelo original, se puede afirmar que el modelo de medición es aceptable: los constructos están razonablemente representados por los indicadores incluidos.
Modelo estructural
Una vez logrado un modelo de medición con un ajuste aceptable, se evaluó el modelo estructural (Hair et al., 2006). Se han utilizado técnicas de SEM para modelar el comportamiento del consumidor en muchos contextos (Forero-Batista y Ortegón-Cortazar, 2023). En cuanto al modelo de relación obtenido, los parámetros estimados correspondientes a efectos directos se muestran en la siguiente figura 2. El mayor impacto se registra en el efecto del valor de compra hedónico (HSV) en las compras emocionales (EP), seguido de la actitud hacia las compras en línea (AOS) en la intención de recompra (RI) y nuevamente el valor de compra hedónico (HSV) en el AOS.

Resultados del modelo estructural
** significativo en el valor p <0.001; Todos los coeficientes están estandarizados. Nota. Correlación múltiple cuadrada (CMC)= Actitud hacia la compra emocional en línea: 0,43; Intención de recompra: 0,51De esta manera, se confirma que el HSV es un antecedente estimulador con un impacto moderadamente alto y estadísticamente significativo en las dos variables consideradas mediadoras, a saber, la AOS y la EP. Los elementos multisensoriales y emocionales relacionados con la experiencia de compra están vinculados a una actitud más positiva hacia las compras online y también promueven una mayor regulación emocional en el momento de la compra. Esto concuerda con los resultados reportados por Peng y Kim (2014), quienes mostraron que los valores hedónicos son antecedentes de la actitud hacia las compras en línea y la compra emocional, mientras que Moon et al. (2017) también han confirmado que la percepción de los atributos hedónicos es un predictor de la actitud hacia las compras en línea.
Por otro lado, se esperaba un efecto directo de USV tanto en AOS como en EP. El valor utilitario no afecta la actitud hacia las compras en línea, según los resultados de la muestra. Los presentes resultados solo permiten aceptar la hipótesis que relaciona la USV con el PE. El valor de utilidad tiene un impacto moderado y negativo sobre EP. El valor utilitario refleja una orientación hacia la adquisición de productos de una manera eficiente, cognitiva y orientada a la tarea y esto indica, en el presente caso, que los consumidores con alto valor de compra utilitario no tienden a utilizar las compras como un regulador de las emociones. Según Koo y Ju (2010), los aspectos informativos y utilitarios de la página de la tienda en línea influyen en el estado emocional y la intención de compra. Los resultados anteriores de Peng y Kim (2014) no encontraron ninguna relación entre la USV y PE y si confirmaron la relación entre USV y AOS.
Para Hausman y Siekpe (2009), los factores Informáticos (CF) como la organización, menús claros, seguridad y privacidad, hacen que los consumidores entiendan el diseño del sitio web y naveguen en busca de productos y compren lo que se les ofrece, resultando en una actitud positiva hacia el sitio, lo que favorece la intención de compra. Por lo tanto, los resultados encontrados en este estudio indican un efecto directo y bajo en la actitud hacia las compras en línea. Cuando los usuarios valoran aspectos de la atmósfera de la página vinculados al diseño, los menús y la información de manera más positiva, esto impacta a una actitud más favorable hacia las compras en línea. Anaya-Sánchez et al. (2020) encontraron que el diseño web influye en la actitud de compra y el comportamiento en el comercio electrónico. Sin embargo, y contrariamente a una de las hipótesis de este estudio, estos factores, que facilitan y hacen comprensible la página web, no ejercen ninguna influencia sobre la EP.
Aunque Hausman y Siekpe (2009) indican que las características de la interfaz web incluyen elementos de diseño tanto humanos como informáticos, y que ambos tienen efectos positivos y son antecedentes de la compra, no se pudo validar la relevancia de HF.
No se encontró efecto directo del sexo ni de la edad en la intención de recompra (Edad: β=-0.076; p=0.12 y Sexo: β=-0.059; p=0.23) y este es un resultado interesante para los gerentes de marketing, ya que pueden dirigir sus esfuerzos a grandes mercados que no se diferencian por estas variables sino por las variables que fueron relevantes en este estudio. Sin embargo, este resultado no puede considerarse concluyente y se sugiere una mayor exploración del impacto de estas y otras variables demográficas.
Por otro lado, los resultados muestran que tanto AOS como EP son variables predictivas de intención de recompra. Peng y Kim (2014) solo encontraron una relación estadísticamente significativa entre la actitud hacia las compras en línea y la intención de recompra. La literatura en el área sugiere que el AOS es un importante predictor de la intención de compra como se verifica aquí, consistente con los resultados reportados por Moon et al. (2017) y Hebbar et al. (2020). Asimismo, la relación negativa y estadísticamente significativa encontrada entre la EP y RI indica que las personas no utilizan sus emociones como reguladores de compras de productos de salud y cuidado personal, lo que puede explicar la diferencia con los resultados reportados por Peng y Kim (2014).
Por último, el presente estudio no encontró apoyo para la hipótesis relativa al valor de USV y el AOS o entre CF y EP. La ausencia de una relación entre el valor de compra utilitario y la actitud hacia la compra en línea podría vincularse a la medida de actitud utilizada aquí: el valor de compra utilitario corresponde a atributos cognitivos que evalúan el beneficio y el posible éxito de la compra, mientras que la actitud hacia la medida de compra en línea destaca la evaluación afectiva de la compra. Asimismo, es necesario señalar que la medida de factores computacionales utilizada es diferente a la incluida en el estudio de Kim y Peng (2014) y esto puede explicar las diferencias en los resultados. La investigación en el área muestra la existencia de diferentes formas de operacionalizar elementos informáticos o factores tecnológicos (Richard, 2005; Gatatautis y Vaiciukynaite, 2013), lo que indica la necesidad de seguir trabajando en la validez de las medidas de estos constructos.
Conclusiones
Este estudio avala al modelo S-O-R como apropiado para comprender el comportamiento de compra en línea. Los resultados confirman que los elementos de la atmósfera web, valores de compra hedónicos y utilitarios, además de factores informáticos, junto con factores individuales, influyen en el comportamiento de compra en línea.
Asimismo, los resultados obtenidos añaden valor al modelo S-O-R al mostrar su flexibilidad en la incorporación de variables mediadoras, como actitud y emociones, sobre la intención de recompra en tiendas virtuales. En el modelo original de Donovan y Rossiter (1982) y más tarde en la adaptación llevada a cabo por Eroglu et al. (2001) estos factores siempre han estado presentes incluso cuando se han conceptualizado de diferentes maneras (Hebbar et al., 2020). La medición y confirmación del impacto de estas variables, como se informó en investigaciones anteriores, contribuye a la solidez del modelo S-O-R.
En cuanto al papel de los valores hedónicos y utilitarios, es interesante señalar que estas variables han jugado un papel tanto como antecedentes (Prashar et al., 2017) como mediadores de la respuesta de compra (Sütütemiz y Saygılı, 2020). En ambos roles, hay evidencia de su impacto. En este estudio se comprueba su papel como variables antecedentes, aunque sigue siendo un área de investigación para explorar y establecer su impacto en las compras online.
Adicionalmente, es importante destacar el avance realizado al incorporar variables antecedentes ligadas a las características de la interfaz web. Vale la pena conocer cuáles factores son relevantes como determinantes del comportamiento de compra en línea, como se ejemplifica en el trabajo de Zhu et al. (2020).
Por otro lado, este estudio contribuye a la literatura en Internet y ofrece información valiosa para la farmacia minorista en línea. Los resultados proporcionan información útil para el diseño del entorno de compras en línea y para establecer estrategias de marketing. Por ejemplo, dado el efecto del valor de compra hedónico tanto en la actitud de compra en línea como en la intención de recompra, se recomienda que los minoristas diseñen experiencias de compra agradables y emocionantes para sus clientes junto con productos atractivos que satisfagan la sensación de disfrute, placer y aventura durante las compras. Parece que en las tiendas online es necesario añadir elementos que hagan la experiencia de compra más agradable y emocionante para garantizar la recompra. Nótese que en una web dedicada a la venta de productos de farmacia y cuidado personal parece aconsejable añadir información sobre aspectos utilitarios como el precio, el surtido y la disponibilidad de productos para promover las compras recurrentes en línea de acuerdo a los resultados obtenidos en esta investigación.
Sobre la base de las conclusiones actuales, luce pertinente considerar los factores informáticos para el diseño de las estrategias de los minoristas en línea. Los resultados sugieren que un diseño web amigable, fácil de usar y simple puede influir en la actitud hacia las compras en línea y, por lo tanto, en la intención de recompra. Una mejor comprensión de cómo estas características informáticas se traducen a los clientes proporcionará pautas para el diseño de entornos en línea que favorezcan la compra.
En futuras investigaciones y para superar algunas limitaciones, sería conveniente revisar y optimizar los indicadores de los constructos incluidos para obtener una mejor aproximación a su medición. Asimismo, se recomienda aplicar el instrumento en muestras más grandes y diferentes para aumentar la generalización de los resultados. Es importante reconsiderar la inclusión de otras variables dentro del modelo S-O-R que puedan explicar la intención de compra y recompra en línea. La literatura relacionada muestra que se han incluido múltiples variables en el modelo en el área: un meta-análisis sería una forma conveniente de discriminar y seleccionar aquellos constructos que han mostrado mayor poder predictivo en el caso de las compras en línea.
Referencias bibliográficas
Anaya-Sánchez, R., Castro-Bonaño, J. M. y González-Badía, E. 2020. Millennial consumer preferences in social commerce web design. Revista Brasileira de Gestão de Negócios, 22, 123-139. https://doi.org/10.7819/rbgn.v22i1.4038
Ajzen, I. 2008. Consumer Attitudes and Behavior. En C. P. Haugtvedt, P. M. Herr y F. R. Kardes (eds.), Handbook of Consumer Psychology (pp. 525-548). Lawrence Erlbaum Associates.
Anwar, A., Waqas, A., Zain, H. M. y Kee, D. M. H. 2020. Impact of music and colour on customers’ emotional states: An experimental study of online store. Asian Journal of Business Research, 10(1), 104-125. https://doi.org/10.14707/ajbr.200077
Babin, B. J., Darden, W. R. y Griffin, M. 1994. Work and/or fun: measuring hedonic and utilitarian shopping value. Journal of consumer research, 20(4), 644-656. https://doi.org/10.1086/209376
Baker, J., Grewal, D. y Parasuraman, A. 1994. The Influence of Store Environment on Quality Inferences and Store Image. Journal of the Academy of Marketing Science, 22(4), 328-339. https://doi.org/10.1177/0092070394224002
Bui, M. y Kemp, E. 2013. E-tail emotion regulation: examining online hedonic product purchases. International Journal of Retail & Distribution Management, 41(2), 155-170. https://doi.org/10.1108/09590551311304338
Calkins, S. D. y Hill, A., 2007. The emergence of emotion regulation: Biological and behavioral transactions in early development. En J. Gross, ed. Handbook of Emotion Regulation (pp. 229–248). Guilford Press.
Castillo, E. 2021. Environment, hedonic and utilitarian purchase value in the intention to repurchase in online stores: an approach from the S-O-R model. (Bachelor’s degree). Andrés Bello Catholic University. Universidad Católica Andrés Bello.
Dailey, L. 2004. Navigational web atmospherics: Explaining the influence of restrictive navigation cues. Journal of Business Research, 57(7), 795-803. https://doi.org/10.1016/S0148-2963(02)00364-8
De Aguiar, S., Jucá de Queiroz, M., Bernardes de Queiroz, R. S. y Ascenção Guedes, L. F. 2019. The importance of the atmosphere of the environment in Brazilian physical retail in 2030. Brazilian Journal of Management, 12, 1278-1292. https://doi.org/10.5902/19834659 41854
Donovan, R. J., Rossiter, J. R., Marcoolyn, G. y Nesdale, A. 1994. Store atmosphere and purchasing behavior. Journal of retailing, 70(3), 283-294. https://doi.org/10.1016/0022-4359(94)90037-X
Donovan, R. J. y Rossiter, J.R. 1982. Store atmosphere: an environmental psychology approach. Journal of retailing, 58(1), 34-57.
Eroglu, S. A., Machleit, K. A. y Davis, L. M. 2001. Atmospheric qualities of online retailing: A conceptual model and implications. Journal of Business research, 54(2), 177-184. https://doi.org/10.1016/S0148-2963(99)00087-9
Forero-Bautista, A. y Ortegón-Cortázar, L. 2023. ¿Por qué visitar lifestyle centers? Variables alternativas de atracción a través de un modelo de ecuaciones estructurales. RETOS. Revista de Ciencias de la Administración y Economía, 13(25), 87-103. https://doi.org/10.17163/ret.n25.2023.06
Fornell, C. y D. Larcker. 1981. Evaluating structural equation models with unobservable and measurement error. Journal of Marketing Research, 18(1), 39-50. https://doi.org/10.2307/3151312
Gatautis, R. y Vaiciukynaite, E. 2013. Website atmosphere: towards revisited taxonomy of website elements. Economics & Management, 18(3), 537-544. http://dx.doi.org/10.5755/j01.em.18.3.5285
Hair, J. F., Black, W. C., Babin, B. J., Anderson, R. E. y Tatham, R. L. 2006. Multivariate data analysis. Prentice Hall.
Hausman, A. V. y Siekpe, J. S. 2009. The effect of web interface features on consumer online purchase intentions. Journal of Business research, 62(1), 5-13. https://doi.org/10.1016/j.jbusres.2008.01.018
Hebbar, S., Kamath, G. B., Mathew, A. O. y Kamath, V. 2020. Attitude towards online shopping and its influence on purchase intentions: an urban Indian perspective. International Journal of Business Innovation and Research, 22(3), 326-341.https://doi.org/10.1504/IJBIR.2020.107961
Kim, Y. K. Park, S. H 2005. A consumer shopping channel extension model: attitude shift toward the online store. Journal of Fashion Marketing and Management, 9(1), 106-121. http://dx.doi.org/10.1108/13612020510586433
Kim, Y. K., Lee, M. Y. y Park, S. H. 2014. Shopping value orientation: Conceptualization and measurement. Journal of Business Research, 67(1), 2884-2890. https://doi.org/10.1016/j.jbusres.2012.06.006
Koo, D. M. y Ju, S. H. 2010. The interactional effects of atmospherics and perceptual curiosity on emotions and online shopping intention. Computers in Human Behavior, 26(3), 377-388. https://doi.org/10.1016/j.chb.2009.11.009
Kotler, P. 1973. Atmospherics as a marketing tool. Journal of retailing, 49(4), 48-64.
Lee, B. C. Y. 2007. Consumer attitude toward virtual stores and its correlates. Journal of Retailing and Consumer services, 14(3), 182-191. https://doi.org/10.1016/j.jretconser.2006.07.001
Manganari, E. E., Siomkos, G. J. y Vrechopoulos, A. P. 2009. Store atmosphere in web retailing. European Journal of Marketing, 43(9-10), 1140-1153. https://doi.org/10.1108/03090560910976401
Mehrabian, A. y Russel, J. 1974. An approach to Environmental Psychology. MIT Press.
Moon, M. A., Khalid, M. J., Awan, H. M., Attiq, S., Rasool, H. y Kiran, M. 2017. Consumer’s perceptions of website’s utilitarian and hedonic attributes and online purchase intentions: A cognitive–affective attitude approach. Spanish Journal of Marketing-ESIC, 21(2), 73-88. https://doi.org/10.1016/j.sjme.2017.07.001
Nunnally, J. C. 1978. Psychometric theory. McGraw-Hill.
Peng, C. y Kim, Y. G. 2014. Application of the stimuli-organism-response (SOR) framework to online shopping behavior. Journal of Internet Commerce, 13(3-4), 159-176. https://doi.org/10.1080/15332861.2014.944437
Picot-Coupey, K., Krey, N., Huré, E. y Ackermann, C. L. 2021. Still work and/or fun? Corroboration of the hedonic and utilitarian shopping value scale. Journal of Business Research, 126, 578-590. https://doi.org/10.1016/j.jbusres.2019.12.018
Prashar, S., Sai Vijay, T. y Parsad, C. 2017. Effects of online shopping values and website cues on purchase behaviour: A study using S–O–R framework. Vikalpa, 42(1), 1-18. https://doi.org/10.1177%2F0256090916686681
Richard, M. O. 2005. Modeling the impact of internet atmospherics on surfer behavior. Journal of Business research, 58(12), 1632-1642. https://doi.org/10.1016/j.jbusres.2004.07.009
Sheeran, P. 2002. Intention behavior relations: a conceptual and empirical review. European review of social psychology, 12(1), 1-36. https://doi.org/10.1080/14792772143000003
Saricam, C. 2023. Analyzing the influence of store atmospherics on younger generation in apparel retail market with an extended SOR model. Journal of Global Fashion Marketing, 14(2), 143-156. https://doi.org/10.1080/20932685.2022.2032794
Spence, C. 2022. Experimental atmospherics: a multi-sensory perspective. Qualitative Market Research: An International Journal, 25(5), 662-673. https://doi.org/10.1108/QMR-04-2022-0070
Shukla, S. 2019. Neuromarketing: a change in marketing tools and techniques. International Journal of Business Forecasting and Marketing Intelligence, 5(3), 267-284. https://doi.org/10.1504/IJBFMI.2019.104044
Sütütemiz, N. y Saygılı, M. 2020. The effects of hedonic and utilitarian shopping motivations on online purchasing intentions: a Turkish case study. The retail and marketing review, 16(1), 61-83. https://hdl.handle.net/10520/EJC-1ea7711ded
Xiao, L., Guo, F., Yu, F. y Liu, S. 2019. The effects of online shopping context cues on consumers’ purchase intention for cross-border E-Commerce sustainability. Sustainability, 11(10), 2777. https://doi.org/10.3390/su11102777
Zhang, P. y Von Dran, G. M. 2000. Satisfiers and dissatisfiers: A two-factor model for website design and evaluation. Journal of the American society for information science, 51(14), 1253-1268. https://doi.org/10.1002/1097-4571(2000)9999:9999%3C::AID-ASI1039%3E3.0.CO;2-O
Zhu, B., Kowatthanakul, S. y Satanasavapak, P. 2020, Generation Y consumer online repurchase intention in Bangkok: Based on Stimulus-Organism-Response (SOR) model. International Journal of Retail & Distribution Management, 48(1), 53-69. https://doi.org/10.1108/IJRDM-04-2018-0071
Notas
Enlace alternativo
https://revistas.ups.edu.ec/index.php/retos/article/view/8250 (html)