MONOGRÁFICO
Factores que influyen en el comportamiento de consumo sostenible en la generación Z
Factors influencing sustainable consumption behaviour in generation Z
Factores que influyen en el comportamiento de consumo sostenible en la generación Z
RETOS. Revista de Ciencias de la Administración y Economía, vol. 14, núm. 27, pp. 51-67, 2024
Universidad Politécnica Salesiana

Recepción: 15 Junio 2023
Revisado: 08 Julio 2023
Aprobación: 04 Agosto 2023
Publicación: 01 Abril 2024
Resumen: Esta investigación analiza la relación entre comportamiento de consumo sostenible con la percepción, las prácticas y los atributos percibidos en los productos y los fabricantes en torno al consumo responsable en la generación Z. Para esto se hizo un estudio descriptivo, con enfoque cuantitativo. Se aplicó una encuesta en formato digital a 903 adultos nacidos a partir de 1995 en la ciudad de Bogotá. El análisis estadístico se realizó mediante un análisis factorial confirmatorio para identificar si las variables se agrupan en los constructos propuestos, seguido se realizó un modelo causal a partir de un análisis de ecuaciones estructurales, con la metodología de bootstraping con el fin de validar las hipótesis propuestas. Los resultados comprueban la existencia de los factores propuestos y se identificó que los hábitos de consumo responsable, la actitud hacia el consumo responsable y los atributos del producto inciden en el comportamiento de consumo sostenible, sin embargo, los atributos percibidos del fabricante no tienen una relación directa con este, aunque cuando los atributos del fabricante son mediados por los atributos del producto existe incidencia. Estos hallazgos aportan al conocimiento científico ya que la literatura actual no ha analizado la relación entre el fabricante con producción responsable y los atributos de productos de consumo responsable percibidos por el consumidor. Por tal razón, los fabricantes deben mejorar sus esfuerzos en comunicar y llevar al mercado productos amigables con el medio ambiente.
Palabras clave: actitudes del consumidor, consumo, comportamiento del consumidor, generación Z, consumo responsable.
Abstract: This research analyzes the relationship between sustainable consumption behavior with perception, practices and perceived attributes in products and manufacturers around responsible consumption in generation Z. For this a descriptive study was made, quantitatively. A digital survey was carried out on 903 adults born in Bogotá since 1995. The statistical analysis was performed using a confirmatory factor analysis to identify if the variables are grouped in the proposed constructs, followed by a causal model based on an analysis of structural equations, with the bootstraping methodology in order to validate the proposed hypotheses. The results prove the existence of the proposed factors and it was identified that responsible consumption habits, attitude towards responsible consumption and product attributes affect sustainable consumption behavior, However, the perceived attributes of the manufacturer do not have a direct relationship with it, although when the attributes of the manufacturer are mediated by the attributes of the product there is incidence. These findings contribute to scientific knowledge since the current literature has not analyzed the relationship between the manufacturer with responsible production and the attributes of responsible consumer products perceived by the consumer. For this reason, manufacturers must improve their efforts to communicate and bring environmentally friendly products to market.
Keywords: consumer attitudes, consumption, consumer behaviour, generation Z, responsible consumption.
Cómo citar:
Cristancho-Triana, G. J., Cancino-Gómez, Y. A. y Ninco-Hernández, F. A. (2024). Factores que influyen en el comportamiento de consumo sostenible en la generación Z. Retos Revista de Ciencias de la Administración y Economía, 14(27), 51-67.
Introducción
El consumo responsable es hoy en día uno de los aspectos de mayor relevancia en las políticas públicas medioambientales en las naciones, esto implica un compromiso por parte de las empresas y las marcas en general en proveer productos y servicios con responsabilidad tanto social como medioambiental, sobre todo para las generaciones más jóvenes, dado que este efecto será relevante en el consumo actual y futuro (Stănescu, 2018). Por lo tanto, las relaciones entre los atributos percibidos por parte de los consumidores hacia los fabricantes y sus productos y servicios pueden ser un detonante para activar un consumo con responsabilidad ambiental a partir de una postura crítica sobre el consumo excesivo modificando su estilo de vida desde el hogar, en función de la protección del planeta para sí mismos y futuras generaciones (Han y Stoel, 2017; Hosany et al., 2022).
La apropiación del consumidor al cuidado social y ambiental del planeta logra generar cambios importantes en las actitudes en los nuevos consumidores de productos y servicios (Hosany et al., 2022), entre los que se destaca la generación Z, quienes de acuerdo con Sharma (2019) han adoptado nuevos métodos de compra o presentan cambios en el consumo debido a la conciencia que conlleva el consumo excesivo. Esta generación corresponde a los nacidos entre 1995 y 2010, representan una generación crítica con la sociedad (Arango et al., 2019), su principal mecanismo de manifestación ha sido el uso de las redes sociales (Jiménez et al., 2019), son consumidores comprometidos con las causas sociales y ambientales reconociendo problemas como el cambio climático, el poco entendimiento en la disposición final de residuos y la escasa cultura en el proceso de reciclaje, por lo que estos consumidores son dinamizadores del sector económico con una perspectiva amplia en torno al consumo responsable (Su et al., 2019; Thompson y Kumar, 2018).
Esta generación relaciona el consumo responsable desde el grado de innovación, tecnología y sostenibilidad (Arango et al., 2019) y sus actitudes se encuentran asociadas a las prácticas de consumo responsable motivadas por problemáticas de tipo social, económico o ambiental siendo focalizada en la generación una conducta solidaria por parte de cada individuo con la sociedad (Thompson y Kumar, 2018), por lo que su percepción destaca el sentido eco ambiental en la mayor parte de sus acciones diarias, y a la vez críticos frente a las acciones de las organizaciones, lo que facilita su posición tanto al apoyar como afectar la reputación de las marcas (Dragolea et al., 2023; Madrigal et al., 2021).
Estudios previos sobre el comportamiento ambientalmente responsable han desarrollado una teoría base sobre los factores que involucran este comportamiento como lo son las actitudes, el conocimiento, la voluntad y la capacidad de actuar (Mason et al., 2022), así como también estudios a partir de la percepción ética del consumidor y su relación con la intención de compra, donde se relaciona la ética del consumo, basada en las relaciones entre la percepción de los atributos de un producto y el efecto de la marca corporativa o de fabricante y del producto en sí y la compra (Jham y Malhotra, 2019), razón por la cual este tipo de investigaciones se convierten en un insumo relevante en el conocimiento científico sobre el comportamiento en el consumo responsable a partir de la percepción de los atributos tanto de los productos como de las marcas.
Por lo tanto, esta investigación tiene como objetivo analizar la relación entre el comportamiento de consumo sostenible con la actitud, las prácticas y los atributos percibidos en los productos y los fabricantes en torno al consumo responsable en la generación Z de la ciudad de Bogotá, ya que este tipo de estudios son relevantes para el análisis del consumidor en lo referente a sus gustos y preferencias. Así como también, permite entender cómo esta tendencia está inmersa en el desarrollo de prácticas de consumo adecuadas desde el hogar, en la generación Z (Stănescu, 2018; Robinson y Schänzel, 2019; Sharma, 2019). Este trabajo se divide en cinco apartados: el primero hace una revisión de la literatura para analizar las variables en referencia al modelo propuesto y como sustento de las hipótesis que se proponen; seguido de la metodología utilizada, los resultados obtenidos con base en el análisis estadístico, la discusión y las conclusiones.
Actitud hacia el consumo responsable
La actitud es un constructo que ha sido estudiado en diferentes contextos de consumo, y se define como una disposición o juicio de valor fundamentada por el sistema de creencias y el contexto social (Ajzen, 1991). Las creencias se soportan de las percepciones, siendo estas entendidas como el proceso de interpretación de los estímulos que genera una impresión mental y resulta ser más influyente en el comportamiento que el conocimiento de la realidad objetiva (Shiffman et al., 2010). El consumo responsable ha logrado establecer niveles de compromiso con el cuidado medioambiental en la sociedad, y se encuentran categorizados de acuerdo con la capacidad de aceptación y participación responsable en el mercado nacional e internacional (Auer, 2018). A raíz de esto, conceptos como el desarrollo sostenible han tenido un papel importante en los cambios de perspectiva de cada uno de los consumidores a nivel mundial logrando que se establezcan posiciones cada vez más críticas y ajustadas a la realidad actual del planeta, especialmente en los contextos sociales, económicos y ambientales (Acuña y Severino, 2018).
Por lo tanto, la actitud en el consumidor responsable se relaciona con la capacidad de tener conciencia en sus actos de compra, así como el grado de preocupación frente a las acciones negativas durante el proceso de fabricación, distribución y comercialización de los productos (Pawaskar et al., 2018) como respuesta a la formación en conciencia social, donde el contexto cultural y social, que se fundamenta en el sistema de valores y creencias eco amigables, evoca hábitos y practicas apoyadas en juicios de valor con alto sentido de la ética y la moral (Contreras y Pulache, 2017; Dragolea et al., 2023; Severino et al., 2022; Wakeman et al., 2021). La percepción del consumidor hacia una transición responsable del consumo se plantea de acuerdo con la construcción de significados y modelos mentales que actúan como representaciones ajustadas de la realidad y se convierten en la base conductual para la toma de decisiones de compra (Krüger y Strüver, 2018). Con base en lo anterior, se plantea la siguiente hipótesis:
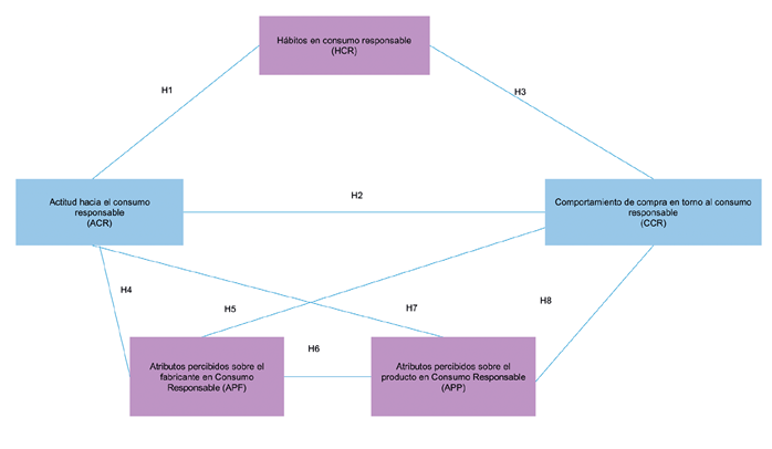
H1: La actitud hacia el consumo responsable tiene un efecto mediador positivo en las actividades en consumo responsable.
Desde el siglo XX se ha venido evidenciando el crecimiento de la conciencia ambiental donde la actitud permanece como un pre-requisito de intención y conducta responsable (Wang et al., 2021), dado que la actitud en el consumidor se soporta en las creencias, las cuales se traducen en los beneficios y experiencias que validan las conductas de compra adoptadas en términos de satisfacción (Nacipucha y Andrade, 2018). Por lo que el sentido de protección hacia el medioambiente determina un comportamiento responsable (Chwialkowska et al., 2020), no obstante, se ha observado una brecha entre la actitud y la intención (Bernardes et al., 2018; Park y Lin, 2020; Wang et al., 2021) tanto en la compra como en el comportamiento de consumo responsable, que pone en evidencia que no necesariamente una mayor conciencia ambiental se traduce en la adopción de conductas responsables, esta brecha puede ser explicada por el hecho que la actitud hacia el consumo responsable es afectado de manera indirecta por los motivos personales (Wang et al., 2021) entre ellos la percepción de que una conducta responsable asumida por un sujeto realmente genere un beneficio ambiental o social, percepción que motiva la acción (Zheng et al., 2020). Con base en lo anterior se propone la siguiente hipótesis:
H2: La actitud hacia el consumo responsable tienen un efecto mediador positivo en el comportamiento de compra responsable.
Actividades de consumo responsable
El consumidor asocia sus actitudes de compra con sus creencias y valores, por lo que es uno de los aspectos que mas contribuye a la capacidad de generación de conciencia medioambiental con relación al bienestar económico, el apoyo emocional, el modo de vida y los procesos sociales (Song y Kim, 2018). De tal forma que los grupos sociales son un punto de comparación de los valores adquiridos en su núcleo familiar, los cuales permiten modificar su perspectiva en función de la socialización de los miembros, las normas de comportamiento que son impuestas en cada sociedad y la formación de conceptos propios generados a partir de experiencias (Ali y Mandurah, 2016). Siendo así, involucra en su vida las actividades que entiende que aporta al medioambiente tanto por lo que consume y evita consumir (Robinson y Schänzel, 2019). En función de lo anterior se plantea la hipótesis:
H3: Las actividades en consumo responsable tienen un efecto mediador positivo en el comportamiento de compra responsable.
Atributos percibidos hacia el fabricante en consumo responsable
Los consumidores responsables establecen prioridad en aspectos como: la responsabilidad de las empresas con el bienestar de la comunidad, el respeto por las prácticas laborales, la ética empresarial, el impacto medioambiental que genera cada organización y el aporte adicional que realiza cada empresa para compensar el uso de recursos naturales con el desarrollo de sus labores (Ertz et al., 2018; García-Salirrosas, 2023). En este sentido, el consumidor responsable analiza diversos elementos sociales y ambientales procedentes del producto o servicio que desea adquirir como lo es su proceso de manufactura (Groening et al., 2018), las condiciones laborales de la empresa productora, el respeto por los derechos humanos, el uso experimental de animales y los aportes ofrecidos a la sociedad (Acuña y Severino, 2018).
Berger y Corbin (1992) proponen que la efectividad percibida del consumidor (EPC) es la percepción particular del efecto que puede tener una conducta específica con respecto a una preocupación personal relacionada con el entorno cuando se piensa tener el control o la capacidad de solucionar el problema ambiental (Dermody et al., 2018; Park y Lin, 2020), que opera de manera similar a una evaluación individual del efecto que tendría actuar de una u otra manera frente a un problema contextual ambiental, se considera que la EPC es un factor clave en consumidores jóvenes que determina la decisión de compra sustentable (Joshi y Rahman, 2019) y predice el comportamiento pro ambiental que afecta de manera positiva no directamente el comportamiento de compra (Dermody et al., 2018) así que sin una adecuada EPC no se obtiene el involucramiento del sujeto (Schlaile et al., 2018), por lo que la EPC se relaciona con las percepciones que se tienen frente al producto y el fabricante en el contexto proambiental. De esta forma, con lo previamente expuesto se plantean las siguientes hipótesis:
H4: La actitud hacia el consumo responsable tienen un efecto mediador positivo en los atributos del fabricante percibidos en el contexto del consumo responsable.
H5: Los atributos del fabricante percibidos en el contexto del consumo responsable tienen un efecto mediador positivo en el comportamiento de compra
Estudios como los propuestos por Hatch y Schultz (2010) y Jham y Malhotra (2019) hacen énfasis en que la percepción sobre la ética de la marca es el resultado de las acciones del fabricante en los procesos de producción y su impacto hacia el medioambiente, generando así, un efecto de reputación de marca, en la que se asocia con atributos percibidos que generan un imaginario socialmente responsable, por lo que genera credibilidad sobre el fabricante. En ese sentido, Mason et al. (2022) infieren en que el comportamiento socialmente responsable está ligado directamente en el evitar consumir productos cuyos fabricantes no ofrezcan una acción clara proambiental, por lo que el sistema de creencias que genera el fabricante se convierte en un insumo relevante al modelo propuesto en este estudio. Por lo tanto, considerando la información previamente presentada se plantea la siguiente hipótesis:
H6: Los atributos del fabricante percibidos tienen un efecto mediador positivo en los atributos percibidos del producto en el contexto del consumo responsable.
Atributos percibidos sobre el producto en consumo responsable
Algunos estudios han abordado el efecto de las percepciones proambientales sobre los productos (Jain et al., 2022), y aunque ya gran parte de la investigación actual relativo al comportamiento de compra responsable se ha sustentado en la actitud a través de la Teoría de la Conducta Planeada (Carfora et al., 2019; Choi y Johnson, 2019; Cristancho, 2023; Jain, 2019; Kumar et al., 2021; Prendergast y Tsang, 2019; Roos y Hahn, 2019; Setyawan et al., 2018; Si et al., 2020; Taufique y Vaithianathan, 2018; Yuriev et al., 2020), y en la teoría de acción razonada (Chang y Watchravesringkan, 2018; Cheah et al., 2021; Minton et al., 2018; Nguyen et al., 2019; Paço et al., 2019; Rausch y Kopplin, 2021); en ambas opera la influencia social y las actitudes como predictoras de la intención y posterior comportamiento; siendo estas las más relevantes cuando el sistema de creencias se relaciona directamente con las características del producto. Por ende, en el comportamiento de consumo sustentable (Geiger et al., 2018, Jiang y Pu, 2022; Kreuzer et al., 2019; Marzouk et al., 2020; Piligrimienė et al., 2020) que se basa en el comportamiento compra, uso y desecho en categorías especificas en las dimensiones ecológicas y socio económicas. De esta forma, con lo previamente expuesto se plantea la siguiente hipótesis:
H7: La actitud hacia el consumo responsable tienen un efecto mediador positivo en los atributos del producto percibidos en el contexto del consumo responsable.
Hatch y Schultz (2010) y Jham y Malhotra (2019) establecen que los atributos percibidos por parte de los productos influyen directamente en el consumo responsable, siendo estos aspectos asociados con los ingredientes o materias primas, procesos de fabricación, comercialización y desecho en el contexto del impacto ambiental, estos aspectos también son abordados por Mason et al. (2022) quienes proponen que el comportamiento responsable involucra hacer acciones de reciclaje, y evitar el consumo de productos de fabricantes que no realicen acciones de responsabilidad social empresarial, así como también el evitar la compra y consumo de productos que tengan un impacto ambiental alto (Jia et al., 2023). Teniendo en cuenta lo anterior, se propone la siguiente hipótesis:
H8: Los atributos del producto percibidos tienen un efecto mediador positivo en el comportamiento de compra responsable
De acuerdo con la revisión de literatura, la figura 1 muestra el modelo propuesto.

Modelo propuesto
Materiales y método
Esta investigación de tipo descriptiva, transversal, no experimental pretende analizar la relación entre comportamiento de consumo sostenible con la percepción, las prácticas y los atributos percibidos en los productos y los fabricantes en torno al consumo responsable. Como grupo objetivo se tomó como referencia hombres y mujeres de la ciudad de Bogotá, mayores de edad nacidos entre 1995 y 2003, la cual corresponde a población adulta que pertenece a la generación Z. De acuerdo con el Departamento Nacional de Estadística (DANE) en Bogotá, esta población corresponde a 1 274 714 hombres y mujeres, para esto se estimó la muestra tomando como criterio un nivel de confianza del 95 %, un margen de error del 5 %, obteniendo una muestra total de 385, sin embargo, se logró obtener 903 encuestas.
Como instrumento de recolección se usó un cuestionario diseñado en la plataforma Google forms que se compone de dos partes, la primera enfocada en caracterizar la población participante, la segunda enfocada en valorar el consumo responsable con 30 reactivos los cuales se valoraron con respuesta tipo Likert de 5 puntos (1=Totalmente en desacuerdo, 5=Totalmente en desacuerdo), estos con el de fin determinar la actitud hacia el consumo responsable (ACR), las actividades o hábitos relacionadas con el consumo responsable (HCR), los atributos percibidos hacia el fabricante en consumo responsable (APF), los atributos percibidos en el producto en consumo responsable (APP), y por último el comportamiento de compra en consumo responsable (CCR). La tabla muestra las variables objeto de estudio y los autores base sobre los cuales se crearon los reactivos.

Dimensiones asociadas a las percepciones de compra en consumo responsable
Para el análisis de datos, se utilizó el software SPSS v26 y AMOS v24. Se hizo en primera instancia un análisis factorial exploratorio (AFE) con el fin de verificar la agrupación de los reactivos frente a cada factor propuesto de forma preliminar, así como también permite identificar variables con cargas factoriales inferiores a 0.7 y definir si estas harán parte del estudio, seguido se desarrolló un análisis factorial confirmatorio (AFC) con el fin de validar el cuestionario propuesto, para este se tomarán en cuenta las variables con resultados satisfactorios del AFE; y finalmente se hizo un análisis de ecuaciones estructurales en el programa AMOS, el cual toma como referencia el análisis de covarianzas, lo que implica máxima verosimilitud buscando minimizar la diferencia entre las matrices de covarianza observadas y estimadas, adicionalmente permite explicar la mediación de las variables tanto en efectos directos como indirectos (Hair et al., 2014). Vale la pena aclarar que existen otras metodologías de análisis de ecuaciones estructurales que utilizan el método de mínimos cuadrados los cuales ofrecen versatilidad en los resultados de estudios de carácter exploratorio (Soriano y Mejía-Trejo, 2022).
El modelo causal se probó con la metodología de bootstraping, que es una técnica de remuestreo que permite a partir de la muestra original, extraer submuestras aleatoriamente, que a su vez estima modelos en cada submuestra (Efron y Tibshirani, 1993) sin depender del tipo de distribución. Como el modelo propuesto tiene hipótesis asociadas a efectos indirectos, esta técnica permite validar las hipótesis propuestas a partir de un modelo teórico (Ledesma, 2008); se tuvo como referencia 5000 submuestras con el fin de tener resultados más confiables ya que mediciones superiores a este no arrojaran ventajas significativas y en cuanto al nivel percentil de los intervalos de confianza se estimó sobre el 90 %, y se corrigió al 95 % con el fin de mitigar el efecto de inflación de los datos que genera la técnica.
Resultados y discusión
La muestra participante del estudio se caracteriza principalmente por ser mayoritariamente femenino (n=512, 56.7 %) que masculino (n=391; 43.3 %), con un nivel socioeconómico bajo (n=368; 40.8 %) y medio (n=518; 57.4 %); con un nivel de educación profesional (n=661; 73.2 %) y educación media ((n=242; 26.8 %).
Con el fin de validar las dimensiones de análisis se desarrolló un AFE con el método de extracción de máxima verosimilitud y con rotación Varimax, sin embargo, se observó que hubo variables con carga factorial inferior a 0.7 por lo que se eliminaron del estudio 15 variables. Los resultados obtenidos fueron satisfactorios tanto en la prueba KMO (0,904) así como también significancia en la prueba de esfericidad de Barlett (p<0,001), el modelo convergió en cinco factores explicando el 51.95 % de la varianza. Con estos resultados se desarrolló el AFC, donde se utilizó para la estimación de los parámetros de bondad de ajuste el método de máxima verosimilitud, obteniendo un valor para la Chi cuadrada aceptable (x^2=325.69; p<0,001; gl=125). La tabla 2 muestra que todos los reactivos obtuvieron cargas factoriales superiores a 0.7 y el Alpha de Cronbach obtuvo resultados superiores a 0,7 en cada factor.

Fiabilidad y consistencia interna
En la tabla 3 se observan los resultados de la validez convergente, donde se muestra que el índice de fiabilidad compuesta (CR) obtuvo resultados superiores a 0,7 (Hu y Bentler, 1999) y la varianza promedio extraída (AVE) con valores superiores a 0,5 (Fornell y Larcker, 1981) menos para APF, adicionalmente se cumple con el criterio del valor de Heterotrait-Monotrait Ratio of Correlations (HTMT) obteniendo valores inferiores a 0,9 de tal forma que se cumple con la validez discriminante (Henseler et al., 2015). Para el caso de la validez discriminante se observa que las correlaciones entre constructos son inferiores al valor de la raíz cuadrada de la AVE, cumpliendo así con el criterio de Fornell y Larcker (1981).

Validez convergente y discriminante
Nota. ***=p<0.001A partir de la técnica de bootstraping con un muestreo de 5000 submuestras se evalúan las relaciones causales que se plantean en las hipótesis, el modelo obtuvo una R^2 para el comportamiento de compra responsable de 0,214, para atributos percibidos hacia el producto en consumo responsable 0.351, atributos percibidos del fabricante 0.037 y para actividades de consumo responsable 0.009. Los índices de bondad de ajuste del modelo (X^2=343.51; gl=127; p<0.001), logró resultados satisfactorios en todos los indicadores CMIN/DF=2.855, CFI=.965, NFI=.948, TLI=.959, RMR=.051, PNFI=.799, PCFI=.814, RMSEA=.045, Pclose=.918, de acuerdo con los criterios de Hu y Bentler (1999).
La tabla 4 presenta los resultados para cada hipótesis donde se puede observar que existe influencia significativa entre él ACR y las HCR (β=0,093; P<0,05), lo mismo sucede para el caso entre las HCR y el CCR (β=0,174; P<0,001), de tal forma que existe un efecto indirecto entre las percepciones y el comportamiento de compra, ya que el efecto directo entre estas variables es significativo (β=0,14; P<0,001). Por otra parte, se observa que existe influencia significativa entre el ACR y el APP (β=0,136; P<0,001), así como también entre el APPCR y CPCR (β=0,29; P<0,001), y se evidencia que existe una relación directa. Del mismo modo se observa que existe una influencia positiva entre el ACR y el APF (β=0,24; P<0,05) y el APF y APP, de tal forma que los aspectos que se relacionan con los productos y los fabricantes influyen significativamente en la compra de productos con un enfoque de consumo responsable. Sin embargo, se encontró que no existe una influencia significativa entre el APF y CCR (β=0,20; P<0,001).

Resultado de la prueba de hipótesis
Nota. *=p<0,05; **=p<0,01; ***=p<0,001La tabla 5 muestra los resultados de los efectos indirectos, y los resultados sugieren que el nivel de significancia en doble vía para efectos indirectos estandarizados en todos los casos fue de p<0,001, por lo que la mediación del efecto es completa, esto quiere decir que el comportamiento hacia el consumo responsable a partir de la ACR está mediado tanto por HCR, APP y APF, esto se debe a que el efecto directo entre la ACR y CCR se identificó previamente. Sin embargo, el establecer qué efecto mediador tienen los HCR en la CCR implica que las rutinas y los hábitos al ser apropiadas por un grupo de consumidores evocan un efecto consiste en las acciones de compra. Del mismo modo, tanto las APP y APF al ser percibidas por el consumidor son relevantes en el CCR. Sin embargo, hay que tener en cuenta que el comportamiento hacia el consumo responsable a partir del APF está mediado de forma parcial por la APP.

Resultado de los efectos indirectos
Nota. *=p<0,05; **=p<0,01; ***=p<0,001Esta investigación pone en manifiesto la influencia positiva que tiene la actitud en el comportamiento responsable es mediada tanto por las actividades o hábitos en consumo responsable, aspecto propuesto en la primera hipótesis (H1), donde la generación Z se caracteriza por ser individuos más perceptivos en lo ambiental y por ende adoptan hábitos de consumo responsable, donde la actitud impulsa la acción de los consumidores más jóvenes hacia la sostenibilidad dada la relación entre su identidad moral y el comportamiento proambiental, aspectos que son reconocidos en el presente estudio, y que ya han sido identificados en varias investigaciones previas (Hosta y Zabkar, 2021; Mejía-Gil, 2018; Pérez-Martínez y Topa, 2018; White et al., 2019; Wu y Yang, 2018).
Con respecto a la H2, se observa que existe un efecto mediador positivo entre la ACR y la CCR, aspecto que ha sido tratado en investigaciones previas, donde se comprueba que el comportamiento de compra y las actitudes positivas hacia productos responsables se relacionan entre sí (Jaiswal y Sigh, 2018; Nguyen et al., 2019), siendo coherente con la premisa previa en que la actitud es precursora de la intención (Ajzen, 1991; Wang et al., 2021). En ese sentido, la tercera hipótesis (H3), pone en evidencia que existe un efecto mediador positivo entre el HCR y el CCR, aspecto que también ha sido identificado en los estudios desarrollados por Prendergast y Tsang (2019) y López y Peñalosa (2021) donde se establece que los consumidores jóvenes están incrementando su conciencia social, a través de sus acciones y por ende cuando toman sus decisiones de compra, y así, se identifica una fuerte relación entre las actitudes positivas y la compra de productos socialmente responsables, por lo que es coherente la relación del efecto indirecto entre la ACR mediada por la HCR a la CCR propuesta en esta investigación.
Por otra parte, la relación entre la ACR y el APF (H4), hace énfasis en la presencia de actividades responsables, en la procedencia o impacto ambiental del fabricante, por lo que la ACR es un predictor significativo de la intención de compra de productos derivados de empresas en función de su desempeño en Responsabilidad Social Empresarial (RSE), aspectos que también han sido identificados en las investigaciones propuestas por Prendergast y Tsang (2019), de manera que existe una relación entre atributos éticos del consumidor y la compra ética (Jham y Malhotra, 2018). Sin embargo, en este estudio se observó que los APF no inciden en el CCR (H5) no obstante, los resultados de efectos indirectos sugieren que las acciones de comportamiento socialmente responsable si influyen en cierto grado en la compra de productos a empresas con buen comportamiento social o medioambiental, ya que están más dispuestos a pagar un sobre precio en los productos cuyo fabricante promueva causas sociales, aspecto que puede contrastar con decisiones de compra orientadas en las condiciones de precio y la confianza o reputación de una marca fabricante sobre su portafolio de productos, aspectos identificados en este estudio y que también ha sido revisados con resultados similares en diferentes investigaciones (Amezcua et al., 2018; Araya y Rojas, 2020; Del Giudice et al., 2018; Liu y Xu, 2023; Palacios-González y Chamorro-Mera, 2020).
Aunque el consumo y la producción sostenibles desempeñan un papel esencial en el fomento del desarrollo sostenible (Wang et al., 2019) y por tanto constituyen un tema de creciente interés (Wang et al., 2019), en tanto que métodos de planeación del surtido y producción tienen en cuenta las preocupaciones ambientales del consumidor como un factor de planeación (Umpfenbach et al., 2018) no se hace evidente en la actual literatura la vinculación que realiza el consumidor entre un fabricante con producción responsable y los atributos de productos de consumo responsable (H6), constituyendo esta percepción una novedad en relación a los factores asociados al comportamiento de compra responsable.
Esta investigación pone en manifiesto el efecto mediador positivo entre la ACR y la APP (H7), como también se evidencia en el estudio desarrollado por Lawley et al. (2019) donde los consumidores preocupados por efectos en la salud y sostenibilidad de los productos que consumen otorgan una mayor importancia a las características de los productos, también se ha observado un efecto positivo de la alfabetización ecológica y la autoeficacia en la actitud hacia los productos ecológicos (Al Mamun et al., 2018), de tal forma que la relación propuesta Jham y Malhotra (2019) y Mason et al. (2022) frente a la incidencia del ACR frente a la APP es evidente en el presente estudio.
Adicionalmente, estudios como los propuestos por Grazzini et al. (2021) y Trudel (2019) han abordado la relación directa entre la APP con el CCR (H8), tal como lo identifica esta investigación, sin embargo estas preferencias por productos sostenibles y sus atributos dependen de cómo se formen estas consideraciones de elección por parte del consumidor; y aunque la investigación propuesta por Coşkun et al. (2022) establecen que los consumidores tienen una actitud positiva hacia productos responsables, no compran consistentemente estas alternativas, esta investigación reporta resultados donde dicha relación está presente y adicionalmente que el efecto mediado desde la ACR a través de la APP si tiene un efecto en la CCR.
El modelo propuesto en la presente investigación ubica de manera central la percepción de la generación Z respecto al consumo responsable y su comportamiento de compra responsable, a la vez evidencia que factores como las actividades de consumo responsable, los atributos de los productos de consumo responsable y los atributos de fabricante responsable moderan el comportamiento de compra responsable. Al reconocerse que el comportamiento socialmente responsable posee un carácter multidimensional (Palacios-González y Chamorro-Mera, 2020), debe considerarse el estudio de las percepciones y actividades de consumo responsable frente a dicho comportamiento.
Conclusiones
El presente artículo analizó la influencia que se tiene en el comportamiento de consumo responsable en factores cómo las prácticas responsables al interior del hogar, asociadas a las creencias, la percepción frente al producto y el consumo responsable, encontrando que el modelo propuesto describe las actividades en términos de reciclar, reutilizar materiales y la compra de productos reutilizables; y su impacto hacia el medioambiente como si es biodegradable o ecológico, así como también la separación para su disposición final y uso de bolsas reutilizables sustitutas de las bolsas plásticas. Las percepciones que inciden en la compra responsable se dividen entre el producto y el fabricante. Desde la perspectiva del producto los compradores consideran atributos como el reciclar una vez utilizado, la manera de desechar y la posibilidad de reutilización. Desde la óptica del fabricante las consideraciones de la generación Z se orientan a preocupaciones relacionas con el material de fabricación, la procedencia del producto y la producción limpia asociada al impacto ambiental.
La generación Z ha desarrollado una conciencia ambiental que busca limitar el consumismo, para ellos el consumo responsable se relaciona con el impacto ambiental, que se vincula con productos amigables, el aprovechamiento y uso adecuado de recursos, preservación ambiental, la vida útil de los productos, y en general con huellas de carbono cero. Lo anterior determina que los comportamientos y percepciones más representativos del comportamiento responsable de la generación Z se enfocan en tres elementos fundamentales: la reutilización, el reciclar y la disposición final, es así cómo esta generación reconoce las problemáticas actuales y se ha formado una conciencia ambiental que demanda productos y procesos productivos congruentes con su manera de pensar.
Por lo tanto, las acciones de responsabilidad social empresarial de la marca fabricante se transfieren a sus productos, y tienen una repercusión en la percepción de los consumidores con prácticas proambientales, aspecto que incide en su comportamiento de compra. Por lo tanto, es importante recalcar que el fabricante debe proveer coherencia en sus actividades en beneficio al medioambiente y a la vez generar credibilidad sobre la eficacia de dichas acciones.
Toda vez que la sociedad hace esfuerzos para reducir la polución, la reducción de desechos, producir con menor impacto, una racionalización en el uso de recursos naturales, así como el desarrollo de marco legal que promueven un cambio de nuestras actuales prácticas de consumo, solo podrán ser atendidas en la medida que las actividades de marketing se enfoquen en un consumidor responsable emergente que en el futuro próximo constituirá un relevante segmento del mercado, como lo es la generación Z. Para futuras investigaciones es pertinente replicar el modelo propuesto en las generaciones millenials y X, con el fin de verificar si los resultados son significativamente similares y si las variables propuestas en el modelo resultante también ejercen influencia en el comportamiento responsable y si este efecto también es evidente en otros contextos culturales, así como también desarrollar estudios que evidencien la intención de compra de productos amigables con el medio ambiente y derivados del reciclaje.
Apoyos y soporte financiero de la investigación
Entidad: Universidad ECCI
País: Colombia
Ciudad: Bogotá
Proyecto subvencionado: “Las percepciones, motivaciones y las actitudes del consumidor colombiano frente al consumo de productos y servicios en diferentes contextos como efecto derivado de la pandemia por Covid-19”.
Código de proyecto: PIDI 09 2022
Referencias bibliográficas
Acuña, O. y Severino, P. 2018. Sustentabilidad y comportamiento del consumidor socialmente responsable. Opción, 34 (87), 299-324. https://bit.ly/3I5FrxB
Al Mamun, A., Mohamad, M. R., Yaacob, M. R. B. y Mohiuddin, M. 2018. Intention and behavior towards green consumption among low-income households. Journal of environmental management, 227, 73-86. https://doi.org/10.1016/j.jenvman.2018.08.061
Ali, I. y Mandurah, S. 2016. The role of personal values and perceived social support in developing socially responsible consumer behavior. Asian Social Science, 12(10), 180-189. http://dx.doi.org/10.5539/ass.v12n10p180
Amezcua, B., Briseño, A., Ríos, T. y Ayala, E. 2018. La disposición a pagar más por productos vinculados a la RSE: evidencia de un análisis conjunto en México. Contaduría y administración, 63(2), 1-21. https://doi.org/10.22201/fca.24488410e.2018.1013
Arango, C., Camelo, C., Huertas, M., Sánchez, C., Sánchez, V. y Sojo, J. 2019. 1218 Centennials: Generación Sin Etiquetas (1° ed.). Fundación Universidad de Bogotá Jorge Tadeo Lozano.
Araya Pizarro, S. C. y Rojas Escobar, L. E. 2020. Consumo responsable e intención de compra en sectores populares: una aproximación multivariante. Ciencias administrativas, (16), 12-24. http://dx.doi.org/https://doi.org/10.24215/23143738e062
Auer, B. 2018. Green, greener, greenest: Identifying ecological trends and leading entities by means of environmental ratings. International Review of Applied Economics, 32(2), 139-162. https://doi.org/10.1080/02692171.2017.1332015
Ajzen, I. 1991. The theory of planned behavior. Organizational behavior and human decision processes, 50(2), 179-211. https://doi.org/10.1016/0749-5978(91)90020-T
Berger I. E. y Corbin R.M. 1992. Perceived consumer effectiveness and faith in others as moderators of environmentally responsible behaviors. J Public Policy Mark, 11, 79-89. https://doi.org/10.1177/074391569201100208
Carfora, V., Cavallo, C., Caso, D., Del Giudice, T., De Devitiis, B., Viscecchia, R., Nardone, G. y Cicia, G. 2019. Explaining consumer purchase behavior for organic milk: Including trust and green self-identity within the theory of planned behavior. Food Quality and Preference, 76, 1-9. https://doi.org/10.1016/j.foodqual.2019.03.006
Chang, H. J. y Watchravesringkan, K. T. 2018. Who are sustainably minded apparel shoppers? An investigation to the influencing factors of sustainable apparel consumption. International Journal of Retail and Distribution Management, 46(2), 148-162. https://doi.org/10.1108/IJRDM-10-2016-0176
Cheah, I., Shimul, A. S., Liang, J. y Phau, I. 2020. Drivers and barriers toward reducing meat consumption. Appetite, 149, 104636. https://doi.org/10.1016/j.appet.2020.104636
Choi, D. y Johnson, K. K. 2019. Influences of environmental and hedonic motivations on intention to purchase green products: An extension of the theory of planned behavior. Sustainable Production and Consumption, 18, 145-155. https://doi.org/10.1016/j.spc.2019.02.001
Chwialkowska, A., Bhatti, W. A. y Glowik, M. 2020. The influence of cultural values on pro-environmental behavior. Journal of Cleaner Production, 268, 122305. https://doi.org/10.1016/j.jclepro.2020.122305
Coşkun, A., Polonsky, M. y Vocino, A. 2022. Pro-environmental purchase intentions in a low-involvement context: the role of myopia and apathy. Journal of Global Responsibility, 14(3), 310-336. https://doi.org/10.1108/JGR-04-2022-0034
Cristancho, G. J. 2023. Actitud e intención hacia el consumo responsable en los hogares de Bogotá. Tendencias, 24(1), 130-154. https://doi.org/10.22267/rtend.222302.218
Dragolea, L. L., Butnaru, G. I., Kot, S., Zamfir, C. G., Nuţă, A. C., Nuţă, F. M., Cristea, D. y Ştefănică, M. 2023. Determining factors in shaping the sustainable behavior of the generation Z consumer. Frontiers in Environmental Science, 11, 1096183. https://doi.org/10.3389/fenvs.2023.1096183
Del Giudice, T., Stranieri, S., Caracciolo, F., Ricci, E. C., Cembalo, L., Banterle, A. y Cicia, G. 2018. Corporate Social Responsibility certifications influence consumer preferences and seafood market price. Journal of Cleaner Production, 178, 526-533. https://doi.org/10.1016/j.jclepro.2017.12.276
Dermody, J., Koenig-Lewis, N., Zhao, A. L. y Hanmer-Lloyd, S. 2018. Appraising the influence of pro-environmental self-identity on sustainable consumption buying and curtailment in emerging markets: Evidence from China and Poland. Journal of Business Research, 86, 333-343. https://doi.org/10.1016/j.jbusres.2017.09.041
Efron, B. y Tibshirani, R. J. 1993. An introduction to the bootstrap. London, Chapman and Hall.
Ertz, M., Durif, F., Lecompte, A. y Boivin, C. 2018. Does “sharing” mean “socially responsible consuming”? Exploration of the relationship between collaborative consumption and socially responsible consumption. Journal of Consumer Marketing, 35(4), 392-402. https://doi.org/10.1108/JCM-09-2016-1941.
Fornell, C. y Larcker, D. F. 1981. Evaluating structural equation models with unobservable variables and measurement error. Journal of marketing research, 18(1), 39-50. https://doi.org/10.1177/002224378101800104
García-Salirrosas, E. E. 2023. Impacto del clima organizacional proambiental en el compromiso y comportamiento sostenible de los trabajadores en Perú. Retos Revista de Ciencias de la Administración y Economía, 14(27), 205-222. https://doi.org/10.17163/ret.n26.2023.02
Grazzini, L., Acuti, D. y Aiello, G. 2021. Solving the puzzle of sustainable fashion consumption: The role of consumers’ implicit attitudes and perceived warmth. Journal of Cleaner Production, 287, 125579. https://doi.org/10.1016/j.jclepro.2020.125579
Geiger, S. M., Fischer, D. y Schrader, U. 2018. Measuring what matters in sustainable consumption: an integrative framework for the selection of relevant behaviors. Sustainable development, 26(1), 18-33. https://doi.org/10.1002/sd.1688
Groening, C., Sarkis, J. y Zhu, Q. 2018. Green marketing consumer-level theory review: A compendium of applied theories and further research directions. Journal of cleaner production, 172, 1848-1866. https://doi.org/10.1016/j.jclepro.2017.12.002
Hamari, J., Sjöklint, M. y Ukkonen, A. 2016. The sharing economy: Why people participate in collaborative consumption. Journal of the association for information science and technology, 67(9), 2047-2059. https://doi.org/10.1002/asi.23552
Hair, J. F., Gabriel, M. y Patel, V. 2014. AMOS covariance-based structural equation modeling (CB-SEM): Guidelines on its application as a marketing research tool. Brazilian Journal of Marketing, 13(2). https://doi.org/10.5585/remark.v13i2.2718
Hatch, M. J. y Schultz, M. 2010. Toward a theory of brand cocreation with implications for brand governance. Journal of Brand Management, 17(8), 590-604. https://doi.org/10.1057/bm.2010.14
Henseler, J., Ringle, C. M. y Sarstedt, M. 2015. A new criterion for assessing discriminant validity in variance-based structural equation modelling. Journal of the Academy of Marketing Science, 43(1), 115-135. https://doi.org/10.1007/s11747-014-0403-8
Hosany, A. S., Hosany, S. y He, H. 2022. Children sustainable behaviour: A review and research agenda. Journal of Business Research, 147, 236-257. https://doi.org/10.1016/j.jbusres.2022.04.008
Hosta, M. y Zabkar, V. 2021. Antecedents of environmentally and socially responsible sustainable consumer behavior. Journal of Business Ethics, 171(2), 273-293. https://doi.org/10.1007/s10551-019-04416-0
Hu, L. y Bentler, P. M. 1999. Cutoff criteria for fit indexes in covariance structure analysis: Conventional criteria versus new alternatives. Structural equation modeling: a multidisciplinary journal, 6(1), 1-55. https://doi.org/10.1080/10705519909540118
Inglada, E. y Sastre, J. M. 2016. Reflexións sobre responsabilidade social empresarial, responsabilidade pública e a sustentabilidade medioambiental. Revista Galega De Economía, 25(3), 5-16. https://doi.org/10.15304/rge.25.3.3795
Jain, S. 2019. Factors affecting sustainable luxury purchase behavior: A conceptual framework. Journal of International Consumer Marketing, 31(2), 130-146. https://doi.org/10.1080/08961530.2018.1498758
Jain, V. K., Dahiya, A., Tyagi, V. y Sharma, P. 2022. Development and validation of scale to measure responsible consumption. Asia-Pacific Journal of Business Administration, 15(5). https://doi.org/10.1108/APJBA-12-2020-0460
Jaiswal, D. y Singh, B. 2018. Toward sustainable consumption: Investigating the determinants of green buying behaviour of Indian consumers. Business Strategy & Development, 1(1), 64-73. https://doi.org/10.1002/bsd2.12
Jham, V. y Malhotra, G. 2019. Relationship between ethics and buying: a study of the beauty and healthcare sector in the Middle East. International Journal of Services Technology and Management, 25(1), 36-52. https://doi.org/10.1504/ijstm.2019.096611
Jia, T., Iqbal, S., Ayub, A., Fatima, T. y Rasool, Z. 2023. Promoting responsible sustainable consumer behavior through sustainability marketing: the boundary effects of corporate social responsibility and brand image. Sustainability, 15(7), 6092. https://doi.org/10.3390/su15076092
Jiang, S. y Pu, R. 2022. An empirical investigation on sustainable consumption behaviors in the online Education industry: perspectives from Chinese college student. International Journal of Entrepreneurship, 26, 1-17. https://bit.ly/49nJZeM
Jiménez, S. Á., Ortega, M. F., Vayas, R. E., Martínez, B. C. y Lavín, J. M. 2019. Generation Z versus adults in the Ecuadorian digital integration from 2015 to 2019 [Conference]. Seventh International Conference on Technological Ecosystems for Enhancing Multiculturality, León, Espana. https://doi.org/10.1145/3362789.3362856
Joshi, Y. y Rahman, Z. 2019. Consumers’ sustainable purchase behaviour: Modeling the impact of psychological factors. Ecological economics, 159, 235-243. https://doi.org/10.1016/j.ecolecon.2019.01.025
Kang, Y. y Park, S. 2016. The perfection of the narcissistic self: A qualitative study on luxury consumption and customer equity. Journal of Business Research, 69(9), 3813-3819. https://doi.org/10.1016/j.jbusres.2015.12.073
Kreuzer, C., Weber, S., Off, M., Hackenberg, T. y Birk, C. 2019. Shedding light on realized sustainable consumption behavior and perceived barriers of young adults for creating stimulating teaching-learning situations. Sustainability, 11(9), 2587. https://doi.org/10.3390/su11092587
Krüger, T. y Strüver, A. 2018. Narratives of “good food”: Consumer identities and the appropriation of sustainability discourses. Zeitschrift fur Wirtschaftsgeographie, 62(3-4), 217-232. https://doi.org/10.1515/zfw-2017-0006
Kumar, A., Prakash, G. y Kumar, G. 2021. Does environmentally responsible purchase intention matter for consumers? A predictive sustainable model developed through an empirical study. Journal of Retailing and Consumer Services, 58, 102270. https://doi.org/10.1016/j.jretconser.2020.102270
Lawley, M., Craig, J. F., Dean, D. y Birch, D. 2019. The role of seafood sustainability knowledge in seafood purchase decisions. British Food Journal, 121(10), 2337-2350. https://doi.org/10.1108/BFJ-08-2018-0513
Ledesma, R. 2008. Introducción al Bootstrap. Desarrollo de un ejemplo acompañado de software de aplicación. Tutorials in quantitative methods for psychology, 4(2), 51-60. https://doi.org/10.20982/tqmp.04.2.p051
Liu, Y. y Xu, C. 2023. Consumer intention to purchase and corporate social responsibility: Evidence from an experiment in an entrepreneurial context. Journal of Consumer Behaviour, 22(4), 905-911. https://doi.org/10.1002/cb.1987
López, D. M. y Peñalosa, M. E. 2021. Relación entre la actitud ambiental y la compra de productos socialmente responsables en los consumidores de Medellín, Colombia. Tendencias, 22(1), 1-17. https://doi.org/10.22267/rtend.202102.152
Madrigal, F., Madrigal, S. y Bejár, V. 2021. Estrategias de marketing orientadas al consumo de la generación Centennial. (4), 268-286. https://doi.org/10.19044/esj.2021.v17n4p268
Marzouk, O. A. y Mahrous, A. A. 2020. Sustainable consumption behavior of energy and water-efficient products in a resource-constrained environment. Journal of Global Marketing, 33(5), 335-353. https://doi.org/10.1080/08911762.2019.1709005
Mason, M. C., Pauluzzo, R. y Umar, R. M. 2022. Recycling habits and environmental responses to fast-fashion consumption: Enhancing the theory of planned behavior to predict Generation Y consumers’ purchase decisions. Waste Management, 139, 146-157. https://doi.org/10.1016/j.wasman.2021.12.01
Mejía-Gil, M. C. 2018. El consumo de productos ecológicos, el consumo responsable y la conciencia ambiental: encuentros y desencuentros. En M. A. Gómez y F. A. Narváez Humanidades en contexto. Entornos para el cuidado de la vida (pp. 15-40). Universidad Católica de Oriente.
Minton, E. A., Spielmann, N., Kahle, L. R. y Kim, C. H. 2018. The subjective norms of sustainable consumption: A cross-cultural exploration. Journal of Business Research, 82, 400-408. https://doi.org/10.1016/j.jbusres.2016.12.031
Nacipucha, N. A. S. y Andrade, N. C. R. 2018. Referenciales en la intención y decisión de compra de Smartphone en los estudiantes universitarios de Guayaquil. INNOVA Research Journal, 3(2.1), 103-110. https://doi.org/10.33890/innova.v3.n2.1.2018.581
Nittala, R. 2014. Green Consumer Behavior of the Educated Segment in India. Journal of International Consumer Marketing, 26(2), 138-152. https://doi.org/10.1080/08961530.2014.878205
Nguyen, H. V., Nguyen, C. H. y Hoang, T. T. B. 2019. Green consumption: Closing the intention-behavior gap. Sustainable Development, 27(1), 118-129. https://doi.org/10.1002/sd.1875
Paço, A., Shiel, C. y Alves, H. 2019. A new model for testing green consumer behaviour. Journal of Cleaner Production, 207, 998-1006. https://doi.org/10.1016/j.jclepro.2018.10.105
Palacios-González, M. M. y Chamorro-Mera, A. 2020. El consumo socialmente responsable: Un estudio del consumidor español. Dos Algarves: A Multidisciplinary e-Journal, (38), 105-121. https://doi.org/10.18089/DAMeJ.2020.38.5
Park, H. J. y Lin, L. M. 2020. Exploring attitude–behavior gap in sustainable consumption: Comparison of recycled and upcycled fashion products. Journal of Business Research, 117, 623-628. https://doi.org/10.1016/j.jbusres.2018.08.025
Pawaskar, U., Raut, R. y Gardas, B. 2018. Assessment of Consumer Behavior Towards Environmental Responsibility: A Structural Equations Modeling Approach. Business Strategy and the Environment, 27(4), 560-571. https://doi.org/10.1002/bse.2020
Pérez-Martínez, S. A. y Topa, G. 2018. Percepciones sobre la responsabilidad social corporativa de las empresas: relación con las actitudes y conductas de sus clientes. Acción psicológica, 15(1), 103-120.
Pickles, J., Barrientos, S. y Knorringa, P. 2016. New end markets, supermarket expansion and shifting social standards. Environment and Planning A, 48(7), 1284-1301. https://doi.org/10.1177/0308518X16631540
Piligrimienė, Ž., Žukauskaitė, A., Korzilius, H., Banytė, J. y Dovalienė, A. 2020. Internal and external determinants of consumer engagement in sustainable consumption. Sustainability, 12(4), 1349. https://doi.org/10.3390/su12041349
Prendergast, G. P. y Tsang, A. S. 2019. Explaining socially responsible consumption. Journal of Consumer Marketing, 36(1), 146-154. https://doi.org/10.1108/JCM-02-2018-2568
Pokholkov, Y. y Zaitseva, K. 2017. Specific learning environments for fostering students’ sustainability mindset. En 45th SEFI Annual Conference 2017-Education Excellence for Sustainability, SEFI 2017, Azores, Portugal.
Rausch, T. M. y Kopplin, C. S. 2021. Bridge the gap: Consumers’ purchase intention and behavior regarding sustainable clothing. Journal of Cleaner Production, 278, 123882. https://doi.org/10.1016/j.jclepro.2020.123882
Robinson, V. M. y Schänzel, H. A. 2019. A tourism inflex: Generation Z travel experiences. Journal of Tourism Futures, 5(2), 127–141. https://doi.org/10.1108/JTF-01-2019-0014
Roos, D. y Hahn, R. 2019. Understanding collaborative consumption: An extension of the theory of planned behavior with value-based personal norms. Journal of Business Ethics, 158(3), 679-697. https://doi.org/10.1007/s10551-017-3675-3
Schlaile, M. P., Klein, K. y Böck, W. 2018. From bounded morality to consumer social responsibility: a transdisciplinary approach to socially responsible consumption and its obstacles. Journal of Business Ethics, 149(3), 561-588. https://doi.org/10.1007/s10551-016-3096-8
Severino-González, P., Sarmiento-Peralta, G., Villar-Olaeta, J. y Ramírez-Molina, R. 2022. Socially responsible sustainable consumption: the case of university students from a city in Peru. Formación universitaria, 15(1), 219-230. https://dx.doi.org/10.4067/S0718-50062022000100219
Schiffman, L. G., Kanuk, L. L. y Wisenblit, J. 2010. Consumer behavior: global edition. Pearson education.
Sharma, A. 2019. Consumer behaviors and centennials. En Shukla, S., Gupta, K., Bhardwaj, P. (ed.), Marketing to Centennials in digital world (pp. 37-42). Book Bazooka Publication
Si, H., Shi, J. G., Tang, D., Wu, G. y Lan, J. 2020. Understanding intention and behavior toward sustainable usage of bike sharing by extending the theory of planned behavior. Resources, Conservation and Recycling, 152, 104513. https://doi.org/10.1016/j.resconrec.2019.104513
Stănescu, C. 2018. The responsible consumer in the digital age: on the conceptual shift from ‘Average’ to ‘Responsible’ consumer and the inadequacy of the ‘Information Paradigm’ in consumer financial protection. Tilburg Law Review, 24(1), 49-67. https://doi.10.5334/tilr.143
Setyawan, A., Noermijati, N., Sunaryo, S. y Aisjah, S. 2018. Green product buying intentions among young consumers: Extending the application of theory of planned behavior. Problems and Perspectives in Management, 16(2), 145-154. http://dx.doi.org/10.21511/ppm.16(2).2018.13
Song, S. y Kim, Y. 2018. Theory of virtue ethics: do consumers’ good traits predict their socially responsible consumption? Journal of Business Ethics, 152(4), 1159-1175. https://doi.10.1007/s10551-016-3331-3
Song, Y., Qin, Z. y Yuan, Q. 2019. The impact of eco-label on the young Chinese generation: The mediation role of environmental awareness and product attributes in green purchase. Sustainability, 11(4), 973. https://doi.org/10.3390/su11040973
Soriano, J. L. y Mejía-Trejo, J. 2022. Modelado de ecuaciones estructurales en el campo de las Ciencias de la Administración. Revista de Métodos Cuantitativos para la Economía y la Empresa, 33, 242-263.
Su, C.-H., Tsai, C.-H., Chen, M.-H. y Lv, W. Q. 2019. U.S. Sustainable Food Market Generation Z Consumer Segments. Sustainability, 11(13), 3607. http://dx.doi.org/10.3390/su11133607
Taufique, K. M. R. y Vaithianathan, S. 2018. A fresh look at understanding green consumer behavior among young urban Indian consumers through the lens of Theory of Planned Behavior. Journal of cleaner production, 183, 46-55. https://doi.org/10.1016/j.jclepro.2018.02.097
Thompson, C. J. y Kumar, A. 2018. Beyond consumer responsibilization: Slow Food’s actually existing neoliberalism. Journal of Consumer Culture, 21(2), 317-336. https://doi.org/10.1177/1469540518818632
Trudel, R. 2019. Sustainable consumer behavior. Consumer psychology review, 2(1), 85-96. https://doi.org/10.1002/arcp.1045
Umpfenbach, E. L., Dalkiran, E., Chinnam, R. B. y Murat, A. E. 2018. Promoting sustainability of automotive products through strategic assortment planning. European Journal of Operational Research, 269(1), 272-285. https://doi.org/10.1016/j.ejor.2017.08.031
Wakeman, S. W., Tsalis, G., Jensen, B. B. y Aschemann-Witzel, J. 2022. Seeing the issue differently (or not at all): how bounded ethicality complicates coordination towards sustainability goals. Journal of Business Ethics, 178(2), 325-338. https://doi.org/10.1007/s10551-021-04823-2
Wang, C., Ghadimi, P., Lim, M. K. y Tseng, M. L. 2019. A literature review of sustainable consumption and production: A comparative analysis in developed and developing economies. Journal of cleaner production, 206, 741-754. https://doi.org/10.1016/j.jclepro.2018.09.172
Wang, J., Shen, M. y Chu, M. 2021. Why is green consumption easier said than done? Exploring the green consumption attitude-intention gap in China with behavioral reasoning theory. Cleaner and Responsible Consumption, 2, 100015. https://doi.org/10.1016/j.clrc.2021.100015
White, K., Habib, R. y Hardisty, D. J. 2019. How to SHIFT consumer behaviors to be more sustainable: A literature review and guiding framework. Journal of Marketing, 83(3), 22-49. https://doi.org/10.1177/0022242919825649
Wu, B. y Yang, Z. 2018. The impact of moral identity on consumers’ green consumption tendency: The role of perceived responsibility for environmental damage. Journal of Environmental Psychology, 59, 74-84. https://doi.org/10.1016/j.jenvp.2018.08.011
Yuriev, A., Dahmen, M., Paillé, P., Boiral, O. y Guillaumie, L. 2020. Pro-environmental behaviors through the lens of the theory of planned behavior: A scoping review. Resources, Conservation and Recycling, 155, 104660. https://doi.org/10.1016/j.resconrec.2019.104660
Zheng, G. W., Siddik, A. B., Masukujjaman, M., Alam, S. S. y Akter, A. 2020. Perceived environmental responsibilities and green buying behavior: The mediating effect of attitude. Sustainability, 13(1), 35. https://doi.org/10.3390/su13010035
Enlace alternativo
https://retos.ups.edu.ec/index.php/retos/article/view/7534 (html)