Sección Miscelánea
Escala de Clima de Innovación: análisis psicométrico en trabajadores peruanos
Innovation Climate Scale: psychometric analysis in Peruvian workers
Escala de Clima de Innovación: análisis psicométrico en trabajadores peruanos
RETOS. Revista de Ciencias de la Administración y Economía, vol. 14, núm. 28, pp. 277-292, 2024
Universidad Politécnica Salesiana

Recepción: 23 Mayo 2024
Revisado: 08 Junio 2024
Aprobación: 23 Agosto 2024
Publicación: 01 Octubre 2024
Resumen: los cambios, producto de la pandemia, impulsaron a las organizaciones a mantenerse vigentes y competitivas. Por ello fue necesaria la capacidad para responder a las nuevas demandas para adaptarse al cambio, lo que implica innovar en el desarrollo de sus procesos. En ese sentido, la creciente importancia del comportamiento laboral innovador en el desarrollo de las organizaciones impulsó a los investigadores a buscar los mecanismos que estimulen dicho comportamiento en los trabajadores. Por lo expuesto, esta investigación tuvo como objetivo analizar las propiedades psicométricas de la Escala de Clima de Innovación (ECI). El estudio instrumental se realizó en 273 trabajadores peruanos (50.916 % hombres) entre 22 y 76 años (Media = 45.224) pertenecientes en su mayoría a empresas privadas (75.092 %). En cuanto al análisis psicométrico se exploró claridad y relevancia de los ítems por medio de la valoración de jueces expertos (validez de contenido), la estructura interna se evaluó mediante el análisis factorial confirmatorio tanto de los modelos oblicuos como bifactor, y por último se estimó la confiabilidad de las puntuaciones (coeficiente alfa) y del constructo (coeficiente omega). En cuanto a los hallazgos, los ítems de la ECI son claros y relevantes, el modelo unidimensional tiene mayor respaldo empírico como estructura interna, y la confiabilidad es adecuada. Se concluye que la ECI tiene evidencias favorables de validez y confiabilidad para su aplicación en empresas peruanas, constituyendo una herramienta útil para conocer el clima innovador percibido por sus trabajadores, aportando información para la toma de decisiones y planeamiento de estrategias de innovación y creatividad organizacional.
Palabras clave: innovación, clima de innovación, trabajadores, análisis de contenido, análisis factorial, análisis multivariado, modelos de ecuaciones estructurales, análisis de confiabilidad.
Abstract: the changes caused by the COVID-19 pandemic pushed organizations to attempt to remain current and competitive. Thus, the ability to respond to new demands and adapt to shifting conditions was an unavoidable requirement, which implies innovating in the development of their processes. In that sense, the growing importance of innovative work behaviors in the development of organizations has driven researchers to investigate mechanisms that foster such behaviors in workers. The objective of this study was to analyze the psychometric properties of the Innovation Climate Scale (ICS). The instrumental study involved 273 Peruvian workers (50.916 % male) ranging in age between 22 and 76 years old (Mean = 45.224), employed for the most part in the private sector (75.092 %). The psychometric analysis explored item clarity and relevance by means of assessment by expert judges (content validity). Internal structure was assessed via confirmatory factorial analyses, both of oblique models and bi-factor. Finally, scoring reliability (alpha coefficient) and construct reliability (omega coefficient) were estimated. This study finds the ICS items to be clear and relevant, a greater empirical support for the unidimensional model as its internal structure, and an adequate reliability. In conclusion there is favorable evidence of validity and reliability for the application of the ICS in Peruvian companies as a useful tool to measure the innovative climate perceived by its workers, providing information for decision making and planning of innovation strategies and organizational creativity.
Keywords: innovation, innovation climate, workers, content analysis, factorial analysis, multivariate analysis, structural equation models, reliability analysis.
Forma sugerida de citar: APA
Dominguez-Lara, S., Fernández-Arata, M. y Bárrig-Jó, P. (2024). Escala de Clima de Innovación: análisis psicométrico en trabajadores peruanos. Retos Revista de Ciencias de la Administración y Economía, 14(28), 277-292. https://doi.org/10.17163/ret.n28.2024.06
Introducción
Las medidas de emergencia establecidas para hacer frente a la pandemia por COVID-19 demandaron una serie de cambios en las actividades y procesos de empresas e instituciones públicas, así como en el comportamiento de consumidores y usuarios. Por ejemplo, el distanciamiento social y las restricciones de movilidad alteraron las transacciones comerciales y propiciaron despidos y pérdida de trabajos. Si bien algunos rubros laborales, como los de servicios sanitarios y venta de productos básicos, mantuvieron la atención presencial aunque con limitaciones, otros empleos se trasladaron a la modalidad virtual. Por su parte, el comercio electrónico tuvo un impulso al implementarse plataformas digitales para atender la actividad económica y las necesidades del consumidor (Cámara Peruana de Comercio Electrónico, 2021; Lizarzaburu, 2023; United Nations Conference on Trade and Development, 2021).
La innovación es fundamental para la productividad, la rentabilidad y el desarrollo sostenible de toda organización; la globalización, el desarrollo tecnológico y la tendencia a asociarse que tienen los sectores público y privado ha incrementado significativamente la importancia de la innovación (Chan et al., 2014). Para que las organizaciones se mantengan vigentes y competitivas en entornos en constante cambio, deben contar con la capacidad para responder a las nuevas demandas y con la habilidad para innovar y adaptarse a estos cambios (Kodden, 2020). La innovación en las organizaciones puede entenderse tanto por los resultados innovadores en sí mismos, como por el proceso por el cual se desarrollan y establecen prácticas innovadoras en la organización (Pichlak, 2016).
El clima de innovación podría ser afectado positivamente por un clima de apoyo, por la respuesta emocional positiva al cambio y por estar sujeto a toma de riesgos en el lugar de trabajo (Ye et al., 2022). Existen factores que apoyan o limitan el desarrollo de climas de innovación dentro de las empresas, cuya identificación puede ayudarnos a comprender los beneficios que un clima de innovación ofrece a la organización y sus trabajadores, así como a conocer también aquellas contingencias que se presentan entre el clima de innovación, el equipo, factores y resultados organizacionales (Newman et al., 2020). Precisamente, uno de estos factores es el clima organizacional, que se refiere a los lineamientos de interacción establecidos en la organización y al ambiente psicosocial que la caracteriza, mientras que, a nivel individual, o psicológico, denota la percepción que tienen los trabajadores sobre el clima del centro de labores en general, o del área en el que se desempeñan, en particular (Ehrhart y Schneider, 2016; Patterson et al., 2005)
A nivel organizacional, el clima innovador se refiere a organizaciones que promueven y orientan sus esfuerzos para incentivar el comportamiento innovador de sus trabajadores, recompensando su desempeño e invirtiendo en sus propuestas innovadoras (Newman et al., 2020). A nivel individual el clima innovador es definido como las representaciones cognitivas del entorno organizacional que tienen los trabajadores producto de interpretaciones psicológicamente significativas del contexto (Baltes et al., 2009). Así, la persona se comportaría de acuerdo con aquello que considera relevante y esperado de ella en el centro de labores.
Considerando la perspectiva individual-psicológica, Scott y Bruce (1994) definieron al clima organizacional innovador como el grado en que los integrantes de un centro laboral perciben un clima que apoya la innovación. Estos autores evaluaron un modelo explicativo del comportamiento innovador del trabajador, encontrando que las percepciones de un clima organizacional que apoya la innovación tienen un efecto en dicho comportamiento, y actúan como una variable mediadora en la influencia que tienen las interacciones líder-trabajador y el estilo sistemático de solución de problemas en el comportamiento innovador de los individuos.
Para West y Sacramento (2012), las organizaciones creativas e innovadoras son lugares en los que la mayoría de sus miembros comparte la firme creencia en la visión inspiradora de la organización y los logros que quiere alcanzar. Algunos de los aspectos que caracterizan a las organizaciones innovadoras son la consistencia, las normas que fomentan la diversidad, el desarrollo continuo, la participación de sus miembros y el liderazgo (Kanter, 1996; Siegel y Kaemmerer, 1978). Más aún, existe evidencia de que el clima innovador depende, en parte, de las interacciones con el líder y colegas así como de la cultura organizacional (Sarros et al., 2008). Además, el liderazgo transformacional está relacionado con el desempeño laboral del trabajador a través del clima de innovación (Brimhall, 2019) y la creatividad (Mumford et al., 2023). Otros elementos que promueven la innovación y creatividad en una organización son las estrategias (misión institucional, medios para alcanzar metas), los estímulos para innovar (reconocimiento, disponibilidad de recursos, consideración de ideas) y la comunicación compartida en la organización (entre áreas y grupos de trabajo, información de toma de decisiones) (Carmona et al., 2020).
Es por las características propias de las organizaciones, así como por la perspectiva desde la cual se define el clima organizacional innovador, que existen diversas maneras de medir el constructo (Isaksen, 2023). Por ejemplo, Patterson et al. (2005) elaboraron y validaron una medida del clima organizacional que incluye las prácticas administrativas de la institución, así como la productividad e innovación de la organización, mientras que Siegel y Kaemmerer (1978) construyeron una escala para evaluar la percepción de trabajadores sobre el apoyo a la innovación en sus centros de labores identificando tres dimensiones, apoyo a la creatividad, tolerancia de diferencias y compromiso personal.
Por su parte, Scott y Bruce (1994) propusieron la Escala de Clima de Innovación (ECI) para evaluar el apoyo organizacional a la innovación con una versión propia modificada con base a dos dimensiones de la escala de Siegel y Kaemmerer (1978), apoyo a la creatividad y tolerancia a las diferencias. Además, los autores agregaron preguntas para evaluar la percepción de recompensas a la innovación en el ámbito organizacional y el grado en el que las personas creen que los recursos disponibles son adecuados para lograr las metas de innovación. Para evaluar la estructura de los 26 ítems de su escala ejecutaron un análisis factorial con enfoque exploratorio con el método de extracción de componentes principales y rotación Varimax.
Al evaluar una estructura de dos dimensiones retuvieron 22 de los 26 ítems iniciales, ya que contaron con cargas factoriales por encima de .40 y fueron factorialmente complejos, es decir, que carguen en más de un factor a la vez. En ese sentido, identificaron un primer factor compuesto por 16 ítems, al que denominaron apoyo a la innovación el cual explicó el 31.67 % de la varianza. Esta dimensión evalúa si los miembros de una organización la perciben como abierta al cambio, tolerante de la diversidad y que apoya la búsqueda de nuevas ideas. El segundo factor, suministro de recursos, contó con seis ítems que midieron el grado en que los recursos humanos, de financiamiento y de tiempo en la organización son percibidos como adecuados por los trabajadores, explicando el 15.74 % de la varianza. Todos los ítems presentaron cargas factoriales entre .52 a .80 y el alfa de Cronbach fue de .92 en la dimensión de apoyo a la innovación y .77 en la de suministro de recursos.
La ECI es uno de los instrumentos más solicitados para evaluar el clima de innovación (Newman et al., 2020), y fue utilizado de forma conjunta con otras variables, como liderazgo transformacional e innovación organizacional (Jung et al., 2003), cultura organizacional (Sarros et al., 2008), o creatividad y clima de apoyo a la innovación (Khalili, 2016). Si bien no tiene estudios psicométricos conocidos, en un trabajo se reportaron coeficientes alfa de Cronbach de .94 para apoyo a la innovación y .76 para suministro de recursos (Sarros et al., 2008), mientras que otros asumieron su unidimensionalidad, reportando coeficientes de confiabilidad adecuados (Chan et al., 2014; Dhar, 2015).
De acuerdo con lo expuesto, el objetivo de este estudio fue analizar las propiedades psicométricas de la ECI en trabajadores peruanos debido a que en los últimos años las empresas están orientando su atención a la creación de un clima organizacional más propicio para promover el comportamiento innovador de sus trabajadores, esto es, cómo los trabajadores perciben su ambiente de trabajo (Ye et al., 2022). Entre las variadas implicancias de esta situación, se encuentra la necesidad de disponer de instrumentos de evaluación con evidencias psicométricas, validez y confiabilidad, para valorar el clima de innovación presente en las organizaciones.
En este orden de ideas, el estudio es importante a nivel aplicado porque el uso de un instrumento, en un contexto y población distintos a los del estudio original, requiere evidencias tanto de validez como de confiabilidad para garantizar su aplicabilidad. Además, contar con una escala de medición del clima de innovación constituye un recurso importante para el desarrollo de la conducta innovadora de sus miembros (Dhar, 2015), y puede contribuir a conocer el grado en que los empleados en el país perciben a sus organizaciones como abiertas al cambio, que apoyan nuevas ideas con tolerancia a la diversidad de sus miembros, así como el grado de acuerdo con la adecuación de los recursos con los que disponen. Se puede conocer también los factores que apoyan o limitan el desarrollo de los climas de innovación, lo cual facilitaría comprender los beneficios y desventajas del clima de innovación, y sus implicancias organizacionales e individuales. De ese modo, una medida con propiedades psicométricas apropiadas permitiría conocer y comprender el clima de innovación de una empresa a fin de que los profesionales desarrollen acciones que fomenten la innovación al interior de la organización (Newman et al., 2020).
La creciente y significativa importancia del comportamiento laboral innovador en el desarrollo y supervivencia de las organizaciones competitivas ha impulsado a los investigadores a buscar los mecanismos que estimulen este tipo de comportamiento en los empleados (Afsar y Umrani, 2019). En ese sentido, diversos estudios destacan la necesidad de crear una estructura organizacional de clima que apoye y proporcione los recursos para el desarrollo de la innovación, tolerando el riesgo, por su significativa influencia en el comportamiento laboral innovador de los empleados (Afsar y Umrani, 2019; Shanker et al., 2017). El modelo de interaccionismo social en que se basa el estudio enfatiza que el liderazgo, las relaciones en grupo de trabajo y la resolución de problemas afecta directa o indirectamente el comportamiento innovador individual mediante las percepciones de clima de innovación (Scott y Bruce, 1994).
Por otra parte, se justifica a nivel metodológico porque, además del estudio original, no existen otras publicaciones científicas sobre evidencias de validez psicométrica de la Escala de Clima de Innovación (Scott y Bruce,1994) en contextos nacionales internacionales, por lo que brindar evidencia psicométrica legitimaría su uso tanto en el contexto de aplicación profesional como en el académico, ya que solo se encontraron estudios empíricos cuyo uso de la ECI no sería concluyente debido a que las evidencias de validez son condiciones necesarias para interpretar apropiadamente los resultados (American Educational Research Association et al., 2014), y la estimación de confiabilidad no reemplaza a la validez (Cortina, 1993). Asimismo, aunque algunos instrumentos usen ítems invertidos, es relevante el estudio de su impacto sobre su estructura factorial (Dominguez-Lara et al., 2019), ya que la literatura recomienda prescindir de ese tipo de ítems (Suárez-Álvarez et al., 2018), porque en ocasiones suelen eliminarse durante el proceso de investigación (Sánchez-Villena et al., 2021). Asimismo, en vista de la potencial asociación entre dimensiones es necesario explorar la posible presencia de un factor global mediante modelamiento bifactor (Rodríguez et al., 2016).
Con base en lo expuesto, como hipótesis de investigación se establece que los ítems son representativos del constructo (hipótesis 1), predomina una estructura interna de dos dimensiones (hipótesis 2), y presenta magnitudes de confiabilidad adecuadas (hipótesis 3).
Materiales y método
Diseño
Se trata de un estudio no experimental y transversal. De manera específica, es un estudio instrumental (Ato et al., 2013) que analiza las propiedades psicométricas, particularmente evidencias de validez de contenido y de estructura interna, así como de confiabilidad, de la ECI en trabajadores peruanos.
Participantes
Fueron evaluados 273 trabajadores peruanos entre 22 y 76 años de edad (Media = 45.224; Desviación estándar = 12.794). Del total, el 75.092 % (n = 205) laboraba en empresas privadas con fines de lucro. Se muestran las características de género, ocupación de los participantes, tipo de contrato laboral, rango de años laborando en la institución, modalidad de trabajo y cantidad de trabajadores en la empresa (tabla 1).

Características de los participantes
Instrumentos
Se utilizó la Escala de Clima de Innovación creada por Scott y Bruce (1994), que mide cómo los empleados perciben el clima de innovación organizacional. Está conformada por 22 ítems (anexo 1) que se integran en las dimensiones denominadas soporte de innovación (16 ítems), que evalúa si los empleados ven a la organización como abierta al cambio, apoyo a nuevas ideas y tolerancia a la diversidad de miembros, y suministro de recursos (6 ítems), que mide el grado en que se percibe que los recursos en la organización son adecuados. Cada ítem se responde en un rango ordinal desde totalmente en desacuerdo (1) hasta totalmente de acuerdo (5).
Procedimiento
La traducción se realizó conforme a recomendaciones especializadas (Muñiz et al., 2013). Inicialmente se solicitó el permiso a los autores del instrumento para traducirlo al idioma español como se habla en Perú. Posteriormente se usó el método back-translation, que consiste en tener una primera traducción del instrumento, incluyendo instrucciones, redacción de ítems y opciones de respuesta de dos profesionales de nacionalidad peruana, y luego esa versión se tradujo nuevamente al inglés con dos traductores de lengua materna inglesa.
El protocolo de evaluación se construyó como formulario de Google. En su primera página figuraba el consentimiento informado, donde además del objetivo de la investigación se mencionaban otros aspectos del proceso de recolección de datos, como la confidencialidad en el manejo de datos, la participación voluntaria y anónima, así como la posibilidad de abandonar la evaluación si así lo considera la persona. La segunda sección comprendía la escala objetivo de este trabajo.
La evaluación se realizó siguiendo las normas de la declaración de Helsinki (Asociación Médica Mundial, 2017), así como el código de ética del Colegio de Psicólogos del Perú (2018), y del Standards for Educational and Psychological Testing (American Educational Research Association et al., 2014).
Análisis de datos
Las evidencias de validez basadas en el contenido de los ítems se exploraron con base en la opinión de jueces expertos respecto a la claridad y relevancia, y dicha opinión se cuantificó usando el coeficiente V de Aiken incluyendo intervalos de confianza (IC; Penfield y Giacobbi, 2004). En ambos casos, la claridad y relevancia percibidas fueron significativas cuando el límite inferior del IC estuvo por encima de .50 y el cálculo se realizó con un módulo especializado (Merino-Soto y Livia-Segovia, 2009).
La estructura interna de la escala se analizó bajo un enfoque analítico factorial, pero de forma preliminar se exploró la presencia de puntajes atípicos (outliers) multivariados con la distancia de Mahalanobis y aquellos casos con p-valores menores que .001 se eliminaron de la base de datos. Por otro lado, se exploró la normalidad univariada de los ítems con la asimetría (< 2; Finney y DiStefano, 2006) y curtosis (< 7; Finney y DiStefano, 2006), y la normalidad multivariada se valoró con el coeficiente de curtosis multivariada de Mardia (G2 < 70; Dominguez-Lara et al., 2022).
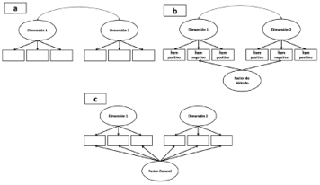
Se implementó un análisis factorial confirmatorio (AFC), y los modelos se estimaron con el método WLSMV ya que es un método orientado al análisis de variables ordinales (Li, 2016) y es útil en un amplio rango de tamaños muestrales (Bovaird y Koziol, 2012), y con correlaciones policóricas con el programa Mplus versión 8.4. Se evaluó el modelo original de la ECI (dos factores oblicuos; Scott y Bruce, 1994), en adelante modelo 1 (figura 1a); adicionalmente se implementó un modelo que incluye un factor de método (FM) que agrupa los ítems invertidos de cada dimensión (modelo 2; figura 1b), y por último un modelo bifactor que incluye un factor general (FG) de base (Rodríguez et al., 2016) nombrado modelo 3 (figura 1c).

Representación abreviada de los modelos de medición
Para evaluar el ajuste general de los modelos se consideró la magnitud del CFI (> .90; McDonald y Ho, 2002), el RMSEA (< .08; Browne y Cudeck, 1993), y el SRMR (< .08; Hu y Bentler, 1999). De forma complementaria, la validez interna convergente se valoró con las cargas factoriales (> .50; Dominguez-Lara, 2018) y con la varianza media extraída por factor (vme > .37; Moral-de la Rubia, 2019), que representa la proporción de la varianza explicada por el constructo. Asimismo, la validez interna discriminante se valoró según la magnitud de las correlaciones interfactoriales (ϕ < .80; Brown, 2015), y la comparación entre el cuadrado de la correlación interfactorial (ϕ2), que indica la varianza compartida entre factores, y la VME
Por otro lado, la relevancia del FG en el modelo bifactor, es decir, si este explica más varianza que los factores específicos se analizó con indicadores complementarios: omega jerárquico del FG (ωH; > .75; Rodríguez et al., 2016), omega jerárquico de los factores específicos (ωHS; < .30; Smits et al., 2015), y varianza común explicada (ECV > .60; Rodríguez et al., 2016).
Finalmente, se usó el coeficiente α (> .70; Ponterotto y Charter, 2009) para valorar la confiabilidad de las puntuaciones, mientras que la confiabilidad del constructo se estimó con el coeficiente ω (> .80; Raykov y Hancock, 2005)
Resultados y discusión
En cuanto a la evidencia de validez de contenido de los ítems, los jueces indican que los ítems son claros y relevantes para la evaluación del constructo (tabla 2). La hipótesis 1 (los ítems son representativos del constructo) recibió respaldo, y ello aportaría a la operacionalización del constructo en Perú, ya que de acuerdo con los expertos los ítems reflejan apropiadamente las características principales del clima de innovación.

Validez de contenido de la Escala de Clima de Innovación
Nota. IC= Intervalos de confianzaEl análisis preliminar al AFC sugiere eliminar 11 casos que se consideraron como outliers multivariados. Luego de ello, los ítems se aproximan a la normalidad univariada (tabla 3) y multivariada (G2 = 72.502). Esto informa que los ítems, por lo general, no evidencian distribuciones empíricas que afecten de forma significativa la estimación de los modelos de medición.

Estadísticos descriptivos de la Escala de Clima de Innovación
Nota. M: Media; DE: Desviación estándar; g1: asimetría; g2: curtosis.El primer modelo, de dos factores oblicuos (modelo 1), obtuvo índices de ajuste inaceptables (tabla 4), así como cargas factoriales por debajo de lo esperado (tabla 5). Posteriormente se evaluó el modelo que incluyó un FM (modelo 2) y si bien obtuvo índices de ajuste con magnitudes adecuadas respecto al modelo anterior (tabla 4), resalta que en presencia del FM algunos ítems disminuyen su carga factorial de forma drástica (e. g., ítem 4; tabla 5) e incluso llegan a magnitudes negativas (e. g., ítem 5; tabla 5), lo que refleja la fortaleza empírica del FM. En ese caso, al tratarse de un artefacto metodológico, se eliminaron los ítems que componen el FM. En este sentido, se corroboró que los ítems invertidos suelen tener evidencia psicométrica insuficiente para retenerlos como elementos de valoración del constructo (Dominguez-Lara et al., 2019; Sánchez-Villena et al., 2021; Suárez-Álvarez et al., 2018).
Además, cabe precisar que si bien los expertos sostuvieron la pertinencia de los ítems para evaluar las dos dimensiones del clima de innovación (apoyo a la innovación y suministro de recursos), al momento de someterlos a prueba empírica algunos no evidenciaron la asociación con los otros ítems que permiten inferir la presencia de dimensiones bien definidas. Por este motivo es necesario analizar los datos más allá del juicio de expertos, ya que es solo una fuente de evidencia y no determina la configuración del instrumento.

Índices de ajuste de los modelos de medición

Parámetros factoriales de los ítems de la Escala de Clima de Innovación: Modelo oblicuo y con factor de método
Nota. F1: Apoyo a la innovación; F2: Suministro de recursos; FM: Factor de método; VME: Varianza media extraída por factor.El ajuste del modelo oblicuo sin los ítems inversos (modelo 2 modificado) mejoró, excepto por el RMSEA (tabla 4), y si bien las cargas factoriales fueron moderadas y elevadas en todos los casos (tabla 6), la correlación interfactorial fue elevada y no existe una distinción empírica entre factores (j2 > VME; tabla 6). El modelo bifactor (modelo 3) presentó el mejor ajuste entre todos los modelos evaluados (tabla 4), y los estadísticos asociados al FG indican que tiene el suficiente respaldo como para considerar una puntuación total obtenida a partir de los 11 ítems (tabla 6). La hipótesis 2 (predomina una estructura interna de dos dimensiones) no recibió soporte empírico, ya que se trata de una escala unidimensional. De este modo, se infiere que algunos ítems (e. g., ítem 20) no guardaban relación empírica con el constructo, mientras que los ítems positivos que se mantuvieron luego de eliminar los ítems invertidos, debido a su mal funcionamiento psicométrico, configuraban factores que presentaban una asociación elevada. Se obtuvo evidencia mediante modelamiento bifactor que es recomendable una versión más abreviada y unidimensional de 11 ítems, la cual sería la versión definitiva. En este sentido, al menos en la muestra de estudio, las dimensiones originales (apoyo a la innovación y suministro de recursos) aparecen de forma conjunta, por lo que se deduce que el clima de innovación requiere tanto del apoyo como de los recursos de la empresa para que se ejecuten las ideas innovadoras.

Parámetros factoriales de los ítems de la Escala de Clima de Innovación: Modelo oblicuo modificado y bifactor
Nota. F1: Apoyo a la innovación; F2: Suministro de recursos; FG: Factor general; VME: varianza media extraída por factor; f: correlación interfactorial; φ2: varianza compartida entre factores; ECV: varianza común explicada; ωH: omega jerárquico; ωHS: omega jerárquico de los factores específicos.Para terminar, la confiabilidad fue elevada a nivel de puntuaciones (α = .939) y de constructo (ω = .960), lo que da apoyo a la hipótesis 3 (presenta magnitudes de confiabilidad adecuadas), lo que indica que la medida es precisa para valorar el clima de innovación.
En cuanto a las implicaciones para el ámbito aplicado, la evaluación del clima de innovación mediante una medida breve, unidimensional y de sólidas propiedades psicométricas, es importante porque proporciona a la empresa una información que le permitiría tomar decisiones con respecto al desarrollo de estrategias efectivas para crear contextos laborales que promuevan la creatividad y la innovación, incluyendo el diseño del trabajo autónomo y desafiante, apoyando las actividades creativas, así como otorgando beneficios y recompensas, todo dentro de un entorno positivo y clima efectivo para la mejora de la calidad del liderazgo y un ambiente de trabajo sin condiciones negativas (Ye et al., 2022).
Es por ello que las personas en puestos directivos podrían invertir en el desarrollo de sus recursos humanos para una rápida adaptación de la empresa a entornos cambiantes, inspirando a los empleados a través de la explicación y creación de objetivos colectivos, promoviendo las metas de logro, y construyendo relaciones amistosas y de confianza (Usmanova et al., 2023). Entonces, también se podría diseñar prácticas empresariales que permita a los empleados elaborar un sistema de gestión del conocimiento asociado a un comportamiento innovador positivo (Huang y Li, 2021), dado el impacto que tiene el intercambio de conocimientos en el comportamiento innovador, en donde la tecnología de la información puede ayudar a reducir o eliminar las barreras de comunicación entre los empleados, a través de una plataforma interactiva para compartir conocimientos (Ye et al., 2022).
De esta forma, los miembros de una institución que cuenta con un clima de innovación favorable estarían más dispuestos a difundir sus ideas innovadoras, promover comportamientos innovadores y participar en programas de innovación (Jiang et al., 2023). En resumen, en un clima de innovación organizacional favorable, el comportamiento de compartir y difundir conocimientos suele ser valorado y reconocido por los líderes y las organizaciones (Liu et al., 2019).
Conclusiones
Se concluye que la ECI es una herramienta que tiene evidencias favorables de validez en cuanto a su contenido y a su estructura interna, así como una confiabilidad elevada. A pesar de la relevancia del clima de innovación en el comportamiento innovador de los trabajadores y en la adaptabilidad de las empresas, no existirían instrumentos adaptados en el medio peruano que permitan evaluarlo, por lo que para su estudio se recurre a escalas con información psicométrica del momento y contexto en el que fueron construidas. Entonces, al ser la ECI una medida breve y robusta que se basa en el modelo interaccionismo social, su aplicación podría permitir a las empresas comprender los beneficios y desventajas que el clima de innovación ejerce sobre las organizaciones y sus empleados, y desarrollar acciones a fin de fomentar la innovación al interior de la organización, mediante las áreas de recursos humanos y la gestión de negocios (Newman et al., 2020).
En cuanto a las limitaciones, la muestra no pertenece a un solo rubro de actuación laboral, profesional o de servicios, y en vista de que las características muestrales e institucionales son aspectos influyentes en el comportamiento psicométrico de los ítems, ello puede reflejarse en la estructura interna definitiva del instrumento. Igualmente, debido a que los datos se recolectaron mediante cuestionario y de manera online, mediante la plataforma Google Forms, podría haberse presentado algún sesgo (e. g., deseabilidad social) en la respuesta de los encuestados.
Para futuros estudios se recomienda contar con muestras ocupacionales específicas, así como utilizar estrategias adicionales para obtener otras evidencias de validez (e. g., por su relación con otras variables), que respalden la adecuación de sus propiedades psicométricas y su poder predictivo. Por otro lado, el clima de innovación ha sido evaluado a un nivel individual de análisis, es decir, considerando cómo los empleados perciben el clima de innovación en sus organizaciones, por lo que sería pertinente además la comparación con una medida de la evaluación del clima a nivel organizacional para contar con información acerca de la correspondencia con las percepciones compartidas de los trabajadores. Igualmente, resulta necesario desarrollar trabajos empíricos que incluyan aspectos relacionados como el clima creativo y la cultura organizacional de la institución (Newman et al., 2020).
Referencias bibliográficas
Afsar, B. y Umrani, W. A. 2019. Transformational leadership and innovative work behavior. European Journal of Innovation Management, 23(3), 402-428. https://doi.org/10.1108/EJIM-12-2018-0257
American Educational Research Association, American Psychological Association y National Council on Measurement in Education (eds.). 2014. Standards for educational and psychological testing. American Educational Research Association.
Asociación Médica Mundial. 2017. Declaración de Helsinki de la AMM - Principios éticos para las investigaciones médicas en seres humanos. https://bit.ly/4dznuFS
Ato, M., López, J. y Benavente, A. 2013. Un sistema de clasificación de los diseños de investigación en psicología. Anales de Psicología, 29(3), 1038-1059. https://doi.org/10.6018/analesps.29.3.178511
Baltes, B. B., Zhdanova, L. S. y Parker, C. P. 2009. Psychological climate: A comparison of organizational and individual level referents. Human Relations, 62(5), 669-700. https://doi.org/10.1177/0018726709103454
Bovaird, J. A. y Koziol, N. A. 2012. Measurement models for ordered-categorical indicators. In R. H. Hoyle (ed.), Handbook of structural equation modeling (pp. 495-511). The Guilford Press.
Brimhall, K. C. 2019. Are we innovative? Increasing perceptions of nonprofit innovation through leadership, inclusion, and commitment. Review of Public Personnel Administration, 41(1), 3-24. https://doi.org/10.1177/0734371X19857455
Brown, T. A. 2015. Confirmatory factor analysis for applied research (2da ed.). The Guilford Press.
Browne, M. W. y Cudeck, R. 1993. Alternative ways of assessing model. Sociological Methods & Research, 21(2), 230-258. https://doi.org/10.1177/0049124192021002005
Cámara Peruana de Comercio Electrónico. 2021. Reporte oficial de la industria Ecommerce en Perú. Impacto del COVID-19 en el comercio electrónico en Perú y perspectivas al 2021. CAPECE.
Carmona, L. J., Gomes, G. y Costa, D. L. 2020. Elements of organizational culture that encourage innovation development. Revista de Administração FACES Journal, 19(1), 8-26. https://doi.org/10.21714/1984-6975FACES2020V19N1ART7427
Chan, I. Y., Liu, A. M. y Fellows, R. 2014. Role of leadership in fostering an innovation climate in construction firms. Journal of Management in Engineering, 30(6), 06014003. https://doi.org/10.1061/(ASCE)ME.1943-5479.0000271
Colegio de Psicólogos del Perú. 2018. Código de ética y deontología. Colegio de Psicólogos del Perú. https://bit.ly/3YThsLB
Cortina, J. M. 1993. What is coefficient alpha? An examination of theory and applications. Journal of Applied Psychology, 78(1), 98-104. https://doi.org/10.1037/0021-9010.78.1.98
Dhar, R. L. 2015. The effects of high-performance human resource practices on service innovative behaviour. International Journal of Hospitality, 51, 67-75. https://doi.org/10.1016/j.ijhm.2015.09.002
Dominguez-Lara, S. 2018. Propuesta de puntos de corte para cargas factoriales: Una perspectiva de fiabilidad de constructo. Enfermería Clínica, 28(6), 401-402. https://doi.org/10.1016/j.enfcli.2018.06.002
Dominguez-Lara, S., Zavaleta-Abad, R. A., Del Moral-Trinidad, L. D. M. y Campos-Uscanga, Y. 2022. Nuevo análisis psicométrico de la Escala de Autorregulación de la Actividad Física en universitarios mexicanos: Estructura interna y versión breve. Retos, 45, 897-907. https://doi.org/10.47197/retos.v45i0.93239
Dominguez-Lara, S., Romo-González, T., Palmeros-Exsome, C., Barranca-Enríquez, A., del Moral-Trinidad, E. y Campos-Uscanga, Y. 2019. Análisis estructural de la Escala de Bienestar Psicológico de Ryff en universitarios mexicanos. Liberabit, 25(2), 267-285. http://doi.org/10.24265/liberabit.2019.v25n2.09
Ehrhart, M. G. y Schneider, B. 2016. Organizational climate and culture. En O. Braddick (Ed.), Oxford research encyclopedia: Psychology. Oxford University Press. https://doi.org/10.1093/acrefore/9780190236557.013.3
Finney, S. J. y DiStefano, C. 2006. Non-normal and categorical data in structural equation modeling. En G. R. Hancock y R. O. Mueller (eds.), Structural equation modeling. A second course (pp. 269-314). Information Age Publishing.
Huang, H. y Li, F. 2021. Innovation climate, knowledge management, and innovative work behaviour in small software companies. Social Behavior and Personality: An International Journal, 49(4), e9780. https://doig.org/10.2224/sbp.9780
Isaksen, S. G. 2023. Assessing the work environment for creativity and innovation: Building on Mathisen and Einarsen’ review (2004). Creativity Research Journal, 35(2), 227-253. https://doi.org/10.1080/10400419.2022.2112837
Jiang, S., Wang, J., Zhang, R. y Liu, O. 2023. Innovation climate for individual motivation and innovation performance: Is innovative behavior a missing link? Journal of Innovation & Knowledge, 8(4), 100440. https://doi.org/10.1016/j.jik.2023.100440
Jung, D. I., Chow, C. y Wu, A. 2003. The role of transformational leadership in enhancing organizational innovation: Hypotheses and some preliminary findings. The Leadership Quarterly, 14(4-5), 525-544. https://doi.org/10.1016/S1048-9843(03)00050-X
Kanter, R. M. 1996. When a thousand flowers bloom: Structural, collective, and social conditions for innovation in organizations. En P. S. Myers (ed.), Knowledge management and organizational design (pp. 93-131). Butterworth-Heinemann. https://doi.org/10.1016/b978-0-7506-9749-1.50010-7
Khalili, A. 2016. Linking transformational leadership, creativity, innovation, and innovation-supportive climate. Management Decision, 54(9), 2277-2293. https://doi.org/10.1108/MD-03-2016-0196
Kodden, B. 2020. The art of sustainable performance. A model for recruiting, selection, and professional development. Springer. https://doi.org/10.1007/978-3-030-46463-9
Li, C. H. 2016. Confirmatory factor analysis with ordinal data: Comparing robust maximum likelihood and diagonally weighted least squares. Behavior Research Methods, 48(3), 936-949. https://doi.org/10.3758/s13428-015-0619-7
Liu, F., Chow, I. H-S., Zhang, J. C. y Huang, M. 2019. Organizational innovation climate and individual innovative behavior: Exploring the moderating effects of psychological ownership and psychological empowerment. Review of Managerial Science, 13(4), 771-789. https://doi.org/10.1007/s11846-017-0263-y
Lizarzaburu, E. 2023. Evolución y perspectivas del e-commerce para el comercio minorista en el Perú (2022). Universidad de Lima, Facultad de Comunicación, Carrera de Comunicación. https://bit.ly/46ZZpWf
McDonald, R. P. y Ho, M.-H. R. 2002. Principles and practice in reporting structural equation analyses. Psychological Methods, 7(1), 64-82. https://doi.org10.1037/1082-989X.7.1.64
Merino-Soto, C. y Livia-Segovia, J. 2009. Intervalos de confianza asimétricos para el índice la validez de contenido: Un programa Visual Basic para la V de Aiken. Anales de Psicología, 25(1), 169-171. https://bit.ly/3Xh32nA
Moral-de la Rubia, J. 2019. Revisión de los criterios para validez convergente estimada a través de la Varianza Media Extraída. Psychologia, 13(2), 25-41. https://doi.org/10.21500/19002386.4119
Mumford, M. D., Fichtel, M., England, S. y Newbold, T. R. 2023. Leader thinking, follower thinking: Leader impacts on follower creative performance. Annual Review of Organizational Psychology and Organizational Behavior, 10, 413-440. https://doi.org/10.1146/annurev-orgpsych-120920-045553
Muñiz, J., Elosua, P. y Hambleton, R. K. 2013. Directrices para la traducción y adaptación de los tests: Segunda edición. Psicothema, 25(2), 151-157. https://doi.org/10.7334/psicothema2013.24
Newman, A., Round, H., Wang, S. y Mount, M. 2020. Innovative climate: A systematic review of the literature and agenda for future research. Journal of Occupational and Organizational Psychology, 93(1), 73-109. https://doi.org/10.1111/joop.12283
Patterson, M. G., West, M. A., Shackleton, V. J., Dawson, J. F., Lawthom, R., Maitlis, S., Robinson, D. L. y Wallace, A. M. 2005. Validating the organizational climate measure: Links to managerial practices, productivity and innovation. Journal of Organizational Behavior, 26(4), 379-408. https://doi.org/10.1002/job.312
Penfield, R. D. y Giacobbi, J. M. 2004. Applying a score confidence interval to Aiken’s item content-relevance index. Measurement in Physical Education and Exercise Science, 8(4), 213-225. https://doi.org/10.1207/s15327841mpee0804_3
Pichlak, M. 2016. The innovation adoption process: A multidimensional approach. Journal of Management & Organization, 22(4), 476-494. https://doi.org/10.1017/jmo.2015.52
Ponterotto, J. G. y Charter, R. A. 2009. Statistical extensions of Ponterotto and Ruckdeschel’s (2007) reliability matrix for estimating the adequacy of internal consistency coefficients. Perceptual and Motor Skills, 108(3), 878-886. https://doi.org/10.2466/pms.108.3.878-886
Raykov, T. y Hancock, G. R. 2005. Examining change in maximal reliability for multiple-component measuring instruments. British Journal of Mathematical and Statistical Psychology, 58(1), 65-82. https://doi.org/10.1348/000711005X38753
Rodríguez, A., Reise, S. P. y Haviland, M. G. 2016. Evaluating bifactor models: Calculating and interpreting statistical indices. Psychological Methods, 21(2), 137-150. https://doi.org/10.1037/met0000045
Sánchez-Villena, A. R., Dominguez-Lara, S., Aranda, M., Fuentes Gutiérrez, V. y García-Domingo, M. 2021. Análisis estructural de la Escala de Dependencia y Adicción al Smartphone (EDAS) en universitarios peruanos. Health and Addictions, 21(2), 93-113. https://doi.org/10.21134/haaj.v21i2.572
Sarros, J. C., Cooper, B. K. y Santora, J. C. 2008. Building a climate for innovation through transformational leadership and organizational culture. Journal of Leadership & Organizational Studies, 15(2), 145–158. https://doi.org/10.1177/1548051808324100
Scott, S. G. y Bruce, R. A. 1994. Determinants of innovative behavior: A path model of individual innovation in the workplace. Academy of Management Journal, 37(3), 580-607. https://doi.org/10.2307/256701
Shanker, R., Bhanugopan, R., van der Heijden, B. I. J. M. y Farrell, M. 2017. Organizational climate for innovation and organizational performance: The mediating effect of innovative work behavior. Journal of Vocational Behavior, 100, 67-77. https://doi.org/10.1016/j.jvb.2017.02.004
Siegel, S. M. y Kaemmerer, W. F. 1978. Measuring the perceived support for innovation in organizations. Journal of Applied Psychology, 63(5), 553-562. https://doi.org/10.1037/0021-9010.63.5.553
Smits, I. A. M., Timmerman, M. E., Barelds, D. P. H. y Meijer, R. R. 2015. The Dutch Symptom Checklist-90-Revised: Is the use of the subscales justified? European Journal of Psychological Assessment, 31(4), 263-271. https://doi.org/10.1027/1015-5759/a000233
Suárez-Alvarez, J., Pedrosa, I., Lozano, L.M., García-Cueto, E., Cuesta, M. y Muñiz, J. 2018. Using reversed items in Likert scales: A questionable practice. Psicothema, 30(2), 149-158. https://doi.org/10.7334/psicothema2018.33
United Nations Conference on Trade and Development. 2021. COVID-19 and e-commerce: A global review. United Nations. https://bit.ly/3yRyTle
Usmanova, K., Wang, D. y Sumarliah, E. 2023. Spiritual leadership a pathway toward innovative work behavior via knowledge sharing self-efficacy: Moderating role of innovation climate. Journal of Information and Knowledge Management Systems, 53(6), 1250-1270. https://doi.org/10.1108/VJIKMS-04-2021-0054
West, M. A. y Sacramento, C. A. 2012. Creativity and innovation: The role of team and organizational climate. En M. D. Mumford (ed.), Handbook of organizational creativity (pp. 359-385). Academic Press. https://doi.org/10.1016/B978-0-12-374714-3.00015-X
Ye, P., Liu, L. y Tan, J. 2022. Creative leadership, innovate climate behaviour: The moderating role of knowledge sharing in management. European Journal of Innovation Management, 25(4), 1092-1114. https://doi.org/10.1108/EJIM-05-2020-0199
Enlace alternativo
https://retos.ups.edu.ec/index.php/retos/article/view/8896 (html)