Miscelánea
Comportamiento de compra impulsiva en Instagram entre las generaciones Y y Z en Indonesia
Impulsive buying behavior on Instagram among generations Y and Z in Indonesia
Comportamiento de compra impulsiva en Instagram entre las generaciones Y y Z en Indonesia
RETOS. Revista de Ciencias de la Administración y Economía, vol. 15, núm. 30, pp. 341-361, 2025
Universidad Politécnica Salesiana

Recepción: 06 Marzo 2025
Revisado: 18 Junio 2025
Aprobación: 05 Agosto 2025
Publicación: 01 Octubre 2025
Resumen: Instagram se ha convertido en una importante plataforma para las compras en línea, especialmente entre la generación más joven. Comprender los factores que influyen en las compras impulsivas en las redes sociales resulta cada vez más importante para los profesionales del marketing. Este estudio examina la influencia del uso de Instagram, la extroversión y las emociones positivas relacionadas con las compras en el comportamiento de compra impulsiva, con énfasis en las diferencias generacionales entre la Generación Y y la Generación Z. Se recopilaron datos de 442 encuestados mediante un cuestionario estructurado y se analizaron con SmartPLS 3.3.2 para comprobar seis hipótesis. Se evaluaron la validez y la fiabilidad mediante el alfa de Cronbach, al igual que la fiabilidad compuesta y la extracción de la varianza media (AVE). Los resultados revelan que, para la Generación Z, el uso frecuente de Instagram y las emociones positivas impulsan significativamente las compras impulsivas. Por el contrario, para la Generación Y, los rasgos de personalidad extrovertida tienen una mayor influencia en las decisiones de compra. Estos resultados muestran los patrones psicológicos entre generaciones en el comportamiento de compra online. El estudio ofrece información práctica a los profesionales del marketing que buscan adaptar sus estrategias para satisfacer las preferencias generacionales. El poder identificar los diferentes factores que impulsan el comportamiento contribuye a la creciente bibliografía sobre el comportamiento del consumidor digital y sirve de guía a las marcas que operan en entornos de redes sociales.
Palabras clave: comportamiento, emoción, consumo, Generación Y, Generación Z, Instagram, impulsividad, personalidad.
Abstract: Instagram has become a major platform for online shopping, especially among the younger generation. Understanding the factors that influence impulsive buying on social media has become increasingly relevant for marketers. This study examines the influence of Instagram usage intensity, extroversion, and positive shopping emotions on impulsive buying behavior, with a particular focus on generational differences between Generation Y and Generation Z. Data were collected from 442 respondents through a structured questionnaire and analyzed using SmartPLS 3.3.2 to test six hypotheses. Validity and reliability were assessed using Cronbach’s alpha, composite reliability, and average variance extraction (AVE). Findings reveal that for Generation Z, frequent Instagram use and positive emotions significantly drive impulsive purchases. In contrast, for Generation Y, extroverted personality traits have a stronger influence on buying decisions. These results highlight distinct psychological patterns across generations in online shopping behavior. The study provides practical insights for marketers seeking to tailor their strategies to meet generational preferences. By identifying different behavioral drivers, it contributes to the growing literature on digital consumer behavior and guides brands operating in social media environments.
Keywords: behavior, emotional, consumption, generation Y, generation Z, Instagram, impulsivity, personality.
Forma sugerida de citar: APA
Azie Setya, Y., Helmi, A., Kartini, D. y Marty Oesman, Y. (2025). Comportamiento de compra impulsiva en Instagram entre las generaciones Y y Z en Indonesia. Retos Revista de Ciencias de la Administración y Economía, 15(30), pp. 341-360. https://doi.org/10.17163/ret.n30.2025.09
Introducción
Entre las diferentes redes sociales que existen en la actualidad, Facebook e Instagram son las plataformas más utilizadas para promocionar productos y realizar ventas en línea, debido al gran número de usuarios activos de estas dos redes sociales, que es bastante elevado en comparación con otras, lo que las convierte en las redes sociales con mayor número de cuentas comerciales en línea (Lajnef, 2023). En Indonesia, el uso de estas plataformas es significativo. Se prevé que, para 2024, Instagram cuente con 90 millones de usuarios activos en Indonesia (Rizaty, 2024), lo que refleja un crecimiento importante desde los 22 millones de 2016. Este rápido aumento subraya el papel de Instagram como espacio dominante para la interacción con los consumidores y las actividades comerciales. Además, los consumidores indonesios pasan una media de 3 horas y 16 minutos al día en las redes sociales, y la mayor parte de este tiempo la dedican a navegar y comprar (Mustikasari, 2018), lo que convierte a las redes sociales en un terreno fértil para influir en el comportamiento de los consumidores.
La presencia de emociones positivas del consumidor durante la compra es un factor importante que influye en las compras impulsivas en línea (Zhao et al., 2022). Estas emociones positivas pueden estar influenciadas por varios factores, como las promociones de ventas en línea, la intensidad del uso de Instagram (red social), el valor del gasto hedónico y la personalidad (Helmi et al., 2023). Los factores de estímulo internos influyen en las emociones de los consumidores, lo que en última instancia conduce a compras impulsivas en línea (Lee y Wu, 2017). Estos factores internos son los valores hedónicos y utilitarios del consumidor. Un estilo de vida hedonista a menudo enfatiza las experiencias placenteras y la evitación de las experiencias desagradables o dolorosas; de igual forma, el hedonismo influye en las emociones de los consumidores a la hora de realizar las compras en línea (Giovanni y Handriana, 2024). Sin embargo, los motivos utilitarios no siempre afectan a las compras impulsivas en línea, aunque siempre dan lugar a la satisfacción del cliente con los productos que compra, lo que difiere de los motivos hedonistas, que siempre fomentan la compra impulsiva (Lee y Wu, 2017).
Lajnef (2023) afirma que las redes sociales pueden aumentar la autoestima de los usuarios individuales y que una alta autoestima en las redes sociales puede reducir el nivel de autocontrol de los consumidores, lo que en última instancia fomenta las compras impulsivas. Una de las ventajas de la publicidad en Instagram es la posibilidad de colaborar con los influencers que cuentan con una gran cantidad de seguidores para promocionar los productos de una empresa. Los usuarios de Instagram que tienen muchos seguidores ejercen una gran influencia en la impresión que causan en las personas (Kristi y Aruan, 2023). Otro investigador sugirió que los artistas que promocionan los productos influyen en el comportamiento de compra de las mujeres jóvenes (Djafarova y Rushworth, 2017). Las personas con baja autoestima en las redes sociales son más propensas a dejarse influir por las opiniones de los demás.
En su investigación, Turkyilmaz et al. (2015) revelaron que la amabilidad, la apertura al cambio y la extroversión están directamente proporcionales y tienen una influencia positiva en las actitudes de compra online de los consumidores. Helmi et al. (2023) sugirieron que una actitud abierta hacia las cosas nuevas influye en la motivación por la aventura y las ideas de los consumidores, que la extroversión está estrechamente relacionada con la motivación social, que el neuroticismo está relacionado con la falta de motivación social y que la cautela está relacionada con la motivación por obtener comodidad. La influencia de la personalidad en este estudio fomentará en última instancia la aparición de emociones positivas en los consumidores al realizar compras en línea, lo que a su vez se traducirá en compras impulsivas en línea. El objetivo de este estudio es analizar los comportamientos de compra de las generaciones Y y Z. Se trata de una investigación que debe llevarse a cabo puesto que rara vez se realizan estudios comparativos entre generaciones, especialmente sobre el comportamiento de compra. Los resultados de este estudio pueden servir como referencia útil en el mundo práctico para evaluar el comportamiento de compra de cada generación y los pasos para tomar decisiones más adecuadas.
Este estudio analiza a Instagram como plataforma central que configura el comportamiento de compra de las generaciones Y y Z, centrándose en cómo la intensidad de uso y la interacción con el contenido influyen en las compras impulsivas en línea. La naturaleza visual de Instagram orientada a las tendencias la convierte en un contexto ideal para este análisis. La novedad de esta investigación radica en su enfoque comparativo, que analiza cómo los rasgos psicológicos, como la extroversión y las respuestas emocionales a las compras, median el impacto del uso de Instagram en las diferentes generaciones. Si bien los estudios anteriores han explorado por separado a las redes sociales, la personalidad, las emociones y las compras impulsivas, no han integrado estos elementos en un modelo unificado. Este estudio llena ese vacío al revelar cómo la interacción entre el uso de Instagram, los rasgos de personalidad y las respuestas emocionales impulsan a las compras impulsivas de forma diferente en la Generación Y y la Generación Z.
El objetivo de la investigación es determinar si: 1) ¿La intensidad del uso de Instagram tiene un efecto positivo en las emociones positivas relacionadas con las compras? 2) ¿La personalidad tiene un efecto positivo en las emociones positivas relacionadas con las compras? 3) ¿Las emociones positivas al momento de comprar tienen un efecto positivo en las compras impulsivas online? 4) ¿La intensidad del uso de Instagram tiene un efecto positivo en las compras impulsivas online? 5) ¿La personalidad tiene un efecto positivo en las compras impulsivas online? 6) ¿Las generaciones Y y Z tienen una intensidad moderada en el uso de Instagram, una personalidad extrovertida y emociones positivas al realizar compras impulsivas online?
Metodología
Modelo teórico e hipótesis
La navegación web origina las compras online al proporcionar información y seleccionar los sitios web (Solberg Söilen, 2024). De igual forma, el tiempo de navegación de los consumidores se correlaciona positivamente con las compras (Sun et al., 2024). También, la intensidad del uso de Facebook se mide por el tiempo dedicado, el número de amigos y la pertenencia a grupos (Li, 2020). Los rasgos de personalidad como el neuroticismo, la amabilidad y la apertura influyen significativamente en las decisiones de compra online, y las emociones desempeñan un papel clave (Bosnjak et al., 2007; Turkyilmaz et al., 2015).
Las emociones influyen en las compras impulsivas, impulsadas por factores como la excitación y la comodidad (Weinberg y Gottwald, 1982). Las compras impulsivas suelen ser improvisadas y estar impulsadas por las emociones, que pueden verse influidas por la navegación en la web y las redes sociales (Singh et al., 2023). Las emociones positivas derivadas de las compras online aumentan las compras improvisadas (Verhagen y Van Dolen, 2011). Se ha descubierto que las plataformas de redes sociales como Instagram aumentan la autoestima de los usuarios, al tiempo que disminuyen el autocontrol, lo que puede fomentar un comportamiento de compra impulsivo (Jin y Phua, 2014).
Zhang et al. (2018) descubrieron que el comportamiento de navegación y la calidad de los sitios web influyen en las compras impulsivas en línea, en donde los rasgos de personalidad actúan como moderadores. La extroversión tiende a aumentar la impulsividad, mientras que el neuroticismo muestra efectos inconsistentes (Hendrawan y Nugroho, 2018).
La Generación Y se siente cómoda navegando en las plataformas de comercio electrónico, gracias a su temprana exposición a Internet y a las redes sociales. Ambas generaciones interactúan con las redes sociales de manera diferente, lo que influye en sus tendencias de compra impulsiva. La Generación Y suele valorar la autenticidad y la experiencia, siendo más receptiva a las recomendaciones de los influencers y a la calidad percibida de los sitios web, factores ya señalados en la bibliografía (Jin y Phua, 2014; Verhagen y Van Dolen, 2011). Por el contrario, la Generación Z, que ha crecido inmersa en un entorno digital, está más acostumbrada a plataformas de ritmo rápido y visualmente ricas como TikTok y Reels de Instagram, tiende a buscar la gratificación instantánea y es más reactiva a las señales visuales y a las promociones flash. Más allá del uso general y las respuestas emocionales, elementos como el contenido impulsado por algoritmos y el consumo de vídeos cortos pueden reducir el autocontrol e intensificar las compras impulsivas entre la Generación Z. Sus patrones de navegación rápida y su exposición constante a contenidos personalizados los diferencian de la Generación Y en el contexto de las compras online.
H1 : La intensidad del uso de Instagram tiende a potenciar las emociones positivas en las compras.
Las personas extrovertidas se sienten con energía cuando interactúan con otras personas. El bullicioso entorno minorista y la interacción con los vendedores les brindan la oportunidad de socializar y conectar con otras personas. Para los extrovertidos, la experiencia de compra es una aventura (Alves Gomes et al., 2022), pues comprar es una experiencia dinámica, una oportunidad para explorar productos, disfrutar de vitrinas atractivas y sumergirse en diversos ambientes (Dwivedi et al., 2021). Tanto la Generación Y como la Z son, en general, receptivas a los nuevos productos o marcas desconocidas, y tecnologías como las aplicaciones de compras o las redes sociales que mejoran la interacción entre los consumidores y las marcas (Dobre et al., 2021). Estos patrones sugieren que la extroversión influye positivamente en las respuestas emocionales durante las compras.
Aunque la extroversión suele potenciar las emociones positivas durante las compras, la forma en que estas emociones surgen puede diferir entre la Generación Y y la Z. Las personas extrovertidas de la Generación Y pueden disfrutar de las experiencias de compra social, ya sea interactuando en tiendas físicas o compartiendo sus compras en plataformas como Facebook o Instagram, y suelen valorar las recomendaciones de sus compañeros y la aprobación social. Por el contrario, la Generación Z, como nativos digitales, es más receptiva al contenido en tiempo real y rico en imágenes de plataformas como TikTok e Instagram Reels. Sus emociones positivas pueden ser provocadas por tendencias virales, vídeos de unboxing o retos de compras interactivos que permiten la autoexpresión y una mayor validación social. Estas diferencias sugieren que, aunque la premisa subyacente es la misma, la forma en que la extroversión desencadena emociones positivas durante las compras depende en gran medida del entorno digital y los hábitos de cada generación.
H2 : La personalidad extrovertida tiende a potenciar las emociones positivas en las compras.
Cuando las personas se sienten felices, satisfechas o entretenidas mientras compran, tienden a ser más impulsivas. Las emociones positivas pueden reducir las consideraciones racionales y fomentar las acciones espontáneas (Listriyani, 2019). Las emociones como la alegría o la sorpresa pueden crear una sensación de urgencia, haciendo que los consumidores sientan la necesidad de comprar un producto inmediatamente antes de que se pierda la oportunidad. Las compras en línea suelen relacionarse con una experiencia agradable y satisfactoria. Cuando los consumidores se sienten felices, son más propensos a comprar un producto sin pensarlo detenidamente (Setiawan y Ardani, 2022). Las redes sociales y las reseñas de productos pueden influir en las emociones de los consumidores, pues cuando ven que otras personas disfrutan de un producto en particular, pueden sentirse impulsados a comprarlo también. Las promociones que enfatizan la experiencia y los beneficios del producto pueden atraer la atención de los consumidores y fomentar las compras impulsivas (Sun et al., 2024). Un diseño atractivo del sitio web, un contenido entretenido y un servicio de atención al cliente amable pueden aumentar las emociones positivas de los consumidores. Por lo tanto, se puede decir que las emociones relacionadas con las compras tienen un efecto positivo en las compras impulsivas en línea.
La Generación Y (millennials), que creció junto con el auge inicial del comercio electrónico, tiende a experimentar un aumento de las compras impulsivas cuando los factores como la nostalgia, las ofertas exclusivas o el reconocimiento de marcas conocidas desencadenan emociones positivas relacionadas con las compras. Para ellos, las compras impulsivas suelen ser una forma de gratificación instantánea que complementa un estilo de vida ya familiar con las compras online. Por otro lado, la Generación Z, auténticos nativos digitales, es más receptiva a las emociones positivas que surgen de contenidos visuales atractivos, influencers o experiencias de compra interactivas y gamificadas. Su impulsividad suele estar motivada por el miedo a perderse de lo que está en tendencia (FOMO, por sus siglas en inglés) o por la necesidad de expresar su identidad a través de productos que son tendencia en las redes sociales.
H3 : Las emociones positivas en las compras tienden a potenciar las compras impulsivas online.
Instagram se utiliza a menudo para mostrar productos nuevos y emocionantes. Instagram puede crear una sensación de FOMO, en la que una persona se siente preocupada por perderse un producto popular o limitado (Kristi y Aruan, 2023), lo que puede conllevar a las compras impulsivas. Instagram puede ser un lugar para compararse con los demás, ya que cuando alguien ve que otra persona tiene un producto concreto, puede sentirse impulsado a comprar el mismo producto para aumentar su estatus social. Al comprender la relación entre la intensidad del uso de Instagram y las compras impulsivas, las empresas online pueden desarrollar estrategias más eficaces para aumentar las ventas y fidelizar a los clientes.
La intensidad del uso de Instagram tiene un efecto positivo en las compras impulsivas en línea, pero la manifestación es diferente para la Generación Y y la Generación Z. Para la Generación Y (millennials), la intensidad del uso de Instagram como impulsor de las compras impulsivas suele estar relacionada con la exposición a promociones específicas, reseñas convincentes de otros usuarios o recomendaciones de figuras consideradas auténticas y creíbles en un nicho concreto. Pueden pasar más tiempo comparando productos, leyendo reseñas en profundidad y sopesando el valor antes de acabar comprando impulsivamente por ofertas limitadas o por curiosidad. Por su parte, la Generación Z, como nativos digitales que han crecido con Instagram como parte integral de su vida cotidiana, muestra una impulsividad que se desencadena más rápidamente en contenidos visuales muy atractivos e inmersivos (por ejemplo, Reels o Stories), influenciados por las tendencias virales y las recomendaciones directas de influencers que siguen. Son más susceptibles al fenómeno FOMO y a la necesidad de adquirir inmediatamente un producto del que se habla o se presume en sus feeds, lo que convierte la intensidad de la navegación en un desencadenante directo de las compras impulsivas.
H4 : La intensidad del uso de Instagram tiende a aumentar las compras impulsivas en línea.
El exterior es una de las principales dimensiones de la teoría de los Cinco Grandes, que puede influir en la compra impulsiva online. Las personas ricas suelen caracterizarse por tener una gran energía, facilidad para la comunicación social y tendencia a buscar estímulos y nuevas experiencias. Las personas marginadas suelen buscar estímulos y emociones, y por lo general, son más receptivas a los estímulos externos y a las señales sociales, lo que puede aumentar la probabilidad de realizar compras impulsivas online (Yulianto et al., 2021). Por ejemplo, los anuncios llamativos o las promociones por tiempo limitado pueden captar fácilmente su atención y desencadenar decisiones de compra espontáneas. Su tendencia a valorar las opiniones de los demás y a participar activamente en comunidades online les hace más susceptibles a las recomendaciones de productos o a los artículos de moda (Noviantari y Rahardja, 2022). En algunos casos, las compras impulsivas pueden servir como una forma de interacción social virtual, permitiendo a los extrovertidos sentirse más conectados con el entorno online en general (Nahai, 2012). Aunque la extroversión se asocia positivamente con las compras impulsivas online, no actúa de forma aislada. También existen otros factores como la educación financiera, el diseño de los sitios web y el contexto personal, que influyen en este comportamiento. Por lo tanto, aunque existe una relación positiva, su fuerza y expresión pueden variar entre los individuos.
Aunque la extroversión se relaciona generalmente con las compras impulsivas en línea tanto en la Generación Y como en la Generación Z, las motivaciones subyacentes son diferentes. Para los millennials extrovertidos (Generación Y), las compras impulsivas suelen estar motivadas por el deseo de mantener la relevancia social, seguir las tendencias de sus compañeros o afirmar su identidad a través de productos socialmente aceptados. Sus decisiones tienden a estar influenciadas por personas influyentes conocidas o recomendaciones dentro de su red personal. Por el contrario, los consumidores extrovertidos de la Generación Z muestran un comportamiento más espontáneo, influenciado por las tendencias virales, los retos online y la necesidad de compartir experiencias al instante en plataformas como TikTok o Instagram. Sus compras impulsivas están relacionadas con la interacción digital en tiempo real y la influencia de personalidades online con muchos seguidores.
H5 : La personalidad extrovertida tiende a potenciar las compras impulsivas online.
Para la Generación Y, Instagram no es solo un lugar para compartir momentos personales con amigos, sino también un medio para ampliar su red e incluso promocionar sus actividades empresariales o profesionales. La Generación Z es conocida como “nativos digitales” y tiende a pasar más tiempo en Instagram para ver diversos tipos de contenido, como vídeos cortos, memes e interacciones con personas influyentes. La Generación Y tiende a utilizar diversos canales para comprar, como tiendas físicas, comercio electrónico y aplicaciones móviles; de igual forma, valoran la comodidad de comprar online, pero siguen visitando las tiendas físicas para disfrutar de la experiencia en persona. Además, la Generación Y valora una experiencia de compra integrada y agradable, con énfasis en un buen servicio al cliente. Por su parte, la Generación Z compra más a menudo por Internet, especialmente a través de aplicaciones móviles (Dobre et al., 2021), están muy familiarizadas con las compras directas en aplicaciones y suelen utilizar funciones como las compras en vivo. La Generación Z también tiende a dar prioridad a la rapidez y la comodidad en el proceso de compra, y pueden ser menos pacientes con los procesos largos o complicados (Sudirjo et al., 2023).
La extroversión, o la tendencia a ser sociable, enérgico y abierto a nuevas experiencias, influye en el comportamiento de la Generación Y (millennials) y la Generación Z al momento de comprar en línea. La Generación Y busca un equilibrio entre las compras online y en establecimientos y valora un buen servicio al cliente. La Generación Z prioriza la rapidez, la comodidad y una experiencia de compra totalmente digital e interactiva (Brand et al., 2022). La Generación Y tiende a arrepentirse después de las compras impulsivas y es consciente de su presupuesto (Gupta et al., 2023). La Generación Z se ve más influenciada por la estética y el compromiso social, y las compras impulsivas suelen estar motivadas por factores visuales y las tendencias actuales. La respuesta emocional de la Generación Y a las ofertas suele estar relacionada con la emoción y el FOMO, lo que puede motivar las compras impulsivas (Kristi y Aruan, 2023). La Generación Z, por su parte, tiene una respuesta emocional más rápida y se ve estimulada por las últimas tendencias y los contenidos interactivos que despiertan su interés y sus emociones. Para examinar si las relaciones estructurales del modelo de investigación difieren entre la Generación Y y la Generación Z, se proponen las siguientes hipótesis:
H6a: El efecto de la intensidad del uso de Instagram en las emociones positivas relacionadas con las compras difiere significativamente entre la Generación Y y la Generación Z.
H6b: El efecto de la extroversión en las emociones positivas al comprar difiere significativamente entre la Generación Y y la Generación Z.
H6c: El efecto de la intensidad del uso de Instagram en las compras impulsivas online difiere significativamente entre la Generación Y y la Generación Z.
H6d: El efecto de la extroversión en las compras impulsivas online difiere significativamente entre la Generación Y y la Generación Z.
H6e: El efecto de las emociones positivas en las compras impulsivas online difiere significativamente entre la Generación Y y la Generación Z.

Marco conceptual
Recopilación de datos y descripción de la muestra
Este estudio emplea un enfoque de investigación cuantitativa para investigar los efectos de las variables como la intensidad del uso de Instagram (IIU), la personalidad extrovertida (EP), las emociones positivas al comprar (PSE) y las compras impulsivas en línea (POI) entre los consumidores de la Generación Z y la Generación Y. La muestra de este estudio está compuesta por 229 consumidores de la Generación Z y 213 de la Generación Y en Indonesia. Estos encuestados utilizaron datos tomados de usuarios de comercio electrónico cuyas edades se clasificaron en Generación Z y Generación Y, respectivamente.
El método de muestreo utilizado en este estudio es el muestreo por conveniencia, que se seleccionó por su practicidad y eficacia para llegar a la población objetivo de usuarios de Instagram. El muestreo por conveniencia permite recopilar datos de encuestados fácilmente disponibles que cumplen con los criterios de inclusión, lo que facilita la finalización oportuna de la investigación.
Se determinó el tamaño de la muestra mediante un análisis para garantizar una potencia estadística suficiente para la comprobación de hipótesis. Se llevó a cabo un análisis de potencia para estimar el tamaño mínimo de la muestra necesario para detectar los efectos significativos con un nivel de confianza deseado (normalmente 0,80) y un nivel de significación (α) de 0,05. Se eligieron las muestras de 229 personas de la Generación Z y 213 de la Generación Y para garantizar una representación adecuada y unos resultados sólidos, al tiempo que se tenían en cuenta las limitaciones de la recopilación de datos.
Métodos
Se realizó una encuesta en línea para explorar las relaciones entre la intensidad del uso de Instagram, la personalidad extrovertida, las emociones positivas al comprar y las compras impulsivas en línea. El cuestionario se dividió en dos secciones: la primera recopiló información demográfica sobre los encuestados. El cuestionario contiene preguntas con una escala Likert que los encuestados seleccionan directamente. Por el contrario, la segunda sección incluía 18 preguntas relacionadas con los constructos de la investigación, tal y como se detalla en la tabla 2. Se pidió a los encuestados que calificaran estas preguntas utilizando una escala Likert de 5 puntos (1 = totalmente en desacuerdo a 5 = totalmente de acuerdo). Las preguntas de control demográfico (edad, sexo, educación, uso de Instagram y frecuencia de compra en línea) ayudan a los investigadores a comprender el perfil de los participantes, para generalizar los resultados a una población más amplia o identificar grupos específicos que puedan responder de manera diferente.
El cuestionario se distribuyó a través de Google Forms, con un periodo de respuesta de aproximadamente dos meses. Para la comprobación de la hipótesis, se empleó el modelado de ecuaciones estructurales (SEM) utilizando SmartPLS. Se eligió el SmartPLS por su flexibilidad en el manejo de datos no distribuidos normalmente y su capacidad para adaptarse a diversos indicadores (escalas categóricas, ordinales, de intervalos y de ratio) dentro del mismo modelo.

Resumen de los antecedentes de los encuestados
Resultados y discusión
A continuación, se presentan los resultados del análisis de los datos, incluyendo la fiabilidad, la validez del constructo, la regresión PLS y el análisis multigrupo.
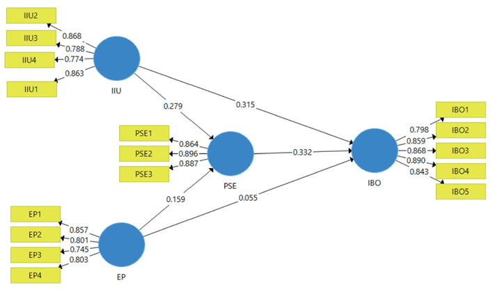
En primer lugar, se examinaron la fiabilidad y la validez del modelo de medición. Todos los indicadores de la Generación Y se recogen en la tabla 2, junto con sus medias, desviaciones estándar y cargas factoriales. Las puntuaciones del alfa de Cronbach, la varianza media extraída (AVE) y la fiabilidad del constructo (CR) son superiores a los niveles aceptables, tal y como se presenta en la tabla 3. Dos ítems (IIU5 e IIU6) tenían cargas factoriales inferiores al punto de corte de 0,70 (figura 2) y, por lo tanto, se excluyeron del modelo modificado (figura 3).

Media, desviación estándar y carga factorial de cada ítem de medición de la Generación Y

Fiabilidad, validez, correlaciones y raíces cuadradas de AVE en la Generación Y

Modelo de investigación de la Generación Y

Modelo de investigación revisado de la Generación Y
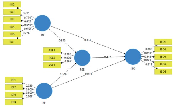
Del mismo modo, al analizar el modelo de la primera fase para la Generación Z (figura 4), tres ítems (IIU4, IIU5, IIU6) tenían cargas inferiores a 0,70 y se eliminaron. El modelo modificado se presenta en la figura 5. Las tablas 4 y 5 proporcionan estadísticas descriptivas y resultados de fiabilidad y validez para la Generación Z. El modelo revisado, con los indicadores débiles eliminados, demostró buenas propiedades psicométricas.

Modelo de investigación de la Generación Z

Modelo de investigación revisado de la Generación Z

Media, desviación estándar y carga factorial de cada ítem de medición de la Generación Z

Fiabilidad, validez, correlaciones y raíces cuadradas de los AVE de la Generación Z
El último modelo analizado basado en una ecuación estructural se aplicó a un total de 442 personas (185 hombres y 257 mujeres), con 213 representantes de la Generación Y y 229 de la Generación Z. Sus niveles educativos iban desde la escuela primaria hasta el doctorado, y la Generación Z utilizaba Instagram desde hacía más de 5 años, en comparación con la Generación Y. Ambas generaciones mostraron una amplia variedad en los productos que compraban, con un valor máximo de 200 y un valor mínimo de 1.
El análisis PLS indicó variaciones significativas entre las generaciones más jóvenes y las mayores. En el caso de la Generación Y, se respaldaron las hipótesis H1 a H4, pero no la H5. Por el contrario, las cinco hipótesis se respaldaron para la Generación Z. Esto concuerda con el trabajo de Khan et al. (2016), quienes descubrieron que el género es una dimensión demográfica significativa asociada con el comportamiento de compra impulsiva entre la Generación Y, mientras que otros factores, como los ingresos, la influencia social y la personalidad extrovertida no fueron significativos.
Sin embargo, un desglose más detallado entre los miembros de la Generación Y por género arroja algunos resultados interesantes. En el caso de los participantes masculinos, las hipótesis 1 y 5 no fueron significativas, mientras que las hipótesis 2, 3 y 4 sí lo fueron. En el caso de las mujeres, no se encontró un apoyo significativo para las hipótesis 2 y 5. Cabe destacar que la extroversión no contribuyó directamente a las compras impulsivas en línea en ninguno de los dos subgrupos. Sin embargo, la extroversión afectó indirectamente a las compras motivadas por emociones positivas en los hombres, mientras que no lo hizo en las mujeres. Por el contrario, la intensidad del uso de Instagram se asocia con las compras motivadas por emociones positivas entre las mujeres, pero no entre los hombres. Estas diferencias iniciales y finales se destacan como tendencias psicológicas o conductuales potencialmente distintas en personas de la misma generación.

Coeficientes de ruta de la Generación Y

Coeficientes de ruta de la Generación Z
Se llevó a cabo un análisis multivariante de acuerdo con el objetivo comparativo del estudio utilizando SmartPLS. Tal y como se presenta en la tabla 8, no hay diferencias significativas entre las hipótesis H6a-H6e al nivel del 5 %. Sin embargo, al nivel del 10 %, se encontró que el impacto de las emociones positivas en las compras online impulsivas era significativamente diferente (H6e). Esto sugiere que las señales emocionales pueden contribuir en mayor medida al comportamiento impulsivo en una generación en comparación con otra.

Análisis multigrupo de las generaciones Y y Z
Los resultados de este estudio evidencian varias ideas clave sobre el comportamiento impulsivo de compra online entre los usuarios de Instagram en Indonesia, especialmente al comparar la Generación Y y la Generación Z. Estos resultados contribuyen a comprender la interacción entre el uso de las redes sociales, los rasgos de personalidad, las respuestas emocionales y los factores generacionales en la configuración del comportamiento del consumidor.
Diferencias generacionales en el comportamiento de la compra impulsiva
Los resultados indican diferencias generacionales significativas en los factores que influyen en el comportamiento de compra impulsiva. Para la Generación Z, la intensidad del uso de Instagram y las emociones positivas asociadas a las compras ejercen una mayor influencia en las compras impulsivas. Como se explica en la investigación de Hidayat et al. (2023), la Generación Z, como nativos digitales, están acostumbrados a interacciones online rápidas y visualmente atractivas y son más impulsivos en sus comportamientos de consumo. Por el contrario, aunque la intensidad del uso de Instagram también influye en las compras impulsivas de la Generación Y, su comportamiento está más relacionado a temas prácticos, y los rasgos de personalidad extrovertida no conducen directamente a compras impulsivas.
Los resultados de este estudio suponen una contribución significativa a la bibliografía sobre las compras impulsivas en línea, ya que ofrecen información empírica que distingue los factores que impulsan el comportamiento de la Generación Y y la Generación Z. A diferencia de Hidayat et al. (2023), que analizan la Generación Z de forma más amplia como nativos digitales, este estudio proporciona pruebas específicas de que la intensidad del uso de Instagram y las emociones positivas asociadas a las compras son factores clave para predecir la impulsividad entre los consumidores de la Generación Z, probablemente debido a su sensibilidad hacia los contenidos visualmente atractivos y emocionalmente impactantes. En el caso de la Generación Y, el estudio revela un patrón más matizado: la extroversión no impulsa directamente el comportamiento de la compra impulsiva. En cambio, las consideraciones prácticas parecen desempeñar un papel moderador, lo que sugiere que las investigaciones anteriores pueden haber exagerado la influencia uniforme de los rasgos de personalidad en todos los grupos de edad. Estas distinciones ayudan a aclarar las diferencias generacionales en los mecanismos psicológicos que subyacen al comportamiento impulsivo en línea, proporcionando una comprensión más específica tanto para los académicos como para los profesionales.
Desde un punto de vista práctico, los resultados del estudio ofrecen información valiosa para los profesionales del marketing y las marcas que utilizan Instagram como plataforma de marketing digital. El poder reconocer las diferencias generacionales en el comportamiento de compra permite desarrollar estrategias de comunicación más específicas y eficaces. Para la Generación Z, los esfuerzos de marketing deben dar prioridad a contenidos visualmente atractivos, colaboraciones con influencers que despierten emociones y promociones limitadas en el tiempo, que se ajusten a su tendencia a realizar compras espontáneas e impulsadas por las emociones. Por el contrario, las estrategias dirigidas a la Generación Y pueden beneficiarse del valor funcional, las reseñas creíbles de los productos y los contenidos informativos que respaldan los procesos de toma de decisiones más deliberados. Aunque Instagram puede seguir funcionando como punto de partida para la Generación Y, su comportamiento de compra puede estar más influenciado por la evaluación racional que por la inmediatez emocional.
El papel del uso de Instagram
Los resultados indican que la intensidad del uso de Instagram tiene un efecto positivo significativo en las emociones relacionadas con las compras, tanto para la Generación Y como para la Generación Z. Esto sugiere que Instagram es más que una simple plataforma promocional, ya que contribuye a moldear las experiencias emocionales de los consumidores, lo que a su vez puede impulsar un comportamiento de compra impulsivo. Estos hallazgos coinciden con el estudio de Djafarova y Rushworth (2017), que destaca cómo las plataformas de redes sociales, como Instagram, fomentan el compromiso emocional a través de la estética visual y las funciones interactivas. Este compromiso refuerza la conexión emocional entre los usuarios y los productos, lo que aumenta la probabilidad de compras espontáneas.
Aunque ambas generaciones se ven influenciadas por Instagram en su comportamiento de compra, interactúan con la plataforma de manera diferente. La Generación Z, que ha crecido en un entorno totalmente digital, tiende a responder con mayor intensidad a contenidos visualmente atractivos, interactivos y prácticos. Para ellos, Instagram es una fuente para experimentar compras rápidas y estimulantes, que a menudo desencadenan comportamientos de compra impulsivos. Esto coincide con Brand et al. (2022), quienes señalaron que la Generación Z es especialmente receptiva a los contenidos digitales que transmiten una sensación de modernidad y exclusividad.
Por el contrario, la Generación Y suele considerar Instagram como una herramienta complementaria que mejora su proceso de toma de decisiones. En lugar de utilizar la plataforma como principal canal de compra, la utilizan para recopilar información sobre productos, leer reseñas y encontrar promociones. González et al. (2013) respaldan esta opinión y muestran que la Generación Y aprecia las experiencias de compra que combinan la comodidad online con la seguridad en la compra tradicional, por lo que valoran Instagram más por su atractivo informativo que emocional.
Estos hallazgos ofrecen un gran punto de vista sobre el papel de las redes sociales en el comportamiento de los consumidores. Mientras que los estudios anteriores, como el de Djafarova y Rushworth (2017), hacen hincapié en la influencia emocional de las plataformas visuales de redes sociales, este estudio contribuye aún más a descubrir los matices generacionales, y confirma que, para la Generación Z, las respuestas emocionales e impulsivas están impulsadas por contenidos visualmente estimulantes y marcados por las tendencias. Por su parte, la Generación Y se acerca a la plataforma de forma más deliberada, utilizándose para respaldar las compras planificadas. Este contraste ofrece una comprensión más detallada que los estudios anteriores, que tienden a generalizar el comportamiento de compra online entre los distintos grupos de edad.
Desde un punto de vista práctico, estas ideas son muy relevantes para los profesionales del marketing que buscan diseñar estrategias específicas para cada generación. Para atraer eficazmente a la Generación Z, las marcas deben centrarse en crear contenidos inmersivos, visualmente ricos y sensibles a las tendencias, que evoquen respuestas emocionales inmediatas y fomenten acciones de compra rápidas. En el caso de la Generación Y, las iniciativas de marketing deben dar prioridad a la información fiable sobre los productos, las reseñas detalladas y las promociones por tiempo limitado que favorezcan un comportamiento de compra más racional y basado en la investigación. Al adaptar el contenido a las motivaciones y los patrones de compra únicos de cada grupo, los profesionales del marketing pueden asignar mejor sus recursos y mejorar su eficacia a la hora de impulsar las compras impulsivas online en todos los segmentos generacionales.
El impacto de los rasgos de personalidad
Los resultados de este estudio indican que los rasgos de personalidad extrovertida influyen significativamente en las emociones positivas relacionadas con las compras, tanto en la Generación Y como en la Generación Z. Sin embargo, el efecto directo de la extroversión en el comportamiento de compra impulsiva parece limitado, especialmente entre la Generación Y. Este hallazgo coincide con el de Bosnjak et al. (2007), quienes sugirieron que, aunque las personas extrovertidas tienden a disfrutar de los aspectos emocionales y sociales de las compras, sus decisiones de compra suelen estar determinadas por factores adicionales, como la conciencia financiera o el deseo de aprobación social.
Entre la Generación Z, el vínculo más fuerte entre la extroversión y las emociones positivas relacionadas con las compras puede reflejar cómo su naturaleza expresiva y socialmente impulsiva mejora su participación en los entornos de compras en línea. Esta observación está respaldada por Alves Gomes et al. (2022), quienes descubrieron que los jóvenes altamente extrovertidos son más receptivos a las experiencias de compra digital interactivas y socialmente estimulantes. De manera similar, Dwivedi et al. (2021) señalaron que los extrovertidos dentro de los grupos nativos digitales se involucran más emocionalmente en las compras en línea, a menudo percibiéndolas no solo como una actividad transaccional, sino como una experiencia socialmente atractiva y agradable.
El rol mediador de las emociones positivas en las compras
Se ha descubierto que las emociones positivas al comprar median en la relación entre la intensidad del uso de Instagram y el comportamiento de compra impulsiva. Este efecto mediador parece ser más pronunciado entre la Generación Z, lo que sugiere que las respuestas emocionales están más arraigadas en su experiencia de compra. Estos resultados respaldan a Verhagen y Van Dolen (2011), quienes observaron que las emociones como la alegría y la satisfacción pueden reforzar el vínculo entre la exposición visual y las tendencias de compra impulsiva.
Además, Jin y Phua (2014) señalaron que las plataformas visuales e interactivas como Instagram pueden fomentar una fuerte implicación emocional al tiempo que disminuyen el autocontrol, creando condiciones favorables para las compras no planificadas. Su investigación también destaca cómo las redes sociales pueden elevar la confianza en uno mismo y reforzar las reacciones emocionales, lo que a su vez afecta a las decisiones de compra.
Desde una perspectiva de marketing, estos hallazgos sugieren el valor de diseñar contenidos que atraigan emocionalmente, como recomendaciones de influencers con los que se puede identificar, anuncios visualmente impactantes y funciones de compra interactivas. Este enfoque tiende a resonar más en la Generación Z, cuyas respuestas suelen estar impulsadas por experiencias digitales que estimulan emocionalmente.
El papel de las emociones positivas como factor mediador entre la participación en Instagram y las compras impulsivas es significativo debido a la composición demográfica de la muestra, que incluía un mayor número de mujeres. Puesto que las mujeres suelen expresar y experimentar las emociones de forma más intensa en entornos sociales, incluidas las interacciones en línea, esta vía emocional puede ser más activa. El entorno visualmente rico de Instagram, respaldado por el contenido de personas influyentes y herramientas interactivas, evoca de forma natural una mayor implicación emocional, lo que refuerza la asociación entre la parte emocional y las compras impulsivas. Esta observación coincide con las conclusiones de Verhagen y Van Dolen (2011), lo que refuerza la idea de que la implicación emocional desempeña un papel fundamental en el comportamiento de los consumidores en línea. La presencia más dominante de las mujeres en la muestra de este estudio refuerza las conclusiones de Jin y Phua (2014) de que las redes sociales pueden reducir el autocontrol y aumentar la confianza en uno mismo, lo que en última instancia desencadena las compras impulsivas. Esto indica que las mujeres, especialmente las de la Generación Z, pueden ser más receptivas a las estrategias de marketing que enfatizan la implicación emocional a través de imágenes atractivas y narrativas potentes. Por lo tanto, para los profesionales del marketing, resulta favorecedor crear contenidos que apelen a la parte emocional, a través de influencers con los que se pueda identificar el público, una estética visual atractiva y experiencias de compra inmersivas, porque estas estrategias resuenan con fuerza en el público femenino de la Generación Z en Instagram, que es más emocional y activamente comprometido.
Conclusiones
Los resultados del análisis ponen en relieve las diferencias generacionales, en particular entre la Generación Y y la Z, en el comportamiento de compra impulsiva en línea. La extroversión no influye directamente en las compras impulsivas, sino que actúa a través de las emociones positivas que se experimentan al comprar. Por el contrario, la intensidad del uso de Instagram afecta a las compras impulsivas tanto directa como indirectamente a través de la implicación emocional.
Para los profesionales del marketing, especialmente los que utilizan Instagram, estos hallazgos ofrecen información práctica. La Generación Z, con una mayor actividad en Instagram, es más receptiva a los estímulos visuales y emocionales, a pesar de tener un menor poder adquisitivo.
Para abordar las implicaciones prácticas, las empresas deben:
Mejorar el atractivo visual: utilizar presentaciones atractivas de productos y contenidos interactivos para atraer a la Generación Z.
Generar confianza: garantizar información transparente sobre los productos, ofrecer transacciones seguras y un servicio receptivo.
Segmentar por generaciones: adaptar las estrategias a las preferencias de cada grupo, ya que la Generación Z valora la experiencia y las emociones, mientras que la Generación Y es más racional y se basa en la información.
Más allá de la edad y los ingresos, comprender a la Generación Z requiere un conocimiento más profundo de sus valores, preferencias y patrones de compra distintivos. Comprender estos rasgos generacionales ayuda a los profesionales del marketing a elaborar mensajes más específicos. Al segmentar el público en función de la personalidad, como los tipos impulsivos, frugales o sociales, las estrategias pueden adaptarse mejor al comportamiento de los consumidores. La Generación X, marcada por la inestabilidad económica, tiende a ser cautelosa y a centrarse en el precio, incluso en las compras espontáneas. Por el contrario, la Generación Z busca experiencias de compra únicas y que le involucren emocionalmente, a menudo impulsadas por la influencia social más que por la practicidad. Aunque ambos grupos son conscientes del precio, la Generación X toma decisiones más racionales, mientras que la Generación Z se inclina por las compras espontáneas e impulsadas por las emociones. Reconocer estas diferencias les permite a los profesionales del marketing adaptar sus enfoques para que resuenen con los valores y preferencias de cada grupo.
Este estudio tiene varias limitaciones. El análisis se centró únicamente en tres variables, lo que puede no reflejar plenamente la complejidad de las compras impulsivas en línea. Además, la muestra se limitó a consumidores indonesios, lo que puede restringir una aplicación más amplia de los resultados. Las investigaciones en el futuro deberían considerar la incorporación de otros factores, como la motivación hedónica, las influencias promocionales o las categorías de productos de mayor valor, para proporcionar una comprensión más profunda del comportamiento impulsivo. Las comparaciones entre las plataformas también podrían revelar cómo los diferentes entornos digitales influyen en las decisiones de compra, especialmente en el caso de los productos electrónicos. Si bien Indonesia ofrece información importante sobre los mercados emergentes, se deberían realizar más estudios para explorar cómo estos resultados pueden trasladarse a contextos similares, identificando patrones comunes en la participación digital y la demografía de los consumidores. Además, aunque esta investigación examinó la extroversión, no incluyó la introversión, que puede impulsar los comportamientos diferentes u opuestos. Las personas introvertidas, que tienden a ser más reflexivas y menos influenciadas por los estímulos sociales, pueden ser menos propensas a las compras impulsivas, por lo que la inclusión de ambos rasgos ofrecería una visión más completa del papel de la personalidad en el comportamiento del consumidor digital.
En resumen, entender las diferencias de comportamiento entre la Generación Y y la Generación Z permite a las empresas desarrollar estrategias de marketing más específicas y eficaces. Al abordar estas preferencias generacionales y aprovechar las características únicas de Instagram, las empresas pueden alinear mejor sus esfuerzos promocionales con los comportamientos de los consumidores, lo que mejora la eficacia de su marketing.
Referencias bibliográficas
Alves Gomes, M., Meyes, R., Meisen, P. y Meisen, T. 2022. Will this online shopping session succeed? predicting customer’s purchase intention using embeddings. Proceedings of the 31st ACM International Conference on Information & Knowledge Management, 2873-2882. https://doi.org/10.1145/3511808.3557127
Bosnjak, M., Galesic, M. y Tuten, T. 2007. Personality determinants of online shopping: Explaining online purchase intentions using a hierarchical approach. Journal of Business Research, 60(6), 597-605. https://doi.org/10.1016/j.jbusres.2006.06.008
Brand, B. M., Rausch, T. M. y Brandel, J. 2022. The importance of sustainability aspects when purchasing online: comparing generation X and generation Z. Sustainability, 14(9), 5689. https://doi.org/10.3390/su14095689
Djafarova, E. y Rushworth, C. 2017. Exploring the credibility of online celebrities’ Instagram profiles in influencing the purchase decisions of young female users. Computers in Human Behavior, 68, 1-7. https://doi.org/10.1016/j.chb.2016.11.009
Dobre, C., Milovan, A. M., Duțu, C., Preda, G. y Agapie, A. 2021. The common values of social media marketing and luxury brands. The millennials and generation z perspective. Journal of Theoretical and Applied Electronic Commerce Research, 16(7), 2532-2553. https://doi.org/10.3390/jtaer16070139
Dwivedi, Y. K., Ismagilova, E., Hughes, D. L., Carlson, J., Filieri, R., Jacobson, J., Jain, V., Karjaluoto, H., Kefi, H., Krishen, A. S., Kumar, V., Rahman, M. M., Raman, R., Rauschnabel, P. A., Rowley, J., Salo, J., Tran, G. A. y Wang, Y. 2021. Setting the future of digital and social media marketing research: Perspectives and research propositions. International Journal of Information Management, 59(July 2020), 102168. https://doi.org/10.1016/j.ijinfomgt.2020.102168
Giovanni, E. H. y Handriana, T. 2024. The influence hedonic shopping motivation and positive emotions on online impulsive buying of shopee application users. Riwayat: Educational Journal of History and Humanities, 7(4), 2771-2779.
Gonzalez, E., Leidner, D., Riemenschneider, C. y Koch, H. 2013. The impact of internal social media usage on organizational socialization and commitment. Thirty Fourth International Conference on Information Systems.
Gupta, S., Kushwaha, P. S., Badhera, U., Chatterjee, P. y Gonzalez, E. D. R. S. 2023. Identification of benefits, challenges, and pathways in E-commerce industries: An integrated two-phase decision-making model. Sustainable Operations and Computers, 4, 200-218. https://doi.org/10.1016/j.susoc.2023.08.005
Helmi, A., Oesman, Y. M., Kaltum, U. y Faisal, Y. A. 2023. The influence of hedonic values and extraversion on online impulse buying: Empirical evidence from Indonesia. Innovative Marketing, 19(1), 48. https://doi.org/10.21511/im.19(1).2023.05
Hendrawan, D. y Nugroho, D. A. 2018. Influence of personality on impulsive buying behaviour among Indonesian young consumers. International Journal of Trade and Global Markets, 11(1-2), 31-39. https://doi.org/10.1504/IJTGM.2018.092489
Hidayat, D., Tjandra, E. U. y Herawati, N. 2023. Gen Z Digital Leadership through social media. Widyakala Journal: Journal of Pembangunan Jaya University, 10(2), 62. https://doi.org/10.36262/widyakala.v10i2.779
Jin, S.-A. A. y Phua, J. 2014. Following celebrities’ tweets about brands: The impact of twitter-based electronic word-of-mouth on consumers’ source credibility perception, buying intention, and social identification with celebrities. Journal of Advertising, 43(2), 181-195. https://doi.org/10.1080/00913367.2013.827606
Khan, N., Hui, L. H., Chen, T. B. y Hoe, H. Y. 2016. Impulse buying behaviour of generation Y in fashion retail. International Journal of Business and Management, 11(1), 144. https://doi.org/10.5539/ijbm.v11n1p144
Kristi, G. O. y Aruan, D. T. H. 2023. Factors affecting online impulse buying behavior of fashion products on live: Instagram vs. Tiktok. Indonesian Interdisciplinary Journal of Sharia Economics, 6(3), 2163-2185.
Lajnef, K. 2023. The effect of social media influencers’ on teenagers’ behavior: An empirical study using cognitive map technique. Current Psychology, 42(22), 19364-19377. https://doi.org/10.1007/s12144-023-04273-1
Lee, C.-H. y Wu, J. J. 2017. Consumer online flow experience: The relationship between utilitarian and hedonic value, satisfaction and unplanned purchase. Industrial Management & Data Systems, 117(10), 2452-2467. https://doi.org/10.1108/IMDS-11-2016-0500
Listriyani, L. 2019. The role of positive emotion in increasing impulse buying. Management Analysis Journal, 8(3), 312-320.
Mustikasari, I. 2018. [DATA] Waktu yang dihabiskan Konsumen Indonesia Saat Mengunjungi Toko Online. IPrice Group. http://bit.ly/3XFTuSE
Nahai, N. 2012. Webs of Influence: the psychology of online persuasion. Pearson UK.
Noviantari, S. P. y Rahardja, C. T. 2022. Influence AGI Shopping Motives toward Impulse Buying with Internet Browsing as a Mediator. Telaah Bisnis, 23(1), 63-71. https://doi.org/10.35917/tb.v23i1.250
Rizaty, M. A. 2024. Data Jumlah Pengguna Instagram di Indonesia 5 Tahun Terakhir hingga Juni 2024. Data Indonesia.
Setiawan, I. K. y Ardani, I. G. A. K. S. 2022. The role of positive emotions to increase the effect of store atmosphere and discount on impulse buying. European Journal of Business and Management Research, 7(1), 219-223. https://doi.org/10.24018/ejbmr.2022.7.1.1236
Singh, P., Bhuvanesh Kumar, S., Lokesh, A. Y and Bhatt, V. 2023. Measuring social media impact on Impulse Buying Behavior. Cogent Business & Management, 10(3), 2262371. https://doi.org/10.1080/23311975.2023.2262371
Solberg Söilen, K. 2024. Browsing and Purchasing Online. En K. Solberg Söilen (ed.), Digital Marketing (Springer T, pp. 321-326). Springer Nature Switzerland. https://doi.org/10.1007/978-3-031-69518-6_32
Sudirjo, F., Lotte, L. N. A., Sutaguna, I. N. T., Risdwiyanto, A. y Yusuf, M. 2023. The influence of Generation Z consumer behavior on purchase motivation in E-Commerce Shoppe. Profit: Jurnal Manajemen, Bisnis Dan Akuntansi, 2(2), 110-126. https://doi.org/10.58192/profit.v2i2.735
Sun, J., Li, T. y Sun, S. 2024. Factors affecting users’ impulse purchases in online group buying: online consumer reviews, countdowns and self-control. Asia Pacific Journal of Marketing and Logistics, 36(1), 224-240. https://doi.org/10.1108/APJML-07-2022-0560
Turkyilmaz, C. A., Erdem, S. y Uslu, A. 2015. The effects of personality traits and website quality on online impulse buying. Procedia-Social and Behavioral Sciences, 175, 98-105. https://doi.org/10.1016/j.sbspro.2015.01.1179
Verhagen, T. y Van Dolen, W. 2011. The influence of online store beliefs on consumer online impulse buying: A model and empirical application. Information & Management, 48(8), 320-327. https://doi.org/10.1016/j.im.2011.08.001
Weinberg, P. y Gottwald, W. 1982. Impulsive consumer buying as a result of emotions. Journal of Business Research, 10(1), 43-57. https://doi.org/10.1016/0148-2963(82)90016-9
Yulianto, Y., Sisko, A. y Hendriana, E. 2021. The stimulus of impulse buying behavior on E-commerce shopping festival: A moderated-mediated analysis. Journal of Business and Management Review, 2(10), 692-714. https://doi.org/10.47153/jbmr210.2152021
Zhao, Y., Li, Y., Wang, N., Zhou, R. y Luo, X. 2022. A meta-analysis of online impulsive buying and the moderating effect of economic development level. Information Systems Frontiers, 24(5), 1667-1688. https://doi.org/10.1007/s10796-021-10170-4
Información adicional
redalyc-journal-id: 5045
Enlace alternativo
https://revistas.ups.edu.ec/index.php/retos/article/view/10300 (html)