Artículo Científico
DISEÑO DE UN MEDIDOR DIDÁCTICO DE CONSUMO DE ENERGÍA ELÉCTRICA PARA USO RESIDENCIAL
DESIGN OF A EDUCATIONAL ELECTRICAL ENERGY CONSUMPTION METER FOR RESIDENTIAL USE
DISEÑO DE UN MEDIDOR DIDÁCTICO DE CONSUMO DE ENERGÍA ELÉCTRICA PARA USO RESIDENCIAL
Ingenius. Revista de Ciencia y Tecnología, núm. 33, pp. 102-114, 2025
Universidad Politécnica Salesiana

Recepción: 13 Septiembre 2024
Revisado: 25 Noviembre 2024
Aprobación: 02 Diciembre 2024
Publicación: 01 Enero 2025
Resumen: Este trabajo presenta el diseño e implementación de un sistema de medición de consumo de energía eléctrica mediante un medidor electrónico interactivo y amigable para el usuario. Este sistema constituye una herramienta didáctica para la enseñanza de instalaciones eléctricas, ofreciendo una experiencia práctica y educativa. El objetivo principal es desarrollar un medidor interactivo para uso residencial que proporcione retroalimentación en tiempo real sobre el consumo energético. Su implementación en instituciones educativas no solo facilita la comprensión de conceptos técnicos, sino que también resulta valiosa en talleres prácticos de vinculación social enfocados en instalaciones eléctricas residenciales. El sistema consta de una batería, un módulo ESP32 para adquirir datos de voltaje y corriente, una pantalla LCD conectada por SPI para visualización local y un módulo wifi que transmite los datos a una base de datos en la nube. Su diseño es reproducible, económico y de código abierto, lo que lo convierte en una solución accesible y versátil. Pruebas realizadas durante cinco meses en laboratorios y domicilios validaron su precisión, con márgenes de error menores al 5% en voltaje, corriente, energía y costos estimados. Los resultados confirman que este medidor interactivo es una herramienta eficaz, viable e interactiva para el monitoreo energético en entornos residenciales.
Palabras clave: base de datos, consumo, energía, medidor de energía eléctrica, residencial.
Abstract: This study presents the design and implementation of an interactive, user-friendly electronic meter for energy consumption measurement. The proposed system serves as an educational tool for teaching electrical installations, offering a practical and hands-on learning experience. The primary objective is to develop an interactive meter tailored for residential use, capable of providing real-time feedback on energy consumption. Its deployment in educational institutions enhances the comprehension of technical concepts, while also proving beneficial in community outreach workshops focused on residential electrical systems. The system consists of a battery-powered setup featuring an ESP32 module for voltage and current data acquisition, an SPI-connected LCD screen for local data visualization, and a WiFi module for real-time data transmission to a cloud-based database. Designed to be reproducible, cost-effective, and open source, the system represents an accessible and versatile solution for energy monitoring applications. Validation tests were conducted over five months in both laboratory and residential environments. The results demonstrated high measurement accuracy, with error margins below 5% for voltage, current, energy consumption, and estimated costs. These findings confirm that the developed interactive energy meter is a reliable and effective tool for monitoring residential energy usage while fostering educational and community-based learning experiences.
Keywords: database, consumption, energy, electric energy meter, residential.
Forma sugerida de citación:
Cuenca Sánchez, A. y Llumiquinga Eras, P. “Diseño de un medidor didáctico de consumo de energía eléctrica para uso residencial,” Ingenius, Revista de Ciencia y Tecnología, N.◦ 33, pp. 102-114, 2025. doi: https://doi.org/10.17163/ings.n33.2025.09.
1. Introducción
Dentro de los planes de desarrollo de un país consta el promover el uso eficiente de la electricidad, para esto es necesario realizar la adecuada gestión de la demanda a través de la medición del consumo de energía eléctrica de los consumidores [1].
En Ecuador el nivel de ahorro energético en el sector residencial es bajo y, aunque se han implementado ciertos planes de eficiencia energética, no existen proyectos permanentes de esta índole [2]. La población en su mayoría considera que la eficiencia energética es importante [3] y que esto lleva a un ahorro económico en la facturación de electricidad [4].
Muchas veces las prácticas de ahorro energético se ven afectadas por la mala interpretación de las facturas de servicios [5]. También se debe recalcar que estas facturas no entregan una realimentación en tiempo real que ayude a corroborar la eficiencia de las prácticas ahorrativas [6], por lo que aun siendo un consumidor responsable no se tiene una respuesta inmediata que permita apreciar las ventajas de mejorar los hábitos de consumo eléctrico [7].
Los avances tecnológicos en cuanto al diseño y construcción de sistemas de medición de energía han ido evolucionando. Esto ha permitido la utilización de medidores con componentes electrónicos que registran solamente el consumo en kWh, lo cual muchas veces se torna complejo de interpretar para el consumidor. Además, no permite la concienciación del uso de la energía eléctrica [8].
En la actualidad existen medidores inteligentes, los cuales entregan información adicional comparado con los medidores convencionales [9]. Esta información extra permite mejorar los hábitos de consumo y la aplicación de técnicas de ahorro de energía eléctrica [10].
Una medición basada en el monitoreo y registro constante de datos permite obtener información más amplia del consumo de energía a los usuarios, lo que les da acceso a detalles de cantidad, forma de uso y facturación de la energía eléctrica para establecer una óptima administración de los recursos y evidenciar las pérdidas del sistema. A través de esto se pueden tomar acciones sobre el consumo eléctrico domiciliar que encaminen hacia la eficiencia energética [11].
Es por todo esto por lo que se construye un medidor interactivo de energía eléctrica, orientado al sector residencial, capaz de mostrar al usuario información en tiempo real por medio de una interfaz gráfica en una pantalla LCD. Los datos mostrados corresponden a la energía eléctrica consumida, el nivel de tensión, la corriente eléctrica, la potencia, y el costo de facturación mensual, con un error máximo planteado del 5 % en las mediciones. También dispone de una base de datos en la nube del histórico de consumo eléctrico de cada hora del día.
Este medidor constituye una herramienta educativa esencial para la socialización de conocimientos sobre instalaciones eléctricas residenciales que permitan desarrollar prototipos más complejos con mayores funcionalidades que aporten al uso eficiente de la energía eléctrica.
1.1. Estado del arte
Estrada [12] realizó el diseño y construcción de un prototipo para medir el consumo de energía, el cual fue validado en un laboratorio a través de la toma de datos cada 3 minutos y durante 4 horas. Este estudio estableció que es muy importante disponer de forma dinámica e interactiva los datos de consumo en un domicilio; asimismo, puntualiza que los medidores residenciales actuales necesitan de un operador para que vaya periódicamente a hacer las lecturas requeridas lo que provoca errores de precisión y un servicio deficiente, esto a su vez genera insatisfacción entre los abonados residenciales.
Samaniego y Velesaca [13] pusieron en marcha un medidor de energía electrónico para vivienda, debido a que se menciona que un gran porcentaje de usuarios que mensualmente paga por el servicio eléctrico desconoce totalmente los costos de las tarifas que tiene la empresa de distribución. Este medidor envía mensajes de texto a los usuarios, manteniéndolos siempre informados.
Vashist y Tripathi [14] desarrollaron el diseño e implementación de un medidor de energía inteligente con tarificación en tiempo real en una aplicación web de Android con la limitación que no existen medidas de días o meses para la determinación de la precisión del dispositivo. Así mismo Patel et al. [15] diseñaron y pusieron en funcionamiento un medidor inteligente con previsión de carga para clientes residenciales, a través de comunicación GSM y envío de comandos AT a través de un microcontrolador, en donde según la operadora puede ser más costoso debido al envío de mensajes.
En [16] se describe el diseño e implementación de un medidor electrónico que permite monitorear en tiempo real el consumo de energía eléctrica, ofreciendo al usuario la posibilidad de visualizar tanto el consumo actual como el histórico a través de una interfaz gráfica en un computador, enfatizando soluciones residenciales más generales, a diferencia del dispositivo construido en el presente artículo que utiliza tecnologías específicas como el ESP32 y Firebase para registro en la nube.
El estudio realizado por Muñoz et al. [17] se centra en el diseño e implementación de un sistema integral que permite monitorear, tanto local como remotamente, el consumo eléctrico en diferentes áreas de un hogar; además, mide la corriente consumida cada minuto por las diversas cargas conectadas a la red eléctrica doméstica. Sin embargo, el prototipo diseñado en el presente trabajo utiliza tecnología de código abierto, es portable, más económico y fácil de reproducir en laboratorios educativos. En [18] y [19] se analiza la implementación de sistemas de medición avanzada, conocidos como medidores inteligentes, y los desafíos asociados al fomento de un consumo responsable de la energía eléctrica. Estos análisis respaldan el objetivo del presente trabajo, al resaltar la relevancia de una medición precisa como herramienta para optimizar el consumo energético y fomentar práctic as de ahorro mediante el análisis histórico de datos.
Morales y Peña [20] describen el diseño e implementación de un sistema de gestión de energía doméstica (HEM) en el sector energético de Colombia. El objetivo es monitorear el consumo energético de dispositivos domésticos típicos, permitiendo a los usuarios acceder al consumo de cada dispositivo por separado y establecer estrategias para reducir el consumo energético en el hogar. Si bien el sistema HEM y el prototipo construido fomentan la adopción de tecnologías de monitoreo para fomentar el ahorro energético, el medidor interactivo es económico, fácil de utilizar y construir. Además, utiliza conectividad a internet, lo que resalta su aplicación en contextos sociales y educativos, aportando al desarrollo académico y práctico de estudiantes y usuarios.
Todos los estudios revisados anteriormente muestran la importancia de disponer un sistema de medición de consumo de energía domiciliario. Sin embargo, ninguno de ellos plantea el diseño y la implementación de un sistema rentable, con respaldo de energía, fácil de reproducir y muy sencillo de manejar y operar con acceso a los datos en tiempo real, ya sea de forma local (pantalla táctil) o digital (base de datos). El sistema construido tiene fines académicos, ha sido probado y validado en un domicilio real durante cinco meses. Se pretende a través de los proyectos de vinculación con la sociedad repotenciarlo para su utilización en talleres prácticos, de manera que las personas que conozcan su funcionamiento puedan conocer cómo se factura el servicio eléctrico en el Ecuador y tomen acciones respecto al uso eficiente de la energía y ahorro energético. Asimismo, el presente trabajo contiene toda la información técnica necesaria para la construcción del medidor, mostrando la contribución de este artículo en el área de las instalaciones eléctricas domiciliarias.
El sistema diseñado en esta investigación puede ser utilizado en las aulas de clase para enseñar a los estudiantes sobre instalaciones eléctricas domiciliarias, como ejemplo de un sistema de monitoreo didáctico.
La Tabla 1 muestra algunos artículos sobre medidores de consumo de energía eléctrica, en los cuales se analizan métodos, corrección de errores, costos, plataformas y tecnologías utilizadas. Estos artículos resaltan la importancia de disponer de estos medidores en los domicilios, incluso con funciones básicas como es el reporte de los datos de consumo y costos en tiempo real con el fin de fomentar comportamientos de ahorro y utilización racional de la energía por parte de los consumidores.

Artículos similares de medidores de consumo de energía eléctrica en el sector residencial
Arévalo et al. [26] mencionan que son reducidos los trabajos de investigación que se centran en los hábitos de consumo energético de los consumidores domésticos, a través de la medición del consumo de energía en el hogar, mediante un contador digital para acceder en tiempo real a datos de consumo históricos que les permitan tomar acciones que impacten efectivamente para reducir su consumo de energía eléctrica. Alahmad et al. [27] resaltan que cambiar la forma en que los consumidores usan la energía puede ser importante para reducir el consumo de energía en el hogar; además, analizan si la utilización de medidores digitales tiene un impacto en la tasa residencial de consumo de energía en un área metropolitana, fomentando conciencia entre los residentes participantes sobre sus propios patrones de consumo residencial de electricidad y sobre los impactos ambientales del ahorro de energía.
Con todo esto, la presente investigación tiene como objetivo diseñar, desarrollar y validar un sistema didáctico de fácil reproducción para medir y registrar el voltaje, la corriente, la energía consumida y el costo de facturación de la electricidad en los hogares, promoviendo la difusión del conocimiento en el área de instalaciones eléctricas. El sistema emplea sensores de bajo costo para monitorear el sistema eléctrico domiciliario, facilitando la adquisición de datos sobre el consumo energético. Los valores obtenidos se compararon con los registrados por medidores convencionales y dispositivos de medición, como multímetros, verificando el margen de error para garantizar la precisión y fiabilidad del sistema desarrollado. El sistema implementado en esta investigación puede ser repotenciado para complementar, mejorar características en cuanto a acceso a datos y reducir costos en los proyectos [12–17]. También puede ser utilizado de forma didáctica en los laboratorios de las universidades y centros educativos para enseñar sobre instalaciones eléctricas residenciales y conocer el funcionamiento de los medidores de consumo de energía de forma interactiva y amigable, lo que lleva al desarrollo de estrategias para fomentar el uso eficiente de la electricidad en los hogares.
2. Materiales y métodos
Esta sección presenta las etapas de desarrollo del proyecto, presentando los materiales y métodos empleados. El sistema propuesto puede dividirse en dos partes:
La Figura 1 muestra las partes principales del medidor desarrollado en este trabajo.

Partes principales del medidor didáctico residencial
2.1. Sistema eléctrico-electrónico
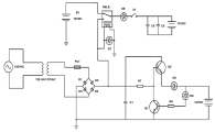
Se diseñó la fuente de alimentación del medidor incorporando un sistema de protección mediante un fusible. El diseño emplea un transformador de 120 (VAC) a 12 (VAC), complementado con un puente de diodos encargado de la rectificación y de permitir la carga de la batería. Adicionalmente, se incluye un relé que selecciona automáticamente el tipo de fuente de alimentación del sistema. En caso de interrupción del suministro eléctrico domiciliario, el sistema conmuta hacia la batería como fuente principal. Durante este proceso, los condensadores aseguran una provisión temporal de tensión hasta que la batería entra en funcionamiento, garantizando así la continuidad operativa del sistema. El esquema eléctrico del sistema de alimentación y carga se observa en la Figura 2.

Circuito de la fuente de alimentación
El diseño de los circuitos de acondicionamiento está realizado en función de la librería EmonLib [28] que calcula: potencia activa, potencia aparente, factor de potencia, voltaje RMS y corriente RMS a partir de las ecuaciones en tiempo discreto de estas magnitudes. Siendo así necesario que se mantenga la señal alterna después de ser acondicionada.
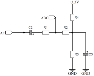
Las señales de voltaje y corriente alternas son muestreadas por el microcontrolador, y estas señales se obtienen a través de transformadores. Los circuitos de acondicionamiento para ambas señales siguen un diseño similar. En el caso de la señal de voltaje, esta se escala utilizando un divisor de tensión para ajustarla a los límites permitidos por las entradas del conversor analógico-digital (ADC) del microcontrolador. De manera adicional, se emplea otro divisor de tensión para añadir un offset de 1.65 (VDC) a la señal alterna escalada, con el objetivo de evitar valores negativos en la medición del voltaje. El circuito de acondicionamiento de la señal de voltaje se ilustra en la Figura 3. El valor de 1.65 (VDC) corresponde a la mitad del voltaje máximo permitido por las entradas del ADC.

Circuito acondicionador de voltaje
Para determinar el valor de las resistencias del primer divisor de tensión, se utiliza la ecuación (1). Para el voltaje máximo a la salida de este divisor (V0) se debe tomar en cuenta el voltaje máximo de las entradas ADC, así como las variaciones del voltaje de red (Vs).

En donde, Vs es el voltaje en el secundario del transformador; R1 es la resistencia fija del divisor de tensión, V0 es el voltaje de salida del divisor y R2 es la resistencia por determinar.
Con este circuito se asegura que cuando el voltaje de red máximo sea 129.60 (VAC) al microcontrolador ingrese un voltaje alterno con un máximo de 2.40 (V) y un mínimo de 0.80 (V), evitando tener voltajes negativos, pero conservando la señal alterna.
Para el circuito acondicionador de corriente de la Figura 4, se debe colocar una resistencia de carga al secundario del transformador de corriente, esto para obtener una señal de voltaje que pueda ser muestreada. Para determinar esta resistencia se utiliza la ecuación (2).

En donde, VCT es el voltaje en el secundario requerido a la salida del transformador de corriente; I es la corriente máxima a medir; NCT es la relación de transformación y RL es la resistencia de carga.

Circuito acondicionador de corriente
A esta señal de voltaje obtenida en la resistencia de carga se le añade un offset de 1.65 (VDC) por medio de un circuito divisor de tensión en el cual las resistencias R5 y R6 tienen el mismo valor de 30 (kΩ), debido a que el voltaje provisto por el divisor de tensión debe ser la mitad de la fuente de alimentación del microcontrolador.
El capacitor C4 permite disponer de un punto de baja impedancia para que la corriente de la señal de AC pueda dirigirse hacia GND sin atravesar por R6. Con un capacitor de 10 (μF) y a una frecuencia de 60 (Hz) se tiene una impedancia de 265.26 (Ω), la cual es menor al valor de la resistencia R6.
Con estas resistencias y capacitores se asegura que al microcontrolador ingrese un voltaje alterno con un máximo de 2.65 (V) y un mínimo de 0.65 (V), cuando se mida la corriente máxima pico de 66.72 (A) obtenida del estudio de cargas.
Se emplea un microcontrolador de 32 bits, específicamente la tarjeta de desarrollo ESP32, que cuenta con las entradas analógicas y salidas digitales necesarias para la conexión de los diversos componentes, así como un circuito integrado para la conexión a internet. Este microcontrolador recibe las señales de voltaje y corriente, realiza los cálculos necesarios para obtener las magnitudes eléctricas correspondientes, y controla la pantalla LCD para mostrar los datos relevantes. Además, transmite la información a una base de datos en la nube a través de wifi. Al ser un sistema de 32 bits, el ESP32 ofrece una mayor precisión en los cálculos de punto flotante y dispone de un conversor analógicodigital de 12 bits, lo que mejora la resolución durante el muestreo de las señales de voltaje.
Con los diseños de los circuitos realizados se procede al diseño de la placa electrónica (PCB) de la Figura 5, para lo cual se utiliza el software de diseño EasyEDA. Para este diseño se tomó en cuenta la conexión de la pantalla TFT, una malla de tierra para evitar interferencias electromagnéticas (EMI), que ninguna pista tenga una curva de 90° y el tamaño estándar de los elementos electrónicos. Es necesario mencionar que, debido al tipo de conexión de la pantalla LCD y su funcionalidad táctil, fue necesario utilizar el mismo puerto SPI del microcontrolador. En consecuencia, se utilizaron puentes de cable para la capa superior; estos se muestran en rojo en el diseño PCB.

Diseño PCB
Para el diseño del case del medidor se consideró el tamaño de todos los elementos que debe contener como: transformador, batería, placa electrónica, botón de encendido, relé, pantalla y agujeros para tornillos y cables. Se optó por un diseño adecuado a las necesidades del medidor y se lo realizó por modelado 3D en el software Fusión 360. El diseño del case del medidor se muestra en la Figura 6.

Diseño del case del medidor
2.2. Sistema de medición y registro de datos
Para desarrollar el código de programación para la medición se utilizó IDE de Arduino, con la utilización de varias librerías necesarias para los procesos tales como: cálculo de las magnitudes eléctricas, manejo de la pantalla TFT con su función táctil, conexión a internet y a la base de datos Firebase.
El microcontrolador utiliza la fecha y hora actualizadas que son obtenidas de internet para almacenar los valores de consumo de energía en la base de datos correspondientes a cada hora del día. Con los datos medidos de energía se calcula el valor económico a pagar; cada 30 días este dato es reseteado y almacenado en el historial, los cálculos de valores monetarios están basados en el tarifario por franja de consumo entregado por la Empresa Eléctrica Quito [29].
El diagrama de flujo para el sistema de medición, acondicionamiento de señales y registro de datos se muestra en la Figura 7 y en la Figura 8.
Se utiliza la red wifi para permitir que el medidor almacene los datos de consumo energético registrados. Los parámetros más relevantes para el usuario, tales como potencia, voltaje, corriente, energía consumida y costo de la energía, son registrados en la base de datos. Además de la retroalimentación en tiempo real de las variables eléctricas, esta base de datos está disponible para el usuario, quien puede acceder a ella desde cualquier dispositivo conectado a internet en cualquier momento. La principal ventaja de emplear comunicación inalámbrica, especialmente wifi, es la posibilidad de monitorear las mediciones en tiempo real. Para que el usuario pueda acceder a la base de datos, es necesario que cuente con una cuenta de Gmail, que le permitirá ser agregado como visualizador en el proyecto de Firebase. Posteriormente, se le proporcionará una URL única que podrá usar para ingresar, desde cualquier navegador, ya sea en un dispositivo móvil o computadora, a la base de datos en tiempo real y consultar su consumo energético.
3. Resultados y discusión
Considerando todos los parámetros de diseño y características del medidor de energía para uso residencial, se desarrolló un sistema didáctico, rentable y fácilmente reproducible, capaz de mostrar al usuario sus datos de consumo en tiempo real de manera interactiva, tanto a través de una pantalla como en un registro de datos en línea accesible desde cualquier dispositivo con conexión a internet.
La PCB se realizó utilizando el método de CNC en material de fibra de vidrio y la construcción del case fue realizada por medio de impresión 3D.
Con todos los componentes preparados se procedió al ensamblaje final dentro del case de todos los elementos que componen el medidor. Para la conexión de la pantalla TFT se utilizó un bus de datos para obtener un ensamble y desensamble rápidos. En la Figura 9 se presenta el medidor construido con su respectiva pantalla donde se visualizarán los respectivos datos.
Para asegurar la medición precisa de las variables eléctricas, el medidor se colocó cerca del centro de carga de un domicilio objeto de estudio, tal como se muestra en la Figura 10, donde se centraliza la distribución de energía hacia los diferentes circuitos del hogar. Esto permite reducir las pérdidas y garantiza mediciones representativas. El transformador de corriente se instaló en serie con la fase de alimentación principal, lo que posibilita obtener una señal proporcional a la corriente total del sistema. Por otro lado, el transformador de voltaje se conectó entre las borneras de fase y neutro, proporcionando una señal reducida y representativa del voltaje de línea. Ambas señales fueron acondicionadas mediante circuitos que ajustan su amplitud y añaden un offset, asegurando que se mantengan dentro del rango aceptable para las entradas del conversor analógico-digital (ADC) del microcontrolador. Esto garantiza la precisión en la adquisición de datos y su posterior procesamiento para el cálculo de potencia, energía y otros parámetros relevantes.

Medidor didáctico de consumo de energía residencial

Conexiones eléctricas en el centro de carga
Para la calibración de los sensores de voltaje y corriente se tomaron mediciones con un multímetro como referencia para el voltaje de red residencial y una pinza amperimétrica.
Las constantes de calibración se ajustaron iterativamente en el algoritmo de medición para minimizar las desviaciones entre las mediciones del medidor y las de los instrumentos de referencia.
Se tomaron varias medidas de voltaje y corriente a diferentes horas del día, al encontrarse algún error entre la medida dada por el multímetro con la entregada por el medidor, se modificaron las constantes de calibración de voltaje y corriente utilizando la ecuación (3).

En donde, Kn es la constante de calibración nueva, Ka es la constante de calibración anterior, Mp es la medida dada por el multímetro y Mm es la medida dada por el medidor.
La normativa NTE INEN-IEC 62053-21 [30] establece que para sistemas residenciales los contadores son de clase 1 y 2, cumpliendo requisitos generales como una frecuencia nominal de trabajo de 60 Hz. Incluyen una pantalla display LCD, el número de dígitos enteros estará de acuerdo con el requerimiento de las empresas de distribución y se establece como límite admisible de error porcentual el 5 % de los valores nominales.
En el domicilio de prueba, se registraron las medidas diarias obtenidas por el medidor convencional, también se efectuó un análisis de las facturas eléctricas de los últimos cinco meses, con esto y un estudio de cargas se estableció un promedio de consumo diario y mensual.
Como se observa en la Tabla 2, el consumo obtenido es similar con los tres estudios realizados (estudio de cargas, medición diaria y facturas de consumo), por lo cual se validan los datos para comprobar el funcionamiento del medidor construido.

Consumo eléctrico promedio del domicilio de prueba
Con los niveles de consumo de energía promedios del domicilio establecidos, se analizaron los niveles de voltaje y corriente que el medidor debe medir. Para el voltaje se tiene que las variaciones permitidas en el sector residencial según la Agencia de Regulación y Control de Energía y Recursos Naturales no Renovables (ARCERNNR) son de ±8 % [31], es decir, que dado que el voltaje a nivel residencial es de 120 (VAC) se puede llegar a tener un máximo de 129.60 (VAC) y un mínimo de 110.40 (VAC). En cuanto a la corriente máxima, esta depende de la potencia máxima del domicilio a carga total.
En cuanto a la configuración del sistema para entornos residenciales complejos, se toma en cuenta los siguientes aspectos:
Diseño robusto para variaciones eléctricas
El dispositivo ha sido diseñado para tolerar fluctuaciones de voltaje y medir corrientes pico hasta 66.72 (A). Esto implica el uso de transformadores con divisores de tensión calibrados para garantizar que las señales de entrada no excedan los límites del microcontrolador y circuitos acondicionadores con offsets que evitan distorsiones en las señales alternas. Además, se incluye un transformador de corriente con resistencia de carga específica, calculada mediante ecuaciones basadas en la potencia máxima esperada.
Modularidad para diferentes configuraciones residenciales
Dispone de una configuración adaptable a sistemas monofásicos residenciales típicos y se puede ampliar el diseño a sistemas bifásicos o trifásicos mediante ajustes en los sensores de corriente y voltaje. Su diseño compacto permite la integración de elementos adicionales si se requieren más sensores o funciones.
Calibración avanzada de sensores
Para entornos con fluctuaciones frecuentes, el sistema permite recalibrar las constantes de voltaje y corriente utilizando fórmulas de ajuste basadas en mediciones de referencia. Esto asegura precisión a largo plazo. Igualmente, se pueden hacer pruebas continuas en diferentes condiciones para ajustar desviaciones mediante errores absolutos y relativos porcentuales, con límites aceptables menores al 5 %.
Interacción y retroalimentación en tiempo real
La pantalla LCD muestra en tiempo real datos como voltaje, corriente, potencia y costos, lo cual es crucial en entornos residenciales donde los usuarios requieren supervisión constante. El acceso remoto a la base de datos permite usuarios identificar patrones de consumo o anomalías desde cualquier dispositivo conectado a internet.
Resiliencia ante interrupciones eléctricas
Permite que el sistema siga funcionando durante cortes eléctricos, asegurando la continuidad del monitoreo y registro. El diseño incluye un relé para cambiar automáticamente entre la batería y la alimentación principal.
Adaptabilidad a normativas y estándares
Los límites de error, tarifas de consumo y frecuencias de registro pueden ser ajustados según las normativas o necesidades específicas de la zona residencial.
Escalabilidad para residencias complejas
Posibilidad de implementar una red de varios medidores interconectados para monitorear edificios residenciales completos o áreas con múltiples unidades habitacionales. Se podría integrar sistemas IoT para que el dispositivo sea compatible con plataformas de automatización residencial para optimizar el uso de energía en combinación con dispositivos inteligentes (termostatos, paneles solares, etc.). Además, se pueden añadir sensores para monitorear variables adicionales como frecuencia eléctrica y calidad de energía (distorsión armónica, fluctuaciones de voltaje, etc.).
3.1. Pruebas
Las pruebas de voltaje y corriente se realizaron mediante la toma de mediciones horarias durante un día (24 mediciones). En la Figura 11 se muestran los datos medidos de voltaje. Los valores de las mediciones tomadas con el multímetro y con el medidor tienen un error absoluto y relativo porcentual cercano a cero, así como el MAE (error absoluto medio) de 0.520, igualmente se puede destacar el MAPE (error porcentual absoluto medio) con un valor del 0.433 % al compararlo con una tolerancia de error del 5 %. Estos resultados permiten validar las mediciones del sistema construido en las pruebas de voltaje realizadas.

Comparación de voltaje entre el multímetro y el sistema propuesto
En la Figura 12 se muestran los datos medidos de corriente. Los valores de las mediciones tomadas con la pinza amperimétrica y con el medidor tienen un MAE de 0.180, a la par se puede destacar el MAPE con un valor del 1.90 % que al compararlo con una tolerancia de error del 5 % se considera aceptable dentro del rango establecido por la normativa nacional. Estos resultados permiten validar las mediciones del sistema construido en las pruebas de corriente realizadas.

Comparación de corriente entre la pinza amperimétrica y el sistema propuesto
Verificadas las mediciones de corriente y voltaje, se revisó el almacenamiento de la información en la base de datos. Se corroboró que los datos se almacenen en el formato deseado cada día (DD-MM-AAAA) y que dentro de estos registros se encuentren los subregistros correspondientes a cada hora (00:00 – 23:00 ). De igual manera, se confirmó que los valores de consumo se actualicen cada hora y sean reiniciados en el cambio de día. Los resultados se muestran en la Figura 13 y Figura 14.
Adicional se validó la correcta medición de la energía eléctrica y el cálculo de su costo. Se realizó una comparación entre las mediciones obtenidas por el medidor desarrollado y las proporcionadas por un medidor convencional, así como entre el costo de energía calculado por el sistema y los valores económicos registrados en las facturas eléctricas durante un período de cinco meses.

Registros en Firebase por días
Adicional se validó la correcta medición de la energía eléctrica y el cálculo de su costo. Se realizó una comparación entre las mediciones obtenidas por el medidor desarrollado y las proporcionadas por un medidor convencional, así como entre el costo de energía calculado por el sistema y los valores económicos registrados en las facturas eléctricas durante un período de cinco meses.

Subregistros en Firebase por horas
En la Figura 15 se presentan los datos de energía medidos (diarios) tanto por el medidor interactivo como por el convencional durante un mes, con mediciones tomadas a la misma hora todos los días. Cabe señalar que el medidor convencional no reporta valores decimales, a diferencia del medidor construido. Se identificaron errores absolutos y relativos porcentuales generalmente cercanos a cero, así como un MAE de 0.127, y un MAPE de 1.90 %. Estos resultados se encuentran dentro del margen de error del 5 % permitido por la normativa.
Estos resultados validan el desempeño del medidor desarrollado, demostrando su precisión y exactitud al comparar los diferentes parámetros de medición con instrumentos convencionales.

Comparación de energía diaria entre el medidor convencional y el sistema propuesto
Para verificar el funcionamiento final del medidor interactivo, se compararon las mediciones del consumo energético registradas durante todo el mes de febrero de 2024, es decir, a lo largo de 29 días, con el cálculo del valor económico asociado (Figura 16). Estos datos fueron posteriormente contrastados con la información correspondiente de la factura eléctrica del mismo mes (Figura 17).

Registro mensual del medidor

Valores entregados en factura eléctrica
La interfaz de usuario cuenta con un botón táctil que permite la transición entre dos ventanas de información. En la primera ventana, se visualizan los valores de consumo de energía mensual en kWh y el costo correspondiente en dólares americanos. En la segunda ventana, se presentan el voltaje, la corriente, la potencia actual y el valor monetario asociado al mes anterior.
Finalmente, se realizaron mediciones durante aproximadamente cinco meses (desde marzo hasta julio de 2024) para verificar la fiabilidad del medidor desarrollado. Los datos mensuales de energía registrados por el medidor y los correspondientes a las facturas eléctricas se muestran en la Figura 18 y en la Tabla 3.

Comparación de energía mensual entre la factura eléctrica y el sistema propuesto

Comparación del consumo mensual de energía
En la Figura 19 y Tabla 4 se muestran los datos mensuales del costo de energía calculado por el medidor construido y los valores de las facturas eléctricas.

Comparación de costo económico mensual entre la factura eléctrica y el sistema propuesto

Comparación del costo monetario de consumo de energía
Con las diferentes pruebas ejecutadas se valida el correcto funcionamiento del medidor construido para uso residencial, el cual entrega datos precisos y los almacena correctamente en la nube, proporcionando así información confiable en cuanto al consumo de energía eléctrica y su costo económico.
A través de los resultados recopilados en las pruebas realizadas en domicilios y en el laboratorio de Tecnología Industrial de la Escuela de Formación de Tecnólogos ESFOT de la Escuela Politécnica Nacional se evidencia el cumplimiento del objetivo del medidor de consumo de energía residencial el cual es aportar al desarrollo académico y capacitación de los estudiantes de Electromecánica.
La Figura 20 muestra un taller técnico de los estudiantes de la ESFOT sobre instalaciones eléctricas domiciliarias a jóvenes de sectores vulnerables a través del proyecto de vinculación con la fundación “Río Verde”. El medidor (1) se utiliza con los tableros didácticos de entrenamiento (2) para dictar dichos talleres.

Estudiantes participando en talleres técnicos sobre instalaciones eléctricas domiciliarias en proyectos de vinculación
4. Conclusiones
Se desarrolló e implementó un medidor interactivo de energía eléctrica para uso residencial, diseñado para proporcionar mediciones precisas con un margen de error inferior al 5 %, conforme a la normativa nacional. Este dispositivo permite a los usuarios acceder a información en tiempo real sobre su consumo energético, incluyendo el costo mensual estimado, y ofrece un registro histórico almacenado en la nube. Equipado con una pantalla táctil LCD TFT, el medidor presenta datos clave como niveles de voltaje, corriente, potencia, consumo en kWh y costo en USD, los cuales también se registran en una base de datos en línea.
Para ampliar el registro histórico más allá del utilizado por las empresas de distribución eléctrica, se implementó un sistema de consumo horario, que requiere conexión a internet y sincronización con la hora y fecha exactas. La base de datos almacena información del consumo energético diario, reinicia el contador mensualmente y asegura la actualización adecuada de los datos de respaldo. Se utilizó Firebase Real Time Database como herramienta principal por su capacidad para registrar datos de forma anidada, sencilla y personalizada, además de ser una solución gratuita durante el desarrollo del proyecto. Los datos recopilados representan una valiosa fuente de información para analizar hábitos de consumo residencial y detectar anomalías, contribuyendo al mejoramiento de prácticas de ahorro energético.
El medidor residencial desarrollado ofrece información adicional que uno convencional, proporcionando datos en tiempo real que permiten al usuario monitorear su consumo energético y diseñar estrategias de ahorro. Aunque actualmente cuenta con características básicas útiles para el consumidor residencial, su diseño es flexible, adaptable y económico, con un costo aproximado de 80 USD, lo que lo hace fácil de reproducir y portátil. El sistema podría mejorarse incorporando funcionalidades avanzadas como modos de prepago y pospago, acceso remoto para gestión por parte del proveedor de energía y detección de fallas.
El medidor interactivo de consumo energético residencial desarrollado contribuye significativamente al fortalecimiento de un enfoque sostenible al abordar problemáticas relacionadas con el uso eficiente de la energía eléctrica y la reducción de desperdicios. Su capacidad para proporcionar datos en tiempo real sobre consumo energético, costos estimados y registro histórico en la nube permite a los usuarios tomar decisiones informadas, optimizando sus hábitos de consumo y promoviendo la disminución de emisiones de gases de efecto invernadero vinculadas al desperdicio energético. Este impacto positivo se amplifica mediante su uso en entornos educativos, donde no solo se fomenta el aprendizaje técnico sobre instalaciones eléctricas, sino también la sensibilización sobre la importancia del ahorro energético como pilar de la sostenibilidad ambiental.
El dispositivo diseñado e implementado representa un aporte significativo en el ámbito de las instalaciones eléctricas domiciliarias y el ahorro energético, fomentando el aprendizaje y la capacitación en estas áreas a través de su socialización en instituciones educativas. En la ESFOT, este trabajo se enmarca en la línea de proyectos de Tecnología Aplicada, contribuyendo a la solución de problemas técnicos relevantes en el país. Su aplicación incluye el uso didáctico en laboratorios de electricidad e instalaciones eléctricas, permitiendo a los estudiantes reforzar sus conocimientos, así como su integración en proyectos de vinculación con la sociedad mediante talleres técnicos que motivan a la preparación y el desarrollo de habilidades en electricidad y sistemas eléctricos residenciales. Al integrarse en este tipo de proyectos, este dispositivo no solo facilita la adopción de hábitos de consumo sostenibles, sino que también empodera a las comunidades para asumir un papel activo en la protección del medioambiente, destacándose como un modelo para iniciativas tecnológicas responsables y accesibles.
Referencias
[1] M. Poverda, Eficiencia Energética: Recurso no Aprovechado. OLADE, 2007. [Online]. Available: https://upsalesiana.ec/ing33ar9r1
[2] O. G. Arellano Bastidas, Estudio y análisis de eficiencia energética del sistema eléctrico del hospital IESS-Ibarra. Universidad de las Fuerzas Armadas, Ecuador, 2020. [Online]. Available: https://upsalesiana.ec/ing33ar9r2
[3] A. E. Pilicita-Garrido and D. C. Cevallos-Duque, “Innovación tecnológica de un sistema integral para monitorear el consumo eléctrico,” Ingenius Revista de Ciencia y Tecnología, no. 22, pp. 9–16, 2019. [Online]. Available: https://doi.org/10.17163/ings.n22.2019.01
[4] J. I. Peña Paredes and A. P. Trujillo Gavilanes, Monitorización, análisis y difusión del consumo energético eléctrico de modelo de vivienda del sector residencial de la ciudad de Riobamba. Escuela Superior Politecnica del Chimborazo, Ecuador, 2014. [Online]. Available: https://upsalesiana.ec/ing33ar9r4
[5] N. Benito Marín, Optimización de contratación de electricidad para consumidores domésticos y pymes. Universidad CAros II de Madrid, España, 2016. [Online]. Available: https://upsalesiana.ec/ing33ar9r5
[6] M. Nieves García, Propuesta y evaluación de tratamientos para la mejora de la eficiencia energética en el sector residencial mediante el desarrollo de experimentos económicos. Universitat Jaume I, España, 2017. [Online]. Available: https://upsalesiana.ec/ing33ar9r6
[7] A. Costa, F. Ciniello, G. Grzybowsk, and R. C. Betini, “Development of a prototype for measurement of electricalenergy,” Brazilian Archives of Biology and Technology, vol. 61, 2018. [Online]. Available: https://doi.org/10.1590/1678-4324-smart-2018000032
[8] C. A. Iza Calapaqui and L. J. Latacunga Pilatasig, Diseño y construcción de un prototipo para determinar el consumo de energía eléctrica residencial. Universidad Técnica de Cotopaxi, Ecuador, 2021. [Online]. Available: https://upsalesiana.ec/ing33ar9r8
[9] A. Pitì, G. Verticale, C. Rottondi, A. Capone, and L. Lo Schiavo, “The role of smart meters in enabling real-time energy services for households: The italian case,” Energies, vol. 10, no. 2, 2017. [Online]. Available: https://doi.org/10.3390/en10020199
[10] T. AlSkaif, I. Lampropoulos, M. van den Broek, and W. van Sark, “Gamification-based framework for engagement of residential customers in energy applications,” Energy Research & Social Science, vol. 44, pp. 187–195, 2018. [Online]. Available: https://doi.org/10.1016/j.erss.2018.04.043
[11] J. López, R. Luna, J. Cervantes, J. Meneses Ruiz, and J. Hernández, “Aplicación de tecnologías de medición avanzada (ami) como instrumento para reducción de pérdidas,” Boletin IIE, vol. 39, pp. 180–191, 12 2015. [Online]. Available: https://upsalesiana.ec/ing33ar9r11
[12] L. M. Estrada Albiño, Medidor residencial de energía eléctrica con revisión de consumo de forma inalámbrica. Universidad Tecnica del Norte, Ecuador, 2023. [Online]. Available: https://upsalesiana.ec/ing33ar9r12
[13] D. I. Samaniego Idrovo and D. F. Velesaca Orellana, Diseño e implementación de un medidor de energía electrónico para vivienda, con orientación a la prevención de consumo y ahorro energético. Universidad Poltecnica Salesiana, Ecuador, 2016. [Online]. Available: https://upsalesiana.ec/ing33ar9r13
[14] P. C. Vashist and A. Tripathi, “Design and implementation of smart energy meter with real-time pricing,” in Computational and Experimental Methods in Mechanical Engineering, V. V. Rao, A. Kumaraswamy, S. Kalra, and A. Saxena, Eds. Singapore: Springer Singapore, 2022, pp. 499–507. [Online]. Available: https://doi.org/10.1007/978-981-16-2857-3_49
[15] H. K. Patel, T. Mody, and A. Goyal, “Arduino based smart energy meter using gsm,” in 2019 4th International Conference on Internet of Things: Smart Innovation and Usages (IoT-SIU), 2019, pp. 1–6. [Online]. Available: https://doi.org/10.1109/IoT-SIU.2019.8777490
[16] E. A. Quintero Salazar, “Medidor electrónico interactivo de consumo de energía eléctrica para uso residencial,” Prospectiva, vol. 14, no. 1, pp. 55–70, 2016. [Online]. Available: https://doi.org/10.15665/rp.v14i1.639
[17] A. E. Pilicita-Garrido and D. C. Cevallos- Duque, “Innovación tecnológica de un sistema integral para monitorear el consumo eléctrico,” Ingenius, Revista de Ciencia y Tecnología, no. 22, pp. 9–16, 2019. [Online]. Available: https://doi.org/10.17163/ings.n22.2019.01
[18] J. S. Echeverría, , and J. García-Echeverría, “edición avanzada inteligente, retos al consumo responsable del servicio público domiciliario de energía en Colombia,” Revista chilena de derecho y tecnología, vol. 11, pp. 47–62, 12 2022. [Online]. Available: http://dx.doi.org/10.5354/0719-2584.2021.64167
[19] A. M. Díaz Rodríguez, J. B. Cogollos Martínez, J. Peña Acción, A. Cogollos Izaguirre, and R. González Álvarez, “Modelo matemático para predecir el consumo de energía eléctrica en la universidad de cienfuegos,” Universidad y Sociedad, vol. 12, no. 4, pp. 45–56, 2020. [Online]. Available: https://upsalesiana.ec/ing33ar9r19
[20] Z. de la Cruz Severiche Maury, A. Fernández Vilas, and R. P. Díaz Redondo, “Low-cost hem with arduino and zigbee technologies in the energy sector in colombia,” Energies, vol. 15, no. 10, p. 3819, May 2022. [Online]. Available: http://dx.doi.org/10.3390/en15103819
[21] W. Luan, J. Peng, M. Maras, J. Lo, and B. Harapnuk, “Smart meter data analytics for distribution network connectivity verification,” IEEE Transactions on Smart Grid, vol. 6, no. 4, pp. 1964–1971, 2015. [Online]. Available: https://doi.org/10.1109/TSG.2015.2421304
[22] T. Hengyu, W. Huanning, H. Yan, Z. Zhihua, Y. Hejun, and L. Yuan, “Real-time monitoring method for smart meter measurement performance,” in 2021 5th International Conference on Smart Grid and Smart Cities (ICSGSC), 2021, pp. 72–76. [Online]. Available: https://doi.org/10.1109/ICSGSC52434.2021.9490438
[23] G. Artale, A. Cataliotti, V. Cosentino, S. Guaiana, D. Di Cara, N. Panzavecchia, G. Tiné, N. Dipaola, and M. G. Sambataro, “Pq metrics implementation on low cost smart metering platforms. a case study analysis,” in 2018 IEEE 9th International Workshop on Applied Measurements for Power Systems (AMPS), 2018, pp. 1–6. [Online]. Available: https://doi.org/10.1109/AMPS.2018.8494866
[24] A. S. Metering, S. Visalatchi, and K. K. Sandeep, “Smart energy metering and power theft control using arduino & gsm,” in 2017 2nd International Conference for Convergence in Technology (I2CT), 2017, pp. 858–961. [Online]. Available: https://doi.org/10.1109/I2CT.2017.8226251
[25] N. S. Živic, O. Ur-Rehman, and C. Ruland, “Evolution of smart metering systems,” in 2015 23rd Telecommunications Forum Telfor (TELFOR), 2015, pp. 635–638. [Online]. Available: https://doi.org/10.1109/TELFOR.2015.7377547
[26] J. A. Arévalo-López, N. Ávila Peñuela, E. Estupiñan-Escalante, O. A. Parra-Urrego, and D. A. Cano-Tirado, “Design and implementation of an energy metering system to recognize the household electrical energy consumption pattern through an iot network,” in 2021 Joint Conference - 11th International Conference on Energy Efficiency in Domestic Appliances and Lighting & 17th International Symposium on the Science and Technology of Lighting (EEDAL/LS:17), 2022, pp. 1–6. [Online]. Available: https://upsalesiana.ec/ing33ar9r26
[27] M. A. Alahmad, P. G. Wheeler, A. Schwer, J. Eiden, and A. Brumbaugh, “A comparative study of three feedback devices for residential real-time energy monitoring,” IEEE Transactions on Industrial Electronics, vol. 59, no. 4, pp. 2002–2013, 2012. [Online]. Available: https://doi.org/10.1109/TIE.2011.2165456
[28] OEM. (2023) Openenergymonitor. GitHub. [Online]. Available: https://upsalesiana.ec/ing33ar9r28
[29] ARCERNNR, Pliego tarifario del servicio público de energía eléctrica año 2023. Agencia de Regulación y Control de Energía y Recursos Naturales no Renovables, Ecuador, 2023. [Online]. Available: https://upsalesiana.ec/ing33ar9r29
[30] INEN, NTE INEN-IEC 62053-21: Equipos de medida de energía eléctrica. Requisitos particulares. Parte 21: Contadores estáticos de energía activa (clases 1 y 2). Instituto Ecuatoriano de Normalización, Ecuador, 2010. [Online]. Available: https://upsalesiana.ec/ing33ar9r30
[31] ARCERNNR, Regulación ARCONEL 001/2020. Agencia de Regulación y Control de Energía y Recursos Naturales no Renovables, Ecuador, 2023. [Online]. Available: https://upsalesiana.ec/ing33ar9r31
Enlace alternativo
https://revistas.ups.edu.ec/index.php/ingenius/article/view/9417 (html)