Una estrategia para generar de forma fiable indicadores de consumo energético a partir de mecanismos de seguimiento de las actividades de producción
Construction of reliable energy consumption indicators based on detailed monitoring of production activities
Una estrategia para generar de forma fiable indicadores de consumo energético a partir de mecanismos de seguimiento de las actividades de producción
Ciencia e Ingeniería, vol. 40, núm. 3, pp. 221-232, 2019
Universidad de los Andes

Recepción: 15 Enero 2019
Aprobación: 20 Junio 2019
Resumen: El uso eficiente de la energía es un objetivo en la mayoría de la industrias debido a: regulaciones ambientales, conciencia ambiental y, costos de producción. La existencia de indicadores de consumo energético fiables facilita el proceso de toma de decisiones, en programación de la producción, selección de rutas de producto, buscando las más eficientes; en la evaluación de las necesidades de mantenimiento en el equipamiento asociados a un incremento en los índices de consumo. En el trabajo se muestra un método para establecer los índices a partir del seguimiento de los pedidos mediante una medición de las actividades, consumos energéticos y producción en el piso de planta.
Palabras clave: Sistemas de Manufactura holónicos, Medición de energía en procesos de manufactura, Indicadores de Rendimiento Energético.
Abstract: The efficient use of energy is a goal in most industries because of: environmental regulations due to the impact it has on the environment, environmental awareness, and production costs. The existence of accurate energy consumption indicators facilitates the decision-making process: production scheduling, in order to find the most efficient routes; evaluation of the maintenance needs in the equipment when these present an increase in the index of energy consumption. In the work it is shown a method to establish indicators that can be calculated from the tracking of the production orders; by means of a measurement energy consumption and production of the executed activities in the plant floor.
Keywords: Holonic Manufacturing Systems, Energy Measurement in Manufacturing Processes, Energy Efficiency.
1 Introducción
Los procesos de producción, independientemente de si son de manufactura, de procesos continuos o por lotes, y los sistemas de transporte y distribución de agua, gas en ciudades (Sha y col., 2008) son grandes consumidores de energía. En la búsqueda de mejorar el rendimiento de los procesos de producción es necesario analizar el uso de la energía con el fin de hacer un uso eficiente. En (Pach y col., 2014) se plantea un conjunto de razones por los que la industria busca mejorar el rendimiento energético en la producción, donde además del rendimiento económico están los elementos regulatorios, el interés de los consumidores en adquirir productos “verdes” (con una traza de carbono pequeña) (Vikhorev y col., 2013), la toma de conciencia sobre los problemas asociados al desperdicio de energía. En (Pach y col., 2014) se indica que el rendimiento de energía debe ser mejorado en todas las fases del ciclo del producto, centrándose en el uso del recurso y como su uso debe ser planificado para maximizar su rendimiento utilizando los modelos de producto y de procesos asociados al recurso.
(Prabhu y col., 2015) define: “Un sistema de gestión de las operaciones de fabricación, orientado a la energía, es un sistema de gestión de las operaciones de manufactura que considera de forma predictiva o reactiva, además de las variables habituales de decisión de producción, objetivos y limitaciones (por ejemplo, tiempo / cantidad), la energía como variable de decisión, un objetivo o una restricción”. En conclusión, un sistema de gestión de operaciones debe considerar el factor uso de energía como un elemento central en el proceso de planificación de las operaciones de producción. Tres elementos son esenciales para poder tener un sistema de gestión orientado a la energía y son a) Eficiencia energética vs. Efectividad del sistema de manufactura b) Volatilidad en la disponibilidad energética, suministros y costos y c) Modelado del consumo energético para diferentes escalas de tiempo en todos los subsistemas.
En (Apostolos y col., 2013) se plantea que el consumo de energía asociado a la producción es similar al mostrado en la Figura 1. La energía se utiliza en la transformación de insumos de acuerdo a un modelo de producción en productos y en desperdicios, además de una energía que se pierde como calor. El consumo de energía debe ser minimizada eliminando los desperdicios, tanto de productos fallidos como las pérdidas por temperatura.
La energía debe ser empleada de manera eficiente, y el uso de indicadores de rendimiento energético permite tener una medida de la eficiencia asociada a su uso en la producción y la forma de producir. Esta medida se consigue independientemente del tipo de producción. Los indicadores de rendimiento permiten verificar como marcha un proceso en un determinado instante con respecto al patrón establecido, calcular patrones óptimos que ayuden en la de toma de decisiones con respecto a qué producir, cuándo producir, seleccionar la materia prima con menor Índice de Consumo Energético (IEC), y finalmente, establecer cuando hacer mejoras en los recursos. Los elementos a medir son variados y las medidas de rendimiento pueden ser locales o globales (Neely y col., 1995, Tangen, 2003); definiéndose como locales las referidas en una etapa del proceso de producción y las globales las que toman en cuenta toda la cadena del producto.
El proceso de producción es afectado por distintos factores que hacen que su rendimiento varíe, incluyendo el rendimiento energético. El establecimiento de un marco ontológico para la definición de Indicadores de Rendimiento en Producción (PPI por sus siglas en Inglés) se establece como una forma clara para definir los aspectos claves que afectan el rendimiento de la producción (Del-Río-Ortega y col., 2010, Pintzos y col., 2012). Uno de los indicadores mejor evaluados es el Costeo Basado en Actividad (ABC por sus siglas en Inglés) (Niazi y col., 2006), el cuál es ampliamente aceptado y permiten la generación de indicadores por tipo de producto o servicios. El ABC presenta la dificultad en la medición del uso de los recursos asociados a una actividad, ya que ignoran el tiempo libre de los mismos, y estos forman parte de la actividad. En (Szychta, 2010) se propone un método para tomar en cuenta el tiempo libre del recurso sobre un conjunto de actividades, y este principio será usado en la propuesta de medición de la energía consumida por los recursos. Una orden de producción implica costos a lo largo del flujo de la orden para la ejecución de las distintas funciones, y se debe establecer un modelo para la evaluación del rendimiento (Tatsiopoulos y col., 2000); este modelo debe describir el flujo del producto además del flujo de la orden.
El uso de indicadores en el consumo de energía debe permitir establecer criterios locales, mejora en los procesos locales; y criterios globales asignación de recursos en el tiempo en sistemas de producción manteniendo la idea de sistemas de producción orientados a la energía. El disponer de modelos de producto y sistemas de medición locales permite establecer las relaciones locales y globales del con- sumo de energía asociados a la producción que facilitan la planificación de los recursos, así como la determinación de degradación de los recursos, fallos en los insumos, fallas en la planificación de las operaciones. En el trabajo se define un método para la generación de ICE basado en un modelo ontológico de producción que permite determinar el rendimiento local y global, detectar cuando una orden no cumple con los objetivos de rendimiento energético, y cuando, localmente, un recurso está fallando. La planificación de producción basado en indicadores garantiza planes de producción con un ICE con una buena ponderación.
El trabajo se organiza como sigue: en la sección 1 se introduce la importancia del uso de ICE motivado por factores como el costo de producción y la conciencia ambiental, así como la tendencia del uso de ABC como mecanismo para la creación de indicadores. La sección 2 está orientada a la definición de un modelo de consumo energético en los procesos de producción. La sección 3 describe como asociar el consumo de energía para un producto en un recurso, y que está basado en el consumo de las actividades en el recurso. En la sección 4 se define la estrategia de cálculo global para el consumo de energía en una orden de producción.
La definición de un conjunto de indicadores de consumo de energía para órdenes y recursos se dan en la sección 5. Los resultados experimentales son mostrados en la sección 6, y finalmente se dan las conclusiones.
2 Modelo de consumo energético
Para construir los modelos de relación entre producción y consumo energético, en la literatura se proponen distintas metodologías unas orientadas a los flujos de producto, otras asociadas a las tareas necesarias para obtener el producto. En (Ghadimi y col., 2014) se destaca la importancia de asociar flujos de energía con flujos de material para establecer relaciones entre ambos flujos con el fin de maximizar la economía de la energía en la producción, y propone una estrategia para poder construir un modelo que permita relacionar las medidas de energía con las otras medidas que están disponibles (consumo de materia prima, producto generado, uso de los equipos). (Smith y col., 2012) establece una estrategia de modelado basado en los flujos de materiales, energía y desperdicios para una manufactura sostenible, para lo cual crean un mapa de flujos y asocian las medidas de consumo de energía a los distintos flujos. Intrínsicamente, el modelado de los flujos implica un conocimiento de los procesos de producción.
(He y col., 2012) propone un método de modelado de consumo energético orientado por las tareas de manufactura. Cada tarea es ejecutada mediante un conjunto de equipos consumidores de energía a los cuales deben ser medidos. En (Seow y col., 2011) se da una clasificación de los procesos asociados a la transformación del producto y toma en cuenta el consumo en los distintos procesos, tanto los de planificación, programación y supervisión de las operaciones como de los procesos de transformación directa. La energía utilizada en cada paso es incorporada al producto y se le va acumulando hasta tener la cantidad de energía suministrada a cada producto. De una manera similar a como se trasmiten los costos en el modelado ABC, la energía utilizada en cada paso es incorporada al producto intermedio obtenido hasta tener la cantidad de energía suministrada al producto final.
2.1 Modelo ontológico de manufactura
El enfoque presentado se basa en la generación de ICE a partir del modelo ontológico del sistema de producción, visto éste de manera global como un sistema de manufactura holónico (Van Brussel y col., 1998). En este enfoque, los tres elementos centrales en un sistema de producción son tomados en cuenta: los recursos, donde se realizan la transformación del producto (son los principales consumidores de energía); el flujo del material (ejecución de la secuencia de órdenes para obtener el producto), y el modelodel producto (la secuencia de operaciones a ser ejecutadas en los recursos). En este enfoque, las unidades de producción (recursos) son asig nadas de acuerdo en base a una optimización multicriterio, donde la eficiencia energética es considerada. Para realizar la selección de los recursos a ser utilizados en la orden, se define un holón tarea que implementa el holón orden (Leitão y col., 2006, Leitão y col., 2008). La tarea resulta de un proceso de programación distribuida que toma en cuenta el modelo del producto. La tarea define un recurso y un tiempo donde la misma es ejecutada. Enfoques más tradicionales como el de ISA – 95 son utilizados para hacerle un seguimiento a los procesos de producción transformando el modelo del producto, y los recursos en centros de costos donde las actividades de producción son ejecutadas y monitoreadas (Unver, 2013).
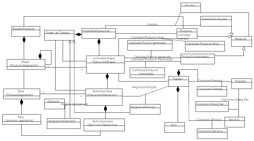
En la Figura 2 se presenta la ontología utilizada inicial- mente en aplicaciones para la planificación y seguimiento de las operaciones. Esta ontología fue extendida en este trabajo para el manejo del consumo de energía.

En la ontología usada, el modelo del producto (holón producto) está representado por las etapas, fases y pasos necesarias para obtener un producto, similar al modelo de producto definido en ISA–95 (Receta maestra en ISA–88); el holón orden, que define el conjunto de órdenes a ser ejecu tadas y que se organizan de acuerdo al modelo del producto sobre unos recursos (equipo), que consumen energía para poder realizar las tareas asociadas a la fabricación, transporte, almacenamiento del producto.
La ejecución del proceso de producción viene dado por el conjunto de actividades que están asociadas a las órdenes de trabajo necesarias para la obtención de un producto y que fueron establecidas por la planificación de acuerdo a un método; las órdenes de trabajo definen los recursos e insumos, el tiempo esperado y siguen un orden establecido por el modelo del producto. Las actividades pueden contener actividades de menor granularidad tal como se ve en la Figura 2, y que están asociadas a las actividades dentro de un recurso. En relación con la energía, los recursos consumen energía para las actividades de manera directa, y en muchos casos, existe un consumo asociado a la preparación de los recursos para una actividad la cual debe ser medida.
2.1.1 Consumo de energía en la actividad (Consumo local)
Siguiendo lo planteado en (Apostolos y col., 2013) y usando el modelo ontológico, se puede establecer la relación entre las actividades y el consumo de energía. El consumo de energía puede estar relacionado directamente con la actividad, consumida por el recurso que contiene a los equipos utilizados o mediante servicios. Parte de la energía se pierde en calor asociada al proceso, otra se incluye en la creación del producto y los desperdicios. Al descomponer el proceso en el conjunto de subprocesos asociados al método de producción, se puede determinar de manera más precisa el consumo de energía a lo largo del proceso productivo. El consumo de energía de cada subproceso está asociado de manera directa al consumo de los equipos de: transformación, almacenamiento, transporte utilizados en la actividad; a la energía asociada a la generación de los servicios necesarios para la ejecución de la actividad, la energía consumida en el control y supervisión de las actividades, tal como se ve en la Figura 3.

De acuerdo a lo expuesto, el consumo total de energía asociado a la actividad viene dada por el consumo de energía de los recursos y de los servicios, y esa energía se traduce en energía asociada al producto, a los desperdicios y a las perdidas por temperatura (pérdidas en refrigeración y en calor disipado), roces y paros en los equipos por falta de mantenimiento.
2.1.2 Consumo de energía asociado a la orden de producción
Una orden de producción se ejecuta sobre una ruta, esto es, utiliza un conjunto de equipos en un cierto orden para que realicen actividades necesarias. Especificando que en el modelo del producto, una etapa necesita unos “servicios de manufactura” - SOA en manufactura (Theorin y col., 2013, Gamboa Quintanilla y col., 2014) - que son suministradas por equipos con la capacidad de suministrar esos “servicios de manufactura”. Se define una ruta como la sucesión de actividades realizadas con equipos que tienen las competencias necesarias para proveer un “servicio de manufactura”. Un producto se puede obtener usando rutas diferentes. Una ruta puede ser obtenida usando equipos distintos con la mismas habilidades.
3 Relación de la energía con el producto/servicio obtenido en una actividad
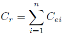
En (Özbayrak y col., 2004) se presenta un método para establecer costos asociados a una orden de Producción. Los costos se miden en los centros de costos y los costos asociados a rutas. Este concepto es extendido aquí para definir el consumo de energía asociado a la actividad en las unidades de producción. Una actividad se desarrolla en un recurso que posee a su vez recursos y la ejecución de esa actividad necesita una cantidad de servicios que son utilizados por los recursos, de donde el consumo de energía en la actividad es dado por:
(1)donde:
Ce es el consumo total de la energía en las actividades,
Cres el consumo de energía de los recursos,
Cs es el consumo de energía asociado a los servicios.
Los recursos definidos como los equipos que trabajan directamente con el transporte, transformación de materiales, los servicios pueden ser suministrados por un recurso de forma directa, o ser usados en el contexto de la producción. Cada tipo de servicio tiene una forma diferente de asociarse a la actividad.
3.1 Consumo de energía en el recurso
Un recurso puede estar compuesto por varios recursos y ejecuta una actividad o facilita su ejecución mediante la prestación de servicios que son utilizados por otro recurso. Para la medición del consumo de energía por un equipo en una actividad, se consideran los consumos asociados a la preparación del equipo para dicha actividad, si la actividad de preparación no está incluida.
En el caso de equipos compuestos con mediciones inde- pendientes, el consumo del energía del recurso es dado por la suma de consumo de los equipos componentes del recurso participando en la actividad. El consumo de energía asociado al recurso está dado por:
(2)donde:
Cr es el consumo del recurso (equipo compuesto)
Cei es el consumo de energía de cada equipo en el recurso.
3.1.1 Consumo de energía en equipos exclusivos a la actividad
Partiendo de que una actividad corresponde a una orden de trabajo (una orden de trabajo es un elemento de orden de producción), los recursos son asignados a la ejecución de una etapa (actividad – etapa), la cual está compuesta por un número de pasos que incluyen el paso de preparación de los recursos. Ver Figura 2. Una actividad tiene estados: activo, paro y suspensión; que se asocian al consumo de energía. En el caso de una suspensión, se asume que los recursos son liberados y luego de la suspensión serán retomados los mismos u otro grupo. Durante la suspensión, los equipos liberados no deben consumir energía. En la Tabla 1 se dan las distintas posibilidades.

3.1.2 Consumo de energía en equipos comunes a varias actividades
En algunos casos, algunos equipos deben estar funcionando continuamente independiente de si existe alguna actividad de producción o si se está manteniendo una condición operativa. Por ejemplo, en una planta donde es necesario tener: a) el ambiente con una presión atmosférica mayor a la presión atmosférica, b) temperatura controlada como en cuartos fríos, c) humedad controlada cómo en la elaboración de medicamentos, d) combinación de los anteriores u otros; los equipos que suministran la condición estarán siempre encendidos. En el caso de estudio los equipos con funcionamiento permanente se pueden asociar a la prestación de un servicio a la unidad de producción y serán analizados en la siguiente sub-sección.
3.1.3 Transformación del consumo de servicios en consumo de energía
La producción de un servicio consume energía, y esa energía debe ser asignada a la actividad mediante una tasa de conversión (coeficiente de transformación) propia del rendimiento del equipo, y que se distribuye en las actividades mediante la aplicación de dicha relación. La energía consumida debe incluir la energía consumida en la preparación del equipo prestador del servicio para generar el servicio.
(3)donde:
Es es la energía asociada al servicio en una actividad,
UsoServ es la cantidad de servicio utilizada por la actividad, y
ctes el coeficiente de transformación.
3.1.4 Distribución del consumo de energía compartido en distintas actividades
Los consumos de energía en los servicios pueden estar asociados directamente a la ejecución de la actividad como en el caso de aire comprimido para movimientos en un dispositivo electromecánico, o utilizados para mantener condiciones en el ambiente de producción, por ejemplo la iluminación. Cuando el ambiente debe poseer unas condiciones especiales que implican la utilización de filtrado de aire, climatización, estos servicios se mantienen independiente de si la actividad se está ejecutando o está en preparación, y es necesario establecer criterios para al distribución del consumo entre las distintas actividades, y un criterio es el de distribuir por lapsos de tiempo como el propuesto en (Szychta, 2010) para ABC. En la Figura 4 se muestra como considerar consumos comunes y consumos al equipo.

En el caso de que sólo pueda ser ejecutada una actividad simultáneamente, pero el consumo es constante, la cantidad de energía consumida en los lapsos de tiempo donde no hay una actividad ejecutándose debe ser cargada a las distintas actividades que se dan en la unidad. Ver Figura 5. En el método ABC, el costo de asociado a las actividades necesarias, pero no directas es distribuido entre las actividades de transformación directas (Cooper y col., 1992).

Consumos sin paralelismo en las actividades
El consumo de energía en los tiempos donde no hay actividad, esto es el tiempo, si es que ocurre, que tarda entre el final de una actividad y el comienzo de otra, se adjudica de la siguiente manera, dada la actividad i:
1) El consumo es asumido por la actividad inmediatamente posterior: 
2) El consumo es asumido por la actividad inmediatamente anterior 
3) El consumo total asignado proporcionalmente a la duración de cada actividad. 
donde:
CtiConsumo Energético total en la actividad i,
Ctinact(i-1;i) Consumo energético por inactividad entre la actividad i - 1 e i,
Ctinact(i;i+1) Consumo energético por inactividad entre la actividad i e i + 1,
Ctj Consumo energético por inactividad asociado a las actividades previas a la actividad i,
durajDuración de la inactividad j,
durai Duración de la actividad i, y
Cai Consumo energético de la actividad i
Consumos con paralelismo en las actividades
Para el caso mostrado en la Figura 5-b el consumo común se prorratea por período de tiempo, entre todas las actividades o la porción que están en el lapso de tiempo tomado como referencia. El prorrateo se hace tomando en cuenta la duración de las distintas actividades tal como se da en la ecuación siguiente.
(4)donde:
CaiConsumo energético de la actividad i ,
Ci Consumo energético de la actividad i,
Ccomun Consumo energético comun a todas las actividades asociadas a la orden de producción, fabricación de un producto,
duraj Duración de la actividad j,
durai Duración de la actividad i y
El índice de consumo de energía vs producción para la actividad corresponde a la cantidad de producto procesado / mejorado en la actividad respecto al producto final obtenido en el conjunto de actividades necesarias para completar el proceso de producción.
(5)donde:
iaiIndice de consumo energético de la actividad i,
CaiConsumo energético de la actividad i, Cantidad producida, es la cantidad de producto realizada/ procesada/transportada/procesada por en la actividad i.
4 Consumo a lo largo de la orden de producción
De acuerdo al método de producción utilizado, un producto (intermedio o final) se obtiene mediante la ejecución de actividades con un grupo de recursos. La secuencia de transformaciones sobre grupos de recursos se asocia a una etapa de una ruta de producto. Un producto final se obtiene en una o más etapas, y una etapa está formada por uno o más pasos. Por lo general, las etapas se realizan con un conjunto de equipos en una localidad específica que será denominada Unidad de Trabajo o Unidad de Producción.
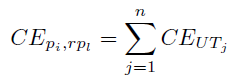
A partir de la “ruta del producto” usada en una orden de producción, donde la orden especifica producto y cantidad, se puede calcular la energía utilizada para obtener la cantidad de producto en cada etapa (unidad). La cantidad de energía utilizada para obtener el producto final es la suma de la energía usada en cada etapa del producto. De aquí, el consumo energético del producto pj usando la ruta de producto rpj está dado por:
(6)donde:
CEpi;rpl es el consumo energético del producto pi usando la ruta de producto rpl.
CEUTj es el consumo de energía de cada Unidad de Trabajo UTj utilizada en la ruta del producto rpl para el producto pi.
El consumo energético en una etapa del producto se calcula sumando la energía de cada actividad que se realiza en la Unidad de Trabajo UTj, y viene dado por:
(7)donde:
CEUTj es el consumo de energía en la Unidad de trabajo para elaborar un producto de una orden de trabajo asociada a la orden de producción,
CEActk es el consumo de energía de la Actividad
Actk asociada a una orden de trabajo para elaborar el producto en la Unidad de Trabajo UTj .
El consumo energético asociado a cada actividad es el expresado en la ecuación 4. Así, el costo energético para fabricar el producto pi está determinado por:
(8)y el índice para la orden es:
(9)En el caso de un sistema de producción donde existen productos intermedios que pueden ser usados en varios productos finales, o productos intermedios de órdenes distintas son utilizados en la misma orden.
Para sistemas con etapas independientes, existen productos en etapas intermedias que pueden ser utilizados parcialmente en una orden de producción, y para una etapa, productos intermedios pueden tener orígenes distintos; en ese caso se tiene un sistema de producción multi–ruta multi – producto. La ecuación (8) no puede ser utilizada para este tipo de organización, y la solución está en asociarle la energía acumulada al producto obtenido en cada etapa.
Para determinar el consumo de energía en cada etapa se propone el esquema mostrado en la sección 3, al cual se le añade la energía acumulada en los insumos de entrada. En este escenario el consumo energético acumulado para obtener el producto i (pi), asumiendo que se obtiene un solo producto está dado por:
(10)donde:
CEl;pi;mj;opm es el consumo de energía acumulado en la etapa l para obtener el producto pi usando el modelo del producto mj en la orden de producción opm,
CEinsj ;l es la cantidad de energía acumulada del insumo insj en la etapa l,
CEUTs;Actk;pi;otn es la energía consumida en la ejecución de la actividad Actk en la elaboración del producto pi bajo la orden de trabajo otn. La orden de trabajo otn está asociada a la orden de producción opm, en la unidad de trabajo UTs.
El energía acumulada asociada a los insumos y/o materia prima que son entradas a la Unidad de Trabajo depende directamente de la ruta de trabajo utilizada que se define en la programación de la producción para implementar el modelo de producto que está siendo utilizado; en la sección 5 se definen los términos rutas de producto y modelo de producto. La energía acumulada en los insumos se calcula como el índice energético del insumo Insj a partir del índice del insumo por la cantidad del insumo iInsj X cantj. El cálculo del índice se da en la ecuación 5.
El índice del producto final para una orden se obtiene aplicando la ecuación 10 a cada una de las Unidades de Trabajo en la ruta definida y el índice de la etapa final da el índice de la orden para el producto pi.
Similar al procedimiento de evaluación de Costeo Basado en Actividad, El consumo de energía asociado al producto obtenido en una etapa debe tomar en cuenta la cantidad de energía asociada los insumos, así como la cantidad de energía asociada a la transformación de los mismos. De donde, la cantidad de energía usada en la obtención de un producto, es la suma de las energías utilizadas en los insumos más la energía utilizada en los recursos, más la energía asociada a la planificación de la operación, que puede ser considerada despreciable. Para el análisis, la salida de una etapa (unidad de trabajo) puede generar productos de desecho, los cuales no son considerados como producto de salida. En el caso donde una etapa genera varios productos útiles de manera simultánea, el consumo de energía se asigna al total de la producción. En el caso de refinerías, los productos de mayor calidad necesitan una mayor cantidad de energía, y es necesario plantear, por ejemplo, una ecuación en función de las entalpías de los productos para calcular el consumo energético y con ello los costos energéticos.
5 Definición de los Indicadores de Consumo Energético
El rendimiento energético en una empresa de producción puede ser mejorado eliminando el desperdicio que existe a lo largo del proceso de producción. Partiendo de que los recursos consumen energía de manera directa en la ejecución de actividades de producción, o en la utilización de servicios que aseguren las condiciones de ejecución de actividades. Cada orden de producción tendrá un consumo energético directo que depende de la ejecución de actividades asociadas, y un consumo total que incluye la energía de consumo común en el recurso que debe ser distribuida entre las distintas actividades ejecutadas en él. En principio, el consumo de energía debe ser el mismo para una orden de producción de igual cantidad de producto que utilice los mismos recursos y tipo de insumos; este consumo de energía en relación a lo producido, establecido como patrón se define como el Indicador. Si se presentan variaciones del índice con respecto al indicador de consumo, la información recabada reflejará en donde hubo la variación y por ende facilita encontrar la causa de la misma. El modelo ontológico permite definir un conjunto de indicadores que pueden ser estimados de manera teórica o estimados a partir de promedio de distintas órdenes de producción, y hallar desviaciones en el consumo en cada nueva orden que se ejecute. Cada orden debe ser programada y su ejecución analizada con respecto a los indicadores con el fin de optimizar el consumo energético.
Partiendo de la ontología dada en la Figura 2 se propone el cubo de actividades para un producto usando servicios provistos por recursos de la Figura 6, y cuya descripción se da a continuación.

Modelo de Producto Mantiene la información de como obtener un producto. Se define como el conjunto de servicios necesarios sobre los insumos (etapas a cumplir) para poder obtener el producto. Los servicios tienen un orden de ejecución definido. El modelo del producto relaciona el eje Producto con el eje Servicio. La descrip ción del modelo es hecha mediante Redes de Petri (David y col., 2005).
Plano de habilidades Muestra la información de las capaci dades de un equipo (recurso) para proveer un servicio. Cada recurso tiene una habilidades (que se muestran como filas, asociadas al plano equipos-servicios y como la cara derecha de los cubos en el triedro de la Figura 6) que indica los servicios que puede prestar. La información organizada de esta manera desacopla los recursos del producto dando una mayor facilidad en la labor de planificación tal como se mostrará más adelante.
Plano de Ruta de Producto Este plano es usado común- mente para describir el modelo del producto. En la figura no se muestra, y se puede obtener mediante la proyección de las actividades sobre el plano equipo – producto. Cada recurso posee un Modelo de Proceso para ejecutar las habilidades.
Actividad que resulta de la asociación de un modelo de producto con respecto a un conjunto de habilidades estable cidas para cumplir con una orden y que son ejecutadas por un recurso.
Este define las unidades y equipos utilizados que serán usados como centro de costos (Chacon y col., 2012, Chacón y col., 2016) requeridos para el cálculo del rendimiento, sino que puede ser extendido para un índice energético.
Para el cálculo de los indicadores, en el caso de indicadores extraídos a partir de la información existente, se obtiene a partir del promedio de los índices de consumo de energía vs. producción para órdenes completadas de manera satisfactoria.
5.1 Indicadores de consumo en el recurso
El recurso debe tener un comportamiento similar para las distintas órdenes de trabajo para ejecutar servicios similares. Variaciones en el rendimiento pueden ser debidas a problemas de fallos en el recurso (gastos asociados a mantenimiento), fallos en el insumo (mala calidad de los insumos que exige mayor procesamiento). Fallos en la programación (insumos que no se corresponden con un modelo de producto o modelo de proceso adecuado). Consumos en el recurso por tiempo ocioso pueden ser imputados a una falla en la planificación.
La obtención de un producto está asociado a la orden de producción, mientras que la ejecución de una etapa en el modelo del producto está asociada a la orden de trabajo. Una orden de trabajo pertenece a una orden de producción y la orden de producción puede ser para obtener un producto final o un producto intermedio. Para los recursos, se utilizan las órdenes de trabajo. Los índices e indicadores calculados para un recurso se dan en la Tabla 2.

5.2 Indicadores de consumo asociados a la orden de producción
El consumo asociado a la producción se da de manera general como el consumo total de energía en relación al producto final obtenido. Este consumo puede ser discriminado por el tipo de producto, por las rutas seleccionadas para obtener el producto, o por ruta–producto. En la Tabla 3 se muestran los indicadores seleccionados para el manejo global.
Toda la información para el cálculo de indicadores está basada en el registro de actividades. La relación entre el consumo de energía y las actividades asociadas a la producción se encuentra a partir de la asignación de recursos a las órdenes de trabajo en el momento de la programación de las operaciones.
6 Análisis del método propuesto
6.1 Cálculo de los indicadores
Para validar los resultados se utilizó un sistema de seguimiento de las operaciones instalado en una fábrica a la que se le hace el seguimiento a 13.140 productos distintos, en 264 rutas de producto realizados mediante 9 modelos distintos para el comportamiento del modelo de producto y se tienen 26 modelos de comportamiento para la prestación de los servicios – Modelo de Proceso del proceso en tres plantas de producción. Los modelos de producto se extrajeron de las recetas de la fábrica, y se hizo un levantamiento para obtener los comportamientos de los distintos procesos. Los modelos de comportamiento para el producto y los procesos son descritos mediante Redes de Petri.
Las plantas son especializadas por tipos de producto y para el caso de estudio, se seleccionó una ruta en una línea de producción, a la cual se le instaló el equipamiento necesario para la medición del consumo de energía. En esta planta, los productos se obtienen utilizando un método de producción en dos etapas, la primera consiste en la preparación de una mezcla y la segunda en la extrusión del producto y su molienda. En la Figura 7 se muestran las redes usadas en el caso de estudio. Para la medición del consumo de energía, se mide un equipo para la primera etapa del proceso (motor del mezclador), y 4 equipos distintos en la segunda etapa; el motor del molino funciona sólo cuando hay actividad de extrusión – molienda, dos motores están encendidos permanentemente, al igual que los servicios asociados.

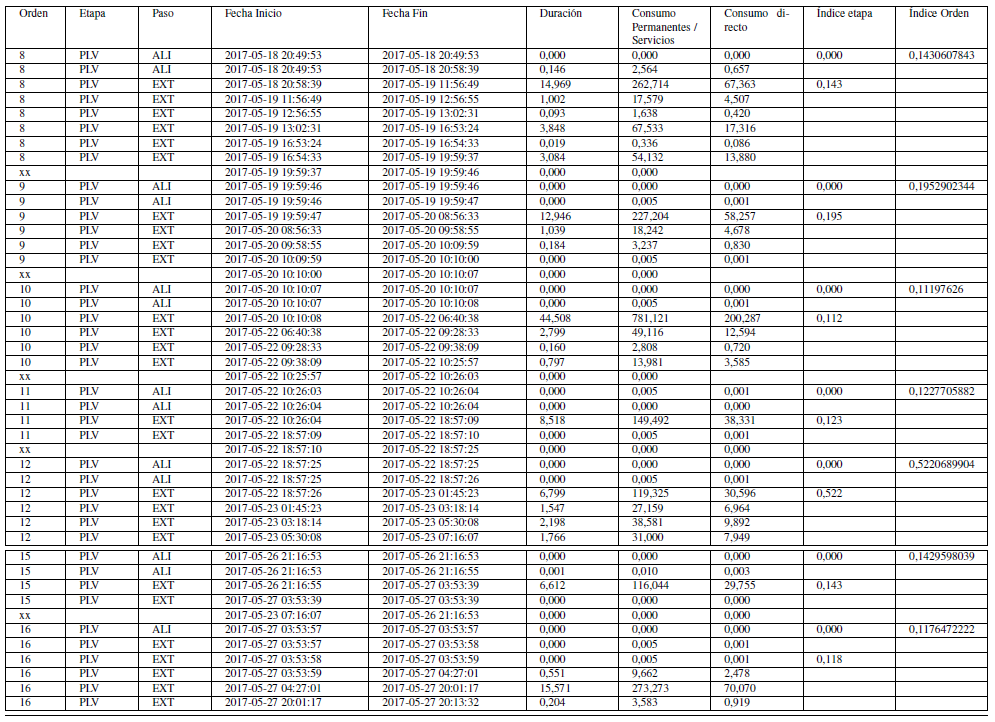
Los resultados obtenidos corresponden al primer mes de pruebas. y se puede apreciar como la tasa de producción (kilos/hora) en las “tandas” de producción válidas es similar para las distintas ordenes de producción. Las tandas inválidas son aquellas donde hubo fallas en el proceso y las órdenes fueron abortadas. Para las órdenes con producción válida los consumos energéticos son proporcionales a las duraciones, independientemente del producto fabricado. Cada fila de la tabla se corresponde a un paso de una de las redes del modelo mostrado en la Figura 7. Para cada actividad se tiene la información de tiempo de inicio, tiempo de finalización de la actividad y si una actividad es repetida se almacena la información sobre la duración del paso que se repite. Para el seguimiento de la producción se utilizó un sistema propio desarrollado con anterioridad y que ha sido utilizado en varias empresas.
La generación de los indicadores para ser utilizados en planificación se establecen mediante método de control estadístico, y se muestran en la tabla 5.



6.1.1 Comprobación de los indicadores
En la tabla 6 se presenta un análisis de la correlación existente entre la cantidad producida –en este caso la misma en cada etapa– y el consumo energético en cada etapa y en la orden de producción. De los resultados se encuentra que no existe correlación alguna entre la producción y la duración de la primera etapa, por lo que no se puede tomar esta relación consumo/producción como un indicador.

6.2 Uso de los indicadores
l índice presenta unas variaciones acordes con la duración total de las actividades en una orden para una cierta cantidad de producción y, para los datos analizados, el índice es afectado, principalmente, por el reprocesamiento del material. Un caso especial es la orden 12, donde hubo problemas con el material lo que hizo que la duración excediera el promedio para una cantidad de material, y por ende el consumo energético. El consumo energético en la preparación de la mezcla es despreciable con respecto a la orden, por lo que no puede ser considerado como un indicador. En cuanto al consumo permanente, en las órdenes analizadas no se presentaron demoras entre ellas, por lo que el consumo permanente es considerado nulo entre órdenes.
Uno de los factores determinantes y son característicos en la optimización de los procesos, es la disminución de tiempo de ocio en los equipos y eliminar desperdicio, en este sentido el calculo del índice nos revela ambos factores. El primero factor dado en el tiempo entre ordenes (mostrado en la tabla 4 en la fila cuyo valor orden es xx) y el segundo factor se determina cuando se realiza recirculación porque el producto no cumple con el control de calidad. Ambos factores poseen magnitudes determinadas como admisibles y cuya comparación con los valores obtenidos preestablece valor del estado, detección de anomalía y posible mejoras que deben ser incluidas en la programación de la producción orientada a minimizar el consumo energéticos
Con las mediciones obtenidas en el seguimiento de la or- den, cada variable, según sea el caso, podrán ser comparadas con sus valores admisibles (valor patrón) y sus discrepancias pueden llevar a determinar nuevas causales que ayuden a minimizar el consumo energético.
De manera general, los indicadores y las medidas por actividad se pueden utilizar para:
Determinar necesidades de mantenimiento. Variaciones continuas de los índices con respecto al patrón (desplazamiento del indicador) indican una degradación de los recursos que deben ser asociadas a necesidades de mantenimiento. Mientras que cambios en el índice de una orden se asocian más a fallos únicos en el recurso o en la materia prima.
Programación de la producción “verde”. Selección de las rutas con menor índice para un tipo de producto y, la disminución de tiempo de muerto en los recursos con consumo permanente. Existe una necesidad de una optimización multicriterio para establecer el óptimo entre rutas y tiempo muerto en los recursos. Todo lo anterior es base y sirve de realimentacción para establecer una planificación admisible basada en el estado de los recursos y con la incorporación del factor energético.
Determinar causales en la variación de los índices. El reprocesamiento de los productos, altera el índice de una orden en un recurso. Las causas del reprocesamiento puede ser achacado a distintas causas. La caracterización de los reprocesamientos puede determinar si estos se deben a los insumos, necesidades de mantenimiento.
7 Conclusiones
En el trabajo se muestra una metodología para el cálculo del consumo energético para procesos de producción, deriva- da de la metodología ABC y se comprueba su efectividad para la generación de indicadores de consumo energético. En el caso de sistemas de producción donde se utiliza el modelo de producto, las actividades son derivadas del modelo del producto y de la selección de recursos necesarios para su ejecución; esta combinación define la ruta del producto a ser empleada tal como se muestra en la sección 5.
La implantación de un método de medición de consumo de la energía por actividad se alcanzado fácilmente si se dispone de un sistema de seguimiento de las operaciones de producción basado en el modelo del producto. El sistema de medición de la energía puede ser independiente, y en este caso, se hace necesario un paso posterior para establecer la relación de consumo en los distintos equipos con la duración de las actividades. El método propuesto garantiza una asignación del consumo energético a cada orden de producción de una manera precisa. Los consumos escondidos de energía son eliminados al obtenerse todos los consumos directos e indirectos en cada estación de trabajo, y a una orden se le asignarán los consumos de los productos que intervienen en una orden en particular.
El caso de estudio presentado muestra la efectividad del método, que puede implementarse en línea para disponer de un sistema de alarma en tiempo real en el caso de órdenes que sobrepasen los límites establecidos para los distintos indicadores.
Referencias
Apostolos Fysikopoulos y col., 2013, Energy efficiency of manufacturing processes: a critical review, Procedia CIRP 7, págs. 628-633.
Chacón E., Cardillo J., 2016, Models for planning and su- pervisory control for the feeding raw material in cement production, Prceedings of XVII Latin American Conference in Automatic Control, IFAC.
Chacon Edgar y col., 2012, Planification en ligne pour les systemes de production distribués: une approche par les systemes holoniques, 9th International Conference on Mod- eling, Optimization & SIMulation.
Cooper Robin, Kaplan RS, 1992, Activity-based systems: Measuring the costs of resource usage, Accounting Horizons 6.3, pág. 1.
David René, A Hassane, 2005, Discrete, Continuous, and Hybrid Petri Nets, Springer.
Del-Río-Ortega Adela, Resinas M, Ruiz-Cortés A, 2010, Defining process performance indicators: An ontological ap- proach, On the Move to Meaningful Internet Systems: OTM 2010, págs. 555-572.
Gamboa Quintanilla Francisco, Cardin O, Castagna P, 2014, Product Specification for Flexible Workflow Orchestrations in Service Oriented Holonic Manufacturing Systems, Service Orientation in Holonic and Multi-Agent Manufacturing and Robotics, Springer, págs. 177-193.
Ghadimi Pouya y col., 2014, Integrated material and energy flow analysis towards energy efficient manufacturing, Proce- dia CIRP 15, págs. 117-122.
He Yan y col., 2012, A modeling method of task-oriented energy consumption for machining manufacturing system, Journal of Cleaner Production 23.1, págs. 167-174.
Leitão Paulo, Restivo F, 2006, ADACOR: A holonic architec- ture for agile and adaptive manufacturing control, Computers in Industry 57, págs. 121-130.
Leitão Paulo, Restivo FJ, 2008, Implementation of a Holonic Control System in a Flexible Manufacturing System, IEEE TRANSACTIONS ON SYSTEMS, MAN, AND CYBERNET- ICS – PART C: APPLICATIONS AND REVIEWS 38.5, págs. 699-709.
Neely Andy, Gregory M, Platts K, 1995, Performance mea- surement system design: a literature review and research agenda, International journal of operations & production management 15.4, págs. 80-116.
Niazi Adnan y col., 2006, Product cost estimation: Technique classification and methodology review, Journal of manufac- turing science and engineering 128.2, págs. 563-575.
Özbayrak M, Akgün M, Türker AK, 2004, Activity-based cost estimation in a push/pull advanced manufacturing sys- tem, International journal of production economics 87.1, págs. 49-65.
Pach Cyrille y col., 2014, Reactive and energy-aware scheduling of flexible manufacturing systems using potential fields, Computers in Industry 65.3, págs. 434-448.
Pintzos G, Matsas M, Chryssolouris G, 2012, Defining man- ufacturing performance indicators using semantic ontology representation, Procedia CIRP 3, págs. 8-13.
Prabhu Vittaldas V, Trentesaux D, Taisch M, 2015, Energy- aware manufacturing operations, International Journal of Production Research, págs. 1-11.
Seow Y, Rahimifard S, 2011, A framework for modelling energy consumption within manufacturing systems, CIRP Journal of Manufacturing Science and Technology 4.3, págs. 258-264.
Sha Lui y col., 2008, Cyber-physical systems: A new frontier, Sensor Networks, Ubiquitous and Trustworthy Computing, 2008. SUTC’08. IEEE International Conference on, IEEE, págs. 1-9.
Smith Leigh, Ball P, 2012, Steps towards sustainable man- ufacturing through modelling material, energy and waste flows, International Journal of Production Economics 140.1, págs. 227-238.
Szychta Anna, 2010, Time-driven activity-based costing in service industries, Social Sciences 1.67, págs. 49-60.
Tangen Stefan, 2003, An overview of frequently used perfor- mance measures, Work Study 52.7, págs. 347-354.
Tatsiopoulos IP, Panayiotou N, 2000, The integration of ac- tivity based costing and enterprise modeling for reengineer- ing purposes, International Journal of Production Economics 66.1, págs. 33-44.
Theorin Alfred, Ollinger L, Johnsson C, 2013, Service- oriented process control with grafchart and the devices profile for web services, Service Orientation in Holonic and Multi Agent Manufacturing and Robotics, Springer.
Unver HO, 2013, An ISA-95-based manufacturing intelli- gence system in support of lean initiatives, The International Journal of Advanced Manufacturing Technology, págs. 1-14.
Van Brussel Hendrik y col., 1998, Reference architecture for holonic manufacturing systems: PROSA, Computers in Industry 37.3, págs. 255-274.
Vikhorev Konstantin, Greenough R, Brown N, 2013, An advanced energy management framework to promote energy awareness, Journal of Cleaner Production 43, págs. 103-112.
Notas de autor