Ensayos
LA REVISIÓN BIBLIOGRÁFICA EN EL DOCTORADO EN ADMINISTRACIÓN
THE BIBLIOGRAPHIC REVIEW IN THE DOCTORATE IN ADMINISTRATION
LA REVISIÓN BIBLIOGRÁFICA EN EL DOCTORADO EN ADMINISTRACIÓN
Ciencias Administrativas, núm. 14, pp. 1-11, 2019
Universidad Nacional de La Plata

Recepción: 19 Febrero 2018
Aprobación: 08 Agosto 2018
Resumen: El objetivo del artículo es contribuir a la valoración de la revisión bibliográfica como medio para mejorar el aporte de las tesis doctorales en la disciplina. Para ello se identifican los distintos públicos a los que está dirigida, se articulan aportes para ilustrar los momentos de la revisión bibliográfica y se sugieren los pasos para llevarla adelante, así como también se brindan ejemplificaciones orientadoras. El artículo también alerta sobre la abundancia de fuentes en internet y cómo la relación con el director, consejero de estudios, puede contribuir positivamente a las tareas. Finalmente, se concluye que una sólida construcción argumental descansa en una apropiada revisión de fuentes documentales y que tal tarea se debe reconocer en el marco de la maduración doctoral, de allí el valor de las distintas instancias de acompañamiento que se le ofrezca en el programa al doctorando.
Palabras clave: administración, doctorado, revisión bibliográfica.
Abstract: The aim of the article is to enhance the understanding that bibliographic review is a mean to improve the contribution of doctoral theses in the discipline. To do so, the different audiences to which it is directed are identified, some contributions are articulated to illustrate moments of the bibliographic review, and the steps to carry it out are suggested, as well as guidance examples are provided. The article also alerts on the abundance of sources on the internet and how the positive relationship with the director and/or advisor can contribute positively. Finally, the article concludes that a solid argumentative construction relies on an appropriate review of documentary sources, and that this task must be recognized in the framework of doctoral maturation, hence the value of different instances of accompaniment offered by the doctoral program.
Keywords: administration, doctorate, bibliographic review.
Introducción
La revisión bibliográfica es como repasar la lista
de potenciales invitados a su próximo gran evento social,
la construcción argumental se refiere a quiénes usted
finalmente invitará y porqué lo hace o deja de hacer
Fuente: Interpretación libre de la metáfora de Kamler y Thomson
(2008)
La administración es un campo de conocimiento que desde sus orígenes se ha emparentado en diversos grados con la economía, ingeniería, sociología, piscología entre otras disciplinas; de allí que una tesis doctoral en la materia pueda interactuar con tales campos para establecer cómo la investigación que se produce se inserta en la conversación científica; ordenamientos testimoniales han surgido para proponer un mapa de contribuciones (Carlisle, 1976; Koontz, 2000).
La continua producción de conocimiento no hace más que contribuir a la variedad, riqueza y, por qué no, confusión para quien se encamina a realizar su labor doctoral (Armitage y Keeble-Allen, 2008); para mantener la claridad conviene recordar los tres ejes centrales de la tesis doctoral, a saber:
(a) despliega el relato de una investigación y expone a un sujeto-estudiante que se vuelve “autor” de su producción, a partir de la creación de saberes nuevos; (b) da cuenta de la construcción de una relación formativa con un tutor que va guiando la lógica temporal de la investigación y la lógica de la escritura de la tesis; (c) requiere de una instancia de publicación y evaluación. Es decir, la tesis es una producción escrita que encierra la condición de “ser examinada” (Mancoksky, 2009, p. 202).
Asimismo, se ha señalado que el elemento permanente en la tesis de doctorado es la resolución de problemas (de diseño) mediante la mejora de la teoría (Scarano, 2017, p. 17); tal camino no se muestra exento de desafíos, los más notorios se dan por la propia multidisciplinariedad del campo de estudio y los criterios dispares para conducir la revisión bibliográfica (Denyer, 2017, p. 2, traducción propia).
La precisa delimitación temática, la sólida construcción argumental y la originalidad de abordaje pueden nutrirse de una exhaustiva revisión documental, la cual incluya un análisis de fuentes existentes que sean pertinentes a la investigación y, en el caso concreto de una disertación doctoral, contribuya a la construcción argumental.
La revisión bibliográfica es un resumen analítico del trabajo existente que precede a la investigación. Un resumen analítico es más que solo escribir un párrafo sintetizando el punto principal de cada artículo revisado. En un resumen analítico, debe enlazarse las lecturas para crear una historia acerca de qué ha sido hecho y lo qué se debería hacer (Department of Sociology Faculty of Arts and Sciences Harvard University, 2009, p. 18, traducción propia).
Como será expuesto, la revisión bibliográfica es esencial para el desarrollo de la investigación doctoral, pues ofrece contribuciones y respuestas a múltiples públicos. Como tarea, no es enteramente distinta a la que se lleva a cabo habitualmente en un artículo científico; sólo se distingue en cuanto al alcance, rigor y profundidad con que se la conduce para contribuir a la labor doctoral.
Este artículo abordará los pasos de la revisión bibliográfica, así como también las características deseables de una buena revisión, algunas definiciones claves y el aporte de sugerencias y comentarios orientadores.
Para alertar al lector, “revisión bibliográfica” y “revisión de fuentes documentales” se consideran expresiones sinónimas, preservándose la primera por su mayor divulgación, no obstante se considere que la segunda resulta más apropiada al contexto de un programa doctoral.
Utilidad de una buena revisión
La revisión bibliográfica es un proceso cuya consecución ofrece varias utilidades para (a) el investigador, (b) sus evaluadores, (c) los lectores y futuros usuarios de la investigación.
Una revisión de lo previo, es decir, la literatura relevante es una característica esencial para cualquier proyecto académico. Una efectiva revisión crea fundamentos firmes para el avance del conocimiento. Facilita el desarrollo de la teoría, cierra brechas donde existe una plétora de investigaciones y evidencia áreas en las que una investigación es necesaria (Webster y Watson, 2002, p. xiii, traducción propia).
Para el investigador, el provecho dependerá del punto de partida y de cuán profunda sea su comprensión y dominio temático, así como también si se dispone de una posición respecto de la problemática o si ha adoptado una perspectiva de trabajo.
La pesquisa bibliográfica le ofrece a su autor la oportunidad de:
Familiarizarse con el tema de investigación, identificando contribuciones paradigmáticas, teorías significativas y sus conceptos claves, modelos ya conceptualizados, variables participantes y cómo se ha trabajado metodológicamente en el pasado.
Contextualizar en dónde se originó el conocimiento científico y formarse opinión de la perspectiva que utilizará en la investigación, qué modelos y variables apropiarán y operarán; en la eventual ausencia de teorías a qué modelos acudirá para sugerir su propia perspectiva de trabajo.
Potenciar, desarrollar o refinar las capacidades de indagación, tales como valoración de fuentes, lectura crítica, clasificación, elaboración de resúmenes, marcos referenciales, etc.
Una vez concluida la tarea, la revisión le permitirá a su autor:
Demostrar conocimiento, entendimiento y familiaridad con el tema que está trabajando.
Contar con un inventario de autores, contribuciones, conceptos, modelos y variables que sean de relevancia.
Servir como una fuente para la defensa y posterior divulgación temática.
Explicitar criterio de inclusión-exclusión y, al mismo tiempo, establecer el lugar donde se insertará la propia investigación en la discusión científica.
Colocar en perspectiva su disertación, aportando fundamentación a las decisiones sobre el propio método de investigación, hallazgos e interpretación.
Para el evaluador de una tesis doctoral, la lectura del capítulo que incluya la revisión bibliográfica le permitirá:
Valorar el grado de conocimiento, comprensión, entendimiento y manejo del tema y de la(s) pregunta(s) que guía(n) la investigación.
Repasar los enfoques, métodos, herramientas de investigación que han sido utilizadas en el estudio del tema de investigación.
Concluir acerca del desempeño del investigador como constructor de un entendimiento temático abarcador, comprensible y eventualmente original, innovador o superador.
En cuanto a los lectores y futuros investigadores, un completo resumen bibliográfico debe constituirse en:
Lectura referencial sobre el estado del arte y el marco teórico utilizado.
Provisión de un inventario de teorías, modelos, variables.
Presentación de autores destacados y resumen de sus contribuciones paradigmáticas.
Identificación de conceptos claves, acuerdos y divergencias entre posturas sobre el tema de investigación.
La labor del autor en su revisión constituye una parte substantiva de su producción, pues le habilitará para comunicarse con varios públicos usuarios de la misma, para tal tarea es relevante atender a las instancias por las que transita.

Momentos de la revisión bibliográfica
Una frecuente sobre-simplificación en los proyectos de tesis doctoral es concentrarse en lo que se ha de decir de nuevo a expensas de un resumen de lo que se ha dicho sobre un tema; la verdadera contribución es qué hay de nuevo por decir a partir de la evidencia y el razonamiento, teniendo en cuenta lo previamente conocido.
A menudo en la variedad de fuentes reside el desánimo de una metódica revisión bibliográfica, pero es justamente por eso que se necesita una revisión estructurada de la bibliografía para mapear el territorio del management (Armitage y Keeble-Allen, 2008).
Los esfuerzos por integrar la revisión de una manera natural obtienen el beneficio de una sólida argumentación de una investigación:
La revisión de la literatura sobre un tema puede proporcionar una experiencia académicamente enriquecedora, pero sólo si se hace correctamente. Para conseguirlo, se la debe considerar como un proceso fundamental para cualquier trabajo de investigación o desarrollo que valga la pena en cualquier la disciplina (Hart, 1998, p. 26, traducción propia).
El proceso que se enuncia a continuación ilustra una serie de pasos a partir del momento en que el investigador tiene en claro el área temática, las disciplinas aportantes y el bosquejo preliminar de la perspectiva de trabajo.
Estrategia (o método) de indagación: el inicio es el planteo del punto de partida donde se encuentra el investigador, en el caso de trabajos doctorales es importante establecer qué tipo de fuentes serán consultadas (ej.: artículos de journals, tesis doctorales, libros de divulgación, etc.); cómo serán seleccionados (ej.: criterios de selección, palabras claves, períodos considerados, etc.); cómo se procesarán (ej.: lectura de abstracts, inventario de keywords, métodos y conclusiones, lectura completa, etc.); cómo se documentarán (ej.: fichas, softwares específicos, etc.); cómo se inventariarán los hallazgos (ej.: ejes de tiempo, cuadro sintéticos, resúmenes, mapeo de conceptos, etc.).
No solo es importante que se los tenga en claro, sino que es muy recomendable que se incluya y describa la estrategia en un apartado de la tesis doctoral.
Compilación: se refiere al camino que fuera definido en la etapa anterior, aquí se incluye la búsqueda física de la fuente documental para su lectura, procesamiento, documentación, hallazgos.
En tiempos actuales, existe una variedad de canales disponibles para pesquisar, esto genera el desafío de revisar bancos de tesis, libros digitales, fuentes de artículos, journals, bibliotecas digitales; aun con las facilidades actuales, esta etapa demanda un tiempo considerable por lo que es recomendable gestionar accesos remotos para potenciar su pesquisa y luego continuar con su tratamiento.
Lectura: implica el tiempo dedicado a la valoración del material que se consulta, la intelectualización que permita la composición de lugar. Como etapa busca identificar la pertinencia, enriquecer conceptos, comprensión de modelos, variables, valorar perspectivas, contextos. Es la puerta de entrada para la construcción argumental de la tesis y la materia prima para el armado del aparato crítico del trabajo doctoral.
La lectura debe permitir hacer clasificaciones, tomar notas, establecer relaciones, conexiones, analogías, etc.; estas se volverán las referencias para identificar acuerdos, posturas, desacuerdos, vacíos, contradicciones y complementaciones dentro del desarrollo temático.
En un sentido práctico, la lectura debe orientar al investigador en al menos tres (3) capítulos de su tesis, en primer lugar, lo previamente conocido para identificar el estado del arte y presentar el marco teórico; en segundo lugar, presentar las metodologías previamente utilizadas y cuál se utilizará en la investigación; y, finalmente, qué teorías, modelos, variables, perspectivas se han trabajado y cuáles de ellas eventualmente se apropiarán.
Inventario: debe ser pensado como un subproducto auxiliar que se elabora en simultáneo de la lectura, pues es recomendable listar teorías, conceptos, modelos, variables y perspectivas que sean relevantes para la investigación.
Como etapa del proceso de revisión, el inventario contribuye a generar la materia prima para el análisis, formación de juicios, opiniones que aporten a la construcción argumental y la madurez del investigador.
Análisis: esta etapa referencia la gestación de la inteligencia crítica que se nutre del inventario anterior; su propósito es producir descripciones, explicaciones o predicciones que resulten adecuadas al área temática.
El investigador aquí demuestra la suficiencia del dominio temático y procura desarrollar los elementos (ej.: definiciones, cuadros, gráficos, resúmenes, etc.) que se utilizarán en la presentación posterior.
Presentación: aquí se focaliza en el desarrollo de elementos comunicacionales que serán expuestos en la tesis para transmitir aquello que el investigador considere relevante y pertinente.
Esta etapa demuestra su valor cuando resalta la capacidad analítica del investigador, transmite la utilidad de lo expuesto a los lectores evaluadores y lectores en general.
Refinamiento: Es la última etapa y debiera surgir luego de completar la anterior; su propósito es integrar explicaciones que potencien los elementos comunicacionales desarrollados anteriormente.
Las opiniones de revisores, consejeros, directores, lectores casuales pueden ayudar a cómo mejorar lo ya producido, integrando metaanálisis, resaltando hallazgos y dirigiendo la atención hacia aspectos deseados por quien investiga.
Como es de esperarse, la estrategia y su implementación no siempre siguen caminos lineales, básicamente el descubrimiento de contribuciones significativas a menudo continúa y sólo termina cuando se redacta la versión final del trabajo doctoral.
Qué debe tener una buena revisión bibliográfica
La producción de una revisión eficiente debe ser suficientemente abarcadora para presentar adecuadamente el área temática y aportar claridad a la comunidad científico-académico-profesional; una lista enunciativa de elementos a considerar es la siguiente:
Criterio de inclusión (y exclusión) de fuentes documentales, que transmite la exhaustividad con que se ha trabajado la revisión.
En la investigación doctoral es importante dejar asentadas las decisiones respecto de las fuentes, en especial cuando se adopta una postura o cuando se apartan de documentaciones. El criterio no debe sólo comunicar, sino además contribuir a una eventual replicabilidad del trabajo.
Un ejemplo de criterio de inclusión se puede observar en la Ilustración 1.

Eje de tiempo es una ayuda explicativa para sintetizar hallazgos, autores, conceptos; son muy apreciados por quienes deben leer y evaluar, pues transmiten la capacidad analítica del investigador y refuerzan la calidad del trabajo. El eje de tiempo puede ser ejemplificativo, enunciativo o exhaustivo según sea el interés de la investigación y representar épocas o perspectivas de manera paralela.
Un ejemplo de eje de tiempo simple se observa en la Ilustración 2.

En ocasiones, cuando se precisa diferenciar distintas de contribuciones de autores, es posible utilizar múltiples capas referenciando a momentos de desarrollo conceptual, tal como el ejemplo de la Ilustración 3.

Por su parte, cuando el foco son las contribuciones equivalentes y sus diferentes tratamientos, pueden ilustrarse en el mismo gráfico como se muestra en la Ilustración 4.

Inventario de perspectivas, modelos, variables que se ajusten al criterio de inclusión establecido, de esta manera se enriquece la lectura al exponer hallazgos relevantes para la formación de juicios.
Este inventario debería dar cuenta de las aproximaciones teóricas ya realizadas y la redacción debe explicitar si es enunciativo, explicativo, abarcativo o completo; esto fija las expectativas de quien lee el trabajo.
Un ejemplo de perspectivas, representadas visualmente, se observa en la Ilustración 5.

Identificación de contextos en donde se produjo el conocimiento, como refuerzo del aparato crítico el investigador puede dar cuenta de cuándo se produjo el conocimiento, cuáles fueron las unidades de análisis y cómo se recopilaron las evidencias.
La utilidad es transmitir características y restricciones de los contextos generadores de conocimiento, para que el lector pueda valorar conclusiones en el marco de la investigación.
Un ejemplo de presentación de contextos se puede ver en la Ilustración 6.

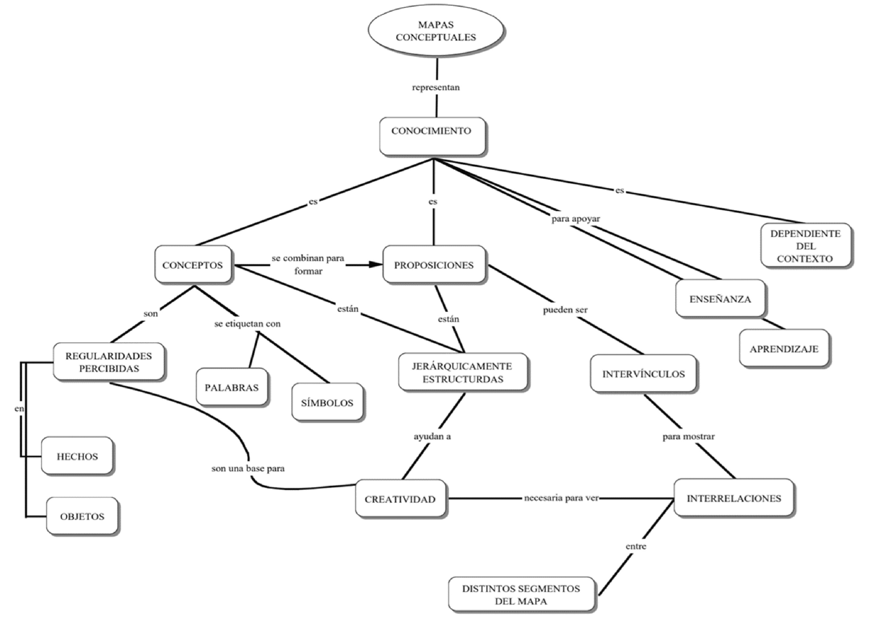
El mapeo conceptual es una poderosa síntesis comunicacional pues permite visualizar rápidamente conceptos, enunciados y sus relaciones relevantes para la investigación.
La fortaleza del mapa radica en la capacidad de mostrar cómo están organizados los conceptos; sobre esto último una “característica de los mapas conceptuales es que los conceptos están representados en forma jerárquica con los conceptos más inclusivos, más generales en la parte superior del mapa y los conceptos más específicos, menos generales debajo organizados jerárquicamente” (Novak y Cañas, 2006, p. 2).
Un ejemplo de mapeo conceptual se observa en la Ilustración 7.
La definición operativa de términos claves implica presentar definiciones estableciendo límites a su alcance, en especial cuando el investigador doctoral asume una posición particular.
Las definiciones pueden provenir de la apropiación de significados de un autor o la construcción de una super-definición propia o ajena construida por combinación de definiciones.
Un ejemplo de compilación de los términos operativos, en formato de glosario, se puede observar en la Tabla 2. Mientras que una compilación de definiciones es la que puede verse en la Tabla 3.


Por otro lado, en la redacción discursiva de la revisión bibliográfica se suele recurrir a distintos elementos para la construcción y para fundamentar la propia posición del investigador. El conjunto de decisiones argumentales puede apoyarse en definiciones, citas, resúmenes, paráfrasis entre otros elementos.
Tales recursos han de presentarse siguiendo las reglas de estilo estándar (ej.: normas APA, MLA, Chicago, Harvard, etc.) pero es importante considerar que:
Una definición es una proposición de significados y alcances de una palabra o término que resulta relevante. La definición debe ser la construcción personal del autor, la apropiación de las definiciones de otros autores o la combinación de ambas, lo que se denomina super-definición.
Una cita es una reproducción fiel del aporte de un tercero con el fin de ilustrar, sustentar y comunicar una posición o reflexión sobre un tema de interés para la investigación; la cita es un recurso que transmite robustez al trabajo y debe ser utilizada criteriosamente para que no opaque la propia producción del autor; dicho esto, se vuelve imperioso balancear y dosificar su presencia en el contexto de la revisión bibliográfica.
El resumen es una técnica de registro cuyo objetivo es la exposición abreviada de ideas principales o destacables que son de interés en el contexto de una revisión bibliográfica, pues se hace convivir palabras de terceros con reflexiones propias del investigador, en el camino se puede valer de elementos tales como cuadros sinópticos, gráficos, etc.
La presentación del resumen debe ser esmerada para conseguir el efecto comunicacional deseado, expuesto de manera comprensible, lógica, adecuada, utilizando lenguaje acorde a una investigación doctoral.
La paráfrasis es un recurso valioso cuyo propósito suele valerse de la esencia de las palabras del autor, modificando su estructura sintáctica con el objetivo de comunicar de manera diferente, simplificada o como modo de sostener una postura o bien el interés del investigador.
Como forma alternativa de expresar lo mismo, la libertad que se toma el investigador no debiera contradecir la substancia o esencia de las palabras originales, de allí su cuidadosa utilización.
Adicionalmente, una característica deseable de la revisión bibliográfica es mantener el balance entre los diferentes contenidos logrando comunicar apropiadamente el andamiaje teórico para comprender y valorar la contribución de la investigación.
Mirando a otras ciencias
La preocupación por la revisión documental y la correcta contextualización y apreciación de la evidencia también ha surgido en las ciencias sociales, la psicología y más recientemente en la medicina.
Ciertamente existe una gran variedad, por ejemplo, se han identificado catorce (14) formas de revisión exhaustiva (Grant y Booth, 2009). En administración, la consolidación de abordaje evidence-based-management y el knowledge management han mostrado interés por el meta-análisis y la meta-síntesis.
Ambos análisis sirven para resumir contribuciones que pudiendo ser heterogéneas procuran que la compilación de estudios resultante pueda potenciar entendimientos y eventualmente ser aplicables a una mayor población que los estudios individuales sobre los que se basan.
La gran diferencia entre ellas es que el meta-análisis se orienta a la integración de estudios desde una perspectiva cuantitativa, mientras que la meta-síntesis aporta una conceptualización de hallazgos, consensos y disensos mayormente desde una lectura cualitativa.
Ambos abordajes descansan en la pertinencia y la sistematicidad de su aplicación; al respecto, también es posible hacer convivir ambos enfoques en lo que se da en llamar estudios sistemáticos sintéticos.
Cualesquiera de las variantes aportan calidad al trabajo y evidencia al lector de una investigación la comprensión profunda de parte del doctorando.
En cuanto a la disciplina en administración hay trabajos (ej.: Knowledge Management) que han apropiado la revisión sistemática con la intención de (a) extrapolar/ampliar resultados; (b) consolidar/ampliar resultados; eventualmente (c) exponer interés por una temática particular.
Un ejemplo sintético se puede encontrar en Croasdell et al. (2002), allí los autores clasificaron papers incluidos en Hawaii International Conference for System Sciences entre 1998 y 2002. El interés temático se focalizaba en la gestión del conocimiento, un ejemplo de los cuadros allí incluidos puede observarse en las Tablas 4 A y B.

Referencias: Gestión del conocimiento (KM), memoria organizacional (OM), aprendizaje organizacional (OL)
Fuente: Extraído Croasdell et al. (2002, traducción propia).

Referencias: Gestión del conocimiento (KM), memoria organizacional (OM), aprendizaje organizacional (OL)
Fuente: Extraído Croasdell et al. (2002, traducción propia).Algunas reflexiones y ayudas
Hacer una revisión bibliográfica de calidad insume tiempo, en ocasiones el investigador puede requerir alguna ayuda para orientar, encaminar y profundizar su investigación, en tales casos la asistencia de opiniones pertinentes puede ayudar con tal propósito, como, por ejemplo:
Consejero de Estudio o Director asignado por el programa doctoral también es de consulta natural y pertinente.
Referentes claves del área donde el investigador está trabajando, una entrevista con ellos para conocer puntos de vista y testimonios puede ayudar con temas u obras a incluir.
Colegas y pares quienes pueden aportar referencias en función de sus propias trayectorias de trabajo, investigación y resultados a lograr.
Bibliotecarios resultan ser aliados naturales potenciando las pesquisas, en la misma línea, los propios equipos de trabajo del investigador.
Autoridades de programa también pueden sugerir lecturas, proveer contactos e instancias que faciliten la tarea del investigador.
La revisión bibliográfica de calidad insume tiempo y la rigurosidad doctoral impide subestimarla, por lo que se recomienda (a) una compilación abarcadora del material; (b) catalogación apropiada por temas, perspectivas, modelos, variables; (c) registro metódico de los hallazgos; (d) valerse de soluciones (software) para procesar y administrar referencias documentales, tales como Zotero, Mendeley, ReadCube, Endnote, Refworks, Papers (PUKS, 2016), como también algunos procesadores de textos (ej.: Microsoft Word 2016) que incluyen una funcionalidad práctica aunque útil, de menor poder que las anteriormente mencionadas.
La selectividad en tiempos de internet
Al principio eres como un detective procurando
evidencias,
luego un abogado argumentado su caso
Fuente: Denyer (2017, traducción propia)
La facilidad de acceso a fuentes bibliográficas en tiempos de internet es sorprendente, en ocasiones abrumadora, existen bases de datos de artículos científicos, los índices de los journals están disponibles, es posible consultar libros, artículos de divulgación, etc.; toda esta abundancia complejiza la tarea del investigador (Kaushik, 2012).
La reputación del autor, universidad, publicación, los factores de citas suelen indicar prestigio, aunque no necesariamente pertinencia para la investigación en cuestión. Como sugiere la cita de Denyer (2017), el autor ha de actuar prudentemente, pero con entusiasmo.
Vermeulen (2007) llama la atención acerca de congeniar el rigor y la relevancia; por el primero entiende que las fuentes consultadas deben aportar “una teoría consistente, que las proposiciones potenciales o las hipótesis se deriven lógicamente, que la recopilación de datos sea imparcial, las medidas representativas y confiables” (2007, p. 755, traducción propia); en el mismo sentido compila criterios, declarando su obvia preferencia y limitada exhaustividad, entre ellos comenta: (a) novedad de la construcción teórica; (b) revela consecuencias concretas y medibles entre las variables estudiadas; (c) muestra claramente el intercambio entre las variables; (d) se orienta a las variables bajo control gerencial; (e) incorpora combinaciones con otros aspectos cuantitativos y cualitativos.
Kaushik (2012) aporta una compilación de autores con criterios para ponderar los diferentes recursos disponibles en internet (ej.: websites, blogs, bibliografías, paquetes y módulos de entrenamiento, podcasts/webcasts, bases de datos, libros electrónicos, journals y newsletters); en las conclusiones establece la multiplicidad de fuentes y la necesidad de identificar criterios utilizados, por sobre todo rescata el valor de las fuentes que han sido validadas, categorizadas y hasta que han pasado por referatos mientras que demerita aquellas que no cumplen con tales recaudos.
Conclusiones
En los tiempos actuales se percibe cierto descuido en la revisión de contribuciones previas en las tesis doctorales de administración, lo cual impacta negativamente en la valoración del trabajo del doctorando y contribuye negativamente al estatus actual de la disciplina.
Considerando que una sólida construcción argumental descansa en una apropiada revisión de fuentes documentales, se propone un abordaje metódico de la revisión documental como parte de maduración doctoral. Tal tarea no ha de pensarse como un simple resumen, sino como una combinación de pasos, recaudos y componentes.
La combinación de momentos expuesta se debe interpretar como un orden y no como una linealidad, se ha comentado que se trata de pasos que se retroalimentan. La literatura citada en el presente artículo resalta la importancia de la secuencia expuesta para que aporte claridad, demuestre compromiso con el trabajo y transmita a los eventuales lectores profesionalidad, relevancia y rigurosidad.
Una serie de componentes son enunciados como auto-guía para la elaboración de la revisión documental; como inicio se sugiere la explicitación del criterio de inclusión/exclusión para luego adoptar los elementos propuestos, como por ejemplo las líneas de tiempos, identificación de contextos, mapeos conceptuales, definiciones operativas entre otros.
En los tiempos actuales, la abundancia no siempre ayuda, en especial cuando se confía en que todo está en internet, allí han de observarse reparos sugeridos para no comprometer la calidad del producto final.
Referencias Bibliográficas
Al-Shammari, A. J. (1994). Management development practices and National Culture: The case of Bahraini Banking Sector (Tesis Doctoral). Glasgow/Scotland.
Armitage, A., y Keeble-Allen, D. (2008). Undertaking a Structured Literature Review or Structuring a Literature Review: Tales from the Field. The Electronic Journal of Business Research Methods, 6(2), 103-114.
Aurik, J., Fabel, M., y Jonk, G. (2014). The History of Strategy and Its Future Prospects. A.T. Kearney Inc.
Carlisle, H. M. (1976). Patterns of Management Thought: The search for new perspectives. USU Faculty Honor Lecture, Utah State University. Recuperado de http://digitalcommons.usu.edu/Honor_lectures/11
Croasdell, D. T., Jenex, M., Yu, Z., Christianson, T., Chakradeo, M., y Makdum, W. (2002). A Meta-Analysis of Methodologies for Research in Knowledge Management, Organizational Learning and Organizational Memory: Five Years at HICSS. Proceedings of the 36th Hawaii International Conference on System Sciences.
Denyer, D. (27 de 02 de 2017). http://www.daviddenyer.com. Recuperado de http://www.daviddenyer.com/wp-content/uploads/2017/02/Doing-a-literature-review.pdf
Department of Sociology Faculty of Arts and Sciences Harvard University. (2009). A Guide to Writing a Senior Thesis in Sociology. Cambridge, MA USA: President and Fellows of Harvard College.
Ericsson, A. K., y Smith, J. (1991). Toward a general theory of expertise: Prospects and limits. New York: The Cabridge University Press.
Grant, M. J., y Booth, A. (2009). A typologyy of reviews: an analysis of 14 reviews types and associated methodologies. Health Information and Libraries Journal, 26, 91-08.
Guirao-Goris, J. A., Olmedo Salas, A., y Ferrer Ferrandis, E. (2008). El artículo de revisión. Revista Interamericana de Enfermería Comunitaria, 1-6.
Hanson, S. O. (1994). Decision Theory: A brief Introduction. (D. o. (KTH), Ed.) Stockholm.
Hart, C. (1998). Doing a literature review: Releasing the Social Science Research Imagination . London • Thousand Oaks • New Delhi: SAGE Publications.
Kaushik, A. (Jul/Dec de 2012). Evaluation of internet resources: A review of selected literature. Brazilian Journal of Information Science, 6(2), 61-83. Recuperado de http://www2.marilia.unesp.br/revistas/index.php/bjis/index
Koontz, H. (2000). Revisión de la jungla administrativa. Revista de Contaduría y Administración, (199), 55-74.
Mancoksky, V. (2009). ¿Qué se espera de una tesis de doctorado? Breve introducción sobre algunas cuestiones y expectativas en torno a la formación doctoral. Revista Argentina de Educación Superior, 1(1), 201-216.
Novak, J. D. (2000). Conocimiento y aprendizaje. España: Alianza.
Novak, J. D., y Cañas, A. J. (2006). The Theory Underlying Concept Maps and How to Construct them. (C. M. Miller, Trad.) Recuperado de http://cmap.ihmc.us/docs/pdf/TheoryUnderlyingConceptMaps.pdf
Puks, R. (2016). Software Tools for Supporting Literature Reviews: An Overview and a Case Study. (Tesis de maestría). Tallinn University, School of Digital Technologies.
Scarano, E. R. (2017). La tesis de doctorado en administración. Ciencias Administrativas, 9(5), 17-28.
Student Learning Centre of University of Otago. (2016). Writing a Literature Review. Recuperado de http://www.otago.ac.nz/hedc/otago615355.pdf
Vermeulen, F. (2007). I shall not remain insignificant: Adding a second loop to matter more. Academy of Management Journal, 50(4), 754-761.
Webster, J., y Watson, R. T. (Jun de 2002). Analyzing the past to prepare for the future: Writing a literature review. MIS Quarterly, 26(2), xii-xxii.
Información adicional
Clasificación JEL: M190