Biomédica

Recepción: 13 Septiembre 2018
Aprobación: 27 Septiembre 2018
Resumen: La enfermedad vascular cerebral (EVC) afecta cada año a más de 15 millones de personas en el mundo, de ellos, 5 millones sufren discapacidad permanentemente y 5 millones deben pasar por un largo proceso de rehabilitación para regresar a sus vidas normales. Dentro de las técnicas de rehabilitación, la Estimulación Eléctrica Funcional (EEF) se ha utilizado durante décadas para tratar a pacientes hemipléjicos con un éxito relativo. Otra técnica que ha logrado resultados experimentales muy promisorios es la estimulación medular invasiva. Esta consiste en colocar electrodos directamente en la médula y estimular eléctricamente. Con el fin de evitar la invasividad de esta técnica, recientemente se ha propuesto la Estimulación Eléctrica Medular Transcutánea (EEMT). Esta técnica aún se encuentra en etapa de investigación, y una de las principales limitantes es la falta de estimuladores capaces de proveer la potencia y generación de pulsos adecuados para una adecuada estimulación y que permitan el desarrollo de más investigación sobre esta técnica. El prototipo aquí presentado consiste en la etapa de potencia de un estimulador capaz de generar pulsos para las técnicas de estimulación EEF y EEMT y formará parte de otros bloques (no presentados en este documento) para conformar un estimulador bimodal con fines de investigación que se utilizará en el Instituto Nacional de Rehabilitación LGII. El dispositivo presentado es capaz de proporcionar impulsos bifásicos de 50 μs a 500 μs, con frecuencia variable en un rango de 1 a 150 Hz con una amplitud de más de 190 mA, así como una corriente constante de hasta 10 mA. Estos parámetros son adecuados para realizar estimulación de tipo EEF y EEMT de acuerdo con el estado del arte de la técnica.
Palabras clave: Accidente Vascular Cerebral, Estimulación Eléctrica Funcional, Estimulación Eléctrica Medular, Etapa de Potencia.
Abstract: A cerebrovascular disease also known as stroke affects every year more than 15 million people in the world, from them, 5 million suffer permanent disability and 5 million must undergo a long process of rehabilitation to return to their normal lives. Within the rehabilitation techniques, Functional Electrical Stimulation (FES) has been used for decades to treat hemiplegic patients with relative success. Another technique that has achieved very promising experimental results is the invasive spinal cord stimulation. This technique consists on epidural stimulation of lumbosacral spinal cord that can elicit tonic and rhythmic motor patterns of the lower limbs. In order to avoid the invasiveness of this technique, Transcutaneous Electrical Spinal-Cord Stimulation (TSCS) has recently been proposed. This technique is still in the research stage and one of the main limitations is the lack of stimulators capable of providing the power and generation of pulses suitable for an adequate stimulation, allowing the development of more research on this technique. The prototype here presented consists on the power stage of a stimulator capable to generate pulses for FES and TSCS techniques, and together with other stages (not presented in this document) will be part of a bimodal stimulator for research purposes that will be used at the National Institute of Rehabilitation LGII. The presented device is capable of providing biphasic pulses from 50 μs to 500 μs, with variable frequency in a range of 1 to 150 Hz with an amplitude of more than 190 mA, as well as a constant current of up to 10 mA. These parameters are suitable for carrying out FES and TSCS modes according to the state of the art.
Keywords: Stroke, Functional Electrical Stimulation, Transcutaneous Electrical Spinal-Cord Stimulation, Power stage.
1. Introducción
De acuerdo con el Informe Mundial sobre la Discapacidad de la Organización Mundial de la Salud (OMS), más de mil millones de personas, alrededor del 15% de la población mundial viven con algún tipo de discapacidad (Organización Mundial de la Salud, 2011). Se estima que, en nuestro país, aproximadamente el 4.03% de la población tiene algún tipo de discapacidad. Las formas más recurrentes de discapacidad en México son físicas, visuales, problemas de audición, de salud mental y problemas de comunicación. La discapacidad motora tiene el mayor porcentaje de ocurrencia, con un 58.3% (Geografía (INEGI), 2010).
Hoy en día, la población de pacientes con disfunción motora en las extremidades ha aumentado, causada principalmente por lesiones nerviosas asociadas con la enfermedad vascular cerebral (EVC), lesiones cerebrales traumáticas o esclerosis múltiple (Boletín UNAM-DGCS-619, 2015). Según la Organización Mundial de la Salud (OMS), el EVC es la segunda causa de muerte (9,7%) en el mundo, y es la cuarta causa en México (Instituto Nacional de Estadística y Geografía, 2017). Cerca del 40% de las víctimas de EVC tienen alteraciones funcionales permanentes en sus brazos, el 40% de ellas recuperan su función de forma moderada y solo el 20% recuperan la funcionalidad por completo. Además, la discapacidad motriz de los brazos generalmente causa pacientes que dependan de familiares para sus actividades diarias (Tu et al., 2017; Vafadar, Côte, & Archambault, 2015), además de soportar grandes presiones psicológicas y económicas para sus familias, así como, para los programas de salud familiar y social (Ruiz Sandoval, 2014).
Los problemas mencionados se han atacado por medio de técnicas de rehabilitación asistida con estimulaciones eléctricas. Una de ellas es la Estimulación Eléctrica Funcional (EEF), que se ha utilizado durante décadas para el tratamiento de pacientes hemipléjicos, víctimas de lesiones en la médula espinal. La EEF ha logrado resultados favorables en el mejoramiento de algunas funciones motoras del paciente (Tu et al., 2017; Wu, Young, & Kuo, 2002).
Otra técnica que ha demostrado resultados prometedores es la estimulación medular, que consiste en colocar electrodos directamente sobre la médula, buscando estimular puntos estratégicos para lograr movimiento controlado de extremidades. La gran desventaja de esta técnica es la necesidad de intervenir quirúrgicamente al paciente (Lu et al., 2016) y que, debido a esto, aún se encuentra en etapa de experimentación en animales. Buscando eliminar dicha desventaja y con el fin de probar dicha técnica en humanos ha surgido una nueva vertiente conocida como Estimulación Eléctrica Medular Transcutánea (EEMT). Sin embargo, a la fecha no hay reportes sobre el uso de esta técnica en pacientes con EVC con parálisis en miembros superiores.
Por otro lado, existe un conocimiento limitado en la literatura sobre los dispositivos electrónicos utilizados para generar la estimulación eléctrica. Aunque existen algunos trabajos que reportan los detalles del estimulador (Alonso Serrano, 2015; Montañana Grau, 2014; Veloz Centeno, 2016), la mayoría de estos son voluminosos y costosos; además, aquellos que mencionan datos sobre la etapa de potencia electrónica no brindan detalles completos para replicar sus resultados (Ambrosio et al., 2015; Derungs, Dietrich, & Hunt, 2013; Simcox, Davis, Barriskill, Middleton, & others, 2004). Es importante resaltar que la etapa de potencia es una parte muy importante de los estimuladores porque es la encargada de proporcionar una corriente suficiente y sostenida para lograr una estimulación correcta. Los parámetros de estimulación adecuados para realizar estimulación de tipo EEF y EEMT según el estado de la técnica son: EEF (amplitud: 0.1 - 190 mA, ancho de pulso: 0 - 500 μs, y frecuencia: 0 - 150 Hz. EEMT-CD (amplitud: 0.1 - 5 mA, ancho de pulso: no aplica, y frecuencia: no aplica). En los artículos científicos encontrados en el estado del arte de la técnica, se puede observar que muchos de los sistemas electrónicos utilizan fuentes de alimentación conmutadas, con topologías que comprometen el aislamiento del paciente y, por lo tanto, su seguridad. Otros enfoques utilizan dispositivos costosos o sistemas voluminosos para proporcionar la energía necesaria para estimular. Hasta la fecha, no hay reportes en la literatura de dispositivos estimuladores capaces de proporcionar modos de estimulación EEF y EEMT en un mismo sistema y aún por separado, no cumplen con las características recomendadas para una adecuada estimulación, especialmente para EEMT.
La necesidad de contar con un estimulador bimodal EEF/EEMT surge de un proyecto de investigación que se desarrolla en el Instituto Nacional de Rehabilitación LGII (INR LGII) en México, cuyo objetivo es usar ambas técnicas (EEF y EEMT) simultáneamente o en secuencias experimentales, para mejorar la rehabilitación del miembro superior en pacientes con secuelas ocasionadas por un EVC. Es así que se realizó el presente prototipo que forma parte del estimulador necesario para el proyecto arriba mencionado. A continuación, se describe el desarrollo del sistema y los resultados preliminares alcanzados.
2. Metodología y Desarrollo
La metodología de diseño se basa en tres etapas: 1. Diseño del circuito electrónico. 2. Programación para generar los pulsos de prueba. 3. Medición en laboratorio de niveles de corriente y voltajes alcanzados con el prototipo realizado - simulación.
2.1 Diseño del circuito electrónico
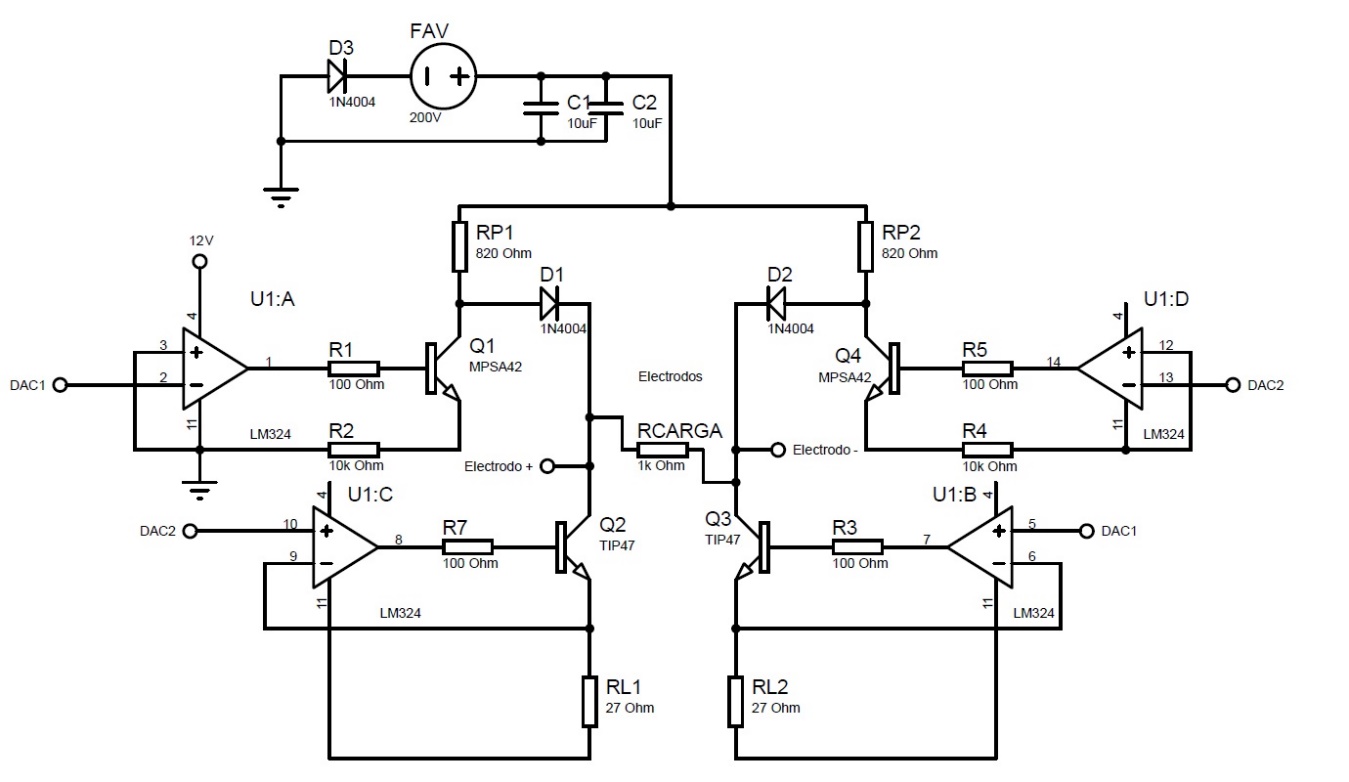
La arquitectura de la etapa de potencia se basa en una configuración similar a la configuración de un puente H, con la diferencia de que se ha diseñado para modificar la dirección de la corriente y también, controlar la magnitud de ésta por medio de niveles de voltaje. El circuito diseñado se muestra en la Figura 1.

El puente H se compone de transistores de alto voltaje MPSA42 (Q1 y Q4) y TIP47 (Q2 y Q3). Como se observa en el diagrama de la Figura 1, las señales de control se denominan DAC2 y DAC1, ambas señales son complementarias entre sí y son generadas por otra etapa que proporciona secuencias determinadas para generar los diferentes tipos de pulsos requeridos durante la estimulación. Dicha etapa forma parte del trabajo de otro equipo de investigación que aún está trabajando en ella, Por lo tanto en este trabajo, con la finalidad de validar el circuito propuesto, se implementó un generador de pulsos utilizando una tarjeta Arduino Uno, se eligió esta tarjeta por su bajo precio y amplia flexibilidad. Además, considerando que sólo se usará para validar la etapa de potencia y en la versión final, esta generación de pulsos será proporcionada por otro dispositivo que está diseñando otro equipo de investigadores.
Los amplificadores operacionales A y D se encargan de activar Q1 y Q4 cuando sus respectivas señales de entrada (DAC1 y DAC2, respectivamente) tengan un voltaje entre 0.1 a 10 V. Los amplificadores operacionales C y B controlan la magnitud de corriente de acuerdo con la magnitud de DAC2 y DAC1 respectivamente. Esto se logra retroalimentando a la entrada inversora el voltaje presente en el borne superior de RL1 y RL2 respectivamente. El propósito de las resistencias R2 y R4 es disminuir la corriente que fluye a través de RP1 y RP2 y así reducir el consumo de potencia de la FAV. Sin estas resistencias la corriente fluiría solamente por las resistencias RP1 o RP2 con un consumo de corriente cercano a los 50 W.
Por otro lado A medida que aumenta la corriente, la caída de voltaje en la resistencia RL1 o RL2 aumentará, haciendo que la salida del amplificador operacional caiga, reduciendo así la corriente que fluye en el TIP47 y reduciendo la corriente en la carga. D1 y D2 son diodos de uso general agregados al circuito para garantizar que la corriente fluya como debe. RP1, RP2 junto con RL1 y RL2 funcionan como limitadores de corriente. La etapa de potencia se alimenta con una fuente de alimentación de alto voltaje (FAV). La se eligió una FAV (12QP200, Picoelectronics) de 200V y 50W. La elección del voltaje máximo de la FAV está relacionada con el hecho de que la impedancia de la piel se encuentra en el rango de 1 kΩ a 30kΩ, dependiendo de la frecuencia de la señal, para el caso de los estimuladores generalmente se considera una impedancia de 1kΩ como el valor general, por lo tanto con 200V se alcanzarían hasta 200 mA, un valor deseado de acuerdo al estado de la técnica para estimulación EEMT. D3 se usa para evitar daños al circuito si la FAV se conecta con la polaridad incorrecta. Despreciando la caída de voltaje del diodo, la corriente total que fluye a través de una rama del puente H y RCARGA (que representa la impedancia de la piel) se puede calcular mediante la ecuación 1. Donde Iout(pk-pk) representa la corriente total pico a pico.

Como se puede observar, la corriente dependerá únicamente de los voltajes aplicados a DAC1 y DAC2 y una resistencia constante, a pesar de que existan cambios en la impedancia de la piel.
2.2 Programación para generar los pulsos
Para generar los pulsos para validar el circuito propuesto, se implementó un programa usando Arduino Uno. El Arduino fue programado para generar pulsos complementarios (DAC1 y DAC2) con frecuencia y ancho de pulso variable. El diagrama de flujo en la Figura 2 describe cómo funciona el programa.

Cada pulso (DAC1 y DAC2) se genera utilizando las salidas digitales del Arduino. Sin embargo, como DAC1 y DAC2 deben ser señales de voltaje de amplitud variable, para controlar la magnitud de la corriente, las salidas del Arduino se conectaron a un circuito auxiliar compuesto por un divisor de voltaje y un amplificador operacional en la configuración de seguidor de voltaje. Este circuito hizo posible controlar la magnitud del voltaje de DAC1 y DAC2 de 0 a 10 volts. La Figura 3 muestra este circuito auxiliar. Además, para proteger al circuito propuesto, se realizó un circuito de aislamiento hecho por optoacopladores.

2.3 Medición en laboratorio de niveles de corriente y voltajes - Simulación
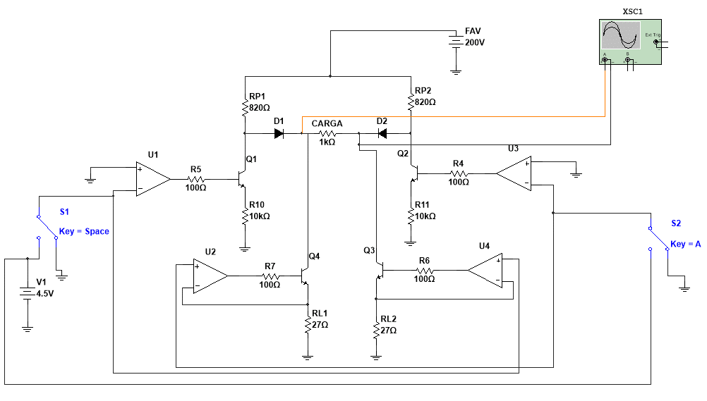
La simulación se llevó a cabo utilizando Proteus Design Suite® y NI Multisim® Ver 14.0. Proteus se usó para simular y mejorar el firmware en Arduino y para verificar si los pulsos se producían correctamente. La Figura 4 muestra la simulación de impulsos de 500 μs de ancho y 50 Hz generados por el programa hecho en Arduino.

Para la etapa de potencia, el circuito diseñado se simuló con Multisim V14, debido a que Proteus tiene un bajo desempeño simulando circuitos análogos. Sin embargo, Multisim no tiene la capacidad de simular microcontroladores como el integrado en la placa Arduino por lo cual se implementaron los interruptores S1 y S2 que emulan los pulsos generados por la placa Arduino. El circuito utilizado para la simulación se muestra en la Figura 5, este circuito fue diseñado en Multisim porque este programa presenta una mayor exactitud en la simulación. Se usó la FAV de 200 VCD como fuente de alimentación principal para el circuito propuesto.

2.4 Seguridad Eléctrica
El diseño de la etapa de potencia está basado en el estándar IEC 60601-1, el cual establece los requisitos generales para seguridad básica y rendimiento esencial de equipos médicos eléctricos. Sin embargo, como ya se mencionó antes, la etapa de potencia desarrollada en este trabajo es sólo un módulo que forma parte de un sistema de estimulación propuesto y que se desarrolla en el Instituto Nacional de Rehabilitación LGII (INR LGII), cuyo objetivo es a usar ambas técnicas (EEF y EEMT) simultáneamente o en secuencias experimentales separadas, con el objetivo de poder mejorar la rehabilitación del miembro superior en pacientes con secuelas ocasionadas por un EVC. Con la finalidad, de obtener un módulo de potencia que cumpla criterios de seguridad eléctrica, se diseñaron elementos electrónicos de protección de seguridad basados en el estándar de seguridad IEC 60601-1. Teniendo en cuenta que, estas medidas brindan seguridad al usuario de la etapa de potencia desarrollada en el presente trabajo y que más adelante, cuanto se integre todos los módulos del sistema de estimulación se requerirá medidas de seguridad eléctricas adicionales.
2.4.1 Elementos electrónicos de protección
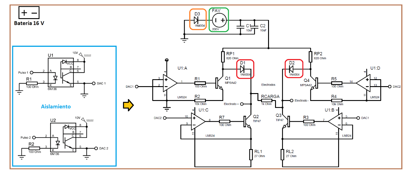
Se definieron 4 elementos electrónicos, los cuales brindan seguridad eléctrica a la etapa de potencia, y principalmente al usuario (ver Figura 6). El primero de estos elementos es un optoacoplador 6N136 de alta velocidad de respuesta con un aislamiento de 5300 Vrms, el cual se encuentra en la etapa de aislamiento (área delimitada de color azul), esta recibe las señales de control generadas de la tarjeta de desarrollo Arduino, permitiendo la comunicación entre la etapa de control y la etapa de potencia, este elemento brinda seguridad eléctrica a ambas etapas. El segundo elemento, es una fuente de alto voltaje aislada (FAV - 12QP200), con un aislamiento de 2500 Vrms, con este elemento se brinda seguridad eléctrica al usuario y a la etapa de potencia (área delimitada de color verde). El tercero, con el fin de evitar corrientes de retorno se colocaron diodos rectificadores (1N4004) a la salida de cada rama del puente H, estos diodos brindan seguridad a la etapa de potencia (sección delimitada de color rojo). Como elemento final de protección, se colocó un diodo rectificador (1N4004) a la tierra de la FAV para evitar el acoplamiento de ruido conductivo entre las fuentes de alimentación del sistema y evitar en cierto escenario la aplicación de una corriente de estimulación desconocida (área delimitada de color naranja). Adicionalmente, a estos circuitos de seguridad, el diseño permite que todo el circuito sea alimentado por baterías (área delimitada de color café) lo que provee un aislamiento tipo F a la etapa de potencia. Teniendo esto en cuenta se consideró que, para prevenir cualquier situación de riesgo, como un corto circuito por conectar las baterías con la polaridad invertida, también se planea integrar en el prototipo físico, otro elemento de seguridad, como lo es, un circuito de protección para prevenir conexiones de baterías con polaridad invertida.

Todas estas medidas de seguridad proporcionan seguridad al usuario tanto de voltaje como de corriente, de tal manera que la etapa de potencia sea capaz de ser utilizada para dos tipos de estimulación (EEF y EEM). Cada elemento de seguridad será implementado físicamente en la siguiente fase del desarrollo físico de la etapa de potencia y tantos los valores de voltaje y corrientes serán validados por un analizador de seguridad.
3. Resultados
En la Tabla 1 se muestran los valores de la corriente medidos en la resistencia de carga del circuito en la Figura 5. La Figura 7 representa la tendencia de la magnitud de corriente alcanzada en relación con el control de voltaje variable diseñado. Se puede observar que el circuito diseñado responde linealmente con la entrada. En la Figura 8 se muestra un ejemplo de pulso bifásico generado en la resistencia de carga. Se puede observar que el circuito propuesto es capaz de controlar la magnitud del pulso, así como también, el ancho del pulso dependiendo del valor de voltaje que se encuentra en las señales de control DAC1 o DAC2. En la Figura 9, la Figura 10 y la Figura 11 se muestra el rango de trabajo del circuito propuesto en base a las características de diseño, el sistema se simuló de 1 a 150 Hz y de 50 a 500 μs de ancho con un buen rendimiento, los pulsos en color violeta y azul representan las señales de entrada (DAC1 y DAC2) respectivamente, cada uno de ellos mostrados en un rango de voltaje de 0 a 10 V.






4. Discusión
Estimuladores desarrollados por Simcox et al. (Simcox et al., 2004) y Ambrosio et al. (Ambrosio et al., 2015) lograron obtener 200 V y 6.25mA. Sin embargo, de acuerdo con (Cogiamanian et al., 2012; Danner et al., 2016; Hofstoetter, Freundi, Binder, & Minassian, 2018; Inanici et al., 2018; Priori, Ciocca, Parazzini, Vergari, & Ferrucci, 2014), para usar EEMT, se requiere una corriente constante de 0.1 mA a 10 mA durante aproximadamente 10 ~ 30 minutos, por lo tanto, ambos diseños son limitados y no son capaces de realizar EEF y EEMT en un solo módulo, como el trabajo desarrollado en este artículo. El presente trabajo, presenta un control de corriente de configuración simple basado en la amplitud de voltaje. Esto permite generar varias formas de onda basadas en los pulsos de control. La principal diferencia entre este diseño y otro reportado en la literatura es la simplicidad del diseño, la estabilidad de la señal y la linealidad de la corriente de salida frente a los pulsos de voltaje que controlan la magnitud de corriente. Teniendo en cuenta que este trabajo solo presenta el diseño y la simulación, los resultados muestran la viabilidad del diseño. Actualmente, este diseño se está construyendo físicamente para realizar pruebas experimentales adicionales. El sistema presentado se simuló de 1 a 150 Hz y de 50 a 500 μs, sin presentar problemas de inestabilidad.
Respecto a la seguridad eléctrica el trabajo aquí presentado cuenta con buenas características de seguridad como lo son la FAV aislada, los diodos rectificadores y el aislamiento tipo F, brindado por las baterías con las que se alimentan todo el circuito, que lo hacen más seguro para los usuarios. El uso de la FAV aislada, es una característica que distingue a este trabajo por su seguridad al brindar estimulación con altos niveles de corriente a los pacientes y que, en caso de una falla por parte de la FAV, el paciente estaría seguro de cualquier descarga eléctrica. Es importante también resaltar que el trabajo aquí presentado es un prototipo, el cual está sujeto a posibles modificaciones por su acoplamiento con los diversos módulos que integran el proyecto. Se debe tener en consideración que se deben realizar más pruebas de seguridad eléctrica una vez que se hayan integrado físicamente todos los módulos que propone el proyecto global. Además, se deben realizar pruebas piloto y de caracterización de todo el sistema antes de aplicar las estimulaciones en pacientes.
5. Conclusión
En este trabajo se presenta un novedoso circuito electrónico capaz de generar impulsos bifásicos que controlan la corriente en la carga de 0 a 210 mA pico a pico, el control de corriente se logra de forma sencilla variando la amplitud de los pulsos de control DAC1 y DAC2. Este diseño permitirá generar formas de onda de estimulación eléctrica de tipo EEF y EEMT simultáneamente o en secuencias experimentales separadas, que serán utilizadas en un protocolo piloto de investigación en el Instituto Nacional de Rehabilitación LGII, con el objetivo de mejorar la rehabilitación del miembro superior en pacientes con secuelas ocasionadas por un EVC.
Agradecimientos
Los autores desean agradecer al Consejo Nacional de Ciencia y Tecnología (CONACyT) por su apoyo al Proyecto CONACYT-SALUD-2016-1-272983.
Referencias
Alonso Serrano, P. D. (2015). Electroestimulador de seis canales para el tratamiento de la vejiga neurogénica (Maestria). Centro de Investigación y de Estudios Avanzados del Instituto Politécnico Nacional, Ciudad de México.
Ambrosio, R., Borunda, J., Sifuentes, E., Heredia, A., Guerrero, F., & González, V. R. (2015). Prototipo de Estimulación Funcional Eléctrica (FES) inalámbrico y de corriente constante para rehabilitación de extremidades. Recuperado de http://www-optica.inaoep.mx/~tecnologia_salud/2015/memorias/pdf/MyT2015_55_E.pdf
Boletín UNAM-DGCS-619. (2015, octubre). Hipertensos y diabéticos, más propensos a desarrollar la enfermedad vascular cerebral. Recuperado de http://www.dgcs.unam.mx/boletin/bdboletin/2015_619.html
Cogiamanian, F., Ardolino, G., Vergari, M., Ferrucci, R., Ciocca, M., Scelzo, E., … Priori, A. (2012). Transcutaneous Spinal Direct Current Stimulation. Frontiers in Psychiatry, 3. https://doi.org/10.3389/fpsyt.2012.00063
Danner, S. M., Krenn, M., Hofstoetter, U. S., Toth, A., Mayr, W., & Minassian, K. (2016). Body Position Influences Which Neural Structures Are Recruited by Lumbar Transcutaneous Spinal Cord Stimulation. PloS one, 11(1), e0147479.
Derungs, A., Dietrich, C., & Hunt, K. J. (2013). A Wireless Functional Electrical Stimulation System. Biomedical Engineering / Biomedizinische Technik. https://doi.org/10.1515/bmt-2013-4022
Geografía (INEGI), I. N. de E. y. (2010, enero 1). Discapacidad. Recuperado de http://www.beta.inegi.org.mx/temas/discapacidad/
Hofstoetter, U. S., Freundi, B., Binder, H., & Minassian, K. (2018). Common neural structures activated by epidural and transcutaneous lumbar spinal cord stimulation: Elicitation of posterior root-muscle reflexes. PLOS ONE 13(1): e0192013. https://doi.org/10.1371/journal.pone.0192013
Inanici, F., Samejima, S., Gad., P., Edgerton, V. R., Hofstoetter, C., & Moritz, C. T. (2018). Transcutaneous Electrical Spinal Stimulation Promotes Long-Term Recovery of Upper Extremity Function in Chronic Tetraplegia. IEEE Trans Neural Syst Rehabil Eng. https://doi.org/10.1109/TNSRE.2018.2834339.
Instituto Nacional de Estadística y Geografía. (2017). “Estadísticas A Propósito Del Día De Muertos” (2 de noviembre). México: Instituto Nacional de Estadística y Geografía. Recuperado de http://www.inegi.org.mx/saladeprensa/aproposito/2017/muertos2017_Nal.pdf
Lu, D. C., Edgerton, V. R., Modaber, M., AuYong, N., Morikawa, E., Zdunowski, S., … Roy, R. R. (2016). Engaging cervical spinal cord networks to reenable volitional control of hand function in tetraplegic patients. Neurorehabilitation and neural repair, 30(10), 951–962.
Montañana Grau, R. (2014). Desarrollo de un estimulador eléctrico programable para el entrenamiento de corazones bioartificiales (Licenciatura). Escuela Técnica Superior de Ingenieros de Telecomunicación de la Universitat Politècnica de València.
Organización Mundial de la Salud. (2011). Resumen informe mundial sobre la discapacidad. Ginebra Suiza: Organizacion Mundial de la Salud. Recuperado de http://www.who.int/disabilities/world_report/2011/accessible_es.pdf
Priori, A., Ciocca, M., Parazzini, M., Vergari, M., & Ferrucci, R. (2014). Transcranial cerebellar direct current stimulation and transcutaneous spinal cord direct current stimulation as innovative tools for neuroscientists. The Journal of Physiology., 592(Pt 16), 3345–3369. https://doi.org/10.1113/jphysiol.2013.270280
Ruiz Sandoval, J. L. (2014). Costos de la Enfermedad Vascular Cerebral en México – Asociación Mexicana de Enfermedad Vascular Cerebral, A.C. Recuperado el 23 de enero de 2018, de http://amevasc.mx/costo-de-la-enfermedad-vascular-cerebral-en-mexico/
Simcox, S., Davis, G., Barriskill, A., Middleton, J., & others. (2004). A portable, 8-channel transcutaneous stimulator for paraplegic muscle training and mobility-A technical note. Journal of rehabilitation research and development, 41(1), 41.
Tu, X., Han, H., Huang, J., Li, J., Su, C., Jiang, X., & He, J. (2017). Upper Limb Rehabilitation Robot Powered by PAMs Cooperates with FES Arrays to Realize Reach-to-Grasp Trainings [Research article]. https://doi.org/10.1155/2017/1282934
Vafadar, A. K., Côte, J. N., & Archambault, P. S. (2015). Effectiveness of Functional Electrical Stimulation in Improving Clinical Outcomes in the Upper Arm following Stroke: A Systematic Review and Meta-Analysis [Research article]. Recuperado de https://www.hindawi.com/journals/bmri/2015/729768/
Veloz Centeno, J. R. (2016). Diseño y construcción de un electroestimulador para generar movimientos musculares funcionales en músculo inervado y denervado (Licenciatura). Instituto Politécnico Nacional, Unidad Profesional Interdisciplinaria De Biotecnología. Recuperado de http://tesis.ipn.mx/bitstream/handle/123456789/18732/TesisElectroestimulador.pdf?sequence=1
Wu, H.-C., Young, S.-T., & Kuo, T.-S. (2002). A versatile multichannel direct-synthesized electrical stimulator for FES applications. IEEE Transactions on Instrumentation and Measurement, 51(1), 2–9.
Notas de autor
Enlace alternativo
http://recibe.cucei.udg.mx/ojs/index.php/ReCIBE/article/view/108/92 (pdf)