Artículo de investigación
Currículos integrales como estrategia de potencialización en investigación, desarrollo e innovación (I+D+I)
Comprehensive curriculums as potential strategy in education, development and innovation (I+D+I)
Currículos integrais como estratégia para aprimorar a pesquisa, o desenvolvimento e a inovação (I+D+I)
Currículos integrales como estrategia de potencialización en investigación, desarrollo e innovación (I+D+I)
Revista Logos Ciencia & Tecnología, vol. 15, núm. 3, pp. 59-71, 2023
Policía Nacional de Colombia
Recepción: 13 Octubre 2023
Recibido del documento revisado: 01 Noviembre 2023
Aprobación: 08 Noviembre 2023
Resumen: El estudio desarrollado se enfoca en un espacio de reflexión desde el papel del currículo como eje integrador de ciencia, tecnología e innovación; reconoce los escenarios técnicos y científicos establecidos en las universidades a lo largo de la historia y fomenta un diálogo de autores en torno a los requerimientos de currículos integrales. Metodológicamente, se aborda un enfoque cualitativo mediante un análisis socio-crítico respecto al rol del currículo para el fomento de la investigación con un carácter formativo. Dentro de los principales resultados sobresale el papel de las tecnologías de la información y la comunicación, las tecnologías del aprendizaje y el conocimiento y las tecnologías del empoderamiento y participación, como eje central en la construcción de competencias y resultados de aprendizaje, que lleven a declarar las intencionalidades para distribuir temas y subtemas. Como conclusión, se ofrecen recomendaciones para la articulación por niveles curriculares micro, macro y meso de acuerdo con el área de conocimiento e intencionalidad didáctica.
Palabras clave: Currículo, pedagogía, investigación, innovaciones curriculares.
Abstract: The study developed focuses on a space for reflection based on the role of the curriculum as an integrating axis of science, technology and innovation, recognising the technical and scientific scenarios established in universities throughout history, promoting a dialogue of authors regarding the requirements of comprehensive curricula. Methodologically, a qualitative approachis addressed through a socio-critical analysis, regarding the role of the curriculum for the promotion of research of a formative character. Among the main results, the role of information and communication technologies, learning and knowledge technologies, and empowerment and participation technologies stand out, as a central axis in the construction of competencies and learning outcomes, which lead to a declaration of the intentions to distribute topics and subtopics. In conclusion, recommendations are offered for the articulation by means of micro, macro and meso curricular levels according to the area of knowledge and didactic intentionality.
Keywords: Curriculum, pedagogy, research, curricular innovations.
Resumo: Este estudo se concentra em um espaço de reflexão sobre o papel do currículo como eixo integrador da ciência, da tecnologia e da inovação; reconhece os cenários técnicos e científicos estabelecidos nas universidades ao longo da história e promove um diálogo entre autores sobre os requisitos dos currículos integrais. Metodologicamente, é adotada uma abordagem qualitativa por meio de uma análise sociocrítica do papel do currículo na promoção da pesquisa com caráter formativo. Entre os principais resultados, destaca-se o papel das tecnologias de informação e comunicação, das tecnologias de aprendizagem e conhecimento e das tecnologias de empoderamento e participação como eixo central na construção de competências e resultados de aprendizagem, levando à declaração de intenções para a distribuição de temas e subtemas. Em conclusão, são oferecidas recomendações para a articulação dos níveis micro, macro e meso curriculares de acordo com a área de conhecimento e a intencionalidade didática.
Palavras-chave: Currículo, pedagogia, pesquisa, inovações curriculares.
Introducción
El diálogo de autores sobre aspectos curriculares enfatiza en la preocupación del individuo por lograr una reflexión sobre ¿cómo aprender?, ¿qué estrategias se deben incorporar para motivar a los estudiantes?, ¿cuál es el camino curricular adecuado para fomentar la ciencia, la tecnología, la innovación? Por esto, el recorrido conceptual que se presenta en este artículo toma referentes que tras décadas de discurso logran dilucidar ejes claves y categorías de aplicación que conllevan nuevas rutas encaminadas a fortalecer la investigación científica, la tecnología y la innovación articuladas en los programas académicos universitarios y posgraduales de las diferentes áreas de conocimiento, a partir del trabajo y la capacidad instalada con las que cuentan las instituciones.
A lo largo de la historia del currículo se tienen diferentes entendimientos; cuando se inicia la etapa del conductismo, donde se involucra un modelo centrado en la generación de apuestas del cómo se logra aprender, Thorndike (1940) resalta lo importante de entender los pasos del cómo se aprende, para establecer mecanismos del cómo se enseña en la escuela, mediante la diferenciación de niveles de cognición básicos, medios y especializados, lo que permite un diálogo constante con las aplicaciones de la psicología, que, para Watson (1913), relaciona el comportamiento con la esencia del aprendizaje, efectos versus causa, instinto animal asociado a interpretaciones, que encauzaron para los inicios del siglo XX respuestas para el sistema educativo, en las cuales se fomentó la aplicación de estrategias que promuevan la indagación, exploración y reflexión.
Según Pavlov (1927), el conocimiento hace énfasis en lo que llamó “el dilema del prisionero”, que es un aprendizaje por recompensa, donde el castigo constituye una estrategia para encaminar su propia ruta de aprendizaje, denominada reflejos condicionados. Piaget (1979) inicia por entender, desde la teoría del desarrollo cognitivo asociado al desarrollo humano, los aspectos de los niveles y capacidades que por etapas se asocian a nuevos modelos de aprendizaje.
Aunque este autor migra del conductismo al constructivismo para generar nuevas rutas que el ser humano logra aplicar en su conocimiento, en esta fase de cambio denominada nuevo conductismo se busca que el individuo relacione el conocimiento de acuerdo con sus niveles de desarrollo respecto a su edad (Xin et al., 2022). Por su parte, Skinner (1975) jerarquiza la asignación de la audiencia y su contexto, y diferencia el papel del maestro, de su doctrina, de su saber, y de modelos sistémicos, que a un mundo cambiante asocian nuevas posturas, donde la instrucción y la doctrina establecen el campo rígido de conocimiento.
Al avanzar el conocimiento científico se inician cambios importantes con la llegada de visionarios sociales que, mediante la articulación y las zonas de desarrollo proximal, invitan a construir el conocimiento; por esta razón, Vigotsky (1979) propuso el trabajo con pares, con lo cual dio inicio al concepto de constructivismo, que mediante un trabajo colectivo fortalece las debilidades y oportunidades de cada ser para lograr un propósito en común. La inclusión de aspectos sociales y culturales que, para Bruner (1975), definen el constructivismo social sustenta que, a mayor interacción presente en el modelo de aprendizaje, mayor es la ruta de conocimiento; no todo está en el escenario de manera tácita, ni los currículos son explícitos.
En esta fase de transición entre el constructivismo y las nuevas tendencias cognitivas, Ausubel (1983) interpreta el conocimiento mediante el aprendizaje significativo, focalizado en construir procesos metacognitivos que enseñan a aprender a aprender; los valores asociados llevan un discurso de construcción icónica que son representados desde la sinapsis del cerebro humano y su memoria; por esto, Novak (1998) plantea la teoría de los mapas conceptuales como una estructuración cognitiva, gráfica e icónica para el entendimiento y definición conceptual de argumentos con una alta complejidad.
Esta etapa marca el camino para entender cómo a la teoría del aprendizaje se le otorga un reconocimiento humanista, como seres únicos e indivisibles, en que los modelos apropian desarrollos asociados al conocimiento (Huang et al., 2022). Maslow (1943) incluye propósitos al conocimiento del individuo, lo que fomenta la autorrealización, la autoconciencia y la transcendencia, que al entender su filosofía permite que el ser humano le dé valor al conocimiento que recibe.
En este apartado reflexivo, el estudio propone cómo el currículo evoluciona de acuerdo con el cambio tecnológico y social con el que la educación y los programas universitarios existentes proponen sus principios y perfiles (Núñez-Canal et al., 2022); el valor trasversal de la investigación logra sopesar los resultados de cada modelo pedagógico que, mediante un proceso de verosimilitud y falsación, permitieron en cada época ratificar las teorías circundantes que afectaban la formación de los profesionales en el mundo.
De acuerdo con las tendencias educativas actuales, Siemens (2004) planteó un diálogo en red denominado “conectivismo”, que en su momento integraba la tecnología, la ciencia y la innovación dispuestas para construir un conocimiento cooperativo, mediado, enriquecido en recursos, flexible y dinámico conforme al escenario. Él retoma algunos aspectos de Turing (1950) desde la imitación y la simulación tecnológica, elementos que en el momento de establecer modelos educativos se visualizaron como inusuales y retadores, pero en la actualidad se reconoce su valor; así se establecieron los principios básicos del computador, el inicio de la inteligencia artificial desde la modelación secuencial del escenario, con sus constructos, mapas mentales y estructuras (Ouyang & Jiao, 2021).
Para Downes (2005), las redes neuronales y las redes de conocimiento constituyen elementos de la educación en línea, del aprendizaje mediado por la tecnología y de sus desarrollos; por ello, cuando el mundo está abocado a la estructuración de la cibercultura, el currículo se vuelve el centro del universo, el currículo oculto es de manera explícita el principio normativo aplicado para el cambio, la relación con las tecnologías de la información y la comunicación (TIC), garantes de la modelación comunicativa, que al aplicar las teorías de aprendizaje y con currículos robustos logran asociar las tecnologías del aprendizaje y el conocimiento (TAC), que involucran ciberpersonas que con altas competencias tecnológicas reconocen la influencia de la información, en lo cual las tecnologías del empoderamiento y la participación (TEP) logran su absorción.
El currículo es un mundo incierto, sufre transformaciones, se acerca a denominaciones, pero siempre se establece en la necesidad de parametrizar e involucrar el conocimiento (Žalėnienė & Pereira, 2021). El currículo debe plantearse como un camino dinámico, reflexivo, focalizado con el contexto, que permita el desarrollo de conceptos evaluativos itinerantes, disruptivo en la manera de generar conocimiento (Roman & Plopeanu, 2021); su pensamiento debe fomentar su articulación en prospectivas mundiales; su rol investigativo permitirá el reconocimiento de problemas, trabajará incluyendo las ciencias fácticas y buscando fomentar soluciones a problemas irresolubles, articulado con escenarios enriquecidos por el uso de las TIC, las TAC y las TEP. Así mismo, debe permitir el manejo desde los aprendizajes basados en problemas, mediante el reconocimiento de la creatividad, la innovación dialogante y ecléctica, para construir desde la metacognición constructos de aprendizaje sin cohibir el pensamiento, gestor de estrategias y escenarios de cambios reales y aplicados. Sus resultados de aprendizaje tendrán un foco sistémico, holístico y centrado en mejorar la práctica cotidiana de los individuos y su región.
El discurso propuesto sobre las perspectivas del currículo se sustenta en la siguiente pregunta: ¿cómo se aplican estrategias integrales para fomentar la investigación en el currículo? Para Ortiz-Hernández (2006), se construye un escenario de conocimiento del entorno que involucra al currículo, que desde la perspectiva de Vars (1991) se denomina “core curriculum”, integrando de manera interdisciplinar, multidisciplinar y transdisciplinar las dinámicas de asociatividad, que mediante la transposición didáctica involucran las problemáticas cotidianas que relacionan el propósito de una apuesta académica: “holistic curriculum”, “cross curriculum” y “conected curriculum”. Su relación histórica se convierte en un propósito de interacción e interactividad para la investigación como un camino que permite resaltar los resultados de aprendizaje que en los programas se operan desde los cursos o asignaturas.
Beane (1991) reconoce los límites que estos procesos enfrentan: si la separación o fragmentación se adecuan para disolver barreras de conocimiento; si se indaga, se explora y se interpreta el conocimiento, se invita a un desarrollo en que las maneras de evaluación estarán dispuestas para la concreción de dichos momentos de aprendizaje. Diversos autores reconocen, sobre la praxis relacionada con el aprendizaje y las destrezas, el valor agregado de la participación del individuo en su construcción y reflexión del conocimiento (Drake, 1991; Brant, 1991; Green, 1991; Mollet, 1991).
Para Jacobs (1989), el currículo es definido por la necesidad e importancia, en lo cual el escenario ofrece valores asociados al aprendizaje significativo que relaciona estructuras mentales y de pensamiento. El conocimiento no es estático, está en continua validación o pruebas de verosimilitud; el itinerario fragmentado no es un valor conducente de respuesta, ya que se valora más la asociación de conceptos, a fin de resaltar así el valor del currículo. También cada disciplina está en una continua búsqueda de complementariedad con otras, si este conocimiento obtiene un valor agregado para el individuo. Ackerman y Perkins (1989) proponen una integración sobre el currículo, el metacurrículo y el currículo oculto, lo que fundamenta la aplicación de procesos metacognitivos, los cuales no se afectan por los preconceptos que el individuo relaciona por el área de conocimiento, pero sí reconociendo el propósito esencial o asunto central, que en una apuesta cognitiva involucra diferentes equipos multidisciplinares (Fromm et al., 2021).
Un escenario que lleva a fortalecer el currículo desde las apreciaciones científicas y tecnológicas, asociadas a reflexionar sobre el cambio dinámico y apropiado de los modelos cognitivos de aprendizaje, lo plantea Ramírez (2014) cuando reconoce que los currículos deben establecer la articulación de los sectores involucrados: empresarial, estatal y académico, mediante un análisis desde lo humano con principios productivos y otorgando un valor intrínseco a la intención del currículo en su realidad circundante, por cuanto no se puede quedar este en un diálogo puramente teórico, ya que su asociación lleva a pensar en momentos de aplicación, que según Balza-Franco (2016) deben redactar modelos curriculares para todo público, independientemente de la época, y cuya transformación debe permitir el acceso y participación del ámbito curricular. Al respecto, Aguilar Nery (2013), manifiesta que no se deben establecer desarrollos desde el marco particular, monoculturas y saberes, que permitan lograr avances significativos de su desarrollo local.
De acuerdo con lo anterior, este estudio tiene como objetivo estructurar un espacio de reflexión desde el papel del currículo como eje integrador de ciencia, tecnología e innovación, propósito en que se reconocen los escenarios técnicos y científicos establecidos en las universidades a lo largo de la historia; para ello, es pertinente identificar las interacciones curriculares, en las cuales se establecen el impacto y la profundidad, que varían según el escenario donde se implementen.
Método
La metodología aplicada se sustenta desde la investigación cualitativa complementaria mediante un análisis socio-crítico respecto al rol del currículo para el fomento de la investigación con un carácter formativo. El método es de carácter histórico, el cual permite el análisis de factores asociados, donde el recorrido busca resolver las dinámicas de apoyo de construcción colectiva del manejo educativo (Torres-Miranda, 2020).
Desde la óptica de Maldonado Pinto (2018), la reflexión integradora de la investigación permite que el fenómeno y el número de lecturas realizadas se aproximen a un conocimiento pleno del trabajo, lo que facilita la construcción de inferencias desde los valores asociados y soportados conceptualmente.
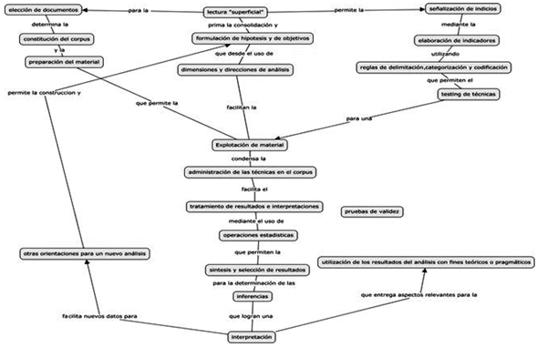
En la Figura 1 se describen las fases de análisis del método aplicado a partir de lo propuesto por Bardin (2002), donde se plantea que las lecturas propuestas en el estado del arte y en el de la cuestión permiten la determinación del concepto que desde el corpus de los resultados determina la elección específica en una construcción dialógica entre los pedagogos de los años treinta hasta la actualidad; se logra así identificar los conceptos claves y determinantes para la construcción de las inferencias que soportaron el análisis socio-crítico.
Bardin (2002), mediante el análisis de contenido, logra definir modelos de inferencia y metainferencia relacional, la cual resuelve mediando la aplicación de técnicas de interpretación cognoscitiva que permiten la ubicación en tiempo y espacio del conocimiento según el enfoque conceptual y teórico abordado. El análisis sistemático por objetivos logra establecer una ruta para el alcance de los propósitos del estudio, a partir de las siguientes fases: la primera es el preanálisis, que consolida los preconceptos con los que se involucraron los grupos de expertos (16 profesionales con nivel académico de doctorado); como insumo resultante, se generan los primeros acercamientos al currículo integrador. En esta fase se realiza una búsqueda y recolección de información, donde se eligen documentos que fomentan el análisis y la hipótesis y se aplican reglas de exhaustividad, representatividad, homogeneidad y pertinencia.
En la segunda fase, denominada el aprovechamiento del material, se realizó una clasificación de la literatura predominante dispuesta para la construcción del estado del arte sobre el concepto estudiado. El aporte del análisis reconoce un alto valor en la información complementaria, el desarrollo del cómo se aplica, qué información trae el mensaje, quién emite dicho mensaje y cuál es el receptor al que va dirigido, todo lo cual determina la pertinencia de dicha literatura seleccionada. Como tercera fase se encuentra el tratamiento de los resultados, que desde lo evidenciado en las Figuras 2 y 3 condensa la aplicación del currículo integrador como eje transversal para el fomento de I+D+I. Y en la fase final se presentan la inferencia y la interpretación resultante, de acuerdo con los objetivos del estudio.


Resultados
Se inicia el recorrido de resultados que se soportan desde el modelo curricular que propone Stenhouse (1998), en el cual la investigación es parte fundamental de la apuesta por currículos más dinámicos y eficaces desde tres elementos: cómo se deben establecer las competencias, cuál es el proceso de aprendizaje y cuál es el enfoque coherente del proceso de enseñanza mediante el análisis de la práctica para resolver problemas en situaciones complejas, sin dejar de lado la incorporación de problemas irresolubles, el uso de las ciencias fácticas, con la aplicación de enfoques sistémicos, el manejo de datos y la inclusión tecnológica.
En la apuesta por un escenario curricular enriquecido, desde el uso de la tecnología y su práctica como eje transversal en el reconocimiento de la mediación investigativa presente a nivel macro-, mesoy microcurricular, la figura 3 expone los diferentes conceptos en currículo oficial, operacional, oculto, nulo, extracurrículo, currículo abierto y cerrado, que conforman el denominado currículo integrador, que parte de la realidad, contexto, problemas y sistemas políticos en los cuales interviene, así como en las áreas de conocimiento que definen el campo amplio y específico de este tipo de currículo.
El papel del currículo integrador radica en la inclusión de las herramientas y los constructos con los cuales las mediaciones fortalecen el papel de la tecnología como doxa (preconcepto), episteme (conocimiento) y sophia (sabiduría), dispuestos al servicio del conocimiento, que facilitan la consolidación de redes personales y/o profesionales que se apropian de las TIC, las TAP y las TEP. En el currículo, esta reflexión sobre cuál es el resultado de aprendizaje propuesto, y cómo la investigación aporta a su entendimiento, se convierte en una estrategia directa de intervención en el plan formativo, tal como se observa en la Figura 4.

Los resultados de la revisión sobre la pertinencia de las interacciones curriculares establecen el impacto y la profundidad, que varían según el escenario donde se implementen y facilitan la identificación de actores que desde el nivel asociativo fortalecen la construcción de conocimiento vinculando la realidad y el contexto en la solución de problemáticas comunes de la sociedad.
Miyahira Arakaki (2009) afirma que el papel de la ruta de investigación formativa reconoce el valor de los planes de estudio que tienen hincapié en el perfil y el área de conocimiento en el cual se reflexiona; su cohesión en la profundización y fundamentación de los cursos asociados y complementarios entrega el gran propósito de la estructura cognitiva. No se puede confundir el papel de la formación en investigación de estudiantes y docentes con el propósito asociado a un eje transversal, dado que las competencias que se requieren para dar cuenta del rol que desarrolla en las prácticas permiten que la investigación impacte el desarrollo en su nivel básico, aplicado y experimental.
¿Cómo se realiza una aplicación de la investigación formativa con eficiencia y eficacia? La respuesta está en la corresponsabilidad del tutorado, en que los profesores deben entender que su papel ha de hacer hincapié en la gestión investigativa sin involucrar el método, el enfoque y la condición elegidos por el estudiantado, pero siempre incentivando, por parte del investigador, la indagación y rigurosidad constante.
Según Gómez (2007), existen términos de dedicación en las instituciones de educación superior que generan una distancia en sus resultados; algunas de ellas se declaran en investigación y otras en docencia; sin embargo, el propósito de cómo aportar a un estado de la cuestión entre el perfil del programa y el rol del currículo se fundamenta en el siguiente interrogante: ¿cómo lograr una cultura investigativa apropiada para el contexto y sus realidades? Se establece que la investigación presenta resultados de aprendizaje de curso articulados con el gran propósito que se plasma en los resultados de aprendizaje de programa, que están representados desde el perfil de egreso del estudiante, quien con sus acciones otorga significancia al conocimiento adquirido, siempre dependiente de la capacidad instalada, de los recursos institucionales y de programa disponibles para su uso, la infraestructura tecnológica y la mediación que fortalece la inclusión de las TIC, las TAC y las TEP.
Desde la perspectiva de Aguirre-García & Jaramillo-Echeverri (2008), los factores endógenos y exógenos del aula son escenarios académicos enriquecidos, aplicados y diversos para el desarrollo de los ambientes dispuestos para la construcción de conocimiento; no obstante, se requiere del estímulo y la mentoría de los profesores, quienes dan las pautas asociadas y los lineamientos de desarrollo que incentivan la búsqueda externa de actores y dinámicas del contexto. El currículo integrador se fortalece y nutre con la experiencia de la mediación pedagógica, y desde los niveles micro, meso y macro establecen los acuerdos por ciclos de formación (López-Rodríguez y López-Ordoñez, 2022).
Esta realidad genera diversos cuestionamientos: ¿cómo se aplica la investigación en el currículo para generar un valor agregado? Y ¿de qué forma se complementan las competencias, el proceso y el enfoque de aprendizaje en la formación de investigadores? Inicialmente, se debe identificar la ruta de investigación formativa con los resultados de aprendizaje dispuestos en el currículo; así mismo, se requiere establecer la relación planteada en los diseños curriculares sobre la competencia, los propósitos, objetivos y temáticas que garanticen un despliegue coherente con el alcance e intenciones didácticas.
Según Maldonado Pinto (2018), el establecer los lineamientos y directrices académicas incide en reconocer el papel de los niveles curriculares y sus componentes desde el macrocurrículo, que como eje global define los momentos de su aplicación, las competencias y los resultados de aprendizaje de programa. Por ello, el currículo integrador interactúa con los factores sociales, educativo, legales, políticos, ecológicos, estos desde el contexto regional y normativo, claramente identificado en el escenario geográfico de aplicación. En el nivel mesocurricular, se considera la propuesta desde las competencias y resultados de aprendizaje de curso y se muestran los temas y asociaciones que se derivan de un modelo desarrollado; mientras que en el nivel microcurricular se establecen los temas, subtemas, acciones, finalidades y despliegue, fuentes de conocimientos, y el valor de la realidad.
Para Ayala y Martínez (2017), un diseño curricular debe integrar el área de saber del conocimiento, la innovación asociada a la realidad, que busque soluciones y aportes a los factores cotidianos; por ello, se debe indagar y actuar sistemáticamente para actualizar de manera periódica los ambientes generados y sus relaciones. Esto garantiza que el currículo sea flexible y dinámico en el tiempo. Al respecto, se requiere preguntarse: cuando se aborda desde el currículo integrador, ¿qué condiciones institucionales se deben garantizar para la integración de los ejes transversales: lectura crítica, competencias informacionales y gestión del conocimiento?
Para Manso Perea (2018), el aplicar estos ejes y competencias desde el concepto informacional establece una apuesta formativa de la investigación en los estudiantes, su valor y su papel como líderes integradores de estos modelos; a partir de la experiencia educativa, se logra la interacción en la comunidad educativa al hablar de lectura mediante el fortalecimiento de esta como aporte significativo en el análisis crítico en la revisión del área estudiada, donde se reconoce un sistema mediado, desde la práctica, el saber y la experiencia.
¿Qué otro eje transversal sería pertinente en la contribución del desarrollo de competencias investigativas? Para dar respuesta al anterior interrogante, es importante reconocer los factores sociales, legales, económicos, educativos, ecológicos y políticos que establecen la competencia que se va a desarrollar desde un enfoque transversal. No se renuncia a limitar el conocimiento sino a la interpretación y validación de cada tema y subtema, a los modelos pedagógicos y sus aplicaciones.
Discusión
De acuerdo con los resultados, se infiere que el currículo como establecimiento dinámico integra las intencionalidades de formación desde los niveles macro, meso y micro; sin embargo, se debe incorporar la investigación como el eje de acople de conocimiento, que de manera transversal no interfiera en la formación sino en la consolidación del resultado de aprendizaje. Para Poveda-Aguja (2014), existe una reflexión profunda sobre cómo se transforma este conocimiento cuando se articulan procesos de mediación tecnológica.
Existen factores determinantes en el momento de asociar el currículo integrado como un proceso total, incluyendo los factores políticos, legales, sociales, económicos y ambientales; no obstante, la integración de procesos de investigación, desarrollo e innovación (I+D+I) en el currículo está sujeta a la forma de dinamizar de manera holística las capacidades instaladas, construidas desde el perfil y la realidad institucional. El apoyo de la tecnología proyecta los valores que permiten el fomento de resultados no contemplados en la planeación curricular. Como metainferencia, el uso de las TIC, las TAP y las TEP, centradas en una ruta de investigación formativa, permite y soporta la lógica de nuevos desarrollos, así como la consolidación de la apropiación social del conocimiento y el fortalecimiento de talento humano para la ciencia, la tecnología y la innovación.
El modelo pedagógico que direcciona el Proyecto Educativo Institucional debe invitar a resolver problemáticas articuladas en el currículo, sin dejar de lado el contexto de su desarrollo; para lograrlo, se requiere de estrategias metacognitivas que incorporen la transposición didáctica con rutas investigativas que consoliden ecosistemas de ciencia y tecnología, que dialoguen con los principios, competencias y asuntos centrales por los cuales fueron creados (Poveda Aguja y Vélez-Ramírez, 2019). Estos resultados se consolidan mediante la implementación de estrategias scientometrics, webometrics, altmetrics, bibliometrics, a fin de construir escenarios de I+D+I (CTI) que se establecen en su área de conocimiento.
Conclusiones
Una conclusión afectada en el estudio reconoce que el currículo es un elemento de construcción de investigación que de manera directa genera competencias y se articula con los resultados y rasgos distintivos reconocidos. El currículo integrador parte de la identificación de factores PESTLE (políticos, económicos, sociales, tecnológicos, legales y ecológicos), que no se deben subestimar desde los valores educativos, paradigmas humanistas, críticos, contextuales y su complejidad que se contextualiza según su realidad, recursos y posibilidades.
La transversalidad del currículo, como estrategia epistemológica, debe potenciar la conciencia social desde un marco de reflexión y acción, donde la enseñanza y el aprendizaje de los contenidos sociales generan un marco complejo que propone nuevos objetivos críticos y resolutivos que logran un valor agregado en la construcción de conocimiento. Esta relación, directamente proporcional con la madurez de la investigación en las instituciones universitarias, al generar su gestión del conocimiento, logra consolidar los actores, áreas y perfiles de actuación, diferenciando entre los conocimientos tácito y explicito con los que cuenta, para dar la articulación de los nuevos modelos de análisis de información, centrado en el pensamiento científico, académico y de innovación, pero con la mediación de las TIC, las TAC y las TEC.
Como lo presenta Roger Everett, la difusión de la innovación parte del papel universitario; según Balza-Franco (2016), los componentes y modelos de difusión de la ciencia, la tecnología y la innovación requieren de madurez, tiempo y canales o medios para articular el currículo. Fallas et al. (2014) plantean que una innovación es una idea, práctica u objeto que es percibido como nuevo por una unidad individual o de otro tipo de adopción, que, asociada a los currículos, en los niveles micro, meso y macro, se establecen propósitos comunes.
La innovación será percibida positivamente por los grupos sociales si es considerada previamente en comunidades con las mismas características y atributos, más allá de si es nueva en el mercado. Esta postura del cómo se logra difundir la innovación desde el acople tecnológico en la era de la información, aplicada en la generación de patrones para uso de los investigadores científicos, por medio de las redes tecnológicas permitirá alcanzar altos niveles de desarrollo y cooperación, muy importantes para iniciar la construcción de diseños curriculares que comprometan los niveles macro, meso y micro, mediante la identificación de los factores políticos, económicos, sociales, ecológicos y legales implicados.
Según Pérez y Fuentes (2016), el desarrollo de currículos debe establecer procesos de mejora continua desde su actualización, que otorguen un valor de focalización a partir del contexto, relacionando tendencias educativas y tecnologías que hacen del currículo integrador un reto por nivel de formación, porque su alcance se establece en cada etapa educativa, ya sea para la educación técnica, tecnológica, profesional o posgradual.
Referencias
Ackerman, D., & Perkins, D. N. (1989). Integrating thinking and learning skills across the curriculum. Interdisciplinary curriculum: Design and implementation, 1(2), 77-96.
Aguilar Nery, J. (2013). Enfoques epistemológicos de la investigación sobre desigualdades educativas en México, 19712010. Revista Mexicana de Investigación Educativa. 18(59), 1077-1101.
Aguirre-García, J. C., & Jaramillo-Echeverri, L. G. (2008). Consideraciones acerca de la investigación en el aula: más allá de estar a la moda. Investigación Pedagógica 11(1), 43-54.
Ausubel, D. (1983). Teoría del aprendizaje significativo. Fascículos de CEIF, 1(1-10).
Ayala, J. M., & Martínez, J. A. (2017). El diseño y la innovación en la formación de ingeniería, un análisis desde los perfiles de egreso de las cuatro universidades acreditadas institucionalmente del Valle del Cauca. Revista Educación en Ingeniería, 12(23), 9-20.
Balza-Franco, V. (2016). Formulación y diseño de un modelo de vigilancia tecnológica curricular en programas de ingeniería en Colombia. Revista de la Educación Superior, 45(179), 55-77.
Bardin, L. (2002). El análisis de contenido. Madrid: Akal.
Beane, J. (1991). Middle school: The natural home of integrated curriculum. Educational Leadership, 49(2), 9-13.
Brant, R. (1991). On interdisciplinary curriculum: A conversation with Heidi Hayes Jacobs. Educational Leadership, 49(2), 24-26.
Bruner, J. S. (1975). Early social interaction and language acquisition. London: Academic Press.
Downes, S. (2005). Una introducción al conocimiento conectivo. https://es.scribd.com/document/80792249/
Drake, S. M. (1991). How our team dissolved the boundaries. Educational Leadership, 49(2), 20-23.
Fallas, J. G., Aguilar, A. G., & Sancho, G. M. (2014). Evaluación de competencias y módulos en un currículo innovador: el caso de la licenciatura en diseño y desarrollo de espacios educativos con TIC de la Universidad de Costa Rica. Perfiles Educativos, 36(143), 67-85.
Fromm, J., Radianti, J., Wehking, C., Stieglitz, S., Majchrzak, T. A., & vom Brocke, J. (2021). More than experience? On the unique opportunities of virtual reality to afford a holistic experiential learning cycle. The Internet and higher education, 50, 100804.
Gómez, B. R. (2007). Conceptos y aplicaciones de la investigación formativa, y criterios para evaluar la investigación científica en sentido estricto. https://www.epn.edu.ec/
Green, L. C. (1991). Science-centered curriculum in elementary school. Educational Leadership, 49(2), 42-47.
Huang, B., Jong, M. S. Y., Tu, Y. F., Hwang, G. J., Chai, C. S., & Jiang, M. Y. C. (2022). Trends and exemplary practices of STEM teacher professional development programs in K-12 contexts: A systematic review of empirical studies. Computers & Education, 104577.
Jacobs, H. H. (1989). The growing need for interdisciplinary curriculum content. In H. H. Jacobs (Ed.), Interdisciplinary curriculum: Design and implementation (pp. 1-11). Alexandria, VA: Association for Supervision and Curriculum Development.
López-Rodríguez, C. E., & López-Ordóñez, D. A. (2022). Financial education in Colombia: challenges from the perception of its population with socioeconomic vulnerability. Economics & Sociology, 15(1), 193-204.
Maldonado Pinto, J. E. (2018). Metodología de la investigación social: paradigmas: cuantitativo, sociocrítico, cualitativo, complementario. Bogotá: Ediciones de la U.
Manso Perea, C. (2018). Competencias informacionales en Ciencias de la Salud: una propuesta formativa para estudiantes de grado en Enfermería Tesis doctoral. Universidad Complutense de Madrid, Madrid.
Maslow, A. H. (1943). A theory of human motivation. Psychological Review, 50(4), 370-396.
Miyahira Arakaki, J. M. (2009). La investigación formativa y la formación para la investigación en el pregrado. Revista Médica Herediana, 20(3), 119-122.
Mollet, D. (1991). How the Waldorf Approach changed a difficult class. Educational Leadership, 49(2), 55-56.
Novak, J. D. (1998). Conocimiento y aprendizaje. Los mapas conceptuales como herramientas facilitadoras para escuelas y empresas. Madrid: Alianza.
Núñez-Canal, M., de Obesso, M. D. L. M., & Pérez-Rivero, C. A. (2022). New challenges in higher education: A study of the digital competence of educators in Covid times. Technological Forecasting and Social Change, 174, 121270.
Ortiz-Hernández, E. (2006). Retos y perspectivas del currículo integrado. Revista de Educación de Puerto Rico (REduca), (21), 35-56.
Ouyang, F., & Jiao, P. (2021). Artificial intelligence in education: The three paradigms. Computers and Education: Artificial Intelligence, 2, 100020.
Pavlov, I. P. (1927). Conditioned reflexes. Oxford: Oxford University Press.
Pérez, O. G., & Fuentes, E. L. (2016). Clasificación de la actividad científica estudiantil en la educación médica superior. Educación Médica, 17(2), 55-60.
Piaget, J. (1979). Introducción a la epistemología genética. Buenos Aires: Paidós.
Poveda Aguja, F. A., & Vélez-Ramírez, A. C. (2019). Implementación de estrategias scientometrics, webometrics, altmetrics, bibliometrics en una IES que oferta programas académicos de modalidad a distancia, construyendo escenarios de I+ D+ I (CTI), 2017-2018. Entorno, (67), 189-206.
Poveda-Aguja, F. A. (2014). Reflexión, acción y transformación en la enseñanza aprendizaje en docentes y estudiantes de las instituciones educativas beneficiarias del Programa Computadores para Educar con la inclusión de las tecnologías de la información y comunicación. Revista Virtual Universidad Católica del Norte, (43), 161-179.
Ramírez, A. M. (2014). La construcción cultural del currículo: reflexiones en clave latinoamericana. Revista Ensayos Pedagógicos, 9(2), 17-47.
Roman, M., & Plopeanu, A. P. (2021). The effectiveness of the emergency eLearning during COVID-19 pandemic. The case of higher education in economics in Romania. International Review of Economics Education, 37, 100218.
Siemens, G. (2004). Conectivismo: una teoría de aprendizaje para la era digital. https://ateneu.xtec.cat/
Skinner, B. F. (1975). Sobre el conductismo. Barcelona: Fontanella.
Stenhouse, L. (1998). La investigación como base de la enseñanza. Londres: Morata.
Thorndike, L. (1940). Educación primaria y secundaria en la Edad Media. Espéculo, 15(4), 400-408.
Torres-Miranda, T. (2020). En defensa del método histórico-lógico desde la Lógica como ciencia. Revista Cubana de Educación Superior, 39(2).
Turing, A. (1950). Computing machinery and intelligence-AM Turing. Mind, 59(236), 433-441
Vars, G. (1991). Integrated curriculum in historical perspective. Educational Leadership, 49(2), 14-15.
Vigotsky, L. S. (1979). El desarrollo de los procesos psicológicos superiores. Barcelona: Grijalbo.
Watson, J. B. (1913). Imagen y afecto en el comportamiento. Revista de Filosofía, Psicología y Métodos Científicos, 10(16), 421-428.
Xin, X., Shu-Jiang, Y., Nan, P., ChenXu, D., & Dan, L. (2022). Review on A big data-based innovative knowledge teaching evaluation system in universities. Journal of Innovation & Knowledge, 7(3), 100197.
Žalėnienė, I., & Pereira, P. (2021 ). Higher education for sustainability: A global perspective. Geography and Sustainability, 2(2), 99-106
Notas
Notas de autor
*Autor de correspondencia: Campo Elías López-Rodríguez, correo electrónico: clopezr3@uniminuto.edu.co