Reportes de investigación
Intención de emprender socialmente en estudiantes de universidades públicas de la frontera norte de México
Intention of social entrepreneurship in students at public universities in Mexico’s Northern border
Intención de emprender socialmente en estudiantes de universidades públicas de la frontera norte de México
IE Revista de Investigación Educativa de la REDIECH, vol. 12, e1112, 2021
Red de Investigadores Educativos Chihuahua A. C.

Recepción: 23 Septiembre 2020
Aprobación: 17 Agosto 2021
Publicación: 01 Septiembre 2021
Resumen: Esta investigación tiene por objetivo analizar los factores que impactan a la intención de emprender socialmente en los estudiantes de las universidades públicas de la zona fronteriza del noreste de México. El fenómeno de estudio se abordó desde el enfoque cuantitativo causal, recabando la información mediante la aplicación de la encuesta de Intención de Emprender Socialmente compuesta por 30 reactivos. Entre los principales hallazgos se encontró que la obligación moral y la autoeficiencia social empresarial afectan positiva y significativamente la intención social emprendedora. Por otra parte, la empatía y el apoyo social percibido no muestran significancia estadística, evidencia de la poca relevancia en la muestra. El presente estudio muestra los elementos que las instituciones de educación superior deben desarrollar para fomentar la formación de emprendedores sociales que coadyuven a la atención de sectores marginados.
Palabras clave: emprendimiento social, intención social emprendedora, Teoría del Comportamiento Planeado.
Abstract: This research aims to analyze the factors that impact the intention of social entrepreneurship in students at public universities in Mexico’s Northeastern border area. The study phenomenon was approached from a causal quantitative approach, gathering information through the application of the Intention of Social Entrepreneurship survey composed of 30 items. Among the main findings, it was found that moral obligation and corporate social self-efficiency affect entrepreneurial social intention positively and significantly. On the other hand, empathy and perceived social support do not show statistical significance, evidence of little relevance in the sample. This study shows the elements which higher education institutions must develop to promote the training of social entrepreneurs who help to serve marginalized sectors.
Keywords: social entrepreneurship, entrepreneurial social intention, Theory of Planned Behavior.
Introducción
El emprendimiento desempeña un papel primordial dentro del desarrollo de la sociedad, prueba de ello es que la creación de empresas fomenta el empleo, aportando a la prosperidad de las familias y generando competencia económica (Sáenz y López, 2015; Barba-Sánchez y Atienza-Sahuquillo, 2017). La persona que lleva a cabo el acto de emprender es el emprendedor y, de acuerdo con la literatura, se diferencian distintos tipos en función de su misión, clasificándose en emprendedor comercial, institucional, cultural y social (Dacin, Dacin y Matear, 2010).
El principal interés de este estudio versa sobre el emprendedor social, sin embargo, para contextualizar su papel es necesario describir al tipo de emprendedor más convencional, el comercial, el cual se refiere a aquellos individuos que desarrollan negocios mediante la innovación en el mercado (Schumpeter, 1934). La literatura los describe como creativos, orientados al riesgo, optimistas y apasionados, con la misión de crear valor y riqueza, en otras palabras, su operación se basa en lucrar con los recursos físicos, intelectuales, humanos y productivos (Dacin, Dacin y Matear, 2010).
Por otro lado, el emprendedor social utiliza los principios y modelos de negocios del emprendimiento comercial para resolver problemas sociales. El proceso de emprender socialmente es llevado a cabo en organizaciones con y sin fines de lucro, diferenciándose mediante su objetivo principal, el cual es generar un cambio social y/o bienestar, anteponiéndolo al beneficio económico (Dacin, Dacin y Matear, 2010).
El emprendimiento social surge como un medio para abordar las necesidades socioeconómicas no satisfechas de la sociedad (Shaw y Carter, 2007), generando un impacto con valor social, a diferencia de la forma tradicional del emprendimiento, cuyo objetivo es generar beneficios financieros (Mair y Martí, 2006; Austin, Stevenson y Wei-Skillern, 2006).
El término “valor social” hace referencia a la búsqueda del progreso y la creación de mejoras sociales duraderas para aquellos individuos que han sido excluidos por la actividad económica tradicional (Dees, 1998), de tal modo que, con el paso del tiempo, el emprendimiento social ha logrado desarrollar modelos de negocios rentables en el largo plazo (Mirvis y Googins, 2018).
En los últimos años, el término de “emprendimiento social” ha captado un mayor interés por investigadores de diversas áreas, así como de organizaciones públicas y privadas (Bacq y Janseen, 2011; Kuratko, McMullen, Hornsby y Jackson, 2017); no obstante, se pueden encontrar conceptos relacionados con el tema desde la década de 1970, aunque se llevó a la práctica hasta la década de 1980, y fue hasta finales del siglo XX cuando su estudio tuvo una mayor proliferación (Félix, 2011; El-Ebrashi, 2013).
El contexto mundial actual ha experimentado constantes cambios económicos y sociales, los cuales han generado o han mostrado condiciones de pobreza, malnutrición, desigualdad social, problemas de salud, barreras para la inclusión, entre otras (Brieger y De Clercq, 2019). El emprendimiento social es la alternativa para la atención de las múltiples problemáticas de la sociedad de una forma creativa e innovadora con el mismo ímpetu que un emprendedor comercial llevaría a cabo sus negocios (Dees, 2007).
El emprendimiento social actúa dando soluciones donde las instituciones y políticas públicas no han podido resolver las demandas de la sociedad, especialmente de grupos vulnerables, con efectividad comprobada (Mair y Martí, 2006). Lo anterior ha originado que servidores públicos, así como universidades y público en general, se interesen en este campo emergente (Dees, 2007; Martin y Osberg, 2007).
Las instituciones de educación superior (IES) se han interesado en fomentar el emprendimiento en sus alumnos mediante la creación de programas de estudio que incluyen este enfoque para desarrollar una cultura de emprendimiento en los universitarios (Sáenz y López, 2015). De esta manera, el desarrollo de emprendedores sociales se enfrenta a un reto relacionado con el modelo educativo tradicional en México, el cual prioriza la versión tradicional del emprendimiento, centrando esfuerzos en privilegiar el resultado económico sobre cualquier otro aspecto (Medrano, Sandoval y Tavera, 2017).
Dentro de las IES debe fomentarse no solo el emprendimiento comercial sino también el social, al ser este último una valiosa herramienta para hacer frente a las problemáticas de aquellos grupos menos favorecidos de la sociedad, mediante la puesta en práctica del cambio social y el desarrollo comunitario (Korsgaard, 2011; Abu-Saifan, 2012), transformando a las IES en un generador importante de emprendedores con fines diversos para el país.
En el contexto latinoamericano, países como Chile y Colombia tienen constituido su fondo de emprendimiento e innovación en el ámbito social y cuentan con especialistas que se encargan de apoyar a las nuevas empresas sociales. En Colombia el emprendimiento y la innovación social han tenido un rápido desarrollo y un gran reconocimiento internacional en pocos años, con significativas aportaciones y esfuerzos de diversos actores como gobiernos locales y nacionales, fundaciones y empresas privadas (BID, 2016).
De acuerdo con el Consejo Nacional de Evaluación de la Política de Desarrollo Social (Coneval), el entorno en México presenta condiciones similares, estimando 56.7% de la población en situación de pobreza en el año 2020, en tanto que el último reporte de evaluación de rezago social indica que en el 2018, 19.8% de la población carecía de servicios básicos y 20.4% de los hogares tenía a un menor con mala alimentación (Coneval, 2020), y es de destacar que, como país, no es reconocido como una economía que denote una fuerte presencia de emprendimientos sociales. Aun así, el Banco Interamericano de Desarrollo (BID) muestra que México alberga ejemplos de empresas sociales exitosas que marcan la diferencia, como lo son “Sistema Bibolsa” y “Échale a tu casa”, las cuales han atendido carencias sociales como la falta de sistemas de drenaje, así como de una vivienda digna a precios asequibles, empoderando a agricultores, ofreciendo soluciones sostenibles y dando empleo local (BID, 2016).
Parte de la situación descrita consiste en el desconocimiento de los aspectos que anteceden la acción del emprendedor social para identificarlas e impulsarlas para que dentro del proceso de emprender se pase de la intención a la acción, razón por la cual esta investigación tiene como objetivo de investigación “Analizar los factores que impactan en intención social emprendedora presente en estudiantes universitarios en las instituciones de educación superior públicas de la zona fronteriza del noreste de México”.
Para dar cumplimiento al objetivo de investigación trazado, el presente artículo se estructura de la siguiente manera: posterior a esta introducción se encuentra el marco teórico, en donde se discuten los argumentos teóricos en que se sustenta la investigación. En la sección tres se describe el método desarrollado para la obtención de los resultados empíricos, mismos que se muestran en la sección cuatro. La discusión y las conclusiones se presentan en las secciones cinco y seis, respectivamente. Finalmente se incluyen las referencias bibliográficas del trabajo.
Marco teórico
El emprendimiento social es el proceso de resolución de problemas, de forma innovadora y sostenible, llevado a cabo por un emprendedor, quien toma conciencia de un problema social (Irengun y Arikboga, 2015). El objetivo principal del emprendimiento social es crear un valor social, por lo que se pensaría que el aspecto económico no se considera, sin embargo, varios autores consideran que el emprendimiento social también crea valor económico obteniendo ganancias como un producto o servicio derivado de la atención a la problemática social que deciden enfrentar y resolver, con el cual logra la sustentabilidad de la empresa (Hervieux, Gedajlovic y Turcotte, 2010; Dacin, Dacin y Tracey, 2011; Abu-Saifan, 2012).
Zahra, Gedajlovic, Neubaum y Shulman (2009) sostienen que los emprendedores sociales son personas con valores, capacidades y habilidades con los cuales se sienten atraídos en la búsqueda de oportunidades que creen valor social de una forma innovadora. Abu-Saifan (2012) menciona una serie de características únicas del emprendedor social, como liderazgo, responsabilidad, visión, es sensible y empático.
Por su parte, Mair y Noboa (2006) sostienen que la empatía, el juicio moral, la habilidad para cumplir con sus objetivos y las redes de apoyo son esenciales para el emprendedor. Estos últimos autores emplearon la Teoría del Comportamiento Planeado para analizar la intención de emprender socialmente, razón por la cual será revisada para el desarrollo de esta investigación.
Teoría del Comportamiento Planeado e intención de emprender socialmente
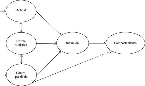
La mayoría de los estudios citados en investigaciones académicas relacionadas con la actitud emprendedora corresponden a Ajzen (1991) por su Teoría del Comportamiento Planeado (TPB, Theory of Planned Behavior) (ver figura 1), la cual señala que la conducta es determinada por las intenciones de los individuos, las cuales son factores motivantes que ejercen influencia en ella. La actitud hacia el comportamiento muestra la valoración positiva y negativa que el individuo tiene con respecto a adoptar una determinada conducta. Este determinante se verá influenciado por los antecesores de los individuos, por la influencia o presión social que el sujeto percibe para realizar una conducta, por el grado de facilidad o dificultad percibida (Ajzen, 1991; Asghar, Hakkarainen y Nada, 2016).
La TPB contribuye a la comprensión de las conductas empresariales, ya que la intención y el control percibido del comportamiento son predictores significativos en la conducta de un individuo, los cuales sirven para determinar si la persona se involucra en la creación de nuevas empresas (Kautonena, van Gelderen y Tornikoskic, 2013). Los determinantes propuestos en la TBP pueden verse afectados por diversos factores o antecedentes, tales como personales y psicológicos, demográficos, sociológicos, del entorno, valores esperados, variables situacionales y las características organizacionales (El-Ebrashi, 2013).
Mair y Noboa (2006) propusieron un modelo basado en el trabajo de Ajzen (1991) y de Shapero y Sokol (1982) sobre la formación de intenciones del comportamiento para crear una empresa de índole social, en el cual introdujeron variables como empatía, obligación moral, autosuficiencia y apoyo social como antecedentes destacados en dicha formación; las intenciones de establecer una empresa social se desarrollan a partir de las percepciones de conveniencia, que se ven afectadas por actitudes emocionales y cognitivas, y por percepciones de viabilidad. Al mencionado modelo, Hockerts (2017) añade la experiencia previa con organizaciones sociales como un nuevo antecedente de las intenciones de emprendimiento social.
En el modelo propone que las intenciones de establecer una empresa social parten de las percepciones de deseabilidad, las cuales se ven afectadas por actitudes emocionales y cognitivas, como la empatía o la obligación moral, así como de percepciones de viabilidad que son instigadas por factores habilitantes, como la autoeficiencia y el apoyo social (Mair y Noboa, 2006).
La empatía se refiere a la capacidad de adoptar la perspectiva de otras personas y la consideran como un requisito básico de todo comportamiento social (Hass, 1984). Los individuos que tienen empatía están más adaptados a las sutiles señales sociales que indican lo que otros necesitan o quieren (Goleman, 2010). Mair y Noboa (2006) la definen como la capacidad de reconocer intelectualmente y compartir emocionalmente las emociones o sentimientos de los demás.
Por otra parte, la obligación moral es el proceso cognitivo que motiva a un individuo a ayudar a otros en busca de un bien común (Mair y Noboa, 2006). Este concepto se ha empleado para explicar la respuesta de ayuda que se brinda a los demás. La autoeficacia se refiere a la creencia de las personas en sus capacidades para movilizar la motivación, los recursos cognitivos y los cursos de acción necesarios para ejercer control sobre los eventos en sus vidas (Mair y Noboa, 2006).
El apoyo social se relaciona con resultados tangibles y recursos potenciales que un individuo obtiene al conocer a otros individuos, al ser parte de una red social con ellos o simplemente por ser conocido por ellos y tener una buena reputación. El apoyo social es un factor habilitador en el proceso de emprendimiento social, ya que facilita la provisión de recursos necesarios para crear una empresa (Mair y Noboa, 2006).
El modelo de Hockerts (2017) añade la experiencia previa con organizaciones sociales como un nuevo antecedente de las intenciones de emprender socialmente (ver figura 2). Lo anterior debido a que se supone que tales experiencias generan familiaridad con el tipo de problemas que las empresas sociales intentan resolver, haciendo más probable la formación de intenciones para resolver estos problemas. Los resultados del estudio muestran que los individuos con experiencia previa en temas sociales tienden a tener mayor intención de emprendimiento social.
Desarrollo de hipótesis
Para cumplir con el objetivo de investigación de analizar las dimensiones que integran la intención social emprendedora se recurrió al modelo de Mair y Noboa (2006). Para ello se analizó evidencia empírica, encontrando que existen investigadores que han señalado la empatía como una característica de los emprendedores sociales (Dees, 2012; Mair y Noboa, 2006). La empatía social se puede dividir en dos elementos: la capacidad de imaginar los sentimientos de una persona marginada y la tendencia a reaccionar positivamente hacia esa persona (Hockerts, 2017). La empatía ha avanzado como un predictor del comportamiento social empresarial debido a su papel como un motivador prosocial caracterizado por tener otra orientación y una emocional conexión con otras personas en sufrimiento (Miller, Wesley y Williams, 2012). La empatía como impulsor de las intenciones empresariales sociales también ha sido hipotetizada por otros investigadores de emprendimiento social (Groch, Gerdes, Segal y Groch, 2012). Dentro del contexto de la educación para el emprendimiento social, Smith, Kickul y Coley (2010) sugieren que los estudiantes que participan en simulaciones educativas pueden aumentar sus niveles de empatía, por lo que se establece la siguiente hipótesis:
H1: La empatía afecta positiva y significativamente a la intención emprendedora social del estudiante universitario.
El segundo constructo asociado con el comportamiento empresarial social es un mayor sentimiento de obligación moral de ayudar a las personas marginadas. La obligación moral se refiere a la medida en que los individuos se sienten moralmente obligados a abordar los problemas de los grupos socialmente marginados como resultado de los valores percibidos y las normas morales de la sociedad. Mair y Noboa (2006) han incluido la dimensión moral en su modelo como un aproximado de lo que la TPB llama “normas sociales percibidas”. Múltiples académicos han sugerido que el sentido de la obligación moral de ayudar a las personas marginadas a satisfacer sus necesidades humanas básicas es un antecedente del formato de la intención empresarial social (Nga y Shamuganathan, 2010; Miller, Wesley y Williams 2012). Los profesionales del emprendimiento social sugieren que un sentido de imperativos morales/ética (Miller, Wesley y Williams, 2012) debe ser incluido en la enseñanza del emprendimiento social. Adoptando una perspectiva de la teoría de las redes sociales, Gamble y Moroz (2014) avanzan en la construcción de la orientación de la misión social como una característica esencial de los emprendedores sociales, por lo cual se definió la siguiente hipótesis:
H2: La obligación moral afecta positiva y significativamente a la intención emprendedora social del estudiante universitario.
Por otro lado, la autoeficacia empresarial social describe las percepciones de un individuo sobre su capacidad para contribuir al cambio social a través del comportamiento empresarial social a pequeña escala. Mair y Noboa (2006) sugieren que una alta autoeficacia permite a una persona percibir la creación de una empresa social como factible, lo que afecta positivamente la formación de la intención conductual. Hockerts (2017) sostiene que la autoeficacia empresarial social tiene una función particularmente pronunciada porque los problemas sociales tienden a ser percibidos de gran escala que las personas pueden dudar de su capacidad para tener algún impacto. De manera similar, Smith y Woodworth (2012) proponen que, en la construcción de emprendimientos sociales, la autoeficacia debe ser un elemento crucial de la educación para el emprendimiento social.
H3: La autoeficiencia afecta positiva y significativamente a la intención emprendedora social del estudiante universitario.
Finalmente, al evaluar la viabilidad de una acción, las personas no solo consideran su propia eficacia sino también la presencia de sistemas de apoyo y redes que los ayudarán a lograr el resultado deseado (Hockerts, 2017). La existencia de sistemas y redes de apoyo es otro predictor importante de la formación de intenciones, como se ha demostrado ampliamente en la literatura sobre emprendimiento (Davidsson y Honig, 2003). “Se requiere de apoyo social [...] para desencadenar la formación de intenciones de comportamiento para establecer una empresa social”, por lo tanto, es un antecedente lógico de emprendimiento social, como lo sugieren Mair y Noboa (2006). El papel del apoyo percibido es particularmente relevante cuando se considera el emprendimiento social en entornos con recursos limitados, como suele ser el caso en países en desarrollo (Hockerts, 2019).
H4: El apoyo social percibido afecta positiva y significativamente a la intención emprendedora social del estudiante universitario.
Método
El diseño metodológico utilizado en esta investigación es de enfoque cuantitativo con alcance explicativo y causal. Con lo anterior se busca determinar si la educación en temas de emprendimiento social influye en la formación de un perfil de emprendedor social en los estudiantes universitarios, además de identificar si los atributos propios de un emprendedor social solo están presentes en estudiantes que han tenido una formación previa en emprendimiento social. El diseño será no experimental transversal, se ejecutará en una sola etapa y hará uso de datos de fuentes primarias.
Población, muestra e instrumento de recolección de datos
La unidad de análisis se encuentra compuesta por estudiantes de nivel superior y posgrado de IES en cuyo plan de estudio están ofertadas materias relacionadas con el emprendimiento. Bajo este criterio, la población delimitada, para la realización de la investigación, son los estudiantes de nivel superior y posgrado, cuyos programas educativos en su plan de estudios incluyan materias relacionadas con el emprendimiento, sustentabilidad y/o responsabilidad social en universidades localizadas en la zona fronteriza del estado de Tamaulipas. Los datos de la población han sido proporcionados por las universidades a través de la información pública que comparten en su página electrónica; se determinó una población de 37,000 estudiantes. Una vez que se determina la población, la fórmula para determinar la muestra sería la siguiente:

Donde:
n = Tamaño de la muestra
N = Tamaño del universo
z = Valor asentado en las tablas estadísticas que garantiza realizar estimaciones (95%)
p = Estimación de la proporción de interés (50%)
q = Varianza de la población (50%)
e = Error relativo máximo esperado (5%)
Sustituyendo en la fórmula:

Resultando un total de 376 encuestas a aplicar. Para la recopilación de los datos primarios se procedió a aplicar un cuestionario diseñado y validado por Hockerts (2015), mismo que fue solicitado al autor, dando su anuencia para su aplicación. Dicho instrumento se compone de un total de 23 reactivos que engloban las dimensiones para la identificación de un perfil emprendedor social. Se añadió un apartado inicial con seis cuestionamientos necesarios para la identificación y antecedentes de los universitarios encuestados. Además se adicionó una pregunta para conocer si el encuestado ha asistido o tomado algún curso, taller o diplomado ofrecido por su universidad en torno al emprendimiento social, con la finalidad de cumplir con un objetivo establecido, lo que da un total de 30 reactivos. El cuestionario está diseñado en escala Likert de cinco puntos para su fácil aplicación.
Resultados
Entre los datos descriptivos recabados, se tuvo que el 90% de los sujetos corresponden al nivel de estudio licenciatura, mientras que el 6% a programas de maestría y el restante a nivel doctorado. Otra estadística relacionada a la anterior es que el 64.5% de los encuestados tiene una edad entre los 20 a 22 años. El rango de edades de la muestra es de 18 a 52 años. Así mismo, el 49.8% de los encuestados se identificó con género masculino, mientras que el 50.2% correspondió al género femenino.
Por otro lado, para determinar los elementos que componen cada variable (Empatía, Obligación moral, Autoeficiencia, Apoyo social e Intención social emprendedora) se realizó un análisis factorial. Los resultados indican una correcta adecuación muestral medida por el KMO (0.869), y la prueba de esfericidad de Bartlett muestra significancia estadística (0.000).
Además, el análisis factorial muestra la conformación de tres componentes que cumplen con el criterio de autovalor mayor a 1, que en conjunto representan el 58.27% de la varianza total explicada. La tabla 1 contiene la matriz de componentes rotados y el análisis de fiabilidad.
| Matriz Factorial | Análisis de Fiabilidad | |||
| Ítem | Factor 1 | Factor 2 | Factor 3 | 0.912 |
| E1 | 0.276 | 0.636 | 0.262 | |
| E3 | 0.319 | 0.729 | 0.190 | |
| E5 | 0.159 | 0.767 | 0.147 | |
| OM1 | 0.716 | 0.264 | 0.202 | 0.890 |
| OM2 | 0.662 | 0.090 | 0.159 | |
| OM3 | 0.610 | 0.364 | 0.195 | |
| OM4 | 0.591 | 0.250 | 0.173 | |
| A1 | 0.122 | 0.194 | 0.896 | 0.833 |
| A2 | 0.190 | 0.227 | 0.651 | |
| A3 | 0.321 | 0.128 | 0.639 | |
De los 20 ítems que conforman las variables independientes del estudio, seis fueron eliminadas al no cumplir con las cargas factoriales necesarias. Además, se optó por eliminar cuatro ítems inversos debido a que el instrumento también contenía su versión afirmativa, lo que ocasionaba contemplar dos veces el mismo elemento, por lo que diez ítems conformaron los factores respectivos. Los factores resultantes del estudio fueron Empatía, Obligación moral y Autoeficiencia, esto significa que solo estas tres se encuentran presentes en la unidad de análisis empleada.
Respecto a la variable dependiente Intención social emprendedora, se conformó un factor que explica el 50.75% de la varianza total compuesta por tres ítems. El análisis de fiabilidad corresponde a un 0.833 medido a través del Alfa de Cronbach. Una vez obtenida la conformación de las variables de estudio se realizó un análisis de correlación de Spearman, los resultados se presentan en la tabla 2.
| Empatía | Obligación moral | Autoeficiencia | Intención social emprendedora | ||
| Empatía | Coeficiente de correlación | 1.000 | |||
| Sig. (bilateral) | . | ||||
| Obligación moral | Coeficiente de correlación | .509** | 1.000 | ||
| Sig. (bilateral) | 0.000 | . | |||
| Autoeficiencia | Coeficiente de correlación | .128* | .270** | 1.000 | |
| Sig. (bilateral) | 0.030 | 0.000 | . | ||
| Intención social emprendedora | Coeficiente de correlación | .412** | .457** | .340** | 1.000 |
| Sig. (bilateral) | 0.000 | 0.000 | 0.000 | . |
Como se puede observar, se arrojó una correlación significativa y positiva entre las variables independientes sobre la variable dependiente en los niveles 0.01 y 0.05, respectivamente. Adicionalmente, se presentan correlaciones parciales entre las variables independientes, por lo cual habrá que realizar análisis para descartar la presencia de multicolinealidad. La tabla 3 muestra los resultados obtenidos del análisis de regresión lineal múltiple.
| Variable | Coeficiente | Desv. Error | t | Sig | VIF |
| Empatía | -.091 | .058 | -1.561 | 0.120 | 1.527 |
| Obligación moral | .206 | .067 | 3.071 | 0.002 | 1.553 |
| Autoeficiencia | .309 | .067 | 4.611 | 0.000 | 1.362 |
| Sig del modelo | 0.000 | ||||
| R2 | .148 |
El modelo conformado resulta estadísticamente significativo y con un coeficiente de determinación de 0.148. Por otra parte, el análisis del factor de inflación de la varianza (VIF) muestra valores muy por debajo de 10, por lo que se asume que no se presenta multicolinealidad en el modelo. Por tal motivo se procede a analizar los resultados de cada variable individual.
Los resultados muestran que la variable Empatía no cuenta con la significancia estadística adecuada (p valor > 0.050), por lo que la H1 no presenta evidencia que la respalde. La variable Obligación moral muestra un coeficiente positivo (coeficiente de 0.206) y significativo (p valor < 0.05), por lo que la H2 se ve respaldada por el resultado empírico. Finalmente, la variable Autoeficiencia muestra un efecto positivo (coeficiente de 0.309) y estadísticamente significativo (p valor < 0.05).
Cabe hacer mención de que, puesto que el análisis factorial no confirmó la existencia de un factor asociado con el Apoyo social, no hay evidencia que permita contrastar la H4, por lo que se descarta del estudio.
Discusión de los resultados
Los resultados empíricos obtenidos permitieron cumplir el objetivo del estudio, en otras palabras, se analizaron los factores que impactan en la intención de emprender socialmente por estudiantes de instituciones de educación superior en la frontera noreste de México. No obstante, se debe de realizar un análisis y debate respecto a los precedentes empíricos sobre los cuales se basa este trabajo. En función de lo anterior, Mair y Noboa (2006) y Hockerts (2017) comprobaron cuatro elementos que impactan la intención social emprendedora. Sin embargo, de acuerdo con los resultados empíricos de esta investigación, en el estado de Tamaulipas solamente se pudo comprobar la presencia de tres factores que impactan en la intención de emprender socialmente, los cuales son la empatía, la obligación moral y la autosuficiencia.
De los tres factores, solo la obligación moral y la autoeficacia impactan de manera positiva y significativa en la intención de emprender socialmente, en tanto que la empatía no presentó significancia estadística suficiente que respalde su efecto en la variable dependiente.
A pesar de la falta de significancia estadística de la variable Empatía, llama la atención que muestra un signo contrario en su coeficiente al establecido en la H3. Sin embargo, el resultado negativo entre la empatía y la intención social emprendedora ya se ha obtenido en investigaciones anteriores, Ernst (2011) encontró una relación negativa (-.178) y muy significativa (0.042**), la cual en este caso significó que cuanto mayor sea el nivel de empatía menos atractivos son los individuos para desarrollar la carrera profesional de emprendedor social. Por otra parte, Lacap, Mulyaningsih y Ramadani (2018) encontraron una relación negativa entre la empatía y la intención social emprendedora (-.150), con una significancia de (0.386*), similar al resultado obtenido en esta investigación.
La inconsistencia en los resultados encontrados en la literatura invita a profundizar en el estudio de la empatía como elemento que afecta la intención de emprender socialmente. La respuesta a esta mezcla de evidencia puede encontrase en el contexto del estudio, debido a que Hockerts (2017) y Mair y Noboa (2006) desarrollan sus estudios en economías de primer mundo, mientas que Lacap, Mulyaningsih y Ramadani (2018) lo efectúan en Indonesia y Filipinas, economías similares a la mexicana. En razón de lo anterior, los problemas sociales que atienen el tipo de emprendimiento analizado son diametralmente distintos entre tipos de economía, tanto en cantidad como en la esencia de las problemáticas sociales a las que enfrentan los países emergentes.
Cabe hacer mención de que en el presente estudio no se pudo comprobar la existencia del apoyo social percibido, por lo que se imposibilita probar la H1. No obstante, el análisis estadístico previo de los ítems que pretendían conformar dicho factor presentaba un rango de valores más bajos y altos que las demás, contando con gran cantidad de valores atípicos, además de que cada ítem tendía a dispersarse entre los demás factores encontrados con cargas sumamente bajas.
De lo anterior surge la relevancia de las instituciones, especialmente en las de educación superior, puesto que deben ser catalizadores de la actividad emprendedora y dar soporte a la figura del emprendedor. No obstante, el comportamiento del apoyo social percibido denota la carencia de un ecosistema para el emprendimiento social, al enfrentarse el emprendedor social a la falta de infraestructura, sistemas o redes de acompañamiento, muy al contrario del emprendimiento tradicional, en el cual sí resulta positivo y significativo, como lo demuestran diversas investigaciones como González, Ríos-Manríquez y Arteaga (2019), Palma-Ruiz, Serrano-Bedia y López-Fernández (2019) y Sánchez, Zerón y De la Garza (2017).
Lo anterior abre una oportunidad para las IES debido a que, el emprendimiento social atiende problemáticas no resueltas por la institucionalidad, las universidades pueden convertirse en ese respaldo e incubadora que las instituciones gubernamentales no representan para estos emprendedores particulares.
Conclusiones
La principal contribución del presente estudio se relaciona con las implicaciones prácticas que los resultados sugieren acerca de los esfuerzos encaminados a aumentar la intención social emprendedora en los estudiantes universitarios en el noreste de México, además de remarcar elementos necesarios para detonar la actividad de creación de empresas sociales y la deficiencia de apoyo para consolidar la actividad. En este sentido, resalta la falta de apoyo social que perciben los emprendedores para tener la intención de emprender socialmente, que sí perciben los emprendedores tradicionales, por lo que se puede considerar como un inhibidor de la actividad.
No obstante, es necesario remarcar que el estudio se delimitó a una zona geográfica, por lo que será conveniente expandir la muestra del estudio para tener un panorama más amplio del fenómeno, además de que los resultados mostrados pueden ser comparados con los obtenidos por investigaciones similares para contrastar la evidencia empírica.
Otro aspecto a considerar es que los resultados consideran el aspecto intrínseco a la personalidad del emprendedor para predecir el comportamiento emprendedor, por lo que sería de interés en posibles futuras investigaciones incluir otras perspectivas que también se emplean para abordar la intención emprendedora tradicional, como son los factores del entorno.
Finalmente, como adición a las futuras líneas de investigación mencionadas, se propone la inclusión de terceras variables que tengan una influencia en el fenómeno, como el caso de la experiencia previa, tanto de emprendimiento como de problemáticas sociales, así como los conocimientos técnicos del individuo (Hockerts, 2019; Jaimes-Millán, Jaramillo-Jaramillo y Pérez-Chávez, 2017; Sánchez, 2009).
La ausencia del apoyo social percibido quizás se deba a que los estudiantes universitarios no identifican la existencia de sistemas y/o redes de apoyo que puedan colaborar en el desarrollo de su intención social emprendedora, ya que al ser modelos de negocios poco convencionales, se requiere del apoyo social, conocimiento previo, o experiencia en impactos sociales, lo cual les permita fortalecer y desarrollar su intención de comportamiento a emprender socialmente a través de la configuración de una empresa social (Mair y Noboa, 2006), aunque es un antecedente observado para el emprendimiento social, sobre todo en entornos con recursos limitados como los casos de países como Colombia y Bangladesh, entre otros (Hockerts, 2019).
Es notable identificar que el estado de Tamaulipas, región fronteriza con un extenso territorio, presenta problemáticas sociales dispersas y diversas, en donde el estudiante universitario no identifica oportunidades claras para emprender socialmente, lo cual deja a la reflexión a las instituciones y colectivos sociales la desconexión para crear empatía en las problemáticas del territorio. Por ello, para que las IES se conviertan en generadoras de innovaciones sociales y emprendimientos sociales, deben de adoptar prácticas que fomenten el acercamiento de los estudiantes hacia el entorno donde habitan como parte de su formación, dentro de sus actividades sustanciales, lo anterior favorecería la creación de conciencia sobre las problemáticas y sus alternativas de solución.
Referencias
Abu-Saifan, S. (2012). Social entrepreneurship: Definition and boundaries. Technology Innovation Management Review, 22-27. Recuperado de: https://timreview.ca/sites/default/files/article_PDF/Saifan_TIMReview_February2012_0.pdf.
Ajzen, I. (1991). The theory of planned behavior. Organizational Behavior and Human Decision Processes, 50(2), 179-211. doi: https://doi.org/10.1016/0749-5978(91)90020-T.
Asghar, M., Hakkarainen, P., y Nada, N. (2016). An analysis of the relationship between the components of entrepreneurship education and the antecedents of Theory of Planned Behavior. Pakistan Journal of Commerce and Social Sciences, 10(1), 45-68.
Austin, J., Stevenson, H., y Wei-Skillern, J. (2006). Social and commercial entrepreneurship: Same, different, or both? Revista de Administração, 47(3), 370-384. doi: https://doi.org/10.5700/rausp1055.
Bacq, S., y Janssen, F. (2010). The multiple faces of social entrepreneurship: A review of definitional issues based on geographical and thematic criteria. Entrepreneurship & Regional Development, 23(5), 373-403. doi: https://doi.org/10.1080/08985626.2011.577242.
Barba-Sánchez, V., y Atienza-Sahuquillo, C. (2017). Entrepreneurial motivation and self-employment: evidence from expectancy theory. International Entrepreneurship and Management Journal, 13(4), 1097-1115. doi: https://doi.org/10.1007/s11365-017-0441-z.
BID (2016). Study of social entrepreneurship and innovation ecosystems in the Latin American Pacific alliance countries: regional analysis: Chile, Colombia, Costa Rica, Mexico and Peru. Recuperado de: https://publications.iadb.org/handle/11319/8030.
Brieger, S., y De Clercq, D. (2019). Entrepreneurs’ individual-level resources and social value creation goals. International Journal of Entrepreneurial Behavior & Research, 25(2), 193-216.
Coneval [Consejo Nacional de Evaluación de la Política de Desarrollo Social] (2020). Informe de la evaluación de la política de desarrollo social. Recuperado de: https://www.coneval.org.mx/Evaluacion/Documents/Informes/IEPDS_2020.pdf.
Dacin, P., Dacin, T., y Matear, M. (2010). Social entrepreneurship: Why we don’t need a new theory and how we move forward from here. Academy of Management Perspective, 24(3), 37-57. Recuperado por: https://www.jstor.org/stable/29764973.
Dacin, M. T., Dacin, T., y Tracey, P. (2011). Social entrepreneurship: A critique and future directions. Organization Science, 22(5), 1203-1213. doi: https://doi.org/10.1287/orsc.1100.0620.
Davidsson, P., y Honig, B. (2003). The role of social and human capital among nascent entrepreneurs. Journal of Business Venturing, 18(3), 301-331.
Dees, J. (1998). Enterprising nonprofits. Harvard Business Review, 76(1), 55-66. Recuperado de: https://hbr.org/1998/01/enterprising-nonprofits.
Dees, J. (2007). Taking social entrepreneurship seriously. Society, 44(3), 24-31. doi: https://doi.org/10.1007/BF02819936.
El-Ebrashi, R. (2013). Social entrepreneurship theory and sustainable social impact. Social Responsibility Journal, 9(2), 188-209. doi: https://doi.org/10.1108/SRJ-07-2011-0013.
Ernst, K. (2011). Heart over mind-An empirical analysis of social Entrepreneurial intention formation on the basis of the Theory of Planned Behaviour [Tesis de doctorado no publicada]. Universidad Wuppertal, Alemania.
Félix, M. (2011) Social entrepreneurship in Mexico: a conceptual analysis. International Journal Business Competition and Growth, 1(4), 314-331. doi: https://doi.org/10.1504/ijbcg.2011.038696.
Gamble, E., y Moroz, P. (2014). Unpacking Not-for-profit performance. Journal of Social Entrepreneurship, 5(1), 77-106.
González, R., Ríos-Manríquez, M., y Arteaga, A. (2019). The entrepreneurial intention in University level students: The case of Mexico. En R. González, M. Ríos-Manríquez y A. Arteaga, Global considerations in entrepreneurship education and training (pp. 128-150). Estados Unidos: IGI Global.
Goleman, D. (2010). La práctica de la inteligencia emocional. México: Editorial Kairós.
Groch, K., Gerdes, K., Segal, E., y Groch, M. (2012). The grassroots Londolozi model of African development: Social empathy in action. Journal of Community Practice, 20(1-2), 154-177.
Hass, R. (1984). Perspective taking and self-awareness: Drawing an E on your forehead. Journal of Personality and Social Pyschology, 46(4), 788-798. doi: https://doi.org/10.1037/0022-3514.46.4.788.
Hervieux, C., Gedajlovic, E., y Turcotte, M. B. (2010). The legitimization of social entrepreneurship. Journal of Enterprising Communities: People and Places in the Global Economy, 4(1), 37-67. doi: https://doi.org/10.1108/17506201011029500.
Hockerts, K. (2017). Determinants of social entrepreneurial intentions. Entrepreneurship Theory and Practice, 41(1), 105-130. doi: https://doi.org/10.1111/etap.12171.
Irengun, O., y Arikboga, S. (2015). The effect of personality traits on social entrepreneurship intentions: A field research. Social and Behavioral Sciences, 195, 1186-1195. doi: https://doi.org/10.1016/j.sbspro.2015.06.172.
Jaimes-Millán, F., Jaramillo-Jaramillo, M., y Pérez-Chávez, M. A. (2017). Factores que inciden en la intención emprendedora de estudiantes del Centro Universitario Temascaltepec. Revista Venezolana de Gerencia, 22(78), 210-231.
Kautonena, T., van Gelderenb, M., y Tornikoskic, E. T. (2013). Predicting entrepreneurial behaviour: A test of the theory of planned behaviour. Applied Economics, 45, 697-707. doi: https://doi.org/10.1080/00036846.2011.610750.
Korsgaard, S. (2011). Opportunity formation in social entrepreneurship. Journal of Enterprising Communities: People and Places in the Global Economy, 5(4), 265-285. doi: https://doi.org/10.1108/17506201111177316.
Kuratko, D., McMullen, J., Hornsby, J., y Jackson, C. (2017). Is your organization conducive to the continuous creation of social value? Toward a social corporate entrepreneurship scale. Business Horizons, 60(3), 271-283. doi: https://doi.org/10.1016/j.bushor.2016.12.003.
Lacap, J. P. G., Mulyaningsih, H. D., y Ramadani, V. (2018). The mediating effects of social entrepreneurial antecedents on the relationship between prior experience and social entrepreneurial intent: The case of Filipino and Indonesian university students. Journal of Science and Technology Policy Management, 9(3), 329-346.
Mair, J., y Martí, I. (2006). Social entrepreneurship research: A source of explanation, prediction, and delight. Journal of World Business, 41, 36-44. doi: https://doi.org/10.1016/j.jwb.2005.09.002.
Mair, J., y Noboa, E. (2006). Social entrepreneurship: how intentions to create a social venture are formed. En J. Mair, J. Robinson y K. Hockerts (eds), Social entrepreneurship, Palgrave (pp. 121-135). Reino Unido: Palgrave.
Martin, R., y Osberg, S. (2007). Social entrepreneurship: The case for definition. Stanford Social Innovation Review, 5, 28-39. Recuperado de: http://www.ssireview.org/articles/entry/social_entrepreneurship_the_case_for_definition.
Medrano, V., Sandoval, R., y Tavera, M. (2017). Los retos del emprendimiento en México. Ecorfan, 50-63. Recuperado de https://www.ecorfan.org/handbooks/Ciencias-ECOH-T_II/HCSEH_TII_5.pdf.
Miller, T. L., Wesley, C. L., y Williams, D. E. (2012). Educating the minds of caring hearts: Comparing the views of practitioners and educators on the importance of social entrepreneurship competencies. Academy of Management Learning & Education, 11(3), 349-370.
Mirvis, P., y Googins, B. (2018). Engaging employees as social innovators. California Management Review, 60(4), 25-50. doi: https://doi.org/10.1177/0008125618779062.
Nga, J. y Shamuganathan, G. (2010). The influence of personality traits and demographic factors on social entrepreneurship start up intentions. Journal of Business Ethics, 95(2), 259-282. doi: https://doi.org/10.1007A10551-009-0358-8.
Palma-Ruiz, J. M., Serrano-Bedia, A. M., y López-Fernández, M. C. (2019). Social capital multidimensionality as a determinant of entrepreneurial intention: Evidence from Mexico and Spain. International Journal of Smart Education and Urban Society (IJSEUS), 10(3), 43-56.
Sáenz, N., y López, A. (2015). Las competencias de emprendimiento social, COEMS: aproximación a través de programas de formación universitaria en Iberoamérica. Revista de Estudios Cooperativos, 119, 159-182. Recuperado de: http://revistas.ucm.es/index.php/REVE/article/view/49066/0.
Sánchez, J. (2009). Social learning and entrepreneurial intentions: A comparative study between Mexico, Spain and Portugal. Revista Latinoamericana de Psicología, 41(1), 109-119.
Sánchez, M., Zerón, M., y De la Garza, M. (2017). Intención emprendedora en estudiantes universitarios en el centro de Tamaulipas, México. Revista Nacional de Administración, 8(2), 35-49.
Schumpeter, J. (1934). The theory of economic development: An inquiry into profits, capital, credit, interest and the business cycle. Estados Unidos de América: Oxford University Press.
Shapero, A., y Sokol, L. (1982). Social dimensions of Entrepreneurship. En C. Kent, D. Sexton y K. Vesper, The enciclopedia of entrepreneurship (pp. 72-90). Estados Unidos: Prentice Hall.
Shaw, E., y Carter, S. (2007). Social entrepreneurship: Theoretical antecedents and empirical analysis of entrepreneurial processes and outcomes. Journal of Small Business and Enterprise Development, 14(3), 418-434. doi: https://doi.org/10.1108/14626000710773529.
Smith, B., Kickul, J., y Coley, L. (2010). Using simulation to develop empathy and motivate agency: an innovative pedagogical approach for social entrepreneurship education. En E. Elgar (ed.), Handbook of research in entrepreneurship education (pp. 13-24). Northamptom.
Smith, I., y Woodworth, P. (2012). Developing social entrepreneurs and social innovators: A social identity and self-efficacy approach. Academy of Management Learning and Education, 11(3), 390-407.
Zahra, S., Gedajlovic, E., Neubaum, D., y Shulman, J. (2009). A typology of social entrepreneurs: Motives, search processes and ethical challenges. Journal of Business Venturing, 29, 519-532. doi: https://doi.org/10.1016/j.jbusvent.2008.04.007.
Notas de autor