Reportes de investigación
Vocación y liderazgo docente ante los efectos de la pandemia en educación secundaria
Vocation and teaching leadership in the face of the effects of the pandemic in junior school education
Vocación y liderazgo docente ante los efectos de la pandemia en educación secundaria
IE Revista de Investigación Educativa de la REDIECH, vol. 13, e1583, 2022
Red de Investigadores Educativos Chihuahua A. C.

Recepción: 19 Mayo 2022
Aprobación: 25 Noviembre 2022
Publicación: 31 Diciembre 2022
Resumen: El propósito de esta investigación fue identificar la influencia de la vocación y liderazgo del personal docente de educación secundaria para hacer frente a los efectos educativos de la pandemia. La metodología es mixta, se aplicó un cuestionario para medir liderazgo transformacional a 145 docentes y entrevistas a profundidad para indagar sobre la vocación docente a 35 participantes. En cuanto al grado de vocación profesional del docente, algunos maestros testificaron bastante interés y dedicación por el aprendizaje y autorrealización del alumnado. Como líderes, se identificó su participación como motivadores y fomentadores de creatividad y empatía. Los mayores retos del profesorado han sido elevar el sentido e importancia de los contenidos didácticos, así como difundir aprendizajes en ambientes virtuales.
Palabras clave: Liderazgo docente, vocación docente, educación secundaria, educación a distancia, retos educativos.
Abstract: The purpose of this research was to identify the influence of vocation and leadership of secondary education teaching staff to face the educational effects of the pandemic. The methodology is mixed, a questionnaire was applied to measure transformational leadership to 145 teachers and in-depth interviews to inquire about the teaching vocation to 35 participants. Regarding the degree of professional vocation of the teachers, some of them expressed a lot of interest and dedication regarding the learning and self-realization of the students. As leaders, their participation was identified as motivators and promoters of creativity and empathy. One of the challenges that most of the teachers have faced is how to improve the importance and meaning of the classes content, as well as how to encourage knowledge in online classes.
Keywords: Teaching leadership, teaching vocation, junior school education, distance education, educational challenges.
Introducción
A mediados del mes de marzo del año 2020 en México se efectuaron las primeras restricciones de seguridad en diferentes sectores ante la llegada del virus SARS-CoV-2 causante de la enfermedad del coronavirus. Uno de los sectores con mayor afectación fue el educativo: algunas de las medidas para la contención de casos consistieron en cerrar instalaciones y suspender clases presenciales (desde nivel básico hasta superior) con la finalidad de evitar la propagación del virus, de acuerdo con lo anunciado por la Organización Mundial de la Salud (OMS, 2020) y la Organización de las Naciones Unidas para la Educación, la Ciencia y la Cultura (UNESCO, 2020). Lo anterior implicó un cambio abrupto en los modelos de enseñanza-aprendizaje, al migrar de una educación tradicional presencial a una educación a distancia con la incorporación de las tecnologías de la información y la comunicación (TIC), con la intención de salvaguardar los avances del ciclo escolar.
En las primeras semanas de este cambio de modalidad educativa se tuvo poca o nula interacción didáctica entre docentes y estudiantes (haciendo intentos de intercomunicación a través de redes sociales o desde teléfonos celulares) debido a distintas cuestiones, como lo fueron: brechas digitales en acceso y uso de las TIC, falta de capacitación previa en el manejo de las TIC y los modelos de educación a distancia, y cuestiones de naturaleza distinta como la condición socioeconómica y el núcleo familiar en que se desenvuelven los estudiantes, acorralando a estos últimos en una situación de vulnerabilidad social y rezago educativo (Campa, 2020; Cabero y Valencia, 2021; Ducoing, 2020).
Para la presente investigación se prestó atención particularmente a la población estudiantil situada en el nivel educativo medio básico (puente entre la educación elemental y superior), atendiendo el caso de jóvenes en edades promedio de entre 12 y 15 años. Esta decisión se justificó en los hallazgos obtenidos por Vera (2020) referentes a los efectos derivados de la pandemia, encontrándose que profesores y padres de familia de estudiantes de escuelas secundarias percibieron mayor descontrol en los avances y logros académicos de estos, debido a la cantidad y diversidad de jóvenes que se atendieron por aula, lo cual impidió conocer tanto nombres como contexto de origen de estos, limitando la posibilidad de ajuste de contenidos y personalización de las clases.
Es ineludible agregar que el confinamiento provocó efectos más adversos en jóvenes con necesidades especiales, así como en adolescentes y preadolescentes, quienes padecieron ansiedad, estrés e irritación (Apaza et al., 2020). Ante el agravamiento del ciclo escolar y la deserción, se volvió evidente la necesidad en toda institución y grupos vulnerables de un buen líder pedagógico que esté dispuesto a afrontar las circunstancias venideras (Díaz y Pinto, 2017; García, 2020).
Por su parte, Márquez (2020) refiere que se registraron una serie de altercados en diferentes rubros, además de resurgir con más fuerza otros ya latentes desde hace algunos años en el sector educativo. Carneiro, Toscano y Díaz (2021) refieren algunas flaquezas presentadas por el personal docente, principalmente aquellos con mayor antigüedad; por aludir algunas se pueden mencionar las siguientes: 1) la utilización de métodos obsoletos, 2) lo ajenas que llegan a ser estas personas ante las nuevas tecnologías y 3) innumerables desacuerdos y malentendidos con las nuevas generaciones.
En correspondencia a ello, Contreras (2016) señala la gran relevancia del papel del docente, ya que puede llegar a ser un punto de quiebre en la formación del alumnado si su desempeño pedagógico no alcanza los estándares deseados. Si hay algún motivo que incite a ese bajo desempeño, por lo regular sería: 1) escasa incentivación, 2) baja posibilidad de desarrollarse personal y profesionalmente por la ausencia de capacitación adecuada, 3) reuniones de maestros sin intercambio de consejos sobre liderazgo en el aula, 4) consideración de su estado de ánimo o de su reconocimiento y 5) falta de la cultura de la evaluación para propuestas de mejoras continuas (Oviedo y Pastrana, 2014; Rodas y Pérez, 2021).
Por si fuera poco, lo tradicional en las escuelas implica, entre otras cosas, abstener al profesorado de labores de liderazgo, y que directivos y personal administrativo se mantengan al margen del quehacer en las aulas, preocupándose más por cuestiones administrativas y burocráticas (Domingo-Segovia, 2019). Esto desde luego provoca una convivencia laboral poco empática, y un clima de subordinación y de autoritarismo directivo (Simbron y Sanabria, 2019). Otros aspectos que toman relevancia en la organización de las escuelas son las prácticas rutinarias de enseñanza; docentes más preocupados por no atrasarse con el plan de estudios que por verificar y asegurar el aprendizaje real de los educandos; métodos de aprendizaje memorísticos, evaluaciones deterministas, clases dictadas y escaso fomento a la participación (García, 2021; Martelo et al., 2020).
No obstante, la pasión por la enseñanza hace trascender a cualquier docente, la cual los impulsa a aprender sobre nuevas estrategias y avances teóricos y metodológicos que pueden emplear o adaptar a sus grupos (Márquez, 2020). Esta pasión los hace revalorizar la actualización constante y la documentación de todo tipo, sea a través de libros, periódicos, revistas, páginas web, talleres, diplomados, etc.
De hecho, se puede asumir que el conocimiento profesional docente es adquirido por quien de verdad anhela vivir de esta labor, ya que reconoce la magnitud de la palabra “educación”, que va más allá de dar una simple instrucción (Escribano, 2018). En este sentido, la vocación docente demanda una formación permanente y un desarrollo profesional y personal (Martín et al., 2021). Esta puede entenderse también como la inclinación al desempeño de cualquier carrera, oficio o profesión, y se ve influenciada por el cúmulo de nuestras experiencias formativas y laborales, ya que, si bien pueden encaminarnos a una inclinación temprana, también pueden orientarnos a buscar otras opciones.
Ante este panorama educativo vivenciado surgieron las siguientes preguntas: ¿El personal docente de educación secundaria mostró vocación docente para adaptarse e innovar la enseñanza?, ¿se ejerció un liderazgo transformacional docente que impactara en los aprendizajes de los educandos? y ¿cuáles fueron los principales retos que se presentaron en la educación secundaria debido a la pandemia? Por tanto, el objetivo general de la presente investigación fue identificar la influencia de la vocación y liderazgo del personal docente de educación secundaria para hacer frente a los efectos educativos de la pandemia.
Desarrollo
Liderazgo docente
El liderazgo se describe como un constructo multidimensional cuyos rasgos principales están seccionados en tres áreas: 1) creatividad o experimentación (aparición de nuevos enfoques para viejos problemas), 2) motivación (habilidad para entusiasmar, transmitir confianza y respeto) y 3) empatía (brindar trato individualizado al alumno) (González et al., 2013; Maureira y Rojas, 2013). Estas tres áreas debieren de encontrarse en armonía con los tres ámbitos de acción del docente efectivo: disciplinar (el profesor como innovador y cuestionador del conocimiento), pedagógico (habilidad para transmitir motivación y entusiasmo en su labor) y personal (como responsable de la adquisición autónoma del conocimiento de los estudiantes) (Bolívar, 2010; Martínez et al., 2016).
En el ámbito pedagógico, el liderazgo puede entenderse como la capacidad del profesor para recrear un clima de aula que propicie el aprendizaje, favoreciendo la satisfacción, esfuerzos y eficacia del alumnado durante su desarrollo académico (Cerdá y Ramírez, 2010). Los estilos de liderazgo del docente más populares aplicados a la docencia son el transaccional, demostrado cuando el profesor intercambia calificaciones y recompensas por el esfuerzo de los estudiantes, o el transformacional, demostrado cuando los docentes motivan, estimulan la capacidad analítica de los alumnos y les ayudan a conseguir sus objetivos (Carrasco, 2018).
Los líderes transformacionales adoptan conductas transaccionales también, al hacer esto, los seguidores ven en el líder a alguien de confianza, y coherente con ellos (Vázquez, 2013). El liderazgo transformacional, según menciona Palací (2005), engloba al carismático y al transaccional, y supone alentar lo máximo posible el desarrollo del potencial del grupo y motivarles a que aparte de cumplir sus intereses individuales busquen alcanzar los intereses que beneficiarán al grupo en total.
Vocación docente
Una de las actitudes elementales en la vocación docente es la esperanza ante los desafíos que viven día con día, y la voluntad de ayudar a las nuevas generaciones a esclarecer e ir concretando su vocación profesional. Ambas actitudes se vuelven bastante complicadas dado que se trabaja con una población en constante y acelerado cambio (Perilla, 2018). En este sentido, todo docente debiere de poseer una base firme para ser creativo, motivador y un excelente instructor. Contradictoriamente, la ausencia de vocación conlleva a la falta de empatía con los estudiantes, impaciencia con quienes les es complicado aprender cosas nuevas, falta de entusiasmo y de creatividad por lo que se hace, falta de humildad para asumir errores y, sobre todas las cosas, desprecio hacia sí mismo (Larrosa, 2010).
Inesperadamente, la llegada del plan de cuarentena en una fecha reciente al inicio del ciclo escolar trajo consigo una serie de sentimientos de impotencia, incapacidad, incertidumbre y vulnerabilidad, lo cual tuvo serias afectaciones en la integridad tanto de docentes y estudiantes como de las autoridades correspondientes al desconocer la fecha de finalización de esta pandemia (Dussel et al., 2020).
Estos tiempos de crisis significaron para algunos una oportunidad de crecimiento (en cuanto a la ampliación de conocimiento sobre las TIC en la educación) y para otros lo contrario (Cueva, 2020). Algunos profesores desaparecieron por completo en esos semestres de pandemia, unos cuantos encargaron solo un trabajo o examen final general, algunos dieron todos los temas por vistos, otros cayeron en desesperación e impotencia. No obstante, esta crisis sanitaria sacó a relucir a los maestros con mayor vocación, a quienes tienen pasión por enseñar, quienes están cien por ciento comprometidos y no a medias (Márquez, 2020).
Metodología
El proyecto de investigación se fundamentó en un paradigma funcionalista e interpretativo, al pretender indagar en un contexto cambiante desde un punto de vista claro, profundo y preciso. Bajo esta dirección se abordó un diseño mixto secuencial de investigación, apreciando tanto la realidad objetiva como subjetiva de la población de interés (Hernández et al., 2014). El estudio tiene un diseño descriptivo-correlacional de carácter no experimental con un corte transversal. La recolección de datos se hizo desde finales de agosto del año 2020 hasta febrero del 2021, a través de llamadas telefónicas y vía online, procurando la salud, anonimato y confianza de los participantes.
En cuanto a la identificación de la población, se consideró primeramente la existencia de alrededor de 744 escuelas en Sonora que abarcan cerca de 170,479 alumnos, quienes son atendidos por unos 1,352 docentes (INEE, 2016). Siendo que se deseó conocer opiniones, actitudes, intenciones y propensiones de toda esta población para poder generalizar los resultados, se optó por un tipo de muestreo de conveniencia, procurando la variabilidad del perfil de los sujetos; la muestra total para la fase cuantitativa se conformó por 145 docentes y en la fase cualitativa por 35 docentes de educación secundaria pertenecientes al estado de Sonora, México. Esta decisión se tomó luego de presenciar las dificultades para acceder libremente con los participantes, por cuestiones de confinamiento y de saturación de su labor y tiempo libre.
Para la recolección de datos se aplicó un cuestionario estandarizado: el “Cuestionario sobre desempeño del profesorado en el aula” (Cerdá y Ramírez, 2010), el cual se compone por 13 ítems y tres factores: 1) creatividad y experimentación, 2) motivación y 3) empatía. Por cuestiones de adaptación, validez y confiabilidad en los datos recabados, se procedió a la aplicación de un estudio piloto con la prueba cuantitativa para ejecutar los análisis estadísticos correspondientes (análisis factorial exploratorio, índices de confiabilidad, análisis de correlación, etc.). Incluso se recibió una valoración por expertos tanto en esta misma prueba como en la guía de entrevista utilizada.
En cuanto a la guía de entrevista, se contemplaron especialmente dos preguntas claves redundantes a la vocación docente y a las complicaciones percibidas por la cuarentena en la educación: 1) “¿Qué te apasiona más de este trabajo?” y 2) “¿Qué consecuencias sientes que trajo consigo la pandemia del coronavirus en la educación?”. Partiendo de ellas se buscó la recepción de descripciones lo bastante explícitas para visualizar un panorama incierto ante miles de especulaciones.
La validez del estudio resultó gracias a la recolección de información de distintas escuelas secundarias públicas, con docentes de diferente ciclo escolar en diversos sectores del estado de Sonora y con distintas condiciones contractuales, edades y antigüedad laboral, pero regidos por los mismos lineamientos de la Secretaría de Educación Pública (SEP), lo cual a su vez nos dio una perspectiva general de la situación del profesorado.
El procedimiento empleado consistió primeramente en el envío de cartas y consentimiento informado vía correo electrónico a los diferentes directivos solicitando la autorización para la realización de la investigación, además se anexaron copias de los instrumentos (guía de entrevista y cuestionarios). Una vez obtenidos los permisos para la aplicación de instrumentos, se envió el cuestionario vía online por medio de un formulario Google Forms, y se agendaron horarios para las entrevistas a los docentes y así poder profundizar en los datos. Finalmente, una vez recabada la información se realizó un análisis cuantitativo por medio del programa estadístico SPSS versión 23, y un análisis cualitativo por medio del programa Atlas.ti v. 7, con lo que se procedió a la codificación, construcción de familias y redes de relación.
Resultados
En la Tabla 1 se expresa la medida de idoneidad del muestreo con .793, bastante cercano a 1, y un grado de significancia de .0, obteniéndose así medidas aceptables. Tras una revisión sobre qué pasaría si se descartan algunos reactivos recomendados por la matriz anti-imagen, se observa que no es recomendable descartar alguno; la tabla de comunalidades muestra a los reactivos que aparecen con bajo valor ser muy altos en la matriz anti-imagen.
| Items | Componente | ||
| 1 | 2 | 3 | |
| Tomo en cuenta las consecuencias morales y éticas de las decisiones adoptadas | .868 | -.055 | .150 |
| Concedo elogios cuando se hace un buen trabajo | .868 | .070 | .147 |
| Expreso confianza para que los estudiantes alcancen las metas a cumplir | .836 | .270 | -.013 |
| Ayudo siempre a que los alumnos se esfuercen | .669 | .382 | .353 |
| Acostumbro a hablar con entusiasmo sobre las metas a alanzar | .521 | .269 | .293 |
| Genero nuevas ideas para la solución de los problemas | .058 | .852 | .095 |
| Proporciono nuevas formas de hacer las cosas | .228 | .808 | .011 |
| Ayudo a analizar los problemas desde diferentes puntos de vista | .128 | .774 | .317 |
| Me relaciono con los estudiantes de manera personalizada | -.010 | .007 | .794 |
| Dedico tiempo a orientar y enseñar | .159 | .104 | .787 |
| Estimulo la tolerancia a las diferencias de opinión | .399 | .166 | .596 |
| Presto atención a sentimientos y necesidades de los estudiantes | .238 | .356 | .580 |
Método de rotación: Varimax con normalización Kaiser. a. La rotación convergió en 5 iteraciones.
La matriz muestra casi exactamente la organización de reactivos propuesta en teoría, dado que cada reactivo pertenece al factor esperado, a la vez que también se expone la existencia de tres reactivos como fue preestablecido. No obstante, haciendo una breve comparación entre los ítems que verdaderamente pertenecen a cada factor según la teoría, y los que se agrupan según el AFE, se decidió por mover un reactivo (“estimulo la tolerancia a las diferencias de opinión”) del factor creatividad y experimentación al de empatía. Aplicando el análisis de consistencia interna Alpha de Cronbach a la prueba, se obtuvo un grado de confiabilidad aceptable contando con .847, tal como se muestra en la Tabla 2.
| Cronbach's Alpha | Cronbach's Alpha Based on Standardized Items | N of Items |
| .847 | .864 | 13 |
Al observar la tabla de reactivos y estadísticos totales (Tabla 3), tampoco se vuelve sugerible descartar ítems para elevar esa cifra.
| Scale Mean if Item Deleted | Scale Variance if Item Deleted | Corrected Item-Total Correlation | Squared Multiple Correlation | Cronbach's Alpha if Item Deleted | |
| Proporciono nuevas formas de hacer las cosas | 39.68 | 16.510 | .484 | .516 | .837 |
| Ayudo a analizar los problemas desde diferentes puntos de vista | 39.60 | 16.340 | .581 | .560 | .830 |
| Genero nuevas ideas para la solución de los problemas | 39.60 | 16.727 | .442 | .549 | .841 |
| Estimulo la tolerancia a las diferencias de opinión | 39.35 | 17.392 | .578 | .432 | .834 |
| Acostumbro a hablar con entusiasmo sobre las metas a alanzar | 39.51 | 16.770 | .537 | .369 | .834 |
| Ayudo siempre a que los alumnos se esfuercen | 39.40 | 16.405 | .753 | .685 | .822 |
| Concedo elogios cuando los alumnos hacen un buen trabajo | 39.51 | 16.286 | .581 | .658 | .830 |
| Expreso confianza en que los alumnos alcanzarán las metas a cumplir | 39.40 | 16.824 | .583 | .643 | .831 |
| Tomo en cuenta las consecuencias morales y éticas de las decisiones adoptadas | 39.48 | 16.641 | .512 | .627 | .835 |
| Presto atención a sentimientos y necesidades de los alumnos | 39.49 | 16.351 | .571 | .457 | .831 |
| Me relaciono con los alumnos de manera personalizada | 40.11 | 16.358 | .333 | .354 | .858 |
| Dedico tiempo a orientar y enseñar | 39.62 | 16.336 | .496 | .481 | .837 |
Aplicando el análisis de correlación . de Pearson entre los factores que conforman la prueba, se procedió a realizar una sumatoria de los ítems que conforman cada factor, figurando tres medidas.
En la Tabla 4 se muestra el índice R de correlación entre los factores creatividad y motivación, donde el valor P es menor a 0.01 (.002 < .01), por lo que podría decirse que es altamente significativa esta asociación. No obstante, el índice R de Pearson indica una correlación escasa (.367).
| Creatividad y Experimentación | Motivación CyL | |||
| Creatividad y Experimentación | Pearson Correlation | 1 | .367** | |
| Sig. (2-tailed) | .002 | |||
| MotivaciónCyL | Pearson Correlation | .367** | 1 | |
| Sig. (2-tailed) | .002 | |||
Revisando las demás correlaciones entre factores, se observa en la Tabla 5, en la relación entre motivación y empatía, el valor P es menor a 0.01 (.000 < .01), mostrando alta significancia en dicha asociación; esta cifra va acorde a lo observado en el índice R de Pearson que expresa una correlación moderada (.519).
| Motivación CyL | Empatía CyL | |||
| Motivación CyL | Pearson Correlation | 1 | .519** | |
| Sig. (2-tailed) | .000 | |||
| Empatía CyL | Pearson Correlation | .519** | 1 | |
| Sig. (2-tailed) | .000 | |||
En la Tabla 6 se muestra la relación entre creatividad y empatía, su valor P es menor a 0.05 (.013 < .05), reflejando una asociación significativa. Contrariamente, el índice R de Pearson da una correlación escasa (.303).
| Empatía CyL | Creatividad y Experimentación | |||
| Empatía CyL | Pearson Correlation | 1 | .303* | |
| Sig. (2-tailed) | .013 | |||
| Creatividad y Experimentación | Pearson Correlation | .303* | 1 | |
| Sig. (2-tailed) | .013 | |||
Otros datos explorados fueron obtenidos a través del análisis de varianza de una vía con una variable categórica, la afiliación sindical (sí o no); a simple vista en la Tabla 7 no se aprecian discrepancias marcadas entre profesores afiliados a un sindicato con los que no, aunque existe una ligera diferencia de motivación entre los participantes afiliados (18.04) y los que no (18.68).
| Mean | Std. Deviation | Std. Error | 95% Confidence Interval for Mean | Minimum | Maximum | |||
| Lower Bound | Upper Bound | |||||||
| Creatividad y Experimentación | No | 10.44 | 1.622 | .263 | 9.9141 | 10.9806 | 7.00 | 12.00 |
| Si | 10.40 | 1.755 | .351 | 9.6752 | 11.1248 | 7.00 | 12.00 | |
| Total | 10.42 | 1.662 | .209 | 10.0098 | 10.8473 | 7.00 | 12.00 | |
| Motivación CyL | No | 18.68 | 2.001 | .324 | 18.0264 | 19.3421 | 13.0 | 20.00 |
| Si | 18.04 | 2.605 | .521 | 16.9644 | 19.1156 | 10.0 | 20.00 | |
| Total | 18.42 | 2.262 | .285 | 17.8587 | 18.9984 | 10.0 | 20.00 | |
| Empatía CyL | No | 14.18 | 2.116 | .343 | 13.4886 | 14.8798 | 7.00 | 16.00 |
| Si | 13.92 | 1.934 | .386 | 13.1214 | 14.7186 | 8.00 | 16.00 | |
| Total | 14.07 | 2.034 | .25631 | 13.5670 | 14.5917 | 7.00 | 16.00 | |
En la prueba de homogeneidad de varianzas, la columna df1 indica que el valor de 1 incita a aceptar que no existen distinciones entre la creatividad, motivación o empatía de cada uno por su afiliación sindical (véase Tabla 8).
| Levene Statistic | df1 | df2 | Sig. | |
| Creatividad y Experimentación | .078 | 1 | 61 | .781 |
| Motivación CyL | 2.019 | 1 | 61 | .160 |
| Empatía CyL | .671 | 1 | 61 | .416 |
Después de una revisión de frecuencia de respuestas ante esta primera aplicación de cuestionarios, se identificó lo siguiente: en la dimensión de creatividad y carisma se detecta la disposición a generar nuevas formas de hacer las cosas, a analizar problemas desde distintos puntos de vista para su resolución, y un ambiente de tolerancia en el aula ante los diferentes puntos de vista de cada uno (véase Figura 1).

En relación con la dimensión de motivación (véase Figura 2), las medias indican la costumbre de hablar con ímpetu acerca de las metas a alcanzar del grupo, existe una marcada iniciativa del docente para ayudar a los alumnos, se refuerza socialmente a los alumnos que hacen buenos trabajos, se respira un ambiente de confianza y existe una marcada responsabilidad por las consecuencias éticas y morales de las decisiones que se toman en el grupo.

En la dimensión de empatía se muestra una tendencia a atender sentimientos y necesidades de los alumnos, así como de dedicar tiempo a orientar y enseñar, más que en relacionarse con los alumnos de manera personalizada, tal como se muestra en la Figura 3.

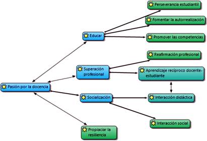
En cuanto a los resultados cualitativos, haciendo una comparativa entre rasgos docentes nos damos cuenta de la variedad de aportaciones que puede brindar cada uno. Ahora bien, comenzando con la descripción de respuestas capturadas y examinadas, tal como se ilustra en la Figura 4, el primer tópico fue “pasión por la docencia”.

Las primeras categorías de respuesta detectadas fueron “formar alumnos para el futuro” y “desarrollo de competencias”, las cuales desenmascaran la pasión por la enseñanza y el deseo de presenciar la superación de los adolescentes en su vida adulta, gracias al fortalecimiento de competencias y habilidades necesarias en la vida laboral y cotidiana, así como para los ciclos escolares próximos. Otra categoría similar es la de “reconocimiento de esfuerzo estudiantil”, la cual implica apreciación por el cumplimiento de las tareas formativas y las competencias y habilidades esperadas durante el curso. A la par de estas se encuentra la categoría “gusto por la enseñanza”, la cual se traduce en la motivación causada por la oportunidad abierta para brindar conocimientos útiles para la formación, y la categoría de “propiciar resiliencia”, que refiere a la intervención oportuna en entornos de vulnerabilidad.
La literatura menciona al respecto que es obligación moral y profesional del docente elogiar o recompensar el deseo de autonomía, autorrealización, defensa, creatividad y cumplimiento de metas de los jóvenes, ya que de no hacerlo lo volvería un obstáculo para ellos (Palacios-Mena y Herrera-González, 2013). Curiosamente, dada la etapa de vida en la que se encuentran (adolescencia), rechazarán aquello que se les sea impuesto por obligación.
Se respeta más la misión del docente cuando su actuar y comprensión son efectuados éticamente (Bracho y García, 2013). Así mismo, el logro de su labor depende de la capacidad que este tenga para desfragmentar mensajes, es decir, de hacer entendibles los contenidos de la materia que tiene asignada.
También se ha identificado como motivo que incite a la pasión por la enseñanza al “aprendizaje recíproco”, el cual puede entenderse como la experiencia gratificante de la dinámica de clase, adquiriendo nuevos conocimientos en diferentes sentidos, tanto del docente como del alumno, volviéndose así una interacción didáctica recíproca, estimulante e interactiva.
Las “relaciones interpersonales” son otro motivo de aprecio por la enseñanza. Significa la valoración positiva de la construcción de relaciones con estudiantes, padres de familia y colegas. A esta categoría se une la de “convivencia con estudiantes”, que hace referencia al gusto por mantener una relación cálida con los estudiantes sin descuidar su posición como autoridad en el aula. A grandes rasgos, un docente con esta cualidad de liderazgo se caracteriza por ser alguien dispuesto al cambio y por buscar el cumplimiento de metas y objetivos.
Se encontró también como categoría el “deseo de superación”, lo cual refiere al deseo de comprobación de las capacidades propias para desempeñarse en circunstancias complicadas. Dicho de otra forma, tener vocación y apreciación por la docencia le permite al docente trabajar eficazmente a pesar de las adversidades, dificultades y circunstancias.
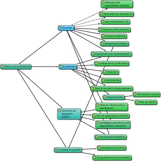
Por otra parte, en la Figura 5 se esquematizan los efectos de la pandemia, dada la magnitud de información encontrada, se trató de dar el mayor orden a la presentación de los códigos encontrados, seccionando resultados en: consecuencias en docentes, alumnos, sociedad y SEP. Como efectos generales, hubo afectaciones psicológicas y educativas por sustitución de la educación presencial; desgaste psicológico provocado por altas demandas de tiempo, dinero y esfuerzo, y deserción ante circunstancias desfavorables tanto de docentes como de estudiantes.

Los efectos sobre el personal docente fueron: adjudicación injustificable de ineficiencias educativas hacia su labor; necesidad notoria de capacitación docente, así como de infraestructura y planificación; improvisación de estrategias educativas por escasez de tiempo y condiciones sociales, y provecho de recursos existentes y poco valorados, utilizados a nivel global. En cuanto a la SEP, se evidenció una falta de infraestructura y planificación que ha prevalecido desde mucho antes de que ocurriera la pandemia, causando diversos estragos, y una atribución indebida de logros ficticios sobre los resultados de las estrategias educativas durante la cuarentena.
En cuanto a lo ocurrido con la planta estudiantil, se vio, en algunos casos, un aislamiento agradable para ellos debido a las comodidades con las que contaron a su alcance al quedarse en su hogar; a grandes rasgos se observó un bajo desempeño por obstaculización del proceso de enseñanza-aprendizaje, e inaccesibilidad a la educación por falta de equipamiento; en algunos casos se observó el desarrollo de autonomía para la elaboración de tareas, y a gran escala se evidenció una falta de motivación intrínseca y extrínseca, así como miras a futuro de una cadena de infortunios a heredar de generación en generación, dada la falta de preparación de estas generaciones por el cambio improvisado de modalidad educativa.
Algunas de las consecuencias que trajo la pandemia en la sociedad en general fueron la demostración de empatía y reconocimiento a la labor docente que antes no se tenía, y como suceso negativo las necesidades económicas como limitantes para la formación de sus jóvenes, dada la carencia de recursos para adquirir material tecnológico y didáctico o hasta de energía eléctrica.
Conclusiones
A conocimiento de las múltiples tareas del docente y de su responsabilidad con la formación estudiantil, trabajar con más obstáculos aparte de las condiciones decadentes por las que se vive actualmente en Latinoamérica se vuelve un reto tan grande que no todos han estado dispuestos a enfrentar.
Se puede considerar incluso que las desigualdades sociales y la participación que ha tenido la tecnología en la formación a distancia ha hecho manifiesto un impacto múltiple provocado por el confinamiento, la falta de suministros básicos y de recursos monetarios (Vera, 2020). Dicho impacto ha recaído sobre un entorno social y emocional nuevo para las familias, suscitando al conflicto, la ira e incertidumbre sobre una nueva forma de comunicación e interacción que pone en tela de juicio el beneficio del confinamiento y el impacto de la enfermedad.
Esta serie de problemas sacaron a relucir, aparte de la falta de equidad e inclusión educativa, el impacto en el sector laboral donde, aparte de perderse empleos, se evidenciaron flaquezas estructurales como el tamaño del sector informal y la precariedad laboral. No obstante, las tendencias de transformación educativa orientaron a diversos países a aplicar mejoras significativas en sus sistemas de gestión y formación educativa (Garduño, 2021). En esta nueva partida, la inteligencia artificial y la adopción de la digitalización están cobrando mucho mayor peso.
Los resultados encontrados en la investigación verifican la existencia y relación de los factores que caracterizan al líder docente transformacional: creatividad y carisma, motivación, y empatía y consideración individualizada. No obstante, no es tanta la correlación entre creatividad y motivación, o entre creatividad y empatía, pero sí entre motivación y empatía. Algo digno de admirar es que no hay diferencias marcadas entre la forma de liderar de docentes que estén afiliados al sindicato y de los que no, lo que refleja que el deseo por enseñar va más allá de lo que se pueda obtener a cambio, y que tienen más fuerza las recompensas intangibles que las tangibles.
Cabe mencionar que, si bien es cierto que la vocación es indispensable en la profesión docente, también es tarea de directivos y altos mandos propiciar el liderazgo docente y generar las condiciones necesarias para que se dé (ya que están en la posición más favorable para estimularlos, brindándoles credibilidad, reconocimiento y aprecio, aparte de un espacio para su cooperación). De hecho, ni el estado ni las administraciones regionales o locales poseen la información que posee el profesorado, hablando de los procesos de enseñanza y sus adaptaciones (Contreras, 2016).
Son realmente pocos los profesores que incitan a sus alumnos a participar en consensos para establecer la dinámica del curso, esto es, incluyendo la elección de contenidos, estrategias didácticas y formas de evaluación. Las consecuencias se traducen en un abismo entre los anhelos del profesorado de que sus estudiantes participen en clases y lo que realmente terminan haciendo para obtener su participación. El origen de esto es la necesidad de los jóvenes de sentirse implicados en su propia formación, tanto en debates y charlas como en consensos (Hidalgo y Perines, 2018). De cumplir esta necesidad, se lograría un entendimiento mutuo dentro del aula.
Otras dificultades que se han enfrentado durante el confinamiento son las necesidades económicas que limitan la formación académica del alumnado, más la incompatibilidad de la educación a modalidad virtual con las condiciones socioeconómicas del país; pudieran originarse porque en la gran mayoría de las instituciones de educación básica en México no se encuentra un ambiente óptimo para la enseñanza, dado que la impartición de clases en entornos de marginación y pobreza se vuelve una tarea más complicada (INEE, 2016). Se conoce que el 68.1% de los profesores de escuelas secundarias técnicas y 80.5% de las generales laboran en contextos de marginación muy baja, baja o media; caso similar al del 89.6% que labora en telesecundarias.
Por todo lo anterior, este trabajo destacó la gran importancia del liderazgo docente, es necesario desarrollar su capacidad, participación, opinión en el diseño, implementación y monitoreo de procesos de mejora en las escuelas. Ser líder incluso trae como beneficio una elevada autoestima y satisfacción del profesorado, maximizando su motivación y rendimiento y por ende mejores resultados en la formación estudiantil.
Referencias
Apaza, C., Seminario, R., y Santa-Cruz, J. (2020). Factores psicosociales durante el confinamiento por el Covid-19 – Perú. Revista Venezolana de Gerencia, 25(90), 402-413. https://www.redalyc.org/articulo.oa?id=29063559022
Bolívar, A. (2010). El liderazgo educativo y su papel en la mejora: una revisión actual de sus posibilidades y limitaciones. Psicoperspectivas. Individuo y Sociedad, 9(2). http://dx.doi.org/10.5027/psicoperspectivas-Vol9-Issue2-fulltext-112
Bracho, P., y García, J. (2013). Algunas consideraciones teóricas sobre el liderazgo transformacional. Telos. Revista de Estudios Interdisciplinarios en Ciencias Sociales, 15(2), 165-177.
Cabero, J., y Valencia, R. (2021). Y el COVID-19 transformó al sistema educativo: reflexiones y experiencias por aprender. International Journal of Educational Research and Innovation (IJERI), 15, 217-227. https://doi.org/10.46661/ijeri.5246
Campa, R. (2020). Formación docente en el uso de las TIC para la inclusión de estudiantes en situación vulnerable en primarias en Sonora, México. Revista Dilemas Contemporáneos. Política y Valores, 7(1), 1-22. https://doi.org/10.46377/dilemas.v8i1.2416
Carneiro, R., Toscano, J., y Díaz, T. (2021). Los desafíos de las TIC para el cambio educativo. Organización de los Estados Iberoamericanos para la Educación, la Ciencia y la Cultura (OEI).
Carrasco, J. (2018). Estilos de liderazgo y desempeño docente, según su percepción de los estudiantes de la escuela profesional de administración en la ULADECH-Cátolica, Ayacucho, 2018 [Tesis de maestría]. Universidad Católica los Ángeles Chimbote.
Cerdá, L., y Ramírez, M. (2010). Evaluación de estilos de liderazgo en la docencia: una aplicación en la enseñanza universitaria de postgrado. Sistemas, Cibernética e Informática, 7(1), 55- 62. http://www.iiisci.org/journal/CV$/risci/pdfs/MJ767WU.pdf
Contreras, T. (2016). Liderazgo pedagógico, liderazgo docente y su papel en la mejora de la escuela: una aproximación teórica. Propósitos y Representaciones, Revista de Psicología Educativa, 4(2), 231-284. http://dx.doi.org/10.20511/pyr2016.v4n2.123
Cueva, D. (2020). La tecnología educativa en tiempos de crisis. Conrado, 16(74), 341-348. http://scielo.sld.cu/pdf/rc/v16n74/1990-8644-rc-16-74-341.pdf
Díaz, C., y Pinto, M. (2017). Vulnerabilidad educativa: un estudio desde el paradigma socio crítico. Praxis Educativa, 21(1), 46-54. http://dx.doi.org/10.19137/praxiseducativa-2017-210105
Domingo-Segovia, J. (2019). Una dirección escolar con capacidad de liderazgo pedagógico. Revista Mexicana de Investigación Educativa, 24(82), 897-911.
Ducoing, P. (2020). Una expresión de la desigualdad en educación básica durante la emergencia sanitaria: el caso de una alumna. En Instituto de Investigaciones sobre la Universidad y la Educación UNAM (coord.). Educación y pandemia. Una visión académica (pp. 55-64). Universidad Nacional Autónoma de México. http://www.iisue.unam.mx/nosotros/covid/educacion-y-pandemia
Dussel, I., Ferrante, P., y Pulfer, D. (2020). Pensar la educación en tiempo de pandemia. Entre la emergencia, el compromiso y la espera. Universidad Pedagógica Nacional.
Escribano, E. (2018). El desempeño del docente como factor asociado a la calidad educativa en América Latina. Revista Educación, 42(2), 1-15. http://www.redalyc.org/articulo.oa?id=44055139021
García, L. (2021). COVID-19 y educación a distancia digital: preconfinamiento, confinamiento y posconfinamiento. RIED. Revista Iberoamericana de Educación a Distancia, 24(1), 9-32. http://dx.doi.org/10.5944/ried.24.1.28080
García, S. (2020). COVID-19 y educación primaria y secundaria: repercusiones de la crisis e implicaciones de política pública para América Latina y el Caribe. UNICEF. https://www.unicef.org/lac/media/16851/file/CD19-PDS-Number19-UNICEF-Educacion-ES.pdf
Garduño, M. (2021, feb. 10). ¿Cómo impulsar la educación virtual en un país con 63 millones de analfabetas digitales? Forbes. https://www.forbes.com.mx/tecnologia-educacion-virtual-pais-63-millones-analfabetas-digitales/
González, O., González, O., Ríos, G., y León, J. (2013). Características del liderazgo transformacional presentes en un grupo de docentes universitario. Telos, 15(3), 355-371. https://www.redalyc.org/articulo.oa?id=99328424005
Hernández, R., Fernández, C., y Baptista, M. (2014). Metodología de la investigación (5a. ed.). McGraw-Hill.
Hidalgo, N., y Perines, H. (2018). Dar voz a los protagonistas: la participación estudiantil en el proceso de enseñanza-aprendizaje. Revista Educación, 42(2), 1-28. https://doi.org/10.15517/revedu.v42i2.27567
INEE [Instituto Nacional para la Evaluación de la Educación] (2016). Los docentes en México, Informe 2016. Informes temáticos. Dirección General de Difusión y Fomento de la Cultura de la Evaluación.
Larrosa, F. (2010). Vocación docente versus profesión docente en las organizaciones educativas. Revista Electrónica Interuniversitaria de Formación del Profesorado, 13(4), 43-51. https://www.redalyc.org/articulo.oa?id=217015570004
Márquez, M. (2020). Ser docente en tiempo del Coronavirus. Revista Latinoamericana de Estudios Educativos, 50(esp.), 271-278. https://doi.org/10.48102/rlee.2020.50.ESPECIAL.112
Martelo, R., Franco, D., y Oyola, P. (2020). Factores que influyen en la calidad de la educación virtual. Revista Espacios, 41(46), 352-361. 10.48082/espacios-a20v41n46p29
Martín, A., Campos, B., y Pérez, L. (2021). El desarrollo de la profesión docente, una nueva visión desde la acción pedagógica. UNED.
Martínez, G., Guevara, A., y Valles, M. (2016). El desempeño docente y la calidad educativa. Revista Ra Ximhai, 12(6), 123-134. https://www.redalyc.org/pdf/461/46148194007.pdf
Maureira, O., y Rojas, A. (2013). Características del liderazgo transformacional en docentes de lenguaje y comunicación en una muestra de establecimientos escolares de vulnerabilidad Social. Estudios Pedagógicos, 34(1), 115-127. https://www.redalyc.org/pdf/1735/173528596006.pdf
OMS [Organización Mundial de la Salud] (2020). Actualización de la estrategia frente a la COVID-19. https://www.who.int/docs/default-source/coronaviruse/covid-strategy-update-14april2020_es.pdf
Oviedo, P., y Pastrana, L. (2014). Investigaciones y desafios para la docencia del siglo XXI. Kimpres, Universidad de la Salle.
Palací, D. (2005). Psicología de la organización. Pearson.
Palacios-Mena, N., y Herrera-González, J. D. (2013). Subjetividad, socialización política y derechos en la escuela. Magis, Revista Internacional de Investigación en Educación, 5(11), 413-437. https://doi.org/10.11144/Javeriana.m5-11.sspd
Perilla, J. (2018). Las nuevas generaciones como reto para la educación actual. Fondo de Publicaciones Universidad Sergio Arboleda.
Rodas, W., y Pérez, M. A. (2021). Influencia del liderazgo directivo en la satisfacción laboral docente. Innova Research Journal, 6(2), 90-104. https://doi.org/10.33890/innova.v6.n2.2021.1684
Simbron, S., y Sanabria, F. (2019). Liderazgo directivo, clima organizacional y satisfacción laboral del docente. Revista Interdisciplinaria de Humanidades, Educación, Ciencia y Tecnología, 6(1), 59-83. https://doi.org/10.35381/cm.v6i10.295
UNESCO [Organización de las Naciones Unidas para la Educación, la Ciencia y la Cultura] (2020). Covid-19 y educación superior: de los efectos inmediatos al día después. Análisis de impactos, respuesta y recomendaciones. http://www.iesalc.unesco.org/wp-content/uploads/2020/04/COVID-19-060420-ES-2.pdf
Vázquez, A. (2013). Interdependencia entre el liderazgo transformacional, cultura organizacional y cambio educativo: una reflexión. Revista Iberoamericana sobre Calidad, Eficacia y Cambio en Educación, 1(11), 74-91. http://www.rinace.net/reice/numeros/arts/vol11num1/art5.pdf
Vera, J. (2020). La educación básica en el Norte ante el confinamiento sanitario, Sonora. Consejo Mexicano de Investigación Educativa/Centro de Investigación en Alimentación y Desarrollo. http://www.comie.org.mx/v5/sitio/2020/06/24/la-educacion-basica-en-el-norte-ante-el-confinamiento-sanitario-sonora/
Notas de autor