Reportes de investigación
Motivos educativos y familiares que propician trabajo infantil en municipios de Guanajuato
Educational and family reasons that promote child labor in municipalities of Guanajuato
Motivos educativos y familiares que propician trabajo infantil en municipios de Guanajuato
IE Revista de Investigación Educativa de la REDIECH, vol. 14, e1572, 2023
Red de Investigadores Educativos Chihuahua A. C.

Recepción: 03 Mayo 2022
Aprobación: 17 Abril 2023
Publicación: 19 Abril 2023
Resumen: El objetivo de este artículo es analizar los motivos educativos y familiares que propician el trabajo infantil en el estado de Guanajuato, centrando especial atención en los municipios de Celaya, Comonfort y San Miguel de Allende. Se acude al enfoque cualitativo con diseño de teoría fundamentada, teniendo como técnicas: entrevista semiestructurada, observación, revisión y análisis documental. En la investigación participó personal del sector educativo (docentes y directivos de nivel primaria y secundaria) y del sector público (coordinadoras de programas sobre niñez). Los resultados señalan que en el espacio educativo hay factores internos y externos que propician el trabajo infantil, mientras que en el espacio familiar se identifican las siguientes dimensiones: contextual, económica, educativa, tipos y dinámicas familiares. Se concluye que es fundamental considerar motivos educativos y familiares en la elaboración de políticas públicas, estrategias y acciones para el trabajo infantil y la educación.
Palabras clave: Educación, familia, grupo vulnerable, niñez, pobreza.
Abstract: The objective of this article is to analyze the educational and family reasons that promote child labor in the State of Guanajuato, focusing special attention on the municipalities of Celaya, Comonfort and San Miguel de Allende. The qualitative approach is used with a Grounded Theory design, having as techniques: semi-structured interview, observation, review and documentary analysis. Staff from the education sector (primary and secondary teachers and managers) and from the public sector (coordinators of childhood programs) participated in the research. The results indicate that in the educational space there are internal and external factors that favor child labor, while in the family space the following dimensions are identified: contextual, economic, educational, family types and dynamics. The investigation concluded that it is essential to consider these educational and family reasons in the development of public policies, strategies and actions for child labor and education.
Keywords: Education, family, vulnerable group, childhood, poverty.
Introducción
El trabajo que realiza la niñez y población adolescente está determinado, en cierta forma, por características demográficas del hogar y aspectos económicos como género, edad, escolaridad de integrantes del hogar, costos y rendimientos de usos de tiempo y número de hermanos (Orraca, 2014). Instancias como la Organización Internacional del Trabajo (OIT, 2007) definen al trabajo infantil como
...toda actividad económica realizada por niños, niñas y adolescentes, por debajo de la edad mínima general de admisión al empleo especificada en cada país, cualquiera que sea su categoría ocupacional (asalariado, independiente, trabajo familiar no remunerado) y que sea física, mental, social o moralmente perjudicial o dañino para el niño, e interfiera en su escolarización: privándole de la oportunidad de ir a la escuela; obligándole a abandonar prematuramente las aulas, o exigiendo que intente combinar la asistencia a la escuela con largas jornadas de trabajo pesado [p. 17].
La OIT (2017) indica que 152 millones de niñas, niños y adolescentes trabajan, de esta población, 73 millones realiza trabajos peligrosos. A nivel mundial el mayor índice de trabajo infantil corresponde a países en desarrollo en donde son notorias las desigualdades sociales, educativas, laborales y económicas de la población. África ocupa el primer lugar de trabajo infantil, seguido por América, donde aproximadamente 11 millones de niñas, niños y adolescentes trabajan.
En el caso de México, la Encuesta Nacional de Trabajo Infantil 2019 (ENTI)[1]del Instituto Nacional de Estadística y Geografía (INEGI) reportó que durante el año 2019 la población total de 5 a 17 años fue de 28,522,295, esta cifra representó el 11.5% del total nacional para este grupo de edad. Los estados de la República mexicana con mayor tasa de trabajo infantil fueron Oaxaca con 21.5%, Puebla y Chiapas con 18.3% y Michoacán con 17.6%.
La encuesta también permite identificar que en el 2019 en el estado de Guanajuato la población total de 5 a 17 años correspondió a 1,496,377, de los cuales el 13% se encontró realizando trabajo infantil, el 4% correspondía a mujeres, mientras que el 9% a hombres. Estos datos posicionaron a Guanajuato como el décimo estado de la República mexicana con mayor índice de trabajo infantil, estimando que aproximadamente 194,634 niños, niñas y adolescentes en un grupo de edad de 5 a 17 años trabajaron (INEGI, 2019).
A este respecto, cabe mencionar que en la región oeste del estado de Guanajuato puede observarse que la niñez participa en actividades del campo, esto debido al flujo migratorio de jornaleros dentro de la República mexicana, así como de niños, niñas y adolescentes que migran a Estados Unidos (Battaglia, 2015).
Respecto al ingreso económico de la población en ocupación no permitida de 5 a 17 años en el estado, la ENTI en el 2019 reportó que el 41.9% recibió hasta un salario mínimo, el 32.7% percibió más de uno hasta dos salarios mínimos, mientras que el 13.9% no obtuvo ingresos, el 9.9% no especificó y el 1.6% recibió más de dos salarios mínimos. El 52.4% sí aportó al hogar, situación que permite vislumbrar la importancia de la contribución económica que tiene el trabajo de la niñez en los hogares de Guanajuato (INEGI, 2019).
Sobre la relación entre educación y trabajo infantil, para el 2019 el INEGI indicó que de la población en ocupación no permitida de 5 a 17 años en Guanajuato el 70.6% sí asistió a la escuela, mientras que el 29.4% no asistió. Con relación a su nivel de escolaridad, de la población de 5 a 17 años en ocupación no permitida el 19% se encontró sin instrucción y primaria incompleta, el 37.3% en primaria completa y secundaria incompleta, y el 43.8% en secundaria completa y más. Con una mirada prospectiva, lo anterior permite señalar que bajos niveles educativos de la niñez trabajadora podrían propiciar en su vida adulta condiciones laborales precarias y posiblemente falta o disminución de oportunidades laborales.
Debe también mencionarse que en Guanajuato sobresale la industria de confección de calzado, producción realizada principalmente en los municipios de León, Moroleón y Uriangato; en estas actividades participan niños, niñas y adolescentes debido a patrones culturales y familiares instituidos desde hace varias generaciones (Pérez et al., 2019). A esta población también se le puede observar trabajando en la calle como vendedores ambulantes, como guías, como acompañantes o en condición de mendicidad en zonas turísticas de San Miguel de Allende y de Guanajuato capital. Su participación en la elaboración y comercialización de artesanías en Dolores Hidalgo, Comonfort y San Francisco del Rincón también son relevantes, mientras que en Irapuato, Celaya, Silao y León es notable la presencia de niños y niñas trabajando en la calle (Battaglia, 2015; Cerda et al., 2018; Pérez et al., 2019; SSTPS et al., 2015). En esta entidad federativa y en otras latitudes del país los motivos que propician trabajo infantil están asociados a los ámbitos educativo y familiar.
Respecto al ámbito educativo, Miño y Gómez (2022) mencionan que las probabilidades de que un niño o niña que trabaja abandone la escuela son altas, esto se manifiesta en la limitada asistencia y participación en espacios educativos, poniendo en riesgo su egreso y sus oportunidades laborales futuras. En el ámbito educativo se identifican factores internos y externos, los cuales al coexistir generan problemáticas socioeducativas (Román, 2013). Los factores internos del sistema educativo se refieren a condiciones, situaciones, dinámicas y estrategias que al interior de la escuela se fundan como ejes rectores del sistema educativo, tales como la representación que maestros/as tienen sobre la niñez trabajadora y la distinción que se genera a partir del capital cultural, social y económico dentro de la escuela (Krüger, 2019; Morales, 2014; OIT y CEPAL, 2018; Román, 2013).
Bourdieu y Wacquant (2005) sostienen que la escuela suele imponer la cultura dominante a partir de inculcar valores y moldear la personalidad de acuerdo con los intereses de la clase dominante, generando segregaciones y exclusiones a aquellos grupos con distinto capital cultural, social y económico, manifestándose lo anterior en prácticas pedagógicas e institucionales y en la intervención de maestros/as sobre las expectativas que tienen de los estudiantes y la implementación de estrategias pedagógicas.
Por su parte, los factores externos al sistema educativo se derivan de una estructura social, económica y política que dificulta o interfiere en una asistencia regular y en un desempeño satisfactorio en la escuela. La pobreza, migración, marginalidad, bajos niveles educativos de los padres y alcoholismo son ejemplos de estos factores que pueden propiciar dificultad en el acceso, la permanencia y el egreso educativo de la niñez. Considerar estos factores internos y externos al espacio educativo resulta sustancial ya que de forma conjunta incrementan la vulnerabilidad y la desigualdad social, educativa y económica de la niñez trabajadora (Krüger, 2019; Morales, 2014; OIT y CEPAL, 2018; Román, 2013; SEP, 2019).
En la dimensión familiar se encuentran aspectos y dificultades respecto al contexto, el espacio laboral y la situación socioeconómica familiar (OIT y CEPAL, 2018), el vínculo entre pobreza y trabajo infantil obedece a causas estructurales que interactúan a nivel económico y social e impactan en la valoración del trabajo infantil en cada familia (Sandoval, 2007). En familias con dificultades económicas, por ejemplo, el trabajo protagonizado por la niñez suele constituir una posibilidad para obtener recursos y sobrevivir. En esos casos el hecho de que niños y niñas trabajen no necesariamente es una decisión voluntaria de los padres sino que se convierte en una necesidad y posibilidad para nutrir la economía de la familia. Por ello, como indica Nova (2008), es sustancial no criminalizar a las familias que acceden o fomentan que sus hijos e hijas trabajen para la atención de necesidades básicas.
En el mismo análisis, Armijos y Culcay (2022) refieren que entre las causas del trabajo infantil se observan las desigualdades originadas por las fuentes de trabajo de los padres y tutores, así como factores intrafamiliares y problemas socioeconómicos. Cabe mencionar que la composición, escolaridad, ocupación y lugar de residencia son características familiares para considerarse en la niñez trabajadora, en la composición familiar sobresale el hecho de que niñas y niños de hogares monoparentales tienen más probabilidades de ingresar al mercado laboral en comparación a la niñez de hogares biparentales, teniendo mayor posibilidad de trabajar aquellos en los que la figura paterna está ausente (OIT y CEPAL, 2018). En torno a la relación de escolaridad y ocupación se ha identificado la tendencia de que padres con menores niveles educativos suelen preferir que sus hijos ingresen al mercado laboral a temprana edad, pueden llegar a desvalorizar la educación e interesarse en que la niñez trabaje para obtener ingresos, aunque estos sean precarios (Amar et al., 2012; Orraca, 2014).
El lugar de residencia también se ha considerado un factor que puede ejercer influencia en que niños y niñas trabajen, y en las actividades que realizan. En este sentido, puede observarse que la niñez de zonas rurales participa en labores agrícolas con familiares o empleadores, mientras que en zonas urbanas la participación de la niñez se observa en el sector del comercio y los servicios (Leyva y Pichardo, 2016; OIT y CEPAL, 2018). Lo dicho hasta ahora ha generado que este estudio tenga como objetivo principal conocer e identificar los motivos asociados al ámbito educativo y familiar que en municipios del estado de Guanajuato propician el trabajo infantil.
Metodología
Enfoque
Esta investigación se realizó bajo un abordaje cualitativo con diseño de teoría fundamentada, el enfoque cualitativo busca comprender e interpretar vivencias, acciones e interacciones cotidianas de actores sociales en un determinado contexto, a la vez que es descriptivo y busca caracterizar al hecho social estudiado (Hernández et al., 2014; Rábajo, 2011; Serbia, 2007).
El diseño de teoría fundamentada, por su parte, “es una propuesta metodológica que busca desarrollar teoría, a partir de un proceso sistemático de obtención y análisis de los datos en la investigación social” (Glaser y Strauss, 1967, en Restrepo, 2013, p. 126). Este diseño se basa en el interaccionismo simbólico y permite generar conocimiento que ayuda a la explicación de patrones y esquemas dando paso a las teorías; en el tratamiento de la información se acude al muestreo teórico, a la saturación y a la codificación teórica (Bernal, 2006; Hernández et al., 2014).
Técnicas
Las técnicas utilizadas en este estudio fueron entrevista semiestructurada, observación, revisión y análisis documental. Se realizaron dos guiones de entrevista, estos se aplicaron a siete participantes. Uno de los guiones se aplicó a cinco participantes que trabajan en instituciones del sector educativo: docentes y directivos de educación primaria y secundaria. El segundo guion se aplicó a dos coordinadoras de programas dirigidos a la niñez, ambas laboran en instituciones del sector público. Cada guion de entrevista constó de 23 preguntas organizadas en dos ejes temáticos: trabajo infantil y educación. Las entrevistas tuvieron una duración aproximada de 40 a 50 minutos.
Inicialmente las entrevistas se realizaron de forma presencial (en noviembre del 2019), posteriormente, debido al cuidado de la sana distancia indicada por instancias de salud como medida para evitar contagios por COVID-19 las entrevistas se realizaron de forma virtual, siendo grabadas con previa autorización de los y las participantes para su posterior transcripción. El contenido de todas las entrevistas se recuperó para el análisis de resultados que se presenta en este estudio.
Participantes
Los y las participantes del estudio son originarios de los municipios de Celaya, Comonfort y San Miguel de Allende, estos se encuentran ubicados en la región geográfica, económica y cultural del centronorte-occidente del país denominada región Bajío; Celaya y Comonfort pertenecen a la zona Laja Bajío, en ambos se ha impulsado el crecimiento económico y laboral a partir del dinamismo de la industria automotriz (Contreras et al., 2018).
El dinamismo económico y laboral del municipio de Comonfort ha sido menor en comparación al de Celaya, predominando el desarrollo en zonas rurales, debido a la vocación agrícola del municipio (Contreras et al., 2018). En el caso de San Miguel de Allende se observan contrastes ya que es uno de los principales destinos turísticos de México y una de las ciudades de retiro para extranjeros, sin embargo, tiene zonas de alta marginalidad y exclusión, dejando visible la existente polarización social y económica en el municipio (Flores y Guerra, 2016).
En esos contextos se encuentra la niñez trabajadora sobre la que versa este estudio y sobre quienes los y las participantes compartieron información y la experiencia que han tenido debido a sus funciones laborales vinculadas a la niñez trabajadora.
Se optó por utilizar un esquema de muestreo intensivo, es decir, población con características sumamente vinculadas al problema o el fenómeno de interés. Cabe subrayar que en los estudios cualitativos el tamaño de muestra no es tan relevante desde una perspectiva probabilística ya que el objetivo no es generalizar los resultados de la investigación, por lo cual se puede adaptar según los recursos disponibles, la oportunidad y el tiempo (Hernández et al., 2014). Al considerar lo anterior, la muestra estuvo constituida por siete actores que en su trayectoria laboral hubiesen tenido experiencia en torno al trabajo infantil o al ámbito educativo vinculado a niñez trabajadora. En la Tabla 1 pueden observarse las características de quienes participaron en el estudio.
| Sexo | Ocupación | Experiencia | Población que atiende | Lugar y fecha | ||
| 1 | Mujer | Sector educativo docente nivel primaria | 9 años | Niñas, niños y adolescentes de 6 a 12 años | Celaya 25 de noviembre de 2019 | |
| 2 | Mujer | Sector educativo Directora y docente nivel primaria y secundaria | 28 años | Niñas, niños y adolescentes de 6 a 15 años | Celaya 26 de junio de 2020 | |
| 3 | Mujer | Sector público Coordinadora programas sobre niñez | 17 años | Niñas, niños y adolescentes de 6 a 17 años | Celaya 07 de julio de 2020 | |
| 4 | Mujer | Sector público Coordinadora programas sobre niñez | 16 años | Niñas, niños y adolescentes de 6 a 17 años | Comonfort 08 de julio de 2020 | |
| 5 | Hombre | Sector educativo Docente y director de nivel primaria | 24 años | Niñas, niños y adolescentes de 6 a 12 años | Comonfort 13 de julio de 2020 | |
| 6 | Mujer | Sector educativo y público. Trabajadora social | 23 años | Niñas, niños y adolescentes de 6 a 15 años | San Miguel de Allende 01 de julio de 2020 | |
| 7 | Mujer | Sector educativo Docente nivel primaria | 13 años | Niñas, niños y adolescentes de 6 a 12 años | San Miguel de Allende 30 de julio de 2020 |
Temporalidad del trabajo de campo
El trabajo de campo del estudio fue realizado en dos momentos, el primero consistió en un ejercicio de inmersión para conocer el contexto e identificar posibles participantes para el estudio. Se invitó a una profesora de educación básica de Celaya a participar en el estudio debido a su experiencia con niñez trabajadora que estudia en la institución donde ella labora. Ese momento fue desarrollado durante el mes de noviembre del 2019 y permitió identificar temáticas y generar preguntas que constituyeron el guion de entrevista del trabajo de campo realizado durante los meses de junio y julio del 2020, en el cual se invitó a participar a personal de instancias educativas y de programas vinculados a la niñez que trabaja en los municipios de Celaya, Comonfort y San Miguel de Allende.
Al inicio del estudio se consideró la participación de niños y niñas que trabajan, sin embargo, el cuidado de la sana distancia durante la pandemia ocasionada por el virus SARS-CoV-2 propició que el estudio solo recuperara información de personal de instancias educativas y públicas vinculadas con niñez trabajadora.
Tratamiento y análisis de la información
El contenido de las entrevistas se transcribió, para su tratamiento y análisis se acudió al software Atlas.ti versión 7. Este software es una herramienta informática inspirada en la teoría fundamentada que permite la comprensión del contenido obtenido en campo y organizar la información en códigos, categorías, subcategorías, citas y redes semánticas, afinando el análisis del contenido de significados y la conclusión de los hallazgos del estudio (Rojano et al., 2021).
Resultados
El trabajo infantil es resultado de diversas condiciones y aspectos del entorno familiar, cultural, económico y educativo, siendo relevantes para el presente estudio aquellos motivos que lo propician asociados a la familia y al ámbito educativo, dentro de estos últimos sobresale lo que se expone a continuación.
Educación y trabajo infantil
El acceso, permanencia y egreso al sistema educativo formal es una de las dificultades que enfrentan niñas y niños trabajadores/as, pese a que tienen la posibilidad de ingresar a los sistemas educativos su probabilidad de egresar y la calidad educativa se encuentran restringidas por la situación social y económica que viven, siendo el ausentismo, el abandono escolar, el rezago y la sobreedad factores que inciden entre trabajo infantil y educación.
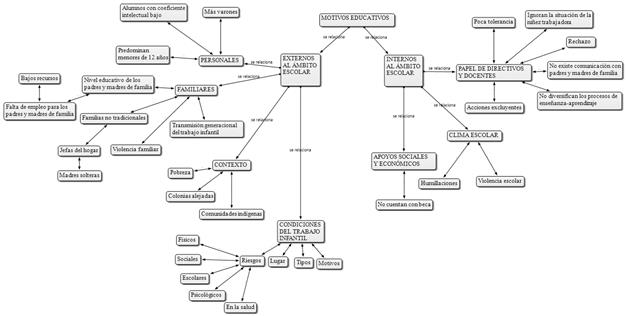
En este sentido, los y las participantes del estudio compartieron diversos motivos (concernientes al espacio educativo) que consideran propicios para el trabajo infantil. Señalaron motivos internos como el papel de directivos y docentes, el clima escolar, los apoyos sociales y económicos. Respecto a motivos externos, indicaron causas personales, familiares, contextuales y condiciones del trabajo infantil, lo cual se puede observar en la Figura 1.

Motivos internos del ámbito educativo
Los factores internos del espacio educativo pueden tener un papel significativo en la niñez trabajadora, induciendo al abandono escolar y propiciando el trabajo infantil; entre estos motivos los/las participantes subrayaron el papel de directivos y docentes, el clima escolar y los apoyos sociales y económicos.
En ocasiones el desconocimiento que pueden tener directores y profesores/as respecto a la situación económica y dinámica familiar de niños y niñas que trabajan llega a generar rechazo y poca tolerancia hacia las dificultades educativas que presentan, aunado a la poca comunicación con padres de familia y a que los procesos de enseñanza no se diversifican o ajustan a las realidades educativas de la niñez que trabaja. Asimismo, la condición de trabajo (que puede generar desalineo personal o poca disposición académica en la niñez que trabaja) suele forjar comportamientos de exclusión. A este respecto la docente y trabajadora del sector educativo y público del municipio de San Miguel de Allende expresó:
No quiero generalizar que exista esta diferenciación, sin embargo, en ocasiones es muy notorio, precisamente por toda la serie de condiciones que trae el niño, desde su aspecto físico [hasta] su aseo personal. Muchas veces hay niños que son objeto de rechazo, no solo de algunos alumnos, sino de algunos maestros […] Muchos maestros se desesperan porque no hay como avances tan importantes como los hay con otros niños que sí son atendidos [y] que tienen la capacidad cognitiva. En todo esto, a mi punto de vista, en muchos casos sí hay diferenciación [Participante 6, mujer, trabajadora social del sector educativo y público, originaria del municipio de San Miguel de Allende, Guanajuato, julio del 2020].
En los testimonios del estudio las participantes 1, 2, 3 y 6 señalan algunos motivos internos del ámbito escolar como son la asignación y administración de recursos, las condiciones laborales de los docentes, el cumplimiento de planes de estudio, modelos de docencia tradicionales, percepciones y creencias respecto a docentes que dificultan el acceso, permanencia y egreso de la niñez que trabaja, siendo situaciones propiciadoras del trabajo infantil. La participante 1, a este respecto, refiere la dificultad de permanencia indicando:
Pues yo considero que sí influye, o sea, no es casualidad que estos niños [que trabajan] tengan niveles bajos, pueden hacer este uso del dinero, el caso del niño ubica como hacer las cuentas, aunque no sepa cómo escribir los números […] al momento de una evaluación, escribir de manera convencional, es cuando ya impacta, utilizan estrategias pero no formales, entonces sí les afecta en cuestión académica, el tener tantas inasistencias por estar en esta situación de trabajo. También, como que de pronto con los niños, no les permita interactuar de manera más empática [Participante 1, mujer, docente de educación primaria, del municipio de Celaya, octubre del 2019].
También el poco acceso a apoyos sociales y económicos puede llegar a limitar la permanencia educativa de niños y niñas que trabajan. Las y los entrevistados/as indicaron que la niñez trabajadora de sus instituciones hasta el año 2020 tuvo una beca que les permitía apoyar a sus familias, sin embargo, esta desapareció y afectó a este sector.
Anteriormente se otorgaba una beca […] a partir de este año se dejó de apoyar. La beca consistía en apoyo económico y apoyo en especie, era poco, pero era mensual y la verdad era un apoyo para estos niños. También era algo que a nosotros como promotores, como parte de este programa nos ayudaba bastante, porque era como en cierta forma tratar de retenerlos, de convencerlos y concientizarlos. [Era como decir:] “Nosotros te apoyamos”. A lo mejor no con todo lo económico que recibes en calle, pero sí con algo, para sobrevivir y para que continuaran estudiando [Participante 3, mujer, coordinadora de Programas sobre Niñez del sector público, originaria de Celaya, Guanajuato, julio del 2020].
La falta de seguimiento oportuno a programas sociales y el desarrollo de políticas públicas encaminadas a este sector es un reto en el país, dicha ausencia perpetúa la situación de riesgo y de exclusión educativa de la niñez trabajadora y de la niñez en general.
Motivos externos al ámbito educativo
En el caso de los factores externos al espacio educativo que propician el trabajo infantil en este estudio se identificaron: características personales, familiares, contextuales y condiciones del trabajo infantil. De acuerdo con los testimonios de las personas entrevistadas, las características personales que propician el trabajo infantil son la edad, el género y las condiciones particulares de la niñez que trabaja.
El trabajo infantil bajo condiciones precarias, explotación y poca regulación conlleva largas jornadas en las que se incrementa el cansancio, la mala nutrición, la dificultad de concentración, entre otros factores que propician que niñas y niños abandonen sus estudios, y puede comprometer también su salud. En este sentido, la coordinadora de Programas sobre Niñez del sector público originaria de Comonfort compartió:
De los riesgos [mencionar que] dejan de estudiar [niños y niñas que trabajan]. Corren el riesgo de sufrir alguna violación, de ingerir [sic] adicciones. Bueno, violencia escolar, porque […] a veces pasa que los discriminan, entonces, como que están expuestos a muchos riesgos y, como te digo, es un problema social [Participante 4, mujer, coordinadora de Programas sobre Niñez del sector público, originaria de Comonfort, Guanajuato, julio del 2020].
Lo dicho hasta ahora invita a subrayar la importancia de conocer las condiciones de trabajo infantil e identificar cuáles son los motivos, tipos, lugares, riesgos y consecuencias que atraviesan niñas y niños que trabajan.
Familia y trabajo infantil
Además del espacio educativo, la familia es un ámbito prioritario desde el cual se debe de analizar los motivos que propician el trabajo infantil; escenarios como escasos recursos, altos niveles de pobreza y desigualdad económica originan que los padres envíen a sus hijos a trabajar. En este estudio, respecto al espacio familiar se identificaron cinco dimensiones: contextual, económica, educativa, tipos y dinámicas familiares. Detalles al respecto se encuentran en la Figura 2.

Conocer el contexto de la niñez trabajadora permite identificar patrones, causas y dinámicas sociales, económicas y culturales que van desde lo local hasta lo macroeconómico; las y los participantes de los municipios de Celaya, Comonfort y San Miguel de Allende indicaron que entre los motivos familiares que originan el trabajo infantil se encuentra el hecho de que la niñez trabajadora resida en colonias alejadas, en la periferia o pertenezca a comunidades indígenas. A este respecto la docente de nivel primaria del municipio de Celaya indicó:
[Observo] trabajo [infantil] en zonas urbanas, pero no en zonas del centro; en colonias alejadas, en la periferia, en donde te encuentras con todo […] desde niños que van y ayudan en una tienda a acomodar, a barrer, a sacar basura. He tenido a otros que trabajan como ayudantes de albañiles [Participante 2, mujer, directora y docente de educación básica, originaria del municipio de Celaya, Guanajuato, junio del 2020].
Otra participante, en este sentido, indicó que entre los principales motivos que generan la participación de niños, niñas y adolescentes en actividades de trabajo se encuentra la situación económica familiar:
Yo considero que la situación económica [provoca trabajo infantil], lo ven a partir de la necesidad que tienen. Son comunidades o colonias de muy bajos recursos, donde todos de alguna manera tienen que aportar. Ellos saben que si ayudan, aunque sea un poco, a la economía de la casa, van a tener algunos beneficios también […] [Hay] niños que dicen: “Maestra me compré estos zapatos” o “maestra me compré unos tenis”. Y para los papás eso también es una ayuda. Pero sí, yo creo que la situación que los obliga es todo lo precario en la forma en que viven. Viven económicamente con una situación muy, muy difícil, y esto es lo que los obliga a involucrarse en una situación laboral [Participante 2, mujer, directora y docente de educación básica, originaria del municipio de Celaya, Guanajuato, junio del 2020].
Sobre los motivos familiares que causan trabajo infantil los/las participantes reportaron los asociados a la educación: analfabetismo, patrones culturales, falta de oportunidades, nivel educativo de la familia, baja escolaridad de jefes de familia y la transmisión generacional del trabajo infantil. A este respecto, la trabajadora social del sector público y educativo originaria de San Miguel de Allende expresó:
Los motivos que a mi punto de vista causan el trabajo infantil, principalmente, [es] la pobreza, la desintegración familiar. Básicamente, me parece. Y también, claro, vienen ya como muchos patrones. Hay comunidades en donde se dedican a eso y van transmitiendo a las generaciones la mendicidad o el trabajo infantil, aparte de que anteriormente se creía que los niños tenían que ir aprendiendo cosas para subsistir en la vida [Participante 6, mujer, trabajadora social del sector educativo y público, originaria del municipio de San Miguel de Allende, Guanajuato, julio del 2020].
Respecto a los tipos y dinámicas familiares señalaron las siguientes condiciones: violencia, omisión de cuidados y el cambio en la configuración tradicional en los hogares. En el caso de este estudio, los y las participantes comentan que en las instituciones en las que laboran observan que la niñez trabajadora pertenece a familias en las que prevalecen modelos no tradicionales como la monoparentalidad a cargo de mujeres jefas del hogar y observan también niños y niñas bajo el cuidado de los/las abuelos. En este sentido, la participante de San Miguel de Allende indicó que
Muchas veces […] (la niñez) proviene de familias uniparentales o familias disfuncionales, en donde mamá y papá trabajan. No les hacen caso y también hay mucho rezago educativo en los padres [Participante 6, mujer, trabajadora social del sector educativo y público, originaria del municipio de San Miguel de Allende, Guanajuato, julio del 2020].
Otra participante también indicó la omisión en el cuidado de niños y niñas, el contexto de violencia de las familias y aspectos culturales:
[Existe] Bajo nivel cultural, situaciones económicas precarias, familias que ejercen violencia […] Otra característica es la omisión de cuidados, también entra dentro de violencia, pero generalmente son las que caracterizan a las familias […] disfuncionales al cien por ciento [Participante 3, mujer, coordinadora de Programas sobre Niñez del sector público, originaria de Celaya, Guanajuato, julio del 2020].
Pese a que no es posible generalizar dichas características a las familias de la niñez trabajadora, estos datos proyectan patrones desde cinco dimensiones identificadas en este estudio: contextual, económica, educativa, tipos y dinámicas familiares. Estos, de cierta manera, permiten comprender diversos motivos que originan el trabajo infantil, los cuales tienen un carácter multidimensional e interactúan entre sí y, en el caso que aquí nos ocupa (niñez trabajadora en municipios de Guanajuato), permiten señalar que la relación entre el papel de directivos y docentes, el clima escolar, la existencia o no de apoyos sociales, las condiciones de precariedad, pobreza, bajos niveles educativos, dificultad de empleo y dinámicas familiares riesgosas influyen en la temprana inserción al mundo laboral de niños y niñas en este estado de la región centro-norte del país, posiblemente también ejercen influencia en el caso de niños y niñas de contextos con características semejantes.
Conclusiones
Como se ha dicho hasta aquí, los motivos educativos y familiares asociados al trabajo infantil son diversos y tienen un carácter multidimensional; los motivos del ámbito educativo pueden permitir la comprensión de algunas dinámicas respecto a la asistencia, permanencia y egreso de la niñez trabajadora, por lo que el papel de docentes y directivos, el clima escolar y los apoyos sociales y económicos se vuelven aspectos de gran relevancia para generar acciones que favorezcan la inclusión educativa en este sector de la población cuyas condiciones sociales, económicas y familiares propician que trabajen a temprana edad. Desde políticas públicas se sugiere una mayor atención en el seguimiento de programas sociales (becas) en coordinación con las instituciones educativas para que el alcance sea favorable a la niñez que trabaja, aunado a esto la concientización de la comunidad escolar (directivos y docentes) para la inclusión de la niñez trabajadora, esto con el fin de propiciar permanencia y egreso de forma efectiva y de calidad.
Identificar motivos que originan el trabajo infantil desde el ámbito contextual también resulta relevante, pues permite observar que la niñez trabajadora generalmente proviene de colonias alejadas, de la periferia, de comunidades indígenas y de contextos enmarcados en cinturones de pobreza y de precariedad. Este es el caso del municipio de Celaya, en donde se observa que la participación de la niñez es visible principalmente en colonias de la periferia de la ciudad. La diversidad y la pluralidad en la que se realiza el trabajo infantil es notable, especialmente cuando se observa su participación ante la pérdida de territorios en zonas rurales e indígenas y se desplazan a zonas urbanas para dedicarse a actividades propias del comercio y del ámbito de servicios, como se observa en Guanajuato y en diferentes latitudes del país.
La participación de la niñez en el ámbito del trabajo también obedece a condiciones estructurales de la sociedad, como la desigualdad social y económica, instituidas por modelos económicos, capitalismo, globalización, precarización y explotación, aspectos que rebasan la situación, voluntad y margen de acción de las familias de las que provienen niños y niñas que trabajan, situaciones que ejercen influencia en la precarización económica, educativa, laboral y social, que colocan en desventaja a niños y niñas que tienen que trabajar a edades tempranas.
Este es el caso de la niñez trabajadora en los municipios de Celaya, Comonfort y San Miguel de Allende quienes trabajan por razones asociadas a la pobreza, precariedad, falta de oportunidades y múltiples aspectos de sus familias como el analfabetismo, patrones educativos y culturales, falta de oportunidades y dinámicas familiares. Ello invita a considerar, por ejemplo, que padres y madres con menores niveles educativos se ven obligados a permitir que sus hijos comiencen a trabajar a temprana edad, promoviendo con ello círculos generacionales de trabajo infantil y educación, por lo que la puesta en marcha de programas sociales y el desarrollo de políticas públicas encaminadas a este sector de la población debería de ser una posibilidad y oportunidad para que la inclusión al ámbito educativo fuese una realidad, ya sea a partir de becas, oportunidades educativas y mejores condiciones laborales para las familias.
Otros aspectos asociados a la familia y que impulsan a que en municipios de Guanajuato la niñez trabaje son el predominio de familias no tradicionales, familias monoparentales y padres jóvenes a cargo de la familia, afirmación que requiere la creación de futuras investigaciones y mayor trabajo de campo que involucre a la niñez que trabaja y a diferentes actores vinculados con ellos y ellas.
Para cerrar se señala que el trabajo infantil es multicausal, los motivos aquí analizados centran la atención en causas asociadas al contexto familiar y al ámbito educativo, sin embargo, hay condiciones estructurales que rebasan la voluntad de las familias de la niñez que trabaja, asociadas a vulnerabilidad, pobreza y dificultad en acceso a diversos servicios, situación que evidencia la necesidad de políticas públicas, estrategias y acciones dirigidas a este sector; esperamos desde el ámbito de la investigación científica generar insumos a este respecto.
Referencias
Amar, J., Sañudo, J., Crisson, E., Orozco, C., y de Vivo, G. (2012). Trabajo infantil: factores de riesgo y protección en familias del caribe colombiano. Universidad del Norte. https://www.researchgate.net/publication/236669500_Trabajo_infantil_factores_de_riesgo_y_proteccion_en_familias_del_caribe_colombiano
Armijos, J., y Culcay, P. (2022). Vulneración del derecho al desarrollo integral de los niños, niñas y adolescentes a causa del trabajo infantil en época de pandemia. Revista Lex, 5(17), 318-329. https://doi.org/10.33996/revistalex.v5i17.129
Battaglia, G. (2015). Niñas y niños jornaleros agrícolas migrantes: el caso de Guanajuato. En Los rostros del trabajo infantil en México (pp. 89-103). Mesa social contra la explotación de niñas, niños y adolescentes.
Bernal, C. (2006). Metodología de la investigación para administración, economía, humanidades y ciencias sociales. Pearson Educación.
Bourdieu, P., y Wacquant, L. (2005). Una invitación a la sociología reflexiva. Siglo XXI.
Cerda, A., González, R., y Del Carpio, P. (2018). Niñez y trabajo agrícola en Guanajuato. En Condiciones sociales, empobrecimiento y dinámicas regionales de mercados laborales (pp. 272-287). Repositorio universitario, Instituto de Investigaciones Económicas. http://ru.iiec.unam.mx/4366/
Contreras, R., Molina, R., y López, A. (2018). Desigualdad, pobreza, territorio y acciones en la Región Laja Bajío en Guanajuato. Pearson.
Flores, M., y Guerra, M. (2016). Entre lo local y lo foráneo: Gentrificación y discriminación en San Miguel de Allende, Guanajuato. Revista Legislativa de Estudios Sociales y de Opinión Pública, 9(18), 183-206.
Hernández, R., Fernández, C., y Baptista, P. (2014). Metodología de la investigación. McGraw-Hill.
INEGI [Instituto Nacional de Estadística y Geografía] (2019). Encuesta Nacional de Trabajo Infantil. Resultados. https://www.inegi.org.mx/programas/enti/2019/
Krüger, N. (2019). La segregación por nivel socioeconómico como dimensión de la exclusión educativa: 15 años de evolución en América Latina. Archivos Analíticos de Políticas Educativas, 27(8), 1-37. https://doi.org/10.14507/epaa.27.3577
Leyva, M., y Pichardo, S. (2016). ¿Un mundo sin trabajo infantil? El Cotidiano, 197. https://www.redalyc.org/articulo.oa?id=32545857010
Miño, G., y Gómez, R. (2022). Dimensiones actuales en la investigación del trabajo infantil en Argentina: una sistematización teórica. Folia Histórica del Nordeste, (44). https://doi.org/10.30972/fhn.0445839
Morales, L. (2014). El pensamiento crítico en la teoría educativa contemporánea. Actualidades Investigativas en Educación, 14(2), 1-23. https://doi.org/10.15517/aie.v14i2.14833
Nova, P. (2008). Trabajo infantil: los riesgos laborales en situaciones legalmente prohibidas y sus consecuencias para la salud y seguridad. Medicina y Seguridad del Trabajo, 54(213), 9-21. https://doi.org/10.4321/s0465-546x2008000400002
OIT [Organización Internacional del Trabajo] (2007). Reflexiones para el cambio: análisis de los planes nacionales de prevención y erradicación del trabajo infantil en América Latina. Oficina Internacional del Trabajo. http://white.lim.ilo.org/ipec/documentos/analisis_planes_alc.pdf
OIT (2017). Estimaciones mundiales sobre el trabajo infantil. Resultados y tendencias 2012-2016. Oficina Internacional del Trabajo. https://www.ilo.org/wcmsp5/groups/public/@dgreports/@dcomm/documents/publication/wcms_651815.pdf
OIT y CEPAL [Organización Internacional del Trabajo y Comisión Económica para América Latina y el Caribe] (2018). Modelo de identificación del riesgo de trabajo infantil: metodología para diseñar estrategias preventivas a nivel local. OIT. https://www.iniciativa2025alc.org/sites/default/files/modelo-de-identificacion-del-riesgo-de-trabajo-infantil_IR.pdf
Orraca, P. (2014). El trabajo infantil en México y sus causas. Problemas del Desarrollo, 45(178), 113-137. https://doi.org/10.1016/s0301-7036(14)70878-8
Pérez, J., Geremia, V., Flores, E., Riascos, J., y Zorrilla, M. (2019). Acercamiento al trabajo infantil y adolescente en la industria del calzado y la confección en el estado de Guanajuato (resumen ejecutivo). Redim. https://doi.org/10.3726/978-3-0352-0094-2/1
Rábajo, J. (2011). Líneas de investigación cualitativa. Universidad de Guanajuato.
Restrepo, D. (2013). La teoría fundamentada como metodología para la integración del análisis procesual y estructural en la investigación de las representaciones sociales. Revista CES Psicología, 6(1), 122-133.
Rojano, Y., Contreras, M., y Rojano, A. (2021). Uso del aplicativo Atlas.ti para la gestión estratégica de datos en la aplicación del método de la teoría fundamentada. En Memorias de la Vigésima Conferencia Iberoamericana en Sistemas, Cibernética e Informática.
Román, M. (2013). Factores asociados al abandono y la deserción escolar en América Latina: una mirada en conjunto. REICE. Revista Iberoamericana sobre Calidad, Eficacia y Cambio en Educación, 11(2), 33-59. https://www.redalyc.org/articulo.oa?id=55127024002
Sandoval, A. (2007). Trabajo infantil e inasistencia escolar. Revista Brasileira de Educação, 12(34), 68-80. https://doi.org/10.1590/s1413-24782007000100006
SEP [Secretaría de Educación Pública] (2019). Estrategia Nacional de Educación Inclusiva. https://www.animalpolitico.com/wp-content/uploads/2019/11/ENEI.pdf
Serbia, J. (2007). Diseño, muestreo y análisis en la investigación cualitativa. Hologramática, (3), 123-146.
STPS, OIT y CEPAL [Secretaría de Trabajo y Previsión Social, Organización Internacional del Trabajo y Comisión Económica para América Latina y el Caribe] (2015). Modelo de identificación del riesgo de trabajo infantil, México. Fichas de las 32 entidades federativas. STPS. https://www.iniciativa2025alc.org/fr/ModeloRiesgoTI_Mexico2018
Notas
Notas de autor
(autora de correspondencia)
ORCID: https://orcid.org/0000-0002-4907-783X