Reportes de investigación

Recepción: 26 Julio 2024
Aprobación: 19 Diciembre 2024
Publicación: 30 Diciembre 2024
DOI: https://doi.org/10.33010/ie_rie_rediech.v15i0.2261
Resumen: El objetivo principal de esta investigación es explorar los desafíos clave de la inclusión en la educación primaria pública de Sonora, México, enfocándose en la diversidad estudiantil y la niñez vulnerable desde la perspectiva de los docentes. Utilizando un enfoque cualitativo basado en el interaccionismo simbólico, se llevaron a cabo grupos focales con 54 docentes del sector público, explorando concepciones de inclusión educativa, atención a la diversidad, condiciones y desafíos. Los resultados subrayan la necesidad de adaptar programas educativos para la planta estudiantil, independientemente de su diversidad, desde capacidades diferentes hasta pertenencia a grupos vulnerables. Este cambio integral busca igualdad de oportunidades y fomento del desarrollo académico y social, mediante la adaptación de infraestructuras, materiales y programas educativos, y la promoción de la capacitación continua. Se destaca la importancia de talleres y conferencias para desarrollar un capital cultural que promueva una cultura inclusiva, mejorar infraestructuras, asegurar recursos educativos especiales y formar equipos multidisciplinarios. Los desafíos incluyen acceso equitativo, mejoras infraestructurales, formación continua y promoción del respeto a la diversidad, transformando el sistema educativo hacia uno más equitativo y justo.
Palabras clave: Inclusión educativa, diversidad, niñez vulnerable, profesorado, educación primaria.
Abstract: The main objective of this research is to explore the key challenges of inclusion in public primary education in Sonora, Mexico, focusing on student diversity and vulnerable children from the teachers’ perspective. Using a qualitative approach based on symbolic interactionism, focus groups were conducted with 54 public sector teachers, exploring conceptions of educational inclusion, attention to diversity, conditions and challenges. The results underline the need to adapt educational programs for all students, regardless of their diversity, from different abilities to belonging to vulnerable groups. This comprehensive change seeks equal opportunities and promotion of academic and social development, through the adaptation of infrastructure, materials, and educational programs, and the promotion of continuous training. The importance of workshops and conferences is highlighted to develop cultural capital that promotes an inclusive culture, improve infrastructure, ensure special educational resources and form multidisciplinary teams. The challenges include equitable access, infrastructural improvements, continuous training and promotion of respect for diversity, transforming the educational system towards a more equitable and fairer one.
Keywords: Educational inclusion, diversity, vulnerable childhood, teachers, primary education.
Introducción
Durante la infancia se produce un proceso crucial de desarrollo físico, psicológico y social, durante el cual las niñas y niños dependen de otros para llevar a cabo sus actividades diarias (Santi-León, 2019). Esta dependencia los sitúa en una posición de vulnerabilidad, agravada por condiciones como la pobreza, la falta de oportunidades y niveles educativos bajos entre los padres (Ortiz y Díaz, 2018). En muchos casos, tanto niñas como niños se ven obligados a asumir responsabilidades y tareas que exceden su edad, limitando significativamente sus oportunidades futuras, especialmente en el ámbito educativo (Lechuga, 2022).
En contextos de vulnerabilidad social surge una dinámica de exclusión que afecta tanto al individuo como, a veces, a toda la comunidad (Díaz y Pinto, 2017). Según el Fondo de las Naciones Unidas para la Infancia (UNICEF, 2014), la exclusión social en la infancia se caracteriza por la incapacidad de los menores para participar plenamente en la vida social, económica y civil, debido a la falta de acceso adecuado a ingresos y recursos en su entorno personal, familiar, social o cultural. Esta situación resulta en una calidad de vida inaceptable dentro de su sociedad y conlleva la privación de sus derechos fundamentales durante la niñez (Subirats, 2013).
Según datos de la Comisión Económica para América Latina y el Caribe (CEPAL, 2023), aproximadamente 181 millones de personas en la región viven en situación de pobreza, lo que afecta al 29% de la población total; cerca de 70 millones se encuentran en pobreza extrema, equivalente al 11.2%. En México, de acuerdo con el Consejo Nacional de Evaluación de la Política de Desarrollo Social (Coneval, 2023), el 36.3% de la población vive en pobreza y el 7.1% en pobreza extrema. En el estado de Sonora, México, estas cifras alcanzan el 29.9% en pobreza y el 3.5% en pobreza extrema (Coneval, 2020).
En Sonora, según el Instituto Nacional de Estadística y Geografía (INEGI, 2020), la infancia enfrenta diversas formas de vulnerabilidad social. Por ejemplo, el 5% de los niños de 5 a 14 años no están escolarizados, y el 2.1% de los niños de 8 a 14 años carecen de habilidades básicas de lectura y escritura. Las condiciones al nacer y las enfermedades son las principales causas de discapacidad entre los menores, afectando a cerca de 14,911 niños de cero a 14 años, equivalente al 1.8% de la población infantil. Además, un preocupante 6.9% de los menores de 5 a 17 años se ven obligados a trabajar para contribuir al ingreso familiar. En términos de migración, aproximadamente un 3.2% de los niños de 5 a 11 años provienen de otra entidad federativa.
Estos indicadores revelan una vulnerabilidad y riesgo social significativos que tienen un impacto negativo en el plano psicosocial, afectando principalmente la identidad, la autoestima, la personalidad y las habilidades para la convivencia social (Tolina, 2024). La exclusión social experimentada por grupos vulnerables en la niñez impide su acceso al sistema educativo o, si están inscritos, enfrentan segregación o discriminación por motivos de origen social, género, diversidad cultural, capacidades diferentes o falta de apoyo adecuado para alcanzar los niveles de aprendizaje esperados (Silva, 2021).
Por lo tanto, las escuelas desempeñan un papel fundamental al proporcionar herramientas adaptadas a las necesidades específicas de cada estudiante. Esto implica establecer un sistema educativo inclusivo que atienda las particularidades individuales, lo que promueve la retención y mejora la calidad educativa. La Agenda 2030 de la Comisión Económica para América Latina y el Caribe (CEPAL, 2016), en su objetivo 4 de educación de calidad, específicamente la meta 4.5, se compromete a
Eliminar las disparidades de género en la educación y asegurar el acceso igualitario a todos los niveles de la enseñanza y la formación profesional para las personas vulnerables, incluidas las personas con discapacidad, los pueblos indígenas y los niños en situaciones de vulnerabilidad [p. 28].
La Secretaría de Educación Pública (SEP, 2019) propone, a través de la Nueva Escuela Mexicana –NEM–, una transformación del sistema educativo que considera a la escuela como una institución clave para proporcionar herramientas adecuadas a las características de cada estudiante, creando así un entorno seguro y motivador en la comunidad educativa. La NEM se concibe como un proceso de educación para toda la vida, abarcando el desarrollo integral de niñas, niños, adolescentes y jóvenes de cero a 23 años. Su objetivo principal es promover un aprendizaje de excelencia que sea inclusivo, pluricultural, colaborativo y equitativo, adaptándose a las diversas regiones del país y a las necesidades individuales de los estudiantes. Además, la NEM se caracteriza por su estructura abierta que integra a la comunidad y prioriza la atención a poblaciones en desventaja económica y social, con el objetivo de asegurar que todos los mexicanos tengan acceso a los mismos estándares educativos y oportunidades de aprendizaje.
Lo anterior resalta la importancia de brindar atención adecuada a niños y niñas que enfrentan situaciones de vulnerabilidad; por tanto, el objetivo principal de esta investigación es explorar los principales desafíos de la inclusión en la educación primaria pública del estado de Sonora, México, con un enfoque en la atención a la diversidad estudiantil y la niñez vulnerable desde la perspectiva y experiencias de los docentes de este nivel educativo. Para ello se abordan las siguientes categorías de estudio: conceptualización de la inclusión educativa, atención a la diversidad estudiantil, condiciones y recursos disponibles para la inclusión educativa, así como los retos y desafíos específicos que enfrenta la implementación de la inclusión educativa en este contexto.
Marco referencial
Niñez vulnerable
La infancia, que abarca desde el nacimiento hasta aproximadamente los 12 años, representa una etapa esencial en el desarrollo físico, psicológico y social de los individuos. Durante las edades escolares, que se extienden desde los 6 hasta los 12 años, la escuela desempeña un papel fundamental al proporcionar experiencias esenciales para el desarrollo físico, cognitivo y psicosocial de los niños (Papalia et al., 2010); sin embargo, este desarrollo pleno puede verse obstaculizado cuando los individuos enfrentan situaciones de vulnerabilidad y exclusión social.
En América Latina las transformaciones sociales y económicas han agravado las disparidades en el acceso a la educación, especialmente para niños, niñas y adolescentes pertenecientes a grupos vulnerables, según señala el informe Estado mundial de la infancia 2023 (UNICEF, 2023). La Comisión Nacional de Derechos Humanos (CNDH, 2022) define como vulnerables a aquellos grupos cuyos derechos no son plenamente reconocidos, exponiéndolos a la violación de estos derechos y situándolos en una posición de desventaja social. Acevedo et al. (2014) identifican una serie de factores como el género, la raza, la situación económica, social, laboral, cultural, étnica, lingüística, cronológica y funcional que caracterizan a estos grupos y los hacen susceptibles a la omisión, la precariedad o la discriminación en los sistemas y servicios sociales.
Esta diversidad de grupos vulnerables destaca la necesidad de investigar las problemáticas sociales y educativas que enfrentan los individuos en diversas etapas de su desarrollo. Este estudio se centra en la niñez, un grupo especialmente vulnerable debido a sus características particulares y a su condición minoritaria. Según Méndez et al. (2017), se identifican varios factores de riesgo de vulnerabilidad social que afectan el desarrollo durante la infancia y la adolescencia, categorizándolos en áreas como: a) características individuales del menor, como diversidad funcional, enfermedades crónicas, trastornos del comportamiento, psicopatología, entre otros; b) entorno familiar, incluyendo familias disfuncionales; c) contexto social, como la falta de condiciones adecuadas en la vivienda familiar, y d) pertenencia a minorías étnicas, lo cual puede dificultar la socialización e integración en el entorno escolar.
Para abordar estos factores es crucial implementar políticas integrales que promuevan la inclusión, la igualdad de oportunidades y el acceso equitativo a recursos educativos y sociales para los menores en situación de vulnerabilidad. Asimismo es necesario realizar inversiones en infraestructura, ya que las características de los espacios físicos de las escuelas son fundamentales para crear ambientes propicios para el aprendizaje y el desarrollo de habilidades, según la Organización de las Naciones Unidas para la Educación, la Ciencia y la Cultura (UNESCO, 2017).
Estas políticas deben enfocarse en eliminar tanto las barreras estructurales como las desigualdades sistémicas, garantizando así una atención adecuada a las necesidades específicas de cada grupo. Además, Núñez (2019) enfatiza la importancia de establecer mecanismos de monitoreo y evaluación para asegurar la efectividad y sostenibilidad de estas iniciativas, contribuyendo así a la creación de sociedades más justas e inclusivas.
Inclusión educativa
En México, según la Comisión Nacional para la Mejora Continua de la Educación (Mejoredu, 2024), la inclusión educativa es un desafío crucial que demanda el desarrollo de políticas, prácticas y entornos educativos que aseguren la participación equitativa de todos los estudiantes, sin importar sus diferencias individuales, con el fin de alcanzar los objetivos educativos esenciales. De acuerdo con la Secretaria de Educación Pública (SEP, 2017), este enfoque inclusivo dinámico busca integrar a estudiantes con diversas características o situaciones de vulnerabilidad social, basándose en principios de derechos humanos que promueven la equidad, la justicia social y la dignidad humana. El objetivo primordial es eliminar la discriminación y crear igualdad de oportunidades para todos los estudiantes en el sistema educativo mexicano.
Booth y Ainscow (2011) explican que la educación inclusiva se centra en eliminar las barreras al aprendizaje y la participación de todos los estudiantes, a través de tres dimensiones fundamentales: la cultura educativa, basada en valores compartidos; la centralidad de la inclusión en el funcionamiento escolar, que define formas de apoyo para la diversidad, y las prácticas educativas que fomentan la participación plena según las capacidades y la cultura de cada estudiante. Esto enfatiza la importancia de la educación inclusiva para fortalecer sociedades democráticas y equitativas, ofreciendo a todas las personas la oportunidad de alcanzar su máximo potencial y contribuir a un futuro sostenible y digno (Casanova, 2018).
Este cambio en el sistema educativo global busca asegurar el éxito de todos los estudiantes, eliminando la exclusión, la segregación y la discriminación (Solis y Tinajero, 2022). Según Arnaiz (2019), fortalecer la educación inclusiva implica reconocer el derecho a la educación y valorar la diversidad como elementos esenciales para transformar las escuelas. García et al. (2024) enfatizan la necesidad de ofrecer contenidos académicos relevantes, fomentar interacciones colaborativas y proporcionar recursos y formación continua que mejoren las prácticas docentes y promuevan la inclusión de estudiantes en situaciones vulnerables. Por otro lado, Martínez (2023) señala en su estudio que los docentes demandan una formación integral, tanto inicial como continua, para abordar las limitaciones y desafíos que enfrentan en las aulas.
Uno de los principales desafíos de la inclusión educativa es garantizar la igualdad de oportunidades y eliminar obstáculos para atender las necesidades de toda la comunidad estudiantil, especialmente ante la persistencia de etiquetas o segregaciones (Vélez et al., 2020). Según la UNESCO (2023), esto implica realizar ajustes en el currículo, los materiales, las metodologías de enseñanza y la evaluación para fomentar la participación activa de todos los estudiantes. Márquez et al. (2021) subrayan la importancia de capacitar a los docentes en competencias específicas para gestionar la diversidad cognitiva, cultural y social, así como implementar cambios estructurales en los currículos y métodos pedagógicos. Asimismo, Quishpi y León (2020) proponen talleres para sensibilizar a los docentes sobre la diversidad, fomentar la formación continua en didáctica y desarrollar habilidades que les permitan diagnosticar necesidades específicas y adaptar el currículo para un proceso educativo verdaderamente inclusivo, ajustado a las características y fortalezas de cada estudiante.
Condiciones para la inclusion
La inclusión social y educativa están estrechamente interconectadas y se benefician mutuamente. Según Bell et al. (2010), lograr una inclusión real requiere una colaboración esencial entre la familia, la escuela y la comunidad, pilares fundamentales que facilitan el acceso a la cultura y proporcionan los recursos necesarios para que el individuo se apropie del legado cultural humano y contribuya a enriquecerlo. Marchesi y Hernández (2019) proponen una reevaluación educativa desde una perspectiva inclusiva que considera el impacto del entorno, destacando la importancia del contexto familiar y el papel crucial de los padres en la formación de los estudiantes dentro de las instituciones educativas.
El concepto de “incluir” actúa como un impulso fundamental que promueve el avance hacia una sociedad más equitativa y democrática para todos (Echeita y Ainscow, 2011). Guirado et al. (2017) resaltan fundamentos teórico-metodológicos clave para la atención a la diversidad e inclusión educativa, abordando:
• Requerimientos didáctico-metodológicos: guías esenciales para la práctica educativa que orientan al docente en el proceso de enseñanza-aprendizaje, adaptándose al contexto sociocultural y las necesidades individuales de los estudiantes.
• Direcciones socioculturales, integradoras e individualizadoras: subdivisión de los requerimientos didácticos en tres direcciones: socioculturales, integradoras e individualizadoras, centradas en el entorno estudiantil, la interacción pedagógica y las necesidades específicas de cada estudiante.
• Activación multisensorial: promoción del uso de recursos didácticos multisensoriales para facilitar un aprendizaje significativo, aprovechando todos los sentidos y promoviendo una actitud positiva hacia el estudio.
• Cambio curricular y atención a la diversidad: ajustes metodológicos y organizativos que garantizan una respuesta educativa adecuada a las necesidades individuales de los estudiantes, favoreciendo su integración en entornos educativos regulares cuando sea posible.
Además es crucial implementar medidas educativas adecuadas que abarquen la educación intercultural, el enfoque de género, la diversificación curricular y la creación de materiales sin estereotipos. Según Corbetta et al. (2018), es fundamental diseñar acciones específicas para asegurar que todos los grupos accedan a una educación de calidad en condiciones equitativas, como programas de educación intercultural y bilingüe para comunidades indígenas, así como mejorar la calidad de las escuelas rurales mediante estrategias de desarrollo local y colaboración entre redes escolares.
Con lo antes referido, se destaca la inclusión como una medida para abordar problemáticas sociales a través de la educación, fomentando mejoras en áreas escolares, emocionales y sociales, partiendo del reconocimiento de la educación como un derecho y la valoración de la diversidad como un valor educativo esencial, fortaleciendo así la importancia de la educación inclusiva.
Metodología
El enfoque de investigación utilizado fue cualitativo, destacando su relevancia para el estudio de las relaciones sociales contemporáneas y la interpretación que los actores sociales les otorgan (Corona, 2018). Se empleó el interaccionismo simbólico para analizar el significado de las conductas en las interacciones sociales, generando un sistema de significados intersubjetivos en el cual los actores participan en la interpretación de símbolos compartidos. Esta corriente macro-sociológica, vinculada con la antropología y la psicología social, fundamenta la comprensión de la sociedad con base en la comunicación (Gurdián-Fernández, 2007).
El estudio fue de naturaleza exploratoria, con el propósito de explorar la realidad en los centros educativos desde la perspectiva de los profesores. Se centró en diversas categorías de análisis, como la inclusión educativa, la vulnerabilidad, los recursos materiales, los recursos humanos y los desafíos del proceso inclusivo. Según Denzin y Lincoln (2012), este tipo de investigaciones busca examinar temas actuales para identificar variables prometedoras que se desarrollarán en futuros trabajos. Desde el enfoque cualitativo, se pretende estudiar un número reducido de casos extraídos de un segmento poblacional para comprender fenómenos sociales (Izcara, 2014).
La muestra estuvo compuesta por 54 docentes (75% mujeres y 25% hombres) del sector público en el estado de Sonora, México, seleccionados mediante un muestreo no probabilístico intencional por conveniencia. Estos docentes tenían una experiencia laboral que variaba entre 1 a 35 años, con una media de 10-15 años. Referente al nivel de estudios de los docentes, el 68% contaba con estudios de licenciatura, 12% maestría y 8% especialidad. Los criterios de selección incluyeron contextos de educación primaria del sector público, representando un 75% de las instituciones, así como escuelas con apoyo de servicios y centros de educación especial, que constituyeron el 25%. Se tomaron en cuenta todos los grados educativos, desde primero hasta sexto año.
Además, cada participante fue identificado con un código que incluía su número de participación (P#), sexo (H = hombre, M = mujer) y grado educativo que enseñaba (G#). Por ejemplo, el código P1_M_G1 correspondía a una participante mujer impartiendo primer grado.
Para la recolección de datos se empleó la técnica de grupos focales, la cual consiste en reunir a un grupo de diez a quince personas. A través de una entrevista grupal abierta y con preguntas estructuradas se abordó un tema específico, en este caso la inclusión educativa (Hamui y Varela, 2013). Para enriquecer la exploración cualitativa se decidió no excluir a ningún docente, permitiendo la inclusión de participantes de manera aleatoria y voluntaria, sin importar su antigüedad, con el objetivo de conocer sus experiencias de primera mano. Esta técnica facilita la recopilación de opiniones y sugerencias de los profesores sobre la atención a la vulnerabilidad y la educación inclusiva.
En cuanto a las preguntas semiestructuradas empleadas, inicialmente se recabaron datos sociodemográficos como sexo, antigüedad docente, nivel de estudios y grado educativo que imparten. Las preguntas por categorías se estructuraron como se muestra en la Tabla 1.

Para efectuar el proyecto, inicialmente se solicitó la autorización de los directivos para realizar los grupos focales. Se presentó una carta explicativa de los objetivos de la investigación, garantizando el anonimato y la confidencialidad. Una vez obtenida la autorización, se procedió a reunir a los participantes en las instituciones educativas respectivas para obtener su consentimiento. La recolección de datos se llevó a cabo entre enero y mayo del 2024. Cada grupo focal tuvo una duración aproximada de 60 minutos, realizándose un total de cinco grupos focales en diversas escuelas de educación básica del sector público en Hermosillo, Sonora, México.
Después de completar la recolección de datos se procedió a transcribir la información recopilada utilizando un procesador de texto; posteriormente se exportó al programa Atlas.ti (versión 7), donde se construyó la unidad hermenéutica. En este proceso se analizó la información cualitativa, se asignaron códigos a los testimonios recabados, se crearon categorías de análisis y se redactaron memos con anotaciones sobre la saturación del discurso de los participantes. Finalmente, se elaboraron familias y redes de relación.
Resultados
A partir de los resultados, se pueden identificar como principales referentes para la concepción de la inclusión educativa la adaptación de programas educativos para todos los estudiantes, sin importar su diversidad o pertenencia a grupos vulnerables. Este enfoque implica una transformación significativa del sistema educativo mexicano, que abarca desde el nivel preescolar hasta la educación superior, fundamentada en la igualdad de oportunidades para todos los estudiantes. El objetivo es construir una sociedad justa que promueva un desarrollo académico y social positivo. Según los testimonios alusivos:
La oferta educativa debe integrar y adaptar programas para todos, considerando la diversidad de individuos en sus capacidades, habilidades, fortalezas, debilidades, etcétera. Se busca un sistema donde todos tengan la oportunidad de desarrollarse y construirse como sujetos sociales [P11_H_G6].
La inclusión implica incluir a poblaciones especiales en el contexto institucional y educativo, como personas con autismo, síndrome de Down, síndrome de Asperger, déficit de atención, hiperactividad, debilidades visuales y auditivas, discapacidades motrices, y lento aprendizaje [P22_M_G4].
Es crucial que todos los planteles educativos, sin importar el nivel, creen condiciones para que sus estudiantes, con cualquier tipo de deficiencia, puedan integrarse, desarrollarse y concluir exitosamente su educación [P14_M_G3].
La implementación de la inclusión educativa abarca varios aspectos clave: la adaptación de infraestructura y materiales didácticos para satisfacer las necesidades de los estudiantes, la reestructuración de asignaturas y programas académicos para responder a los desafíos de la NEM en atención a grupos con mayor vulnerabilidad o rezago educativo, y la necesidad imperiosa de capacitaciones continuas para la comunidad educativa. Según los testimonios recogidos:
Para hablar sobre inclusión educativa, se debe considerar el cambio o modificación de la infraestructura, materiales didácticos, la estructura de las asignaturas, capacitación a docentes, administrativos, y desde edades tempranas a los propios estudiantes para que en conjunto se realice una adaptación en el contexto escolar [P5_H_G4].
Todos los estudiantes deben tener las mismas oportunidades educativas. Algunos alumnos con discapacidades han sido excluidos injustamente por los profesores, quienes deberían adaptarse y utilizar sus recursos para enseñar a todos los estudiantes de manera equitativa [P44_M_G3].
La inclusión educativa es una disposición favorable tanto a la educabilidad [aprendizaje del alumno] como a la educatividad [infraestructura, materiales didácticos]. Se busca atender a poblaciones especiales sin discriminación alguna, donde los maestros están preparados para manejar la diversidad en el aula y mejorar el proceso de enseñanza-aprendizaje [P36_H_G5].
Considero que se ha confundido la integración con la inclusión, pues, aunque los estudiantes con discapacidad son admitidos en la academia, carecen de los espacios adecuados y del personal capacitado para apoyarlos [P30_H_G2].
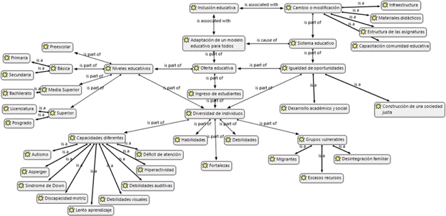
Partiendo de los discursos recogidos, en la Figura 1 se evidencia una red de relaciones que define la inclusión educativa desde la perspectiva de docentes de educación primaria.

En cuanto a las condiciones y recursos para atender a la diversidad estudiantil y promover la inclusión educativa, desarrollo del capital cultural y social se caracterizan como elementos fundamentales. Este enfoque se vincula estrechamente con la promoción de una cultura inclusiva a través de talleres y conferencias dirigidos a la sociedad en su conjunto, incluyendo familias, personal escolar, profesores y estudiantes. Para alcanzar este objetivo es esencial fortalecer el capital cultural en el ámbito educativo, con el propósito de fomentar la paz, la sensibilización y el reconocimiento de la diversidad. Estos aspectos se destacan en los siguientes extractos de discursos:
Se deben realizar talleres y conferencias de sensibilización sobre inclusión tanto para docentes, padres de familia como para todos los alumnos, con el fin de cultivar una cultura inclusiva junto con valores que fortalezcan el trabajo educativo. También son necesarios talleres y conferencias sobre paz y contra el acoso escolar, ya que las poblaciones diversas pueden ser blanco de burlas y violencia [P7_M_G1].
En el ámbito escolar, al igual que en cualquier otro, el respeto es fundamental. La base de cualquier relación social es el respeto, especialmente en el contexto socioeducativo, donde debe fortalecerse sin distinción, respetando la diversidad de los estudiantes [P16_M_G2].
Los participantes enfatizan la conexión crucial entre políticas públicas y el desarrollo de escuelas inclusivas para lograr equidad educativa. Destacan la importancia del capital cultural que respalde programas educativos adaptados, currículos planificados y estrategias de enseñanza-aprendizaje adecuadas. Además subrayan la necesidad de invertir en recursos como infraestructura, materiales de apoyo y formación docente para implementar estrategias educativas innovadoras y atender las necesidades especiales de los estudiantes. También resaltan la importancia de contar con un equipo multidisciplinario completo que incluya personal capacitado en áreas como docencia, administración, psicología y trabajo social, tal como se observa en la Figura 2 y en los discursos citados.

Deben implementarse cambios en infraestructura, planificación curricular y material didáctico, junto con una capacitación constante para los docentes en todos los aspectos relacionados con la inclusión educativa [P25_H_G4].
La institución educativa debe caracterizarse por la inclusión en todos sus aspectos, desde la planificación hasta las estrategias, innovaciones y materiales didácticos. Esto también debe reflejarse en la infraestructura escolar, incluyendo accesos para sillas de ruedas, baños adaptados, y estacionamientos especiales [P51_M_G2].
…asimismo, es esencial contar con traductores en el entorno escolar para niños cuya lengua materna no sea el español, así como con trabajadores sociales y psicólogos para comprender mejor la dinámica familiar y social de cada alumno y proporcionar una educación más personalizada [P29_H_G3].
Finalmente, los docentes mencionan que también se enfrentan desafíos complejos en la educación inclusiva, que abarcan aspectos sociales y educativos. Es esencial asegurar el derecho a una educación inclusiva mediante la adaptación de espacios educativos y la capacitación continua del personal docente en cursos de inclusión. Además, los profesores subrayan la importancia de promover una cultura inclusiva en el aula, enfatizando actitudes positivas, valores de convivencia social y la interacción intergrupal. Esta interacción facilita el desarrollo de una identidad individual y colectiva entre los estudiantes, promoviendo un mayor autoconocimiento y comprensión de su rol en la sociedad. En la Tabla 2 se presentan algunos comentarios expresados por los docentes participantes.

Discusión
Esta investigación exploró los principales desafíos que enfrentan los docentes de educación primaria en el proceso inclusivo, especialmente en la atención a la niñez vulnerable y a la diversidad estudiantil. Los resultados cualitativos ofrecen una conceptualización de la inclusión y la atención a la diversidad, que implica la adaptación de programas educativos para toda la comunidad estudiantil, considerando los distintos tipos de diversidad y las características de los grupos vulnerables. La inclusión se concreta mediante ajustes en la infraestructura escolar, materiales didácticos, adaptaciones curriculares y la formación continua de la comunidad educativa, todos orientados a respaldar el desarrollo académico y social integral de la niñez.
Estos hallazgos coinciden con los estudios de García et al. (2024) y de la UNESCO (2023), que destacan que la educación inclusiva aborda diversas necesidades de los estudiantes, promoviendo un aprendizaje efectivo y reduciendo la exclusión en las escuelas. Estos estudios identifican desafíos como la desigualdad, la pobreza, la migración y la exclusión, que impactan significativamente el entorno escolar. Por su parte, Guirado et al. (2017) enfatizan que para lograr una atención de calidad son esenciales las condiciones didáctico-metodológicas, las adecuaciones curriculares y la mejora de materiales e infraestructura. Además, Martínez (2023) subraya la necesidad de una formación inicial y continua que permita a los docentes atender las necesidades de la población estudiantil y realizar los ajustes curriculares necesarios según el diagnóstico de cada estudiante.
En cuanto a las condiciones y recursos esenciales para abordar la diversidad y promover la inclusión educativa, los resultados de la investigación destacan la urgente necesidad de infraestructuras escolares adaptadas que satisfagan las diversas necesidades de los estudiantes, incluyendo discapacidades, necesidades educativas especiales y diversidad lingüística y cultural, lo cual coincide con la investigación de Corbeta et al. (2018). También es fundamental fomentar la innovación educativa mediante la adecuación de las tecnologías de información y comunicación –TIC– y el desarrollo de materiales didácticos adaptados, lo que debe traducirse en la implementación efectiva de políticas públicas. Como señala la UNESCO (2017), las características físicas de los espacios escolares son cruciales para crear ambientes propicios que fomenten el desarrollo de habilidades y un aprendizaje efectivo.
Respecto a los desafíos diarios que enfrenta el personal docente en el aula, se resalta la necesidad de una capacitación continua para fortalecer sus conocimientos, adaptar el currículo, identificar las necesidades educativas y ajustar las evaluaciones según estos diagnósticos, que deben ser realizados por un equipo multidisciplinario y especializado. Estos hallazgos concuerdan con lo señalado por Márquez et al. (2021) y Quishpi y León (2020), quienes enfatizan la importancia de formar a los docentes en competencias para gestionar la diversidad y desarrollar habilidades para diagnosticar necesidades, asegurando un enfoque inclusivo. Asimismo se identifica otro desafío: la integración de un equipo multidisciplinario que incluya especialistas, maestros de apoyo y monitores, con el fin de garantizar la continuidad académica y ofrecer una educación integral a todos los estudiantes.
Finalmente, un desafío crucial consiste en fomentar una cultura inclusiva en los entornos educativos, garantizando el derecho a la educación y adoptando una filosofía que valore la diversidad. Booth y Ainscow (2011) destacan la necesidad de sensibilizar a la sociedad sobre estos temas para generar conciencia y promover la aceptación de todas las personas en la comunidad escolar. Según Marchesi y Hernández (2019), este enfoque implica la participación activa de las familias, que desempeñan un papel fundamental como agentes de socialización, así como de toda la comunidad. Por lo tanto, la creación de culturas inclusivas en las escuelas requiere establecer un entorno seguro, abierto y colaborativo, donde todos los miembros compartan y promuevan valores de inclusión.
Conclusiones
Los resultados de esta investigación resaltan la urgente necesidad de adaptar los programas educativos para todos los estudiantes, sin distinción de su diversidad, ya sea en términos de capacidades diferentes o pertenencia a grupos vulnerables. Este cambio integral busca garantizar la igualdad de oportunidades y fomentar un desarrollo académico y social positivo. Para lograr una inclusión efectiva es fundamental realizar ajustes en las infraestructuras, los materiales didácticos, el equipamiento escolar y las adecuaciones curriculares. Asimismo se debe promover la capacitación continua del personal docente en temas de diversidad, reorganizando la planificación educativa mediante la modificación de enfoques y contenidos, así como el desarrollo de programas específicos que atiendan diversas necesidades.
Es esencial mejorar las infraestructuras educativas y garantizar la disponibilidad de recursos específicos para estudiantes con necesidades especiales. La creación de equipos multidisciplinarios que brinden apoyo a los docentes es vital para establecer un entorno educativo que no solo respete sino que también reconozca la diversidad, permitiendo que cada estudiante alcance su máximo potencial. Además, se propone implementar programas y talleres que involucren a padres, estudiantes y comunidad en general, con el objetivo de fomentar una cultura de inclusión y diversidad.
En conclusión, la educación contemporánea enfrenta importantes desafíos en términos de acceso y aprovechamiento. Es crucial promover prácticas inclusivas que permitan a todos los estudiantes, independientemente de su diversidad, alcanzar los aprendizajes básicos de la educación obligatoria. Para ello se necesita un enfoque que atienda la diversidad desde las etapas iniciales, reestructurando el currículo, los entornos de aprendizaje y las prácticas pedagógicas. El aula debe ser un espacio de intercambio y colaboración, donde la participación activa de todos los actores educativos contribuya a mejorar la calidad educativa. Garantizar un acceso equitativo a recursos, mejorar infraestructuras y asegurar la formación continua del personal docente son pasos fundamentales para construir un sistema educativo más justo y equitativo para toda la comunidad estudiantil.
Finalmente, la investigación enfrentó limitaciones temporales y espaciales, ya que se había contemplado una muestra más amplia y la inclusión de más informantes, como estudiantes y padres de familia. Los horarios y actividades de los docentes dificultaron la reunión de todos los participantes, y el tiempo disponible para entregar el informe impidió explorar otras poblaciones. Aunque se planeó visitar más municipios de Sonora para recopilar información adicional, las restricciones de tiempo y presupuesto lo hicieron inviable. Para futuras investigaciones se sugiere explorar a fondo las estrategias efectivas para implementar estos cambios y evaluar el impacto de las capacitaciones y talleres en la práctica docente y en el ambiente escolar. También sería valioso indagar en la percepción de los estudiantes y sus familias sobre la inclusión educativa, así como su experiencia diaria en las aulas. Estas líneas de investigación podrían proporcionar información clave para avanzar hacia un sistema educativo más inclusivo y equitativo, asegurando que todos los estudiantes tengan las oportunidades necesarias para prosperar.
Referencias
Acevedo, J., Castro, L., Fernando, B., y Trujillo, M. (coords.) (2014). Problemática de los grupos vulnerables. Visiones de la realidad. Nueva Era.
Arnaiz, P. (2019). La educación inclusiva en el siglo XXI. Avances y desafíos. Universidad de Murcia.
Bell, R., Illán, N., y Benito, J. (2010). Familia-escuela-comunidad: pilares para la inclusión. Revista Interuniversitaria de Formación del Profesorado, 24(3), 47-57. https://www.redalyc.org/pdf/274/27419173004.pdf
Booth, T., y Ainscow, M. (2011). Index for inclusion: developing learning and participation in schools (3a. ed.). Centre for Studies in Inclusive Education.
Casanova, M. (2018). Educación inclusiva: por qué y para qué? Revista Portuguesa de Educação, 31(esp.), 42-54. https://doi.org/10.21814/rpe.15078
CEPAL [Comisión Económica para América Latina y el Caribe] (2016). Agenda 2030 y los Objetivos de Desarrollo Sostenible. Una oportunidad para América Latina y el Caribe. https://repositorio.cepal.org/server/api/core/bitstreams/cb30a4de-7d87-4e79-8e7a-ad5279038718/content
CEPAL (2023). Panorama social de América Latina y el Caribe 2023. https://repositorio.cepal.org/server/api/core/bitstreams/a7e44226-d41f-4a4a-b84ef02e415bd620/content
CNDH [Comisión Nacional de Derechos Humanos] (2022). Grupos en situación de vulnerabilidad y otros temas. https://informe.cndh.org.mx/menu.aspx?id=23
Coneval [Consejo Nacional de Evaluación de la Política de Desarrollo Social] (2020). Informe de Pobreza y Evaluación 2020. https://www.coneval.org.mx/coordinacion/entidades/Paginas/Informes_Pobreza_Evaluacion_2020.aspx
Coneval (2023). Comunicado de Pobreza en México. https://www.coneval.org.mx/Medicion/Paginas/PobrezaInicio.aspx
Corbetta, S., Bonetti, C., Bustamante, F., y Vergara, A. (2018). Educación intercultural bilingüe y enfoque de la interculturalidad en los sistemas educativos latinoamericanos. Avances y desafíos. CEPAL. https://repositorio.cepal.org/server/api/core/bitstreams/23ffb0bf-cfff-4546-83cc-a132182f507f/content
Corona, J. (2018). Investigación cualitativa: fundamentos epistemológicos, teóricos y metodológicos. Vivat Academia. Revista de Comunicación, (144), 69-76. http://doi.org/10.15178/va.2018.144.69-76
Denzin, N., y Lincoln, Y. (2012). El campo de investigación cualitativa. Manual de investigación cualitativa (vol. 1). Gedisa.
Díaz, C. y Pinto, M. (2017). Vulnerabilidad educativa: un estudio desde el paradigma socio-crítico. Praxis Educativa, 21(1), 46-54. https://doi.org/10.19137/praxiseducativa-2017-210105
Echeita, G., y Ainscow, M. (2011). La educación inclusiva como derecho. Marco de referencia y pautas de acción para el desarrollo de una revolución pendiente. Tejuelo. Didáctica de la Lengua y la Literatura. Educación, (12), 26-46. https://tejuelo.unex.es/tejuelo/article/view/2497
García, I., Romero, S., Márquez, N., y Ramos, D. (2024). Prácticas inclusivas de docentes de escuelas consideradas como exitosas en la implementación de la inclusión. Voces de la Educación, 9(17), 86-107. https://www.revista.vocesdelaeducacion.com.mx/index.php/voces/article/view/731
Guirado, V., García, X., y Martín, D. (2017). Bases teórico-metodológicas para la atención a la diversidad y la inclusión educativa. Revista Universidad y Sociedad, 9(3), 82-88. http://scielo.sld.cu/pdf/rus/v9n3/rus12317.pdf
Gurdián-Fernández, A. (2007). El paradigma cualitativo en la investigación socio-educativa. Colección IDER. https://ice.ua.es/es/documentos/recursos/materiales/el-paradigma-cualitativo-en-la-investigacion-socio-educativa.pdf
Hamui, A., y Varela, M. (2013). La técnica de grupos focales. Investigación en Educación Médica, 2(5), 55-60. https://www.redalyc.org/pdf/3497/349733230009.pdf
INEGI [Instituto Nacional de Estadística y Geografía] (2020). Panorama sociodemográfico de México. https://www.inegi.org.mx/contenidos/productos/prod_serv/contenidos/espanol/bvinegi/productos/nueva_estruc/702825197995.pdf
Izcara, S. (2014). Manual de investigación cualitativa. Fontamara.
Lechuga, E. (2022). Pobreza infantil y su efecto en la deserción escolar (2002-2018). Ensayos Revista de Economía, 41(1), 75-99. https://doi.org/10.29105/ensayos41.1-4
Marchesi, A., y Hernández, L. (2019). Cinco dimensiones claves para avanzar en la inclusión educativa en Latinoamérica. Revista Latinoamericana de Educación Inclusiva, 13(2), 45-56. http://dx.doi.org/10.4067/S0718-73782019000200045
Márquez, N. G., Jiménez García, S. A., y Moreles Vázquez, J. (2021). Formación docente para una enseñanza inclusiva. Estudio de caso: Universidad de Colima. Revista Panamericana de Pedagogía, (32), 43-59. https://doi.org/10.21555/rpp.v0i32.2259
Martínez, M. (2023). Percepción docente sobre la educación inclusiva. Cienciamatria, 9(17), 133-144. https://doi.org/10.35381/cm.v9i17.1129
Mejoredu [Comisión Nacional para la Mejora Continua de la Educación] (2024). Retos y perspectivas de la educación inclusiva: una mirada regional. https://www.mejoredu.gob.mx/images/publicaciones/retos-yperspectivas-24.pdf
Méndez, J., Pastor, C., y Molina, M. (2017). Vulnerabilidad, riesgo social y resiliencia en la infancia: el cuento como recurso didáctico. UTE Teaching & Technology, (2), 18-28. https://revistes.urv.cat/index.php/ute/article/view/1811
Núñez, I. A. (2019). Educación para el desarrollo sostenible: hacia una visión sociopedagógica. Controversias y Concurrencias Latinoamericanas, 11(19), 291-314. https://www.redalyc.org/journal/5886/588661549016/html/
Ortiz, N., y Díaz, C. (2018). Una mirada a la vulnerabilidad social desde las familias. Revista Mexicana de Sociología, 80(3), 611-638. https://doi.org/10.22201/iis.01882503p.2018.3.57739
Papalia, D., Wendkos, S., y Duskin, R. (2010). Desarrollo humano (11a. ed.). McGraw-Hill.
Quishpi, D., y León, M. (2020). Formación didáctica del docente para atender la diversidad en cuarto año de educación general básica. Uniandes Episteme, 7(3), 406-421. https://revista.uniandes.edu.ec/ojs/index.php/EPISTEME/article/view/1734
Santi-León, F. (2019). Educación: la importancia del desarrollo infantil y la educación inicial en un país en el cual no son obligatorios. Revista Ciencia Unemi, 12(30), 143-159. https://doi.org/10.29076/issn.2528-7737vol12iss30.2019pp143-159p
SEP [Secretaria de Educación Pública] (2017). Modelo educativo equidad e inclusión. https://www.gob.mx/cms/uploads/attachment/file/283701/E_Equidad-e-inclusion_0717.pdf
SEP (2019). La Nueva Escuela Mexicana: principios y orientaciones pedagógicas. https://dfa.edomex.gob.mx/sites/dfa.edomex.gob.mx/files/files/NEM%20principios%20y%20orientacio%C3%ADn%20pedago%C3%ADgica.pdf
Silva, L. (coord.) (2021). Reflexiones en torno a la inclusión y grupos vulnerables. Universidad Autónoma de Nuevo León. http://eprints.uanl.mx/22802/1/22802.pdf
Solis, S., y Tinajero, M. (2022). La reforma educativa inclusiva en México: análisis de sus textos de política. Perfiles Educativos, 44(176), 120-136. https://doi.org/10.22201/iisue.24486167e.2022.176.60534
Subirats, J. (2013). Una visión desde las políticas públicas en pleno cambio de época y con riesgos significativos de exclusión social. ATPS. Revista Internacional Animación, Territorios y Prácticas Socioculturales, 5, 13-26. http://www.atps.uqam.ca/numero/n5/pdf/ATPS_Subirats_2013.pdf
Tolina, A. (2024). Infancia, vulnerabilidad y educación: práctica pedagógica en educación social. Brazilian Journal of Development, 10(2), 1-22. https://doi.org/10.34117/bjdv10n2-014
UNESCO [Organización de las Naciones Unidas para la Educación, la Ciencia y la Cultura] (2017). Suficiencia, equidad y efectividad de la infraestructura escolar en América Latina según el TERCE. https://unesdoc.unesco.org/ark:/48223/pf0000247571
UNESCO (2023). Una mirada sobre la educación inclusiva. https://unesdoc.unesco.org/ark:/48223/pf0000385847
UNICEF [Fondo de las Naciones Unidas para la Infancia] (2014). Vulnerabilidad y exclusión en la infancia. Hacia un sistema de información temprana sobra la infancia en exclusión. https://www.unicef.es/sites/unicef.es/files/libro_03_web.pdf
UNICEF (2023). Estado mundial de la infancia 2023. https://www.unicef.org/media/151971/file/SpanishSOWC2023Web.pdf
Vélez, M., San Andrés, E., y Pazmiño, M. (2020). Inclusión y su importancia en las instituciones educativas desde los mecanismos de integración del alumnado. Revista Arbitrada Interdisciplinaria Koinonía, 5(9), 5-27. https://doi.org/10.35381/r.k.v5i9.554
Notas de autor
Información adicional
redalyc-journal-id: 5216