Artículos
Acoso en el trabajo: evidencias psicométricas del LIPT- 60 en una muestra Peruana
Harassment at work: psychometric evidence of the LIPT-60 in a Peruvian simple
Acoso en el trabajo: evidencias psicométricas del LIPT- 60 en una muestra Peruana
UCV-HACER. Revista de Investigación y Cultura, vol. 7, núm. 3, pp. 45-54, 2018
Universidad César Vallejo

Recepción: 19 Julio 2018
Aprobación: 18 Septiembre 2018
Publicación: 14 Diciembre 2018
Resumen: El estudio tiene como objetivo determinar las propiedades psicométricas del cuestionario de estrategias de acoso en el trabajo (LIPT - 60), en una muestra peruana de 320 docentes de colegios públicos primaria y secundaria de Chimbote y Nuevo Chimbote elegidos por estratos. Los resultados ratificó el modelo original del instrumento, compuesto por 60 ítems, distribuido por 06 factores. Se confirmó la estructura factorial, a través del método de mínimos cuadrados no ponderados, donde se reporta el índice de bondad de ajuste (GFI=.959), el índice de bondad de ajuste ajustado (AGFI=.989), y la raíz promedio de los residuos al cuadrado (RMR=.041); asimismo, se obtiene el ajuste comparativo (NFI=.999). Se encontraron correlación ítem-test por encima de ,80 indicando un nivel óptimo en la relación de los reactivos. La fiabilidad por consistencia interna a través del coeficiente Omega de McDonald con un índice entre .959 a .986, de apreciación elevada.
Palabras clave: Acoso laboral, validez, confiabilidad.
Abstract: The objective of the study is to determine the psychometric properties of the questionnaire of strategies of harassment at work (LIPT - 60), in a Peruvian sample of 320 teachers from public primary and secondary schools in Chimbote and Nuevo Chimbote, elected by strata. The results ratified the original model of the instrument, composed of 60 items, distributed by 06 factors. The factorial structure was confirmed, through the method of unweighted least squares, where the goodness-of-fit index (GFI = .959), the adjusted goodness-of-fit index (AGFI = .989), and the average root of squared residuals are reported ( RMR = .041); likewise, the comparative adjustment is obtained (NFI=.999). An item-test correlation was found above, 80 indicating an optimum level in the list of reactants. The reliability for internal consistency through McDonald's Omega coefficient with an index between .959 to .986, of high appreciation.
Keywords: Labor harassment, validity, reliability.
INTRODUCCIÓN
El estrés en el trabajo según el Organismo Internacional de Trabajo (OIT,2016) se establece cuando las presiones o demandas del trabajo no se corresponden o exceden de las habilidades, recursos del colaborador o cuando el conocimiento y las destreza de un colaborador o de un grupo para enfrentar dichas presiones no coinciden con las perspectiva de la cultura organizativa de una empresa; En ese sentido el estrés es una reacción natural del organismo como resultado de la relación entre el individuo y el entorno, que actúa como mecanismo de defensa para afrontar situaciones observado como amenazante, y que son evaluadas mentalmente como una acción de peligro al bienestar del ser humano (Lazarus,2000). Sin embargo, el estrés se debe al hostigamiento o intimidación continua, y producto de esta dinámica podemos estar frente a una situación de acoso laboral. Esta violencia física o psicológica injustificada se da a través de comportamientos adverso, que es sometida una persona en el medio laboral de forma frecuente, provocando problemas psicológicos y profesionales (Velarde, 2017).
Por otro lado, Gil-Monte (2009) sostiene que los riesgos laborales actuales en la organización empresarial son el estrés, el acoso sexual o el acoso laboral, considerando estos hechos a causa de factores inherentes a la empresa, como es la inadecuada dirección y organización empresarial.
El así que, acoso laboral comprende las actitudes hostiles dirigidas de forma sistemática en el tiempo por parte de un grupo o persona perteneciente a un ámbito laboral, que puede ser un compañero del mismo nivel, o superior, relacionadas con el desempeño laboral o con su organización, considerando que estas actitudes tiene su origen en las relaciones interpersonales establecidas en la organización (Soria, 2010 e Hirigoyen, 2001)
Dentro de la empresa el acoso laboral crea un clima negativo que afecta sobre la empresa, derrumbando la imagen de la organización, aumentando el nivel de ausentismo, afectando a la calidad y productividad, lo que le genera unos costes sociales, empresariales y financieros (Piñuel, 2001).
En nuestro pas, la incidencia sobre casos de acoso laboral entre el 2016 y 2017, según la Superintendencia Nacional de Fiscalización Laboral (Sunafil) reportaron 626 casos de acoso laboral, situando la capital de Lima con el mayor porcentaje de casos de un total de 276 . Los 350 casos restantes se originaron en otras regiones del Perú, como Callao, Arequipa, Cusco, Ica, Junín, Tacna, Lambayeque, Piura, Tumbes, Huánuco, Cajamarca, Loreto, Áncash, San Martín y Pasco. (Caruajulca, 2017).
Una de las mayores dudas o interrogantes que existen acerca del acoso laboral, es saber con exactitud si el mayor índice de víctimas se da en las empresas públicas o privadas, ya que como sabemos en el caso de las empresas públicas los cargos son permanentes cuando ya eres nombrado por el Estado, es muy difícil que por algún motivo te retiren de la empresa, esto significaría que el trabajador está acostumbrado a ganar un salario fijo, por lo que no estaría dispuesto a perder su empleo así fuese víctima de acoso laboral, entre otras situaciones que se pueden establecer dentro de las empresas públicas (Aznar, 2015).
En el sector educativo, el acoso laboral puede ser más perjudicial, debido a que si existe acoso entre los docentes no permitirá un adecuado desempeño en los acosados afectando directamente la relación enseñanza – aprendizaje con los estudiantes del colegio. Debemos tener en cuenta que los docentes son los encargados de brindar una apropiada educación, pero si ellos no se encuentran en óptimas condiciones para realizar su trabajo adecuadamente es porque en muchos de los casos de acoso no han sido denunciados o no se ha tomado la decisión de buscar una solución, mientras siguen envueltos en un ambiente laboral tóxico y hostil. Asimismo, es de suma importancia que se realice un abordaje de este tema, ya que afecta a toda una comunidad educativa en donde se trabaja y se forman niños y niñas con valores y principios que se verán mermados, trasladando los conflictos de los adultos al proceso de aprendizaje (Fortunato, 2017).
González (2012) realizó una investigación sobre el mobbing y su asociación con factores psicosociales en docentes de nivel medio superior en México, teniendo como resultados que el 92.3% de los docentes evaluados manifestaron sufrir violencia en un nivel medio alto, mientras que el 7.7% de los evaluados revelaron ser víctimas de acoso en un nivel medio bajo.
Ante esta realidad, se han elaborado diversos instrumentos que permiten medir el acoso laboral: Fidalgo y Piñuel (2004) la escala Cisneros; Morán, González, y Landero (2009) Cuestionario de Acoso Psicológico Percibido –CAPP; Ferrari, Filippi, Córdoba, Cebey, Napoli, Trotta (2015).Cuestionario de Estilos, Modalidades y tipos de Acoso Laboral (CEMTAL) entre otros. También, González y Rodríguez (2005) realizaron la adaptación del cuestionario de estrategias de acoso en el trabajo LIPT – 60 (Leymann Inventory of Psychological Terrorization) modificado, que tiene como finalidad la valoración de las estrategias de acoso en el trabajo y para ello cuenta con 6 dimensiones que son desprestigio laboral, entorpecimiento del progreso, incomunicación, intimidación encubierta, intimidación manifiesta y desprestigio personal.
Este análisis permite realizar un estudio psicométrico del Cuestionario de Estrategias de Acoso en el Trabajo LIPT – 60, en una muestra de docentes de colegios de instituciones educativas públicos de Chimbote que permita contar con un instrumento válido y confiable a nuestra realidad.
METODOLOGÍA
Participantes
La muestra del estudio estuvo conformada por 320 docentes distribuidos en 99 colegios públicos de primaria y secundaria de Chimbote y Nuevo Chimbote utilizado el probabilístico estratificado, considerando la distribución por sexo.
Instrumento
El Cuestionario de estrategias de acoso en el trabajo LIPT- 60:
El instrumento usado es el Cuestionario de Estrategias de Acoso en el Trabajo LIPT – 60 (Leymann Inventory of Psychological Terrorization) en la versión española de González de Rivera y Rodríguez (2005). La finalidad del cuestionario es la valoración de las estrategias de acoso psicológico en el trabajo, la forma de aplicación es individual y colectiva y el tiempo es aproximadamente entre 10 y 20 minutos. El ámbito de aplicación es para adultos o personas en edad laboral.
El cuestionario establece las siguientes escalas: Subescala de desprestigio laboral (DL): son las aquellas estrategias de acoso en el trabajo que se produce por desprestigio en el trabajo, a través de distorsión de la comunicación, como calumnias, o de agravio comparativo con el resto de los trabajadores, minimizando u ocultando sus logros. Los ítems son los siguientes: 5, 10, 17, 18, 28, 49, 50, 54, 55, 56, 57, 58, 59, 60.
Subescala de entorpecimiento del progreso (EP): se refieren a un bloqueo frecuente de la actividad laboral, minimizando al colaborador con labores inapropiadas en la forma, de acuerdo con sus competencias. Los ítems son los siguientes: 14, 27, 32, 33, 34, 35, 37.
Subescala de incomunicación o bloqueo de la comunicación (BC): es el bloqueo de la comunicación intraorganizacional (dentro de la organización) y extraorganizacional (con el exterior de la organización). Los ítems son los siguientes: 3, 11, 12, 13, 15, 16, 51, 52, 53.
Subescala de intimidación encubierta (IE): refiere a las amenazas y daños encubiertos, que no dejan “huella” o se realizan de manera “limpia”, sin que se puedan identificar responsables. Los ítems son los siguientes: 7, 9, 43, 44, 4, 47, 48.
Subescala de intimidación manifiesta (IM): se refieren a amenazas verbales, gritos o restricciones que se le imponen de forma directa, no disimulada incluso en público, que conlleva a ponerle en ridículo. Los ítems son los siguientes: 1, 2, 4, 8, 19, 29.
Subescala de desprestigio personal (DP): se refieren a un descrédito o desprestigio de su vida personal y privada (no la laboral), mediante la crítica y burla de su forma de ser, vivir y pensar. Los ítems son los siguientes: 6, 20, 21, 24, 25, 30, 31.
Procedimientos de recolección de datos y cuidados éticos
La recolección de los datos se realizó en la versión impresa. Posterior los directores de las instituciones educativas fueron inicialmente contactados con la finalidad de solicitar autorización para la realización de la investigación con los profesores. Después del permiso, se acordó día y hora para la recolección de datos, ocasión en que los objetivos de la investigación y las instrucciones aclarando las dudas sobre la participación en la investigación. Hubo la concordancia previa con la participación de la investigación, mediante el llenado del Consentimiento informado, además de que la confidencialidad y el anonimato de todos los participantes.
Procedimientos de análisis de datos
En el análisis de datos sobre el LIPT-60, se aplicó primero el análisis factorial confirmatorio (AFC), a través del programa AMOS 24.0 (Byrne, 2001), considerando la matriz de correlaciones policóricas, debido a la evidencia de una estructura teórica; Segundo,Posterior se procesó la estadísticos descriptivos (media, desviación típica, asimetría y curtosis) para los ítems de la escala; Tercero, para determinar la normalidad multivariante, se usa el método de mínimos cuadrados no ponderados para calcular los índices de ajuste del AFC, considerando puntos de corte (Hu y Bentler, 1999); Cuarto, se realizó el cálculo de la fiabilidad por consistencia interna a través del coeficiente Omega de McDonald.
RESULTADOS
Análisis Descriptivo de los Ítems
En la tabla 1, se observa el análisis preliminar de los ítems del instrumento. Donde el ítem 24 presenta la media más baja (Media = 1.17) y el ítem 58 posee la media más alta (Media = 1.91). La desviación estándar oscila entre 1.097 y 1.381; asimismo se aprecia que los reactivos presentan valores de asimetría y curtosis inferiores a +/- 1.5, indicando presencia de normalidad univariada. También, se presentan índices de ítem-test superiores a .80, con un nivel de discriminación elevado (Elosua y Bully, 2012).

Análisis factorial confirmatorio
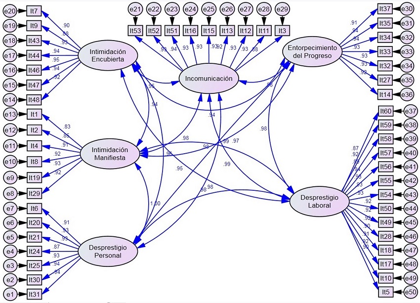
Mediante el AFC se calculó y se evaluó el modelo multidimensional (06 factores). Los resultados reportan que el modelo multidimensional, a través del método de mínimos cuadrados no ponderados, donde se reporta el índice de bondad de ajuste (GFI=.959), el índice de bondad de ajuste ajustado (AGFI=.989), y la raíz promedio de los residuos al cuadrado (RMR=.041); asimismo, se obtiene el ajuste comparativo (NFI=.999).


En la tabla 3, se observa las cargas factoriales estandarizadas del análisis factorial confirmatorio según los 6 factores del cuestionario de estrategias de acoso en el trabajo LIPT – 60, apreciándose pesos factoriales de .868 a .938 para la dimensión desprestigio laboral, de .915 a .943 para la dimensión entorpecimiento del progreso, de .925 a .943 para la dimensión incomunicación, de .883 a .953 para la dimensión intimidación encubierta, de .826 a .929 para la dimensión intimidación manifiesta y de .869 a .944 para la dimensión desprestigio personal.

Fiabilidad
Se determinó la fiabilidad por consistencia interna mediante el coeficiente omega (ω = .959 a .986), brindando evidencia de la adecuada fiabilidad (Campo y Oviedo, 2008) de las puntuaciones (Tabla 4).

DISCUSIÓN
La investigación busco evaluar las evidencias de validez de constructo, y fiabilidad de las puntuaciones del LIPT-60 para una muestra peruana, debido a la ausencia de evidencia en el Perú.
Los resultados señalan que el LPT-60, en relación al AFC se confirma la presencia de 6 factores que concuerdan con (Gonzales y Rodríguez, 2005; Del Castillo, 2016), evidenciando valores de índices de ajustes adecuados en el AFC, utilizando el método de mínimos cuadrados no ponderados, donde se reporta el índice de bondad de ajuste (GFI=.959), el índice de bondad de ajuste ajustado (AGFI=.989), y la raíz promedio de los residuos al cuadrado (RMR=.041); asimismo, se obtiene el ajuste comparativo (NFI=.999). En la correlación ítem – test, se obtuvo valores por encima de .80, denotando un nivel óptimo en la relación de reactivos (Elosua y Bully, 2012). De igual manera el estudio Del Castillo (2016) obtiene correlaciones de .21 a .87, de valoración aceptable a óptima, destacando para ambos estudios la relación entre las variables observadas (Fernández, 2015). Así mismo, las cargas factoriales de los 6 factores que concuerda con (Gonzales y Rodríguez, 2005), encontrando pesos factoriales de .868 a .938 para la dimensión desprestigio laboral, de .915 a .943 para la dimensión entorpecimiento del progreso, de .925 a .943 para la dimensión incomunicación, de .883 a .953 para la dimensión intimidación encubierta, de .826 a .929 para la dimensión intimidación manifiesta y de .869 a .944 para la dimensión desprestigio personal, lo que afirma una adecuada correlación entre el ítems y el factor del LIT-60. Entonces los resultados demuestran evidencias satisfactorias de la estructura interna del LIT-60, confirmando su multidimensional de 6 factores.
Respecto a la fiabilidad por consistencia interna mediante el coeficiente Omega de McDonald, obtuvo valores de .959 a .986, considerando como elevado (≥ .70) según Campo y Oviedo (2008). Del mismo modo, el estudio de Jiménez (2010) alcanza una fiabilidad de .98, de valoración elevada, pero en su validez obtiene una estructura factorial compuesta por 11 factores, entre tanto Bocanegra (2016) reporta un Alfa sobre .60, y Del Castillo (2016) de .96, en todos destacando que la propiedad de confiabilidad se evidencia los estudios previos.
CONCLUSIONES
La conclusión de la investigación del LIT-60 demuestra bondades psicométricas de validez y confiabilidad en una población peruana, con buenas probabilidades de utilidad en la práctica de la psicología organizacional y clínica o en la investigación.
REFERENCIAS
Alarcón, R. (2013). Métodos y Diseños de Investigación del Comportamiento. (2da ed.). Lima: Universidad Ricardo Palma.
American Psychological Association (2010). Normas APA Sexta Edición. Recuperado de https://www.um.es/documents/378246/2964900/Normas+APA+Sexta+Edici%C3%B3n.pdf/27f8511d-95b6-4096-8d3e-f8492f61c6dc
Ato, M, López, J y Benavente, A. (2013). Un sistema de clasificación de los diseños de investigación en psicología. Anales de psicología. 29(3), 1038-1059. Recuperado de https://doi.org/10.6018/analesps.29.3.178511
Aznar, F. (2015). El acoso laboral en las empresas [Mensaje en un blog]. Recuperado de https://acconsultors.com/el-acoso-laboral-en-las-empresas/
Bocanegra, A. (2016). Propiedades psicométricas del cuestionario de estrategias de acoso en el trabajo (LIPT – 60) en los trabajadores del Gobierno Regional La Libertad (tesis de pregrado). Universidad César Vallejo, La Libertad, Perú.
Byrne, B. (2001). Structural equation modeling with AMOS: Basic concepts, applications, and programming. Mahwah, NJ: Lawrence Erlbaum.
Campo, A. y Oviedo, H. (2008). Propiedades Psicométricas de una Escala: la Consistencia Interna. Revista de Salud Pública, 10 (5), 831-839.
Caruajulca, A. (09 de marzo, 2017). 600 casos de hostigamiento laboral en un año. Diario Correo. Recuperado de http://diariocorreo.pe/ciudad/600-casos-de-hostigamiento-laboral-en-un-ano-736022/
Del Castillo, A. (2016). Propiedades psicométricas del cuestionario de estrategias de acoso en el trabajo LIPT – 60 en la Municipalidad Distrital de Independencia de Huaraz. (tesis de pregrado). Universidad César Vallejo, Huaraz, Perú.
Elosua, P. (2003). Sobre la Validez de los test. Psicothema, 15(2), 315-321
Elosua, P. y Bully, G. (2012). Prácticas de Psicometría: Manual de Procedimiento (1ra ed.). Vasco: Universidad de Vasco.
Elosua, P. y Zumbo, B. (2008). Coeficientes de fiabilidad para escalas de respuesta categórica ordenada. Psicothema, 20 (4), 896-901.
Escobedo, M. Hernández, J. Estebane, V. y Martínez, G. (2016). Modelos de Ecuaciones Estructurales: Características, Fases, Construcción, Aplicación y Resultados. Ciencia & Trabajo 18(55), 16-22.
Fernández, A. (2015). Aplicación del análisis factorial confirmatorio a un modelo de medición del rendimiento académico en lectura. Ciencias Económicas, 33(2), 39-66.
Ferrari, L. ; Filippi, G. ; Córdoba, E.; Cebey C. ; Napoli, M. ; Trotta, M. (2015). Cuestionario de evaluación de estilos, modalidades y tipos de acoso laboral (CEMTAL): estructura y propiedades psicométricas. Revista Anuario de Investigaciones, vol. XXII, 2015, pp. 61-70. Recuperado de http://www.redalyc.org/pdf/3691/369147944006.pdf
Fidalgo, A, y Piñuel, I.(2004). La escala Cisneros como herramienta de valoración del mobbing. Revista Psicothema 16(4),615-624. Recuperado de http://www.psicothema.com/pdf/3041.pdf
Fortunato, A. (2017). Acoso laboral #moobing en Educación [Mensaje en un blog]. Recuperado de http://www.sabersinfronterasovs.com/acoso-laboral-moobing-en-educacion/
Gil-Monte, P. (2009). Algunas razones para considerar los riesgos psicosociales en el trabajo y sus consecuencias en la salud pública. Revista Española de salud pública, 83(2), 169-173. Recuperado de http://www.redalyc.org/articulo.oa?id=17083203
González, I. (2012). Mobbing y su asociación con factores psicosociales en docentes de nivel medio superior en México. Revista Iberoamericana de Psicología. 5(2), 67-76. Recuperado de https://dialnet.unirioja.es/descarga/articulo/4905100.pdf
González, J. y Rodríguez, M. (2005). Cuestionario de estrategias de acoso en el trabajo LIPT – 60 en versión española. Revista Psiquis, 24(2), 59-69. Recuperado de http://www.gonzalesderivera.com/art/pdf/03_A169_01.pdf
Hernández, R., Fernández, C. y Baptista, M. (2014). Metodología de la investigación. México DF: Interamericana editores S.A.
Hirigoyen, M.(2001). El acoso moral en el trabajo: Distinguir lo verdadero de lo falso. Barcelona: Paidós Ibérica
Hu, L. y Bentler, P. (1999). Cutoff criteria for fit indexes in covariance structure analysis: Conventional criteria versus new alternatives. Structural Equation Modeling, 6, 1-55. https://doi.org/10.1080/10705519909540118
Jiménez, E. (2010). Propiedades psicométricas del Leymann Inventory of Psychological Terrorization (LIPT 60). Gestión y Gerencia, 4(1), 61-82.
Lazarus R. (2000). Estrés y Emoción: Manejo e implicaciones en nuestra salud. Bilbao: Desclée De Brouwer
Lloret, S., Ferreres, A., Hernández, A. y Tomás, I. (2014). El análisis factorial exploratorio de los ítems: una guía práctica, revisada y actualizada. Anales de Psicología, 30(3), 1151-1169.
Morán, C., González M, y Landero R. (2009). Valoración Psicométrica del Cuestionario de Acoso Psicológico Percibido. Revista de Psicología del Trabajo y de las Organizaciones, 25(1), 7-16. Recuperado de http://www.redalyc.org/pdf/2313/231316499002.pdf
Organización Internacional del Trabajo (2016). Estrés en el trabajo. Suiza. Recuperado de http://www.ilo.org/public/libdoc/ilo/2016/490658.pdf
Piñuel, I. (2001). Mobbing: cómo sobrevivir al acoso psicológico en el trabajo. Ed. Sal Terrae
Uribe. J. (2011). Violencia y acoso en el trabajo. Mobbing. México DF: El Manual Moderno.
Velarde, E. (27 de marzo, 2017). Acoso laboral: Cinco factores que le permitirán saber si es víctima de hostigamientos. Diario Gestión. Recuperado de https://gestion.pe/empleo-management/acoso-laboral-cinco-factores-que-le-permitiran-saber-si-victima-hostigamientos-2185808