Probabilidad para el pago de soborno: aproximación multi-país para América Latina y el Caribe
Probability for Bribe Payment: Multi-Country Approach for Latin America and the Caribbean
Probabilidad para el pago de soborno: aproximación multi-país para América Latina y el Caribe
I+D Revista de Investigaciones, vol. 17, núm. 1, pp. 7-26, 2022
Universidad de Investigación y Desarrollo

Recepción: 16 Abril 2021
Aprobación: 01 Junio 2021
Financiamiento
Fuente: Universidad del Norte
Beneficiario: Probabilidad para el pago de soborno: aproximación multi-país para América Latina y el Caribe
Resumen: El soborno como temática se ha centrado en análisis de causalidad e impacto y en muchos de los casos supeditado como una tipología más de la corrupción. A partir de los microdatos del Barómetro de Corrupción Global de Transparency International se busca determinar para un conjunto de países seleccionados de América Latina y el Caribe, las variables dependientes para predecir la probabilidad de pagar soborno al tener contacto con las personas, empresas o entidades que le prestan servicio. Se utilizan técnicas de estadística inferencial, como la regresión logística aplicando el método de máxima verosimilitud y proceso iterativo hasta encontrar el mejor modelo. De una encuesta inicial con 117 variables, resultaron 11 que explican mejor la probabilidad de pagar un soborno. Variables como el grado de escolaridad y la influencia de funcionarios y políticos afectan la disposición de las personas a pagar un soborno. Tópicos significativos de este estudio como la retaliación para favorecer votaciones y los favores sexuales para recibir beneficios, aunque incipientes en su estudio, valen su profundización investigativa. Este trabajo sirve de base para motivar estudios con microdatos que ayuden a entender mejor y de manera específica las tipologías de corrupción, a través de modelos que predicen comportamientos del ciudadano del común.
Palabras clave: Américas, corrupción, probabilidad estadística, regresión logística, soborno.
Abstract: Bribery, as research issue, focuses on causality and impact analysis and in many cases has been subordinated as one of the many types of corruption. Using microdata from Transparency International’s Global Corruption Barometer, the objective is to determine for a set of selected countries in Latin America and the Caribbean, the dependent variables to predict the probability of paying bribes when in contact with individuals, companies or entities that provide services. Inferential statistical techniques are used, such as logistic regression applying the maximum likelihood method and iterative process until the best model is found. From an initial survey with 117 variables, 11 variables were found to best explain the probability of paying a bribe. Variables such as level of schooling and the influence of officials and politicians affect people’s willingness to pay a bribe. Significant topics of this study, such as retaliation to favor voting and sexual favors to receive benefits, although incipient in their study, are worth further research. This work can serve as a basis to motivate studies with microdata that help to better understand specific typologies of corruption through models that predict behaviors of ordinary citizens.
Keywords: Americas, bribery, corruption, logistic regression, statistical probability.
Introducción
La corrupción toma muchas formas, pero la ciudadanía se ve expuesta de manera sistemática a ella a través del soborno. El barómetro de corrupción global incluye en su instrumento de medición el pago de soborno frente a diferentes entidades. Usando dicha fuente de información, el objetivo de este artículo es determinar las variables dependientes para predecir la probabilidad de pagar soborno al tener contacto con las personas, empresas o entidades que le prestan servicio en países seleccionados de América Latina y el Caribe. Este artículo aporta al debate el uso de microdatos en una perspectiva multi-país, específicamente en el soborno, ya que su investigación específica es más bien incipiente, pues se generaliza al concepto de corrupción.
Para lograr el objetivo del documento, la primera parte es una revisión de la literatura en cuanto a los aspectos que normalmente se indagan a la hora de estudiar el soborno; las problemáticas metodológicas por utilizar percepciones; la disyuntiva entre el uso de datos macro y micro y la relevancia regional del estudio. Luego se presenta la metodología, describiendo las técnicas de la estadística inferencial con la regresión logística que aplica el método de máxima verosimilitud. Y utiliza un proceso iterativo hasta encontrar el mejor modelo ajustado a los datos. Una vez seleccionadas las variables y realizadas las etapas de la regresión logística, se analizan los resultados con base en el modelo de referencia. En este aparte se presentan tanto variantes al modelo de referencia como impacto sobre el pago de soborno. El artículo finaliza con algunas conclusiones.
Revisión de literatura y marco de estudio
El soborno en sus modalidades (ofrecer, recibir o tolerar) es tan solo una de las formas de corrupción (Lee y Guven, 2013). Este también cuenta con matices (Heidenheimer, 1989; La Porta et al., 1999) y va a depender de elementos económicos (Ades y Di Tella, 1999; Gurgur y Shah, 2005; Knack y Azfar, 2000; Leite y Weidmann, 1999; Tanzi, 1998; Van Rijckeghem y Weder, 1997); políticos (Alt y Lassen, 2003; Herzfeld y Weiss, 2003; Kaufmann et al., 2007; Lederman et al., 2005; Leite y Weidmann, 1999; Serra, 2006), y culturales (Davis y Ruhe, 2003; Gatti y Fisman, 2000; Treisman, 2000).
La literatura es pródiga en las causas y efectos de la corrupción en general y en los efectos del soborno (Azfar et al., 2001; Myint, 2000; Pellegrini, 2011; Rose-Ackerman y Palifka, 2016; Shahabuddin, 2002), pero las causas del soborno quedan más bien como una reiteración de lo que se dice de la corrupción y salvo unos pocas investigaciones lo hacen de forma explícita y específica (David-Barrett, 2014; Gao, 2011; Martin et al., 2007; Moore Jr, 2007; Peiffer y Rose, 2018; Sanyal y Samanta, 2004; Shahabuddin, 2002).
Siguiendo a Klitgaard (1998), la corrupción en cuanto se refiere al soborno está directamente relacionada con el hecho de que los dueños de los recursos tengan la oportunidad de obtener rentas económicas y poseer poder discrecional; e inversamente proporcional a la transparencia y rendición de cuentas de los oficiales. Llevando esto a un grado de detalle mayor, para Bliss y Di Tella (1997) y Moore Jr. (2007), el poder como mecanismo de control entre las partes es lo que posibilita las relaciones de corrupción. Husted (1999), You y Khagram (2005) encuentran que, si las relaciones de poder son desiguales, por ejemplo, a través del ingreso, hay mayor propensión a la corrupción. Esto además está respaldado por una perspectiva sociológica en la que los pobres son proclives a pagar sobornos, pues los burócratas los ven como objetivos fáciles (Uslaner, 2015); y desde una perspectiva institucional cuando los servicios estatales que tienen competencia con entes privados (ej. salud y educación), afectan más a los pobres pues ellos solo tienen acceso a los servicios públicos. Otros elementos influenciadores son la libertad económica en comercio, política monetaria, salarios y precios, intervención gubernamental y el tamaño de la economía informal. Al imponer más restricciones los individuos tienden a buscar cómo salvar esos obstáculos, en algunas ocasiones a través de actos corruptos (Eiras, 2003; Sanyal y Samanta, 2004). Sin embargo, el tener altos impuestos no necesariamente implica más corrupción (Martin, et al., 2007), por lo que la causa de la corrupción puede ser los obstáculos excesivos y no la implementación.
Ali y Isse, (2003) por su parte, encontraron el efecto de la libertad política, como otra causa de corrupción, aunque con efecto inverso y no directo, pues este se traslada vía libertad económica. De esta forma concluyen que una democracia no garantiza que un país no sea corrupto. En ese ámbito político, el tamaño del Gobierno según Husted (1999) es causante de la corrupción en la medida en que tenga mayor participación en la economía como porcentaje del Producto Interno Bruto (PIB).
Aspectos culturales también han sido estudiados por Getz y Volkema (2001); Husted (1999); Park (2003); Sánchez et al. (2008); Sanyal y Samanta (2004). Estos usan las dimensiones de Hofstede y encontraron como rasgos de países más corruptos aquellos con alta masculinidad, aversión al riesgo y distancia de poder. Por su parte, Beets (2005), con datos demográficos encontró que el desempleo, la baja expectativa de vida y fertilidad, y la alta ayuda humanitaria estarían asociados a mayor corrupción. Otras causas de la corrupción y específicamente del soborno que son normalmente incluidos en la literatura son: falta de legislación adecuada, aplicación deficiente de la ley, aspectos culturales, falta de incentivos para que el gobierno combata la corrupción, bajos salarios para los funcionarios del Estado (Mauro, 1996; Rose-Ackerman, 1997; Tanzi, 1998), heterogeneidad étnica (La Porta et al., 1999), coacción a la prensa (Brunetti y Weder, 2003), entre otros.
Čábelková y Hanousek (1999) muestran cómo la mayor percepción de corrupción en un país está relacionada con una mayor probabilidad de ofrecer sobornos a instituciones. Esto es un efecto que pocas veces es incluido en la literatura y que puede ser un impulsador adicional de la corrupción. Según ese estudio, elementos como el contacto, la percepción de corrupción de las instituciones e incluso la educación afectan la forma como es percibido el soborno. Asimismo, los niveles de corrupción o en el caso específico de soborno, son difíciles de cuantificar (The Hungarian Gallup Institute HGI, 1999) por lo que se opta por: (1) medir percepciones en general o en grupos de interés específicos; (2) revisar la incidencia o efectos de la corrupción; o (3) estimar a través de instituciones como Transparency International (TI) o el Banco Mundial.
Es difícil encontrar información real y objetiva sobre corrupción (Reinikka y Svensson, 2005), esa información, de hecho, depende del sistema legal en lo que concierne a control, seguimiento, procesamiento e incluso castigo de la corrupción (Lambsdorff y Cornelius, 2000). Los datos que se dicen objetivos normalmente se desprenden de estudios anti-corrupción (Badawi y AlQudah, 2014; Zouaoui, et al., 2017). Un problema más complejo de resolver para hablar sobre percepciones es la definición misma que cada individuo pueda tener sobre corrupción. Al tener un concepto diferente es más difícil para el investigador tener idea de cuáles son los aspectos que influencian la percepción de corrupción. Así, tanto concepto como percepción pueden depender de factores sociales/culturales (Melgar et al., 2010). Ahora, si el análisis se hace sobre percepciones acerca del soborno (como un tipo de corrupción), la información es más limitada. La mayoría de los estudios citados en este documento habla sobre corrupción en general pero no específicamente sobre el soborno. En cuanto al soborno en específico existe limitada literatura para países en específico: China (Tian, 2008); Rusia (Rose y Mishler, 2010); para regiones como Asia (Wu, 2009); o para un espectro más internacional (Guvenli y Sanyal, 2012; Sanyal, 2005; Sanyal y Samanta, 2004). Así, esta investigación aporta nuevas ideas sobre el estudio de la corrupción regional tomando el soborno como tipología.
En cuanto a las posibles fuentes de información sobre la corrupción se encuentran bases de datos como International Country Risk Guide (ICRG), Global Competitiveness Report (GCR), World Development Report (WDR), o el Control of Corruption, todas ellas basadas en la percepción de “expertos” (Wei, 2000). En el caso de TI, la información de base para el Global Corruption Barometer es la sociedad civil que, como dicen sus críticos Rose-Ackerman y Palifka (2016), puede estar sesgada por condiciones del ambiente donde los individuos se desenvuelven y que más bien apunta a la pequeña corrupción que puede verse sesgada por la percepción de la gran corrupción. Asimismo, TI también produce el Corruption Perception Index, que combina año a año datos de varias fuentes y en diferentes modalidades, incluyendo evaluación de expertos y datos cuantitativos. Olken y Pande (2011); Rose-Ackerman y Palifka (2016), además de las valoraciones por percepción, hacen un recorrido de otras alternativas de medición, todas con algún tipo de sesgo: (1) encuestas a pagadores de sobornos, la más directa pero con posibilidad de subvaloración (ej. International Crime Victim Survey y World Bank Enterprise Survey); (2) estimados de observación directa, difícil de verificar por la naturaleza ilegal del hecho corrupto; y (3) estimados por sustracción o por inferencias del mercado, se deben asumir supuestos frente a condiciones ideales (no corruptas).
En esta investigación se usa la encuesta de percepciones Global Corruption Barometer realizada por una institución experta como TI. En el análisis de percepción de la corrupción de TI en 2013 se preguntaba específicamente sobre la solicitud de soborno; en 2017 dicha pregunta desaparece apuntando al pago efectivo. Estas dos versiones de pregunta vuelven a aparecer en 2019. La encuesta de 2017 cambió sustancialmente la de 2013, al centrarse en el hecho de haber consumado el soborno, pero no de que la contraparte pregunte por él. Esto implica una diferencia fundamental en el objetivo. Una cosa es que le soliciten y pague, y otra diferente es que sin solicitar se practique el soborno. La encuesta del 2019 va en ambas direcciones preguntando por el soborno y viéndolo como hecho consumado. Sin embargo, los autores al intentar hacer este ejercicio entre años disponibles, tanto respuestas (vacías, la gente no contestaba), como países (excluidos) no daban suficientes datos para presentar conclusiones relevantes. A juicio de los autores aún existen vacíos con respecto a la mejor forma de preguntar sobre la corrupción en general y sobre el soborno en particular. Como se muestra en la metodología, uno de los elementos para sacar variables del modelo fue la falta de respuesta, que a juicio de los autores –y a pesar de ser cuestionarios anónimos–, la gente puede estar predispuesta para emitir un concepto real sobre la corrupción. Los autores son conscientes que se pueden presentar problemas por sesgos en la percepción de los entrevistados por temor, vergüenza o incluso rutinas. Esto último cuando ya no se diferencia entre una acción corrupta, dado que se ha aceptado socialmente o prácticamente institucionalizado (Iwasaki y Suzuki, 2012). Por el contrario, como lo afirman Banerjee et al. (2012) utilizando metodologías que indagan datos/situaciones reales, los agentes tienden a negar los hechos de prácticas corruptas.
La literatura advierte de los posibles sesgos (Donchev y Ujhelyi, 2014; Olken, 2009; Olken y Pande, 2012b) entre percepción y experiencia de corrupción, siendo la última más cercana al hecho mismo, pero difícil de medir y en contados casos con evidencia empírica (Jeong y Weiner, 2012; McMillan y Zoido, 2004). Asimismo, como lo afirman Hunt y Laszlo (2012), un elemento que puede incidir en los resultados son las instituciones (de salud, educación, judicial, policía, entre otros) con las cuales se tiene contacto y serían determinantes para generar sesgos en la estimación. Desde lo positivo, Olken y Pande (2012a) afirman que las percepciones permiten estudios transversales y de series de tiempo que no se pueden dar con otro tipo de recolección de datos.
Otro punto de entrada en el debate del uso de datos macro o micro es que muchos estudios se concentran en agregados, pero encontrando poca significancia en variables macro (Elbahnasawy y Revier, 2012; Svensson, 2005). Por ello, hay autores que intentan mezclarlos como Richards y Heath (2016), quienes estudian el soborno en países desarrollados a nivel macro (colectividad) y micro (individuo). Estos encontraron que, en lo macro, a mayores niveles de ingreso hay menos probabilidad de soborno, pero factores como religión predominante, inequidad, libertad económica y etnia no se encuentran asociadas al soborno. En lo micro concluyeron que hombres de edad media, con educación y altos ingresos son más asociados al soborno, esto según los autores porque tienen mayor contacto con las instituciones públicas. Un aspecto fundamental de sus conclusiones es que las acciones anticorrupción más efectivas están en los individuos (valores) más que en la colectividad (regida por normas). Rotondi y Stanca (2015) enfatizan este aspecto cultural con un estudio que contrapone particularismo (moral dada por contextos específicos y atados a normas/leyes de conducta) a universalismo (moral independiente de los contextos). Sus conclusiones apuntan a que hay una relación de causalidad entre particularismo y sobornos, mientras que sociedades más universalistas tienden a ser menos corruptas. Un estudio interesante que puede contrastar estas conclusiones de países regidos por la ley y normas de conducta y que se han transformado a universalistas o moralmente independientes, se ven en el caso de los países excomunistas (Iwasaki y Suzuki, 2012).
Estudios que utilizan microdatos como en esta investigación, se encuentran los de Mocan (2004, 2008), que aduce que a mayores niveles de educación e ingreso individual hay más probabilidad de que le sea preguntado por un soborno, esta probabilidad se aumenta si además se es hombre y se vive en una gran ciudad. Entre otros estudios micro relevantes para esta investigación se encuentra el de Swamy et al. (2001) con preguntas específicas como “aceptar soborno en el cumplimiento de sus deberes”; o la investigación de Dong y Torgler (2009) quienes muestran que al alto interés político se le asocia con menos corrupción efectiva y percibida. En un documento más reciente Dong et al. (2012) revisan específicamente la justificación de un soborno y la de Lee y Guven (2013), que, por un lado, buscan revisar la tolerancia al riesgo y los roles de género frente al soborno; y por otro, aspectos menos observables como lo son la probabilidad de ser preguntado por un soborno, la posibilidad de ofrecerlo y la justificación de hacerlo.
Ramamoorthy et al. (2015) mencionan que la propensión de sobornar se da principalmente por: (1) la oposición entre beneficios propios frente a los de la organización; (2) la preocupación del individuo frente a los empleados y clientes de la organización, y (3) la percepción individual a la justicia organizacional. Los anteriores se traducen en conflictos de valores que (1) antepone el bienestar individual sobre el general (teoría de la agencia); (2) que un beneficio personal en el corto plazo pueda determinar el beneficio de sus grupos de interés en el mediano/largo plazo (teoría de los grupos de interés); y (3) que sea un mecanismo para lograr “justicia” organizacional, porque como la institución no compensa de manera efectiva a sus empleados/funcionarios, ellos buscan mecanismos alternativos (soborno) para equilibrar las “injusticias”.
Por supuesto, en todos estos estudios de percepción usando microdatos puede haber sesgos de especificación. Por ejemplo, si se descubren y judicializan actividades ilegales de corrupción, los medios de comunicación las tendrán como noticias principales, lo que dará una mayor percepción de corrupción (Brunetti y Weder, 2003). Incluso cuando esa corrupción fuera alta mientras no estuviera a la luz pública. Asimismo, la corrupción para la mayoría de la gente es percibida más por los medios de comunicación que por experiencia propia, pues frente a ciertas instituciones el individuo promedio no tiene un contacto directo. Todas estas son consideraciones que se deben tener en cuenta a la hora de revisar los resultados en investigaciones de este tipo.
En Latinoamérica se encuentran estudios bastante citados como los de Canache y Allison (2005) y Weyland (1998), sobre las implicaciones políticas de la corrupción. En lo económico varios revisan la relación entre corrupción y desigualdad como los de Fried et al. (2010) y Andrés y Ramlogan-Dobson (2011), luego ampliado en Dobson y Ramlogan-Dobson (2012), que justifican dicha relación en la influencia de la informalidad. Asimismo, Sánchez et al. (2008) enmarcan su estudio en la tolerancia cultural a los sobornos en Latinoamérica.
La literatura en los temas de corrupción es abundante en todo el mundo; sin embargo, a conocimiento de los autores hay alternativas de investigación todavía por explorar en los ejercicios multi-país, que para el caso de este artículo corresponde a América Latina y el Caribe. Aún más si lo que se quiere revisar son los factores que influyan para cometer actos corruptos, que para el caso de estudio es “el pago de sobornos”.
Metodología
Se utiliza la encuesta de transparencia internacional realizada el 2019, en el Barómetro global de la corrupción; la encuesta se aplicó en 18 países, en el idioma local de manera presencial asistida por computador o por teléfono. Los resultados tienen un margen de error de 2,8 %, con un nivel de confianza del 95 %. Tamaño de 17 704 de 18 países de América Latina y del Caribe.
| País | Tamaño Muestra | País | Tamaño Muestra |
| Argentina | 1000 | Guatemala | 1003 |
| Bahamas | 1007 | Guyana | 890 |
| Barbados | 806 | Honduras | 1000 |
| País | Tamaño Muestra | País | Tamaño Muestra |
| Chile | 1016 | México | 1000 |
| Colombia | 1101 | Panamá | 1000 |
| Costa Rica | 1000 | Perú | 1005 |
| República Dominicana | 1005 | Trinidad y Tobago | 827 |
| El Salvador | 1000 | Venezuela | 1000 |
| Total | 17 704 |
La variable dependiente es: Tasa total de soborno, excluyendo el no contacto, con dos respuestas: Tuve contacto y no pagué soborno (0) y pagó un soborno (1). Dado que el objetivo de esta investigación es identificar las variables para predecir la probabilidad de pagar soborno si tiene contacto, se utiliza una regresión logística binaria con variables independientes categóricas.
Primero se analiza el poder predictivo de las variables categóricas con respecto a la variable dependiente del modelo por medio del peso de la evidencia (WOE, por sus siglas en inglés) y posteriormente construir el indicador del valor de información (IV, por sus siglas en inglés) que permite examinar el valor de la información con el peso de la evidencia de cada variable.
El análisis del valor de la información es una técnica exploratoria de datos que ayuda a determinar qué columnas de un conjunto de datos tienen poder predictivo o influencian en el valor de una variable dependiente especificada.
(1)(1) El peso de la evidencia (WOE), es: Luego el IV, se puede expresar como:

Luego el IV, se puede expresar como:
El criterio de clasificación se presenta en la tabla 2.
| # V.D | IV | Poder de predicción |
| 3 | IV ≤ 0,02 | No Discrimina |
| 38 | 0,02 < IV < 0,1 | Débil |
| 24 | 0,1 ≤ V < 0,3 | Moderada |
| 4 | IV ≥ 0,3 | Fuerte |
| 69 |
El modelo se verifica con el cumplimiento de tres supuestos:
(2)
Residuo negativamente autocorrelado
Residuo incorrelado
Residuo positivamente autocorrelado
Tolerancia = 1 – Rj2
(3)
(4)
| Escala | Tolerancia | VIF | IV | M1 | M2 | M3 | M4 | M5 | % | |
| DEMEDUFIN. ¿Cuál es su más alto nivel de estudios? | 0. Sin educación formal / Alguna educación primaria / Solo escolaridad informal (incluida la escolarización religiosa) / No Sabe 1. Escuela primaria completada 2. Algún nivel de escuela secundaria 3. Escuela secundaria completada 4. Algún nivel de educación superior / equivalente 5. Educación superior completa / equivalente completada 6. Algún nivel de licenciatura / título equivalente 7. Licenciatura completa / título equivalente completado | 0,847 | 1,181 | 0,0226738 | X | X | X | X | X | 100 |
| CORRPEOPLE1FIN. ¿Cuántas de las siguientes personas cree usted que están implicadas en la corrupción o no ha oído hablar de ellas lo suficiente como para decirlo? el Primer Ministro / Presidente y/o los funcionarios de su gabinete | 0. Ninguno 1. Algunos 2. La mayoría de ellos 3. Todos ellos | 0,650 | 1,538 | 0,044436131 | X | X | X | X | X | 100 |
| Q1C. Credibilidad y confianza en la policía | 0. Sin confianza en absoluto 1. No mucha confianza 2. Una buena cantidad de confianza 3. Mucha confianza | 0,707 | 1,414 | 0,173501569 | X | X | X | X | X | 100 |
| Escala | Tolerancia | VIF | IV | M1 | M2 | M3 | M4 | M5 | % | |
| Q17. La sextorsión es una forma de corrupción que se produce cuando un funcionario público dice que dará un beneficio al Gobierno (como un servicio más rápido, la aprobación de documentos, un trabajo o una promoción, o evitar una multa o encarcelamiento) a cambio de una relación sexual. | 0. Muy frecuentemente 1. Frecuentemente 2. Ocasionalmente 3. Raramente 4. Nunca 5. Se negó/ No sabe | 0,847 | 1,181 | 0,045588685 | X | X | X | X | X | 100 |
| Q18. Y pensando en su propia experiencia o en la de sus conocidos, ¿cuántas veces, si es que las hay, un funcionario público le ha insinuado abierta o sugestivamente, a usted o a alguien que conoce, que le concediera un beneficio gubernamental a cambio de favores sexuales? | 0. No lo sé/Nunca 1. Una o dos veces 2. Algunas veces 3. A menudo 4. Nunca tuve contrato con ningún funcionario público | 0,935 | 1,069 | 0,141328408 | X | X | X | X | X | 100 |
| Q19C. Los votantes son amenazados con represalias si no votan de una manera determinada | 0. Nunca/No pude votar 1. Una o dos veces 2. Unas pocas veces 3. A menudo | 0,852 | 1,174 | 0,145585397 | X | X | X | X | X | 100 |
| Q20B. Personalmente o testigo de ello. Un funcionario o político que abusa de su posición para beneficiarse a sí mismo o a su familia | 0. Nunca / No sabe / se negó 1. Una o dos veces 2. Unas pocas veces 3. A menudo | 0,446 | 2,241 | 0,251453557 | X | X | X | X | X | 100 |
| Q20C. Personalmente o testigo de ello. Un político que toma una decisión o vota de manera que favorece a una empresa o individuo que le dio apoyo político o donaciones | 0. Nunca / No sabe / se negó 1. Una o dos veces 2. Unas pocas veces 3. A menudo | 0,401 | 2,495 | 0,2024195 | X | X | X | X | X | 100 |
| Q20D. Personalmente o testigo de ello. Un funcionario o político que adjudica un contrato público a una empresa a cambio de un soborno, regalo o favor | 0. Nunca / No sabe / se negó 1. Una o dos veces 2. Unas pocas veces 3. A menudo | 0,428 | 2,338 | 0,185054473 | X | X | X | X | X | 100 |
| Q23A. Ciudadano que utiliza sus conexiones personales o políticas para obtener un servicio mejor que otros de una entidad gubernamental | 0. Completamente inaceptable 1. 1 a 3 2. 4 a 6 3. 7 a 8 4. 9 5. 10 Completamente aceptable | 0,548 | 1,824 | 0,03977905 | X | 0,121 | X | 0,108 | X | 60 |
| Escala | Tolerancia | VIF | IV | M1 | M2 | M3 | M4 | M5 | % | |
| Q23E. Posición personal frente al hecho de que una persona le pague a un policía en la calle para evitar que le pongan una multa por una infracción de tráfico | 0. Completamente inaceptable 1. 2 a 4 2. 5 a 7 3. 8 a 12 4. Completamente aceptable 5. No se | 0,487 | 2,050 | 0,07262372 | X | X | X | X | X | 100 |
| Q24D. Frecuencia del hecho sobre las personas que pagan a los policías en la calle para evitar que les pongan una multa por una infracción de tráfico | 0. Nunca/ No sé 1. Raramente 2. Ocasionalmente 3. Frecuentemente 4. Muy frecuentemente | 0,716 | 1,396 | 0,1135256 | X | X | X | X | X | 100 |
| Q25B. En algunos casos, los organismos públicos ponen la información y los hechos a disposición del público, por ejemplo, en su página web. En otros casos, los ciudadanos solicitan (por ejemplo, mediante una carta, un correo electrónico o una llamada telefónica) que el organismo público les facilite la información | 0. Nunca / no sé 1. Una o dos veces 2. Algunas veces / A menudo | 0,922 | 1,084 | 0,04650828 | X | X | X | X | X | 100 |
El objetivo es hallar los coeficientes β1; β2.....; βk que mejor se ajusten a la función. El odds_ ratio = e β1 = EXP(B) que da el SPSS27.
Utilizando el SPSS 27 se verifican los criterios para la construcción del modelo:
(-2LL). -2 log de la verosimilitud. A menor sea el valor, mejor el ajuste del modelo a los datos reales.
La prueba de Ómnibus debe ser significativa (α < 0,05).
Prueba de Hosmer y Lemeshow, no debe ser significativo para que sea un buen ajuste.
La R2 de Cox y Snell y La R2 de Nagelkerke. Sus valores oscilan entre 0 y 1.
Tabla de clasificación: representa la sensibilidad (% casos con la característica tener contacto pagan soborno) y especificidad (% casos sin la característica: tener contacto y no pagaron soborno) clasificadas correctamente.
Variables en la ecuación: donde se identifican los coeficientes β de las variables predictoras, error estándar (E.T.), el estadístico de prueba Wald que se comporta como una Chi cuadrado con un grado de libertad y nivel de significancia menor a 0,05.
El trabajo se inició con 117 variables categóricas a las cuales se les aplicó el IV. Se encontraron 69 variables que presentan poder predictivo a un nivel fuerte, medio y débil. Seguidamente se calculó el Durwin-Watson, la tolerancia y VIF para determinar la multicolinealidad de las 69 variables categóricas, quedando 38 variables con una tolerancia de 0,2 o más.4
Para la construcción del modelo de regresión logística se utiliza el método Enter (según el SPSS27); se tomaron cinco muestras para determinar las variables que son significativas por lo menos en el 50 % de las muestras; quedando 13 variables en el modelo (tabla 3).
De acuerdo con la descripción de la metodología se identificaron las variables que eran significativas en por lo menos un 50 % de las cinco muestras tomadas al azar y se les aplicó el modelo de regresión logística, quedando 11 variables, pues se excluyen las Q17 y Q24D que no son significativas.
Siguiendo los resultados del SPSS27 en la construcción del modelo se tiene que la variable dependiente, dicotómica para este estudio es la tasa total de soborno, excluyendo sin contacto BRIBETOTEXCFIN (tabla 4).
Tienen contacto, pero no ha pagado soborno (0).
Tienen contacto ha pagado soborno (1)
El modelo queda de la siguiente manera:
BRIBETOTEXCFIN = f (DEMEDUFIN, CORRPEOPLE1FIN, Q1C, Q18, Q19C, Q20B, Q20C, Q20D, Q23A, Q23E, Q25B).
| Frecuencia | Porcentaje | Porcentaje válido | Porcentaje acumulado | ||
| Válido | Tuvo contacto, no pagó soborno | 10 768 | 60,8 | 79,9 | 79,9 |
| Tuvo contacto, pagó soborno | 2714 | 15,3 | 20,1 | 100,0 | |
| Total | 13 482 | 76,2 | 100,0 | ||
| Perdidos | Sistema | 4222 | 23,8 | ||
| Total | 17 704 | 100,0 |
Resultados
Para el desarrollo del modelo con el apoyo del SPSS27, se tomó el 60,9 % de la muestra y se deja el 39,1 % para validación (tabla 5).
| N | Porcentaje | ||
| Casos seleccionados | Incluido en el análisis | 10 781 | 60,9 |
| Casos perdidos | 0 | ,0 | |
| Total | 10 781 | 60,9 | |
| Casos no seleccionados | 6923 | 39,1 | |
| Total | 17 704 | 100,0 |
Se observa que la inclusión de las variables independientes mejora el modelo, lo que se concluye de revisar el logaritmo de la verosimilitud y su significancia. Esto nos indica que el modelo construido mejora la predicción del modelo nulo.
A pesar de que el modelo estimado sea adecuado, según el R2 de Nagelkerke de 17 % (tabla 6), el modelo presenta valores bajos por el hecho de tratarse de variables cualitativas. Por ello hay que tomar esta información como orientación, teniendo presente que valores de 0,6 son elevados y que los de 0,2 y 0,3 son suficientes para un buen nivel de ajuste. Finalmente, el que la Prueba de Hosmer y Lemeshow no sea significativa indica que el modelo generado se aproxima a los datos reales y se ajustan.
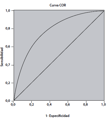
Como se observa en la tabla 7, este modelo clasifica el 80,6 % de la muestra tomada para construcción del modelo y el 80,5 % de la muestra que se dejó para validar el modelo, teniendo como punto de corte 0,5 (figura 1).
| Pruebas ómnibus de coeficientes de modelo | Prueba de Hosmer y Lemeshow | ||||||
| Chi-cuadrado | Gl | Sig. | Logaritmo de la verosimilitud -2 | R2 de Nagelkerke | Chi-cuadrado | gl | Sig. |
| Modelo_ 0 | 10 819,55 | ||||||
| 1186,360921 | 41 | 0 | 9633,19 | 0,17 | 3,964842 | 8 | 0,86 |
| Pronosticado | ||||||||
| Casos seleccionados | Casos no seleccionados | |||||||
| Tuvo contacto, no pagó soborno | Pagó soborno | Porcentaje correcto | Tuvo contacto, no pagó soborno | Pagó soborno | Porcentaje correcto | |||
| Observado | Tuvo contacto, no pagó soborno | 8454 | 160 | 98,1 | 2105 | 49 | 97,7 | |
| Pagó soborno | 1928 | 239 | 11 | 479 | 68 | 12,4 | ||
| Porcentaje global | 80,6 | 80,5 | ||||||
La curva Receiver Operating Characteristic (ROC) es un método estadístico que permite calcular la exactitud diagnóstica de modelos y determinar el punto de corte de la escala donde se obtiene la sensibilidad y especificidad más alta. Además evalúa la capacidad discriminativa del modelo, esto es, su capacidad de diferenciar entre pagar soborno, si tiene contacto o de no pagar soborno.
Como se muestra en la figura 1 y la tabla 8, podemos considerar que el modelo clasifica bien, dado que el área bajo la curva es del 73 %. Además, nos permitió calcular el punto de corte en 0,21 donde la sensibilidad y la especificidad alcanza su máximo valor. Al ver la tabla 9 de clasificación con este punto de corte se nota que la sensibilidad del modelo sube al 64,2 % en la muestra del modelo; en la muestra de validación es de un 68 %, y la especificidad baja al 69 %, este corte aumenta la probabilidad de clasificar bien los que pagan soborno. De los 2714 que pagaron soborno, 1391 se clasificaron bien en la muestra del modelo y 371 en la muestra de validación del modelo, esto es 1762 con el umbral 0,21 (tabla 9) frente a los 307 positivos bien clasificados con el umbral 0,5 (tabla 7).

Figura 1. Curva ROC
Nota. Elaboración propia.
| Área bajo la curva | ||||
| Variables de resultado de prueba: | ||||
| Área | Desv. Error | Significación asintótica | 95 % de intervalo de confianza | |
| Límite inferior | Límite superior | |||
| 0,728 | 0,005 | 0,000 | 0,718 | 0,739 |
| Pronosticado | ||||||||
| Casos seleccionados | Casos no seleccionados | |||||||
| Tuvo contacto, no pagó soborno | Pagó soborno | Porcentaje correcto | Tuvo contacto, no pagó soborno | Pagó soborno | Porcentaje correcto | |||
| Observado | Tuvo contacto, no pagó soborno | 5955 | 2659 | 69,1 | 1480 | 674 | 68,7 | |
| Pagó soborno | 776 | 1391 | 64,2 | 176 | 371 | 67,8 | ||
| Porcentaje global | 68,1 | 68,5 | ||||||
Análisis
Como se enuncia al finalizar la metodología y se presenta en la tabla 10, el modelo toma como variables categóricas el primer valor de la escala; Xi = 0, así:
Si todas las variables categóricas son iguales a cero la probabilidad de pagar un soborno al tener contacto es del 5,59 % y se pueden resumir en las características de una persona cuando:
No tiene educación formal o bajo nivel de escolaridad.
Considera que su presidente/primer ministro u oficiales no están envueltos en casos de corrupción.
No tiene ninguna confianza en la policía.
Nunca le han insinuado o sugerido beneficios gubernamentales a cambio de favores sexuales.
No lo han amenazado con represalias si no votan de una forma determinada.
No ha sido testigo del favorecimiento a empresa o político por tomar determinada decisión o votar de cierta manera.
No ha sido testigo de la adjudicación de un contrato público a una empresa a cambio de un soborno, regalo o favor.
Considera inaceptables el uso de conexiones personales o políticas para obtener mejores servicios que otros en una entidad gubernamental.
Considera inaceptable pagar a un policía en la calle para evitar que le pongan multa por una infracción de tránsito.
No ha visto o no sabe sobre el pago a un policía en la calle para evitar que pongan multa por una infracción de tránsito.
Nunca o no sabe sobre la información de organismos públicos dispuesta para las personas o la posibilidad de solicitar la información.
Si el odds ratio Exp(B) de las variables de la ecuación presentan un valor menor a 1 indican que la probabilidad del evento es menor al del odds ratio Exp(B) de la categoría de referencia. Si este es mayor a uno la probabilidad de pagar el soborno es superior a la categoría de referencia.
En ese orden de ideas, solo la variable credibilidad y confianza en la policía (Q1C) presenta odds ratio menores a uno y puede variar de sin confianza en absoluto a mucha credibilidad y confianza. Entre más credibilidad y confianza se tenga en la policía, la probabilidad de pagar un soborno disminuye, llegando incluso al 2,52 % cuando se trata de una buena cantidad de credibilidad y confianza. Estas conclusiones son apoyadas por Hunt y Laszlo (2012), en tanto la policía es una de las instituciones con las que la ciudadanía tiene mayor contacto y por tanto en términos absolutos estaría más expuesta a este tipo de conductas.
Una supuesta paradoja del análisis es el grado de escolaridad que podría suponer mayor educación para evitar sobornar por razones de una mayor educación en valores y ética. Sin embargo, los resultados que presenta el estudio también son consistentes con algunos teóricos como Rotondi y Stanca (2015), quienes al estudiar los sesgos en percepciones sobre corrupción, suponen que la mayor educación genera un mayor contacto con las instituciones públicas y por tanto mayor exposición a la situación de soborno. Asimismo, Mocan (2004, 2008) usando microdatos confirma el mayor grado de escolaridad con más propensión al soborno.
En este estudio a medida que la escolaridad aumenta y se mantienen las demás variables de referencia en cero, se da cuenta de que al tener un grado de educación superior completo o su equivalente, hay mayor probabilidad de pagar un soborno frente a la situación de referencia (7,73 % > 5,59 %), esto es, 1,41 veces más propenso a sobornar que si no tiene educación formal. Se puede suponer que la escolaridad le da el conocimiento a la persona para manipular las situaciones de soborno.
| 95 % C.I. para Exp(B) | ||||||||
| Variable | Escala | B | Wald | Sig. | Exp(B) | Inferior | Superior | Probabilidad |
| DEMEDUFIN | 0. Sin educación formal / Alguna educación primaria / Solo escolaridad informal (incluida la escolarización religiosa) / No Sabe | 10,870 | 0,144 | 5,59 % | ||||
| 1. Escuela primaria completada | 0,138 | 1,053 | 0,305 | 1,148 | 0,882 | 1,496 | 6,37 % | |
| 2. Algún nivel de escuela secundaria | 0,327 | 6,774 | 0,009 | 1,387 | 1,084 | 1,775 | 7,59 % | |
| 3. Escuela secundaria completada | 0,261 | 5,069 | 0,024 | 1,299 | 1,034 | 1,630 | 7,14 % | |
| 95 % C.I. para Exp(B) | ||||||||
| Variable | Escala | B | Wald | Sig. | Exp(B) | Inferior | Superior | Probabilidad |
| DEMEDUFIN | 4. Algún nivel de educación superior / equivalente | 0,336 | 4,794 | 0,029 | 1,399 | 1,036 | 1,891 | 7,65 % |
| 5. Educación superior completa / equivalente completada | 0,346 | 7,561 | 0,006 | 1,414 | 1,105 | 1,809 | 7,73 % | |
| 6. Algún nivel de licenciatura / título equivalente | 0,279 | 4,296 | 0,038 | 1,322 | 1,015 | 1,723 | 7,26 % | |
| 7. Licenciatura completa / título equivalente completado | 0,275 | 4,586 | 0,032 | 1,316 | 1,024 | 1,693 | 7,23 % | |
| CORRPEOPLE1FIN | 0. Ninguno | 63,534 | 0,000 | 5,59 % | ||||
| 1. Algunos | 0,216 | 3,376 | 0,066 | 1,241 | 0,986 | 1,563 | 6,85 % | |
| 2. La mayoría de ellos | 0,489 | 16,570 | 0,000 | 1,630 | 1,288 | 2,063 | 8,81 % | |
| 3. Todos ellos | 0,672 | 32,213 | 0,000 | 1,959 | 1,553 | 2,471 | 10,40 % | |
| Q1C | 0. Sin confianza en absoluto | 118,292 | 0,000 | 5,59 % | ||||
| 1. No mucha confianza | -0,301 | 23,708 | 0,000 | 0,740 | 0,656 | 0,836 | 4,20 % | |
| 2. Una buena cantidad de confianza | -0,829 | 107,971 | 0,000 | 0,436 | 0,373 | 0,510 | 2,52 % | |
| 3. Mucha confianza | -0,662 | 34,715 | 0,000 | 0,516 | 0,414 | 0,643 | 2,96 % | |
| Q18 | 0. No lo sé/Nunca | 57,579 | 0,000 | 5,59 % | ||||
| 1. Una o dos veces | 0,554 | 45,025 | 0,000 | 1,740 | 1,480 | 2,046 | 9,34 % | |
| 2. Algunas veces | 0,410 | 18,068 | 0,000 | 1,506 | 1,247 | 1,819 | 8,19 % | |
| 3. A menudo | 0,075 | 0,987 | 0,320 | 1,077 | 0,930 | 1,248 | 6,00 % | |
| 4. Nunca tuve contrato con ningún funcionario público | 0,315 | 5,818 | 0,016 | 1,371 | 1,061 | 1,771 | 7,51 % | |
| Q19C | 0. Nunca/No pude votar | 109,366 | 0,000 | 5,59 % | ||||
| 1. Una o dos veces | 0,679 | 43,530 | 0,000 | 1,973 | 1,612 | 2,414 | 10,46 % | |
| 2. Unas pocas veces | 0,830 | 38,037 | 0,000 | 2,293 | 1,762 | 2,985 | 11,96 % | |
| 3. A menudo | 1,064 | 42,204 | 0,000 | 2,898 | 2,102 | 3,995 | 14,65 % | |
| Q20B | 0. Nunca / No sabe / se negó | 46,232 | 0,000 | 5,59 % | ||||
| 1. Una o dos veces | 0,510 | 24,812 | 0,000 | 1,666 | 1,363 | 2,036 | 8,98 % | |
| 2. Unas pocas veces | 0,451 | 27,585 | 0,000 | 1,570 | 1,327 | 1,857 | 8,51 % | |
| 3. A menudo | 0,522 | 37,958 | 0,000 | 1,686 | 1,428 | 1,990 | 9,08 % | |
| Q20C | 0. Nunca / No sabe / se negó | 24,029 | 0,000 | 5,59 % | ||||
| 1. Una o dos veces | 0,440 | 21,061 | 0,000 | 1,553 | 1,287 | 1,875 | 8,43 % | |
| 2. Unas pocas veces | 0,059 | 0,499 | 0,480 | 1,061 | 0,901 | 1,249 | 5,91 % | |
| 3. A menudo | 0,182 | 4,350 | 0,037 | 1,200 | 1,011 | 1,424 | 6,64 % | |
| Q20D | 0. Nunca / No sabe / se negó | 15,059 | 0,002 | 5,59 % | ||||
| 1. Una o dos veces | 0,275 | 7,831 | 0,005 | 1,317 | 1,086 | 1,597 | 7,24 % | |
| 2. Unas pocas veces | 0,226 | 7,626 | 0,006 | 1,253 | 1,068 | 1,471 | 6,91 % | |
| 3. A menudo | 0,296 | 12,143 | 0,000 | 1,344 | 1,138 | 1,587 | 7,37 % | |
| 95 % C.I. para Exp(B) | ||||||||
| Variable | Escala | B | Wald | Sig. | Exp(B) | Inferior | Superior | Probabilidad |
| Q23A | 0. Completamente inaceptable | 19,640 | 0,001 | 5,59 % | ||||
| 1. 1 a 3 | 0,088 | 1,274 | 0,259 | 1,092 | 0,937 | 1,272 | 6,07 % | |
| 2. 4 a 6 | 0,137 | 2,871 | 0,090 | 1,147 | 0,979 | 1,344 | 6,36 % | |
| 3. 7 a 8 | 0,416 | 18,929 | 0,000 | 1,515 | 1,257 | 1,827 | 8,24 % | |
| 4. 9 | 0,240 | 2,411 | 0,120 | 1,271 | 0,939 | 1,721 | 7,00 % | |
| 5 Completamente aceptable | 0,258 | 1,330 | 0,249 | 1,294 | 0,835 | 2,004 | 7,12 % | |
| Q23E | 0. Completamente inaceptable | 49,445 | 0,000 | 5,59 % | ||||
| 1. 2 a 4 | 0,268 | 7,901 | 0,005 | 1,307 | 1,084 | 1,575 | 7,18 % | |
| 2. 5 a 7 | 0,262 | 6,067 | 0,014 | 1,299 | 1,055 | 1,600 | 7,15 % | |
| 3. 8 a 12 | 0,259 | 3,327 | 0,068 | 1,296 | 0,981 | 1,713 | 7,13 % | |
| 4. Completamente aceptable | 0,554 | 31,860 | 0,000 | 1,740 | 1,436 | 2,109 | 9,34 % | |
| 5. No se | 0,521 | 27,899 | 0,000 | 1,684 | 1,388 | 2,043 | 9,07 % | |
| Q25B | 0. Nunca / no sé | 33,811 | 0,000 | 5,59 % | ||||
| 1. Una o dos veces | 0,312 | 15,943 | 0,000 | 1,367 | 1,172 | 1,593 | 7,49 % | |
| 2. Algunas veces / A menudo | 0,407 | 23,053 | 0,000 | 1,502 | 1,272 | 1,773 | 8,17 % | |
| Constante | -2,826 | 314,067 | 0,000 | 0,059 | 5,59 % | |||
Otra variable del análisis es el ejemplo en la actuación de funcionarios públicos en este caso primer ministro/presidente o los funcionarios de su gabinete (CORRPEOPLE1FIN). Cuando existe la percepción de que todos ellos están involucrados en hechos de corrupción presenta una probabilidad mayor (10,40 % > 5,59 %), esto es casi el doble (1,95) de la probabilidad que cuando ninguna de estas personas se involucra en corrupción. En todas las preguntas que involucran políticos o funcionarios públicos (Q18; Q19C; Q20B; Q20C; Q20D; Q23E), la probabilidad aumenta entre el 8 % y el 14 %. Esto es acorde con la literatura de Mauro (1996), Ramamoorthy et al. (2015), Rose-Ackerman (1997) y Tanzi (1998), quienes aducen que los funcionarios públicos son propensos a los sobornos por los bajos salarios y por la búsqueda de “justicia” organizacional de cargos similares en el sector privado o incluso en cargos de dirigencia gubernamental donde pueda haber más disparidades.
Causa curiosidad que la mayor probabilidad se da en la amenaza de retaliación si no se vota de una forma en particular para las elecciones locales, regionales o nacionales (Q19C), si está envuelto en dicha situación la probabilidad de soborno llega al 14,65 %, esto es 2,1 veces más posible frente a la situación de referencia. Para países de Latinoamérica en particular los actos de corrupción tienen mucha visibilidad durante los procesos electorales. Ya sea porque los diferentes candidatos presentan a sus contendores como corruptos o porque en el proceso mismo de elección, los votantes se ven coactados en su voto con represalias. También, una vez en el cargo las personas involucradas les “cobran los favores” o los relegan por no haberlos apoyado. Estos casos pueden ser una buena fuente a futuro de investigación.
Finalmente, un tema que cada vez está más presente es el de los abusos sexuales para conceder beneficios. En este caso la evidencia es más bien anecdótica y requiere mayor profundización. El barómetro de Transparencia Internacional de Pring y Vrushi (2019) por primera vez incluye estas preguntas. Sorpresivamente, el 16 % contestaron afirmativamente haber vivido o conocido casos de sextorsión, esto va muy en coincidencia con el resultado que se le ha dado en esta investigación.
Conclusiones
La investigación sobre el soborno como tipología específica de la corrupción sigue siendo incipiente. Sin embargo, la recopilación de microdatos ha facilitado la aproximación temática a aspectos específicos de la corrupción como lo es en este caso el soborno.
Este estudio reconoce que 11 variables pueden explicar la probabilidad de pago de soborno al tener contacto con las personas, empresas o entidades que le prestan servicio en 18 países de Latinoamérica y el Caribe. Con las variables de referencia en cero (0) la probabilidad de pagar un soborno de 5,59 %. Esto teniendo en cuenta que las condiciones de referencia son: sin educación formal; confiando en que el presidente/primer ministro o miembros de su gabinete no están implicados en actos corruptos; en que no hay credibilidad ni confianza en la policía; que no ha escuchado o ha estado implicado en recibir favores sexuales a cambio de beneficios; que no ha recibido coacción para votar; que no haya visto o sido testigo del abuso de poder para beneficiarse a sí mismo o a su familia; que no haya visto o sido testigo de las decisiones de un político para beneficiar a alguien que le apoyo en política o donaciones; que no utiliza su posición para obtener mejor servicio que otros ante oficinas gubernamentales; que no acepte el hecho de que una persona pague soborno por poner una multa por infringir reglas de tránsito; y que no use los medios que disponen los organismos públicos para informarse.
En variables específicas la buena confianza en la policía reduce la probabilidad al 2,52 %, pero cuando hay represalias frente a los votantes la probabilidad aumenta al 14,65 %. La escolaridad también resulta contraevidente, se supondría que mayor estudio garantiza una menor propensión a sobornar, pero los datos muestran lo contrario y, de hecho, confirman estudios previos. Tener un grado de escolaridad de educación superior completa aumenta la probabilidad de pago de un soborno al 7,73 %. Un tema que se sugiere investigar en mayor medida es el de los favores sexuales y los beneficios recibidos, las evidencias son anecdóticas y requieren una aproximación científica. Al incluirla en un instrumento es un buen comienzo para justificar sus efectos más ampliamente.
En general, la desconfianza en los funcionarios públicos y políticas hace aumentar la probabilidad entre el 8 % y el 14,56 %. Esto refleja y evidencia la gran desconfianza y desprestigio por el que pasa la clase política y la función pública en los países de la región.
Las limitaciones de esta investigación se pueden enfocar en el instrumento que se basa en percepciones, que como tales pueden ser sesgadas. Sin embargo, no existe para este tipo de problemáticas un instrumento objetivo y no invasivo que pueda medir la corrupción en general y el soborno en particular.
Un problema adicional está en la dificultad para combinar encuestas sucesivas, en tanto la metodología, las preguntas o su sentido pueden variar. Tanto el barómetro como el índice de corrupción de Transparencia International son bases de datos que sería interesante revisar para futuras investigaciones y comparar la percepción sobre el soborno en varios países, grupos de interés y años.
Tener al soborno como temática específica de estudio es tan requerido como lo es la investigación de las otras tipologías de corrupción. Es importante recalcar que la información, aunque incipiente y basada en percepciones, es muy importante para construir modelos y entender mejor el comportamiento de nuestras sociedades, donde la corrupción es uno de los temas principales.
Agradecimientos
Los microdatos del Barómetro de Corrupción Global fueron obtenidos de Transparency International a través de las señoras Adriana Fraiha y Coralie Pring, a quienes los autores agradecen su apoyo.
Referencias
Ades, A. y Di Tella, R. (1999). Rents, Competition, and Corruption. American Economic Review, 89(4), 982-993. https://doi.org/10.1257/aer.89.4.982
Ali, A. M. y Isse, H. S. (2003). Determinants of Economic Corruption: A Cross-Country Comparison. Cato Journal, 22(3), 449-466. https://citeseerx.ist.psu.edu/viewdoc/download?doi=10.1.1.496.235yrep=rep1ytype=pdf
Alt, J. E., y Lassen, D. D. (2003). The Political Economy of Institutions and Corruption in American States. Journal of Theoretical Politics, 15(3), 341-365. https://doi.org/10.1177/0951692803015003006
Andrès, A. R. y Ramlogan-Dobson, C. (2011). Is Corruption Really Bad for Inequality? Evidence from Latin America. The Journal of Development Studies, 47(7), 959-976. https://doi.org/10.1080/00220388.2010.509784
Azfar, O., Lee, Y. y Swamy, A. (2001). The Causes and Consequences of Corruption. The Annals of the American Academy of Political and Social Science, 573(1), 42-56. https://doi.org/10.1177/000271620157300103
Badawi, A. y AlQudah, A. (2014). The Impact of Anti-Corruption Policies on the Profitability and Growth of the Firms Listed in the Stock Market-Application on Singapore (Panel Data Analysis). SSRN Electronic Journal. https://doi.org/10.2139/ssrn.2952730
Banerjee, A., Mullainathan, S. y Hanna, R. (2012). Corruption (National Bureau of Economic Research Working Paper 17968). https://www.nber.org/system/files/working_papers/w17968/w17968.pdf
Beets, S. D. (2005). Understanding the Demand-side Issues of International Corruption. Journal of Business Ethics, 57, 65-81. https://doi.org/10.1007/s10551-004-3824-3
Berlanga-Silvente, V. y Vilà-Baños, R. (2014). Cómo obtener un Modelo de Regresión Logística Binaria con SPSS. Revista d’Innovació i Recerca En Educació REIRE, 7(2), 105-118. https://doi.org/10.1344/reire2014.7.2727
Bliss, C. y Di Tella, R. (1997). Does Competition Kill Corruption? Journal of Political Economy, 105(5), 1001-1023. https://doi.org/10.1086/262102
Brunetti, A. y Weder, B. (2003). A Free Press is Bad News for Corruption. Journal of Public Economics, 87(7-8), 1801-1824. https://doi.org/10.1016/S0047-2727(01)00186-4
Čábelková, I. y Hanousek, J. (1999). The Power of Negative Thinking: Corruption Perception and Willingness to Bribe in Ukraine. http://home.cerge-ei.cz/hanousek/power.pdf
Canache, D. y Allison, M. E. (2005). Perceptions of Political Corruption in Latin American Democracies. Latin American Politics and Society, 47(3), 91-111. https://doi.org/10.1111/j.1548-2456.2005.tb00320.x
David-Barrett, E. (2014). Are Some Bribes More Harmful than Others? Exploring the Ethics Behind Anti-bribery Laws. Journal of Interdisciplinary Economics, 26(1-2), 119-144. https://doi.org/10.1177/0260107914540830
Davis, J. H. y Ruhe, J. A. (2003). Perceptions of Country Corruption: Antecedents and Outcomes. Journal of Business Ethics, 43, 275-288. https://doi.org/10.1023/A:1023038901080
Dobson, S. y Ramlogan-Dobson, C. (2012). Why is Corruption Less Harmful to Income Inequality in Latin America? World Development, 40(8), 1534-1545. https://doi.org/10.1016/j.worlddev.2012.04.015
Donchev, D. y Ujhelyi, G. (2014). What Do Corruption Indices Measure? Economics and Politics, 26(2), 309-331. https://doi.org/10.1111/ecpo.12037
Dong, B., Dulleck, U. y Torgler, B. (2012). Conditional Corruption. Journal of Economic Psychology, 33(3), 609-627. https://doi.org/10.1016/j.joep.2011.12.001
Dong, B. y Torgler, B. (2009). Corruption and Political Interest: Empirical Evidence at the Micro Level. Journal of Interdisciplinary Economics, 21(3), 295-325. https://doi.org/10.1177/02601079X09002100304
Eiras, A. (2003). The Poverty of Nations (Issue Brief No.ed091803b). The Heritage Foundation. https://www.heritage.org/global-politics/commentary/the-poverty-nations
Elbahnasawy, N. G. y Revier, C. F. (2012). The Determinants of Corruption: Cross-Country-Panel-Data Analysis. The Developing Economies, 50(4), 311-333. https://doi.org/10.1111/j.1746-1049.2012.00177.x
Fried, B. J., Lagunes, P. y Venkataramani, A. (2010). Corruption and Inequality at the Crossroad: A Multimethod Study of Bribery and Discrimination in Latin America on JSTOR. Latin American Research Review, 45(1), 76-97. https://www.jstor.org/stable/27919176
Gao, Y. (2011). Government Intervention, Perceived Benefit, and Bribery of Firms in Transitional China. Journal of Business Ethics, 104, 175-184. https://doi.org/10.1007/s10551-011-0896-8
Gatti, R. y Fisman, R. (2000). Decentralization and Corruption: Evidence across Countries (World Bank Policy Research Working Papers 2290). https://openknowledge.worldbank.org/handle/10986/19852
Getz, K. A. y Volkema, R. J. (2001). Culture, Perceived Corruption, and Economics: A Model of Predictors and Outcomes. Business and Society, 40(1), 7-30. https://doi.org/10.1177/000765030104000103
Gurgur, T. y Shah, A. (2005). Localization and Corruption: Panacea or Pandora’s Box? (World Bank Policy Research Working Paper 3486). https://documents1.worldbank.org/curated/en/945181468763526056/pdf/wps3486.pdf
Guvenli, T. y Sanyal, R. (2012). Perception and Understanding of Bribery in International Business. Ethics and Behavior, 22(5), 333-348. https://doi.org/10.1080/10508422.2012.706140
Heidenheimer, A. J. (1989). Perspectives on the Perception of Corruption. In Political Corruption: A Handbook (5 ed., p. 1017). Transaction Publishers. https://books.google.com.co/
Herzfeld, T. y Weiss, C. (2003). Corruption and Legal (In)Effectiveness: An Empirical Investigation. European Journal of Political Economy, 19, 621-632. https://doi.org/10.1016/S0176-2680(03)00018-1
Hunt, J. y Laszlo, S. (2012). Is Bribery Really Regressive? Bribery’s Costs, Benefits, and Mechanisms. World Development, 40(2), 355-372. https://doi.org/10.1016/j.worlddev.2011.06.001
Husted, B. W. (1999). Wealth, culture, and corruption. Journal of International Business Studies, 30(2), 359. https://doi.org/10.1057/palgrave.jibs.8490073
Iwasaki, I. y Suzuki, T. (2012). The Determinants of Corruption in Transition Economies. Economics Letters, 114(1), 54-60. https://doi.org/10.1016/j.econlet.2011.08.016
Jeong, Y. y Weiner, R. J. (2012). Who bribes? Evidence from the United Nations’ Oil-for-food Program. Strategic Management Journal, 33(12), 1363-1383. https://doi.org/10.1002/smj.1986
Kaufmann, D., Kraay, A. y Mastruzzi, M. (2007). Governance Matters VI: Governance Indicators for 1996-2006 (World Bank Policy Research Working Paper No. 4280). https://papers.ssrn.com/sol3/papers.cfm?abstract_id=999979
Klitgaard, R. (1998). International Cooperation Against Corruption. International Monetary Fund. Finance and Development, 35(1), 3-6. https://www.proquest.com/openview/ebba70a5ed8fabe0732c5146d32dba50/1?pq-origsite=gscholarycbl=1819673
Knack, S. y Azfar, O. (2000). Are Larger Countries Really More Corrupt? (The World Bank policy research working paper 2470). https://openknowledge.worldbank.org/bitstream/handle/10986/19757/multi_page.pdf?sequence=1yisAllowed=y
La Porta, R., Lopez-de-Silanes, F., Shleifer, A., y Vishny, R. (1999). The Quality of Government. Journal of Law, Economics, and Organization, 15(1), 222-279. https://doi.org/10.1093/jleo/15.1.222
Lambsdorff, J. y Cornelius, P. (2000). Corruption, Foreign Investment and Growth. https://www.researchgate.net/profile/Johann-Lambsdorff/publication/285889564_Corruption_foreign_investment_and_growth/links/5670054408ae4d9a42598917/Corruption-foreign-investment-and-growth.pdf
Lederman, D., Loayza, N. V. y Soares, R. R. (2005). Accountability and Corruption: Political Institutions Matter. Economics and Politics, 17(1), 1-35. https://doi.org/10.1111/j.1468-0343.2005.00145.x
Lee, W. S. y Guven, C. (2013). Engaging in Corruption: The Influence of Cultural Values and Contagion Effects at the Microlevel. Journal of Economic Psychology, 39, 287-300. https://doi.org/10.1016/j.joep.2013.09.006
Leite, C. y Weidmann, J. (1999). Does Mother Nature Corrupt? Natural Resources, Corruption, and Economic Growth (International Monetary Fund Working Paper 99/85). https://www.imf.org/external/pubs/ft/wp/1999/wp9985.pdf
Martin, K. D., Cullen, J. B., Johnson, J. L. y Parboteeah, K. P. (2007). Deciding to Bribe: A Cross-level Analysis of Firm and Home Country Influences on Bribery Activity. Academy of Management Journal, 50(6), 1401-1422. https://doi.org/10.5465/AMJ.2007.28179462
Mauro, P. (1996). The Effects of Corruption on Growth, Investment, and Government Expenditure (International Monetary Fund Working Paper 96/98). https://papers.ssrn.com/sol3/papers.cfm?abstract_id=882994
McMillan, J. y Zoido, P. (2004). How to Subvert Democracy: Montesinos in Peru. Journal of Economic Perspectives, 18(4), 69-92. https://doi.org/10.1257/0895330042632690
Melgar, N., Rossi, M. y Smith, T. W. (2010). The Perception of Corruption in a Cross-country Perspective: Why are some Individuals More Perceptive than Others? Economia Aplicada, 14(2), 183-198. https://doi.org/10.1590/S1413-80502010000200004
Mocan, N. (2004). What Determines Corruption? International Evidence from Micro Data (National Bureau of Economic Research Working Paper 10460). https://www.nber.org/system/files/working_papers/w10460/w10460.pdf
Mocan, N. (2008). What Determines Corruption? International Evidence from Microdata. Economic Inquiry, 46(4), 493-510. https://doi.org/10.1111/j.1465-7295.2007.00107.x
Moore Jr., E. C. (2007). Causes of Demand for International Bribery. Electronic Journal of Business Ethics and Organization Studies, 12(2), 18-23. https://jyx.jyu.fi/bitstream/handle/123456789/25398/1/ejbo_vol12_no2_pages_18-23.pdf
Myint, U. (2000). Corruption: Causes, Consequences and Cures. Asia-Pacific Development Journal, 7(2), 33-58. https://www.unescap.org/sites/default/d8files/apdj-7-2-2-Myint.pdf
Olken, B. A. (2009). Corruption Perceptions vs. Corruption Reality. Journal of Public Economics, 93(7–8), 950-964. https://doi.org/10.1016/j.jpubeco.2009.03.001
Olken, B. A. y Pande, R. (2011). Corruption in Developing Countries (NBER. Abdul Latif Jameel Poverty Action Lab’s Governance Initiative; Working Paper 17398). https://doi.org/10.1146/annurev-economics-080511-110917
Olken, B. A. y Pande, R. (2012a). Corruption in Developing Countries. Annual Review of Economics, 4, 479-509. https://doi.org/10.1146/annurev-economics-080511-110917
Olken, B. A. y Pande, R. (2012b). Corruption in Developing Countries (Abdul Latif Jameel Poverty Action Lab’s Governance Initiative, which is funded by DFID, the Hewlett Foundation, and an anonymous donor). https://economics.mit.edu/files/7589
Park, H. (2003). Determinants of Corruption: A Cross-National Analysis. Multinational Business Review, 11(2), 29-48. https://doi.org/10.1108/1525383X200300010
Peiffer, C. y Rose, R. (2018). Why Are the Poor More Vulnerable to Bribery in Africa? The Institutional Effects of Services. The Journal of Development Studies, 54(1), 18-29. https://doi.org/10.1080/00220388.2016.1257121
Pellegrini, L. (2011). Causes of Corruption: A Survey of Cross-Country Analyses and Extended Results. In Corruption, Development and the Environment (pp. 29–51). Springer, Dordrecht. https://doi.org/10.1007/978-94-007-0599-9_3
Pring, C. y Vrushi, J. (2019). Barómetro Global de la Corrupción America Latina y el Caribe 2019. Opiniones y experiencias de los ciudadanos en materia de corrupción. https://www.transparency.org/files/content/pages/2019_GCB_LAC_Full_Report_ES.pdf
Ramamoorthy, N., Kulkarni, S. P. y Gupta, A. (2015). To Bribe or Not to Bribe? Determinants in the Indian Context. European Management Review, 12, 247-259. https://doi.org/10.1111/emre.12053
Reinikka, R. y Svensson, J. (2005). Fighting Corruption to Improve Schooling: Evidence from a Newspaper Campaign in Uganda. Journal of the European Economic Association, 3(2-3), 259-267. https://doi.org/10.1162/jeea.2005.3.2-3.259
Richards, L. y Heath, A. (2016). Explaining the incidence of Vribery in Europe: A Multilevel Analysis (Working Paper 2016-1). http://csi.nuff.ox.ac.uk/wp-content/uploads/2016/04/2016-01-Explaining-the-incidence-of-bribery-in-Europe.pdf
Rose-Ackerman, S. (1997). Corruption and Development. Annual Bank Conference on Development Economics, 1-46. https://documents1.worldbank.org/curated/en/976271538245051917/pdf/Corruption-and-development.pdf
Rose-Ackerman, S. y Palifka, B. J. (2016). Corruption and Government: Causes, Consequences, and Reform (2 ed.). Cambridge University Press. https://assets.cambridge.org/97811070/81208/frontmatter/9781107081208_frontmatter.pdf
Rose, R., y Mishler, W. (2010). Experience versus Perception of Corruption: Russia as a Test Case. Global Crime, 11(2), 145-163. https://doi.org/10.1080/17440571003669175
Rotondi, V. y Stanca, L. (2015). The Effect of Particularism on Corruption: Theory and Empirical evidence. Journal of Economic Psychology, 51, 219-235. https://doi.org/10.1016/j.joep.2015.09.008
Sánchez, J. I., Gómez, C. y Wated, G. (2008). A Value-based Framework for Understanding Managerial Tolerance of Bribery in Latin America. Journal of Business Ethics, 83(2), 341-352. https://doi.org/10.1007/s10551-007-9623-x
Sanyal, R. (2005). Determinants of Bribery in International Business: The Cultural and Economic Factors. Journal of Business Ethics, 59, 139-145. https://doi.org/10.1007/s10551-005-3406-z
Sanyal, R. N. y Samanta, S. K. (2004). Determinants of Bribery in International Business. Thunderbird International Business Review, 46(2), 133-148. https://doi.org/10.1002/tie.20001
Serra, D. (2006). Empirical Determinants of Corruption: A Sensitivity Analysis. Public Choice, 126, 22-256. https://doi.org/10.1007/s11127-006-0286-4
Shahabuddin, S. (2002). The Causes and Consequences of Bribery in International Business. International Journal of Management, 19(2), 366-376. https://www.proquest.com/openview/6c5810ab6a99fa850ce3f7a2bbb62065/1?pq-origsite=gscholarycbl=5703
Steward, G. W. (1987). Collinearity and Least Squares Regression . Statistical Science, 2(1), 68-84. https://www.jstor.org/stable/2245615
Svensson, J. (2005). Eight Questions about Corruption. Journal of Economic Perspectives, 19(3), 19-42. https://doi.org/10.1257/089533005774357860
Swamy, A., Knack, S., Lee, Y. y Azfar, O. (2001). Gender and Corruption. Journal of Development Economics, 64(1), 25–55. https://doi.org/10.1016/S0304-3878(00)00123-1
Tanzi, V. (1998). Corruption Around the World: Causes, Consequences, Scope, and Cures (International Monetary Fund Working Paper 98/63). https://www.imf.org/external/pubs/ft/wp/wp9863.pdf
The Hungarian Gallup Institute HGI. (1999). Basic Methodological Aspects of Corruption Measurement: Lessons Learned from the Literature and the Pilot Study. https://www.unodc.org/documents/treaties/corruption_hungary_rapid_assess.pdf
Tian, Q. (2008). Perception of Business Bribery in China: The Impact of Moral Philosophy. Journal of Business Ethics, 80, 437-445. https://doi.org/10.1007/s10551-007-9429-x
Treisman, D. (2000). The Causes of Corruption: A Cross-national Study. Journal of Public Economics, 76(3), 399-457. https://doi.org/10.1016/S0047-2727(99)00092-4
Uslaner, E. (2015). The Consequences of Corruption. En Routledge Handbook of Political Corruption (1 ed., pp. 199-211). Routledge. https://www.routledge.com/Routledge-Handbook-of-Political-Corruption/Heywood/p/book/9781138594890
Van Rijckeghem, C. y Weder, B. (1997). Corruption and the Rate of Temptation: Do Low Wages in the Civil Service Cause Corruption? (International Monetary Fund Working Paper 97/73). https://www.imf.org/external/pubs/ft/wp/wp9773.pdf
Wei, S.-J. (2000). Bribery in the Economies: Grease or Sand? (pp. 1-33). The World Bank’s Development Research Group. https://www.brookings.edu/wp-content/uploads/2016/06/20000115.pdf
Weyland, K. G. (1998). The Politics of Corruption in Latin America. Journal of Democracy, 9(2), 108-121. https://doi.org/10.1353/jod.1998.0034
Wu, X. (2009). Determinants of Bribery in Asian Firms: Evidence from the World Business Environment Survey. Journal of Business Ethics, 87, 75-88. https://doi.org/10.1007/s10551-008-9871-4
You, J. S. y Khagram, S. (2005). A Comparative Study of Inequality and Corruption. American Sociological Review, 70(1), 136-157. https://doi.org/10.1177/000312240507000107
Zouaoui, A., Al Qudah, A., El Aoun, C., Ben Arab, M. y Eleuch, H.Impact of Corruption on Economic Development: Case of Tunisia. The 3rd International Conference on Organization and Management ICOM, 12(2). https://doi.org/10.18576/amis/120221
Información adicional
Conflictos de interés: Los autores no declaran ningún tipo de conflicto de interés.