Revisión
Obstáculos para la construcción de cultura y alfabetización científica en la enseñanza de las ciencias*
Obstacles to Building Scientific Culture and Scientific Literacy in Science Education
Obstáculos para la construcción de cultura y alfabetización científica en la enseñanza de las ciencias*
Trilogía Ciencia Tecnología Sociedad, vol. 16, núm. 33, pp. 1-27, 2024
Instituto Tecnológico Metropolitano

Recepción: 16 Marzo 2024
Aprobación: 12 Julio 2024
Resumen: la cultura y la alfabetización científicas, más allá de sus diferencias y relaciones conceptuales, en la actualidad son planteamientos de interés para la didáctica de las ciencias experimentales debido a que tienen objetivos estratégicos en el campo de la educación científica. Frente a ello, esta investigación identifica y categoriza elementos que en la actualidad obstaculizan el desarrollo de estos dos constructos en la enseñanza de las ciencias experimentales. A partir de la búsqueda en las bases de datos Scopus, Web of Science, EBSCOhost y SciELO con descriptores estratégicos, junto a la consideración de criterios de inclusión y exclusión, la aplicación del protocolo PRISMA para revisiones sistemáticas permitió incluir doce artículos que fueron sometidos a un análisis de contenido temático con el software ATLAS.ti. Del análisis se identifican elementos obstaculizadores, siendo los más recurrentes los caracterizados como metodológicos, junto a epistemológicos y socioculturales, tendencia esta que indica un mayor interés por los problemas de naturaleza práctica y experiencial en la enseñanza. Se concluye que el problema del desarrollo de la cultura y alfabetización científica en el escenario escolar está principalmente asociado a lo práctico, fenoménico, cognitivo y disciplinar, lo cual está relacionado con una visión fundamentada en el déficit, planteamiento que soporta las visiones y modelos tradicionales de cultura y alfabetización científicas, aspectos que coinciden con al predominio de una enseñanza tradicional de las ciencias experimentales. En consecuencia, se recomienda una formación epistemológica y didáctica del profesorado que aborde la enseñanza de manera más amplia con base en planteamientos didácticos emergentes que respondan a dicho contexto.
Palabras clave: alfabetización científica, cultura científica, enseñanza de las ciencias, profesores de ciencias, revisión sistemática.
Abstract: Nowadays, the didactics of experimental sciences is interested in scientific culture and scientific literacy—beyond their differences and conceptual relationships—because they have strategic purposes in science education. In response, this study identifies and categorizes elements that currently hinder the teaching of scientific culture and scientific literacy in experimental sciences. The PRISMA protocol for systematic reviews was applied to search the Scopus, Web of Science, EBSCOhost, and SciELO databases using strategic keywords, as well as inclusion and exclusion criteria. This search retrieved 12 articles that underwent thematic content analysis using Atlas.ti software. Based on this analysis, hindering elements were identified and classified into methodological, epistemological, and socio-cultural. The most common category was methodological, a trend that indicates that science education is more interested in practical and experiential problems. It is concluded that the problem of developing scientific culture and scientific literacy in school settings is mainly associated with practical, phenomenological, cognitive, and disciplinary aspects related to a deficit-based approach, which supports traditional views and models of scientific culture and scientific literacy. These aspects coincide with the predominance of a traditional approach to teaching experimental sciences. As a result, teachers should receive epistemology and didactics training that addresses teaching in a more comprehensive manner based on emerging didactic approaches that respond to their context.
Keywords: scientific literacy, scientific culture, science education, science teachers, systematic review.
INTRODUCCIÓN
En la actualidad, es fundamental que los ciudadanos adquieran conocimientos científicos básicos para desarrollar una postura cívica y crítica sobre la ciencia y su desarrollo, lo cual es fundamental para tomar decisiones argumentadas sobre problemáticas y/o cuestiones tecnocientíficas cotidianas (Acevedo Díaz et al., 2003). Para ello, más allá de una educación científica que sea propedéutica y apunte a la formación de futuros científicos altamente especializados, es necesario fomentar una sociedad que valore el avance de la ciencia y estime su pertinencia frente a las demandas sociales, políticas, culturales y ambientales (Acevedo Díaz, 2004).
Esto es importante, pues la crisis planetaria actual, caracterizada por tener múltiples dimensiones como lo ambiental, lo económico y lo social, demanda individuos con una postura activista y crítica sobre lo científico, en sintonía con otras esferas culturales; por tanto, es crucial prestar atención a la cultura y alfabetización científicas (Bazzul y Tolbert, 2019; Oreskes, 2022; Pérez-Rodríguez et al., 2024; Vessuri, 2014), conceptos que, en el contexto educativo, guardan una estrecha relación entre sí, donde la alfabetización científica se convierte en objetivo estratégico de la educación científica formal y adquiere una naturaleza prospectiva, dialógica, sistémica y contextual, cuando esta se piensa inmersa en un marco más amplio como la cultura científica (Pérez-Rodríguez et al., 2024).
La cultura científica es aquella que incluye información relacionada y compatible con la actividad científica, donde se distinguen dos componentes: «la ciencia propiamente dicha, por una parte, y el resto de la información, representacional, práctica o valorativa que forma parte de la cultura general del grupo, y tiene que ver con la ciencia aunque no forme parte de la actividad científica como tal» (Quintanilla Fisac, 2010, p. 35), mientras que la alfabetización científica orienta al estudiante en la comprensión de la ciencia y la tecnología, incluyendo su historia, la naturaleza de la ciencia y su implicancia en otras esferas de la cultura (Acevedo Díaz et al., 2004; García Fernández et al., 2022; Valladares, 2021, 2022), de tal forma que, en el ámbito de la enseñanza de las ciencias, la cultura científica es una construcción social que se puede movilizar sobre la base de la alfabetización científica y su naturaleza prospectiva (Pérez-Rodríguez et al., 2024).
Desde hace más de cuatro décadas, se han desarrollado importantes sistematizaciones sobre estos dos conceptos que permiten identificar una diversidad conceptual que se ha venido construyendo (Díaz et al., 2020) y que tienen una intrínseca correlación entre sí (Pérez-Rodríguez et al., 2024). En el caso de la cultura científica, Gómez Ferri (2012) presenta tres modelos: modelo canónico, que implica una relación de verticalidad entre el campo científico y el resto de la sociedad, donde la ciencia es un canon inaccesible para todos en la que prevalece la valoración, la sensibilidad y el aprecio por el conocimiento erudito y el método que lo genera (Gómez Ferri, 2012; Olivé, 2006). Esta tendencia está enraizada en la tradición positivista y estrechamente relacionada con el enfoque del déficit o falta de conocimiento científico (Cortassa, 2010; Polino, 2019); el modelo descriptivo, por su parte, se fundamenta en la horizontalidad, la omnicomprensión y la universalidad en las expresiones del conocimiento y en cómo se genera; en este, la ciencia no se opone ni se separa de otras expresiones culturales, sino que es vista como otra forma de cultura (Alsop y Bencze, 2012; Bazzul y Tolbert, 2019); por último, está el modelo contextual de cultura científica, donde la ciencia se entiende como un subcampo de la esfera cultural, constituida por productos, conocimientos, prácticas y una comunidad que la ejecuta y que se interconecta con otras esferas de la realidad (Campos et al., 2021; Vessuri, 2014). Vale acotar que, este modelo se acerca a la propuesta constructivista e inductiva planteada por Cortassa (2010).
Sobre la alfabetización científica, en la actualidad se discute sobre tres visiones: la visión I, con fundamento en el déficit, en cuya perspectiva la ciencia es un canon ortodoxo y la alfabetización científica se asume de manera prospectiva, apuntando a la formación de futuros científicos o de individuos que conozcan y valoren dichos conocimientos y prácticas (Vilches et al., 2004). En contraposición, está la visión II, donde se plantea una mirada sociocultural y contextual, aproximando el campo científico al mundo lego para dar capacidad a los individuos en la toma de decisiones informadas y apuntar a una transformación sociocultural de la educación científica confrontando la descontextualización en la enseñanza (Chinn, 2017). Estas dos visiones diametralmente opuestas, hoy día son consideradas como insuficientes para una educación científica que atienda a demandas como la inclusión, la participación y la democracia (Guerrero-Márquez y García-Carmona, 2020); por esta razón, aparece la visión III, la cual pone en el centro los problemas sistémicos contextuales y territoriales, descritos como cuestiones sociocientíficas, con instrumentos cuyo objetivo es construir una alfabetización científica crítica y territorial (Díaz et al., 2020; Guerrero-Márquez y García-Carmona, 2020; Sjöström y Eilks, 2018; Valladares, 2021).
En general, pensar en una educación científica que apunte al desarrollo de estos constructos, es centrarse fundamentalmente en cultivar un pensamiento crítico sobre lo científico (Figueroa Céspedes et al., 2020; Martínez Rizo, 2022). Desde la didáctica de las ciencias experimentales, a través del estudio de creencias y percepciones, conocimientos y prácticas educativas, se han identificado diversas dificultades para desarrollar esta tarea (Aragón et al., 2021; Porlán Ariza et al., 1997, 1998). En este sentido, resulta distinguible el aporte de Gil y Vilches (2001), quienes identificaron a la alfabetización científica como un serio problema en la educación escolar, exponiendo desafíos por superar, como:
· Las expectativas negativas sobre la democratización de la escolarización. Aunque este tema es relevante en la educación en general, su discusión en el campo de la enseñanza de la ciencia plantea desafíos adicionales, especialmente al considerar las demandas asociadas a la inclusión educativa, la atención a la diversidad y al sentido cívico que amerita la educación científica hoy día (Tamayo A. et al., 2015);
· Las expectativas negativas y la frustración compartidas por el profesorado sobre el fracaso de planteamientos como la alfabetización científica. Actualmente, esta situación es más compleja, pues pone en relieve que la formación didáctica y epistemológica del profesorado de ciencias debe ser sensible y comprometida sobre su quehacer (Solbes, Fernández-Sánchez et al., 2018; Solbes, Palomar et al., 2018);
· Las concepciones sesgadas del profesorado sobre la enseñanza. Esa dificultad se ve agravada por la identificación de prácticas eclécticas entre lo tradicional y lo emergente, lo que añade complejidad a la enseñanza de las ciencias (Siso Pavón y Cuéllar Fernández, 2017); y
· La escasa participación del profesorado sobre la producción de conocimiento didáctico. Aunque se reconoce la importancia de esta disciplina, el profesorado escasamente evalúa aspectos epistemológicos y didácticos en su práctica, afectando su producción intelectual (Pérez Rodríguez y Donoso Díaz, 2024).
Estas dificultades planteadas por Gil y Vilches (2001) se complejizan al incorporar aspectos vigentes, razón por la cual se hace necesario tener una perspectiva actualizada y sistemática de los problemas declarados en la actualidad; en consecuencia, surgen los siguientes interrogantes:
· ¿Cuáles son los elementos que en la actualidad se consideran como obstáculos para el desarrollo de la cultura y alfabetización científica desde la enseñanza de las ciencias?
· ¿Cómo se categorizan estos obstáculos desde la didáctica de las ciencias experimentales?
· ¿Qué proponer para construir una cultura y una alfabetización científica desde la enseñanza de las ciencias experimentales?
Esta investigación tiene como objetivo llevar a cabo una revisión sistemática para identificar y caracterizar elementos que obstaculizan el desarrollo de la cultura y alfabetización científicas desde la didáctica de las ciencias experimentales. Esta revisión permite no solo recopilar datos actuales sobre este tema, sino también identificar problemáticas específicas que pueden servir como punto de partida para futuras investigaciones en didáctica de las ciencias experimentales y, además, brindar insumos teóricos útiles para la práctica educativa del profesorado.
METODOLOGÍA
Esta revisión siguió un enfoque metodológico basado en los estándares de revisiones sistemáticas y metaanálisis, utilizando el protocolo PRISMA (Preferred Reporting Items for Systematic reviews and Meta-Analyses) (Tricco et al., 2018). Se trata de un método con un enfoque cualitativo que se desarrolló a través de una búsqueda en las bases de datos Web of Science (WoS), Scopus, SciELO y EBSCOhost durante el mes de abril del año 2023. Las fórmulas de búsqueda contenían los descriptores didactic, scientificculture, scientific literacy y education (ver Tabla 1).
| Base de datos | Fórmulas de búsqueda |
| Web of Science | (((TS=("scientific literacy")) OR TS=("scientific culture")) AND TS=(didactic)) AND TS=(education) |
| Scopus | ( TITLE-ABS-KEY ( "scientific culture" ) OR TITLE-ABS-KEY ( "scientific literacy" ) AND TITLE-ABS-KEY ( education ) AND TITLE-ABS-KEY ( didactic ) ) |
| SciELO | (scientific culture) OR (scientific culture) AND (education) AND (didactic) |
| EBSCOhost | Ti (“scientific culture”) OR (“scientific literacy”) AND Ti (education) AND Ti (didactic) |
La búsqueda inicial identificó 192 documentos; posteriormente se realizó un cribado donde se filtró la búsqueda considerando que los documentos fuesen de tipo artículos científicos, de acceso abierto (open access) escritos en los idiomas español, inglés y portugués, publicados desde el año 2019 hasta el año 2023 para identificar los problemas actuales, proceso que resultó en un total de 70 artículos (ver Figura 1). Estas decisiones metodológicas responden a que algunos tipos de documentos como libros, capítulos de libros, reseñas, entre otros, eran menores al 5 % de los 192 documentos recuperados inicialmente; también se tenía que garantizar el acceso completo a los documentos para su estudio pormenorizado y se estimaba levantar datos actualizados de los últimos cinco años.

Fueron eliminados los artículos duplicados con la ayuda de la herramienta Rayyan (n=12). Para la evaluación de la idoneidad de los artículos fueron considerados los siguientes criterios de inclusión y exclusión:
1) Los artículos debían abordar los conceptos de cultura científica y/o alfabetización científica en el contexto educativo; se excluyeron dieciocho artículos que no estaban enmarcados en la educación formal.
2) Los artículos debían estar relacionados con procesos de enseñanza de las ciencias experimentales y/o con la didáctica de las ciencias experimentales; se excluyeron doce artículos que no brindaron información sobre ello.
3) Los artículos debían ser producto de investigaciones empíricas o de campo; se excluyeron dieciséis artículos con una metodología definida como monografías, revisiones, ensayos y/o propuestas de experiencias no aplicadas.
La evaluación de la idoneidad se desarrolló de manera minuciosa en dos momentos: una primera lectura del título y resumen de los documentos restantes del cribado, donde se eliminaron n=30 artículos y una segunda lectura del documento en general, en especial de la metodología, donde se eliminaron n=16 artículos. A fin de dar mayor rigor metodológico y reducir el sesgo, este proceso fue replicado por un segundo investigador de forma paralela que evaluó el 20 % de los cincuenta y ocho artículos, donde se obtuvo un 91 % de similitud.
A los doce artículos incluidos se les aplicó un análisis de contenido temático —principalmente en los hallazgos o resultados, discusión y conclusiones de los textos—. Este tipo de análisis permitió desarrollar una codificación y categorización de manera inductiva, caracterizando y agrupando la información con base en lo descrito directamente en los documentos (Díaz Herrera, 2018). En este paso, se hizo uso del software ATLAS.ti para desarrollar la codificación in vivo, seguido de una categorización que permitió agrupar las ideas en función de elementos metodológicos, epistemológicos y socioculturales, y generar una red semántica para caracterizar de manera pormenorizada a los elementos obstaculizadores y lograr datos de manera sistemática y no fragmentada. Finalmente, a los doce artículos incluidos se les evaluó la calidad con el Mixed Methods Appraisal Tool (MMAT), de Mc Gill, a fin de valorar los documentos cuantitativos, cualitativos y mixtos. Este proceso permitió identificar que, en los doce artículos, siete de ellos alcanzan el 100 % de los criterios de calidad, y cinco cubren el 80 % de los criterios: https://app.box.com/s/ph1xre6lw1kmtqh0q2ilzaxfj6o4t964
RESULTADOS
De los doce artículos seleccionados fueron identificados los datos de autoría, año de publicación, problemas estudiados, las metodologías empleadas y el problema didáctico presente de manera literal o implícita en el texto (ver Tabla 2).
| Autor, Año, Indexación | Problemática abordada | Metodología | Elemento (problema) didáctico |
| Ortega-Quevedo y Gil Puente (2019). EBSCO | La necesidad de una nueva forma de entender la enseñanza de las ciencias en consonancia con la nueva realidad social de forma inclusiva y participativa. | Investigación cuantitativa/Estudio exploratorio y proyectivo | Decisiones didácticas en función de la experiencia en el aula de clases y no con base en la movilización hacia modelos o planteamientos didácticos teóricos emergentes. |
| Bastida Izaguirre (2019). SciELO, EBSCO | La problemática planteada es la escasa formación didáctica de los docentes, junto con su poca planificación de los procesos de enseñanza. | Experiencia de aprendizaje | Escasa formación didáctica y constructivista del profesorado. |
| Giordan y Lima (2020). Scopus, EBSCO | Los profesores de ciencias comunican información científica desde un lenguaje directo y un discurso científico escolar carente de contexto. | Investigación cualitativa/Estudio de caso | La ausencia de una narrativa propia y autónoma por parte del docente en los procesos de enseñanza de la ciencia. |
| Pons García y de Soto García (2020). SciELO | El campo científico y el estudio de la ciencia no está dentro de los intereses relevantes de los estudiantes en la actualidad. | Investigación cuantitativa/Experiencia de aprendizaje | La escasa motivación e interés de los estudiantes. |
| Roters da Silva y Lorenzetti (2020). SciELO | Los procesos de enseñanza de la ciencia son deterministas y no por secuencias de aprendizaje que promuevan la alfabetización científica a temprana edad o en las fases iniciales de la educación escolar. | Investigación cualitativa/exploratoria/Intervención pedagógica | Procesos de enseñanza acotados y determinados en lo disciplinar. |
| Roca Marín et al. (2020). Scopus | La falta de motivación y la percepción que se tiene sobre la química son influenciadas por las estrategias de divulgación del conocimiento científico. | Investigación mixta/Estudio de caso | Las estrategias didácticas de divulgación del conocimiento científico. |
| Bonan et al. (2021). SciELO | Las importantes brechas entre las visiones o versiones interculturales. | Investigación cualitativa/Investigación-acción participante | Las diferencias interculturales en la didáctica de las ciencias experimentales. |
| Amar-Rodríguez (2021). WoS, Scopus | La necesidad de formular un modelo de cultura científica que reconozca los intereses personales y humanos, los valores sociales y ambientales. | Investigación cualitativa/narrativa | Modelo transmisivo del conocimiento científico y la poca comprensión de las personas involucradas en el proceso de enseñanza. |
| Casado-Ledesma et al. (2023). Scopus | El escaso conocimiento sociocientífico que tienen los estudiantes está influenciado por la escasa síntesis argumentativa. | Investigación cuantitativa/Cuasi experimento | La poca síntesis argumentativa junto al poco conocimiento sociocientífico. |
| Cipamocha (2022). Scopus | Un proceso de enseñanza de la química sin contexto impide un proceso de apropiación del conocimiento científico, lo que influye en la poca conceptualización de los conocimientos científicos desde su entorno. | Investigación cualitativa/Cuasi experimento | El bajo nivel de conceptualización en el contexto de los contenidos científicos. |
| Estigarribia et al. (2022). Scopus | Durante la pandemia de la COVID-19, la formación científica cobró mayor interés, ya que las medidas sanitarias demandaban cambios en la práctica educativa tanto en docentes como en estudiantes, aspecto que demandó el desarrollo de secuencias de aprendizaje adecuadas. | Experiencia de aprendizaje | Preparación de los docentes para el codiseño de procesos de enseñanza. |
| Calavia Lombardo et al. (2022). WoS | En la cultura y alfabetización científicas, los libros de textos carecen de contenido e información de naturaleza bioética. | Investigación cuantitativa/Estudio de Campo | Escaso contenido bioético en los libros de texto y fuerte arraigo de los escritos en el campo sociocientífico. |
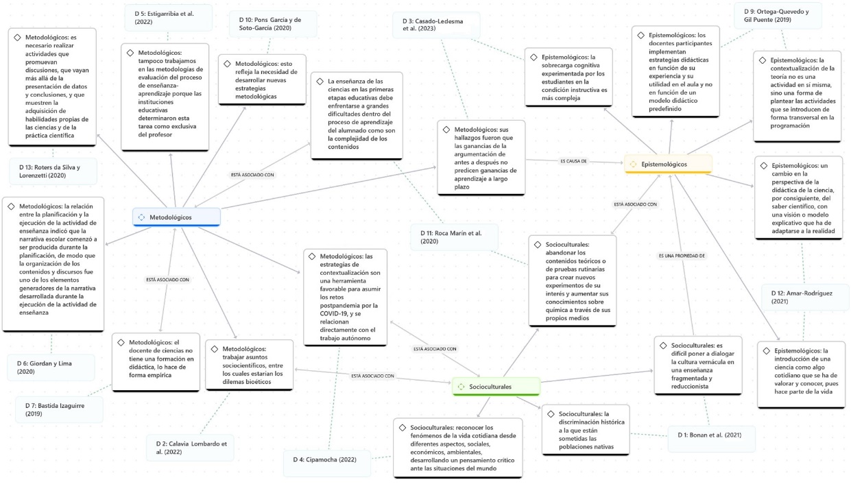
En una segunda etapa de esta revisión, se desarrolló un análisis de contenido temático que permitió identificar citas, códigos y, finalmente la categorización de los elementos obstaculizadores. Este ejercicio inductivo generó tres categorías: elementos metodológicos, elementos epistemológicos y elementos socioculturales. Además, el empleo del software ATLAS.ti permitió desarrollar una red semántica que agrupa información de los doce artículos y proporciona una perspectiva sistemática de los hallazgos. A continuación, se presentan detalles de las tres categorías y finalmente se muestran resultados generales del análisis.
Sobre los elementos metodológicos
El análisis revela que, en la enseñanza de las ciencias experimentales, el profesorado se apega a lo empírico a pesar de la disponibilidad de planteamientos didácticos emergentes. Esta tendencia se debe en gran medida a la falta o escasa formación en didáctica (Bastida Izaguirre, 2019), mientras que Ortega-Quevedo y Gil Puente (2019) mencionan que la implementación de toma de decisiones en lo didáctico está supeditada a la experiencia del profesorado. Según Siso-Pavón et al. (2022), esta dependencia de la experiencia está asociada a una escasa reflexión epistemológica sobre las decisiones didácticas que se toman al planificar la acción docente, lo cual resulta en un problema importante cuando este se encuentra en ejercicio pues la experiencia educativa configura sus visiones, percepciones y concepciones sobre el proceso de enseñanza, hecho que —comúnmente— se desencadena en un bajo nivel de coherencia epistemológica y en la generación de prácticas eclécticas (Siso Pavón y Cuéllar Fernández, 2017).
Por otro lado, entre los obstáculos metodológicos están los planteados por Pons García y de Soto García (2020), quienes destacan la importancia de una práctica docente que motive e interese al alumnado. Según estos autores, la poca motivación tiene implicancia en el bajo rendimiento académico y en las percepciones sesgadas sobre el campo científico. Conjugado a lo motivacional, el carácter altamente abstracto del contenido científico se identifica como elemento obstaculizador, aspecto que Roca Marín et al. (2020) asocian con las metodologías de enseñanza de las ciencias experimentales, al margen de un entorno relacional, colaborativo y comunicativo, dificultando el disfrute del aprendizaje de la ciencia.
En esa misma línea de pensamiento del fenómeno, Roters da Silva y Lorenzetti (2020) señalan que el problema fundamental radica en concepciones heredadas que han catalogado al aprender ciencias como algo muy abstracto, razón por la cual es complejo enseñarla. Al respecto, Estigarribia et al. (2022) reconocen que para ello se necesitan configurar ambientes que potencien el pensamiento crítico frente a cuestiones sociocientíficas. Igualmente, Cipamocha (2022) considera que cuando el proceso de la enseñanza de las ciencias experimentales al margen de un contexto real no permite la generación de un pensamiento crítico, es importante elevar los niveles de conceptualización de la realidad a partir de la contextualización del conocimiento científico (p. 176).
Por último, Giordan y Lima (2020) encuentran un obstáculo metodológico y fenoménico al exponer el choque e inflexión discursiva que se da en los espacios escolares cuando se emplean recursos con discursos originarios de la comunicación y divulgación de la ciencia en la enseñanza formal de la ciencia escolar. Este es un problema derivado de la heterogeneidad semántica y axiológica que hay entre la enseñanza de la ciencia y la comunicación de la ciencia (Sánchez-Ortiz et al., 2022). La relación de estas ideas, que describen problemas metodológicos sobre el tributo a la cultura y alfabetización, se muestran en la Figura 2.

Sobre los elementos epistemológicos
El análisis pormenorizado reveló información presente en los artículos revisados que se centra en lo epistemológico. En primer lugar, se identifica la escasa reflexión y debate epistemológico sobre la enseñanza de la ciencia desde una educación formal. Este problema Amar-Rodríguez (2021) lo asocia también al desconocimiento del rol fundamental de la didáctica de las ciencias como área del saber docente. Esta falta de reflexión se evidencia en los planteamientos de Ortega-Quevedo y Gil Puente (2019), quienes argumentan que existe una fallida contextualización del conocimiento científico, la cual es asumida más como una actividad en sí misma que como una forma y visión trasversal de enseñar ciencia. Del mismo modo, persiste como obstáculo ―de vieja data― la prevalencia de un modelo de enseñanza basado en la transmisión de un conocimiento disciplinar que ha de memorizarse y comprobarse en la realidad, aspecto que aleja a la enseñanza de la ciencia de lo cotidiano (Amar-Rodríguez, 2021).
Por otra parte, se identifica como elemento obstaculizador a la supremacía de valores individuales frente a una visión más comunitaria, global y planetaria (Ortega-Quevedo y Gil Puente, 2019). Esta idea, a pesar de estar muy próxima a lo sociocultural, describe un rasgo distintivo de la ciencia moderna y de su enseñanza, ya que expresa el escaso reconocimiento de lo inmanentemente humano dentro de lo cognoscible, acentuando interés por lo cognitivo y disciplinar, lo cual es definido como sobrecarga cognitiva (Casado-Ledesma et al., 2023). En la Figura 2 se muestra la interconexión entre estas ideas que tributan a la categoría «epistemológico» en tres documentos y que están relacionados con dos ideas caracterizadas como «socioculturales», pero que tienen una importante proximidad entre sí.
Sobre los elementos socioculturales
En tres artículos analizados se identifican elementos categorizados como socioculturales. Casado-Ledesma et al. (2023) comentan que algo común es la escasa incorporación del valor epistémico en la educación científica escolar, junto a dinámicas de persuasión y discursos científicos únicos al margen del contexto. Esta idea puede relacionarse con el ignorar las diferencias y particularidades sociales y contextuales de una cultura vernácula e imponer la enseñanza de las ciencias experimentales con un carácter doctrinario y unificador (Bonan et al., 2021), junto a las dificultades asociadas de contextualizar y utilizar dilemas o cuestiones sociocientíficas, práctica que resulta necesaria, ya que el profesorado por tradición está supeditado por programaciones curriculares extensas e inconexas con la realidad, junto a una bibliografía que extralimita la incorporación de temáticas que vinculan lo científico con otros campos (Calavia Lombardo et al., 2022).
La relación de estas ideas, visualizada en la Figura 2, manifiesta que una enseñanza de la ciencia para la construcción de una cultura y alfabetización científica amerita superar el discurso unísono sobre la ciencia, la tecnología y el conocimiento científico y su vínculo con otras esferas de la cultura humana (Martínez Rizo, 2022; Pérez Rodríguez y Donoso Díaz, 2023a, 2023b). Asimismo, es válido acotar que los obstáculos socioculturales, a pesar de ser escasamente atendidos resultan ser muy potentes, puesto que guardan una indisoluble relación con lo epistemológico y una fuerte influencia en lo metodológico.
Finalmente, el desarrollo de este análisis de contenido temático revela que existe una mayor atención a lo fenoménico y práctico, hecho evidente en una mayor presencia de elementos obstaculizadores metodológicos, mientras que los obstáculos caracterizados como epistemológicos y socioculturales se encuentran mucho menos referenciados por los documentos analizados (ver Figura 2). También es necesario comentar que el análisis indica que son escasas las investigaciones que tributan a más de una categoría, aspecto que puede sugerir una insuficiente interconexión y/o complejización en las problemáticas abordadas. Por último, la red semántica pone de manifiesto que parte importantes de las investigaciones están inspiradas y/o justificadas bajo una perspectiva deficitaria de la cultura y alfabetización científica. Por ejemplo, según Calavia Lombardo et al. (2022), es escaso el contenido bioético en los textos; para Cipamocha (2022), en cambio, existe un bajo nivel de conceptualización en el contexto de los contenidos científicos; mientras que Giordan y Lima (2020) indican que está ausente una narrativa propia y autónoma por parte del docente.
DISCUSIÓN DE LOS RESULTADOS
De manera inductiva, se pudo identificar la supremacía de los elementos de orden metodológico, hecho que denota que, en la actualidad, los problemas que se abordan siguen atados en el didacticismo sin un anclaje teórico que brinde perspectiva a lo metodológico, lo cual responde a una línea fenoménica de la enseñanza de la ciencia (Perales Ponce et al., 2011). Prueba de ello está en los hilos conectores identificados en el análisis de contenido, donde se observan relaciones entre los planteamientos de los doce trabajos analizados (ver Figura 2), junto a los elementos obstaculizadores que de manera general se identifican en este texto. En el caso de los obstáculos caracterizados como metodológicos convergen las ideas de Bastida Izaguirre (2019), Pons García y de Soto García (2020), Roters da Silva y Lonzeretti (2020), Roca Marín et al. (2020), Casado-Ledesma et al. (2023) y Cipamocha (2022), donde se distinguen al menos tres obstáculos: (i) una visión acotada de los procesos de enseñanza donde no hay una práctica basada en un paradigma constructivista; (ii) prácticas educativas con escasa atención a lo sociocientífico; y (iii) una escasa motivación de los estudiantes hacia el aprendizaje de la ciencia. Bajo esta óptica, parece ser más importante el cómo se desarrollan los procesos de enseñanza, que el establecimiento de los fundamentos epistemológicos que soportan la didáctica de las ciencias.
Esta perspectiva resulta limitada si se considera la naturaleza de la didáctica de las ciencias experimentales como disciplina, aspecto que fue ya advertido por Chalmers (2000), pues las concepciones heredadas que se encuentran socialmente instaladas han tenido una importante influencia en el estudio de la enseñanza de las ciencias, incluyendo la didáctica, donde poco ha tenido cabida lo afectivo y valorativo (Solbes, Palomar et al., 2018; Tierno et al., 2022). Así, la primacía de lo fenoménico, lo objetivado y concreto hace que lo metodológico en sí se convierta en un elemento desafiante, pues el pensamiento moderno imperante en el campo educativo, además de promover una visión de ciencia buena y utilitaria, modela al proceso de enseñanza desde la causalidad y el determinismo; es decir, un sujeto enseña, mientras el otro aprende (Fernández-Beltrán et al., 2017; Niño Arteaga, 2019; Solbes, Fernández-Sánchez et al., 2018).
Por otra parte, el análisis desarrollado develó que, en lo epistemológico, los planteamientos de Amar-Rodríguez (2021) y Ortega-Quevedo y Gil Puente (2019) consideran como obstaculizadores a: (i) la primacía de la experiencia docente por encima de los modelos didácticos en los procesos de enseñanza de las ciencias experimentales y (ii) la supremacía del modelo didáctico transmisivo sobre otras formas de efectuar la enseñanza. Esta misma óptica moderna y cientificista de la enseñanza es la que deja al margen las particularidades del proceso formativo (Arias Monge y Navarro Camacho, 2017; Silva Rojas, 2020). Lo anterior, se vincula de manera inescindible a obstáculos de naturaleza sociocultural descritos en los trabajos de Bonan et al. (2021), Calavia Lombardo et al. (2022) y Estigarribia et al. (2022) al no considerar el contexto social, político, cultural y ambiental en la enseñanza de las ciencias experimentales. Esto permite distinguir que ambas categorías y/o tipos de obstáculos (epistemológicos y socioculturales) están muy próximos y fuertemente asociados a la naturaleza dogmática y descontextualizada de la enseñanza de las ciencias experimentales.
En general, además de mostrar que la atención a la cultura y alfabetización científica se concentra en lo metodológico, en desmedro de lo epistemológico y sociocultural en el fondo esta revisión muestra cómo las investigaciones revisadas apuntan en mayor medida a un tributo ecléctico. Sobre la cultura científica se apunta a modelos canónicos y contextuales (Gómez Ferri, 2012), mientras que sobre la alfabetización científica se tributa entre la visión I y II (Valladares, 2021). Ambas tendencias apuntan a enaltecer a la ciencia y sostener un discurso fundamentado en el déficit y en la réplica de una coherencia intelectual, las cuales ponen sobre la mesa la necesidad de comprender y accionar una enseñanza de las ciencias experimentales que no trate solo de inocular un lenguaje, sino de permitir el diálogo asertivo sobre lo científico, teniendo como referente el contexto (Tierno et al., 2022).
CONCLUSIONES
Además de categorizar los obstáculos que se presentan en la enseñanza de las ciencias experimentales en metodológicos, epistemológicos y socioculturales, esta revisión y análisis identifica en el fondo la supremacía de modelos didácticos y enfoques tradicionales de enseñanza, aspecto que podría considerarse como el mayor de los elementos que entorpecen el desarrollo de estos constructos, puesto que, teniendo como referentes teóricos a los modelos de cultura científica y las visiones de alfabetización científica, se infiere un predominio de la visión fundamentada en el déficit, donde la falta o carencia de algún aspecto ―cognitivo, metodológico, de enfoque, dimensional, etc.― se señala como un problema fundamental que repercute en la situación problemática (Cortassa, 2010), planteamiento que, a pesar de estar asociado originalmente a la comprensión pública de la ciencia, también se hace evidente en el campo educativo (Arias Monge y Navarro Camacho, 2017; Silva Rojas, 2020).
En consecuencia, se estima que abordar la cultura y alfabetización científicas demanda ir más allá de sumar o incorporar elementos ―cual reacción química a la que se le agregan reactantes a ver qué resulta―, sino más bien profundizar en la interpretación y reflexión sobre los elementos que soportan la visión adoptada en la educación científica escolar; es decir, dar mayor cabida al estudio de los elementos epistemológicos y socioculturales que obstaculizan y/o problematizan el tributo debido a la cultura de alfabetización científica, aspecto que se puede estimar como transversal en la enseñanza de las ciencias y que se pone en evidencia en esta investigación al no delimitar contextos, modalidades y/o niveles educativos. En consecuencia, se propone que la formación inicial y continua del profesorado de ciencias experimentales considere a la didáctica de las ciencias como una disciplina auténtica y compleja propia de la formación docente y no derivada de la conjunción de lo disciplinar y lo pedagógico (Vázquez-Bernal et al., 2019), donde se advierta sobre soluciones para afrontar elementos obstaculizadores bajo una perspectiva constructivista, recursiva, dinámica y continua en el proceso de enseñanza de las ciencias experimentales (Aragón et al., 2021). Finalmente, los resultados de esta revisión sistemática permiten identificar brechas de conocimiento para otras investigaciones donde se aborden a detalle los obstáculos epistemológicos y socioculturales que están presentes en la enseñanza de las ciencias, discriminando en función a contextos, modalidades y/o niveles educativos.
REFERENCIAS
Acevedo Díaz, J. A. (2004). Reflexiones sobre las finalidades de la enseñanza de las ciencias: educación científica para la ciudadanía. Revista Eureka sobre Enseñanza y Divulgación de las Ciencias, 1(1), 3-16. https://doi.org/10.25267/Rev_Eureka_ensen_divulg_cienc.2004.v1.i1.01
Acevedo Díaz, J. A., Vásquez Alonso, Á., y Manassero Mas, M. A. (2003). Papel de la educación CTS en una alfabetización científica y tecnológica para todas las personas. Revista Electrónica de Enseñanza de las Ciencias, 2(2), 80-111. http://reec.uvigo.es/volumenes/volumen02/REEC_2_2_1.pdf
Alsop, S., y Bencze, L. (2012). In Search of Activist Pedagogies in SMTE. Canadian Journal of Science, Mathematics and Technology Education, 12(4), 394-408. https://doi.org/10.1080/14926156.2012.732256
Amar-Rodríguez, V. (2021). El principio de la didáctica de la ciencia. Una investigación narrativa. Revista Electrónica Educare, 25(3), 1-18. https://doi.org/10.15359/ree.25-3.29
Aragón, L., Jiménez-Tenorio, N., Vicente Martorell, J. J., y Eugenio-Gozalbo, M. (2021). ¿Progresan las concepciones sobre la ciencia de futuros maestros/as tras la implementación de propuestas constructivistas para la alfabetización científica? Góndola, Enseñanza y Aprendizaje de las Ciencias, 16(1), 78-95. https://doi.org/10.14483/23464712.15589
Arias Monge, M., y Navarro Camacho, M. (2017). Epistemología, Ciencia y Educación Científica: premisas, cuestionamientos y reflexiones para pensar la cultura científica. Actualidades Investigativas en Educación, 17(3), 1-20. https://doi.org/10.15517/aie.v17i3.29878
Bastida Izaguirre, D. B. (2019). Adaptación del modelo 5E con el uso de herramientas digitales para la educación: propuesta para el docente de ciencias. Revista Científica, 34(1), 73-80. https://doi.org/10.14483/23448350.13520
Bazzul, J., y Tolbert, S. (2019). Love, politics and science education on a damaged planet. Cultural Studies of Science Education, 14(2), 303-308. https://doi.org/10.1007/s11422-019-09913-2
Bonan, L., Bonanata, J., González, M. L., Pittaro, A., Chadwick, G., y Azpiazu, S. (2021). La significatividad del ciclo del agua: un camino para explorar modos de construir una educación científica intercultural. Tecné, Episteme y Didaxis: TED, (50), 15-33. https://doi.org/10.17227/ted.num50-14208
Calavia Lombardo, S., Mazas Gil, B., y Bravo Torija, B. (2022). ¿Qué contenidos vinculados a la bioética abordan los libros de Cultura Científica de 1. de bachillerato? ¿Cómo los trabajan los docentes en sus aulas? Revista Eureka sobre Enseñanza y Divulgación de las Ciencias, 19(2), 1-17. https://doi.org/10.25267/Rev_Eureka_ensen_divulg_cienc.2022.v19.i2.2103
Campos, A., Pedraza-Jiménez, R., y Codina, L. (2021). Comunicación efectiva de la ciencia, diseminación y explotación. Actividades multiplicadoras del impacto en el sistema europeo de investigación e innovación. Universitat Pompeu Fabra, y Ediciones Profesionales de la Información. https://doi.org/10.3145/digidoc-informe6
Casado-Ledesma, L., Cuevas, I., y Martín, E. (2023). Learning science through argumentative synthesis writing and deliberative dialogues: a comprehensive and effective methodology in secondary education. Reading and Writing, 36(4), 965-996. https://doi.org/10.1007/s11145-021-10191-0
Chalmers, A. F. (2000). ¿Qué es esa cosa llamada ciencia? (3.. ed.). Siglo XXI Editores.
Chinn, P. W. U. (2017). Why science education for diversity? Studies in Science Education, 53(1), 109-111. https://doi.org/10.1080/03057267.2016.1266813
Cipamocha, S. M. (2022). El desarrollo de los combustibles. Un contexto de aprendizaje para la enseñanza de la química. Educación Química, 33(4), 169-178. https://doi.org/10.22201/fq.18708404e.2022.4.0.82383
Cortassa, C. G. (2010). Del déficit al diálogo, ¿y después? Una reconstrucción crítica de los estudios de comprensión pública de la ciencia. Revista Iberoamericana de Ciencia, Tecnología y Sociedad-CTS, 5(15), 159-184. https://www.redalyc.org/articulo.oa?id=92414779003
Díaz Herrera, C. (2018). Investigación cualitativa y análisis de contenido temático. Orientación intelectual de revista Universum. Revista General de Información y Documentación, 28(1), 119-142. https://doi.org/10.5209/RGID.60813
Díaz, M., Romero-Jeldres, M., Mardones, T., Castillo, S., y Sequeida, R. (2020). Competencias didácticas para la formación inicial de profesores de Chile. Un análisis comparado. Sophia Austral, (25), 53-70. https://doi.org/10.4067/S0719-56052020000100053
Estigarribia, L., Torrico Chalabe, J. K., Cisnero, K., Wajner, M., y García-Romano, L. (2022). Co-design of a Teaching–Learning Sequence to Address COVID‑19 as a Socio‑scientific Issue in an Infodemic Context. Science & Education, 31(6), 1585-1627. https://doi.org/10.1007/s11191-022-00362-y
Fernández-Beltrán, F., García-Marzá, D., Sanahuja Sanahuja, R., Martínez, A. A., y Barberá Forcadell, S. (2017). Managing communication for the promotion of Responsible Research and Innovation: a protocol proposal from discourse from the ethics. Revista Latina de Comunicación Social, (72), 1040-1062. https://doi.org/10.4185/RLCS-2017-1207
Figueroa Céspedes, I., Pezoa Carrasco, E., Godoy, M. E., y Díaz Arce, T. (2020). Habilidades de Pensamiento Científico: Una propuesta de abordaje interdisciplinar de base sociocrítica para la formación inicial docente. Revista de Estudios y Experiencias en Educación, 19(41), 257-273. https://www.rexe.cl/index.php/rexe/article/view/867
García Fernández, B., Paños, E., y Ruiz-Gallardo, J. R. (2022). Alfabetización científica, C-T-S-A y pensamiento crítico. Conceptualización y aplicaciones en el ámbito educativo: la gestión del agua. Ápice. Revista de Educación Científica, 6(2), 17-31. https://doi.org/10.17979/arec.2022.6.2.9046
Gil, D., y Vilches, A (2001). Una alfabetización científica para el siglo XXI. Obstáculos y propuesta de actuación. Investigación en la Escuela, (43), 27-37. https://revistascientificas.us.es/index.php/IE/article/view/7667
Giordan, M., y Lima, G. da S. (2020). A produção discursiva em aulas de ciências por meio da divulgação científica: o caso do uso do discurso direto. Investigações Em Ensino de Ciências, 25(3), 209-231. https://doi.org/10.22600/1518-8795.ienci2020v25n3p209
Gómez Ferri, J. (2012). Cultura: sus significados y diferentes modelos de cultura científica y técnica. Revista Iberoamericana de Educación, 58, 15-33. https://doi.org/10.35362/rie580471
Guerrero-Márquez, I., y García-Carmona, A. (2020). La energía y su impacto socioambiental en la prensa digital: temáticas y potencialidades didácticas para una educación CTS. Revista Eureka sobre Enseñanza y Divulgación de las Ciencias, 17(3) 3301. https://doi.org/10.25267/Rev_Eureka_ensen_divulg_cienc.2020.v17.i3.3301
Martínez Rizo, F. (2022). La enseñanza de la cultura científica en la escuela ¿Por qué falla?, ¿cómo mejorar? Revista Mexicana de Investigación Educativa, 27(93), 629-646. https://www.redalyc.org/journal/140/14071512013/html/
Niño Arteaga, Y. (2019). Problematizar lo humano en educación. La dimensión política y el concepto de pensamiento crítico en la pedagogía de Freire y Giroux. Pedagogía y Saberes, (51), 133-143. https://doi.org/10.17227/pys.num51-8286
Olivé, L. (2006). Los desafíos de la sociedad del conocimiento: cultura científico-tecnológica, diversidad cultural y exclusión. Revista Científica de Información y Comunicación, (3), 29-52. https://icjournal-ojs.org/index.php/IC-Journal/article/view/162
Oreskes, N. (2022). ¿Por qué confiar en la ciencia? Ediciones Universitarias de Valparaíso.
Ortega-Quevedo, V., y Gil Puente, C. (2019). Estudio de aplicación de modelos didácticos de Ciencias Experimentales en un proyecto comunidad de aprendizaje. ReiDoCrea, 8, 80-94. https://doi.org/10.30827/Digibug.54716
Perales Ponce, R. C., Sañudo Guerra, L., y García Moreno, M. D. C. (2011). Fomento de la cultura científica en la escuela. Una experiencia desde la investigación. XVIII Congreso Nacional de Divulgación de la Ciencia y la Técnica. https://ia800609.us.archive.org/31/items/FomentoDeLaCulturaCientficaEnLaEscuela/myPDF88.pdf
Pérez Rodríguez, F., y Donoso Díaz, S. (2023a). De lo experiencial-fenoménico al debate epistemológico. Aportes para una cultura científica crítica. Encuentros. Revista de Ciencias Humanas, Teoría Social y Pensamiento Crítico, (19), 60-70. https://doi.org/10.5281/zenodo.8270596
Pérez Rodríguez, F., y Donoso Díaz, S. (2023b). Discursos actuales sobre cultura científica en América Latina. Una revisión crítica. Revista de la Universidad del Zulia, 14(40), 6-32. https://doi.org/10.46925//rdluz.40.02
Pérez Rodríguez, F. J., y Donoso Díaz, S. (2024). Elementos epistemológicos para la Cultura Científica: aportes para repensar la práctica docente. Tecné, Episteme y Didaxis: TED, (55), 264-278. https://doi.org/10.17227/ted.num55-18427
Pérez-Rodríguez, F., Guerrero, G. R., y Donoso-Díaz, S. (2024). Scientific culture in the normative and curriculum documents of Initial Teacher Education in Chile. Cultural Studies of Science Education. https://doi.org/10.1007/s11422-024-10226-2
Polino, C. (2019). Públicos de la ciencia y desigualdad social en América Latina. JCOM América Latina, 2(2), A05. https://doi.org/10.22323/3.02020205
Pons García, L., y de Soto García, I. S. (2020). Evaluación de una propuesta de aprendizaje basado en juegos de rol llevada a cabo en la asignatura de Cultura Científica de Bachillerato. Revista de Estudios y Experiencias en Educación, 19(39), 123-144. https://www.rexe.cl/index.php/rexe/article/view/877
Porlán Ariza, R., Rivero García, A., y Martín del Pozo, R. (1997). Conocimiento profesional y epistemología de los profesores I: Teoría, métodos e instrumentos. Enseñanza de las Ciencias, 15(2), 155-171. https://doi.org/10.5565/rev/ensciencias.4173
Porlán Ariza, R., Rivero García, A., y Martín del Pozo, R. (1998). Conocimiento profesional y epistemología de los profesores, II: estudios empíricos y conclusiones. Enseñanza de las Ciencias, 16(2), 271-288. https://doi.org/10.5565/rev/ensciencias.4131
Quintanilla Fisac, M. Á. (2010). La ciencia y la cultura científica. ArtefaCToS, 3(1), 31-48. https://revistas.usal.es/cinco/index.php/artefactos/article/view/8428
Roca Marín, D., Sánchez-Hernández, J. A., y López Nicolás, J. M. (2020). Estrategias innovadoras de divulgación de la cultura científica en educación primaria, secundaria y bachillerato: Descripción del proyecto Masterchem y análisis de resultados. Revista Prisma Social, (31), 239-263. https://revistaprismasocial.es/article/view/3939
Roters da Silva, V., y Lorenzetti, L. (2020). A alfabetização científica nos anos iniciais: os indicadores evidenciados por meio de uma sequência didática. Educação e Pesquisa, 46, 1-21. https://doi.org/10.1590/S1678-4634202046222995
Sánchez-Ortiz, A., Sterp Moga, E., y Hernández-Muñoz, Ó. (2022). Anatomía natural versus anatomía artificial en la enseñanza de las ciencias: Soportes visuales e innovaciones tecnológicas. Human Review, 12(1), 1-17. https://dialnet.unirioja.es/servlet/articulo?codigo=8839610
Silva Rojas, M. (2020). Neutralidad y universalidad. La crítica intercultural de Raimon Panikkar a la cultura tecno-científica occidental. Utopía y Praxis Latinoamericana, 25(88), 55-65. https://produccioncientificaluz.org/index.php/utopia/article/view/30863
Siso-Pavón, Z., Sánchez-Soto, I., y Cuéllar-Fernández, L. (2022). La naturaleza de la ciencia y tecnología (NdCyT) en la movilización de concepciones docentes: procesos metacognitivos, tensiones e incidencias temáticas en un proceso de formación continua del profesorado de Química. En A. J. N. da Silva, I. S. de Souza, e I. S. Lira (Orgs.), A educação enquanto fenômeno social: Perspectivas de evolução e tendências (vol. 3, pp. 37-44). Atena Editora. https://doi.org/10.22533/at.ed.1262225114
Siso Pavón, Z., y Cuéllar Fernández, L. (2017). Relaciones entre las concepciones de naturaleza de la ciencia y la tecnología, y de la enseñanza y el aprendizaje de las ciencias de profesores de química en ejercicio. Una primera aproximación al esquema conceptual del profesor. Tecné, Episteme y Didáxis: TED, (41), 17-36. https://doi.org/10.17227/01203916.6030
Solbes, J., Fernández-Sánchez, J., Domínguez-Sales, M. C., Cantó, J., y Guisasola, J. (2018a). Influencia de la formación y la investigación didáctica del profesorado de ciencias sobre su práctica docente. Enseñanza de las Ciencias, 36(1), 25-44. https://doi.org/10.5565/rev/ensciencias.2355
Solbes, J., Palomar, R., y Domínguez, M. C. (2018). To what extent do pseudosciences affect teachers? A look at the mindset of science teachers in training. Mètode Science Studies Journal, 8, 188-195. https://doi.org/10.7203/metode.8.9943
Sjöström, J., y Eilks, I. (2018). Reconsidering Different Visions of Scientific Literacy and Science Education Based on the Concept of Bildung. En Y. J. Dori, Z. R. Meravech, y D. R. Baker (Eds.), Cognition, Metacognition, and Culture in STEM Education. Learning, Teaching and Assessment (pp. 65-88). Springer. https://doi.org/10.1007/978-3-319-66659-4_4
Tamayo A., O. E., Zona, R., y Loaiza Z., Y. E. (2015). El pensamiento crítico en la educación. Algunas categorías centrales en su estudio. Revista Latinoamericana de Estudios Educativos, 11(2), 111-133. https://www.redalyc.org/pdf/1341/134146842006.pdf
Tierno, S. P., Solbes, J., Gavidia, V., y Tuzón, P. (2022). La formación científica y didáctica en el grado de Maestro en Educación Primaria y la presencia de la indagación según el profesorado. Revista Interuniversitaria de Formación del Profesorado, 97(36.1), 143-161. https://doi.org/10.47553/rifop.v97i36.1.92489
Tricco, A. C., Lillie, E., Zarin, W., O’Brien, K. K., Colquhoun, H., Levac, D., Moher, D., Peters, M. D. J., Horsley, T., Weeks, L., Hempel, S., Akl, E. A., Chang, C., McGowan, J., Stewart, L., Hartling, L., Aldcroft, A., Wilson, M. G., Garritty, C., … Straus, S. E. (2018). PRISMA Extension for Scoping Reviews (PRISMA-ScR): Checklist and Explanation. Annals of Internal Medicine, 169(7), 467-473. https://doi.org/10.7326/m18-0850
Valladares, L. (2021). Scientific Literacy and Social Transformation. Science & Education, 30(3), 557-587. https://doi.org/10.1007/s11191-021-00205-2
Valladares, L. (2022). Pedagogías del Riesgo: alfabetización científica en tiempos de pandemia. Revista Eureka sobre Enseñanza y Divulgación de las Ciencias, 19(1), 1301. https://doi.org/10.25267/Rev_Eureka_ensen_divulg_cienc.2022.v19.i1.1301
Vázquez-Bernal, B., Jiménez-Pérez, R., y Mellado Jiménez, V. (2019). El conocimiento didáctico del contenido (CDC) de una profesora de ciencias: reflexión y acción como facilitadores del aprendizaje. Enseñanza de las Ciencias, 37(1), 25-53. https://doi.org/10.5565/rev/ensciencias.2550
Vessuri, H. (2014). Cambios en las ciencias ante el impacto de la globalización. Revista de Estudios Sociales, (50), 167-173. https://doi.org/10.7440/res50.2014.16
Vilches, A., Solbes, J., y Gil, D. (2004). ¿Alfabetización científica para todos contra ciencia para los futuros científicos? Alambique, (41), 89-98.
Notas
Información adicional
Cómo referenciar / How to reference: Pérez Rodríguez, F., Siso Pavón, Z., Aragón, L., y Donoso Díaz, S. (2024). Obstáculos para la construcción de cultura y alfabetización científica en la enseñanza de las ciencias. Trilogía Ciencia Tecnología Sociedad, 16(33), e3035. https://doi.org/10.22430/21457778.3035
Enlace alternativo
https://revistas.itm.edu.co/index.php/trilogia/issue/view/141 (html)