Revisión
Obstacles to Building Scientific Culture and Scientific Literacy in Science Education*
Obstáculos para la construcción de cultura y alfabetización científica en la enseñanza de las ciencias
Obstacles to Building Scientific Culture and Scientific Literacy in Science Education*
Trilogía Ciencia Tecnología Sociedad, vol. 16, núm. 33, pp. 1-23, 2024
Instituto Tecnológico Metropolitano

Recepción: 16 Marzo 2024
Aprobación: 12 Julio 2024
Abstract: Nowadays, the didactics of experimental sciences is interested in scientific culture and scientific literacy—beyond their differences and conceptual relationships—because they have strategic purposes in science education. In response, this study identifies and categorizes elements that currently hinder the teaching of scientific culture and scientific literacy in experimental sciences. The PRISMA protocol for systematic reviews was applied to search the Scopus, Web of Science, EBSCOhost, and SciELO databases using strategic keywords, as well as inclusion and exclusion criteria. This search retrieved 12 articles that underwent thematic content analysis using Atlas.ti software. Based on this analysis, hindering elements were identified and classified into methodological, epistemological, and socio-cultural. The most common category was methodological, a trend that indicates that science education is more interested in practical and experiential problems. It is concluded that the problem of developing scientific culture and scientific literacy in school settings is mainly associated with practical, phenomenological, cognitive, and disciplinary aspects related to a deficit-based approach, which supports traditional views and models of scientific culture and scientific literacy. These aspects coincide with the predominance of a traditional approach to teaching experimental sciences. As a result, teachers should receive epistemology and didactics training that addresses teaching in a more comprehensive manner based on emerging didactic approaches that respond to their context.
Keywords: scientific literacy, scientific culture, science education, science teachers, systematic review.
Resumen: la cultura y la alfabetización científicas, más allá de sus diferencias y relaciones conceptuales, en la actualidad son planteamientos de interés para la didáctica de las ciencias experimentales debido a que tienen objetivos estratégicos en el campo de la educación científica. Frente a ello, esta investigación identifica y categoriza elementos que en la actualidad obstaculizan el desarrollo de estos dos constructos en la enseñanza de las ciencias experimentales.A partir de la búsqueda en las bases de datos Scopus, Web of Science, EBSCOhost y SciELO con descriptores estratégicos, junto a la consideración de criterios de inclusión y exclusión, la aplicación del protocolo PRISMA para revisiones sistemáticas permitió incluir doce artículos que fueron sometidos a un análisis de contenido temático con el software ATLAS.ti. Del análisis se identifican elementos obstaculizadores, siendo los más recurrentes los caracterizados como metodológicos, junto a epistemológicos y socioculturales, tendencia esta que indica un mayor interés por los problemas de naturaleza práctica y experiencial en la enseñanza. Se concluye que el problema del desarrollo de la cultura y alfabetización científica en el escenario escolar está principalmente asociado a lo práctico, fenoménico, cognitivo y disciplinar, lo cual está relacionado con una visión fundamentada en el déficit, planteamiento que soporta las visiones y modelos tradicionales de cultura y alfabetización científicas, aspectos que coinciden con al predominio de una enseñanza tradicional de las ciencias experimentales. En consecuencia, se recomienda una formación epistemológica y didáctica del profesorado que aborde la enseñanza de manera más amplia con base en planteamientos didácticos emergentes que respondan a dicho contexto.
Palabras clave: alfabetización científica, cultura científica, enseñanza de las ciencias, profesores de ciencias, revisión sistemática.
INTRODUCTION
Nowadays, it is crucial for citizens to acquire basic scientific knowledge to cultivate a civic and critical perspective on science and its development, which, in turn, is essential for making informed decisions about everyday technological and scientific issues (Acevedo Díaz et al., 2003). Achieving this requires more than providing a propaedeutic science education designed to prepare highly specialized scientists. It calls for fostering a society that not only values scientific progress but also recognizes its importance in addressing social, political, cultural, and environmental concerns (Acevedo Díaz, 2004).
This is particularly important in light of the current global crisis, which encompasses environmental, economic, and social challenges. Addressing these challenges requires individuals with a critical and activist stance toward science, one that is aligned with other cultural spheres. Therefore, the promotion of scientific culture and literacy is imperative (Bazzul & Tolbert, 2019; Oreskes, 2022; Pérez-Rodríguez et al., 2024; Vessuri, 2014). In the field of education, these two concepts are closely intertwined. When framed within the broader concept of scientific culture, scientific literacy becomes a key goal of formal science education and takes on a prospective, dialogical, systemic, and contextual character (Pérez-Rodríguez et al., 2024).
Scientific culture includes information related to and consistent with scientific activity. It consists of two main components: science itself and the information (whether representational, practical, or evaluative) that is part of a group’s general culture and relates to science, even if not directly involved in scientific practice (Quintanilla Fisac, 2010). Scientific literacy, meanwhile, helps students understand science and technology, including their history, the nature of science, and their implications for other cultural domains (Acevedo Díaz, 2004; García Fernández et al., 2022; Valladares, 2021, 2022). In science education, scientific culture is seen as a social construct that can be promoted through scientific literacy and its forward-looking nature (Pérez-Rodríguez et al., 2024).
For more than four decades, significant efforts have been made to systematize these concepts, revealing their conceptual diversity (Díaz et al., 2020) and intrinsic interrelation (Pérez-Rodríguez et al., 2024). In the case of scientific culture, Gómez Ferri (2012) outlines three different models. The canonical model suggests a vertical relationship between the scientific field and the rest of society. In this model, science is seen as an inaccessible body of knowledge that emphasizes the evaluation, sensitivity, and appreciation for scholarly knowledge and the methods that produce it (Gómez Ferri, 2012; Olivé, 2006). Rooted in the positivist tradition, it is closely linked to the deficit model or the lack of scientific knowledge (Cortassa, 2010; Polino, 2019). The descriptive model, for its part, adopts a horizontal, inclusive, and universal perspective in the expressions of knowledge and its generation. It does not separate or oppose science to other cultural expressions but recognizes it as one expression of culture among many (Alsop & Bencze, 2012; Bazzul & Tolbert, 2019). Finally, the contextual model presents science as a subfield of the broader cultural sphere, consisting of products, knowledge, practices, and a community that engages in it and interacts with other aspects of reality (Campos et al., 2021; Vessuri, 2014). Importantly, this model is closely aligned with the constructivist and inductive approach proposed by Cortassa (2010).
There are currently three perspectives on scientific literacy. Vision I, based on the deficit model, views science as an orthodox canon, and scientific literacy is approached prospectively, with the goal of training future scientists or individuals who understand and value scientific knowledge and practices (Vilches et al., 2004). In contrast, Vision II offers a sociocultural and contextual approach. It seeks to bridge the gap between the scientific community and the broader public, empowering individuals to make informed decisions and promoting a sociocultural transformation of science education by addressing the issue of decontextualized teaching (Chinn, 2017). These two opposing perspectives are now considered insufficient to meet contemporary demands for inclusion, participation, and democracy in science education (Guerrero-Márquez & García-Carmona, 2020). As a response, Vision III has emerged, which emphasizes systemic, contextual, and territorial concerns, often framed as socio–scientific issues. This perspective employs tools to promote a critical and localized form of scientific literacy (Díaz et al., 2020; Guerrero-Márquez & García-Carmona, 2020; Sjöström & Eilks, 2018; Valladares, 2021).
In general, envisioning a science education that fosters these two constructs means developing critical thinking about scientific matters (Figueroa Céspedes et al., 2020; Martínez Rizo, 2022). However, research in the didactics of experimental sciences, which focuses on beliefs, perceptions, knowledge, and pedagogical practices, has revealed different challenges in achieving this objective (Aragón et al., 2021; Porlán Ariza et al., 1997, 1998). In this context, Gil and Vilches (2001) recognize scientific literacy as an important issue in school education and identified several key challenges, including:
· Negative expectations about the democratization of schooling. While this issue is relevant to education in general, it poses additional difficulties in science education. This is particularly true when considering educational inclusion, diversity, and the civic purpose of science education today (Tamayo A. et al., 2015).
· Negative expectations and widespread frustration among teachers about the shortcomings of approaches such as scientific literacy. Today, this situation is even more complex, highlighting the need for didactic and epistemological training of science teachers that is both sensitive and deeply committed to their practice (Solbes et al., 2018a; Solbes et al., 2018b).
· Biased teaching conceptions among educators. This challenge is intensified by the prevalence of eclectic practices that combine traditional and new approaches, adding complexity to science education (Siso Pavón & Cuéllar Fernández, 2017).
· Limited teacher involvement in developing didactic knowledge. Although the importance of this discipline is acknowledged, teachers rarely evaluate the epistemological and didactic aspects of their practice, which affects their intellectual output (Pérez Rodríguez & Donoso Díaz, 2024).
These challenges outlined by Gil and Vilches (2001) become even more intricate when current factors are considered, highlighting the need for an updated and systematic perspective. This raises the following key questions:
· What are the current obstacles to the development of scientific culture and literacy in science education?
· How can these obstacles be categorized within the framework of experimental science didactics?
· What strategies can be proposed to promote scientific culture and literacy through the teaching of experimental sciences?
In light of the above, this study aims to conduct a systematic review to identify and characterize the factors that hinder the development of scientific culture and literacy in the context of experimental science didactics. The purpose of the review is to not only gather current data on the topic but also to point out specific issues that can guide future research in the field. In addition, it aims to offer valuable theoretical insights that can inform teachers’ educational practices.
METHODOLOGY
This study followed a methodological approach based on established standards for systematic reviews and meta-analyses, adhering to the Preferred Reporting Items for Systematic Reviews and Meta-Analyses (PRISMA) protocol (Tricco et al., 2018). Particularly, it adopted a qualitative framework and involved a database search conducted in April 2023 across Web of Science (WoS), Scopus, SciELO, and EBSCOhost. The designed search strings included descriptors such as didactic, scientific culture, scientific literacy, and education (see Table 1).
| Databases | Search strings |
| WoS | (((TS=("scientific literacy")) OR TS=("scientific culture")) AND TS=(didactic)) AND TS=(education) |
| Scopus | ( TITLE-ABS-KEY ( "scientific culture" ) OR TITLE-ABS-KEY ( "scientific literacy" ) AND TITLE-ABS-KEY ( education ) AND TITLE-ABS-KEY ( didactic ) ) |
| SciELO | (scientific culture) OR (scientific culture) AND (education) AND (didactic) |
| EBSCOhost | Ti (“scientific culture”) OR (“scientific literacy”) AND Ti (education) AND Ti (didactic) |
The initial search yielded 192 documents, which were then screened using specific inclusion criteria. To be considered, the documents had to be open-access scientific articles written in Spanish, English, or Portuguese and published between 2019 and 2023. These criteria were designed to ensure a focus on current issues in the field. As a result of this screening process, a final set of 70 articles was selected (see Figure 1). These choices were made because certain document types, such as books, book chapters, and reviews, represented less than 5% of the 192 documents initially retrieved. Additionally, it was important to ensure full access to the selected documents for in-depth analysis. Also, the period from 2019 to 2023 was chosen to guarantee the use of up-to-date data.

Duplicate articles were removed using the Rayyan tool (n = 12). The suitability of the remaining articles was assessed based on the following inclusion and exclusion criteria:
1) Articles needed to address the concepts of scientific culture and/or scientific literacy within the context of education. Eighteen articles that did not focus on formal education were excluded.
2) Articles had to be related to the teaching or the didactics of experimental sciences. Twelve articles that did not provide information on this were excluded.
3) Only articles based on empirical or field research were included. Sixteen articles classified as monographs, reviews, essays, or non-applied proposals were excluded.
The eligibility process was carried out meticulously in two stages. In the first stage, the titles and abstracts of the remaining articles were reviewed, resulting in the removal of 30 articles. In the second stage, a comprehensive review of the full documents, with a particular focus on the methodology, led to the exclusion of an additional 16 articles. To ensure methodological rigor and minimize bias, a second researcher independently reviewed 20% of the remaining 58 articles, achieving a 91% agreement rate.
The twelve selected articles were subjected to a thematic content analysis, focusing on the findings, discussion, and conclusions. This approach facilitated the development of a coding and classification system through an inductive process, enabling the grouping of information based directly on the content described in the documents (Díaz Herrera, 2018). To implement this process, ATLAS.ti was employed for in vivo coding. Subsequently, categorization was conducted to organize ideas according to methodological, epistemological, and sociocultural elements. Moreover, the analysis generated a semantic network, which provided a comprehensive characterization of hindering elements while ensuring that the data were systematically and cohesively structured. Finally, the quality of the twelve articles was evaluated using the McGill Mixed Methods Appraisal Tool (MMAT). This tool was used to evaluate the rigor of the quantitative, qualitative, and mixed-method studies included in the analysis. The results of the evaluation revealed that seven articles met 100% of the quality criteria, while the remaining five fulfilled 80% of the criteria. Full details of the applied quality criteria can be found at the following link: https://app.box.com/s/ph1xre6lw1kmtqh0q2ilzaxfj6o4t964
RESULTS
From the twelve selected articles, the following information was extracted: author(s), year of publication, the problems addressed, the employed methodologies, and the explicit or implicit didactic challenges identified in each study (see Table 2).
| Author, year, indexing | Problem addressed | Methodology | Didactic element (challenge) |
| Ortega-Quevedo and Gil Puente (2019). EBSCO | The need for a new approach to science education aligned with an inclusive and participatory social reality | Quantitative research/Exploratory and prospective study | Didactic decisions based on classroom experience rather than emerging theoretical models or approaches |
| Bastida Izaguirre (2019). SciELO, EBSCO | Scarce teacher training in didactics, coupled with poor planning of teaching processes | Learning experience | Insufficient constructivist and didactic teacher training |
| Giordan and Lima (2020). Scopus, EBSCO | Science teachers’ use of overly direct language and a school science discourse devoid of context | Qualitative research/Case study | Absence of a teacher-driven, autonomous narrative in science education processes |
| Pons García and de Soto García (2020). SciELO | Low relevance of science as a field of interest for students | Quantitative research/Learning experience | Low student motivation and interest in science |
| Roters da Silva and Lorenzetti (2020). SciELO | Deterministic science teaching processes lacking sequences that foster early scientific literacy | Qualitative exploratory research/Pedagogical intervention | Limited, discipline-driven teaching processes |
| Roca Marín et al. (2020). Scopus | Lack of motivation and perception of chemistry linked to inadequate knowledge dissemination strategies | Mixed-method research/Case study | Ineffective didactic strategies for disseminating scientific knowledge |
| Bonan et al. (2021). SciELO | Gaps between cross-cultural perspectives | Qualitative research/Participatory action research | Intercultural challenges in experimental science didactics |
| Amar-Rodríguez (2021). WoS, Scopus | The need for a scientific culture model recognizing personal, social, and environmental values | Qualitative research/Narrative | Transmissive knowledge models and limited understanding of participants in the teaching process |
| Casado-Ledesma et al. (2023). Scopus | Students’ limited socio–scientific knowledge influenced by weak argumentative synthesis | Quantitative research/Quasi-experiment | Poor argumentative synthesis and inadequate socio–scientific knowledge |
| Cipamocha (2022). Scopus | A chemistry teaching process devoid of context hinders the appropriation of scientific knowledge, leading to poor conceptualization of scientific concepts in relation to students' surroundings. | Qualitative research/Quasi-experiment | Weak contextualization of scientific content |
| Estigarribia et al. (2022). Scopus | Science education gained increased prominence during the COVID-19 pandemic, as health measures necessitated significant changes in teaching practices for both teachers and students. This shift highlighted the need to develop effective and appropriate learning sequences. | Learning experience | Teacher preparation for co-designing effective teaching processes |
| Calavia Lombardo et al. (2022). WoS | Textbooks in scientific culture and literacy often lack content and information related to bioethics. | Quantitative research/Field study | Scarce bioethical content in textbooks and their strong grounding in socio-scientific perspectives |
In the second stage of the review, a thematic content analysis was conducted to identify key citations, generate codes, and categorize hindering elements. This inductive approach resulted in three main categories: methodological, epistemological, and sociocultural elements. Additionally, the use of ATLAS.ti was instrumental in this process, allowing for the creation of a semantic network that integrated information from all twelve articles and provided a systematic perspective on the findings. The details of the three categories are discussed below, followed by the overall results of the analysis.
On the Methodological Elements
The analysis revealed that, in teaching experimental sciences, teachers often rely on empirical approaches despite the availability of emerging didactic models. This tendency is primarily attributed to a lack of adequate training in didactics (Bastida Izaguirre, 2019). Ortega-Quevedo and Gil Puente (2019) further note that didactic decision-making is often subordinated to teachers’ personal experience. Siso-Pavón et al. (2022) argue that this reliance on experience stems from insufficient epistemological reflection during the planning process. Consequently, teachers’ educational experiences shape their views, perceptions, and conceptions about teaching, often leading to low epistemological coherence and the development of eclectic practices (Siso Pavón & Cuéllar Fernández, 2017).
The identified methodological barriers include those highlighted by Pons García and de Soto García (2020), who emphasize the need for teaching practices that engage and motivate students. According to these authors, low motivation leads to poor academic performance and biased perceptions of the scientific field. In addition to motivation, the highly abstract nature of scientific content is recognized as a significant obstacle. Roca Marín et al. (2020) associate this challenge with teaching methodologies that exclude relational, collaborative, and communicative elements, which in turn limit students’ enjoyment of learning science.
In this same vein, Roters da Silva and Lorenzetti (2020) argue that traditional views of science education, which have long treated science as overly abstract, contribute to its complexity and hinder effective teaching. Estigarribia et al. (2022) emphasize that addressing this issue requires the creation of learning environments that promote critical thinking, particularly on socio–scientific issues. Similarly, Cipamocha (2022) stresses that when the teaching of experimental sciences is disconnected from real-world contexts and fails to promote critical thinking, it becomes crucial to enhance students’ conceptual understanding by grounding scientific knowledge in real-world contexts.
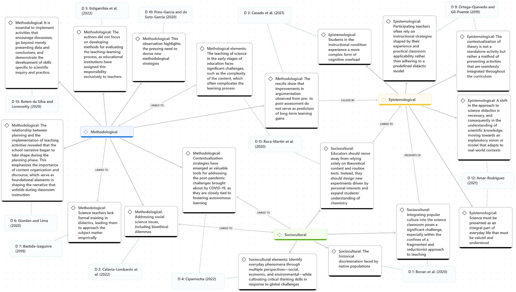
Lastly, Giordan and Lima (2020) identify a methodological and phenomenological obstacle arising from the discursive clash that occurs in school settings when resources drawn from science communication and popularization are used in formal science education. This issue stems from the semantic and axiological differences between science teaching and science communication (Sánchez-Ortiz et al., 2022). The relationship between these concepts, which highlight methodological challenges related to cultural and literacy issues, is illustrated in Figure 2.

On the Epistemological Elements
The analysis of the reviewed articles revealed various epistemological issues. A key concern is the lack of reflection and debate on the teaching of science within formal education. Amar-Rodríguez (2021) attributes this problem to insufficient recognition of the critical role of science didactics as a domain of teaching expertise. This gap is further underscored by Ortega-Quevedo and Gil Puente (2019), who argue that scientific knowledge is often poorly contextualized, treated as a standalone activity rather than a holistic, integrative vision for teaching science. Additionally, the enduring reliance on a traditional teaching model—focused on transmitting disciplinary knowledge to be memorized and tested—remains a significant barrier. This approach alienates science education from real-life applications (Amar-Rodríguez, 2021).
Another obstacle is the dominance of individual values over a more collective, communal, and global perspective (Ortega-Quevedo & Gil Puente, 2019). While closely related to sociocultural concerns, this issue reflects the limited acknowledgment of the human aspect within the realm of what can be known. Instead, there is an overemphasis on cognitive and disciplinary aspects, what is described as “cognitive overload” (Casado-Ledesma et al., 2023). Figure 2 illustrates the interconnections between these epistemological concerns as identified in three key studies, which also overlap with two sociocultural ideas, indicating their close relationship.
On the Sociocultural Elements
In three of the reviewed articles, sociocultural issues were also identified. Casado-Ledesma et al. (2023) point to the limited incorporation of epistemic value in school science education, where persuasive and rigid scientific discourses are often disconnected from real-world contexts. This lack of contextualization is compounded by a failure to acknowledge social and cultural diversity. Instead, experimental science is often taught with a doctrinaire and homogenizing approach (Bonan et al., 2021). Teachers face further challenges due to overloaded curricula that are disconnected from reality and textbooks that disproportionately focus on linking science to other fields (Calavia Lombardo et al., 2022).
Figure 2 shows how these sociocultural issues intersect with the other concerns, demonstrating that fostering scientific culture and literacy in science education requires moving beyond the monolithic discourse on science, technology, and scientific knowledge, integrating these fields more effectively with other aspects of human culture (Martínez Rizo, 2022; Pérez Rodríguez & Donoso Díaz, 2023a, 2023b). Despite being understudied, sociocultural barriers are highly influential, as they are deeply intertwined with epistemological issues and significantly affect methodological approaches.
This thematic content analysis revealed a predominant focus on practical and phenomenological aspects in the literature, as evidenced by the greater number of methodological obstacles identified. In contrast, epistemological and sociocultural challenges receive comparatively less attention in the reviewed documents (see Figure 2). Additionally, few studies address more than one category, suggesting a lack of interconnectedness and depth in the research. Finally, the analysis highlighted a pervasive deficiency in perspectives on scientific culture and literacy. For instance, Calavia Lombardo et al. (2022) identify a scarcity of bioethical content in educational materials. Similarly, Cipamocha (2022) notes a weak conceptual framework for contextualizing scientific content, while Giordan and Lima (2020) underscore the absence of a clear and independent narrative from educators.
DISCUSSION
Inductively, the analysis identified the dominance of methodological elements, revealing that current issues in science teaching remain tied to didacticism without a theoretical framework that would provide a perspective on the methodological approach. This reflects a phenomenological approach to science teaching (Perales Ponce et al., 2011). Evidence for this is found in the connections identified through the content analysis, which highlight relationships among the twelve papers reviewed (see Figure 2) and the hindering elements discussed in this study. Regarding methodological obstacles, the works of Bastida Izaguirre (2019), Pons García and de Soto García (2020), Roters da Silva and Lonzeretti (2020), Roca Marín et al. (2020), Casado-Ledesma et al. (2023), and Cipamocha (2022) help to identify three main barriers: (i) a narrow vision of teaching processes that lacks a constructivist foundation, (ii) educational practices with minimal attention to socio-scientific dimensions, (iii) and low student motivation to engage with science learning. From this perspective, more emphasis is placed on how teaching processes are implemented rather than on the epistemological foundations that underpin science didactics.
This perspective is limiting when considering the nature of experimental science didactics as a discipline. Chalmers (2000) previously warned that socially entrenched conceptions have significantly influenced the study of science teaching, including its didactics, often sidelining affective and value-based dimensions (Solbes et al., 2018b; Tierno et al., 2022). Consequently, the primacy of the phenomenological, objectified, and concrete aspects makes methodological factors themselves a challenging factor. The dominant modern educational paradigm promotes a utilitarian view of “good” science and models the teaching process through causality and determinism: one person teaches while the other learns (Fernández-Beltrán et al., 2017; Niño Arteaga, 2019; Solbes et al., 2018a).
The analysis also revealed epistemological barriers, as identified in the studies by Amar-Rodríguez (2021) and Ortega-Quevedo and Gil Puente (2019). These include (i) the prioritization of teaching experience over didactic models in experimental science education, and (ii) the dominance of transmissive teaching models over alternative methods. This modern, scientistic view of teaching neglects the nuances of the formative process (Arias Monge & Navarro Camacho, 2017; Silva Rojas, 2020). These epistemological obstacles are closely linked to sociocultural challenges, as described by Bonan et al. (2021), Calavia Lombardo et al. (2022), and Estigarribia et al. (2022), which stem from the failure to integrate social, political, cultural, and environmental contexts into the teaching of experimental sciences. This connection underscores how epistemological and sociocultural barriers are intertwined and rooted in the dogmatic and decontextualized nature of experimental science education.
Overall, this review shows that attention to scientific culture and literacy tends to focus on methodological aspects, often neglecting epistemological and sociocultural dimensions. The studies reviewed frequently adopt an eclectic approach to these concepts. Regarding scientific culture, they lean toward canonical and contextual models (Gómez Ferri, 2012), while scientific literacy aligns with Vision I and Vision II frameworks (Valladares, 2021). Both tendencies aim to elevate science and sustain a deficit-based discourse that emphasizes intellectual coherence. This highlights the need for a shift in experimental science teaching—one that goes beyond the mere transmission of scientific terminology and instead fosters an assertive dialogue about science, rooted in context (Tierno et al., 2022).
CONCLUSIONS
This review categorized obstacles in teaching experimental sciences into three main types: methodological, epistemological, and sociocultural. It further highlighted the dominance of traditional didactic models and teaching approaches as the primary barrier in the development of the constructs under analysis. Drawing on theoretical models of scientific culture and the various perspectives of scientific literacy, the analysis suggests a prevailing deficit-based perspective. In this view, the perceived absence of specific elements—whether cognitive, methodological, or dimensional—is framed as a fundamental issue contributing to the problem (Cortassa, 2010). Originally associated with the public understanding of science, this perspective also permeates the field of education (Arias Monge & Navarro Camacho, 2017; Silva Rojas, 2020).
To address these challenges, it is essential to move beyond merely adding or incorporating elements into the teaching framework—akin to adding reactants in a chemical reaction to observe the outcome. Instead, there should be a deeper focus on interpreting and reflecting on the foundational elements underpinning the adopted vision of school science education. This entails giving greater attention to the epistemological and sociocultural factors that hinder or complicate efforts to foster scientific literacy. These factors, which are inherently transversal to science education, are highlighted in this research as the studies reviewed do not specifically define or limit their focus to particular contexts, modalities, or educational levels. In light of this, it is recommended that both initial and ongoing training for experimental science teachers treat science didactics as a distinct and complex discipline essential to teacher preparation, rather than a simple combination of disciplinary knowledge and pedagogy (Vázquez-Bernal et al., 2019). Teacher training programs should aim to provide solutions for addressing these barriers through a constructivist, recursive, dynamic, and continuous approach to teaching experimental sciences (Aragón et al., 2021). Finally, the findings of this systematic review revealed significant knowledge gaps that future research should address. These include a more detailed examination of the epistemological and sociocultural obstacles present in science teaching, with careful consideration of specific contexts, modalities, and educational levels.
REFERENCES
Acevedo Díaz, J. A. (2004). Reflexiones sobre las finalidades de la enseñanza de las ciencias: educación científica para la ciudadanía. Revista Eureka sobre Enseñanza y Divulgación de las Ciencias, 1(1), 3-16. https://doi.org/10.25267/Rev_Eureka_ensen_divulg_cienc.2004.v1.i1.01
Acevedo Díaz, J. A., Vásquez Alonso, Á., & Manassero Mas, M. A. (2003). Papel de la educación CTS en una alfabetización científica y tecnológica para todas las personas. Revista Electrónica de Enseñanza de las Ciencias, 2(2), 80-111. http://reec.uvigo.es/volumenes/volumen02/REEC_2_2_1.pdf
Alsop, S., & Bencze, L. (2012). In Search of Activist Pedagogies in SMTE. Canadian Journal of Science, Mathematics and Technology Education, 12(4), 394-408. https://doi.org/10.1080/14926156.2012.732256
Amar-Rodríguez, V. (2021). El principio de la didáctica de la ciencia. Una investigación narrativa. Revista Electrónica Educare, 25(3), 1-18. https://doi.org/10.15359/ree.25-3.29
Aragón, L., Jiménez-Tenorio, N., Vicente Martorell, J. J., & Eugenio-Gozalbo, M. (2021). ¿Progresan las concepciones sobre la ciencia de futuros maestros/as tras la implementación de propuestas constructivistas para la alfabetización científica? Góndola, Enseñanza y Aprendizaje de las Ciencias, 16(1), 78-95. https://doi.org/10.14483/23464712.15589
Arias Monge, M., & Navarro Camacho, M. (2017). Epistemología, Ciencia y Educación Científica: premisas, cuestionamientos y reflexiones para pensar la cultura científica. Actualidades Investigativas en Educación, 17(3), 1-20. https://doi.org/10.15517/aie.v17i3.29878
Bastida Izaguirre, D. B. (2019). Adaptación del modelo 5E con el uso de herramientas digitales para la educación: propuesta para el docente de ciencias. Revista Científica, 34(1), 73-80. https://doi.org/10.14483/23448350.13520
Bazzul, J., & Tolbert, S. (2019). Love, politics and science education on a damaged planet. Cultural Studies of Science Education, 14(2), 303-308. https://doi.org/10.1007/s11422-019-09913-2
Bonan, L., Bonanata, J., González, M. L., Pittaro, A., Chadwick, G., & Azpiazu, S. (2021). La significatividad del ciclo del agua: un camino para explorar modos de construir una educación científica intercultural. Tecné, Episteme y Didaxis: TED, (50), 15-33. https://doi.org/10.17227/ted.num50-14208
Calavia Lombardo, S., Mazas Gil, B., & Bravo Torija, B. (2022). ¿Qué contenidos vinculados a la bioética abordan los libros de Cultura Científica de 1o de bachillerato? ¿Cómo los trabajan los docentes en sus aulas? Revista Eureka sobre Enseñanza y Divulgación de las Ciencias, 19(2), 1-17. https://doi.org/10.25267/Rev_Eureka_ensen_divulg_cienc.2022.v19.i2.2103
Campos, A., Pedraza-Jiménez, R., & Codina, L. (2021). Comunicación efectiva de la ciencia, diseminación y explotación. Actividades multiplicadoras del impacto en el sistema europeo de investigación e innovación. Universitat Pompeu Fabra, y Ediciones Profesionales de la Información. https://doi.org/10.3145/digidoc-informe6
Casado-Ledesma, L., Cuevas, I., & Martín, E. (2023). Learning science through argumentative synthesis writing and deliberative dialogues: a comprehensive and effective methodology in secondary education. Reading and Writing, 36(4), 965-996. https://doi.org/10.1007/s11145-021-10191-0
Chalmers, A. F. (2000). ¿Qué es esa cosa llamada ciencia? (3.a ed.). Siglo XXI Editores.
Chinn, P. W. U. (2017). Why science education for diversity? Studies in Science Education, 53(1), 109-111. https://doi.org/10.1080/03057267.2016.1266813
Cipamocha, S. M. (2022). El desarrollo de los combustibles. Un contexto de aprendizaje para la enseñanza de la química. Educación Química, 33(4), 169-178. https://doi.org/10.22201/fq.18708404e.2022.4.0.82383
Cortassa, C. G. (2010). Del déficit al diálogo, ¿y después? Una reconstrucción crítica de los estudios de comprensión pública de la ciencia. Revista Iberoamericana de Ciencia, Tecnología y Sociedad-CTS, 5(15), 159-184. https://www.redalyc.org/articulo.oa?id=92414779003
Díaz Herrera, C. (2018). Investigación cualitativa y análisis de contenido temático. Orientación intelectual de revista Universum. Revista General de Información y Documentación, 28(1), 119-142. https://doi.org/10.5209/RGID.60813
Díaz, M., Romero-Jeldres, M., Mardones, T., Castillo, S., & Sequeida, R. (2020). Competencias didácticas para la formación inicial de profesores de Chile. Un análisis comparado. Sophia Austral, (25), 53-70. https://doi.org/10.4067/S0719-56052020000100053
Estigarribia, L., Torrico Chalabe, J. K., Cisnero, K., Wajner, M., & García-Romano, L. (2022). Co-design of a Teaching–Learning Sequence to Address COVID‑19 as a Socio‑scientific Issue in an Infodemic Context. Science & Education, 31(6), 1585-1627. https://doi.org/10.1007/s11191-022-00362-y
Fernández-Beltrán, F., García-Marzá, D., Sanahuja Sanahuja, R., Martínez, A. A., & Barberá Forcadell, S. (2017). Managing communication for the promotion of Responsible Research and Innovation: a protocol proposal from discourse from the ethics. Revista Latina de Comunicación Social, (72), 1040-1062. https://doi.org/10.4185/RLCS-2017-1207
Figueroa Céspedes, I., Pezoa Carrasco, E., Godoy, M. E., & Díaz Arce, T. (2020). Habilidades de Pensamiento Científico: Una propuesta de abordaje interdisciplinar de base sociocrítica para la formación inicial docente. Revista de Estudios y Experiencias en Educación, 19(41), 257-273. https://www.rexe.cl/index.php/rexe/article/view/867
García Fernández, B., Paños, E., & Ruiz-Gallardo, J. R. (2022). Alfabetización científica, C-T-S-A y pensamiento crítico. Conceptualización y aplicaciones en el ámbito educativo: la gestión del agua. Ápice. Revista de Educación Científica, 6(2), 17-31. https://doi.org/10.17979/arec.2022.6.2.9046
Gil, D., & Vilches, A (2001). Una alfabetización científica para el siglo XXI. Obstáculos y propuesta de actuación. Investigación en la Escuela, (43), 27-37. https://revistascientificas.us.es/index.php/IE/article/view/7667
Giordan, M., & Lima, G. da S. (2020). A produção discursiva em aulas de ciências por meio da divulgação científica: o caso do uso do discurso direto. Investigações Em Ensino de Ciências, 25(3), 209-231. https://doi.org/10.22600/1518-8795.ienci2020v25n3p209
Gómez Ferri, J. (2012). Cultura: sus significados y diferentes modelos de cultura científica y técnica. Revista Iberoamericana de Educación, 58, 15-33. https://doi.org/10.35362/rie580471
Guerrero-Márquez, I., & García-Carmona, A. (2020). La energía y su impacto socioambiental en la prensa digital: temáticas y potencialidades didácticas para una educación CTS. Revista Eureka sobre Enseñanza y Divulgación de las Ciencias, 17(3) 3301. https://doi.org/10.25267/Rev_Eureka_ensen_divulg_cienc.2020.v17.i3.3301
Martínez Rizo, F. (2022). La enseñanza de la cultura científica en la escuela ¿Por qué falla?, ¿cómo mejorar? Revista Mexicana de Investigación Educativa, 27(93), 629-646. https://www.redalyc.org/journal/140/14071512013/html/
Niño Arteaga, Y. (2019). Problematizar lo humano en educación. La dimensión política y el concepto de pensamiento crítico en la pedagogía de Freire y Giroux. Pedagogía y Saberes, (51), 133-143. https://doi.org/10.17227/pys.num51-8286
Olivé, L. (2006). Los desafíos de la sociedad del conocimiento: cultura científico-tecnológica, diversidad cultural y exclusión. Revista Científica de Información y Comunicación, (3), 29-52. https://icjournal-ojs.org/index.php/IC-Journal/article/view/162
Oreskes, N. (2022). ¿Por qué confiar en la ciencia? Ediciones Universitarias de Valparaíso.
Ortega-Quevedo, V., & Gil Puente, C. (2019). Estudio de aplicación de modelos didácticos de Ciencias Experimentales en un proyecto comunidad de aprendizaje. ReiDoCrea, 8, 80-94. https://doi.org/10.30827/Digibug.54716
Perales Ponce, R. C., Sañudo Guerra, L., & García Moreno, M. D. C. (2011). Fomento de la cultura científica en la escuela. Una experiencia desde la investigación. XVIII Congreso Nacional de Divulgación de la Ciencia y la Técnica. https://ia800609.us.archive.org/31/items/FomentoDeLaCulturaCientficaEnLaEscuela/myPDF88.pdf
Pérez Rodríguez, F., & Donoso Díaz, S. (2023a). De lo experiencial-fenoménico al debate epistemológico. Aportes para una cultura científica crítica. Encuentros. Revista de Ciencias Humanas, Teoría Social y Pensamiento Crítico, (19), 60-70. https://doi.org/10.5281/zenodo.8270596
Pérez Rodríguez, F., & Donoso Díaz, S. (2023b). Discursos actuales sobre cultura científica en América Latina. Una revisión crítica. Revista de la Universidad del Zulia, 14(40), 6-32. https://doi.org/10.46925//rdluz.40.02
Pérez Rodríguez, F. J., & Donoso Díaz, S. (2024). Elementos epistemológicos para la Cultura Científica: aportes para repensar la práctica docente. Tecné, Episteme y Didaxis: TED, (55), 264-278. https://doi.org/10.17227/ted.num55-18427
Pérez-Rodríguez, F., Guerrero, G. R., & Donoso-Díaz, S. (2024). Scientific culture in the normative and curriculum documents of Initial Teacher Education in Chile. Cultural Studies of Science Education. https://doi.org/10.1007/s11422-024-10226-2
Polino, C. (2019). Públicos de la ciencia y desigualdad social en América Latina. JCOM América Latina, 2(2), A05. https://doi.org/10.22323/3.02020205
Pons García, L., & de Soto García, I. S. (2020). Evaluación de una propuesta de aprendizaje basado en juegos de rol llevada a cabo en la asignatura de Cultura Científica de Bachillerato. Revista de Estudios y Experiencias en Educación, 19(39), 123-144. https://www.rexe.cl/index.php/rexe/article/view/877
Porlán Ariza, R., Rivero García, A., & Martín del Pozo, R. (1997). Conocimiento profesional y epistemología de los profesores I: Teoría, métodos e instrumentos. Enseñanza de las Ciencias, 15(2), 155-171. https://doi.org/10.5565/rev/ensciencias.4173
Porlán Ariza, R., Rivero García, A., & Martín del Pozo, R. (1998). Conocimiento profesional y epistemología de los profesores, II: estudios empíricos y conclusiones. Enseñanza de las Ciencias, 16(2), 271-288. https://doi.org/10.5565/rev/ensciencias.4131
Quintanilla Fisac, M. Á. (2010). La ciencia y la cultura científica. ArtefaCToS, 3(1), 31-48. https://revistas.usal.es/cinco/index.php/artefactos/article/view/8428
Roca Marín, D., Sánchez-Hernández, J. A., & López Nicolás, J. M. (2020). Estrategias innovadoras de divulgación de la cultura científica en educación primaria, secundaria y bachillerato: Descripción del proyecto Masterchem y análisis de resultados. Revista Prisma Social, (31), 239-263. https://revistaprismasocial.es/article/view/3939
Roters da Silva, V., & Lorenzetti, L. (2020). A alfabetização científica nos anos iniciais: os indicadores evidenciados por meio de uma sequência didática. Educação e Pesquisa, 46, 1-21. https://doi.org/10.1590/S1678-4634202046222995
Sánchez-Ortiz, A., Sterp Moga, E., & Hernández-Muñoz, Ó. (2022). Anatomía natural versus anatomía artificial en la enseñanza de las ciencias: Soportes visuales e innovaciones tecnológicas. Human Review, 12(1), 1-17. https://dialnet.unirioja.es/servlet/articulo?codigo=8839610
Silva Rojas, M. (2020). Neutralidad y universalidad. La crítica intercultural de Raimon Panikkar a la cultura tecno-científica occidental. Utopía y Praxis Latinoamericana, 25(88), 55-65. https://produccioncientificaluz.org/index.php/utopia/article/view/30863
Siso-Pavón, Z., Sánchez-Soto, I., & Cuéllar-Fernández, L. (2022). La naturaleza de la ciencia y tecnología (NdCyT) en la movilización de concepciones docentes: procesos metacognitivos, tensiones e incidencias temáticas en un proceso de formación continua del profesorado de Química. In A. J. N. da Silva, I. S. de Souza, & I. S. Lira (Orgs.), A educação enquanto fenômeno social: Perspectivas de evolução e tendências (vol. 3, pp. 37-44). Atena Editora. https://doi.org/10.22533/at.ed.1262225114
Siso Pavón, Z., & Cuéllar Fernández, L. (2017). Relaciones entre las concepciones de naturaleza de la ciencia y la tecnología, y de la enseñanza y el aprendizaje de las ciencias de profesores de química en ejercicio. Una primera aproximación al esquema conceptual del profesor. Tecné, Episteme y Didáxis: TED, (41), 17-36. https://doi.org/10.17227/01203916.6030
Solbes, J., Fernández-Sánchez, J., Domínguez-Sales, M. C., Cantó, J., & Guisasola, J. (2018a). Influencia de la formación y la investigación didáctica del profesorado de ciencias sobre su práctica docente. Enseñanza de las Ciencias, 36(1), 25-44. https://doi.org/10.5565/rev/ensciencias.2355
Solbes, J., Palomar, R., & Domínguez, M. C. (2018b). To what extent do pseudosciences affect teachers? A look at the mindset of science teachers in training. Mètode Science Studies Journal, 8, 188-195. https://doi.org/10.7203/metode.8.9943
Sjöström, J., & Eilks, I. (2018). Reconsidering Different Visions of Scientific Literacy and Science Education Based on the Concept of Bildung. In Y. J. Dori, Z. R. Meravech, & D. R. Baker (Eds.), Cognition, Metacognition, and Culture in STEM Education. Learning, Teaching and Assessment (pp. 65-88). Springer. https://doi.org/10.1007/978-3-319-66659-4_4
Tamayo A., O. E., Zona, R., & Loaiza Z., Y. E. (2015). El pensamiento crítico en la educación. Algunas categorías centrales en su estudio. Revista Latinoamericana de Estudios Educativos, 11(2), 111-133. https://www.redalyc.org/pdf/1341/134146842006.pdf
Tierno, S. P., Solbes, J., Gavidia, V., & Tuzón, P. (2022). La formación científica y didáctica en el grado de Maestro en Educación Primaria y la presencia de la indagación según el profesorado. Revista Interuniversitaria de Formación del Profesorado, 97(36.1), 143-161. https://doi.org/10.47553/rifop.v97i36.1.92489
Tricco, A. C., Lillie, E., Zarin, W., O’Brien, K. K., Colquhoun, H., Levac, D., Moher, D., Peters, M. D. J., Horsley, T., Weeks, L., Hempel, S., Akl, E. A., Chang, C., McGowan, J., Stewart, L., Hartling, L., Aldcroft, A., Wilson, M. G., Garritty, C., … Straus, S. E. (2018). PRISMA Extension for Scoping Reviews (PRISMA-ScR): Checklist and Explanation. Annals of Internal Medicine, 169(7), 467-473. https://doi.org/10.7326/m18-0850
Valladares, L. (2021). Scientific Literacy and Social Transformation. Science & Education, 30(3), 557-587. https://doi.org/10.1007/s11191-021-00205-2
Valladares, L. (2022). Pedagogías del Riesgo: alfabetización científica en tiempos de pandemia. Revista Eureka sobre Enseñanza y Divulgación de las Ciencias, 19(1), 1301. https://doi.org/10.25267/Rev_Eureka_ensen_divulg_cienc.2022.v19.i1.1301
Vázquez-Bernal, B., Jiménez-Pérez, R., & Mellado Jiménez, V. (2019). El conocimiento didáctico del contenido (CDC) de una profesora de ciencias: reflexión y acción como facilitadores del aprendizaje. Enseñanza de las Ciencias, 37(1), 25-53. https://doi.org/10.5565/rev/ensciencias.2550
Vessuri, H. (2014). Cambios en las ciencias ante el impacto de la globalización. Revista de Estudios Sociales, (50), 167-173. https://doi.org/10.7440/res50.2014.16
Vilches, A., Solber, J., & Gil, D. (2004). ¿Alfabetización científica para todos contra ciencia para los futuros científicos? Alambique, (41), 89-98.
Notes
Francisco Pérez Rodríguez and Zenahir Siso Pavón: conceptualized the research and defined the methodology.
The database search, document screening, and evaluation were carried out by Francisco Pérez Rodríguez.
The analysis was conducted by Zenahir Siso Pavón, Lourdes Aragón, and Francisco Pérez Rodríguez.
The original draft was written and edited by Sebastián Donoso Díaz and Francisco Pérez Rodríguez.
The supervision of the work was handled by Zenahir Siso Pavón and Lourdes Aragón.
Información adicional
How to reference / Cómo referenciar: Pérez Rodríguez, F., Siso Pavón, Z., Aragón, L., & Donoso Díaz, S. (2024). Obstacles to Building Scientific Culture and Scientific Literacy in Science Education. Trilogía Ciencia Tecnología Sociedad, 16(33), e3035. https://doi.org/10.22430/21457778.3035
Enlace alternativo
https://revistas.itm.edu.co/index.php/trilogia/issue/view/141 (html)