Artículos de investigación
Selección de hospital destino para el traslado de urgencia de pacientes
Selecting the Destination Hospital to Carry Emergency Patients
Escolha de hospital alvo para traslado de urgência de pacientes
Selección de hospital destino para el traslado de urgencia de pacientes
Revista Gerencia y Políticas de Salud, vol. 17, núm. 35, pp. 1-17, 2018
Pontificia Universidad Javeriana

Recepción: 12 Diciembre 2017
Aprobación: 23 Mayo 2018
Publicación: 01 Noviembre 2018
Resumen: El tiempo total de atención prehospitalaria (APH) es el tiempo que transcurre desde que ingresa la llamada al operador hasta que la ambulancia queda disponible para atender otra emergencia. Esta investigación pretende demostrar que la selección del hospital destino afecta de manera significativa el tiempo total de APH, lo que influye en la supervivencia del paciente que es trasladado y en el tiempo de liberación del recurso (ambulancias). En consecuencia, se propone una técnica de selección de hospital destino que incluye dimensiones relacionadas con el paciente (diagnóstico, especialidad y asegurador) y el hospital (ocupación y cercanía). Se evalúa su desempeño por medio de una simulación de eventos discretos y se concluye que la técnica propuesta obtiene un mejor tiempo de APH en el 73 % de los casos estudiados, con una reducción media entre 40 y 80 minutos, en comparación con la técnica más comúnmente usada (selección hospital más cercano).
Palabras clave: urgencias médicas, desvío de ambulancias, transporte de pacientes, modelos teóricos, ambulancia, investigación de operaciones, toma de decisiones.
Abstract: Total time of prehospital care (PHC) is the time elapsing from the inbound call up to the moment when the ambulance is available for serve in another emergency event. This research aims to show that selecting the destination hospital impacts significantly the total PHC time, which influences the survival of the patient being transported as well as the time to make the resource available again (the ambulance). Consequently, a technique for selecting the destination hospital is proposed herein including some dimensions related both to the patient (diagnosis, specialty and insurance company) and to the hospital (occupancy and closeness). The performance was evaluated based on a simulation of discrete events. It is concluded that the proposed technique provides a better PHC time in 73% of the studied cases, with a mean decrease between 40 and 80 minutes as compared to the most commonly used technique (selecting the closest hospital).
Keywords: medical emergency, ambulance diversion, patient transportation, theoretical models, ambulance, operation research, decision-making.
Resumo: O tempo total de atendimento pré-hospitalar (APH) é o tempo decorrente desde que a ligação for feita para o telefonista até a ambulância se disponibilizar para atender outra emergência. Esta pesquisa visa demostrar que a escolha do hospital alvo afeta significativamente o tempo total de APH, o que influi na sobrevida do paciente trasladado e no tempo de liberação do recurso (ambulâncias). Consequentemente, propõe-se uma técnica de escolha de hospital alvo que inclui dimensões relacionadas com paciente (diagnóstico, especialidade e assegurador) e hospital (ocupação e proximidade). Avalia-se o desempenho por meio de simulação de eventos discretos e conclui-se que a técnica proposta obtém melhor tempo de APH em 73% dos casos estudados com redução media entre 40 e 80 minutos, em comparação com a técnica mais comumente usada (escolha hospital mais próximo).
Palavras-chave: urgências médicas, desvio de ambulâncias, transporte de pacientes, modelos teóricos, ambulância, pesquisa de operações, tomada de decisões.
Introducción
El incremento en la demanda de los servicios de urgencias y emergencias alrededor del mundo en los últimos años ha dado lugar a que se realicen esfuerzos para la evaluación y la mejora del tiempo total de atención prehospitalaria (APH) (1). Generalmente, el servicio de APH es proveído por una unidad del gobierno local, el cual lo financia y lo dirige. En Bogotá (Colombia), la institución encargada de prestar este servicio es la Secretaría Distrital de Salud, a través de la Dirección de Urgencias y Emergencias en Salud (DUES), la cual coordina sus actividades mediante una dependencia operativa conocida como Centro Regulador de Urgencias y Emergencias (CRUE). El presente trabajo estudia el caso de la ciudad de Bogotá (Colombia) como modelo de una gran ciudad en un país emergente. Tal como muchas otras urbes alrededor del mundo, Bogotá tiene el constante reto de lograr una cobertura óptima de los servicios médicos de urgencias en presencia de una creciente demanda y unos recursos limitados.
En este estudio, la APH se define como el servicio que inicia cuando se solicita un traslado médico de urgencias de un paciente hasta cuando este es ingresado a un servicio de urgencias en un centro médico. Cuatro tiempos integran el tiempo total de APH: (i) el tiempo de despacho, (ii) el tiempo de atención paramédica, (iii) el tiempo de traslado y (iv) el tiempo de recepción de pacientes. La DUES ha hecho estudios de diagnóstico para entender la participación porcentual de cada uno de los tiempos comprendidos en el proceso de atención prehospitalaria con el fin de concentrar sus esfuerzos de mejora. En el 2008, por ejemplo, se concluyó que el tiempo de recepción de los pacientes en los servicios de urgencias era el más prolongado de los cuatro tiempos de APH, y que en el 90 % de los casos era de 171 minutos (2). En el 2014, el equipo investigador del presente artículo volvió a cuantificar el tiempo de recepción de pacientes por medio de los registros de la DUES y concluyó que no solo continúa siendo el más elevado de los tiempos de APH, sino que había aumentado. En el 90 % de los casos las ambulancias tardaron hasta 419 minutos retenidas en los centro médicos antes de quedar libres para atender otra emergencia (véase figura 1).
Cuando la localización y la relocalización de ambulancias afectan directamente el tiempo de respuesta y arribo de una ambulancia al lugar del incidente, y son un tema ampliamente trabajado en la literatura y por los gobiernos locales (3,4), las cifras anteriormente presentadas indican que la mayor tardanza en el servicio de atención prehospitalaria no es en el arribo de la ambulancia al lugar del incidente, sino que ocurre durante la recepción de pacientes por parte del hospital. Por esto último, es en el tiempo de recepción del paciente donde se deben concentrar los esfuerzos para optimizar el servicio de atención prehospitalaria de una ciudad de gran tamaño (5).

Los tiempos de traslado y de recepción de pacientes en los centros médicos se ven afectados, principalmente, por dos factores: (i) la ocupación y capacidad que tienen los servicios de urgencias para brindar atención inmediata (1) y (ii) la selección del hospital destino para direccionar el paciente. Respecto al último, generalmente se selecciona el hospital más cercano, obviando otras variables que afectan la decisión de selección (6). En Bogotá, la decisión es tomada por un experto en turno, llamado medico regulador (dos por turno), en una central de emergencias que opera para toda la ciudad. Este experto selecciona el hospital destino de acuerdo con su criterio y experiencia (2), pero sin el apoyo de herramientas que permitan considerar todas las variables relevantes a la hora de tomar la decisión.
Lo anterior tiene dos consecuencias para una ciudad grande. Por un lado, se genera una alta variabilidad en el proceso de selección del hospital destino, dependiendo del tomador de decisión, ya que su experiencia y entrenamiento han sido obtenidos en trabajos previos y su tiempo en la central de emergencias. Por otro lado, el tomador de decisión tiende a dirigir las ambulancias a solo una fracción de los servicios de urgencias disponibles en la ciudad, usualmente los servicios que mejor recuerda, y los más grandes y completos, de tal manera puedan recibir a cualquier paciente, sin importar su condición particular.
La complejidad de la decisión de hacia dónde dirigir una ambulancia, donde se involucran factores como la condición del paciente, su seguro médico, la cercanía, la ocupación y especialidad de los posibles servicios de urgencias, el tráfico de la ciudad, entre otros, puede llevar a una selección no óptima por parte de un tomador de la decisión en una situación de estrés y sin las herramientas y conocimientos apropiados. Una decisión no óptima del hospital destino puede generar sobreocupación de los servicios, frecuente retención de las ambulancias, redireccionamiento de las ambulancias a otros centros médicos y, en últimas, poniendo en riesgo la vida del paciente atendido y afectando la oportunidad de ayudar a otros en espera.
Por lo tanto, se evidencia la importancia que tiene la decisión de selección del hospital destino en la calidad de atención del individuo afectado y en la mejora de los tiempos de reacción del sistema. En consecuencia, el objetivo de esta investigación es proponer y evaluar el impacto que tiene la implementación de una técnica de selección de hospital destino en la reducción del tiempo total de atención prehospitalaria en una ciudad como Bogotá (Colombia). La técnica propuesta incluye dimensiones relacionadas con el paciente (diagnóstico, especialidad y asegurador) y el hospital (ocupación y cercanía).
Métodos y metodología
La metodología presentada en esta sección está compuesta por dos fases: la primera se enfoca en la identificación de las dimensiones y sus factores, que componen la técnica de selección de hospital destino propuesta, y la segunda comprende la evaluación del impacto que genera esta técnica en el tiempo total de atención prehospitalaria.
Técnica de selección de hospital destino
Para el presente estudio, se realizó una investigación preliminar a escala local para definir los criterios de selección, y su secuencia lógica, que se consideran actualmente en el CRUE de Bogotá (7). Los resultados indicaron que, en primer lugar, el médico considera (i) la patología que presenta el paciente, (ii) el triaje, (iii) el nivel de complejidad de la IPS, (iv) la cercanía y (v) la seguridad social del paciente. Para lo anterior, se diseñó un instrumento de medición cualitativa, a fin de llevar a cabo entrevistas a todos los médicos encargados de la toma de decisión en el CRUE —llamados localmente médicos reguladores— (véase apéndice A). Estas entrevistas fueron analizadas usando técnicas de análisis de texto (8) y se realizaron con el fin de establecer los criterios y la secuencia que el médico regulador realiza mentalmente al momento de tomar la decisión.
De acuerdo con los resultados obtenidos, y complementado con la literatura (5,6,9,10), se evidenció la relevancia de considerar los siguientes criterios al momento de seleccionar a dónde dirigir una ambulancia: tipo de paciente, triaje prehospitalario, asegurador, especialidad requerida, accesibilidad de especialistas, calidad en el servicio, nivel de complejidad del centro médico, especialidad del centro médico, cercanía y ocupación del servicio de urgencias. Estos criterios pueden ser agrupados en dos dimensiones: hospital y paciente, tal como se ilustra en la figura 2.

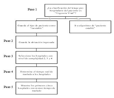
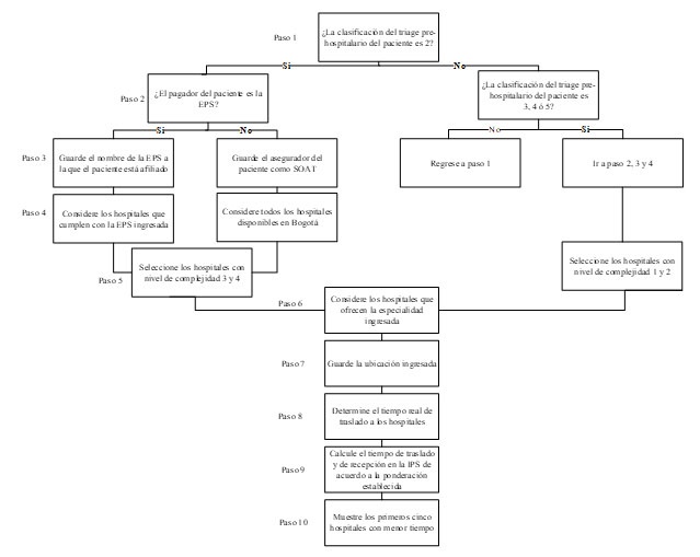
Finalmente, de acuerdo también con la encuesta realizada, el proceso de selección de hospital destino se ve fuertemente afectado por la condición del paciente. Esto es, el paciente es remitido al centro médico más cercano si su urgencia es clasificada como vital; en cualquier otro caso, es trasladado a un centro médico apropiado, según todos los criterios mencionados. En este último caso, el tiempo de traslado es estimado empleando Google Maps API (Google, Estado Unidos), y el tiempo de recepción del paciente en el centro médico se estima a partir de un análisis donde se considera de manera conservadora el percentil 90 de los tiempos históricos de ocupación para todos los centros médicos en el año 2014. A efectos de ordenar los posibles hospitales destinos, se emplea el tiempo APH con los tiempos de traslado y recepción ponderados de acuerdo con el estado del paciente. Si el paciente se encuentra inestable o es una urgencia vital, únicamente se toma en cuenta el tiempo de traslado.
La técnica de selección puede ser considera un árbol de decisión, en el cual se consideran los criterios mencionados anteriormente. El árbol de decisión para el paciente con una urgencia vital y cualquier otro paciente se ilustran en las figuras 3 y 4, respectivamente.


Evaluación del impacto de la técnica de selección de hospital destino
En esta sección se introduce un estudio de casos para evaluar el impacto de la técnica de selección propuesta en la reducción del tiempo total de atención prehospitalaria (APH). Se evaluaron 1067 casos registrados en las bases de datos de la ciudad de Bogotá correspondientes a pacientes atendidos en el año 2014. Se evaluó su desempeño en términos de reducción del tiempo total de APH, mediante una simulación de eventos discretos en la cual se comparó el tiempo de atención prehospitalaria histórico contra el tiempo de atención prehospitalaria estimado por la simulación al hacer uso de la técnica de selección de hospital destino anteriormente descrito. La simulación se realizó en Excel Visual Basic (versión 2007, Microsoft, Estados Unidos).
Para este estudio se consideraron como variables el tiempo de traslado y el tiempo de recepción de los pacientes en el centro médico. La primera variable se evaluó considerando la distancia desde el lugar del incidente hasta los centros médicos y la velocidad promedio de desplazamientos en la ciudad, y la segunda variable se consideró como estocástica, haciendo uso de funciones de densidad de probabilidad encontradas a partir de los datos históricos de cada centro médico en el año inmediatamente anterior. Otros criterios considerados se especifican a continuación.
Dimensión paciente: la simulación se ejecutó tomando como datos de entrada los históricos registrados para cada paciente con respecto al triaje prehospitalario, tipo de paciente, especialidad requerida, ubicación de la persona y asegurador.
Dimensión hospital: se planteó un modelo de ponderación, el cual establece pesos porcentuales para cada uno de los tiempos que intervienen en el proceso, de acuerdo con la relevancia que tienen en la elección del hospital destino. Para un paciente estable se estableció una relevancia del 67 % para el tiempo de traslado y del 33 % para el tiempo de recepción de pacientes. Para un paciente inestable, se estableció una relevancia del 100 % para el tiempo de traslado y de 0 % para el tiempo de recepción de pacientes.
En cada caso, los tiempos de despacho de la ambulancia y atención paramédica fueron tomados de los registros históricos y permanecieron constantes. A fin de determinar el intervalo de confianza en el que se encontraba el tiempo de recepción de pacientes para el hospital seleccionado al implementar la técnica propuesta (véase figura 5), se generaron 1000 instancias aleatorias utilizando la herramienta EasyFit (versión 5.6, Mathwave, Alemania).

Los registros históricos de la atención prehospitalaria fueron comparados con los estimados por la técnica de selección de hospital destino, empleando dos configuraciones: (i) la técnica de selección propuesta por el equipo investigador y (ii) la técnica simplificada, en la cual se considera la cercanía del centro médico como único criterio de decisión de selección. Esto último se incluyó con el fin de discutir la pertinencia o no del uso de criterios relacionados con el paciente y los centros médicos. Para estas comparaciones entre los registros históricos y las estimaciones proveídas por la técnica de selección propuesta, se empleó un análisis de intervalos de confianza dada la variabilidad del tiempo de recepción, utilizando un p< 0,5, un error del 3 % y una confianza del 95 %. Los resultados fueron dados en términos de la reducción media porcentual del tiempo total de atención prehospitalaria.
Resultados
Los resultados obtenidos de la simulación de Montecarlo se pueden agrupar de la siguiente manera: primero, se presenta la frecuencia en que la técnica propuesta (original y simplificada) propuso el mismo centro médico que el registrado en los históricos como hospital destino, esto como una medida de coherencia y para analizar la estrategia empleada actualmente por los tomadores de decisión. Y segundo, la comparación, en términos del tiempo de atención prehospitalaria, entre la técnica propuesta y la simplificada.
Cuando se comparó el tiempo total de atención prehospitalaria entre los registros históricos y el estimado en la simulación para la técnica propuesta se encontró que esta última redujo dicho tiempo en un 69 % de los casos. La técnica simplificada, que pondera el tiempo de traslado al 100 % y omite el tiempo de retención, es la que presenta mayor coincidencia con respecto a la decisión histórica, coincidiendo 13 % de las veces la primera opción de hospital destino con los registros históricos. Cuando la técnica propuesta consideró la estimación del tiempo de recepción, esta coincidencia cayó al 7 % (véase figura 6).

Por otro lado, en términos de intervalos de confianza, se estimó que en un 94 % de los casos el tiempo de atención prehospitalaria fue significativamente diferente entre la técnica de selección propuesta y la simplificada. Aún más, el tiempo promedio no solo fue diferente sino menor en el 73 % de los casos cuando se incluyó el tiempo de recepción del paciente en la técnica de decisión.
Finalmente, para estimar en cuánto se reduce el tiempo total de atención prehospitalaria cuando se emplea la técnica de decisión propuesta, se realizaron histogramas de las reducciones en minutos (véanse figuras 7 y 8, donde se incluyen únicamente los casos donde se encontró una diferencia significativa con respecto a los datos históricos). Se observa que la técnica de selección de hospital destino propuesta reduce, en la mayoría de los casos simulados, el tiempo total de atención prehospitalaria entre 30 y 90 %, en comparación con la técnica de selección de hospital destino más cercano (técnica simplificada). En términos de tiempo, esta reducción es mayormente hasta 200 minutos. El intervalo que presentó una mayor frecuencia evidencia una reducción media porcentual para el tiempo de interés entre 40 y 80 minutos, aproximadamente.


Discusión y conclusiones
Este estudio propuso y evaluó el impacto que tiene la implementación de una técnica de selección de hospital destino en la reducción del tiempo total de atención prehospitalaria en una ciudad como Bogotá. De acuerdo con los resultados obtenidos, el uso de una herramienta computacional para el apoyo a la toma de decisión relacionada con el direccionamiento del paciente al hospital destino es relevante si se desea reducir el tiempo de traslado y recepción de los pacientes de una manera generalizada. Esta conclusión se apoya en la reducción de los tiempos críticos del proceso (tiempo de traslado y tiempo de recepción de pacientes en el centro médico) cuando la técnica desarrollada fue empleada durante una simulación empleando los registros históricos del servicio de atención de urgencias médicas de la ciudad de Bogotá. Adicionalmente, la herramienta evita sesgos inherentes al médico regulador, al presentar una toma de decisión basada en unos criterios previamente descritos.
Del mismo modo, de la verificación de la herramienta empleando una simulación de eventos discreta se concluye que los resultados de la implementación de la técnica de selección de hospital destino propuesta, que incluye diversos criterios relacionados con el hospital (cercanía, congestión histórica, especialidad, complejidad) y el paciente (triaje prehospitalario, seguro médico), son mejores que los obtenidos mediante la decisión histórica tomada (decisión real y tomada en el momento del incidente) y la decisión basada exclusivamente en la cercanía del hospital. Lo anterior se justifica gracias a que la técnica de selección de hospital destino propuesta obtuvo un mejor tiempo de atención prehospitalaria en un 73 % de los casos, con una reducción media entre 40 y 80 minutos en comparación con otras técnicas analizadas.
Se evidencia también que, al implantar la técnica propuesta, la cual tiene en cuenta los históricos de congestión en los hospitales y sus especialidades, se puede evitar un tiempo excesivo en la recepción del paciente en un centro médico como resultado de un redireccionamiento de las ambulancias a un segundo centro médico, debido a la falta de la especialidad necesaria para atender la urgencia o a la congestión del centro médico elegido en una primera instancia (11). Esto es coherente con los resultados de otras investigaciones que manifiestan que una adecuada selección de hospital destino aumenta la posibilidad de supervivencia del paciente, al disminuir el tiempo total de atención prehospitalaria y optimizar la liberación de recursos (12,13).
Durante la realización del estudio se encontraron una serie de limitaciones para cada una de las dimensiones que componen la técnica de selección presentada. En la dimensión paciente, no se consideraron individuos afiliados a entidades de medicina prepagada (criterio de aseguramiento), y durante la simulación se consideraron únicamente las diez especialidades de mayor uso en el DUES (criterio de especialidad). En la dimensión hospital, no se incluyeron dentro de la red de centros médicos de Bogotá aquellos de baja complejidad, definidos como UPA y CAMI, y dentro de la selección de hospital ejecutada en la simulación no se consideraron los horarios de atención de las diferentes IPS. La primera y tercera limitaciones se presentan debido a que los autores han elegido no incluir información particular del caso Bogotá (Colombia) para no afectar la generalidad del estudio. La limitación respecto a la no inclusión de todas las especialidades disponibles en la ciudad se debió a una reducción del tamaño de la simulación realizada y no afecta los resultados y conclusiones del estudio.
Finalmente, la técnica de selección de hospital destino propuesta estuvo enmarcada por una serie de supuestos, los cuales se establecieron con base en la investigación realizada y fueron avalados por la dirección del Centro Regulador de Urgencias y Emergencias de la ciudad. El primero consideró la existencia de una relación entre el triaje prehospitalario presentado por el paciente y el nivel de complejidad del hospital al cual debe realizarse el traslado; por ejemplo, un paciente que presente una clasificación de triaje menor a 2 requiere los servicios de urgencias prestados por una IPS con un nivel de complejidad 3 o 4. El segundo consideró que los tiempos que conforman el tiempo total de APH se comportan de manera similar a través de los años, y se analizaron únicamente los registros históricos del año 2014.
Por último, en el caso de los hospitales que no tenían una cantidad suficiente de casos para estimar las funciones de densidad de probabilidad por mes, se consideró un mismo comportamiento durante todo el año. Esta suposición es fuerte y los resultados de la verificación de la herramienta pueden llegar a cambiar si la red de urgencias cambia en algún momento (e. g., apertura de nuevos servicios de urgencias, cambios en la organización o tamaño de los servicios de urgencia actuales). Como posible investigación y desarrollo futuro se visualiza el reemplazar la predicción del tiempo de recepción basado en registros históricos por mediciones de la variable en tiempo real, empleando posiblemente sistemas de gestión (on-line) de filas y nuevas tecnologías como IOT (internet of things).
Agradecimientos
Los autores expresan su gratitud al Centro Regulador de Urgencias y Emergencias (CRUE) de la Secretaría Distrital de Salud de Bogotá, Colombia. En particular, al Dr. Gabriel Paredes, al Dr. José Barrera, y los equipos de médicos reguladores y técnicos.
Referencias bibliográficas
1. Lam SS, Nguyen FN, Ng YY, Lee VP, Wong TH, Fook-Chong SM, Ong ME. Factors affecting the ambulance response times of trauma incidents in Singapore. Accident Analysis & Prevention. 2015;1;82:27-35.
2. Céspedes SM. Localización y relocalización de ambulancias del centro regulador de urgencias y emergencias de Bogotá [tesis de doctorado]. Bogota: Universidad de Los Andes; 2009.
3. Villegas JG, Castañeda C, Blandón KA. Mejoramiento de la localización de ambulancias de atención prehospitalaria en Medellín (Colombia) con modelos de optimización. Congreso Latino-Iberoamericano de Investigación Operativa, Simposio Brasileiro de Pesquisa Operacional, Río de Janeiro, 24-28 de septiembre del 2012.
4. Wei Lam SS, Zhang ZC, Oh HC, Ng YY, Wah W, Hock Ong ME, Cardiac Arrest Resuscitation Epidemiology (CARE) Study Group. Reducing ambulance response times using discrete event simulation. Prehospital Emergency Care. 2014;18(2):207-16.
5. Lee S. The role of hospital selection in ambulance logistics. IIE Transactions on Healthcare Systems Engineering. 2014;4(2):105-17.
6. Rau HH, Kumar A, Hsu CY, Hung NC. Identification of variables to decide optimal hospital for emergency patients. En: Emergency Management and Management Sciences (ICEMMS), 2011, 2nd IEEE International Conference, 8 de agosto del 2011. p. 254-7.
7. Rojas V, Romero L, Paredes, G. Barrera D, Suárez DR. Diseño de una herramienta de selección de hospital destino para el traslado de pacientes que requieren servicio de ambulancia en la ciudad de Bogotá D. C., CLAIO 2016, 2016 ago. 24-25. Cali, Colombia.
8. Merkl-Davies D, Brennan N, Vourvachis P. Text analysis methodologies in corporate narrative reporting research. En 23rd CSEAR International Colloquium 2011 Sep. St Andrews, Reino Unido.
9. Daskin MS, Dean LK. Location of health care facilities. En Operations research and health care. Boston, MA: Springer; 2005. p. 43-76.
10. Lee YJ, Do Shin S, Lee EJ, Cho JS, Cha WC. Emergency department overcrowding and ambulance turnaround time. PloS one. 2015;10(6):e0130758.
11. Redelmeier DA, Blair PJ, Collins WE. No place to unload: a preliminary analysis of the prevalence, risk factors, and consequences of ambulance diversion. Annals of Emergency Medicine. 1994;23(1):43-7.
12. Higginson I. Emergency department crowding. Emergency Medicine Journal. 2012;29(6):437-43.
13. Baqir SM, Ejaz K. Role of pre-hospital care and ambulance services in Karachi. JPMA. The Journal of the Pakistan Medical Association. 2011; 61(12):1167-9.
Notas de autor
Autor de correspondencia: d-suarez@javeriana.edu.co
Información adicional
Para citar este artículo: Rojas Cortés V, Romero L, Barrera D, Suárez DR. Selección de hospital destino para el traslado de urgencia de pacientes. Revista Gerencia y Políticas de Salud. 2018;17(35) https://doi.org/10.11144/Javeriana.rgps17-35.shdt