Artículos
Recepción: 21 Mayo 2019
Aprobación: 23 Octubre 2019
Publicación: 16 Marzo 2020
DOI: https://doi.org/10.11144/Javeriana.rgps19-38.casu
Resumen: Objetivo: determinar la continuidad en el servicio de urgencias de la Empresa Social del Estado (ESE) Hospital Regional Suroriental entre el 01 de junio de 2016 al 31 de junio del 2017. Métodos: investigación cuantitativa, descriptiva, de corte transversal; población de 16.801 pacientes. Se usó variable dependiente la continuidad de la atención en el servicio de urgencias, con variables independientes como edad, genero, régimen de afiliación, mes de consulta, triaje y tiempo de estancia. Resultados: respecto al sexo, la mayor parte de consultantes al servicio eran hombres; respecto al grupo etario, niños entre 0-9 años; por afiliación al sistema de salud, pertenecían al régimen subsidiado; por clasificación de prioridad en la atención, triaje III. Respecto al egreso, la mayoría fueron dados de alta; los tiempos de permanencia fueron prolongados, con alta dispersión de los datos. Discusión: la continuidad de la atención en el servicio de urgencias se encuentra afectada por largos tiempos de estancia en el servicio, independientemente del triaje. Lo anterior denota posibles fallas en la calidad de la atención y pone en riesgo el bienestar y la vida de los usuarios.
Palabras clave: Atención de urgencias, continuidad de la atención, triaje, investigación cualitativa, calidad de la atención de salud.
Abstract: Objective: To determine the continuity in the emergency service of the state-owned hospital (ESE) ‘ Hospital Regional Suroriental’ between June 01, 2016 and June 30, 2017. Methods: It is a quantitative, descriptive, cross-sectional research. The population consisted of 16,801 patients. The dependent variable was the continuity in the emergency health care service and the independent variables were age, gender, type of coverage, checkup month, triage, and time staying at the hospital. Results: Regarding the gender, most of the people going to the doctor’s office were male; regarding the age, they were children between 0-9 years; and regarding the health coverage, they were in the state-subsidized health care regime; regarding the health care priority, they were treated as triage III. Most of them were discharged after a long stay at the hospital, with highly-scattered data. Discussion: Continuity in the health care at the emergency services is affected by long stays, regardless of the triage. It indicates potential failures in the quality of health care and means some risks for the patient’s well-being and life.
Keywords: Emergency service, continuity in the health care, triage, qualitative research, health care quality.
Resumo: Objetivo: determinar a continuidade no serviço de emergência da Empresa Social del Estado (ESE) Hospital Regional do Sudeste entre 01 de junho de 2016 e 31 de junho de 2017. Métodos: pesquisa quantitativa, descritiva, transversal; população de 16.801 pacientes. Foi usada como variável dependente a continuidade do atendimento no serviço de urgências, com variáveis independentes como idade, gênero, régime de afiliação, mês de consulta, triagem e tempo de permanência. Resultados: em relação ao sexo, a maioria de consultantes do serviço foram homens; em relação a faixa etária, crianças de 0 a 9 anos; por afiliação ao sistema de saúde pertenciam ao sistema subsidiado; por classificação de prioridade no cuidado, triagem III. Em relação à alta, a maioria a recebeu; os tempos de permanência foram prolongados, com alta dispersão nos dados. Discussão: a continuidade do atendimento no serviço de urgências é afetada por longos períodos de permanência no serviço, independentemente da triagem. O exposto acima denota possíveis falhas na qualidade do atendimento e coloca em risco o bem-estar e a vida dos usuários.
Palavras-chave: Atendimento de urgências, continuidade do atendimento, triagem, pesquisa qualitativa, qualidade da atenção de saúde.
Introducción
La atención en urgencias es uno de los servicios más importantes de las instituciones de salud ( 1) debido a la complejidad de las patologías que se manejan, la inmediatez y la pertinencia en la atención que estas requieren ( 2), combinada con el aumento de pacientes que consultan a estos servicios ( 1, 3, 4, 5, 6), a los que asisten con altas expectativas de encontrar solución a dolencias que, a su juicio, están afectando su condición de salud, e incluso ponen en riesgo su vida ( 2, 7). Por ello, la continuidad de la atención al interior de estos servicios se convierte en objetivo esencial de la gestión de estas áreas ( 1).
La continuidad en la atención en salud es definida como una visión longitudinal y compartida del trabajo asistencial. En esta intervienen múltiples profesionales en diferentes centros, que actúan en tiempos distintos ( 8). Todo esto con el fin de garantizar el acceso oportuno a la atención, dar respuesta a las necesidades de los usuarios y velar por la salud de estos.
En particular, en Colombia, el Sistema Obligatorio de Garantía de Calidad de la Atención de Salud del Sistema General de Seguridad Social en Salud (SOGCS), dentro de sus principios, define la continuidad como el grado en el cual los usuarios reciben las intervenciones requeridas, mediante una secuencia lógica y racional de actividades, basada en el conocimiento científico, orientada hacia la mejora de los resultados de la atención en salud ( 9).
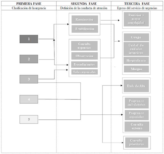
En específico, la continuidad del proceso de atención en el servicio de urgencias puede dividirse en tres fases: clasificación de la urgencia, definición de la conducta de atención y egreso del servicio, cuya dinámica de flujo se puede observar en la Figura 1.

En Colombia, el proceso de ingreso y clasificación prediagnóstico se realiza con base en el triaje, que consiste en un proceso de selección y clasificación de los pacientes, cuyo fin es priorizar el tiempo en el cual deberán ser atendidos, con base en sus necesidades terapéuticas y los recursos disponibles ( 2, 4, 10).
Una vez realizado el triaje, se determina la conducta inicial a ser realizada al paciente dentro del servicio: reanimación, estabilización, consulta, observación, procedimientos y salas especiales. Finalmente, se da el egreso del paciente del servicio de urgencias, ya sea siendo dado de alta, remitido a otras instancias donde se espera que resuelva su estado de salud o a la morgue, en caso de muerte.
Según lo anteriormente esbozado, y aunque se han realizado estudios relacionados con la continuidad de la atención en este servicio, es todavía limitada la evidencia que se tiene al respecto; por ello, se consideró pertinente investigar la continuidad de los servicios de urgencias, proponiéndose como objetivo general determinar la continuidad de la prestación de los servicios de urgencias en la Empresa Social del Estado (ESE) Hospital Regional Suroriental en el período comprendido del 01 de junio de 2016 al 31 de junio del 2017.
Este hospital se localiza en la región sur oriental del departamento de Norte de Santander, Colombia, en la cabecera del Municipio de Chinácota, donde brinda cobertura en atención en salud de baja complejidad a los municipios de Chinácota, Ragonvalia, Durania, Labateca, Bochalema y Toledo, junto con los corregimientos de La Donjuana, San Bernardo, Samoré y Gibraltar ( 11). La población total de estos municipios desagregada por grupos quinquenales y sexo se presenta en la Tabla 1.

El departamento de Norte de Santander se encuentra en el nororiente de Colombia y limita con la República Bolivariana de Venezuela; esta localización geográfica lo ubica en el centro de la trashumancia de migrantes, en especial en los últimos años, debido a la crisis política y económica del vecino país; igualmente, es una región que ha sido teatro de acciones armadas por parte de grupos legales e ilegales, y es centro de producción de hoja de coca, destinada a ser procesada para transformarla en cocaína ( 12).
Métodos
Investigación cuantitativa, descriptiva, de corte transversal, en el que se buscó analizar cada una de las variables que intervienen en la continuidad de la prestación de los Servicios de Salud derivados de la atención de urgencias de la ESE Hospital Regional Sur Oriental. Dicha institución cuenta con sedes en Chinácota, Bochalema, Ragonvalia, Durania, Toledo, Labateca, Samoré y Gibraltar.
La investigación fue desarrollada por dos equipos, uno localizado en Chinácota, y, otro,en Bogotá. Ambos equipos realizaron el diseño de la investigación. Luego, el equipo de Chinácota recolectó los datos, hizo los primeros análisis estadísticos y redactó la versión inicial del artículo. El equipo de Bogotá realizó la revisión de literatura, revisó y complementó los análisis estadísticos, y redactó la versión final del artículo.
La población de estudio estuvo conformada por 16.801 pacientes que ingresaron al servicio de urgencias. El criterio de inclusión fue que el usuario apareciera en los registros de pacientes de ingreso al servicio de urgencias durante el periodo de estudio.
Para la recolección de la información se tomó el registro de ingreso de pacientes a través del Software de Historias Clínicas Kubaap; los datos de esta base se cruzaron con las bases de datos que integran el RUAF (Registro Único de Afiliados), para confirmar las defunciones reportadas. Finalmente, se consolidó la información generada en un archivo Excel.
La variable dependiente continuidad del servicio de urgencias, entendida acorde a la definición del SOGCS ( 9), se analizó con variables independientes de tipo sociodemográficos (edad, género, régimen de afiliación, mes de consulta) y propias del proceso de atención (triaje, tiempo de estancia).
Se categorizaron los usuarios atendidos por grupos etarios, genero, régimen de afiliación a la seguridad social, mes de consulta, triaje y tiempo de estancia. Para evaluar la continuidad del servicio, se tuvo en cuenta la clasificación del triaje, hora de ingreso, hora de egreso, a las que se les midió un rango mínimo y máximo, y se calculó su desviación estándar y media simple. Los resultados se consolidaron en gráficos y tablas de Excel.
Resultados
Se analizaron un total de 16.801 registros de usuarios atendidos. En cuanto a los meses de consulta, no se encontraron diferencias significativas en el número de pacientes atendidos, aunque se destaca el mes de marzo que, con 1438 registros (9%), presentó la mayor cantidad de consultas, el resultado de los demás meses se puede observar en la Tabla 2.

Del total de las consultas registradas, se encontró que la mayor cantidad de atenciones se concentraba en las IPS de Chinácota, con un total de 8147 pacientes (48%), seguida de Toledo, que atendió 4646 usuarios (28%); Ragonvalia, 1362 (8%); Durania, 1193 (7%); Bochalema, 682 (4%); Labateca, 593 (4%) y, en los últimos lugares, Gibraltar con 99 atenciones (1%) y Samoré con 79 (0,5%).
En cuanto a la caracterización demográfica de la población, 9037 atenciones (54%) correspondieron a personas de sexo masculino. Respecto al grupo etario, los que más asistieron fueron los menores entre 0-9 años con 4078 atenciones (24%); seguido por el grupo entre los 10-19 años con 2854 consultas (17%); las personas entre 20-29 años asistieron al servicio en 2451 ocasiones (15%); para adultos entre 30-39 años se evidenciaron un total de 1903 consultas (11%); las personas entre 40-49 años presentaron un número de atenciones de 1641 (10%); los adultos de 50-59 años, 1393 (8%) El comportamiento del resto de grupos etarios se puede observar en la Tabla 3.

Según el régimen de afiliación, 10.673 de los pacientes (64%) pertenecían al régimen subsidiado, en segundo lugar, se encuentra el régimen especial, con 2642 atenciones (16%), en tercer lugar, la población perteneciente al régimen contributivo, con 1836 consultas (11%) y, en último lugar, la población pobre no asegurada con 1650 consultas (10%).
En la primera fase de la atención, correspondiente al triaje, se evidenció que 7515 pacientes (45%), fueron clasificados como triaje III. Seguido por el triaje II con 5915 pacientes (35%), luego 2833 (17%) pacientes en el triaje IV. Para triaje V, se evidencian 411 consultas (2%). En último lugar están 127 pacientes (1%), los cuales fueron clasificados como triaje I.

Como se observa en la Tabla 4, respecto al egreso del servicio, se evidenció que la mayor cantidad de pacientes, 10.801 (64,3%), fueron dados de alta; mientras que 2907 (17,3%) fueron remitidos a consulta externa, 1249 pacientes (7,4%) fueron remitidos a las especialidades, dentro de las que se destacan medicina interna, obstetricia y ginecología, pediatría, cirugía general, ortopedia y traumatología, medicina general y psiquiatría. 423 pacientes (2,5%) fueron enviados a hospitalización, y tan solo 28 pacientes (0,2%) fallecieron. Por triaje de ingreso, los fallecidos se clasificaron así: triaje II, 15; triaje I, 8 casos y, en último lugar, el triaje III, con 5.

Como se observa en la Tabla 5, los tiempos de estancia en el servicio fueron, para el triaje I, en un rango entre 10 minutos a 5 días y 15 horas, con una media de 23 horas y 4 minutos y una desviación estándar de 1 día, 17 horas y 15 minutos, donde el 100% de las atenciones estuvieron por encima de lo enunciado por la norma, que indica que el “triage I: Requiere atención inmediata” (13, art. 5, num. 5.1.). De los pacientes clasificados como triaje I, el 22% (28) tuvieron una estancia superior a un día (24 horas), el 93% (118) tuvieron estancia superior a una hora; únicamente un paciente registra atención a los 10 minutos del ingreso, ningún paciente registra atención de manera inmediata a pesar de haber sido clasificado como triaje I.
Para el triaje II, el rango de tiempo de estancia se presentó entre 10 minutos a 9 días y 5 horas, con desviación estándar de 6 días, 2 horas y 7 minutos. La resolución 5596 de 2015 dictamina que para el “triage II, la condición clínica del paciente puede evolucionar hacia un rápido deterioro o a su muerte, que no debe superar los treinta (30) minutos” (13, art. 5, num. 5.2.). De los pacientes que fueron clasificados como triaje II, únicamente el 2% (116) fueron atendidos en un tiempo máximo de 30 minutos, el 68% (3988) recibieron una atención en salud posterior a las 24 horas de ingreso a urgencias y clasificación como triaje II.
En el triaje III, el rango de tiempo de atención fue de 10 minutos a 19 días y 2 horas, con desviación estándar de 6 días, 6 horas y 14 minutos. La norma Colombia para el triage III establece que “la condición clínica del paciente requiere de medidas diagnósticas y terapéuticas en urgencias. Son aquellos pacientes que necesitan un examen complementario o un tratamiento rápido, dado que se encuentran estables desde el punto de vista fisiológico, aunque su situación puede empeorar si no se actúa” (13, art. 5, num. 5.3.), aunque no se da una claridad de tiempo para la atención. Sin embargo, únicamente el 20% (1488) registran atención en las primeras 24 horas.
En cuanto al triaje IV, el rango de tiempos de estancia en urgencias estuvo entre 10 minutos a 45 días y 22 horas, con desviación estándar de 13 días, 16 horas y 49 minutos. Al igual que para el triaje III, para el IV no se aclaran los tiempos máximos de atención en la resolución: “triage IV: El paciente presenta condiciones médicas que no comprometen su estado general, ni representan un riesgo evidente para la vida o pérdida de miembro u órgano. No obstante, existen riesgos de complicación o secuelas de la enfermedad o lesión si no recibe la atención correspondiente”. (13, art. 5, num. 5.4.). De los pacientes clasificados como triaje IV, el 40% (1150) registran atención antes de 24 horas.
En la atención de los pacientes clasificados como triaje V, el rango de tiempo es de 10 minutos a 8 días y 7 horas, con desviación estándar de 2 días, 3 horas y 16 minutos. Para esta clasificación de urgencias, la norma colombiana tampoco aclara los tiempos máximos de atención: “triage V: El paciente presenta una condición clínica relacionada con problemas agudos o crónicos sin evidencia de deterioro que comprometa el estado general de paciente y no representa un riesgo evidente para la vida o la funcionalidad de miembro u órgano”. (13, art. 5, num. 5.5.). De los pacientes clasificados como triaje V, el 11% (44) registraron una resolución de su situación de salud en un tiempo posterior a 24 horas.
En lo referente a la frecuencia de hospitalizaciones derivadas del servicio de urgencias, se pudo establecer que, del total de los usuarios que fueron atendidos en la ESE Hospital Regional Sur Oriental, solamente el 2,5% (423) requirieron hospitalización. De estos, al desagregar por clasificación de triaje, se halló que el 2% (7) habían sido clasificados como triaje I; el 39% (163) como triaje II; el 47% (199) como triaje III; el 12% (51) como triaje IV; mientras que únicamente el 1% (3) se clasificó como triaje V. Al revisar, con base en los datos anteriormente descritos, la proporción de hospitalizaciones en cada una de las clasificaciones del triaje, se encontró que no hay significancia estadística (t student = 2,29 p = 0,36).
Discusión
La continuidad de la atención en el servicio de urgencias de la ESE Hospital Regional Suroriental se encuentra afectada por los largos tiempos de estancia de los pacientes en el servicio, independientemente del triaje en que hayan sido clasificados. Esto difiere de los estándares de oportunidad descritos en la literatura, y con lo definido en la normatividad colombiana, tal y como se procede a detallar.
El tiempo estimado de espera para recibir la atención médica de acuerdo con la literatura es el siguiente: rojo, emergencia (inmediata atención); naranja, muy urgente (atención igual o menor a diez minutos); urgente, amarillo (tiempo máximo de atención igual o inferior a sesenta minutos); azul, condiciones estándar (periodo de espera igual o inferior a ciento veinte minutos), y verde, no urgente (tiempo de espera igual o inferior a doscientos cuarenta minutos) ( 3). Por su parte, la norma que reglamenta los criterios técnicos del triaje en Colombia establece como tiempos de atención para el triaje I, inmediata; para el II, un periodo inferior a 30 minutos, y no define tiempos específicos para los demás niveles de triaje ( 10).
Lo anterior denota posibles fallas en la calidad de la atención recibida por los usuarios, lo que pone en riesgo su bienestar e incluso su vida. En estudios realizados se reconoce que largos periodos de estancia en el servicio conducen a resultados adversos, como mayor tiempo de hospitalización y un aumento de la mortalidad ( 6, 14, 15). En otros estudios se evidenció una asociación entre las interrupciones en el proceso de realización del triaje y errores y tardanzas en el tratamiento de los pacientes, así como mal uso de los recursos del servicio ( 16, 17).
Una revisión sistemática de literatura realizada en 2015 evidenció que en 59 países de ingresos bajos y medios, el 55,7% de los ingresos hospitalarios se realizó por medio de los servicios de urgencias ( 18). Debido a esto, a la gran cantidad de pacientes que se maneja y a los altos niveles de enfermedades críticas y mortales, los servicios de urgencias deben ser una prioridad de salud a nivel mundial ( 19). Por ello, resulta preocupante que la mayoría de los pacientes que acudieron al servicio fueron clasificados como triaje III, ya que gran parte de ellos pudo recibir atención de su afección de salud a través de los servicios ambulatorios, y como consecuencia generaron congestión, lo que repercutió en los tiempos dilatados de atención de otros pacientes que requerían del servicio.
En la literatura se han reportado resultados similares en ciudades como Medellín, más en estudios adelantados fuera de Colombia, los hallazgos son contrarios o al menos parcialmente divergentes, donde el número de casos no urgentes atendidos es igual o menor al de clasificados como urgentes ( 3). Una posible explicación de este hallazgo puede ser la presencia de barreras de acceso y/o la fragmentación de la continuidad de la atención cuando los pacientes toman como puerta de entrada los servicios ambulatorios. Por ello, sería deseable que dentro de las políticas de salud expedidas por el gobierno de Colombia se contemple evaluar la integralidad del actual modelo de atención.
Adicionalmente, en el presente estudio se halló que la mayoría de los usuarios consultantes del servicio eran hombres, lo que se corresponde con la distribución poblacional por género de los municipios que son atendidos en la ESE Hospital Regional Suroriental; una posible explicación puede ser que esta zona tiene presencia de grupos armados legales e ilegales, así como de cultivadores y recolectores de coca, labores realizadas principalmente por hombres ( 12). Por su parte, en la revisión bibliográfica, hay variaciones en cuanto al género que más utiliza el servicio de urgencias ( 3, 5, 14, 20).
En cuanto al grupo etario, el que más asistió fue el de 0 a 9 años, lo que se corresponde con la distribución poblacional por grupos etarios de los municipios a los cuales da atención el hospital; este hallazgo debería impeler a los directivos del hospital a capacitar al personal que realiza el triaje en el manejo de técnicas pediátricas, dado que la clasificación de la emergencia de este tipo de pacientes es más retadora comparada con la de los adultos debido a factores fisiológicos y sicosociales particulares de este grupo poblacional ( 20).
En adición, en la literatura se refiere que el grupo etario que más asiste a los servicios de urgencias es el de los adultos mayores, seguido del de menores de un año ( 4, 21). Esto diverge parcialmente con lo hallado, al encontrarse como el principal grupo de usuarios los menores de 9 años, donde quedaría incluida la población menor de un año. Sin embargo, los adultos mayores de 70 años no se encuentran dentro de los principales usuarios del servicio, quizás, debido a que este grupo poblacional representa solo el 6% del total de la población del área de cobertura del hospital. Otra posible causa puede ser las dificultades de desplazamiento desde zonas rurales a los centros de atención de urgencias.
Respecto al régimen de afiliación, se encontró diferencia significativa con los hallazgos del estudio realizado en la ciudad de Bogotá por Rodríguez Páez et al. ( 3), donde la mayoría de los pacientes consultantes estaban afiliados al régimen contributivo.
Por otra parte, la mayoría de los usuarios del servicio fueron dados de alta o remitidos a consulta externa general y de especialidades. Por tanto, es importante que las empresas aseguradoras se encarguen de gestionar la continuidad y la integralidad de la atención de las patologías de estos pacientes después del egreso del servicio de urgencias, para evitar futuras complicaciones asociadas a la evolución de la enfermedad. De esta forma se garantiza que se dé cumplimientos a objetivos básicos como la salud y bienestar de los pacientes, eficiencia en el sistema, entre otros.
En conclusión, se pudo establecer que, si bien el servicio de urgencias de la ESE Hospital Regional Suroriental da continuidad a la atención de los pacientes, la calidad de la misma se ve afectada por largos periodos de atención entre el ingreso y egreso del servicio, por tanto, sería deseable que se definan estrategias orientadas a solventar estas tardanzas.
Referencias
Adel H, Wahed MA, Saleh N. A novel Approach for Improving Patient Flow in Emergency Department. En: 9th Cairo International Biomedical Engineering Conference (Cibec); 2018 dic. 20-22; Cairo (Egipto). Piscataway (Nueva Jersey): IEEE Press; 2018. p. 69-72. https://www.doi.org/10.1109/CIBEC.2018.8641832
Colombia. Ministerio de salud y Protección Social. Guías para manejo de urgencias. Tomo I. [Internet]. 2009 [revisión 2019 abr. 13]. Disponible en: https://www.minsalud.gov.co/Documentos%20y%20Publicaciones/Gu%C3%ADa%20para%20manejo%20de%20urgencias%20-Tomo%20I.pdf
Rodríguez-Páez FG, Jiménez-Barbosa WG, Palencia-Sánchez F. Uso de los servicios de urgencias en Bogotá, Colombia: Un análisis desde el Triaje. Univ. Salud. 2018;20(3):215-226. http://www.doi.org/10.22267/rus.182003.124
Durand AC, Palazzolo S, Tanti-Hardouin N, Gerbeaux P, Sambuc R, Gentile S. Nonurgent patients in emergency departments: Rational or irresponsible consumers? Perceptions of professionals and patients [Internet]. BMC Res Notes. 2012;5(525):1-9. Disponible en: http://www.biomedcentral.com/1756-0500/5/525
Molano-Gutiérrez FR, Escobar-Grisales CM, García-Vargas MA, Salazar-Molina PA, Mejía-Venegas LC, Jiménez-Barbosa WG. Motivos de uso de los servicios de urgencias. Acta Odontol Colomb. 2016;6(1):123-136.
Di Somma S, Paladino L, Vaughan L, Lalle I, Magrini L, Magnanti M. Overcrowding in emergency department: an international issue. Intern Emerg Med. 2015;10:171-175.
López-Pons P. Calidad, satisfacción y patologías en un servicio de urgencias [tesis doctoral]. [Madrid]: Universidad Autónoma de Madrid; 2014.
Manito I, Ondiviela A, Servera M, Tomás M. Estudio sobre las dificultades en la implantación y seguimiento de la continuidad asistencial entre niveles [tesis de maestría]. [Barcelona]: Escuela universitaria de enfermería Santa Madrona; 2005.
Colombia. Ministerio de salud y Protección Social. Decreto 1011 del 2006 [Internet]. 2006 [revisión 2019 abr. 13]. Disponible en: https://www.minsalud.gov.co/sites/rid/Lists/BibliotecaDigital/RIDE/DE/DIJ/Decreto-1011-de-2006.pdf
Colombia. Ministerio de salud y Protección Social. Resolución 5596 del 2005 [Internet]. 2005 [revisión 2019 mzo. 12]. Disponible en: https://www.minsalud.gov.co/sites/rid/Lists/BibliotecaDigital/RIDE/DE/DIJ/resolucion-5596-de-2015.pdf
E. S. E Hospital Regional Suroriental Chinácota [Internet] [revisión 2019 mzo. 09]. Disponible en: https://hospital.esesuroriental.gov.co/
Echandía-Castilla C, Cabrera-Nossa I. El Catatumbo (Colombia) en el posacuerdo: riesgos y oportunidades de la participación política de las FARC. Forum. 2017;12:89-112.
Colombia. Ministerio de Salud y Protección Social. Resolución 5596 de 2015. Bogotá: Gobierno de Colombia; 2015.
Paton A, Mitra B, Considine J. Longer time to transfer from the emergency department after bed request is associated with worse outcomes. Emerg Med Australas. 2019;31(2):211-215.
Driesen BEJM, van Riet BHG, Verkerk L, Bonjer HJ, Merten H, Nanayakkara PWB. Long length of stay at the emergency department is mostly caused by organisational factors outside the influence of the emergency department: A root cause analysis. PLoS ONE. 2018;13(9):e0202751. https://doi.org/10.1371/journal.pone.0202751
Johnson KD, Gillespie GL, Vance K. Effects of Interruptions on Triage Process in Emergency Department. A Prospective, Observational Study. J Nurs Care Qual. 2018;33(4):375-381.
Johnson KD, Motavalli M, Gray D, Kuehn C. Causes and Occurrences of Interruptions During ED Triage. J Emerg Nurs. 2013;40(5):434-439.
Restrepo-Zea JH, Jaén-Posada JS, Espinal Piedrahita JJ, Zapata Flórez PA. Saturación en los servicios de urgencias: Análisis de cuatro hospitales de Medellín y simulación de estrategias. Rev. Gerenc. Polit. Salud. 2018;17(34):130-144.
Obermeyer Z, Abujaber S, Makar M, Stoll S, Kayden SR, Wallis LA, et al. Acute Care Development Consortium. Emergency care in 59 low- and middle-income countries: a systematic review. Bull. World Health Organ. 2015;93(8):577-586G.
Aeimchanbanjong K, Pandee U. Validation of different pediatric triage systems in the emergency department. World J Emerg Med. 2017;8(3):223-227.
Latham L, Ackroyd-Stolarz S. Emergency Department Utilization by Older Adults: a Descriptive Study. Can Geriatr J. 2014;17(4):118-125.
Notas
Notas de autor
a Autor de correspondencia. Correo electrónico: wilsong.jimenezb@utadeo.edu.co