PROPOSTA DE METODOLOGIA PARA DETERMINAÇÃO DA ARRECADAÇÃO POTENCIAL DO IMPOSTO TERRITORIAL RURAL EM MUNICÍPIOS PARANAENSES
PROPOSAL OF METHODOLOGY FOR DETERMINING THE COLLECTION OF THE POTENTIAL OF THE TERRITORIAL TAX IN MUNICIPALITIES OF PARANÁ
PROPUESTA DE METODOLOGÍA PARA LA DETERMINACIÓN DE LA POSIBLE RECAUDACIÓN DE IMPUESTOS TERRITORIOS RURALES EN MUNICIPIOS PARANAENSES
PROPOSTA DE METODOLOGIA PARA DETERMINAÇÃO DA ARRECADAÇÃO POTENCIAL DO IMPOSTO TERRITORIAL RURAL EM MUNICÍPIOS PARANAENSES
GEOSABERES: Revista de Estudos Geoeducacionais, vol. 11, pp. 142-161, 2020
Universidade Federal do Ceará

Recepção: 12 Novembro 2019
Aprovação: 24 Fevereiro 2020
Publicado: 25 Fevereiro 2020
Resumo: Diante a ausência de parâmetros e informações qualificadas, decorrente da característica autodeclaratória do Imposto Territorial Rural (ITR) bem como da frágil fiscalização, esta pesquisa busca propor uma metodologia que permita estimar a arrecadação potencial do ITR pelos municípios, com base no cruzamento de informações de entidades oficiais de forma a possibilitar a confrontação do potencial de arrecadação do ITR com os dados fornecidos pelos contribuintes e evitar a evasão fiscal. Os resultados obtidos no estudo de caso realizado no município de Paranapoema demonstraram que a arrecadação potencial para o ano de 2018 seria 318% maior do que a arrecadação efetivamente auferida. Assim, a metodologia proposta confere aos gestores responsáveis pela arrecadação condições de fiscalizar efetivamente a arrecadação do tributo, de modo que este possa atender à sua função fiscal e extrafiscal.
Palavras-chave: Imposto Territorial Rural, Descentralização tributária, Evasão fiscal.
Resumen: Dada la ausencia de parámetros e información calificados, debido a la característica autodeclarada del Impuesto Territorial Rural (ITR), así como a la inspección débil, esta investigación busca proponer una metodología que permita estimar la posible recolección de ITR por parte de los municipios, basada en la intersección de información de entidades oficiales para hacer posible que el potencial de recaudación de ITR coincida con los datos proporcionados por los contribuyentes y evitar la evasión fiscal. Los resultados obtenidos en el estudio de caso realizado en el municipio de Paranapoema mostraron que los ingresos potenciales para 2018 serían un 318% más altos que los ingresos reales obtenidos. Por lo tanto, la metodología propuesta brinda a los gerentes responsables de las condiciones de recaudación para supervisar efectivamente la recaudación del impuesto, de modo que pueda cumplir su función fiscal y extrafiscal.
Palabras clave: Impuesto territorial rural, Descentralización fiscal, Evasión fiscal.
Keywords: Rural Territorial Tax, Tax decentralization, Tax evasion
INTRODUÇÃO
Criado em 1891, o Imposto sobre propriedade territorial rural (ITR) possui, além da função de arrecadar recursos para o ente público, a missão extrafiscal de desestimular a existência de latifúndios improdutivos, úteis apenas à especulação imobiliária da terra, por meio de uma tributação progressiva (LEÃO; FRIAS, 2017). Nesse sentido, ainda que tenham ocorrido aprimoramentos legislativos ao longo do tempo, quando comparado a outras nações, evidencia-se a dificuldade brasileira em relação à tributação sobre propriedade.
Para autores como Salgado et al. (2001), Araújo et al. (2014), Silva e Barreto (2014), Lenti e Silva (2015),Reydon, Bueno e Siqueira (2017), e Antunes (2018), a baixa efetividade no recolhimento do ITR, está relacionada ao caráter autodeclaratório do tributo. Nesse caso, o contribuinte informa dados imprecisos a fim de obter alíquotas menores que as devidas.
Ainda, de acordo com Reydon e Oliveira (2015), parte da inoperância do ITR deve ser creditada à ausência de um cadastro que efetivamente auxilie a caracterização e localização dos imóveis e proprietários. Desse modo, seria possível determinar a correta alíquota de imposto territorial, assim como aplicar punições legais em caso de burla na prestação de informações ao ITR.
Logo, o grande desafio da tributação da propriedade rural consiste em definir parâmetros e informações qualificadas por entidades públicas para que o processo fiscalizatório se torne mais efetivo , sendo um dos principais obstáculos para a tributação da propriedade rural a ausência de uma metodologia capaz de possibilitar a obtenção de informações consistentes sobre os cadastros dos imóveis rurais.
Assim, esta pesquisa buscou realizar a compilação de critérios necessários para definir parâmetros e obter informações qualificadas para que o processo fiscalizatório do ITR se torne mais efetivo. Essas informações são resultado do cruzamento das informações fidedignas disponíveis em banco de dados oficiais do Imageamento Orbital realizado pelo Satélite Sentinel, da Empresa Brasileira de Pesquisa Agropecuária (Embrapa), do Cadastro Ambiental Rural (CAR), do Departamento de Economia Rural da Secretaria de Estado da Agricultura e Abastecimento (SEAB) e do Instituto Nacional de Colonização e Reforma Agrária (INCRA).
Portanto, o foco central do estudo foi propor uma metodologia para apuração da arrecadação potencial de ITR em municípios paranaenses por meio do cruzamento de informações oficiais para a produção de mapeamentos temáticos conforme sugerido por Antunes (2018). Para tanto, foi realizado um estudo de caso no município de Paranapoema, no Paraná, por meio do qual foram analisados dados particulares do município, como classificação dos solos, mapeamento da área rural, base fundiária, uso do solo e capacidade do solo. Porém, os fundamentos práticos da metodologia permitem que as etapas objetivas sejam delimitadas e aplicadas também aos demais municípios paranaenses.
Diante disso, academicamente, este estudo é justificado pela proposição de uma metodologia para determinação da arrecadação potencial do ITR, adequando e relacionando a análise crítica da literatura sobre a baixa efetividade no recolhimento do ITR ao caráter autodeclaratório do tributo.
Como contribuição prática, tem-se a própria aplicação da metodologia aos municípios paranaenses, de forma a possibilitar que os gestores públicos conheçam a arrecadação potencial do ITR e implantem um sistema de fiscalização efetivo, ao atender sua função fiscal e extrafiscal.
O presente artigo foi divido em 4 seções. Na primeira seção é apresentado o referencial teórico da pesquisa, no qual discorre-se sobre a base conceitual para a construção da metodologia proposta, abordando especificamente sobre a função extrafiscal do tributo, a função social da propriedade rural e o imposto territorial rural. Na segunda seção é descrita a metodologia da presente pesquisa, trazendo-se a caracterização da pesquisa, o delineamento metodológico, a população, amostra e coleta dos dados. Na terceira seção são apresentados os resultados encontrados na pesquisa e discussões apuradas. Por fim, na quarta e última sessão temos a conclusão, onde é abordado as contribuições geradas para a sociedade e para a academia, bem como apresenta-se as limitações da pesquisa e sugestões para trabalhos futuros.
REFERÊNCIAL TEÓRICO
Função extrafiscal do tributo
A tributação tem por objetivo principal a arrecadação de divisas para fazer frente ao custeio das atividades do Estado necessárias à prestação de serviços de sua responsabilidade aos cidadãos. Entretanto, ela também pode ser utilizada para dar vazão ao poder regulador do Estado, por meio da intervenção econômica, a fim de coibir ou expandir, concentrar ou distribuir determinados setores (CAMPOS, 1993).
No mesmo sentido, Chimenti (2017) ressalta que, apesar de a função fiscal de gerar recursos financeiros para o Estado e ser o principal meio para isso, o tributo pode ainda ter função extrafiscal, quando interfere no domínio econômico e parafiscal. Nessa lógica, isso ocorre quando a arrecadação de recursos permeia fundações públicas, empresas públicas, sociedades de economia mista, autarquias ou até mesmo casos em que pessoas de direito privado desenvolvem atividades consideradas significantes, mas que não são próprias do Estado.
Assim, verifica-se que o tributo também é utilizado com o objetivo de interferir na economia, seja estimulando atividades nos setores econômicos ou desestimulando o consumo de determinados bens (BORBA, 2015). Portanto, em geral, os tributos possuem caráter fiscal pautando-se nos princípios da igualdade, da capacidade contributiva e da segurança. No entanto, por muitas vezes, influenciam as escolhas dos agentes econômicos, as quais acabam gerando efeitos extrafiscais (PAULSEN, 2017).
Segundo Balbé (2018) no Brasil, a extrafiscalidade pode ser compreendida como uma característica que dá ao Estado a legitimidade para fomentar a atuação do setor privado para que determinadas atividades que não são consideradas prioridades no mercado. Ainda, a chamada política extrafiscal pode irradiar diversos efeitos, seja no implemento de incentivos a determinadas condutas, geração de benefícios com o objetivo de minimizar a diferença social entre as classes econômicas ou até mesmo estímulo à organização urbanística e preservação ambiental.
Por fim, afere-se que a extrafiscalidade desloca a capacidade contributiva do tributo para a esfera da decisão política tributária constituindo assim um meio, mais direito, de se atingir finalidades constitucionais que vão além da arrecadação de finanças para custear as atividades do Estado (ROCHA, 2011).
Função social da propriedade rural
A Constituição Federal brasileira, ao fazer referências à utilização extrafiscal de tributos, dispõem que os tributos IPTU e ITR devem ser utilizados de forma a estimular o uso adequado do solo, sob o risco de tributação elevada de imóveis subutilizados ou não utilizados (ROCHA, 2011).
No que se refere especificamente ao regime jurídico especial da propriedade rural, compreende-se que a terra possui natureza de bem de produção, o qual é necessário para a sobrevivência humana, assim, é necessário o estabelecimento de regras sobre a política agrária com o fim de promover a distribuição da terra, buscando assegurar a existência digna de todos, conforme os ditames da justiça social (SILVA, 2014). Devido a esta razão, a Constituição confere à União o poder de desapropriar por interesse social, caso o imóvel rural não esteja cumprido sua função social (SOUZA, 2005). (Error 1: La referencia: (SILVA, 2014) está ligada a un elemento que ya no existe)
O conceito de função social da propriedade rural pode ser construído a partir da interpretação do artigo 5° e do artigo 186 da Constituição Federal. Logo, para que a propriedade atenda sua função social, ela deve observar quatro requisitos simultaneamente: aproveitamento adequado e racional, a utilização adequada dos recursos naturais, buscando a preservação do meio ambiente, observação das regras que ditam as relações de trabalho e o aproveitamento que favoreça o bem-estar dos trabalhadores e proprietários (TAYER NETO; GONÇALVES NETO, 2013).
Verifica-se, assim que, de acordo com os dispositivos constitucionais, a função social da propriedade rural é composta por um princípio econômico, o qual visa o aproveitamento adequado e racional; um elemento ambiental, na medida em que é necessário o uso dos recursos naturais de forma apropriada; e, por fim, um elemento social, o qual busque o bem-estar dos proprietários e trabalhadores observando sempre as normas que regulam as relações de trabalho (SOUZA, 2005).
Além disso, no art. 153, § 4°, inciso VI da CF, foi expressa a progressividade das alíquotas do ITR, com objetivo de desestimulara manutenção de propriedades improdutivas mantidas por seus proprietários apenas para fins especulativos. Procura-se, assim, mais uma vez, atingir o cumprimento da função social do imóvel rural.
No mesmo sentido, por meio da Lei Federal nº 9393/96, foi adotada, em relação à dimensão do imóvel rural, a progressividade das alíquotas, ou seja, quanto maior o imóvel maior será a alíquota devida. E a regressividade, no que se refere ao grau de utilização do imóvel, logo, quanto maior for a porção do imóvel destinada para atividades produtivas menor será a alíquota devida (CAMARGOS, 2001).
Dessa forma, a função social não é uma limitação ao uso da propriedade, e sim um elemento essencial que compõe sua definição. Assim, só é atestada a propriedade que cumpre com a função social, do contrário, esta não merece respaldo jurídico, visto que, paralelamente a habilidade de usar, dispor e usufruir da propriedade rural, existe um dever social de segurar a existência digna na espécie humana em relação a esse imóvel (SOUZA, 2005).
Imposto Territorial Rural
O ITR é um imposto federal por determinação constitucional, por essa razão é a União que figura no polo ativo da relação tributária, cabendo a ela instituir e regular o ITR, respeitando a parcela de 50% que cabe ao município onde se localiza o imóvel (LOPES FILHO, 2015).
Ainda, quanto ao polo ativo da relação tributária, ressalta-se a possibilidade de celebração de convênio de cooperação com municípios, para que estes fiscalizem e cobrem o ITR, de modo, que fiquem com 100% da arrecadação, o que, conforme Lopes Filho (2015), não transfere a competência tributária ao ente municipal.
Devida a sua função extrafiscal, o ITR deve ser utilizado como instrumento para coibir a existência de latifúndios improdutivos, assim, suas alíquotas são fixadas de forma a desestimular a manutenção de propriedades não produtivas (CHIMENTI, 2017). Neste sentido, a alíquota para o cálculo do ITR, regida pelo artigo 153, § 4º, inciso I, da CF, é aplicada de forma progressiva
Nesse contexto, surge a importância do ITR como um instrumento para propiciar o cumprimento efetivo da função social da propriedade rural, tendo em vista que o proprietário será estimulado a produzir mais para pagar menos imposto (COSTA, 2018).
Por outro lado, o ITR não recai sobre pequenas glebas rurais, fixadas em lei, quando o proprietário que não detenha outro imóvel as explore. Pequenas glebas são consideradas, conforme artigo 2° da Lei n° 9.39396, como propriedades que possuem entre 30 e 100 hectares, conforme sua localização (CHIMENTI, 2017).
A referência ao proprietário que não possua outro imóvel compõe o denominado requisito da unititularidade, utilizado também na retirada das pequenas e médias propriedades rurais suscetíveis à desapropriação por interesse social para propósitos de reforma agrária (PAULSEN; MELO, 2012).
Além dessa imunidade tributária, o artigo 4° do Decreto Federal n° 4.382/2002 também definiu casos de isenções. Nesse sentido, considera-se apto a receber isenções quaisquer imóveis rurais destinados ao programa oficial de reforma agrária, definido como assentamentos os quais sejam explorados por associação ou cooperativa de produção. Nesse caso, a fração ideal por família não deve ultrapassar os limites da pequena gleba e o assentado não deve possuir outro imóvel. Caso o proprietário possua um conjunto de imóveis rurais, não pode possuir nenhum imóvel urbano e a área total de cada propriedade rural deve observar o limite da gleba rural, na qual a exploração deve ser feita pela família, admitido ajuda eventual de terceiros (MELO, 2015)
Ainda a respeito de isenções, a Lei Federal n° 13.043/2014 acrescentou o artigo 3-A à Lei n° 9.393/1996. Desse modo, dispõe que os imóveis rurais reconhecidos oficialmente como áreas ocupadas por remanescentes de comunidades de quilombos estejam sob a ocupação direta e sejam explorados, coletivamente ou individualmente, por membros dessa comunidade, sendo isentos do pagamento do ITR (MELO, 2015).
Ao estabelecer as normas gerais do ITR, o artigo 29, do Código Tributário Nacional (CNT), dispõe que o fato gerador do ITR é a propriedade, o domínio útil ou a posse de imóvel, desde que localizados fora da zona urbana ou que se destine comprovadamente à exploração extrativa vegetal, pecuária, agrícola ou agroindustrial, independentemente de sua localização (MELO, 2015). Conforme Novais (2018) se o imóvel estiver inserido dentro de área urbana, mas estiver exercendo atividade tipicamente rural, estará sujeito ao pagamento de ITR em vez de IPTU.
Além disso, conforme Melo (2015), os fatos tributários são gerados e datados de acordo com definição em lei, e, assim, surge um direito subjetivo ao ente público, paralelamente a uma obrigação ao contribuinte. Dessa forma, para o ITR, o fato gerador ocorre na data de 1º de janeiro de cada ano, conforme estabelecido no artigo 1º da Lei 9.393/96.
Logo, o fato gerador desse tributo é continuado, na medida em que a situação perdura no tempo, diferentemente dos fatos geradores instantâneos, em que a lei identifica como fato gerador um determinado ato realizado em certo momento. No ITR não se tributa o que ocorre, e sim, o que está presente, a posição de proprietário (PAULSEN; MELO, 2012).
Sobre a base de cálculo do ITR, o Decreto Federal nº 4.382, de 19 de setembro de 2002, conceitua imóvel rural como sendo a área contínua, ainda que seccionada por ferrovias, ruas, rodovias, estradas ou por canais ou cursos de água. Dessa forma, a tributação incidirá sobre o VTN, o que significa o valor do terreno rural desconsiderando eventuais obras ou melhorias, como construções, pastagens e plantações (CASTELLANI, 2009).
Ainda, subtrai-se também as áreas de preservação permanente (APP), reserva legal (ARL), reserva particular do patrimônio natural (RPPN), servidão florestal, servidão ecológica e as comprovadamente imprestáveis à atividade rural. Entretanto, conforme o artigo 10, §3, inciso I, do Decreto nº 4.382/02, é necessário apresentar ao IBAMA o Ato Declaratório Ambiental (ADA) para que se tenha direito à isenção referente às porções com função ambiental
Quanto ao lançamento, a Lei n° 9.393/1996 fixou ao contribuinte a obrigação de anualmente efetuar os cálculos com base no VTN e o índice de aproveitamento da terra, e assim efetivar o pagamento sujeitando-se à homologação posterior. Esse valor, apontado pelo contribuinte, será considerado para fins de desapropriação e adjudicação em execução fiscal, salvo se superior à avaliação da RFB (CHIMENTI, 2017)
Por fim, quanto às obrigações acessórias, o contribuinte possui o encargo de comunicar à Secretaria da Receita Federal (SRF) as informações cadastrais de seus imóveis rurais, bem como qualquer alteração nas informações, por meio do Documento de Informação e Atualização Cadastral (DIAC) do ITR, de acordo com o artigo 6° da Lei 9.393/96. Essas informações integram o Cadastro de Imóveis Rurais – CAFIR (PAULSEN; MELO, 2012).
Além disso, há a obrigação da entrega anual do Documento de Informação e Apuração (DIAT) do ITR, correspondente ao imóvel rural, exceto nos casos de imunidade e isenção tributária (conforme artigo 8° da lei 9.393/96). Tanto a DIAC quanto a DIAT, constituirão a Declaração do Imposto sobre a Propriedade Territorial Rural – DITR (PAULSEN; MELO, 2012). Ressalta-se que essas declarações exigidas são apenas obrigações acessórias, as quais não dispensam o contribuinte de calcular e pagar o imposto devido. Apenas quando apurado de forma incorreta é que o tributo será lançado de ofício, com bases nas declarações (PAULSEN; MELO, 2012).
Sendo assim, diante da análise das normas gerais do ITR, verifica-se que, além de sua característica fiscal, esse tributo possui uma nobre função extrafiscal, porém, devido a sua característica autodeclaratória, são fornecidos dados imprecisos pelos contribuintes, o que, aliado à fiscalização ineficiente por parte do poder público, tem tornado o tributo inoperante no cumprimento de suas missões (REYDON; OLIVEIRA, 2015).
Desse modo, com o objetivo de propor uma metodologia para aperfeiçoar o sistema fiscalizatório nos municípios paranaenses a fim de aferir a arrecadação do ITR, entende-se que é necessário obter os dados sobre as classes de capacidade do solo, grau de utilização da terra, malha fundiária e o valor da terra nua, de forma espacializadas, para que sejam obtidas informações suficientes para a fiscalização das informações prestadas pelos contribuintes.
METODOLOGIA DA PESQUISA
Caracterização da pesquisa
Este trabalho foi desenvolvido na área de tributação territorial de imóveis rurais e tem como objetivo potencializar a arrecadação do ITR por meio de uma metodologia fiscalizatória, a qual permita aos gestores responsáveis pela gestão validarem as informações de ordem declaratórias prestadas pelos contribuintes. Dessa forma, o presente estudo é classificado como um estudo de caso, pois busca-se o conhecimento da realidade e dos fenômenos a partir de um estudo exaustivo dos objetos de investigação (OLIVEIRA, 2010).
Quanto aos métodos empregados na coleta e análise de dados da pesquisa, destaca-se, na fase exploratória, o uso de pesquisas bibliográficas, as quais, segundo Marconi e Lakatos (2017), referem-se ao tipo de produção científica realizada a partir de textos. Na fase descritiva, por sua vez, foi realizado um estudo de caso que, conforme Gil (2010), trata-se de uma pesquisa avançada sobre um objeto de estudo, o qual permite um vasto e refinado conhecimento sobre o assunto analisado.
Delineamento metodológico
A presente pesquisa buscou acrescentar contribuições teórico-metodológicas oferecendo um procedimento organizado para identificação de bases que possam fornecer dados necessários para o delineamento dos parâmetros de base de cálculo do ITR. Assim, a pesquisa ficou apoiada em três atividades que compõem sua estrutura metodológica.
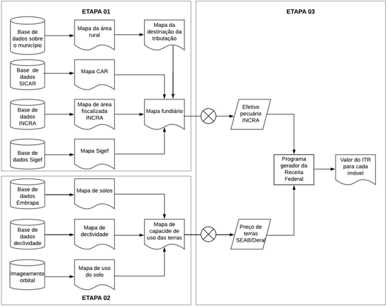
As duas primeiras, que objetivam obter o desenho da malha fundiária e o mapeamento das classes de capacidade de uso das terras, são independentes entre si, mas seus produtos combinados e associados com o preço das terras rurais e informações sobre a produtividade dos rebanhos constituem os parâmetros para a base de cálculo do ITR. Sendo assim, em posse dessas informações referentes a cada um dos imóveis rurais do município, é possível realizar a terceira etapa da metodologia proposta, a qual consiste em alimentar o sistema desenvolvido pela RFB, a qual é responsável pela apuração do imposto referente a cada um dos imóveis, conforme a Figura 1.

Na realização da primeira etapa foram empregadas quatro bases de dados: 1) sobre o município, onde estão informações sobre a área urbana, área rural e a área do reservatório da usina hidrelétrica de Rosana, no Rio Paranapanema; 2) contendo informações sobre o perímetro e as áreas com função ambiental dos imóveis cadastrados no Sistema de Cadastro Ambiental Rural (SiCAR); 3) contendo informações sobre os perímetros e o levantamento da produção nos imóveis fiscalizados pelo Incra; e, por fim,4) a base constante no Sigef, contendo informações sobre a delimitação dos perímetros dos imóveis, com elevado nível de precisão. Conforme apontado na Figura 1, como produtos intermediários do processamento dos dados, foram produzidos 5 mapas, sendo o produto final da etapa o mapa fundiário, por meio do qual obtêm-se a localização precisa e a dimensão de cada um dos imóveis rurais existentes no município.
Na segunda etapa, foram empregados dados oriundos de três diferentes bases: 1) a base de dados sobre os tipos de solos, produzida pela Embrapa; 2) a base contendo dados sobre o modelo de elevação do terreno, elaborado com imagens geradas pela Shuttle Radar Topography Mission (SRTM, em português, Missão Topográfica Radar Shuttle), da National Aeronautics and Space Administration (NASA) e disponibilizada pela Embrapa; e, por fim, 3) a base com imagens orbitais geradas pelo satélite Sentinel para determinação do uso das terras no ano de 2018. Como produtos intermediários dessa fase, foram gerados 3 mapas: de solos, de uso e declividade, os quais, ao serem interpolados, permitem a confecção do produto final da etapa: o mapa de capacidade de uso das terras.
A terceira fase utiliza os mapeamentos produzidos nas fases anteriores, bem como a a publicação anual da SEAB/Deral sobre o valor das terras para cada classe de capacidade de uso. Quanto ao efetivo pecuário para os imóveis que possuem mais de 200 ha de áreas ocupadas com pastagem, conforme a Instrução Normativa da SRF nº 256, de 2002, art. 24, § 3º, utilizou-se dados constantes nos laudos de fiscalização efetuados pelo Incra. Como produto final da etapa, após a alimentação do programa gerador de ITR, disponibilizado pela RFB, foi obtido o valor do imposto correspondente a cada imóvel rural, não isento, de modo que se chegou ao valor potencial para a arrecadação no município de Paranapoema em 2018.
População e amostra
O estudo de caso elaborado na presente pesquisa foi desenvolvida com base no município de Paranapoema, o qual se localiza na região Noroeste do Paraná. A unidade territorial do município, segundo o Ipardes (2019), possui 175,493 km² e tem como limites os municípios paranaenses de Jardim Olinda, Itaguajé, Colorado, Paranacity e Inajá.
Quanto à escolha deste município para a aplicação da metodologia proposta, se deu em razão da busca, entre os municípios paranaenses, daquele cuja maior superfície tenha sido objeto de vistoria pelo Incra para fiscalização quanto ao cumprimento da função social.
Esses laudos técnicos dispõem de importantes informações sobre o efetivo pecuário dos imóveis, bem como de informações complementares sobre o meio físico e a malha fundiária municipal. Assim, o município de Paranapoema foi escolhido em razão de que 92% do total de sua área rural foi objeto de fiscalização por parte do Incra.
A etapa de caracterização do município de Paranapoema pressupôs o emprego de um sistema de informações geográficas, pois se faz necessário o uso de dados georreferenciados, assim para estas ações utilizou-se o programa QGIS, que conforme Nanni et al. (2012) é um software com licença de uso pública, com uma interface gráfica amigável e que suporta diversos formatos vetoriais, raster e bases de dados, propiciando um amplo ferramental para atividades de geoprocessamento.
Coleta dos dados
Ante as poucas informações confiáveis sobre imóveis rurais, torna-se necessário a confrontação de informações de diferentes bases de dados, de modo a construir um mapeamento que se aproxime da realidade fundiária municipal. Para isso, o primeiro passo consiste na separação da área rural do núcleo urbano do município de Paranapoema, conforme delimitação proposta pelo IBGE (2015)
O segundo passo consiste na determinação da malha fundiária municipal, ou seja, delimitar a localização e o perímetro de cada imóvel rural. Para isto, na ausência de um cadastro rural completo e georreferenciado, torna-se necessário promover o uso de informações disponibilizadas por meio do SIGEF, complementadas com informações do CAR, e com base de dados dos imóveis vistoriados pelo INCRA (2012).
Da área rural do município de Paranapoema, aproximadamente 87% foi georreferenciada segundo os ditames e com a precisão técnica requerida pelo SIGEF, conforme demonstrado no Mapa 1.

Ressalta-se que o SIGEF foi instituído com a Lei 10.267 de 2001 que trata do georreferenciamento dos imóveis rurais, representando um avanço na gestão fundiária nacional ao definir pela obrigatoriedade de uma planta topográfica geoespacializada com alto nível de precisão. Essa exigência é extremamente importante na criação de uma base confiável de perímetros de imóveis rurais (LASKOS; CAZELLA; REBOLLAR, 2016).
Assim, como nem todos os imóveis do município de Paranapoema estão georreferenciados no rigoroso padrão de qualidade estabelecido no SIGEF, uma vez que os custos com a contratação dos profissionais qualificados devem ser suportados pelos detentores de tais imóveis, foi necessária a complementação das informações com dados disponibilizados pelo SiCAR e pelo INCRA.
Com a Lei 12.651 de 2012 foi instituído o CAR, que é uma poderosa ferramenta para o recebimento de informações ambientais especialmente àqueles referentes as Áreas de Preservação Permanente (APP), Áreas de Reserva Legal (ARL), florestas e remanescentes de vegetação nativa e áreas com uso consolidados (LASKOS; CAZELLA; REBOLLAR, 2016). A área do município de Paranapoema cadastrada no CAR pode ser observado no Mapa :

Para Savian et al (2014), a melhoria da gestão ambiental foi obtida com criação de um banco de dados com informações geoespacializadas, contendo o perímetro dos imóveis rurais e os polígonos das APP's, e das ARL's, bem como da área de uso alternativo do solo e da área consolidada possibilitando a identificação dos passivos ambientais a serem recuperados. Os dados do CAR podem ser obtidos por meio da plataforma do SiCAR, onde existe uma função para o download das informações prestadas pelos detentores de imóveis rurais. Para o município de Paranapoema, ainda existem lacunas referentes aos imóveis cujos responsáveis ainda não realizaram o cadastramento CAR.
Como o enfoque do CAR está voltado para a gestão ambiental é permitido aos responsáveis por imóveis, que não estão na base de dados do SIGEF, utilizarem-se de perímetros delimitados com menor precisão, resultando em sobreposições ou descontinuidades nos perímetros de imóveis limítrofes. Ainda que em menor qualidade cartográfica, são os que auxiliam no estabelecimento da malha fundiária das áreas não cadastradas no SIGEF.
Para suprir omissões existentes nos mapeamentos produzidos com dados do SIGEF e do CAR, bem como, promover ajustes na precisão do segundo, recorreu-se a informações disponíveis na base de dados do Incra-PR, que possui boa precisão cartográfica associada a um rico detalhamento do meio físico dos imóveis rurais. Entretanto, essa base não é tão atualizada, tendo em vista que vem sendo construída ao longo dos últimos 25 anos, fruto de ações para a fiscalização quanto ao cumprimento da função social nos termos da Lei Federal nº 8.629, de 25 de fevereiro de 1993.
Como uma extensa área do município de Paranapoema já recebeu ações de fiscalização, realizadas pelo Incra-PR, esta constituiu-se na razão pela qual este município foi o escolhido para a realização do estudo de caso desta pesquisa.
Adicionalmente, como resultado intermediário da confecção do mapeamento referente a malha fundiária, foi possível determinar a área rural tributável do município de Paranapoema, e assim foi apurado que esse município detém o tributo referente a uma área de 506,3496 ha da superfície do município de Inajá, bem como, uma área de 16,9145 ha do território de Paranapoema compõe a base de área tributável do município de Paracity. Esclarece-se que esta situação ocorre devido ao fato de que na situação em que um imóvel se estender além dos limites municipais, a tributação sobre a área total é destinada para o ente municipal que detém a sede do imóvel, ou na ausência desta, a maior extensão da propriedade, conforme disciplinado no Art. 1º, §3º da Lei 9.393 de 1996.
Por fim, com o resultado da complementação das informações extraídas do SIGEF via interpolação das informações geográficas obtidas a partir da base de dados do SiCAR, com a base de dados das vistorias realizadas pelo Incra, foi possível confeccionar a base fundiária do município de Paranapoema, contendo 34 imóveis rurais, conforme demonstrado no Erro! Não há uma auto-referência do indicador. , e que servirá como insumo primordial para a apuração potencial do ITR do município em análise
Concluída a etapa de elaboração da base fundiária deu-se início a segunda fase que corresponde a elaboração do mapa de Classes de Capacidade de Uso, que segundo Lepsch (1983), trata-se de uma classificação técnica desenvolvida nos Estados Unidos, que visa a obtenção de classes homogêneas de terras, de modo que possa ser estabelecido a máxima capacidade de uso por elas suportadas e com baixo risco de degradação.
Preliminarmente, à elaboração do mapeamento de classes de capacidade de uso do solo é necessário conhecer de que forma o solo está sendo utilizado, para isso, foi realizado um mapeamento com o uso de imageamento orbital gerado pelo satélite Sentinel (2018), com data de passagem de setembro de 2018.
No mapeamento quanto ao uso do solo, foram adotadas as seguintes categorias: açudes, APP, benfeitorias, lavouras, pastagens, reflorestamentos e remanescentes com vegetação nativa. A realização do mapeamento do uso do solo é imprescindível, pois é necessário distinguir as áreas utilizadas com uso agrícola, pecuário e florestal, bem como delimitar as áreas com funções ambientais (por exemplo, APP e ARL) e ou ocupada por vegetação nativa, pois essas recebem classificação de capacidade de uso própria, independente da tipologia de solo ou da classe de declividade.

Após, realizou-se o levantamento das unidades de solos existentes, pois a partir de informações disponíveis sobre eles, como: profundidade efetiva, capacidade de retenção de água, permeabilidade e drenagem interna e a fertilidade, que permitem inferir sobre questões relacionadas com seus usos e manejo, podendo assim antever aspectos e práticas necessárias a sua conservação. O levantamento apoiou-se exclusivamente em informações produzidas e disponibilizadas pela Embrapa (2008), no município de Paranapoema, o solo predominante é classificado como Latossolo Vermelho, que tem por características a elevada profundidade e a boa drenagem possibilitando condições adequadas ao desenvolvimento radicular das plantas cultivadas.
Também é necessário dispor de informações sobre a declividade do terreno, uma vez que esta é um fator determinante para atividades de motomecanização agrícola e por ditar a ocorrência de processos erosivos do solo. Conforme o modelo de elevação digital, produzido a partir das imagens SRTM, para o município de Paranapoema constatou-se o predomino das categorias moderadamente ondulado e suave ondulado, os quais são caracterizados como classes de declividade que não impõem dificuldades à motomecanização, bem como não requerem práticas complexas para a conservação dos solos.
Assim, com base nos mapas de solos, declividade e uso das terras, foi possível iniciar o emprego da metodologia da capacidade de uso, a qual, conforme Lepsch (1983), é composta por três grupos de capacidade de uso que comportam oito classes. Em relação ao Grupo A, é definido como os que contém as terras passíveis de utilização com cultivos, pastagens, reflorestamentos e conservação da vida silvestre. Tal grupo comporta as classes I, II, III e IV.
A classe I é definida pelas terras cultiváveis, aparentemente sem problemas de conservação. Por sua vez, a classe II é composta por terras cultiváveis, mas com problemas relativamente simples para sua conservação. Ainda, a classe III é determinada pelas terras cultiváveis, mas com problemas que exigem medidas complexas para evitar seu depauperamento. Por fim, a classe IV contém terras cultiváveis de modo ocasional em face dos severos problemas para sua conservação.
Em relação ao Grupo B, é compreendido pelas terras que não suportam cultivos intensivos, mas que são aptas para uso com pastagens, reflorestamentos ou para abrigarem a vida silvestre. Este grupo comporta as classes V, VI e VII. A classe V é definida pelas terras utilizáveis com pastagens ou reflorestamentos, sem a necessidade de técnicas especiais de conservação. Em contrapartida, a classe VI é composta por terras utilizáveis com pastagens ou reflorestamentos, mas contendo problemas simples para sua conservação. Enfim, a classe VII representa as terras que ainda suportam usos com pastagens ou reflorestamentos, mas para que não ocorra um processo de degradação acelerado, exige práticas complexas de conservação.
Por fim, o grupo C compreende terras que não podem ser utilizadas, sob pena de depauperamento com culturas, pastagens ou reflorestamentos, assim podendo ser destinada para proteção da fauna e flora silvestre ou para armazenamento de água. Tal grupo comporta a classe VIII. Essa é definida como as terras que devem ser destinadas para a conservação da fauna e flora silvestre.
Dessa forma, utilizando-se da metodologia apresentada, foi produzido o seguinte mapeamento para o município de Paranapoema (ver Mapa 4).
Como fruto da interpolação dos mapeamentos de solos, declividade e uso das terras, obteve-se que as áreas destinadas à exploração agrícola, pecuária e florestal foram enquadradas na Classe III; as áreas ocupadas com vegetação nativa correspondem à Classe VII e as áreas destinadas à preservação permanente foram classificadas como Classe VIII.
Por fim, através das informações geradas foi possível obter os parâmetros necessários para calcular o potencial de arrecadação do ITR em Paranapoema, através do sistema gerador disponibilizado pela RFB, sem o uso de informações declaratórias dos contribuintes.
RESULTADOS E DISCUSSÕES
Para a apuração dos parâmetros básicos para o cálculo do ITR, foram sistematizadas, de forma detalhada, as informações resultantes dos processos de construção da malha fundiária, do mapeamento do uso do solo, bem como do mapeamento de classificação quanto às classes de capacidade de uso do solo para cada um dos imóveis rurais do município de Paranapoema.
Para determinar o valor dos imóveis, utilizou-se como subsídio a publicação dos preços médios de terras agrícolas, que é de responsabilidade da SEAB/Deral (2018). Segundo este informativo, o valor da terra nua está associado com sua classe de capacidade de uso, assim, para o município de Paranapoema, em valores referentes ao ano de 2018, o valor do hectare de terra Classe III corresponde a R$ 29.300,00, o da Classe VII R$ 15.700,00 e o da Classe VIII R$ 5.900,00.

Deste modo, multiplicando-se a quantidade de área, com o valor correspondente a sua classe, foi possível apurar o valor total da terra nua para cada imóvel, sendo este um dos parâmetros fornecidos ao sistema gerador da RFB. Os demais parâmetros estão relacionados ao grau de utilização da terra, os quais são lançados no sistema gerador a partir do quantitativo de áreas ocupadas por lavouras, reflorestamentos e pastagens, informações que também foram detalhadas nas tabelas anteriores.
Assim, efetuou-se a estimativa do valor da terra nua para cada imóvel, e com o lançamento dos parâmetros, gerados nas etapas anteriores, no sistema gerador da RFB, foi possível obter o valor correspondente ao ITR de cada imóvel rural, sem o uso de quaisquer informações declaratórias prestadas pelos contribuintes. Para maior elucidação dos resultados, foi realizada a
Tabela .
| Imóvel | Valor estimado da terra nua (R$) | Área total (ha) | Valor da arrecadação potencial do ITR (R$) |
| 01 | 166.279.601,61 | 5.980,8817 | 673.133,08 |
| 02 | 21.647.832,81 | 757,4867 | 27.110,66 |
| 03 | 20.853.571,72 | 743,2312 | 28.615,27 |
| 04 | 11.633.316,02 | 489,676 | 7.298,74 |
| 05 | 14.815.491,99 | 572,0127 | 13.459,16 |
| 06 | 5.187.276,27 | 195,4519 | 2.895,07 |
| 07 | 4.091.789,57 | 141,7569 | 2.819,57 |
| 08 | 1.806.363,82 | 63,5654 | 1.196,67 |
| 09 | 1.889.197,76 | 65,314 | 1.298,10 |
| 10 | 1.675.308,62 | 60,0822 | 1.067,17 |
| 11 | 2.048.680,65 | 82,3771 | 1.019,34 |
| 12 | 74.069.678,00 | 2.573,8652 | 216.431,59 |
| 13 | 7.776.534,63 | 272,2487 | 7.358,93 |
| 14 | 6.883.242,88 | 266,2886 | 5.474,24 |
| 15 | 6.863.074,89 | 378,852 | 5.991,17 |
| 16 | 4.090.846,28 | 151,3644 | 2.467,84 |
| 21 | 6.403.722,94 | 235,7798 | 5.158,92 |
| 22 | 3.068.890,83 | 110,3243 | 1.928,03 |
| 23 | 1.476.053,8 | 50,956 | 1.011,33 |
| 24 | 2.303.611,03 | 80,0175 | 1.564,15 |
| 25 | 265.96.313,31 | 939,5627 | 37.357,18 |
| 26 | 2.883.979,37 | 114,3668 | 1.585,95 |
| 27 | 2.838.547,87 | 107,5235 | 1.665,29 |
| 28 | 784.671,13 | 29,8557 | Imune |
| 29 | 757.868,05 | 31,1593 | 165,95 |
| 30 | 7.035.252,06 | 259,862 | 6.200,87 |
| 31 | 417.630,48 | 14,2536 | Imune |
| 32 | 286.362,75 | 10,2105 | Imune |
| 33 | 787.072,47 | 28,5971 | Imune |
| 34 | 1.680.621,50 | 64,2342 | 938,20 |
| Total | R$ 1.100.807,92 | ||
Observa-se que, em análise referente ao ano de 2018, de um total de 34 (trinta e quatro) imóveis rurais, 4 (quatro) foram considerados imunes, nos termos do Art. 2º da Lei 9.393/1996, em razão de possuírem área menor que 30 hectares. Assim a arrecadação potencial do ITR para o município de Paranapoema seria equivalente a R$ 1.100.807,92, que frente ao montante de R$ 345.716,00, valor que foi efetivamente arrecadado, segundo a RFB (2018), representa uma diferença de 318% entre a arrecadação potencial e a de fato auferida.
Esta situação ensejaria o emprego do dispositivo contido no Art. 14. da Lei 9.393 de 1996, associado com o Art. 2°, § 4º, da Instrução Normativa da Receita Federal do Brasil Nº 1640, de 11 de maio de 2016, que prevê para os casos de realização da declaração, na hipótese de subavaliação da terra nua ou na informação de dados incompletos ou fraudentos, o lançamento de ofício do imposto, em conformidade com procedimentos de fiscalizatórios realizados.
Logo, no presente estudo de caso o diagnóstico da evasão fiscal foi expressivo, considerando-se que o uso da metodologia pode ser extrapolado e aplicado a outros municípios paranaenses, pois trata-se de uma ferramenta de auxílio ao planejamento para que gestores municipais possam ter segurança para optarem ou não pelo convênio de descentralização da competência para fiscalizar e arrecadar o ITR.
Para os municípios onde já existe convênio vigente, a metodologia aqui proposta pode ser empregada para determinar a arrecadação potencial, de modo a aferir o processo de fiscalização da arrecadação, pois essas unidades municipais serão auditas pelas RFB, e conforme a Emenda Constitucional nº 42, a descentralização para fiscalizar e arrecadar o ITR não pode implicar em redução do imposto arrecadado ou em renúncia fiscal. Se constatadas essas práticas, os gestores municipais podem ser responsabilizados por crime de responsabilidade fiscal.
Nesta perspectiva a pesquisa desenvolvida também pode ser apropriada pela RFB para fiscalização da arrecadação dos municípios que possuem acordos vigentes, de modo a coibir eventuais renúncias fiscais. E, para os municípios que não celebraram o convênio, compete a SRFB fiscalizar as declarações do ITR dos imóveis.
Finalmente, é possível afirmar a relevância da pesquisa efetuada em razão da efetividade no estudo de caso que apontou uma evasão tributária na ordem de 318%, e também por propiciar informações confiáveis aos gestores municipais sobre a viabilidade de firmarem convênio de descentralização para fiscalização e arrecadação do ITR.
CONCLUSÃO
A análise da literatura científica possibilitou compreender a preocupação com o baixo desempenho na arrecadação do ITR, comum aos gestores responsáveis pela arrecadação. Isso ocorre porque o ITR é um imposto que, se arrecadado com eficiência, seguindo os parâmetros regulamentados, representaria um papel importante não apenas para as finanças públicas, mas também para a geração de benefícios sociais, tendo em vista o combate a propriedades improdutivas, destinadas apenas à especulação imobiliária.
Nesse sentido, com o intuito de reverter essa situação, foram elaborados a Lei nº 11.250 e o Decreto nº 6.433, os quais regulamentam a transferência da fiscalização e cobrança do ITR da Secretaria da Receita Federal do Brasil, por meio da celebração de convênios, aos municípios. Desse modo, os entes municipais fariam jus a 100 % da arrecadação.
Sob essa perspectiva, os gestores municipais necessitam realizar uma análise financeira para embasar a tomada de decisão quanto ao convênio de descentralização da fiscalização do ITR, pois se por um lado incorporam a parcela de 50% destinada à União, quando esta era responsável pela arrecadação, por outro lado, passam a arcar com despesas com a compra de equipamentos, a contratação de recursos humanos, bem como o treinamento de pessoal. Logo, faz-se necessário conhecer o potencial de arrecadação tributária.
Diante dessa necessidade, como demonstrado neste estudo, surgem sérias dificuldades para a mensuração do montante total da evasão fiscal, pois os parâmetros para o cálculo do ITR são autodeclarados pelos contribuintes. Novamente, essa realidade expõe e ratifica a necessidade de formular metodologias capazes de determinar os parâmetros para a base de cálculo do ITR por meio de fontes fidedignas.
Sendo assim, neste trabalho, buscando preencher a lacuna percebida quanto à necessidade dos gestores municipais paranaenses a respeito da arrecadação potencial do ITR, a metodologia aqui desenvolvida, apoiada no processamento e cruzamento de informações de sete bases de dados distintas, mostrou-se efetiva ao apontar, com base no estudo de caso realizado no município de Paranapoema, que seria possível alavancar em três vezes a arrecadação obtida no exercício de 2018.
Sob esse viés, o valor referente a evasão fiscal, apurado com o uso da metodologia proposta corrobora com as demais publicações científicas que apontam para a necessidade de aperfeiçoamento no processo de fiscalização do ITR, especialmente nos municípios paranaenses de menor população. Esses dispõem de poucas oportunidades para incrementarem suas arrecadações, bem como de poucas ferramentas para o combate à manutenção de imóveis improdutivos e com fins especulativos.
Por fim, é possível apontar que, por meio dos resultados encontrados, esta pesquisa se apresenta como uma ferramenta de auxílio ao planejamento estratégico para a tomada de decisão por gestores municipais, quanto ao estabelecimento de convênio de descentralização da competência para fiscalizar e arrecadar o ITR. Ademais, nos municípios onde já existe convênio vigente, a metodologia aqui proposta pode ser empregada para determinar a arrecadação potencial, de modo, a aferir o processo de fiscalização da arrecadação desse tributo que se destinará integralmente aos cofres municipais, para que se destine à prestação de serviços de interesse da sociedade.
Contudo, apesar dos resultados obtidos, esta pesquisa também encontrou algumas limitações. Nesse sentido foi possível identificar, com relação as bases de dados consultadas, que na apuração do efetivo pecuário utilizou-se a média de animais por unidade de área constante dos laudos de fiscalização do INCRA realizados preteritamente ao ano de 2018, mas os municípios podem monitorar a evolução dos rebanhos por meio das fichas de vacinações e das guias para trânsito animal.
Além disso, as áreas de APP e ARL somente são isentas da incidência do ITR se tiverem sido declaradas no ADA. Como não foi possível acessar a base de dados do Ibama, responsável pelo ADA, para efeitos nesta pesquisa, considerou-se que todas as áreas com funções ambientais existentes no município de Paranapoema estivessem regularmente informadas ao Ibama.
Dessa forma, como sugestão para trabalhos futuros sugere-se a busca e incorporação de bases com informações declaradas no ADA, permitindo assim um refinamento na delimitação das áreas não tributáveis, em razão de possuírem funções ambientais. Com isso, será possível alcançar uma representatividade adequada ao estabelecimento de um modelo que responda os anseios dos responsáveis pela arrecadação do ITR, a fim de que ocorra de forma justa, conforme os princípios estabelecidos na legislação vigente.
REFERÊNCIAS
ANTUNES, T. G. O Imposto Territorial Rural (ITR) como Ferramenta da Gestão Tributária. Tecnologia e Ambiente, v. 24, p. 215-232, 2018.
ARAÚJO, A. L. de et al. Vulnerabilidade do sistema declaratório para tributação da propriedade rural. In: Simpósio Brasileiro de Ciências Geodésicas e Tecnologias da Geoinformação, 5., 2014, Recife. Anais…, Recife: CTG/UFPE, 2014. p. 96-102. Disponível em: https://www.ufpe.br/geodesia/images/simgeo/papers/119-565-1-PB.pdf. Acesso em: 09 fev. 2019.
BALBÉ, P. V. da S. Justiça tributária e capacidade contributiva: uma análise sob a ótica liberal e igualitária de John Raws. Rio de Janeiro: Lumen Juris, 2018.
BORBA, C. Direito tributário. 27 Ed. São Paulo: Método, 2015.
CAMARGOS, L. D. B. O Imposto Territorial Rural e a Função Social da Propriedade. Belo Horizonte: Del Rey, 2001.
CAMPOS, D. de. Imposto sobre a propriedade territorial rural - ITR. São Paulo: Atlas, 1993.
CASTELLANI, F. F. Direito tributário. São Paulo: Saraiva, 2009.
CHIMENTI, R. C. Direito tributário: com anotações sobre Direito Financeiro, Direito Orçamentário e Lei de Responsabilidade Fiscal.19. ed, São Paulo: Saraiva, 2017.
COSTA, R. H. Curso de direito tributário: Constituição e Código Tributário Nacional. 8. ed., São Paulo: Saraiva Educação, 2018
EMBRAPA. Empresa Brasileira de Pesquisa Agropecuária. Mapa de Solos do Estado do Paraná, 2008. Disponível em: https://www.infoteca.cnptia.embrapa.br/infoteca/handle/doc/ 339505. Acesso em 21 jan. 2019.
GIL, A. C. Como elaborar projetos de pesquisa. 5. ed. São Paulo: Atlas, 2010.
IBGE. Instituto Brasileiro de Geografia e Estatística. Malhas territoriais e malhas municipais 2015/UFs/PR. Instituto Brasileiro de Geografia e Estatística. Disponível em: tp://geoftp.ibge.gov.br/organizacao_do_territorio/malhas_territoriais/malhas_municiais/municipio_2015/UFs/PR. Acesso em 21 jan. 2019.
INCRA. Instituto Nacional de Colonização e Reforma Agrária. Relação total de imóveis rurais Brasil, 2012. Disponível em: http://www.incra.gov.br/index.php/estrutura-fundiaria/ regularizacaofundiaria/estatisticas–cadastrais/file/1250-relacao-total-de-imoveis-rurais-brasil-abril-2012. Acesso em: 28 jan. 2019.
IPARDES. Instituto Paranaense de Desenvolvimento Econômico e Social. Caderno estatístico no Município de Paranapoema. Disponível em: http://www.ipardes.gov.br/cadernos/MontaCadPdf1.php?Municipio=87680. Acesso em: 07 mar.2019.
LASKOS, A.; CAZELLA, A. A.; REBOLLAR, P. B. M. O sistema nacional de cadastro rural: história, limitações atuais e perspectivas para a conservação ambiental e segurança fundiária. Revista Desenvolvimento e Meio Ambiente, v. 36, p. 189 – 199, abr. 2016. Disponível em: https://revistas.ufpr.br/made/article/view/39124. Acesso em: 30 abr. 2019.
LEÃO, C. G.; FRIAS, L. As deficiências do Imposto Territorial Rural (ITR). Revista Debate Econômico, v. 4, n. 2, p. 96-115, 2017.
LENTI, F. E. B.; Silva, A. P. M. Repensando o imposto territorial rural para fins de adequação ambiental, 2014. Disponível em: http://www.en.ipea.gov.br/agencia/images/stories/PDFs/livros/livros/160812_livro_mudancas_codigo_florestal_brasileiro_cap10.pdf. Acesso em: 15 nov. 2018.
LEPSCH, I. F. Manual para levantamento utilitário do meio físico e classificação de terras no sistema de capacidade de uso. In: LEPSCH; I. F.; BELINAZZI JUNIOR, R.; BERTOLINI, D.; ESPÍNDOLA, C. R. 4ª aproximação. Campinas: SBCS. 1983. 175p.
LOPES FILHO, J. M. Imposto predial e territorial urbano (IPTU) e imposto territorial rural (ITR). São Paulo: Atlas, 2015
MELO, E. S. de. IPTU e ITR: teoria e prática. São Paulo: Dialética, 2015.
NANNI, A. S. et al.. Quantum Gis: guia do usuário versão 1.7.4, 2012. Disponível em: http://qgisbrasil.org. Acesso em: 30.fev.2019.
NOVAIS, R. Direito tributário facilitado. 3 Ed. São Paulo: Método, 2018.
OLIVEIRA, T. A. M. Imposto Territorial Rural: um estudo econômico sobre a descentralização da cobrança.2010. 135 f. Tese (Doutorado) – Curso de Pós-Graduação em Desenvolvimento Econômico, Instituto de Economia, Unicamp, Campinas, 2010.
PAULSEN, L. Curso de direito tributário completo. 8. Ed, São Paulo: Saraiva, 2017.
PAUSEN, L.; MELO, J. E. S. Impostos Federais, Estaduais e Municipais. 7. Ed. Porto Alegre: Livraria do Advogado Editora, 2012.
RECEITA FEDERAL. Arrecadação do ITR por Município - 2000 a 2016. Disponível em . Acesso em 10 mar. 2019.
REYDON, B. P.; OLIVEIRA, T. A. M. A evolução da descentralização fiscal do ITR e a gestão territorial integral dos municípios. In: Seminário de Desenvolvimento Econômico e Governança Fundiária, Anais…, 2015.
REYDON, B. P.;BUENO, A.P. S.;SIQUEIRA, G. P. Histórico e dinâmica dos diferentes cadastros de terras do Brasil. FAO/SEAD (2017). Governança de terras: da teoria à realidade brasileira, Brasília, pp. 127–159.
ROCHA, S, A. Curso de direito tributário. São Paulo: Quatier Latin, 2011.
SALGADO, M. G. et al. Considerações sobre o Cadastro Técnico Rural no Brasil: um enfoque histórico e geográfico. In: Encuentro de Geógrafos de América Latina, 8. La Habana: Egal, 2001.
SAVIAN, M.; MILHOMENS, A. VALESE, M. C.; CABRAL, P. G. Cadastro ambiental rural: experiências e potencialidades para a gestão agroambiental. In: SAMBUICHI, R. H. R.; SILVA, A. P. M. da; OLIVEIRA, M. A. C. de; SAVIAN, M. (org.). Políticas agroambientais e sustentabilidade: desafios, oportunidades e lições aprendidas. Brasília: Ipea, 2014.
SEAB/DERAL. Secretaria da Agricultura e do Abastecimento do Paraná. Departamento de Economia Rural. Pesquisa Anual de Preços de Terras Agrícolas, 2018. Disponível em: http://www.agricultura.pr.gov.br/modules/conteudo/conteudo.php?conteudo=30. Acesso em: 27 mar. 2019.
SILVA, D.; BARRETO, P. O potencial do Imposto Territorial Rural contra o desmatamento especulativo na Amazônia Belém-PA. Imazon, Belém, 2014. Disponível em: http://imazon.org.br/publicacoes/o-poten-cial-do-imposto-teritorial-rural-contra-o- desmatamento-especulativo-na-amazonia/. Acesso em: 08 nov. 2018.
SILVA, J. A. da. Curso de Direito Constitucional Positivo. São Paulo: Malheiros Editores. 2014.
SOUZA, M. R. Imóvel rural, função social e produtividade. Revista da Faculdade de Direito UFPR, v. 43, n. 0, 2005. ISSN 2236-7284 (eletrônico). Disponível em: https://revistas.ufpr.br/direito/article/view/7028. Acesso em: 30 abr. 2019. http://dx.doi.org/10.5380/rfdufpr.v43i0.7028
TAYER NETO, P. F.; GONÇALVES NETO, J. da C. Função Social da Propriedade Rural: uma regra constitucional. Revista da Faculdade de Direito UFPR, v. 57, n. 0, 2013. ISSN 2236-7284 (eletrônico). Disponível em: https://revistas.ufpr.br/direito/article/view/34563/0. Acesso em: 30 abr. 2019. http://dx.doi.org/10.5380/rfdufpr.v57i0.34563