Artículos

Recepción: 03 Octubre 2022
Aprobación: 01 Diciembre 2022
DOI: https://doi.org/10.34096/oidopensante.v11n1.10907
Resumen: En un contexto de preocupación creciente frente al tráfico de información privada en las redes, la manipulación del individuo y la vulneración de la libertad de decisión de las personas, esta investigación centra su foco de atención en los posibles mecanismos de homogeneización presentes en las músicas de consumo masivo destinadas al público juvenil y adolescente. Para ello, se plantea un estudio descriptivo fenomenológico, a través de una serie de entrevistas, donde se recurre al testimonio de productores discográficos especializados en dichas músicas. Los resultados muestran la existencia de ciertas prácticas de producción musical, estrictamente pautadas y al servicio de la industria discográfica, que ejercen una marcada influencia sobre la percepción, la asimilación y el consumo de las músicas de masas. De este modo, se describen técnicas de grabación y posproducción sonora con capacidad expresiva, que pueden regular las emociones de los oyentes y reforzar imaginarios, ideologías y actitudes a través de la música grabada. También, se comprende el modo en el cual el uso de dichos patrones de manipulación sonora incide directamente sobre las preferencias musicales de los oyentes y contribuye a una deriva preocupante hacia la homogeneización cultural entre los jóvenes de nuestra sociedad.
Palabras clave: homogeneización, producción musical, industria discográfica, consumo musical juvenil, música popular urbana.
Resumo: Num contexto de crescente preocupação com o tráfico de informação privada nas redes, a manipulação do indivíduo e a violação da liberdade de decisão das pessoas, esta pesquisa centra a sua atenção nos possíveis mecanismos de homogeneização presentes na música de massa consumo direcionado ao público jovem e adolescente. Para isso, propõe-se um estudo fenomenológico descritivo, por meio de uma série de entrevistas, em que se utiliza o depoimento de produtores fonográficos especializados na referida música. Os resultados mostram a existência de certas práticas de produção musical, estritamente regulamentadas e a serviço da indústria fonográfica, que exercem uma influência marcante na percepção, na assimilação e no consumo da música pelas massas. Dessa forma, são descritas técnicas de gravação e pós-produção sonora com capacidade expressiva, que podem regular as emoções dos ouvintes e reforçar imaginários, ideologias e atitudes através da música gravada. Além disso, compreende-se a forma como o uso desses padrões de manipulação sonora afeta diretamente as preferências musicais dos ouvintes e contribui para uma preocupante tendência à homogeneização cultural entre os jovens de nossa sociedade.
Palavras-chave: homogeneização, produção musical, indústria fonográfica, consumo musical juvenil, música popular urbana.
Abstract: In a context of growing concern regarding the trafficking of private information on the networks, the manipulation of the individual, and the violation of people’s freedom of decision, this research focuses its attention on the possible homogenization mechanisms present in the music of mass consumption aimed at the youth and adolescent public. For that purpose, a phenomenological descriptive study is proposed, through a series of interviews, where the testimony of record producers specialized in said music is used. The results show the existence of certain musical production practices, strictly regulated and at the service of the record industry, which exert a marked influence on the perception, assimilation and consumption of mass music. In this way, techniques for recording and for sound post-production with expressive capacity are described, which can regulate the emotions of the listeners and reinforce imageries, ideologies and attitudes through recorded music. Also, the way is understood in which the use of these patterns of sound manipulation directly affects the musical preferences of the listeners and contributes to a worrying drift towards cultural homogenization among young people in our society.
Keywords: Homogenization, music production, record industry, youth music consumption, popular music.
Introducción
Cada vez es más habitual oír anécdotas acerca de las extrañas coincidencias que se dan entre el contenido de las redes sociales y aquello que nos sucede en la “vida real”; anuncios que aparecen de manera sospechosamente oportuna, mensajes ideológicos totalmente afines a nuestro posicionamiento, contenidos relacionados con experiencias vividas fuera de la red... Los algoritmos destinados a procesar información a través de Internet son un tema de estudio a la orden del día. Una de las principales preocupaciones que suscitan es su capacidad para moldear a los usuarios, a nosotros, lo cual plantearía un peligro para la libertad de las personas; no en vano, Cathy O’Neil (2018) se refiere a ello como Armas de destrucción matemática.
La experiencia musical no escapa a dichas polémicas sobre la manipulación de los gustos o preferencias de consumo. Pero la libertad de cada uno a la hora de escoger sus músicas favoritas viene siendo comprometida ya desde mucho antes de la aparición de los algoritmos recién mencionados. La mercantilización de los productos culturales, el poder del sonido, las preferencias musicales en los jóvenes y la producción musical como industria al servicio de las músicas de masas toman, a nuestro entender, especial relevancia para adentrarnos en las influencias ocultas sobre el consumo musical juvenil. A continuación, profundizaremos sobre algunas cuestiones que ayudarán a entender el valor de la música en ese complot sonoro en el que estamos inmersos y que gobierna la industria musical.
La mercantilización de la cultura
Con la irrupción y el auge de los medios de comunicación de masas, a finales del siglo XIX y principios del XX, y en un contexto de profundo cambio social en el mundo Occidental, pronto se alzaron voces críticas culpabilizando a los medios del aparente caos social y cultural que se estaba produciendo. La industrialización y urbanización de la sociedad estaba forjando un nuevo modelo de vida masificado, deshumanizado, estandarizado, mecanizado, al servicio de las élites económicas y políticas.
Los medios de comunicación se percibían como agentes de socialización nocivos, con poder para manipular el pensamiento y la conducta de los individuos, causando efectos perjudiciales en ellos y en la sociedad. Entre dichos efectos se pensaba en el poder de los medios para subvertir normas y valores sociales, aislar a los individuos, facilitar la instauración de regímenes totalitarios y denigrar la cultura.
Adorno y Horkheimer (1972), miembros de la Escuela de Frankfurt, criticaron a los medios de comunicación de masas por ser industrias culturales que convierten la “alta” cultura en un tipo de cultura popular, atractiva a la masa, que genera beneficios económicos y reproduce ampliamente los valores del capitalismo. Para estos autores la cultura masificada ofrece una idea engañosa de libertad de elección, ya que en realidad solo permite consumir un mismo tipo de producto cultural.
El grupo de productores y compositores musicales conocido como Tin Pan Alley, es un buen ejemplo de cómo se organizó en concreto la industria musical a finales del siglo XIX y principios del XX. Dichos profesionales de la música recuperaban melodías de la música folk y las transformaban en canciones cortas, atractivas, que pudieran venderse fácilmente a una audiencia masiva, que no tenía ni tiempo ni preparación musical para apreciar formas musicales complejas (Tunstall, 1977). Se mantenía una producción y distribución con costes bajos, donde los trabajadores eran mal pagados.
Aunque estas ideas críticas sobre la influencia de los medios se han cuestionado durante décadas por no estar justificadas científicamente, lo cierto es que no dejan de aparecer cada vez que una nueva tecnología de la comunicación irrumpe en la sociedad. Según la teoría de la mercantilización de la cultura (Gunster, 2004), las industrias mediáticas se organizan para crear mercancías culturales que sean universalmente atractivas a costa de destruir la cultura local. Las élites han creado formas de cultura de masas que producen representaciones incorrectas de la realidad y hacen que actuemos incluso en contra de nuestros propios intereses. De este modo, la élite consigue subvertir la cultura local, obtener beneficios económicos y perpetuar el orden social establecido. Así se explicaría, por ejemplo, que el rap pasara de ser una forma musical urbana a un producto que genera beneficios millonarios (Hinz, 2018).
La consecuencia principal de la mercantilización de la cultura es su homogeneización (Llopis Goig, 2014). Al homogeneizarla, se pierde diversidad cultural. Para llegar a un gran público la industria usa mecanismos de atracción, priorizando la comercialización por encima de las consecuencias que pueda ocasionar el consumo mediático. Además, se rechaza la innovación para salvaguardar prácticas rutinarias de producción que resultan beneficiosas. Todo ello ha llevado a un incremento de contenidos centrados sobre todo en el entretenimiento.
La aparición de Internet y de los medios sociales parecía suponer un revulsivo contra esta dinámica mercantilizadora de la cultura. El control sobre la producción del contenido y su distribución pasa a estar en manos de unos usuarios activos, y no de las grandes corporaciones mediáticas. Los usuarios tienen libertad de crear y compartir contenidos culturales. Sin embargo, hay razones que apuntan a una visión menos optimista. Webster (2017), por ejemplo, dice que los nuevos medios operan en lo que llama “el mercado de la atención”. En este mercado, la libertad para producir, crear y distribuir está igualmente comprometida por los intereses de las grandes compañías. Plataformas como Facebook, Google o Twitter venden nuestros datos a los publicistas, usan estrategias para crear adicciones de consumo1 y crean algoritmos que filtran el contenido que usamos. El objetivo sigue siendo hacer de la cultura una mercancía.
En el caso de niños y jóvenes la preocupación por los posibles efectos dañinos de la comercialización cultural es aún mayor. Los medios estructuran su desarrollo cognitivo, social y cultural desde edades muy tempranas. Algunos autores afirman, por ejemplo, que los medios les han robado la infancia y la juventud (Postman, 1994), y que los han convertido en adultos antes de tiempo, incentivándoles al consumo (Linn, 2004). Otros enfatizan que se ha devaluado la educación al alejarnos de los ideales de crear ciudadanos críticos (Giroux, 2011).
La música y el poder
La música tiene poder y por ese motivo, quienes están en el poder usan la música para sus fines. Tanto el poder civil o militar, como el poder religioso saben de la fuerza que confiere en sus ritos y actos comunicativos, el valor del sonido. Valor fundamentalmente emocional, como atestiguan tantos eventos a lo largo del mundo y de la historia (Randall, 2018). Desde Platón hasta Trump, todos los líderes han tomado la música como algo serio, a tener en cuenta en sus puestas en escena, en la educación de sus jóvenes o en el entretenimiento de sus ciudadanos. Cada música evoca y transmuta determinadas emociones (Juslin y Laukka, 2004) y eso confiere un gran poder de sugestión e influencia sobre cada colectivo específico. Empezando por los propios himnos y su representación simbólica (Abril, 2007) y terminando por las danzas típicas de cada pueblo, que simbolizan los valores, ideales y la construcción social de un contexto particular (Merriam, 1964). En las prácticas musicales propias de nuestra cultura contemporánea no sólo quedan reflejados símbolos y valores, sino también pautas de estratificación social, características tecnológicas de nuestro tiempo y la creciente influencia de los medios de producción (Hormigos, 2010).
Hoy en día, se ha encontrado en la tecnología la posibilidad de ejercer sutil y discretamente cierto control en la población mediante la homogeneización sonora, que van más allá de los simples gustos de una época o momento. Tiene que ver con el hecho de condicionar lenta y paulatinamente la creación musical del presente mediante prácticas de consumo masivo, al alcance de todos, que establecen prioridades en determinados parámetros sonoros que condicionan poco a poco la estética del futuro: voces, ritmos, tempos, timbres, formas, géneros y estilos. La pretendida “libertad artística” de los compositores y creadores cada vez está más condicionada a lo que el público esté dispuesto a aceptar y adoptar en su vida, y eso dependerá, en buena parte, de la música que ya le acompaña diariamente. Que, a su vez, depende de decisiones que toman solo unos pocos (Faure-Carvallo, Gustems-Carnicer y Navarro, 2020).
Juventud y consumo musical
Esa tecnología y condicionamiento a que acabamos de referirnos, además, envuelve el día a día de las personas. Vivimos en una sociedad mediatizada en la que la tecnología digital se ha convertido en el denominado “quinto poder” (Minor, Saw, Frank, Schneider y Torphy, 2019). Este está relacionado con las redes de influencia y la manera en que los individuos participan en el espacio virtual; es decir, las relaciones que se establecen con la tecnología y las redes sociales como elementos vehiculares. En el ámbito que aquí se está trabajando, este “quinto poder” tiene un peso transcendental, ya que las redes que se crean y, en especial, la influencia que tienen, son clave para entender la comunicación entre los jóvenes de hoy en día (Duffet, 2017). Así pues, para conocer qué músicas escuchan los adolescentes y por qué las escuchan, hay que conocer sus redes comunicacionales, es decir, sus redes sociales.
Dichas redes sociales están compuestas por sus amistades, más o menos cercanas, pero entre esas personas también se establecen pautas y procesos concretos de comunicación; algoritmos que formarán parte de los procesos de comunicación entre individuos y en los que intervienen sus búsquedas en Internet, las de sus conocidos, las preferencias a la hora de vestir, conocer, visualizar y un largo etcétera en formato de cookies que retroalimentan la visión que cada adolescente tiene del mundo (Zarouali, Ponnet, Walrave y Poels, 2017). Es decir, si bien no hace tantos años que un joven estaba influenciado por la música que escuchaban sus familiares e iguales cercanos, hoy en día el círculo es inmensamente mayor. Ahora esta influencia está ejercida por un ambiente próximo, así como por uno mucho más amplio: Internet, donde, por ejemplo, la manera en que un artista se convierte en trending topic sigue un procedimiento mixto que mezcla las formas tradicionales de distribución y escucha y las nuevas formas de puesta en escena de la música.
Si bien esto podría significar una ampliación de miras y un descubrimiento de músicas que antes no estaban al alcance de los usuarios, la realidad es diametralmente opuesta. Aunque ha crecido exponencialmente la forma de escuchar música, entrando en juego la preponderancia de los aspectos visuales (Field, 2020), y a pesar de que cada vez son más los artistas a los que podemos acceder, la realidad es que se ha reducido el catálogo en la variedad estilística de dichas músicas (Schedl, Zamani, Chen, Deldjoo y Elahi, 2018). Es decir, los adolescentes tienen mayor acceso a diferentes artistas, pero menos originalidad en la música que consumen.
Producción musical y adolescencia
De esta forma, para comprender la compleja realidad musical de la juventud de hoy en día, empezaremos por conocer sus preferencias musicales. Es ampliamente sabido que las músicas populares-urbanas son aquellas que más consumen los adolescentes (Herrera, Cremades y Lorenzo, 2010), pero esta macro-categoría musical incluye una cantidad de características demasiado extensa y diversa para poder ser analizada rigurosamente sin, previamente, centrarse en aspectos concretos y comunes a sus distintas manifestaciones. Para ello, esta investigación recurre al trabajo de Pouivet (2010), donde se propone una tipología musical compuesta exclusivamente por músicas constituidas como grabaciones y destinadas al consumo masivo, características que también coinciden con las preferencias musicales de la juventud en la actualidad (Faure-Carvallo, Calderón-Garrido y Gustems-Carnicer, 2020).
Efectivamente, las canciones más consumidas por los jóvenes se distinguen por haber sido creadas mediante técnicas y tecnologías propias de la grabación musical. Pero, en este caso, la grabación debe entenderse como una actividad creativa que va más allá de la captura y fijación de interpretaciones musicales; se trata de la construcción de artefactos sonoros originales que, posteriormente, serán duplicados y distribuidos de manera masiva a través del mercado discográfico (Juan de Dios Cuartas, 2016). Dicho proceso creativo/comercial se conoce comúnmente como “producción musical” e implica una serie de procedimientos especializados que buscan adecuar las propuestas artísticas a las exigencias de la industria discográfica (Negus, 2005).
En un inicio se pretendió capturar interpretaciones musicales en forma de discos, pero terminó por convertirse en la materia prima que los músicos usarían para consolidar las diferentes manifestaciones musicales (Danielsen, 2017), abandonando la idea del “directo” como eje vertebrador del mundo musical para introducir la “conciencia de grabación” (Bennett, 1980). Esta conciencia se convertiría en la realidad social de la música popular de la que estamos hablando (Middleton, 1990). Quedaba atrás la “edad de la representación”, que daría paso a la “edad de la repetición” (Attali, 1977), una situación peculiar que acarreaba en sí un peligro: el artista ya no era libre de versionar su obra, sino que el público quería volver a repetir la misma experiencia sonora idéntica una y otra vez. El playback sería el nuevo protagonista de los escenarios, videoclips, retransmisiones y conciertos de grandes dimensiones.
Este distanciamiento gradual de la música en vivo y la música grabada (Schafer, 2013), otorgó un gran protagonismo a una figura que trabajaba en la sombra pero que tomó las riendas de la creación artística: el productor musical, aquel que “reconstruye lo que quiera que ocurriese en el estudio y lo hace encajar con el concepto de alguien de cómo debería sonar” (Ash, citado por Milner, 2016, p. 104). El trabajo “en estudio” sería una de las posibilidades que inspirarían a multitud de grupos a partir de los años 60, como el caso de The Beatles (Martin y Hornsby, 1994). A partir de ese momento, los avances tecnológicos también contribuirían a la creación de nuevas modas sonoras (Ribowsky, 2000; Cleveland, 2001; Rotondi, 2011; Milner, 2016). Sin las mesas de mezclas y los procesadores ya no sería posible la evolución del rock y el pop.
Esta tendencia contribuyó a consolidar las macro-producciones y las discográficas dejaron de apostar por géneros menores, como el punk, que no pudiesen rentabilizar grabaciones de ese calibre. En reacción a esta exclusión, se fue desarrollando una infraestructura de música independiente que engendraría una estética sonora distinta, experimentando con dispositivos portátiles de grabación (home studios), al alcance de muchos (Harper, 2014).
Otro condicionante en la estética sonora de finales del siglo XX fue la aparición de los dispositivos móviles, que obligó a adaptar las grabaciones para ser reproducidas en entornos ruidosos, por lo que la compresión (tan utilizada en la “guerra del volumen”) se convirtió en una herramienta indispensable (Katz, 2002; Devine, 2013; Deruty y Tardieu, 2014). Este dominio de lo digital, facilitó la incorporación de nuevas estéticas y recursos sonoros como la robotización de las voces (mediante procesadores como el Auto-Tune) que, actualmente, se emplea en la mayor parte de las producciones de música destinadas a jóvenes y adolescentes (Danielsen, 2017).
Toda esta tecnología al servicio de la producción musical nos cuestiona sobre la libertad creativa y artística en un mundo sonoro regido por parámetros que se deciden al margen del consumidor y que determinan sus posibilidades estéticas y las tendencias artísticas imperantes en pro de una homogeneización sonora dominante. En este contexto, los productores musicales, siguiendo las directrices de las empresas para las que trabajan, imponen en las músicas de masas ciertas características que determinarán las preferencias musicales de los jóvenes; todo ello mediante técnicas de manipulación cognitiva, que influyen en la percepción del público, las cuales también forman parte del proceso creativo alrededor de la producción musical como disciplina artística (Zagorski-Thomas, 2014). Efectivamente, cabe destacar que las funciones del productor en el estudio de grabación van más allá de una simple mirada mercantilista y se pueden identificar con el arte de la grabación y la producción musical (Burgess, 2013).
Por todo ello, el objetivo de este trabajo es indagar en profundidad, a través de entrevistas a productores musicales, sobre los límites e intenciones homogeneizadoras de su trabajo, para confirmar o refutar los datos expuestos anteriormente y determinar en qué medida la producción musical puede influir sobre la experiencia musical de los consumidores, generando cierta manipulación sobre sus hábitos, preferencias y modos de escucha.
Metodología
Esta investigación sigue una metodología cualitativa, de carácter interpretativo. Para ello, se ha adoptado un método descriptivo fenomenológico, con el objetivo de recoger las experiencias de los participantes. Siguiendo un procedimiento inductivo, hemos enfatizado tanto los aspectos esenciales como los subjetivos, en los testimonios de sus protagonistas, y se ha expuesto aquello relevante y significativo en sus percepciones, emociones y actitudes (Massot, Dorio y Sabariego, 2004).
Se ha entrevistado una muestra de cinco productores musicales, agentes clave en la industria discográfica. La selección de los participantes se ha realizado por muestreo no probabilístico deliberado (Martínez, 2007), siguiendo los siguientes criterios: estar actualmente activo, trabajando en músicas de consumo masivo, y haber trabajado para alguna discográfica major.2 Todos ellos han participado voluntariamente, firmando un consentimiento informado. Del mismo modo, se han utilizado códigos de identificación para preservar su anonimato y confidencialidad de los resultados (Universidad de Barcelona, 2010).
Para recoger sus testimonios, se ha usado la técnica de la entrevista semiestructurada, siguiendo un guion preestablecido, secuenciado y dirigido (Ruiz Bueno, 2014). Para diseñarla, se ha partido de un análisis documental previo sobre producción musical, contrastando dicha información por profesorado de la Universidad de Barcelona y de la ESMUC.3 Se han redactado los ítems atendiendo a su claridad, simplicidad y relevancia, y han sido organizados en dimensiones, categorías y subcategorías según los objetivos de la investigación. Para la validación de la entrevista, siguiendo las premisas de Porta y Ferrández (2009), se ha construido una versión que ha sido evaluada por seis profesores de XXX (Anonimizado para asegurar una revisión ciega). A partir de su valoración y la realización de una prueba piloto con un productor, se ha elaborado la versión definitiva de la entrevista,4 con 30 preguntas.
A lo largo de las entrevistas, se ha adoptado un rol no participante y una técnica no directiva para mantener un clima de confianza (Massot, Dorio y Sabariego, 2004). Esto ha permitido obtener información válida y fiable (Martínez, 2007) evitando ser contaminada por las aportaciones del investigador (Ruiz Bueno, 2014). Los datos han sido recogidos de manera planificada, sistemática, intencionada, objetiva y registrada, de modo que la información sea verificable y científicamente objetiva (Martínez, 2007). El procedimiento seguido ha implicado la grabación en audio de las entrevistas y su transcripción.
Al tratarse de preguntas de respuesta abierta, el análisis cualitativo de los datos se ha llevado a cabo siguiendo una metodología en cinco pasos, similar a la empleada por el software ATLAS.TI:
2. Determinar los conceptos clave, asociados a citas seleccionadas entre todas las respuestas.
3. Agrupación de los conceptos clave en dimensiones, categorías y subcategorías.
4. Elaboración de un mapa conceptual para relacionar los conceptos clave emergentes, las dimensiones y las subcategorías.
5. Análisis de los resultados.
A continuación, se resumen las aportaciones de los productores entrevistados. Concretamente, se exponen las informaciones en las que coinciden todos ellos.
Resultados
En primer lugar y de acuerdo con lo expuesto en la introducción, los entrevistados reivindican la producción musical como un proceso creativo capaz de transmitir mensajes de diferente tipo, como actitudes o emociones. Concretamente, los productores explican que su trabajo consiste en “utilizar el proceso de grabación y todas las herramientas de un estudio de grabación, para arreglar, transformar, modificar y reestructurar las composiciones” (entrevistado E, pregunta 2). Es decir, mediante la producción musical, se conseguiría “traducir la idea artística en sonido” (A, pregunta 2) y crear una “obra de arte independiente” (D, pregunta 22), diferente de la composición a partir de la que se habrá construido el fonograma. Durante este proceso, las manipulaciones sonoras propias de la profesión adquieren una capacidad simbólica que consigue, entre otros efectos, “afectar mucho en la percepción de la emoción” (C, preguntas 9 y 11).
Remitiéndonos a Arnheim (2005), este poder evocador reposa sobre “códigos de percepción”, elementos abstractos –como los sonidos–, que han adquirido significados simbólicos concretos mediante su aplicación reiterada en las artes y los medios de comunicación. Así lo ratifica el informante E, según quien “hemos asimilado, en la cultura actual, muchos recursos sónicos” (E, pregunta 9) capaces de incidir en nuestra percepción de manera subliminal. Por ejemplo, el informante D explica cómo, al imitar las técnicas de grabación de una década musical determinada, “la mismísima captura ya puede crear una emoción en el oyente” (D, pregunta 9), porque despierta el recuerdo de una canción cuya sonoridad le remite a una época pasada.
Otro caso más sutil sería la capacidad simbólica del procesado de sonido. Aquí, la producción actúa como “potenciador de la emoción” (B, pregunta 9). Por ejemplo, según el informante C, “saber trabajar las texturas sonoras es clave para las emociones” (C, pregunta 20), ya que el contenido emotivo de una melodía o un texto pueden remarcarse mediante su procesamiento sonoro y, de este modo, conseguir un impacto más fuerte en sus oyentes. Dicha capacidad simbólica también puede aplicarse a la dimensión actitudinal de una canción, lo cual resulta clave para conseguir que una grabación conecte con una audiencia concreta. El siguiente testimonio del informante D ejemplifica cómo la producción permite establecer una actitud cómplice con el oyente:
Durante muchísimos años […] la gente que hacía hip hop trabajaba con unos sistemas de grabación precarios […]. Un sonido poco lustroso es porque intentas decir “yo soy un tío de la calle, tengo mi crew, no somos refinados… Entonces, ese sonido poco lustroso se convierte en una especie de código que comparte toda la gente vinculada a ese género (D, pregunta 9).
A nivel de producción esto implica que, si se quiere conectar con el público del hip-hop, hay que recurrir a técnicas de producción que estén acorde con la estética que les identifica. Para ello, se buscará potenciar, mediante el sonido, la actitud que el artista quiere transmitir a su público. Siguiendo con el rap, el informante C aporta un ejemplo de cómo subrayar la actitud de una voz, con el procesado de sonido:
En el caso del rap es muy crítica la actitud. El hecho de que la voz tenga ese impacto, esa agresividad, pasa sobretodo por el manejo de las consonantes, […] tienes que enfatizar mucho las consonantes. Para lograr eso, necesito unas herramientas, un tipo de micrófono, pero sobretodo necesito un tipo de compresión muy determinada con un ajuste muy concreto que te levanta las consonantes y enfatiza el carácter agresivo de esa actitud (C, pregunta 19).
A lo largo de las entrevistas, los participantes han aportado numerosos ejemplos de recursos de producción, técnicos y procedimentales, para la evocación y regulación de emociones y actitudes en las músicas de masas. Y el objetivo de su labor siempre se mantiene: “hacer de puente entre el artista y el oyente” (A, pregunta 8). Para los entrevistados, “el productor musical es quien da las garantías para que una cosa guste” (C, pregunta 5), siempre “dentro de unos cauces industriales y comerciales” (E, pregunta 5) y con el objetivo de “atacar a este target, a esta edad” (A, pregunta 28). Por lo tanto, su función es la de “proyectar el producto para que llegue a más gente, que tenga un cierto valor comercial y artístico” (E, pregunta 8). Para ello, es indispensable que se ciñan estrictamente a las modas y tendencias sonoras de cada momento. En palabras del informante C “es crucial que cada detalle de lo que hago en el estudio encaje de forma milimétrica con la tendencia” (C, pregunta 16).
Todo ello, en el marco de las músicas de consumo masivo, establece una relación de subordinación directa del productor hacia la industria discográfica. Dicha relación es, de hecho, de tipo profesional e implica acuerdos legales que comprometen a los productores musicales a exigencias técnicas, comerciales y artísticas, como las cláusulas de los contratos de producción por los que se comprometen a:
Entregar a la compañía X el máster, mezclas, mastering y edición digital del álbum, totalmente terminado, a la compañía de discos, a su entera satisfacción comercial, artística y técnica antes del día tal (E, pregunta 30).
Por lo tanto, las músicas de consumo masivo se constituyen como productos, con una alta capacidad simbólica, que atienden a las exigencias de la industria discográfica. Este hecho conlleva, según los entrevistados, la necesidad de establecer patrones fijos de producción musical que garanticen y permitan a la audiencia, reconocerlos como distintivos de cada estilo musical. En palabras del informante E: “Tienes que dar las dosis adecuadas de los sonidos ya establecidos, los que ellos ya conocen y les van a dirigir a un tipo de estilo” (E, pregunta 15). El informante C lo expresa con las siguientes palabras:
La gente tiene una tremenda predisposición a que las cosas sean de una forma muy concreta […]. Eso está pautadísimo. Si no lo respetas, la gente no se emociona, no entienden la canción (C, pregunta 6).
A este hecho hay que añadirle el cambio en los hábitos de escucha derivado de las nuevas tecnologías de difusión musical. Según el entrevistado D, “la inmediatez, la posibilidad de escuchar millones de canciones, produce impaciencia” (D, pregunta 20), lo cual ha reducido el tiempo dedicado a la escucha de cada canción:
Si quieres llegar a esa gente, […] no tiene tiempo, escucha una canción y escucha 10 segundos, 20 segundos, no escuchan una canción. Entonces, si algo que ya han adquirido, un sonido que ya han adquirido, un tipo de arreglo o un tipo de canción, de género, han adquirido ya un tipo de sonido, tú de repente no les puedes cambiar ese tipo de sonido. Ni poner otra cosa distinta porque les vas a hacer pensar, y no tienen tiempo para pensar […] Esto está convirtiendo a la sociedad en una sociedad que no quiere aprender, conocer o profundizar en cosas nuevas (E, pregunta 15).
Como se ha mencionado anteriormente, estos patrones sonoros vienen marcados por las tendencias de cada momento y estilo. De nuevo según el informante C: “Cada colectivo obedece a un patrón de tendencias […] Es seguir el guion. Para que tú encajes en esta tendencia, necesitas estas técnicas. No te puedes apartar ni un pelillo ni del BPM, ni de ese sonido de bombo, ni de ese tiempo de side chain…” (C, pregunta 23).
Los entrevistados hablan de una dinámica de homogeneización en las músicas de consumo masivo, que cada vez se acentúa más. Incluso, en el contexto cultural actual, dónde Internet ha derribado los límites de la industria discográfica, apuntan a que la diversidad de antaño parece estar perdiéndose progresivamente en favor de una globalización de las tendencias sonoras y musicales, segmentadas principalmente por franjas de edad, más que por sectores socio-económicos. Como dice el informante C: “hoy en día tienen más puntos en común un joven de Latinoamérica, de Estados Unidos y de Europa, que no un joven y un mayor de Europa […] son generacionales, no son de sectores económicos o de procedencias” (C, pregunta 21). En la misma línea de pensamiento, el informante D añade:
A partir de los 2010 en adelante, con Internet y la democratización de los procesos de producción, ese lugar común y ese punto donde se comparten esos artistas, ha saltado por los aires […] Ya no hablamos de “tribus urbanas” en cierta forma, como se hablaba antes (D, pregunta 20).
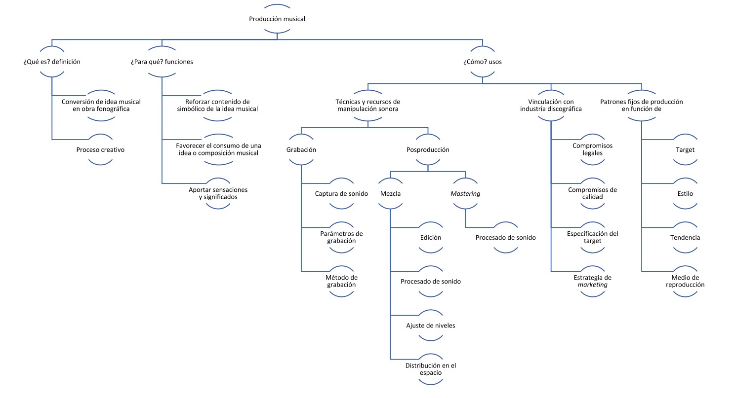
Recapitulando, los entrevistados presentan un panorama en el que las músicas de consumo masivo son constituidas como grabaciones. En este contexto, los productores musicales hacen uso de técnicas y procedimientos especializados, con capacidad simbólica, que les permiten evocar y regular las emociones y actitudes que un artista quiera transmitir con sus canciones. Aún así, su trabajo se realiza siguiendo las exigencias estrictas de la industria discográfica, hecho que los lleva a recurrir a modelos sonoros fijos, con el fin de adaptarse a las tendencias de moda de cada momento y poder ofrecer garantías de éxito comercial. Esta pautada metodología de trabajo deberá explicitarse aún más, debido a la transformación de los hábitos de consumo musical de los últimos años, donde el aumento exponencial del acceso a las músicas se ha visto acompañado de una reducción del tiempo de escucha dedicado a cada canción. En consecuencia, terminan por observar una deriva creciente hacia la homogeneización sonora de las músicas de consumo masivo, clasificadas por edades, lo que representa en sí mismo el peligro potencial de perder riqueza y variedad cultural y la posibilidad de ser manipulados mediante sofisticadas técnicas de persuasión sonora (ver Figura 1).

Mapa conceptual con la definición, los usos y las funciones de la producción musical, según los entrevistados.
Conclusiones
Desde la invención de la grabación de sonido, en los albores del siglo pasado, hasta la democratización de la distribución musical, en plena era digital, las tecnologías del sonido han transformado tanto el hecho como la experiencia musical. Actualmente, una infinidad de canciones está a disposición de cualquiera que tenga a mano tecnología del día a día; mientras esté publicada digitalmente, existe la posibilidad de escuchar cualquier música, dónde sea y cuando sea (Perona, Barbeito y Fajula, 2014).
Paradójicamente, las preferencias musicales de los jóvenes de hoy muestran una creciente tendencia hacia la homogeneización (Faure-Carvallo, Gustems-Carnicer y Navarro, 2020). Efectivamente, el aprendizaje informal de la música se relaciona directamente con las preferencias de consumo musical (Terrazas-Bañales, Lorenzo, y González-Moreno, 2013). En el caso de los jóvenes, los gustos se forjan, en su mayor parte, entre grupos de iguales y a través de la red, fuera del ámbito familiar o de la educación. En consecuencia, la industria discográfica puede ejercer, de manera directa y sin filtro, una considerable influencia sobre los consumidores (North y Hargreaves, 2007). Los resultados obtenidos en este trabajo muestran cómo los productores musicales, conscientes de todo ello, ayudan a crear una complicidad con el público mediante modelos sonoros estandarizados que representen ciertas actitudes vitales, encarnadas por los y las artistas y tendencias de cada momento. No hay que obviar que la homogeneización derivada de dichas prácticas, está a su vez asociada a los criterios de valor estéticos propios de una época, de tal forma que, en cada generación, compositores, editores de partituras y productores fonográficos también fueron “cómplices” de una industria y de una homogeneización anclada a su momento histórico.
Frente a la homogeneización que se ha presentado, para “combatir” esa alienación en la que cada sujeto deja de decidir por sí mismo y pasa a ser una mera marioneta movida por las decisiones de otros, ya sean empresas discográficas o de marketing musical y, a modo de revulsivo, únicamente cabe la formación del gusto estético, del criterio individual, de la apreciación de la música en sí misma. Para ello, convertir la música en un acto vivencial que complemente la mera contemplación, deviene una necesidad imperiosa. La participación en proyectos musicales, como bandas, corales, grupos de percusión o cualquier otro tipo de actividad musical permitirá a nuestros jóvenes y adolescentes, además del disfrute implícito, una formación musical que establezca los puentes hacia ese gusto estético al que se acaba de apelar. Asimismo, un acercamiento etnomusicológico de la educación musical ayudaría a aportar una mirada más amplia de las músicas, a partir del concepto presentado por Julio Mendívil, quien afirma que las diferentes manifestaciones musicales son el resultado de procesos históricos independientes; música seria, por lo tanto, todo aquello considerado como música por un grupo determinado de personas y no un concepto universal, normalizado y excluyente (Mendívil, 2016).
Por otra parte, la transformación del hecho musical a la que se ha aludido anteriormente, no solo ha afectado al consumo, sino que, gracias a la tecnología, la capacidad de crear música también se ha convertido en una facultad al alcance de muchos (Polo, 2020). Así, se reconocen como creativos a los diferentes procesos que se dan durante la elaboración de los fonogramas y se otorga su autoría a los distintos agentes que intervienen en su producción –véanse el productor, el Dj, el Beatmaker, etc.–; según Burgess, el arte de la producción musical puede considerarse “una extensión tecnológica de la composición y la orquestación” (Burgess, 2013, p.5). Pero en este escenario de co-creación, las dinámicas del mercado discográfico también ejercen una fuerte influencia que, en lugar de diversificar, tienden a homogeneizar la producción de las músicas de consumo masivo, incluso, hasta llegar a coartar la libertad creativa. De nuevo la educación musical, desde la perspectiva de una formación integral artística que abarque todas las músicas, ayudaría acercar la libertad creativa al estudiantado; por ejemplo, instruyendo en la capacidad de seguir los estándares mencionados y permitirse la libertad de crear, con base en estos, músicas que de alguna manera puedan impactar el consumo, más allá de las imposiciones de las grandes compañías.
La mercantilización de la cultura impone unos procesos de producción al servicio del beneficio económico. En esta investigación se ha indagado en los límites que estos procesos suponen para la creación y el consumo cultural. Las entrevistas realizadas a productores musicales revelan una intencionalidad clara de afectar a la audiencia para inducir al consumo, siguiendo la lógica industrial y comercial. La creación musical y cultural sigue, por tanto, unos parámetros mercantiles.
Aunque hoy día, se piense que los nuevos medios permiten superar estas limitaciones comerciales, lo cierto es que los resultados de este trabajo apuntan en la dirección contraria, mostrando una clara praxis creativa al servicio de la industria musical.
De aquí la necesidad de comprender la música como una actividad o una experiencia, más allá de cómo un simple objeto. Por lo tanto, la educación musical se plantea, hoy más que nunca, como una necesidad urgente, en la que las propuestas pedagógicas deberán atender las transformaciones musicales con rigor y cautela. Será necesario esforzarse por encontrar el equilibrio entre preservar tanto el patrimonio musical del pasado, como integrar respetuosamente su deriva presente y favorecer la construcción de un patrimonio futuro donde todas las facetas de nuestro entramado cultural tengan su espacio y gocen de reconocimiento.
Sobretodo en una sociedad profundamente mediatizada, donde cabe preguntarse por la capacidad de elección que tiene el individuo. Los medios se han convertido en la forma dominante de entendernos a nosotros mismos y a los demás. Las instituciones también están mediatizadas (Couldry y Hepp, 2017). Sabemos que las grandes compañías mediáticas usan métodos para recopilar datos sobre el uso y consumo de contenidos culturales, para así crear una mayor dependencia en el consumo. La producción cultural busca intencionadamente incidir en los hábitos de consumo, los gustos y las preferencias de los usuarios. En las entrevistas realizadas en este trabajo algunos productores explicitan esta intención cuando hablan de afectar la emoción del sujeto, de modo que se acreciente el consumo masivo y homogeneizado de contenidos musicales.
Crece, por tanto, la preocupación por la manipulación que el individuo está sufriendo dentro de esta estructura. Especialmente en jóvenes y niños que, desde edades muy tempranas, se han convertido en consumidores compulsivos de una cultura masiva que les resulta sumamente atractiva. Un complot sonoro hasta cierto punto involuntario e inconsciente que, a pesar de no ser un fenómeno exclusivo de nuestra época, sí ha tomado forma de manera exponencial en esta, de la mano de los avances tecnológicos, especialmente aquellos derivados de la programación algorítmica en redes sociales y servicios de streaming musical, donde se crean círculos de escucha basados en gustos individuales; un fenómeno que no sólo ocurre en el ámbito musical y cuyo estudio debería alcanzar el resto de aspectos de nuestra vida en sociedad.
Agradecimientos
Este trabajo es fruto parcial de la tesis doctoral de uno de sus autores. Estos manifiestan que no existe ningún tipo de conflicto de intereses.
Bibliografía
Abril, C. (2007). Functions of a National Anthem in Society and Education: A Sociocultural Perspective. Bulletin of the Council for research in Music Education 172, 1-19. doi: https://doi.org/10.1080/00031305.2019.1583913
Adorno, T. y Horkheimer, M. (1972). Dialectic of Enlightement. New York: Herder y Herder.
Arnheim, R. (2005). Arte y percepción visual: psicología del ojo creador. Madrid: Alianza.
Attali, J. (1977) Bruits. París: PUF.
Bennett, H. S. (1980). On Becoming a Rock Musician. Amherst: University of Massachusetts Press.
Burgess, R. J. (2013). The Art of Music Production: The Theory and Practice. Oxford: Oxford University Press.
Cleveland, B. (2001). Creative Music Production: Joe Meek’s Bold Techniques. Nashville: Artistpro.
Couldry, N. y Hepp, A. (2017). The Mediated Construction of Reality. Cambridge: Polity.
Danielsen, A. (2017). “Music, Media and Technological Creativity in the Digital Age. Nordic Research in Music Education 18, 9-22. Recuperado de http://hdl.handle.net/11250/2490532
Deruty, E. y Tardieu, D. (2014). About Dynamic Processing in Mainstream Music. Journal of the Audio Engineering Society, 62, 42-55. doi: http://dx.doi.org/10.17743/jaes.2014.0001
Devine, K. (2013). Imperfect Sound Forever: Loudness Wars, Listening Formations and the History of Sound Reproduction. Popular Music, 32(2), 159-176. doi: https://doi.org/10.1017/S0261143013000032
Duffett, R. G. (2017). Influence of Social Media Marketing Communications on Young Consumers’ Attitudes. Young Consumers 18(1), 19-39. doi: https://doi.org/10.1108/YC-07-2016-00622
Faure-Carvallo, A. (2019). Modelos sonoros y preferencias musicales en la adolescencia. Un estudio en el área urbana de Barcelona. (tesis de Ph.D.). Universitat de Barcelona, Barcelona, España. Recuperado de: http://hdl.handle.net/10803/669946
Faure-Carvallo, A., Calderón-Garrido, D. y Gustems-Carnicer, J. (2020). Modelos sonoros en la adolescencia: Preferencias musicales, identidades e industria discográfica. Revista Música Hodie, 20. doi: https://doi.org/10.5216/mh.v20.63134
Faure-Carvallo, A., Gustems-Carnicer, J. y Navarro, M. (2020). Producción musical y mercado discográfico: homogeneización entre adolescentes y reto para la educación. Revista Electrónica de LEEME, 45, 69-87. doi: https://doi.org/10.7203/LEEME.45.16625
Field, M. (2020). The Best Music Streaming Services: Apple Music, Spotify, YouTube Music and Amazon Music Compared. The Telegraph, 30(4). Recuperado de: https://www.telegraph.co.uk/technology/0/best-music-streaming-services-apple-music-spotify-amazon-music/
Giroux, H. A. (2011). How Disney Magic and the Corporate Media Shape Youth Identity in the Digital Age. Truthout, 21(8). Recuperado de https://truthout.org/articles/how-disney-magic-and-the-corporate-media-shape-youth-identity-in-the-digital-age/
Gunster, S. (2004). Capitalizing on Culture: Critical Theory for Cultural Studies. Toronto: University of Toronto Press.
Harper, A. (2014). Lo-Fi Aesthetics in Popular Music Discourse. (tesis de Ph.D.). Wadham College, University of Oxford, Oxford, Inglaterra.
Herrera, L., Cremades, R., y Lorenzo, O. (2010). Preferencias musicales de los estudiantes de Educación Secundaria Obligatoria: influencia de la educación formal e informal. Cultura y educación, 22(1), 37-51. doi: https://doi.org/10.1174/113564010790935222
Hinz, L. (2018). What does “Selling out” Mean in the Digital Age?. Hot New Hip Hop, 22(9). Recuperado de https://www.hotnewhiphop.com/what-does-selling-out-mean-in-the-digital-age-news.62471.html
Hormigos, J. (2010). La creación de identidades culturales a través del sonido. Comunicar XVII(34), 91-98. doi: https://doi.org/10.3916/C34-2010-02-09
Juan de Dios Cuartas, M. A. (2016). La producción musical como objeto de estudio musicológico: un acercamiento metodológico a su análisis. Cuadernos de etnomusicología, 8, 20-47. Recuperado de https://www.researchgate.net/publication/320259084_La_produccion_musical_como_objeto_de_estudio_musicologico_un_acercamiento_metodologico_a_su_analisis
Juslin, P. N. y Laukka, P. (2004). Expression, Perception, and Induction of Musical Emotions. Journal of new Music Research, 33(3), 217-238. doi: https://doi.org/10.1080/0929821042000317813
Katz, B. (2002). La masterización de audio. El arte y la ciencia. Andoain: Escuela de cine y vídeo.
Linn, S. (2004). Consuming Kids. New York: The New Press.
Llopis Goig, R. (2014). La cultura en la época del capitalismo cultural. Tendencias y controversias. Culturas. Revista de Gestión Cultural, 1(1), 46-60. doi: https://doi.org/10.4995/cs.2014.3180
Martin, G., y Hornsby, J. (1994). All You Need Is Ears: The inside personal story of the genius who created the Beatles. New York: Macmillan.
Martínez, R. A. (2007). La investigación en la práctica educativa: Guía metodológica de investigación para el diagnóstico y evaluación en los centros docentes. Madrid: Ministerio de Educación y Ciencia/ CIDE.
Massot, I., Dorio, I. y Sabariego, M. (2004). Estrategias de recogida y análisis de la información. En Metodología de la investigación educativa (pp. 329-366). Madrid: La Muralla.
Mendívil, J. (2016). En contra de la música: herramientas para pensar, comprender y vivir las músicas. Buenos Aires: Gourmet Musical.
Merriam, A. (1964). The Anthropology of Music. Chicago: Northwestern University Press.
Middleton, R. (1990). Studying Popular Music. Philadelphia: Open University Press.
Milner, G. (2016). El Sonido y la Perfección, una historia de la música grabada. Madrid: Lovemonk/ Léeme Libros.
Minor, E. C., Saw, G. K., Frank, K. A., Schneider, B. y Torphy, K. (2019). External Contextual Factors and Teacher Turnover: The Case of Michigan High Schools. Teachers College Record, 121(11), 1-30. Recuperado de https://eric.ed.gov/?id=EJ1261809
Negus, K. (2005). Los géneros musicales y la cultura de las multinacionales. Barcelona: Paidós.
North, A. y Hargreaves, D. (2007). Lifestyle Correlates of Musical Preference. Society for Education, Music and Psychology Research, 35(1), 58-87. doi: https://doi.org/10.1177/0305735607068888
O’Neil, C. (2018). Armas de destrucción matemática. Madrid: Capitán Swing.
Perona, J. J., Barbeito, M. y Fajula, A. (2014). Los jóvenes ante la sono-esfera digital: medios, dispositivos y hábitos de consumo sonoro. Comunicación y Sociedad, 1(27), 205-224. doi: https://doi.org/10.15581/003.27.1.205-224
Polo Pujadas, M. (2020). Historia de la música. Santander: Editorial de la Universidad de Cantabria.
Porta, A. y Ferrández, R. (2009). Elaboración de un instrumento para conocer las características de la banda sonora de la programación infantil de televisión. RELIEVE, 15(2), 1-18. Recuperado de http://hdl.handle.net/10234/25544
Postman, N. (1994). The Disappearance of Childhood. New York: Vintage.
Pouivet, R. (2010). Philosofie du Rock; Une ontologie des artefacts et des enregistrements. París: Presses universitaires de France.
Randall, D. (2018). Sound System: el poder político de la música. Pamplona: Katakrak Liburuak.
Ribowsky, M. (2000). He’s a Rebel: Phil Spector. Rock and Roll’s Legendary Producer. New York: Cooper Square Press.
Rotondi, J. (2011). The Enduring Legacy of SSL. Universal Audio. Universal Audio (web). Recuperado de https://www.uaudio.fr/blog/the-enduring-legacy-of-ssl/
Ruiz Bueno, A. (2014). Las formas de interrogación: La Entrevista. Diposit Digital de la Universitat de Barcelona (repositorio institucional). Recuperado de http://diposit.ub.edu/dspace/handle/2445/51024
Schafer, R. M. (2013). El paisaje sonoro y la afinación del mundo. Barcelona: Intermedio.
Schedl, M., Zamani, H., Chen, Ch., Deldjoo, Y. y Elahi, M. (2018). Current Challenges and Visions in Music Recommender Systems Research. International Journal of Multimedia Information Retrieval, 7(2), 95-116. doi: https://doi.org/10.1007/s13735-018-0154-2
Terrazas-Bañales, F, Lorenzo, O. y González-Moreno, P. (2013). Consumo musical de estudiantes universitarios de México. Una comparación entre alumnos de distintas facultades de una universidad mexicana. Revista electrónica de LEEME, 32. Recuperado de https://ojs.uv.es/index.php/LEEME/article/view/9853
Tunstall, J. (1977). The Media are American. New York: Columbia University Press.
Universitat de Barcelona. (2010). Código de buenas prácticas en investigación. Barcelona: Edicions de la Universitat de Barcelona.
Webster, J. G. (2017). Three Myths of Digital Media. Convergence, 23(4), 352-361. doi: https://doi.org/10.1177/1354856517700385
Zagorski-Thomas, S. (2014). The Musicology of Record Production. Cambridge: Cambridge University Press.
Zarouali, B., Ponnet, K., Walrave, M. y Poels, K. (2017). Do you Like Cookies? Adolescents’ Skeptical Processing of Retargeted Facebook-ads and the Moderating Role of Privacy Concern and a Textual Debriefing. Computers in Human Behavior, 69, 157-165. doi: https://doi.org/10.1016/j.chb.2016.11.050
Notas
Notas de autor
Adrien Faure-Carvallo
Doctor en Sociedad y Cultura y Graduado en Musicología. Profesor e investigador postdoctoral en la Facultad de Información y Medios Audiovisuales de la Universitat de Barcelona. Es miembro del grupo de investigación consolidado en Didáctica de la Historia, la Geografía y otras Ciencias Sociales y Comunicación (DHIGECS-COM), forma parte del Grupo de innovación docente consolidado en comunicación y medios audiovisuales (In-COMAV), y es miembro del Centre de Recerca en Informació, Comunicació i Cultura (CRICC). Sus áreas de estudio se centran en la experiencia musical desde los ámbitos de la educación, las tecnologías del sonido y los audiovisuales.
Lydia Sánchez-Gómez
Profesora agregada en la Facultad de Información y Medios Audiovisuales de la Universidad de Barcelona. Doctora en filosofía por la Stanford University, centra su investigación en la calidad democrática de los medios de comunicación, la epistemología y la teoría de la comunicación. Es miembro del grupo de investigación consolidado en Didáctica de la Historia, la Geografía y otras Ciencias Sociales y Comunicación (DHIGECS-COM), forma parte del Grupo de innovación docente consolidado en comunicación y medios audiovisuales (In-COMAV), y es miembro del Centre de Recerca en Informació, Comunicació i Cultura (CRICC). Actualmente es investigadora principal del Proyecto: “La educación mediática y la dieta informativa como indicadoras de la capacidad de análisis crítico de contenidos informativos en futuros maestros” (MEDIA4Teach).
Diego Calderón-Garrido
Doctor en Tecnología Educativa y Doctor en Historia del Arte. Titulado Superior en Música Moderna. Serra Húnter Fellow en la Universitat de Barcelona. Sus líneas de investigación giran en torno a la didáctica de la música y el uso de la tecnología digital en la educación. Ha publicado más de 100 trabajos científicos sobre dichos temas.
Josep Gustems-Carnicer
Doctor en Pedagogía y Titulado Superior en Música. Profesor Titular de Didáctica de la Expresión Musical en la Universitat de Barcelona. Autor de más de 200 publicaciones, sus áreas de estudio se centran en los ámbitos educativos, emocionales, psicológicos y simbólicos de la experiencia musical.