Artículos

Recepción: 17 Enero 2019
Aprobación: 11 Mayo 2019
DOI: https://doi.org/10.18273/revuin.v18n4-2019005
Resumen: Teniendo en cuenta la importancia de la Eficiencia Energética (EE), en especial la referida a la energía eléctrica monofásica, de consumo domiciliario y comercial. El problema del impacto ambiental (huella de carbono) que se está generando, significa una oportunidad para el desarrollo de productos más eficientes en el consumo de la energía eléctrica (objetivo final). En clara orientación con esta línea ética de Dis. Ind., se trabajó con una metodología propia del Ecodesing, centrada en la quinta etapa del análisis del ciclo de vida (ACV): uso eficiente de la energía eléctrica. La finalidad fue desarrollar un motor sincrónico de tipo PMSM de 220 (voltios), 50 (Hz) de corriente alterna (AC); para ser utilizado en ventiladores, equipos de aire acondicionado y otros sistemas de refrigeración: forzadores de aire, etcétera. El resultado principal que se obtuvo fue la reducción de un 52% de la potencia activa (W), sin pérdidas de velocidad (revoluciones por minuto) de las aspas. Como conclusión final podemos decir que se produjo un ahorro del 58% consumo de la energía eléctrica activa (kWh).
Palabras clave: eficiencia energética, energía eléctrica, máquina de CA, máquina sincrónica, ventilador.
Abstract: Taking into account the importance of the Energy Efficiency (EE), especially the one referring to the single-phase electric power, of domiciliary and commercial consumption. The problem of the environmental impact (carbon footprint) that is being generated, means an opportunity for the development of more efficient products in the consumption of electric energy (final objective). In clear orientation with this ethical line of Dis. Ind., We worked with our own Ecodesing methodology, focused on the fifth stage of life cycle analysis (LCA): efficient use of electric energy. The purpose was to develop a synchronous motor of type PMSM of 220 (volts), 50 (Hz) of alternating current (AC); to be used in fans, air conditioners and other cooling systems: air forcers, etcetera. The main result obtained was the reduction of 52% of the active power (W), without loss of speed (revolutions per minute) of the blades. As a final conclusion we can say that there was a saving of 58% consumption of active electric power (kWh).
Keywords: energy efficiency, electric power, AC machine, synchronous machine, fan.
1. Introducción
Según el World Energy Outlook 2017 [1] publicado por la Agencia Internacional de la Energía (AIE) se evidencian algunas tendencias en el sistema energético mundial, en donde los motores eléctricos representarán un tercio del aumento de la demanda de energía eléctrica. Este aumento significa que millones de hogares agregarán electrodomésticos y sistemas de refrigeración. Recientemente la Agencia publicó un muy completo estudio [2] sobre la situación del uso del aire acondicionado en el mundo, donde se detalla que su utilización junto a los ventiladores eléctricos para mantenerse fresco un ambiente, representa casi el 20% del total de la electricidad utilizada en los edificios de todo el mundo en la actualidad.
En la República Argentina, informes anuales de CAMMESA: 2007/16 [3] indican que en ese período hubo un aumento del 45% en el consumo eléctrico en todos los sectores, lo que significa un problema en la generación y transmisión. Por lo cual, se torna una necesidad todas las medidas que se puedan tomar en sentido de la Eficiencia Energética (EE) [4]; lo que por otro lado significa una oportunidad para el diseño y desarrollo de productos industriales más eficientes en el consumo de la energía eléctrica. En clara orientación con la línea ética de reducción de la huella de carbono.
La huella de carbono se conoce como gases de efecto invernadero (GEI) emitidos por efecto directo o indirecto de un individuo, organización, evento o producto. Tal impacto ambiental es medido llevando a cabo un inventario de emisiones de GEI o un análisis de ciclo de vida (ACV) [5], en inglés: Life Cycle Assessment (LCA) [6]. Siguiendo normativas como la adoptada en español UNE-EN ISO 14040 [7], a partir de la norma internacional ISO 14044 [8].
Dicha información ha sido obtenida del Curso de Posgrado de Ecodesign, a cargo del Ing. Guillermo Canale et al., Departamento de Diseño Industrial, Universidad Nacionalde La Plata, República Argentina. En efecto, el Ecodesign es una herramienta metodológica para el Diseño Industrial de productos.
1.2. Novedad tecnológica e hipótesis en Diseño Industrial
La novedad para construir esta tecnología menos costosa (económicamente) y menos compleja (electrónicamente) consiste en utilizar otras tecnologías previamente existentes en el mercado y recombinarlas de un modo nuevo (novedoso, original) de modo tal que se respete la definición de novedad de la Ley de patentes de inventos (Ley 24481), y modelos de utilidad; como la Ley en la República Argentina sostiene: “d) Habrá actividad inventiva cuando el proceso creativo o sus resultados no se deduzcan del estado de la técnica en forma evidente para una persona normalmente versada en la materia técnica correspondiente.” [9, Artículo 4°, Inc. D]
Efectivamente, la novedad radica en que la abundante bibliografía de electrotecnia y máquinas eléctricas, dice que los denominados circuitos de control de la velocidad de motores eléctricos de inducción a-sincrónicos (o asíncronos) de corriente alterna (AC) de media y baja potencia, se realizan por dispositivos electrónicos de materiales semiconductores. Desde una potencia nominal de 300 (W) hasta 5000 (W), los motores de inducción (a-síncronos) que pueden ser controlados corresponden a los del tipo desarrollado en la patente n° 381.968 de Nikola Tesla, en el año: 1 de mayo de 1888 [10].
La hipótesis que guía a este trabajo se fundamenta en que dichos circuitos electrónicos de control de potencia por materiales semiconductores bidireccionales (Triac) pueden ser aplicados a los motores a-sincrónicos, sino también a los motores síncronos (o sincrónicos) de tipo PMSM (Permanent Magnet Synchronous Motor) o motores síncronos de imanes permanentes; ya sean de imanes de ferrite de 4000 (Gauss) o de tierras raras de neodimio (Nd2Fe14B) de gran intensidad de campo magnético: entre 12 y 14 mil Gauss (1,2-1,4 Tesla).
Esta es la principal novedad en que fundamenta la hipótesis de desarrollo tecnológico.
1.3. Grado de relevancia tecnológica
El Ministerio de Energía de la Nación [11] en la República Argentina, posee una Subsecretaría de Ahorro y Eficiencia Energética (EE) [12] creada por el Decreto Presidencial 231/15 [13], lo cual indica la relevancia política y estratégica que para el país posee la EE, para reducir el consumo de energía eléctrica. Traducido en políticas [14] para la utilización inteligente [15] y responsable de la energía en diversas áreas como: educación, sectores productivos, edificación y sector público, transporte, etcétera.
La importancia política y estratégica nacional se manifiesta en un portal de EE [16] en la web del gobierno. En donde se encuentra la etiqueta [17] de EE, Norma IRAM 62480:2017, con consejos útiles tanto para el uso responsable (ahorro o reducción del consumo) de la energía y el uso eficiente (optimizar el empleo de dicha energía, utilizando la misma o menos cantidad). Dicho de otra manera, la EE significa producir igual o más con menos energía.
Con un apartado especial y una guía de EE para motores eléctricos [18], lo que ahorra dinero e incrementa competitividad.
Con un claro objetivo de incorporar la EE en la educación formal en los tres niveles obligatorios (escuela primaria, secundaria y terciaria). Promover convenios y acuerdos con universidades, cámaras empresarias, organizaciones de la sociedad civil y todas aquellas instituciones cuyo objetivo sea mejorar la EE.
1.4. Grado de pertinencia tecnológica
Medimos la pertinencia de la innovación tecnológica en el nivel local a partir del catálogo para el Concurso Nacional de innovación tecnológica: INNOVAR [19]. Dependiente del exMinisterio de Ciencia y Tecnología de la Nación (MINCYT).
En el año 2017 el proyecto fue seleccionado para la Expo Tecnópolis 2017 del MINCYT y quedó registrado en el catálogo digital [20] y también en soporte papel.
Aunque no se explicitan planos y otra información del diseño del proyecto, solo las fotos del producto y una breve descripción, lo que garantiza –acorde a la Ley 24481:
Artículo 5° - La divulgación de una invención no afectará su novedad, cuando dentro de un (1) año previo a la fecha de presentación de la solicitud de patente o, en su caso, de la prioridad reconocida, el inventor o sus causahabientes hayan dado a conocer la invención por cualquier medio de comunicación o la hayan exhibido en una exposición nacional o internacional. Al presentarse la solicitud correspondiente deberá incluirse la documentación comprobatoria en las condiciones que establezca el reglamento de esta ley. [9, Artículo 5°]
1.5. Presentación del producto (fotos) de la innovación tecnológica. Catálogo INNOVAR 2017, Ministerio de Ciencia, Tecnología e Innovación Tecnológica (MINCyT) de la Nación

En las Figuras 1 y 2 se observan Catálogo del año 2017, del Concurso Nacional INNOVAR 2017, MINCyT de la República Argentina, junto al 2° prototipo del año 2018.

En la figura 3 se observa el 1° prototipo del año 2017 del Concurso Nacional INNOVAR 2017, MINCyT de la Nación, Proyecto ID: 21351 Ecomotor eléctrico PMSM (reduce el consumo de energía).

En la figura 4 se observa el 2° prototipo del año 2018, el banco de pruebas, con foto-tacómetro laser, power-meter o medidor de consumo de energía eléctrica (kWh), vatímetro, pinza amperimétrica (AC) True RMS y voltímetro de corriente alterna (AC) True RMS.

2. Metodología de desarrollo del producto
Siguiendo una metodología de Dis. Ind. (Eco-Design) combinado con Mecatr., las etapas bien diferenciadas fueron cinco:
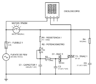
Las actividades llevadas a cabo para la construcción del primer prototipo fueron: adoptar un motor sincrónico de tipo PMSM de 30 watts de potencia nominal (con rotor de imanes parmanentes de ferrite) obtenido a partir del estator de una electrobomba de lavarropas y acoplarlo a las paletas de un rotor de un motor a-sincrónico de espiras de sombra (o espira de fragger) de microondas. Que se controla Mecatrónicamente con un control de potencia de disparo por Triac BT137, capaz de regular hasta 300 (W) de potencia. Lo que trabajó como atenuador de onda de tensión (Voltios) e intensidad de la corriente (Amperios). Con una adaptación tal cual el siguiente dibujo de circuito lo muestra:
El primer prototipo (año 2017) incluyó visitas a los bancos de prueba de los laboratorios de Ingeniería (eléctrica y mecatrónica) de diversas Universidades Nacionales: UNER (Universidad Nacional de Entre Ríos, sede Concordia, Provincia de Entre Ríos) y UTN (Universidad Tecnológica Nacional, sede Concordia, Provincia de Entre Ríos), también al LIDDI (Laboratorio del Departamento de Diseño Industrial de la Universidad Nacional de La Plata, sede La Plata, Provincia de Buenos Aires). Todas localizadas en la República Argentina. También se debatió con profesionales diversos: ingenieros eléctricos y electrónicos, diseñadores industriales, profesores universitarios de grado y posgrado, etcétera.
Específicamente, para el desarrollo del segundo prototipo (año 2018) se debió adaptar un motor sincrónico de tipo PMSM (con rotor de imanes parmanentes de ferrite), obtenido a partir del estator de una electrobomba de lavavajillas de 65 (watts) de potencia nominal y acoplarlo a las paletas del mismo rotor de un motor a-sincrónico de espiras de sombra (o espira de fragger) de microondas.
Controlándolo con la misma electrónica de potencia de disparo por Triac BT137. Tal cual la bibliografía típica –que es abundante- de control de motores de corriente eléctrica alterna (AC) lo describe. En este trabajo se utilizó un autor específico en control de motores de corriente alterna, tal cual se detalla a continuación.
En efecto, el control de onda completa por Triac, según Harper, G. en su Capítulo 6: “Control electrónico de corriente alterna”, de su libro El ABC de las máquinas eléctricas III. Instalación y control de motores de corriente alterna [20], detalla el circuito típico utilizado en estos casos (ilustrado en la Figura 5) [21].
Lo que permite controlar la onda de la corriente alterna (AC): en tensión (voltaje) e intensidad (amperaje) de la corriente.
Existen muchas variantes típicas, análogas al diseño propuesto en este trabajo, para el diseño de estos circuitos eléctricos/electrónicos que controlan una carga (indistintamente un motor de inducción a-sincrónico o síncrono), desde 300 (W) hasta 5000 (W); reconocidos como diversos nombres como atenuadores de potencia [22]. Rango suficiente de potencia para su utilización en electrodomésticos domiciliarios y/o comerciales (no industriales) que consumen electricidad monofásica.

Antes de construir el prototipo se realizó la simulación en Proteus Design Suite 8 CAD [23], un software de automatización de diseño electrónico, desarrollado por Labcenter Electronics Ltd., que consta de los dos programas principales: Ares e Isis, y el módulo VSM. El Programa ISIS, Intelligent Schematic Input System (o Sistema de Enrutado de Esquemas Inteligente) permite diseñar el plano eléctrico/electrónico del circuito que se desea realizar con componentes muy variados como se muestra a continuación (Figura 6). Siguiendo algunas especificaciones generales para el diseño de este tipo de circuito eléctrico / electrónico.

En la Figura 6 se observa que el control se efectúa por un resistor variable mecánico (potenciómetro), dado que al variar la resistencia se puede controlar el ángulo de conducción; a la fuente de fem (fuerza electro-motriz) de 220 (VAC), 50 (Hz), el Diac conectafo al Triac BT estabiliza al Triac BT 137.
En la Figura 7 se relaciona la onda recortada, en esta condición el Triac se estabiliza por el Diac, se encuentra controlando la potencia de la corriente eléctrica (AC) a la carga (motor PMSM) mediante la conmutación de encendido y apagado durante las regiones positiva y negativa de la señal senoidal de entrada.

Se debe aclarar que por las características del tipo de diseño del circuito que combina aspectos electrónicos (Diac y Triac) con electromecánicos (motor), se tuvieron problemas con la utilización del software de simulación: Proteus Design Suite 8 CAD. Este software está bien adaptado para la simulación eléctrica y electrónica, pero no para los aspectos electromecánicos en corriente alterna (AC); pues, todos los motores disponibles en el paquete informático son para aplicaciones de corriente continua (DC). Por lo que la carga (load) se simuló con una circuito R (resistivo puro) equivalente a la impedancia de un circuito R-L de un motor síncrono (o sincrónico).
Por otro lado, también se buscó en el software NI/Multisim 14.0 [24] motores sincrónicos de imanes permanentes (PMSM), ya que dispone de un paquete de aplicaciones muy bueno para el diseño de motores de corriente alterna (AC) y como factor adicional, sus instrumentos de medición son mejores para este tipo de aplicaciones de desarrollo, que los disponibles por el Proteus Design Suite 8 CAD.
A continuación, en la Figura 8 se ilustra la simulación lograda para ser visualizada en el osciloscopio Agilent XSC 3 [25] del software NI Multisim 14.0 [26], se observa que a mayor potencia activa (Figura 8 (a)) el motor utiliza el total de la onda sinusoidal de la tensión (Vrms) e intensidad de la corriente (Arms). Pero en el motor síncrono (o sincrónico), cuando la onda sinusoidal es recortada por el disparo del Triac (Figura 8 (b)) desciende el consumo de energía activa (kWh) por reducción de la potencia promedio o media activa (Pmed) medida en vatios (Watts). Esta simulación del circuito conectado al osciloscopio Agilent XSC 3, del software NI Multisim 14.0, presenta una mejor representación visual de la onda completa y recortada (disparo del Triac) para el mismo circuito eléctrico/electrónico anteriormente simulado en el Proteus Design Suite 8 CAD.


Dependiendo donde se localicen los instrumentos de medición en el diseño del circuito y se tomen los datos, los valores fluctúan. En la Tabla 1se observan las variaciones –fluctuaciones- en función del estado de operabilidad del Triac (apagado y encendido). Se tomaron en los contactos de ingreso al circuito R-L del devanado inductor (estator) en la máquina rotativa (motor sincrónico). Los valores de potencia media activa (Watts) y consumo de energía activa (kWh) se tomaron en la entrada de f.e.m. (fuerza electro motriz) en todo el circuito R-L-C (electromecánico y electrónico).
La fórmula para la potencia media activa (Pmed), en un circuito R-C-L general de corriente alterna (CA) es igual al producto de la tensión eficaz (Vrms), por la intensidad eficaz de la corriente eléctrica (Irms), multiplicado por el factor de potencia o coseno de fi: ().
Exactamente, según algunos autores clásicos de física, Sears y Zemansky sostienen que: "𝑃𝑚𝑒𝑑= "[27, p. 1076]. Valores que se tomaron con los instrumentos correspondientes de verdadero valor eficaz o RMS (Root Means Square).
Considerando la estabilidad de la frecuencia (Herzios) de la corriente alterna (AC) en la República Argentina que es de 50 (Hertz); lo que asegura un giro constante a 3000 RPM (revoluciones por minutos) del eje del motor.
Si el par de juego de polos de la máquina síncrona es equivalente a dos (2) polos (norte-sur) en el estator. Siendo p = 2, la cantidad de polos utilizados en el diseño del prototipo -según ciertos autores especializados en la materia de máquinas eléctricas- posee la fórmula siguiente, tal como se muestra a continuación.
Según Theodore Wildi:
El rotor y el estator siempre tienen el mismo número de polos (…), el número de polos determina la velocidad síncrona del motor:
ns = 120 * f / p ()
Donde:
ns = velocidad del motor (r/min)
f = frecuencia de la fuente (Hz)
p = número de polos [28, p. 379]
Cálculo que arroja: ns = 120 * 50 (Hz) / 2 = 3000 (r/min), o 3000 (RPM).
Las 3000 (r/min, o revoluciones/minutos) o 3000 (RPM), son consecuencia de la frecuencia (Hertz) de la corriente alterna (AC). En efecto, el prototipo del motor sincrónico no disminuye sus RPM cuando se reduce el consumo de energía activa (ergo: desciende su potencia activa).
Considerando la estabilidad de la frecuencia (medida en Herzios) de la corriente alterna (AC) que en la República Argentina es de 50 (Hz); lo que asegura un giro constante a 3000 RPM (revoluciones por minutos) del eje del motor.
No sucede lo mismo con el torque, dado que este desciende hasta el límite mínimo, sin que afecte la capacidad de las aspas del rotor de realizar trabajo mecánico sobre el fluido aire.
Los motores de tipo PMSM proporcionan una rotación de eje a una velocidad fija en sincronía con la frecuencia de la fuente de alimentación independientemente de la fluctuación de la carga mecánica –mayor o menor- que produce par resistente. La tensión (voltios) e intensidad (amperios) de la corriente descienden cuando actúa el Triac y de todos modos, el motor funciona a una velocidad de sincronismo; siempre que la frecuencia de la red sea constante, en este caso 50 (Hz); para cualquier par de torsión hasta el límite de funcionamiento del motor.
En el Sistema Internacional de Unidades (SI), la unidad del esfuerzo de torsión (también llamado: par-motor) es la magnitud física: Newtons.metros (abreviado: N.m).
El par motor es el momento de una fuerza que se ejerce sobre el eje de transmisión de potencia (rotor). Según ciertos autores, por fórmula de potencia de rotación, sabemos que como Tipler-Mosca sostienen: “P = τ . ω” [29, p. 265]. Donde cada símbolo algebraico significa:
P, es la potencia (medida en Watts).
τ, es el par-motor (medida en N.m).
ω, es la velocidad angular (mediada en rad/s).
Si en ambas situaciones (Triac apagado y Triac en máximo ángulo de disparo), la velocidad angular ω (representada por omega), o velocidad de rotación medida en radianes/segundos (rad/s) es la misma: 314.159 (rad/s). Equivalente a las 3000 (RPM) obtenidas por la frecuencia de la corriente alterna de 50 (Hz).
Despejando el par-motor o torque (tau): τ = P/ω. obtenemos los datos representado en la Tabla 2.
Para el primer caso, que el motor trabaja a máxima potencia, sin recorte de la onda AC (Triac apagado): 25.1 (W), los cálculos de la fórmula nos brinda un par-motor (torque) de: 25.1 (W)/314.159 (rad/s)= 0.08 (N.m). Para el segundo caso, que el motor trabaje a mínima potencia (con el Triac en máximo ángulo de disparo): 13 (W), los cálculos de la fórmula nos arrojan un par-motor (torque) de: 13 (W)/314.159 (rad/s)=0.04 (N.m).
El torque desciende hasta el límite mínimo (causado por la reducción de la potencia activa), sin que afecte la capacidad de las aspas del rotor de realizar trabajo mecánico con el fluido aire.

Esto se logra manteniendo no-constante el control escalar voltios/hertz (V/Hz), típico de los variadores de frecuencia (VDF) o drivers, tal como se muestra a continuación en la Tabla 3, donde en la fila (a) se muestra la relación voltios/frecuencia (V/Hz) en un driver o variador de frecuencia (VDF); y en la fila (b) se muestra la relación voltios/frecuencia (V/Hz) en un control de tensión por disparo de Triac BT 137.

Esta es la clave del principio de funcionamiento y del ahorro del 59% del consumo de energía activa (kWh), por reducción de la potencia activa (kW). Gracias a la capacidad que tienen los motores síncronos monofásicos de corriente alterna (AC) de tipo PMSM, de girar a 3000 (RPM), en sincronización con la frecuencia de la corriente.
En la Figura 9 se muestra el producto (motor sincrónico mejorado), registrando las 3000 (RPM) con el foto-tacómetro laser, velocidad de sincronicidad de la corriente alterna (AC) de 50 (Hz), este Reduce un 59% el consumo de energía eléctrica, medida en kWh (kilo-Watts-hora), según la Norma IRAM 62480:2017 se obtuvo una EE Tipo: A, con un consumo de energía inferior a 55% del valor nominal; lo que representa 15 kWh/mes.
El ahorro del 59% del consumo de energía activa (kWh), es por consecuencia de la reducción de la potencia activa (kW). Lo que según una análisis del ciclo de vida (ACV) [30], conforme a las normas internacionales ISO 14040 e 14044, según la D4S (diseño para la sostenibilidad) [31] se centra en la quinta etapa del ciclo de vida: uso eficiente de la energía eléctrica.

Una aclaración interesante es que las mediciones de intensidad de la corriente eléctrica (amperios), cuando se utilizó una pinza amperimétrica (True RMS) de mayor precisión que la utilizada para registrar los datos en la Figura 9, demostró que el ahorro de intensidad de la corriente correspondía a un 90%. Algo notable para este motor de baja potencia, pensado para su utilización doméstica y comercial.
La Figura 10 (a) muestra la potencia máxima del motor, registrada por el vatimetro (True RMS). Con 0.88 (Amperios RMS)* 220 (Voltios RMS) * 0.13 (coseno de fi) = 25.1 (Watts), potencia activa en vatios. Girando a 3000 (RPM), velocidad de sincronicidad de la corriente alterna (AC). La Figura 10 (b) muestra la potencia mínima del motor, según fórmula (2), registrada por el vatimetro (True RMS) con control de potencia encendido (economiza energía). Con 0.21 (Amperios RMS) * 77 (Voltios RMS) * 0.74 (coseno de fi) = 12 (Watts), potencia activa en vatios. Girando a 3000 (RPM), velocidad de sincronicidad de la corriente alterna.

Se observa el motor conectado a la pinza amperimétrica True RMS (del inglés: Root Mean Square), Figura 11, significa: raiz media cuadrada.
En la Figura 12 (a) la pinza amperimétrica (True RMS) indica un consumo de 0.53 (Amperios) y en la Figura 12 (b) se evidencia 0.05 (Amperios), lo cual significa una reducción de un 90% de la intensidad de la corriente eléctrica con una pinza de mayor precisión según el Laboratorio de Mecatrónica de la UNER (Universidad Nacional de Entre Ríos).


4. Resultados y debate
Como se sostuvo con anterioridad, inicialmente se han tenido problemas con la utilización de los dos softwares de simulación: Proteus Design Suite 8 CAD y NI/Multisim 14.0.
El primer software estaba bien adaptado para la simulación eléctrica y electrónica, pero todos los motores disponibles en el paquete informático eran para corriente continua (DC) y no se disponía de un motor de corriente alterna monofásico sincrónico de tipo PMSM.
En el caso del segundo software, NI Multisim 14.0, si bien existen varios tipos de motores de corriente alterna (AC), en su mayoría trifásicos, tampoco está disponible en el paquete de motores de corriente alterna, una máquina sincrónica de imanes permanentes monofásica tipo PMSM. La única máquina sincrónica de imanes permanentes tipo PMSM es trifásica,
Este problema de simulación electromecánica (no así de la electrónica) se resolvió con diseño de circuitos equivalentes R-L y R-L-C.
Evidentemente, aunque el par motor electromecánico (torque) se vio disminuido a la mitad, por la reducción de un 52.2% de la potencia activa (medida en vatios). En los motores sincrónicos, aunque la torsión mecánica descendió hasta el límite mínimo, esto no afectó la capacidad de las aspas del rotor de realizar trabajo mecánico con el fluido aire a 3000 (RPM), medido por el fototacómetro laser. Reiterando, que esto es así, siempre que el par-resistente no supere al par-motor.
5. Información sobre el patentamiento/registro de la innovación o desarrollo
El producto de Diseño Industrial aquí presentado, no está patentado en la República Argentina. Pero se puede patentar como invento y/o modelo de utilidad según corresponda, bajo la Ley de Patentes y Modelos de Utilidad N° 24.481 [9]. Decreto 260/96 del texto ordenado de la Ley Nº 24.481, modificada por su similar Nº 24.572 (T.O. 1996) y su Reglamentación. Según la ley de la República Argentina.
El prototipo no ha recibido financiamiento para su etapa de investigación y desarrollo (I+D), ni para su patentamiento. Por lo cual se desea mostrarlo a la comunidad académica, científica y tecnológica para que puedan continuar desarrollándolo a partir de esta línea teórica de Investigación & Desarrollo (I+D).
También es importante señalar que este trabajo debería ser profundizado por diversas líneas de investigación de Universidades, equipos de I+D estatales o privados, laboratorios de empresas, etcétera.
6. Conclusiones
Se ha podido verificar que el prototipo reduce un 59% el consumo de energía eléctrica (probablemente este valor alcance un valor superior si se realizara con mayor control de equipos más sofisticados), medida en kWh (kilo-Watts-hora), que es el modo en que las empresas de distribución de energía facturan el consumo monofásico domiciliario y comercial (no el industrial que es trifásico y donde adicionalmente se penaliza la energía reactiva).
En este estudio no fue analizada la energía reactiva, solo la activa.
Según la Norma IRAM 62480:2017 [32] se obtuvo una Eficiencia energética (EE) Tipo: A. Con un consumo de energía activa inferior a 55% del valor nominal; lo que representa 15 kWh/mes. Valor que se calcula durante una (1) hora por día a máxima potencia (25 vatios para el prototipo).
Recordando que desde el principio, el objetivo ha consistido en aproximarnos de un modo más simple (tecnológicamente) y económico a los variadores de frecuencia (VDF) o drivers, que son una tecnología que reduce el consumo de la energía eléctrica, manteniendo constante la relación tensión/frecuencia (volts/hertz) con una electrónica compleja y costosa (como los transistores bipolares de puerta aislada, IGBTs utilizados en la mayoría de circuitos inversores o drivers).
Para construir esta tecnología menos costosa (económicamente) y menos compleja (electrónicamente), se estudió la existencia previa y probada en el mercado de otras aplicaciones tecnológicas similares, que puedan ser adaptadas y ensambladas a otras tecnologías también existentes. Pensando que este ensamble pueda ser realizado de un modo barato (económico) y funcional.
Lo que se podría resumir como: hibridación de tecnologías existentes y recombinadas de un nuevo modo novedoso o innovador.
Aquí hemos resuelto el problema de un modo más sencillo, aunque limitado, también más económico; manteniendo no-constante la relación (V/Hz) con un Triac BT 137, estabilizado por un Diac. Un control de potencia originalmente diseñado para su utilización en motores de inducción monofásicos a-sincrónicos de 220 (V), 50 (Hz) de corriente alterna (AC). Lo que al ser aplicado a motores sincrónicos de tipo PMSM, aunque se logró reducir el par-motor (torque), esto no afectó la capacidad de realizar trabajo mecánico con el fluido aire.
Aclaración adicional: lo aquí manifestado no ha sido verificado en bombas de agua. Lo cual debería ser estudiado.
7. Recomendaciones
La solución alcanzada se considera satisfactoria si medimos la relación costos-beneficios, es decir: mínimo costo tecnológico invertido, para un buen beneficio económico logrado (el ahorro del consumo de energía eléctrica). Al considerar una buena solución entre el balance de los costos tecnológicos y la utilidad práctica alcanzada; el impacto bien podría redundar en otros estudios superiores que se puedan llevar adelante en mayor detalle y profundidad.
Desarrollo que puede ser tanto de laboratorios de investigación científica y desarrollo tecnológico (I+D) de universidades estatales y/o privadas, como por las mismas empresas del sector (fabricantes interesados en invertir en su desarrollo); principalmente de la Pequeña y Mediana Empresa (PyMEs) como se lo conoce en la República Argentina, u otros países. También –eventualmente- concluir en el Instituto Nacional de Propiedad Industrial (INPI) [32], en una patente de modelo de utilidad [33].
Si un producto, hipotéticamente fuera desarrollado por inversionistas privados y/o empresarios (a partir de estudios de mercado más profundos, que no es el objetivo de esta publicación); sería capaz de motorizar la economía, en el sentido de la incorporación de valor agregado en forma de trabajo (intelectual y de mano de obra incorporada). De un modo ecológicamente responsable con el medio ambiente, acorde a la Norma ISO 14000 [34], 14001/17.
Todo esto redundaría en el beneficio de la sociedad.
Agradecimientos
Al Ing. Guillermo Canale y a la D.I. Rosario Bernatene, Posgrado de Ecodesign en la carrera de Diseño Industrial en la Universidad Nacional de La Plata (UNLP), Provincia de Buenos Aires, República Argentina. Laboratorio de CAD (LIDDI-UNLP). También a Universidad Nacional de Entre Ríos (UNER), y a la Facultad de Ingeniería Eléctrica de la Universidad Tecnológica Nacional (UTN); las dos universidades, UNER y UTN se encuentran situadas en la ciudad de Concordia, Provincia de Entre Ríos, República Argentina.
Referencias
[1] International Energy Agency, “World Energy Outlook 2017,” WEO, 2017. [On line]. Available: https://www.iea.org/weo2017/ [Accessed: 25-jan-2019]
[2] International Energy Agency, “The Future of Cooling,” 2018. [On line]. Available: https://webstore.iea.org/the-future-of-cooling [Accessed: 25-jan-2019]
[3] Compañía Administradora del Mercado Mayorista eléctrico, “Demanda Real del SADI y Regionales,” CAMMESA, 2019. [On line]. Disponible en: http://portalweb.cammesa.com/default.aspx [Accedido: 25-ene-2019]
[4] International Energy Agency, “Energy efficiency,” IEA, 2017. [On line]. Available: https://www.iea.org/topics/energyefficiency [Accessed: 25-jan-2019]
[5] G. J. Canale, Ciclo De Vida De Productos, 1st ed. proyectar y producir, 2013. [En línea]. Disponible en: https://proyectaryproducir.com.ar/wp-content/uploads/2015/09/ACV%20Libro%20A4%20Rev%20b%2016-12-13.pdf [Accedido: 25-ene-2019]
[6] G. Canale, M. D. R. Bernatene, and F. Flores, “Aportes De Acv Simplificado Al Diseño Para La Sustentabilidad Casos De Aplicación Industrial,” in V Conferencia Internacional sobre Análisis de Ciclo de Vida,2013.
[7] Gestión ambiental, Análisis del ciclo de vida, Principios y marco de referencia, ISO 14040:2006(es).
[8] Environmental management – Life cycle assessment – Principles and framework, 14040:2006(es).
[9] Ley De Patentes De Invencion Y Modelos De Utilidad, Ley 24481 República Argentina, 1995.
[10] N. Tesla, “Electro-magnetic motor,” US381968A, 12-Oct-1887.
[11] Secretaría de Energía del Gobierno de la República Argentina, “Energía,” Argentina Gob. [En línea]. Disponible en: https://www.argentina.gob.ar/energia [Accedido: 25-ene-2019]
Ministerio de Hacienda de Argentina, “Ahorro y Eficiencia Energética,” Argentina Gob. [En línea]. Disponible en: https://www.argentina.gob.ar/energia/ahorro-y-eficiencia-energetica [Accedido: 25-ene-2019]
[13] Administración Pública nacional, Decreto 231/2015 República de Argentina. [En línea]. Disponible en: http://servicios.infoleg.gob.ar/infolegInternet/anexos/255000-259999/257246/norma.htm [Accedido: 25-ene-2019]
[14] Secretaría de Energía del Gobierno de la República Argentina, “Eficiencia Energética,” Argentina Gob. [En línea]. Disponible en: https://www.argentina.gob.ar/energia/ahorro-y-eficiencia-energetica/politica/eficiencia-energetica [Accedido: 25-ene-2019]
[15] Secretaría de Energía del Gobierno de la República Argentina, “Usemos nuestra energía de manera inteligente,” Argentina Gob. [En línea]. Disponible en: https://www.argentina.gob.ar/energia/uso-inteligente [Accedido: 25-ene-2019]
[16] Secretaría de Energía del Gobierno de la República Argentina. Eficiencia Energética. “Usemos nuestra energía de manera inteligente,” Argentina Gob. [En línea]. Disponible en: https://www.argentina.gob.ar/energia/ahorro-y-eficiencia-energetica/eficiencia-energetica [Accedido: 25-ene-2019]
[17] Secretaría de Energía del Gobierno de la República Argentina, “Etiqueta de Eficiencia Energética,” Argentina Gob. [En línea]. Disponible en: https://www.argentina.gob.ar/energia/eficiencia-energetica/etiqueta [Accedido: 25-ene-2019]
[18] Subsecretaría de ahorro y eficiencia energética, “Guía De Eficiencia Energética Para Motores Eléctricos,” 2017.
[19] Ministerio de Educación, Cultura, Ciencia y Tecnología de la Nación. República Argentina [En línea]. Disponible en: https://mia.gob.ar/convocatorias/innovar [Accedido: 25-ene-2019]
[20] Ministerio de Ciencia, Tecnología e Innovación Productiva “Decimotercera Edición Innovar” República Argentina. 2017. [En línea]. Disponible en: https://mia.gob.ar/uploads/innovate/catalogo_innovar_2017.pdf [Accedido: 25-ene-2019]
[21] G. Enríquez Harper, “Capítulo 6: Control electrónico de motores eléctricos,” in En El ABC de las máquinas eléctricas III. Instalación y control de motores de corriente alterna, 3rd ed., Grupo Noriega Editores, 2006, pp. 355–370.
[22] La enciclopedia libre Wikipedia, “Triac,” wikipedia, 2016. [En línea]. Disponible en: https://es.wikipedia.org/wiki/Triac#/media/File:Circuito_Dimmer_(atenuador_de_luz)_para_una_red_de_220V_-_50_Hz.jpg [Accedido: 25-ene-2019]
[23] Proteus Design, “Suite Proteus,” Lab Center, 2019. [En línea]. Disponible en: https://www.labcenter.com [Accedido: 25-ene-2019]
[24] National Instruments, “¿Qué es MultisimTM? -,” National Instruments. [En línea]. Disponible en: http://www.ni.com/es-cr/shop/electronic-test-instrumentation/application-software-for-electronic-test-and-instrumentation-category/what-is-multisim.html [Accedido: 25-ene-2019]
[25] MahtabZ, “Multisim Instruments,” National Instruments, 2011. [En línea]. Disponible en: https://forums.ni.com/t5/National-Instruments-Circuit/Multisim-Instruments/ba-p/3489007 [Accedido: 25-ene-2019]
[26] National Instruments, “¿Qué es MultisimTM? -,” National Instruments. [En línea]. Disponible en: http://www.ni.com/es-cr/shop/electronic-test-instrumentation/application-software-for-electronic-test-and-instrumentation-category/what-is-multisim.html [Accedido: 25-ene-2019]
[27] H. D. Young, R. A. Freedman, T. R. Sandin, and A. L. Albert L. Ford, Sears and Zemansky’s University physics vol. 2. Pearson, 2009.
[28] T. Wildi, Electrical machines, drives, and power systems. Pearson Prentice Hall, 2006.
[29] P. A. Tipler and G. Mosca, Física para la ciencia y la tecnología. Barcelona: Reverté, 2010.
[30] G. Canale and R. Bernatene, “Seminarios Posgrado Proyectar y Producir,” 2016.
[31] M.R.M. Crul, J.C. Diehl “Diseño Para La Sostenibilidad” Delf University of Technology. Países Bajos. 2007 [En línea]. Disponible en: http://www.d4s-de.org/d4sspanishlow.pdf [Accedido: 25-ene-2019]
[32] INPI, “Instituto Nacional de la Propiedad Industrial,” I_n_p_i_. [En línea]. Disponible en: http://www.inpi.gob.ar [Accedido: 25-ene-2019]
[33] ISO, “Sistema de Gestión Ambiental, ISO 14000.” [En línea]. Disponible en: https://www.agroindustria.gob.ar/sitio/areas/d_recursos_humanos/concurso/normativa/_archivos/000007_Otras%20normativas%20especificas/000000_SISTEMA%20DE%20GESTI%C3%93N%20%20AMBIENTAL%20ISO%201400.pdf [Accedido: 25-ene-2019]
[34] IRAM, “Nuevas Normas Iram De Etiquetado De Eficiencia Energética,” 2017. [En línea]. Disponible en: http://aplicaciones.iram.org.ar/userfiles/files/medios/10-07/electrosector.pdf [Accedido: 25-ene-2019]
Información adicional
Cómo citar: I. Anderson, “Mejoras de eficiencia energética (EE) en los motores monofásicos sincrónicos de 220 (VAC) / 50 (Hz), tipo PMSM,” Rev. UIS Ing.,vol. 18, no. 4, pp. 57-70, 2019. doi: 10.18273/revuin.v18n4-2019005