Artículos
Practical Solution for the Reconfiguration Problem in Electrical Distribution Networks: A Constructive Heuristic Approach
Solución práctica para el problema de reconfiguración en redes eléctricas de distribución: un enfoque heurístico constructivo
Practical Solution for the Reconfiguration Problem in Electrical Distribution Networks: A Constructive Heuristic Approach
Revista UIS ingenierías, vol. 22, no. 3, pp. 87-98, 2023
Universidad Industrial de Santander
Received: 31 October 2023
Accepted: 12 January 2023
Published: 10 July 2023
Abstract: The problem regarding the reconfiguration of electrical distribution grids is addressed in this research through the implementation of a practical solution using a constructive heuristic algorithm. The most important characteristic of the proposed heuristic approach is its low-computation effort, given that few power flow solutions are required in order to solve the reconfiguration problem. The constructive algorithm starts its exploration of the solution space by closing all the tie lines form a fully meshed distribution network. The distribution line with the minimum current is permanently opened. A new power flow evaluation is made for the new distribution system, and the distribution line with the minimum current is opened if and only if this action does not generate isolated nodes. This procedure is repeated until the number of closed lines is equal to the number of nodes minus one, which is a condition required to maintain a radial configuration. Numerical validations in test feeders composed of 16, 33, 69, 84, 136, and 415 nodes demonstrate that the proposed constructive algorithm finds adequate solutions with minimum processing times. The proposed approach is practical for distribution companies since its implementation only requires a power flow tool for distribution networks that can deal with radial and meshed configurations.
Keywords: Constructive heuristic algorithm, power flow solution, radial and meshed distribution grids, minimum current concept, nodal ordering algorithm.
Resumen: El problema de la reconfiguración de redes de distribución eléctrica se aborda en esta investigación mediante la implementación de una solución práctica utilizando un algoritmo heurístico constructivo. La característica más importante del enfoque heurístico propuesto es su bajo esfuerzo de cómputo, pues se requieren pocas soluciones flujo de potencia para resolver el problema de reconfiguración. El algoritmo constructivo comienza su exploración del espacio de solución cerrando todas las líneas de enlace para formar una red de distribución completamente mallada. La línea de distribución con la corriente mínima se abre permanentemente. Se realiza una nueva evaluación del flujo de potencia para el nuevo sistema de distribución y se abre la línea de distribución con la corriente mínima si y solo si esta acción no genera nodos aislados. Este procedimiento se repite hasta que el número de líneas cerradas sea igual al número de nodos menos uno, condición necesaria para mantener una configuración radial. Validaciones numéricas en alimentadores de prueba compuestos por 16, 33, 69, 84, 136 y 415 nodos demuestran que el algoritmo constructivo propuesto encuentra soluciones adecuadas con tiempos de procesamiento mínimos. El enfoque propuesto es práctico para las empresas de distribución, ya que su implementación solo requiere una herramienta de flujo de potencia para redes de distribución que pueda manejar configuraciones radiales y malladas.
Palabras clave: Algoritmo heurístico constructivo, solución del flujo de potencia, redes de distribución radiales y malladas, concepto de mínima corriente, algoritmo de ordenamiento nodal.
1. Introduction
Electrical distribution grids represent the portion of the electrical power system with the most rapid growth due to the new residential, commercial, and industrial users who require electrical services [1], [2]. Due to their operating voltages (medium and low), distribution grids present considerably high-power losses levels in comparison with large-scale transmission systems [3], [4]. These power and energy losses are mainly caused by the radial structure with which these grids are planned and built [5]. Electrical distribution networks are configured with radial structures for two main reasons: (i) it reduces the investment costs in conductors and electrical infrastructure [6], [7], and (ii) it simplifies the protective device’s coordination schemes [8].
To address the power losses in medium-voltage distribution grids, distribution companies can implement different optimization strategies [9], [10]. The first approach involves the optimal siting and sizing of reactive power compensators (capacitor banks and/or distribution static compensators). This reactive power compensation is economic and high reliable, with a long useful life and low maintenance requirements [11], [12]. The second approach corresponds to the optimal placement and sizing of dispersed generation and batteries in distribution grids. However, the main application of these devices is the reduction of the greenhouse gas emissions and energy purchasing costs. In addition, due to their installation costs and maintenance, these devices do not provide a positive profit regarding investments and net energy costs reduction [13]. One of the preferred methodologies to deal with power loss minimization by utilities corresponds to the reconfiguration of grids considering the tie lines available along the distribution network [14], [15].
This is an efficient strategy to reduce power losses with positive impacts on the voltage profiles. In addition, this methodology is economic and easily implementable via remote controlled switches, considering that the tie lines are installed along the grid in order to improve reliability indicators when a portion of the system is under a permanent fault [16].
This research focuses on the optimal reconfiguration problem for electrical distribution networks. This optimization problem has been widely studied in the specialized literature for decades ago. Authors of [17] addressed the problem regarding the optimal reconfiguration of small AC distribution networks by proposing an mixed-integer nonlinear programming (MINLP) model based on combining the branch and nodal power flow formulations. Numerical results in 5- and 14-bus systems showed the applicability of the proposed MINLP model. Ref. [18] presented a heuristic constructive algorithm to solve the reconfiguration problem via the concept of minimum power losses. In this work, a power flow methodology for meshed networks was implemented, and the sequence of line disconnections was based on the loop system identification. Numerical results in test feeders with 33, 69, and 119 nodes including dispersed generation showed the effectiveness of the proposed constructive algorithm.
Authors of [19] presented a heuristic algorithm based on optimal switching to reconfigure distribution networks. This algorithm starts its exploration of the solution space with all the tie lines closed in the first stage. In the second step, each loop generated in the distribution network is eliminated by deleting the distribution lines with the minimum power losses until a radial configuration is reached. Finally, in the third step, this radial configuration is improved with the heuristic generation of near solutions in the area of influence of the tie lines generated in the previous steps. Numerical results confirm the effectiveness of this heuristic approach to finding nearoptimal solutions in test feeders with sizes from 33 to 417 nodes, in comparison with the optimal solutions reported by [6] and [20]. Other solution methodologies that can be found in the literature for solving the optimal reconfiguration problem are listed in Table 1.

The solution methodologies listed in Table 1 have the following characteristics. In the first place, they can be classified into two main groups. The first group corresponds to mathematical methods based on the solution of the exact MINLP model and model reformulations based on mixed-integer programming approaches, and the second group is constituted by heuristic and metaheuristic approaches, which deal with the exact MINLP model based on heuristic evolution rules and recursive power flow solutions. Secondly, even though it is one of the most classical problems in electrical engineering [30], the problem concerning the reconfiguration of electrical distribution systems has continued to attract the attention of researchers since it is an open-research problem from the NP-hard family.
The main contribution of this research is the development of a constructive heuristic algorithm based on the concepts of minimum current and nodal ordering to find a practical solution for the problem regarding the reconfiguration of distribution feeders to minimize the total grid power losses. The proposed formulation starts with a fully meshed configuration, which is evaluated via a power flow tool for radial and meshed distribution networks. This allows determining the line with the lower current. This line is disconnected if and only if all the network nodes remain connected (this is verified through the nodal ordering algorithm). Otherwise, the next distribution line with the low current magnitude is tested.
Note that this heuristic searching process ends when the number of lines is equal to the number of nodes less one, i.e., when a radial configuration is found. Note that the computational effort of this approach is minimal due to the fact that the number of power flow evaluations is reduced. Numerical results in test feeders composed of 14, 33, 69, 84, 136, and 417 nodes demonstrate the effectiveness of the proposed constructive heuristic algorithm compared to sophisticated optimization algorithms reported in the scientific literature.
The remainder of this work is structured as follows. Section 2 presents the exact MINLP formulation for the problem regarding the optimal reconfiguration of AC distribution grids using a complex variable representation. Section 3 presents the proposed constructive heuristic algorithm with its three main components: (i) the power flow solution for radial and meshed networks, (ii) the concept of minimum current, and (iii) the nodal ordering algorithm. Section 4 shows the main characteristics of the test feeders and all the computational validations, analyses, and comparisons with literature reports. Finally, Section 5 lists the main concluding remarks of this research, as well as some proposals for future work.
2. Reconfiguration problem formulation
The reconfiguration problem involving electrical distribution networks corresponds to an optimization problem from the family of the mixed-integer nonlinear programming (MINLP) models. Binary variables define which distribution lines are activated, while continuous variables are related to the power flow solution, i.e., voltages, currents, and powers, among others. In the current literature, the typical objective function for the reconfiguration problem is the minimization of the total grid power losses under peak load conditions, while the constraints are related to the power balance equilibrium at each node, the voltage regulation bounds, and the current capacities of the distribution lines, among others. The complete formulation of the optimal reconfiguration problem in distribution networks is presented below.
2.1. Objective function
The objective function of the reconfiguration problem is the minimization of the total grid power losses for a particular load demand case (typically peak load conditions). The objective function is presented in Equation (1).

where 𝑃𝑙𝑜𝑠𝑠 represents the objective function value (i.e., total grid power losses), 𝑅𝑙 corresponds to the resistance of the distribution line l, and 𝕀𝑙 is the complex current that flows in the l route. Note that ℒ is the set that contains all distribution lines.
Note that in this research is selected as the performance indicator (i.e., objective function), the minimization of the total grid power losses since this is the most typical objective function considered for the reconfiguration problem [31]; however, additional objective functions regarding economical or environmental indexes can be considered in future investigations under a multi-objective optimization scenario [32].
2.2. Set of Constraints
The set of constraints for the problem regarding the reconfiguration of the distribution system are listed below. Equation (2) defines the power balance equilibrium at each node of the network.

where 𝕊𝑘𝑔 is the complex power generation at node k, 𝕊𝑘𝑑 represents the complex power demand at node k, 𝕍𝑘 is the complex power voltage at node k, and Akl is row k and column l of the node-to-branch incidence matrix [17]. Note that 𝕀𝑙⋆ is the complex conjugate operator applied to the complex current variable 𝕀𝑙⋆, and 𝒦 is the set that contains all the nodes of the grid.
Equation (3) defines the current calculation at each distribution line as a function of its voltage drop.

where 𝑦𝑙 is the binary variable that defines if line l is connected (𝑦𝑙 = 1) or not (𝑦𝑙 = 0) in the final grid configuration, and ℤ𝑙 is the complex impedance associated with the resistive and inductive effects in distribution line l.
The voltage regulation bounds and the thermal capacities of the distribution lines are defined in inequality constraints (4) and (5), respectively.

where 𝑉𝑚í𝑛 d and 𝑉𝑚á𝑥 represent the minimum and maximum voltage regulation bounds admissible for all the nodes of the network (thee bounds are typically defined as ±10 % of the nominal grid voltage by utilities and distribution regulation entities), and 𝐼??á𝑥 is the maximum current that can flow though line l, i.e., its thermal limit. To ensure that the selected lines define a radial grid topology, Equation (6) defines the number of lines that must be part of the final solution.

here n is defined as the cardinal of the set 𝒦, i.e., the number of nodes of the distribution grid.
The optimization model in Equations (1)-(6) represents the MINLP formulation of the problem concerning the optimal grid reconfiguration of distribution networks. The main characteristic of this formulation corresponds to the non-convexities in the power balance and current equations [17], which make it necessary to propose efficient solution methodologies with minimum computational effort and adequate numerical performance [19], especially for large-scale distribution networks with enormous solution space sizes.
It is worth mentioning that the dimension of the solution space of the optimal reconfiguration problem regarding all the possible grid configurations associated with the binary variables activated to have a radial configuration defined by Equation (6) can be calculated as presented in Equation (7) [33].

where d is the dimension of the solution space, l the number of lines available for connection, and n − 1 all the nodes of the network excluding the slack source. Note that the dimension of the solution space of the studied problem is defined by the combination formula C (l, n − 1) with n − 1 options from l possibilities.
Note that, due to the complexities in the solution of the exact MINLP model, the next section presents a practical solution for this problem (a heuristic solution approach easily implemented by utilities). This solution is based on the solution of l−n+1 power flow solution, regardless of the dimension of the solution space and the number of nodes of the studied distribution.
3. Constructive Solution Approach
To obtain a practical solution for the reconfiguration problem in distribution networks, a constructive heuristic algorithm is proposed which is based on recursive power flow solutions starting from a fully meshed network (all the tie lines closed) and ending with a radial topology.
To obtain a radial topology, the distribution line with the lowest current is always disconnected in such a way that it does not generate isolated nodes. In the case the disconnection of the line with the lowest current produces an isolated node, the next line with the minimum current is tested. Note that, if there are no isolated nodes after the disconnection, a new power flow is evaluated in order to update all the current and repeat the line disconnection process. The next section explains the core of the heuristic approach, which consists of the power flow solution method and the algorithm for detecting nodal isolation.
3.1. Power flow solution
In order to implement the constructive heuristic solution algorithm to find a suitable grid configuration with reduced power losses, it is fundamental to solve the power flow problem in the distribution network. However, the power flow tool used must be able to work with both radial and meshed distribution networks. Here, we adopt the successive approximation power flow approach for radial distribution grids reported by [34]. The general iterative power flow formula for the successive approximation method is defined in Equation (8).

where t represents the iterative counter, 𝕍d is the vector that contains all the voltages in the demand nodes, 𝕍s represents voltage output at the substation bus, 𝕊𝑑⋆ is the complex vector that contains all the constant power consumption in the demand nodes, and 𝕐𝑑𝑑 (yl) and 𝕐𝑑𝑠 (yl) are submatrices obtained from the nodal admittance matrix (𝕐𝑏𝑢𝑠) that associates demand and slack nodes. It is worth mentioning that these matrices depend on the grid topology, which implies that these must be calculated for each possible grid connection (i.e., combination of binary variables yl).
The key aspect in the evaluation of the power flow formula (8) is the inversion of the nodal demand-to-demand matrix 𝕐𝑑𝑑 (yl) since it is non-singular if and only if the grid topology does not have isolated nodes [35].
Note that, if the nodal connection between among grid nodes is ensured, then 𝕐𝑑𝑑−1 (yl) exists and the recursive power flow formula (8) can be evaluated from 𝑉𝑑0= 1∠0° until the convergence criterion is met, which is defined in Equation (9).

where ε is the maximum convergence error set as 1 × 10 −10, as recommended by [34].
The convergence of the successive approximation power flow method described by the recursive formula (8) can be ensured by applying the Banach fixed-point theorem as presented by [34].
Once the power flow problem has been solved, the next step of the proposed heuristic approach is to determine all the branch currents. To this effect, the node-to-branch matrix A can be used [36]. With the A, the voltage drops are calculated in all the grid branches, and, with the primitive admittance matrix 𝕐pp, all the branch currents are calculated as defined in Equation (10).

where is the vector that contains all the grid voltages, i.e., the slack and demand voltages.
Note that, when the final grid topology is found, the final grid power losses can be calculated as defined in Equation (11).

3.2. Nodal isolation detection algorithm
The main key in the implementation of the heuristic approach to determine the grid reconfiguration of the network based on the concept of minimum current is the strategy for detecting nodal isolation [37]. This is important since it is the strategy that allows identifying non-supplied nodes and also meshed configurations in the distribution network. The nodal isolation detection method adopted in this research is based on the nodal ordering algorithm [37]. To illustrate the implementation of the nodal ordering algorithm, let us consider two possible grid configurations for a distribution grid (one feasible and the other unfeasible) as depicted in Figure 1.

From Figure 1 it is possible to note that: (i) Figure 1a presents a feasible configuration composed of 4 lines (as demanded by Equation (6)) with all the nodes connected between them and with the substation bus; and (ii) 1b presents an unfeasible solution that also fulfills Equation (6) with 4 connected lines.
The nodal ordering algorithm is a classical methodology applied in power flow studies for distribution networks, especially for efficiently using the backward/forward power flow method [37]. The main steps of this algorithm are listed below.
If we apply the previous steps to the distribution grids presented in Figure 1, the following matrices are reached.

Where Ma is the matrix for the configuration in Figure 1a, and Mb is the matrix that represents the configuration depicted in Figure 1b.
Note that, in Equations (12) and (13), it is easy to observe that the electrical network in Figure 1a is feasible, unlike the configuration in 1b. To understand this, it is just necessary to find all the different elements in matrix , which produces elements [1], [2], [3], [4], [5], which correspond to all the nodes of the system. As for matrix , these elements are [1], [2], [3], [4], [5], which means that node 4 is missing, thus confirming that it is an isolated node.
Note that, if the root node is not contained in the set of connected lines after it is defined, the configuration is immediately considered to be unfeasible, since the root node is indeed the electrical power source that must fulfill all the electrical requirements of the studied distribution network.
3.3. Summary of the proposed solution methodology
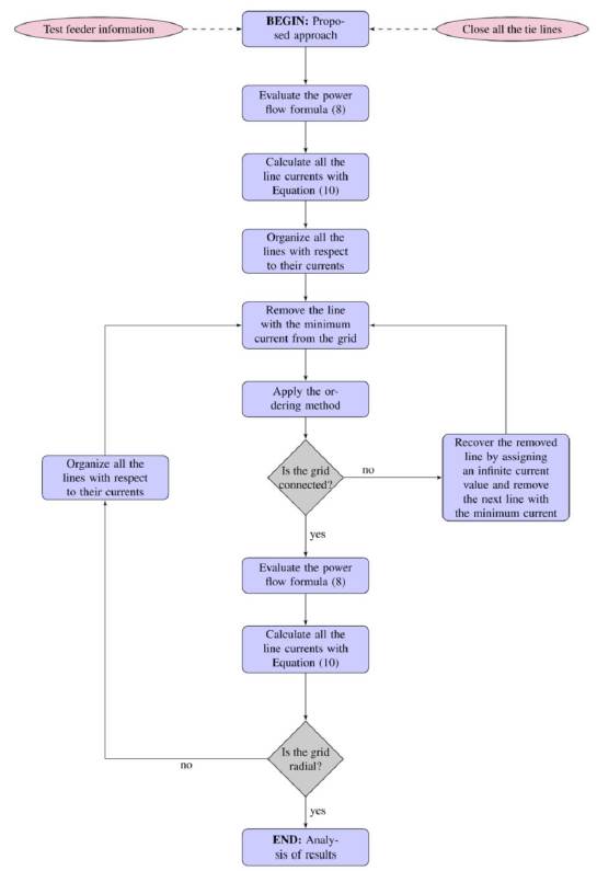
To illustrate the general application of the constructive solution methodology to deal with a practical solution for the reconfiguration problem in electrical distribution grids, the flow diagram in Figure 2 is presented.
Based on the flow diagram in Figure 2, the main characteristic of the proposed solution methodology is that the number of power flow solutions of the proposed solution methodology is the difference between the grid with the fully meshed configuration and the grid with the radial structure. This characteristic makes the proposed solution method independent from the number of nodes of the distribution grid analyzed, making it a fast heuristic solution approach with easy logic implementation.

4. Computational Validation
4.1. Test feeders
To demonstrate the effectiveness of the proposed heuristic solution strategy at finding a practical solution for the problem regarding the electrical grid reconfiguration in distribution grids, four test feeders with different number of nodes and tie lines are considered. These distribution networks and their main characteristics are listed in Table 2.
The information in Table 2 shows that the dimension of the solution space, as defined by Equation (7), has combinatorial exploitation as a function of the difference between the number of nodes and the number of available distribution lines, which implies that, from the 84-bus system on, it is not possible to find the global solution for the studied problem with an exhaustive solution method (exploration of the solution space), which is why it is mandatory to address the problem with heuristic or metaheuristic methods in order to obtain an adequate solution with reduced computational times.

The information for the 14-bus grid can be consulted in [38] and [39]. The information for the 33-bus and 69-bus grids is provided in [18], and the information for the 84-136-bus, and 417- bus systems is available in [19].
4.2. Computational validation
The computational validation of the proposed practical solution for the reconfiguration problem in distribution grids was implemented in a personal computer with an Intel(R) Core (TM) i5-2410M CPU @ 2.30 GHz, 6 Gb RAM, and the Microsoft Windows 10 Home x64 operative system, using the software Matlab 2021b version.
Table 3 presents the numerical results reached by the constructive algorithm when applied to all the test feeders. This table shows the initial power losses (meshed configuration) and the final result, i.e., the power losses for the radial configuration. In addition, it is reported in the last column, the information regarding the best literature reports with respect to the power losses for the studied test feeders considering radial topology.

The results reported in Table 3 show that: (i) the meshed configurations allow ensuring minimal power losses in all the distribution networks tested since these configurations enable a better power flow distribution, i.e., a reduced current through the lines in comparison with the radial solution; and (ii) the proposed practical solution approach finds the optimal solution of the 14-bus system. As for the 33-bus system, the difference with the best literature report is just 0, 50 % with respect to the optimal solution. In the case of the 69-bus system, this estimation error is about 0, 60 %. Moreover, regarding the 84-bus system, the difference is about 0, 38 %. For the 136-bus grid, the estimation error with respect to the best literature report is about 4, 47 %, and, for the 417-bus grid, this estimation error is about 9, 62 %. These values show the efficiency of the proposed heuristic approach, given that, in all the simulation scenarios, the maximum difference does not overshoot by more than 10 %.
Regarding the processing times, the proposed heuristic optimization approach was compared with the optimal solutions reported by [19] and the exact solution of the MINLP via commercial optimization tools [6], [20]. This comparison is presented in Table 4.

The values reported in Table 4 show that the total processing times of the solution with MINLP solvers in [19] are highly dependent on the dimension of the solution space reported in Table 2. These times are in the order of minutes for the 84- and 136-bus grids and hours for the 416-bus grid, whereas the heuristic solution proposed in this research takes less than 2 minutes for all the test feeders studied. This clearly evidences the practicality of the proposed constructive heuristic algorithm at finding adequate solutions mainly oriented towards their applicability in real distribution networks.
4.3. Validation considering dispersed generation
To demonstrate the applicability of the proposed constructive heuristic algorithm in dealing with the reconfiguration problem in distribution networks within a context of distributed generation, we implemented it in the 33and 69-bus grids presented in [18] (note that these solutions are validated in our power flow methodology). For the 33-bus grid, the sizes of the distributed generators are 754, 1 099,40, and 1 071,40 kW, and their locations are nodes 14, 24, and 30, respectively. In the case of the 69bus system, the sizes of the dispersed sources are 526,8, 380,4, and 1 719 kW in nodes 11, 18, and 61, respectively.
The results in Table 5 confirm the efficiency of the proposed heuristic solution method since, for the 69-bus grid, our approach found the same optimal solution reported in [18], and, for the 33-bus grid, the estimation error was about 0,94 %, i.e., 0,55 kW with respect to the optimal value presented in [18]. In addition, the processing times required to solve the reconfiguration problem in the presence of dispersed sources is less than 0,15 s for both test feeders, which allows demonstrating the applicability of our approach in dealing with large solution spaces with minimum computational effort.

5. Conclusions and Future Work
The problem regarding the optimal reconfiguration of distribution systems was addressed in this research through the application of a constructive heuristic algorithm based on the concept of minimum current, the nodal ordering method, and the successive approximation power flow method. The main advantage of the proposed solution method was its independence from the dimension of the solution space, in addition to its fast-numerical performance and its easy computational implementation. The numerical results obtained with six different test feeders with sizes from 14 to 417 nodes showed that:
The maximum processing time was about 89,52 s in the 417-node test feeder, which was expected since most of this period is spent varying the radial condition of the resulting network. However, for the rest of the test feeders, the proposed optimization method took less than 2 s.
The gap between the proposed heuristic solution and the best literature report did not exceed 10 % for all the test feeders. These results confirmed that, even though the proposed solution method belongs to the family of heuristics, it has an excellent numerical performance and low processing requirements. Note that the solutions reached by the proposed approach can be used as the starting point for metaheuristic algorithms in future developments.
The numerical results considering the presence of dispersed generation confirmed the efficiency of the proposed algorithm since, for the 33-bus system, the difference with respect to the optimal solution in the current literature was less than 600 W, and, for the 69-bus grid, the heuristic approach found the optimal solution.
The main advantage of the proposed algorithm is its simplicity and practicality, since it only requires little programming skills to be implemented, with the main advantage that no statistical analyses are required due to the fact that each run of the solution will be the same (i.e., it has a deterministic behavior).
As for future work, it will be possible to carry out the following: (i) to reformulate the MINLP model in Equations (1)-(6) as a mixed-integer programming model in order to apply a convex optimization tool that deals with binary variables in searching the global optimal solution for the reconfiguration problem in distribution networks; (ii) to use the presented constructive heuristic approach to initialize metaheuristic optimization techniques in order to boost the exploration and exploitation of the solution space while also reducing the processing times required to solve the studied problem;(iii) to consider in the function formulation different performance indicators, such as economic or environmental indexes; and (iv) to propose a multi-objective optimization approach to reduce the energy losses, improve voltage profiles, and minimize greenhouse gas emissions in distribution grids for rural areas with diesel generation plants and high penetration of renewable energy resources.
References
V. Vahidinasab et al., “Overview of Electric Energy Distribution Networks Expansion Planning,” IEEE Access, vol. 8, pp. 34750-34769, 2020, doi: https://doi.org/10.1109/ACCESS.2020.2973455
I. Diaaeldin, S. Abdel Aleem, A. El-Rafei, A. Abdelaziz, A. F. Zobaa, “Optimal Network Reconfiguration in Active Distribution Networks with Soft Open Points and Distributed Generation,” Energies, vol. 12, no. 21, p. 4172, 2019, doi: https://doi.org/10.3390/en12214172
H. Li, H. Cui, C. Li, “Distribution Network Power Loss Analysis Considering Uncertainties in Distributed Generations,” Sustainability, vol. 11, no. 5, p. 1311, 2019, doi: https://doi.org/10.3390/su11051311
S. Mikulski, A. Tomczewski, “Use of Energy Storage to Reduce Transmission Losses in Meshed Power Distribution Networks,” Energies, vol. 14, no. 21, p. 7304, 2021, doi: https://doi.org/10.3390/en14217304
M. Z. Malik et al., “Strategic planning of renewable distributed generation in radial distribution system using advanced MOPSO method,” Energy Reports, vol. 6, pp. 2872-2886, 2020, doi: https://doi.org/10.1016/j.egyr.2020.10.002
M. Lavorato, J. F. Franco, M. J. Rider, R. Romero, “Imposing Radiality Constraints in Distribution System Optimization Problems,” IEEE Trans. Power Syst., vol. 27, no. 1, pp. 172-180, 2012, doi: https://doi.org/10.1109/TPWRS.2011.2161349
J. D. Pradilla-Rozo, J. A. Vega-Forero, O. D. Montoya, “Application of the Gradient-Based Metaheuristic Optimizerto Solve the Optimal Conductor Selection Problemin Three-Phase Asymmetric Distribution Networks,” Energies, vol. 16, no. 2, p. 888, 2023, doi: https://doi.org/10.3390/en16020888
A. Zamani, T. Sidhu, A. Yazdani, “A strategy for protection coordination in radial distribution networks with distributed generators,” inIEEE PES General Meeting, 2010, pp. 1-8. doi: https://doi.org/10.1109/PES.2010.5589655
J. Xie, C. Chen, H. Long, “A Loss Reduction Optimization Method for Distribution Network Based on Combined Power Loss Reduction Strategy,” Complexity, vol. 2021, pp. 1-13, 2021, doi: https://doi.org/10.1155/2021/9475754
X. Wang et al., “Research on Reconfiguration of Distribution Network considering Three-Phase Unbalance,” Wirel. Commun. Mob. Comput., vol. 2022, pp. 1-12, 2022, doi: https://doi.org/10.1155/2022/9906100
R. Sirjani, A. Rezaee Jordehi, “Optimal placement and sizing of distribution static compensator (D-STATCOM) in electric distribution networks: A review,” Renew. Sustain. Energy Rev., vol. 77, pp. 688-694, 2017, doi: https://doi.org/10.1016/j.rser.2017.04.035
L. A. Gallego Pareja, O. Gómez Carmona, J. M. López-Lezama, “Optimal Placement of Capacitors, Voltage Regulators, and Distributed Generators in Electric Power Distribution Systems,” Ingeniería, vol. 25, pp. 334-354, 2020.
L. Novoa, R. Flores, J. Brouwer, “Optimal renewable generation and battery storage sizing and siting considering local transformer limits,” Appl. Energy, vol. 256, p. 113926, 2019, doi: https://doi.org/10.1016/j.apenergy.2019.113926
R. Chidanandappa, T. Ananthapadmanabha, “Genetic Algorithm Based Network Reconfiguration in Distribution Systems with Multiple DGs for Time Varying Loads,” Procedia Technol., vol. 21, pp. 460-467, 2015, doi: https://doi.org/10.1016/j.protcy.2015.10.023
T. Tran The, D. Vo Ngoc, N. Tran Anh, “Distribution Network Reconfiguration for Power Loss Reduction and Voltage Profile Improvement Using Chaotic Stochastic Fractal Search Algorithm,” Complexity, vol. 2020, pp. 1-15, 2020, doi: https://doi.org/10.1155/2020/2353901
A. E. D. C. Tio, I. B. N. C. Cruz, “A binary formulation of SAIDI for the predictive reliability assessment of radial distribution systems with tie-lines,” in2013IEEE PES Asia-Pacific Power and Energy Engineering Conference (APPEEC), 2013, pp. 1-6. doi: https://doi.org/10.1109/APPEEC.2013.6837235
O. D. Montoya, W. J. Gil González, L. F. Grisales-Noreña, D. Giral, A. Molina-Cabrera, “On the optimal reconfiguration of radial AC distribution networks using an MINLP formulation: A GAMS-based approach,” Ing. e Investig., vol. 42, no. 2, p. e91192, 2021, doi: https://doi.org/10.15446/ing.investig.91192
V. Vai, S. Suk, R. Lorm, C. Chhlonh, S. Eng, L. Bun, “Optimal Reconfiguration in Distribution Systems with Distributed Generations Based on Modified Sequential Switch Opening and Exchange,” Appl. Sci., vol. 11, no. 5, p. 2146, 2021, doi: https://doi.org/10.3390/app11052146
J. Zhan, W. Liu, C. Y. Chung, J. Yang, “Switch Opening and Exchange Method for Stochastic Distribution Network Reconfiguration,” IEEE Trans. Smart Grid, vol. 11, no. 4, pp. 2995-3007, 2020, doi: https://doi.org/10.1109/TSG.2020.2974922
M. C. O. Borges, J. F. Franco, M. J. Rider, “Optimal Reconfiguration of Electrical Distribution Systems Using Mathematical Programming,” J. Control. Autom. Electr. Syst., vol. 25, no. 1, pp. 103-111, 2014, doi: https://doi.org/10.1007/s40313-013-0070-x
J. Franco, M. Lavorato, M. J. Rider, R. Romero, “An efficient implementation of tabu search in feeder reconfiguration of distribution systems,” in 2012 IEEE Power and Energy Society General Meeting, 2012, pp. 1-8. doi: https://doi.org/10.1109/PESGM.2012.6345048
J. Olamaei, T. Niknam, S. Badali Arefi, “Distribution Feeder Reconfiguration for Loss Minimization Based on Modified Honey Bee Mating Optimization Algorithm,” Energy Procedia, vol. 14, pp. 304-311, 2012, doi: https://doi.org/10.1016/j.egypro.2011.12.934
J. F. Franco, M. J. Rider, M. Lavorato, R. Romero, “A mixed-integer LP model for the reconfiguration of radial electric distribution systems considering distributed generation,” Electr. Power Syst. Res., vol. 97, pp. 51-60, 2013, doi: https://doi.org/10.1016/j.epsr.2012.12.005
H. Ahmadi, J. R. Martí, “Minimum-loss network reconfiguration: A minimum spanning tree problem,” Sustain. Energy, Grids Networks, vol. 1, pp. 1-9, Mar. 2015, doi: https://doi.org/10.1016/j.segan.2014.10.001
A. Davodi, K. Esapour, A. Zare, M.-A. Rostami, “A modified KH algorithm to solve the optimal reconfiguration problem in the presence of distributed generations,” J. Intell. & Fuzzy Syst., vol. 28, no. 1, pp. 383-391, 2015.
I. I. Atteya, H. A. Ashour, N. Fahmi, D. Strickland, “Distribution network reconfiguration in smart grid system using modified particle swarm optimization,” in 2016IEEE International Conference on Renewable Energy Research and Applications (ICRERA), 2016, pp. 305-313. doi: https://doi.org/10.1109/ICRERA.2016.7884556
D. Yodphet, A. Onlam, A. Siritaratiwat, P. Khunkitti, “Electrical distribution system reconfiguration for power loss reduction by the Salp Swarm algorithm,” Int. J. Smart Grid Clean Energy, pp. 156-163, 2019, doi: https://doi.org/10.12720/sgce.8.2.156-163
U. Raut and S. Mishra, “Enhanced Sine-Cosine Algorithm for Optimal Planning of Distribution Network by Incorporating Network Reconfiguration and Distributed Generation,” Arab. J. Sci. Eng., vol. 46, no. 2, pp. 1029-1051, 2021, doi: https://doi.org/10.1007/s13369-020-04808-9
A. M. Helmi, R. Carli, M. Dotoli, H. S. Ramadan, “Efficient and Sustainable Reconfiguration of Distribution Networks via Metaheuristic Optimization,” IEEE Trans. Autom. Sci. Eng., vol. 19, no. 1, pp. 82-98, Jan. 2022, doi: https://doi.org/10.1109/TASE.2021.3072862
O. Badran, S. Mekhilef, H. Mokhlis, W. Dahalan, “Optimal reconfiguration of distribution system connected with distributed generations: A review of different methodologies,” Renew. Sustain. Energy Rev., vol. 73, pp. 854-867, 2017, doi: https://doi.org/10.1016/j.rser.2017.02.010
H. Lotfi, A. A. Shojaei, V. Kouhdaragh, I. Sadegh Amiri, “The impact of feeder reconfiguration on automated distribution network with respect to resilience concept,” SN Appl. Sci., vol. 2, no. 9, p. 1590, 2020, doi: https://doi.org/10.1007/s42452-020-03429-z
F. Sheidaei, A. Ahmarinejad, M. Tabrizian, M. Babaei, “A stochastic multi-objective optimization framework for distribution feeder reconfiguration in the presence of renewable energy sources and energy storages,” J. Energy Storage, vol. 40, p. 102775, Aug. 2021, doi: https://doi.org/10.1016/j.est.2021.102775
O. D. Montoya, “Notes on the Dimension of the Solution Space in Typical Electrical Engineering Optimization Problems,” Ingeniería, vol. 27, no. 2, p. e19310, 2022, doi: https://doi.org/10.14483/23448393.19310
O. D. Montoya, W. Gil-González, “On the numerical analysis based on successive approximations for power flow problems in AC distribution systems,” Electr. Power Syst. Res., vol. 187, p. 106454, 2020.
A. Garces, L. Rodriguez-Garcia, “An Approach for Nodal Admittance Matrix Real-Time Estimation on DC Microgrids,” in 2019IEEE Green Technologies Conference(GreenTech), Apr. 2019, pp. 1-4. doi: https://doi.org/10.1109/GreenTech.2019.8767140
T. Shen, Y. Li, J. Xiang, “A Graph-Based Power Flow Method for Balanced Distribution Systems,” Energies, vol. 11, no. 3, p. 511, 2018, doi: https://doi.org/10.3390/en11030511
S. Ouali, A. Cherkaoui, “An Improved Backward/Forward Sweep Power Flow Method Based on a New Network Information Organization for Radial Distribution Systems,” J. Electr. Comput. Eng., vol. 2020, pp. 1-11, Jan. 2020, doi: https://doi.org/10.1155/2020/5643410
M. Sedighizadeh, M. Dakhem, M. Sarvi, H. H. Kordkheili, “Optimal reconfiguration and capacitor placement for power loss reduction of distribution system using improved binary particle swarm optimization,” Int. J. Energy Environ. Eng., vol. 5, no. 1, p. 73, 2014, doi: https://doi.org/10.1007/s40095-014-0073-9
U. Raut, S. Mishra, “A Fast Heuristic Network Reconfiguration Algorithm to Minimize Loss and Improve Voltage Profile for a Smart Power Distribution System,” in 2017International Conference on Information Technology (ICIT), 2017, pp. 85-90. doi: https://doi.org/10.1109/ICIT.2017.23
Notes
Author notes
a Email: wjgil@utp.edu.co balmo@utp.edu.co
Conflict of interest declaration