Artículos
DERs-Load Flow Convergence Sensitivity Analysis Using Topological Reconfiguration
Análisis de sensibilidad a la convergencia de flujo de cargas con DERs usando reconfiguración topológica
DERs-Load Flow Convergence Sensitivity Analysis Using Topological Reconfiguration
Revista UIS ingenierías, vol. 23, no. 1, pp. 1-10, 2024
Universidad Industrial de Santander
Received: 22 June 2023
Accepted: 25 September 2023
Abstract: During the electric power system (EPS) modelling with massive use of distributed energy resources (DERs) -distributed generation (DG), storage and other distributed technologies such as electric vehicles - simplified and ideal conditions are assumed for the active distribution network. From the grid side, these elements are modelled as absorption and injection of power and/or current. In this paper, using the model MV-Benchmarck System CIGRE Task Force C6.04, a comparative analytical straightforward algorithm of convergence limits on load flow based on sum of powers and sum of currents along the topological matrix has been simulated. The convergence sensitivity analysis was examined for 3 system characteristics: radial and meshed Configuration, DG penetration and R/X ratio, finding percentage differences of up to 6% convergence sensitivity by power hosting capacity between two -non-linear-methods used for load flow.
Keywords: Convergence Sensitivity Analysis -CSA-, DERs-Load flow, Distributed Energy Resources (DERs), Radial network, Scaling Factor, R / X Ratio.
Resumen: Durante el modelamiento del sistema eléctrico de potencia (SEP) con uso masivo de recursos de energía distribuida (DERs) - generación distribuida (GD), almacenamiento y otras tecnologías distribuidas como el vehículo eléctrico-, se asumen condiciones simplificadas e ideales para la red activa de distribución. Desde el lado de la red, dichos elementos se modelizan como absorción e inyección de potencia y/o corriente. En este artículo, haciendo uso del sistema de referencia de media tensión MV CIGRE Task Force C6.04, se ha simulado un sencillo algoritmo analítico comparativo de límites de convergencia de flujo de cargas basado en suma de potencias y suma de corrientes a lo largo de la matriz topológica. El análisis de sensibilidad a la convergencia fue examinado para 3 características del sistema: configuración radial y semimallada, penetración de GD y relación R/X, hallando diferencias porcentuales hasta de 6% de sensibilidad a la convergencia por capacidad de alojamiento de potencia entre dos métodos -no lineales- usados para el flujo de cargas.
Palabras clave: Recursos energéticos distribuidos, flujo de cargas con DERs, Análisis de Convergencia-CSA, factor de escala, red radial, relación R/X.
1. Introduction
In the field of energy transition, new simulation models demand a revision of the conditions traditionally adopted in the modeling of the electric power system (EPS) and scenario-based simulations of load and generation. The electric system is dynamic, and this is attributed to demand requirements and their load factors, the ways electricity is utilized, new technologies, and the increasingly active integration of users in demand management and self-consumption at their nodes. Certainly, if there are variations due to the energy transition, these changes will evidently be reflected in the characteristics of the modeling and methods employed, especially when modeling increasingly active grids due to the integration of distributed resources.
This constant network evolution requires the ongoing and swift search for more accurate algorithms for load flow in distribution networks [1], suitable for both radial and weakly meshed circuit configurations [2], alongside the analyzed consistency for reverse flow from the common coupling points of distributed resources. In [3], [4] it is proposed that reconfiguring the existing radial network into ring and meshed operation modes could be advantageous for the integration of local DERs (Distributed Energy Resources), provided that the coordination of the protection scheme is reviewed. This management would enable efficient power utilization [5], minimizing losses [6], contributing to voltage stability [7], and increasing the hosting capacity of distributed resources [8].
Likewise, the management of uncertainty can be analyzed through probabilities in load flow [9], [10] for the hosting capacity, however, this uncertainty is encapsulated in demand characteristics or primary external resource factors rather than the topology. Novel approaches in load flow analysis in the presence of distributed resources enable the collection of valuable information as support for opportunities by the mentioned DERs in [11], for the planning and operation of modern distribution systems [12].
2. Convergence Issues in Conventional Methods Used in Transport
Methods applied for solving power flow problems may exhibit varying levels of convergence depending on the electrical parameter under analysis used for traversing the topological matrix, whether through a summation of currents or a summation of powers, converging from the Jacobian of the load flow as a sensitivity model. For this reason, the effectiveness of convergence is assessed in the face of the extreme penetration of distributed resources, resulting in percentage differences in injected power that may not become apparent during simulations of their incremental of scaling factors (SF) for the distributed resources into the system.
Over time, power system simulation has evolved through numerical techniques based on efficient developments of power flow computational algorithms [13]. According to [14] efficient algorithms for load flow calculation have been developed and the large availability of computational resources has been exploited to simulate power system simulation using numerical techniques. An argument is presented that traditional load flow methods, Gauss Seidel and Newton Raphson, which are perfectly suitable for load flow analysis in transmission systems, are not suitable for distribution networks, due to factors such as the presence of unbalanced loads, the radiality of the network and the physical condition of the R/X ratio, where the resistance of the lines is comparable in magnitude with the reactance, and this ratio is significant.
For power flow studies in the transmission system, a single-phase representation of the three-phase system is used, which is assumed to be a balanced network in most cases. However, in the case of the distribution system, due to unbalanced loads, the radial structure of the network, and non-transposed conductors, scenarios of an unbalanced system are often simulated [15]. This is why there is a growing need to conduct a three-phase power flow analysis for distribution systems.
In this context, in the future, power flow analysis in distribution systems will require solving unbalanced three-phase power flow for scenarios involving meshed network configurations and radial operation of the distribution network integrated with active distributed resources, depending on the load distribution.
3. Using the Simulation Tool
Considering the typical characteristics of a distribution network, a power flow analysis must incorporate, at least, its optimal operation in radial and weakly meshed networks, be multi-phase, handle unbalanced conditions, account for distributed generation, and calculate losses due to its highly resistive R/X component.
For this purpose, an advanced power flow analysis tool embedded in DIgSILENT Power Factory has been used. This tool provides confidence that it considers the specific characteristics of a distribution system by examining load flows using the modified Newton-Raphson (N-R) method, employing a modified unbalanced N-R method [16].
3.1. Selection of Reference Topology
Taking into consideration the general aspects studied and after conducting a literature review for reference systems that integrate Distributed Generation (DG), a study was carried out on reference systems for the integration of renewable energy DG into the medium-voltage grid [17]. The flexibility of the reference systems presented by CIGRE for America and Europe allows for the management of the specific characteristics of each continental region within the same interconnection topology, while maintaining realistic distribution aspects and focusing attention on potential faults during operation.
By using the Benchmarking methodology, it can be concluded that the reference medium-voltage rural distribution network, when considered as a reference point for studies on DERs integration, retains the characteristics of a real network, the data are shared in [17]. The topology is shown in Figure 1.
3.2. Considerations for the Reference System Simulation
The following considerations are presented in the case studies performed:
DERs units were modelled as PQ nodes, operating at unity constant power factor. It is assumed that reactive power (Q) is supplied from the infinite bus.
Two zones of the topology were defined: Zone F1 (urban) consists of nodes and lines between nodes 1, 2, 3, 4, 5, 6, 7, 8, 9, 10, and 11. Zone F2 (rural) consists of nodes and lines between nodes 12, 13, and 14. This configuration facilitates the objective of analyzing the power flow on a radial network (F2) and a semi-meshed network (F1).
The proposed location of generators in the reference model is used, without employing an optimal location. Therefore, the buses in zone F2 (12, 13, 14) and nodes 1 and 2 do not have DG installations.
The nominal load of the reference network is taken for all buses. Only for load 1, a permanent scaling factor of 0.3 is applied because it corresponds to a medium-voltage system, of the same magnitude as the feeder connected downstream.
The voltage of the subtransmission system is assumed to be 115 kV, and the medium-voltage network is at 12.47 kV.
The analysis of different parameters of the distribution systems, such as voltage and current profiles, losses, and line and transformer loading, is conducted on the defined cases - with and without DERs - and the most representative critical comparisons are made between them.
Transformers- tap settings for the transformers are as follows: Position 9, tap transformer for F1; Position 5, tap transformer for F2.
The network lines are overhead, and conditioned by their actual parameters.
To achieve power flows with acceptable voltages on each bus, tap changers are essential for voltage stability.
3.3. Definition of Scenarios
In the operational flexibility of the topology, two main cases have been defined: first. a case without DERs on the existing network. Second, a case using DERs-load flow. From these two main cases, subcases and analysis scenarios are generated based on the type of test applied, as mentioned, and the desired outcome in the increase of distributed generation, as described in Figure 2.

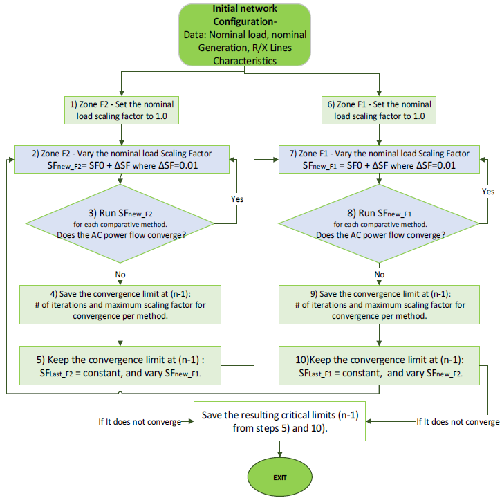
3.4. Convergence Sensitivity Analysis
A sensitivity analysis is then performed to establish which method fails first at convergence, looking at the number of iterations, the loadability of the transformer supplying power to the feeder in each zone, varying discretely for each zone (F1 and F2) scaling factors, depending on how close to non-convergence each method is. In general, the test follows the steps of the flowchart sensitivity analysis towards non-convergence (CSA) in Figure 3.

Generally, the algorithm finds the convergence limit for one method and proceeds to the next non-convergence (NC) limit. This way, a percentage convergence difference is defined between the two compared methods, as follows in equation 1:

For this analytical case, both methods correspond to the nonlinear-iterative Newton-Raphson method:
Method 1 corresponds to power summation, and method 2 is aimed at current summation.
Assumptions:
The convergence difference always exists.
The scaling factor for method 2 is larger than the scaling factor of method 1 for the convergence limit values.
It is important to carefully maintain comparability between topologically comparable scenarios of the network to perform an operational assessment of the power flow results. This includes considering the base state (zero state) of the network and the level of power injection from distributed resources.
4. Results
The results are based on the following characteristics:
4.1. Radial and Meshed Features of Distribution Networks
As shown in Figure 4, the N-R method using current equations requires fewer iterations to reach the result and, in its trend, a lower number of iterations than the N-R method using power equations (classic).

Table 1 summarizes the main difference values at convergence for given scaling factor conditions (NC: Not convergence):

For a half-meshed or weakly meshed characteristic, both methods use the same number of iterations before reaching their non-convergent limit, managing to increase the load up to 2.36 times with a current equation method compared to 2.31 times for the classic algorithm, approximately a 2.1% percentage difference in load variation. This tolerance contrasts with the 4.2% derived from the same variables for the radial circuit, which implies that the current equation algorithm accepts greater load variation in both radial and meshed cases. It's worth mentioning that the percentage difference for different scaling factors can reach up to 5.8% between the two analyzed methods.
4.2. Effect of Distributed Resources Increment
The results are presented below for the most meshed case including the progressive penentration of resources distributed to the network in Figures 5 and 6.


In this result, the rightward shift is not so crucial, which is basically due to the availability of DG active power and the progressive increase of the scaling factors. What is observed is that the N-R method using power equations no longer converges in the same number of iterations before non-convergence, while the N-R method using current equations does. This allows us to conclude that the convergence associated with an increase in distributed DG in a distribution network is better tolerated by the method 2, which follows the topology, under these study conditions.
4.3. R/X RATIO: from Cases 2A and 1B
Reconfiguring a radial to meshed circuit or the connections between the two feeders varies the R/X constant of the system. However, as the effect of R/X variation was reviewed, this requires a significant constraint of the differences that can arise between one-line configuration or another from its physical parameters, section by section.
At this point, a progressive increase of positive sequence resistance was performed on the system type lines, in order to review the convergence behavior, plotted in Figure 7.

A resistive increase has two effects, an increase in network losses and thus an increase in network loadability. However, in a complementary way, the inyected DER surplus covers this congestion. This balance caused by the injected power allows the non-convergence to be more flexible up to 3 times in case 2A, before its limit, which is simulated in a network or feeder without distributed resources, as in case 1B.
When a new feeder line or tie-line is added to the system, the grid sensitivity to voltage and load responses changes significantly in the local area of influence, and this is evidenced by the reliability of the system to evacuate DERs power injection to neighbouring nodes of the application point. This last results in a decongestion of the feeder head and a redistribution of power to consumption areas.
5. Conclusions
From the applied analysis, several conclusions can be drawn regarding the modeling and topology of the system, such as:
Modeling methods for power flow need to be tailored to the topological response of distribution network characteristics, which involve fewer traditional assumptions and a review of commonly used simplifications as they transition into active distribution networks with multiple points of massive DER integration.
Sweep methods are well-suited for radial distribution systems but are not accurate for lightly meshed networks.
From the convergence sensitivity analysis -CSA, it can be concluded that the current equation-based method tolerates a greater load variation, from light to heavy loads, for both meshed and radial networks compared to a power equation-based method. The differential contrast factor is the losses on branches as distributed resource penetration increases.
Increasing DERs, or adding multiple generators to the distribution system, increases the system's ability to respond to increasingly resistive lines.
The straightforward methodology used and the assumptions of its application have been appropriate for the need to review fixed and variable electrical parameters in order to provide insights into radial and semi-meshed characteristics, the R/X ratio, and the inclusion and penetration of distributed generation in distribution networks.
Acknowledgements
The authors are grateful for the participation in this research to Research Alliance called Energy and Sustainability - developed by the Colombian Association of the Guajira Academy (ACAG) -, and to the Department of Electrical Engineering of the University of the Basque Country UPV/EHU, especially the comments and discussions on the subject from the research supervisors, Dr. José Felix Miñambres and Dr. Miguel Ángel Zorrozua, professors of the Department.
References
B. Muruganantham, R. Gnanadass, N. P. Padhy, "Performance analysis and comparison of load flow methods in a practical distribution system," 2016 National Power Systems Conference (NPSC), Bhubaneswar, India, 2016, doi: https://doi.org/10.1109/NPSC.2016.7858848
C. Cheng, F. Zhang, "A Modified Newton Method for Radial Distribution System Power Flow Analysis," IEEE Transactions on Power Systems, vol. 12, n° 1, pp. 389 - 397, 1997, doi: https://doi.org/10.1109/59.575728
Z. Aboelsood, E. F. El-Saadany, "Effect of Network Configuration on Maximum Loadability and Maximum Allowable DG penetration in Distribution Systems," IEEE Electrical Power & Energy Conference (EPEC), Halifax, NS, Canada, 2013, doi: https://doi.org/10.1109/EPEC.2013.6802952
M.C. Alvarez-Herault, N. N'Doye, C. Gandioli, N. Hadjsaid, P. Tixador, "Meshed distribution network vs reinforcement to increase the distributed generation connection," Sustainable Energy, Grids and Networks, vol. 1, n° 1, pp. 20-27, 2015, doi: https://doi.org/10.1016/j.segan.2014.11.001
D. Openshaw, G. Strbac, G. Ault, "Distributed energy resources and efficient utilisation of electricity," CIRED 2009 - The 20th International Conference and Exhibition on Electricity Distribution - Part 2, Prague, 2009.
J. M. López Lezama, L. A. Gallego Pareja, "Flujo de potencia óptimo usando método del gradiente para reducción de las pérdidas en sistemas de potencia," Ingeniería y Ciencia, vol. 4, n° 7, pp. 71-85, 2008.
D. Wolter, Z. Markus, M. Stötzel, "Impact of meshed grid topologies on distribution grid planning and operation," 24th International Conference & Exhibition on Electricity Distribution (CIRED), Glasgow, Scotland, 2017, doi: http://dx.doi.org/10.1049/oap-cired.2017.0708
M. Bollen, F. Hassan, Integration of distrituted generation in the power system. Hoboken, New Jersey: Institute of Electrical and Electronic Engineers, 2011.
U. H. Ramadhania, M. Sheperoa, J. Munkhammara, Joakim Widéna, "Review of probabilistic load flow approaches for power distribution systems with photovoltaic generation and electric vehicle charging," International Journal of Electrical Power and Energy Systems, n° 120, 2020.
E. Mulenga, "Solar PV Stochastic Hosting Capacity Assessment Considering Epistemic (E) Probability Distribution Function (PDF)," Electricity, vol. 3, n° 4, p. 586-599, 2022, doi: https://doi.org/10.3390/electricity3040029
U. D. Lubo, "Cargos de respaldo por uso de la red eléctrica en el costo unitario de energía distribuida: desafíos y oportunidades para la planificación," Revista UIS Ingenierías, vol. 18, n° 3, pp. 67-74, 2019, doi: https://doi.org/10.18273/revuin.v18n3-2019007
E. Ghiani, G. Pisano, "Chapter 2- Impact of Renewable Energy Sources and Energy Storage Technologies on the Operation and Planning of Smart Distribution Networks," Operation of Distributed Energy Resources in Smart Distribution Networks, S. N. Kazem Zare, Ed., Cagliari, Italy, Elsevier, 2018, pp. 25-48, doi: https://doi.org/10.1016/B978-0-12-814891-4.00002-3
Electric Power Research Institute, "Impact factors, methods, and consideration for calculation and applying Hosting Capacity.," EPRI, Palo Alto, California, USA, 2018.
L. A. Gallego, J. M. Lopez-Lezama, D. Mejía-Giraldo, "Flujo de potencia trifásico desbalanceado en sistemas de distribución con generación distribuida," Scientia et Technica, vol. 3, n° 43, pp. 43-48, 2009.
K. Balamurugan, D. Srinivasan, "Review of power flow studies on distribution network with distributed generation," IEEE Ninth International Conference on Power Electronics and Drive Systems, Singapore, 2011.
DIgSILENT GmbH, DIgSILENT PowerFactory -User Manual, Online Edition ed., Gomaringen, Germany, 2019.
CIGRE, TF C6.04.02: TB 575 - Benchmark Systems for Network Integration of Renewable and Distributed Energy Resources, Paris, FR: Task Force C6.04 CIGRE, 2014.
Notes
Author notes
Conflict of interest declaration