Articles
Greenwashing effect, attitudes, and beliefs in green consumption
Greenwashing effect, attitudes, and beliefs in green consumption
RAUSP Management Journal, vol. 54, núm. 2, pp. 226-241, 2019
Universidade de São Paulo
Recepción: 20 Junio 2017
Aprobación: 06 Agosto 2018
Abstract:
Purpose The purpose of this paper is to analyze the perception of the influence of greenwashing and of attitudes and beliefs in the decisions of purchase of green products in the retail. Design/methodology/approach A quantitative research was carried out by means of a survey with a sample of 880 consumers living in São Paulo city, Brazil, who buy in supermarkets weekly or biweekly. Findings It was possible to evaluate a model that analyzed the aspects that greenwashing carries and the aspects that the attitudes and beliefs of the consumer present. As a result, it is inferred that when greenwashing is identified in the product, it loses the aspects of loyalty, satisfaction and benefits, as well as becoming a product that causes confusion of consumption. Further, consumer attitudes and beliefs show that they are guided by the aspects of perceived loyalty, satisfaction and benefits and that the perceived risk aspect is practically ignored. Originality/value The originality of this study is in evaluating consumer perception focusing on several aspects of purchase intention simultaneously, considering perception and behavior of consumer before greenwashing and green consumption and using all aspects together (satisfaction, loyalty, subjective and control forces, risk and benefits perception). Besides complementing with other determinants like consumer attitudes and beliefs, confusion of green consumption, behavior controlled in relation to green consumption and greenwashing. Thus, it contributes with an interdisciplinary study whose scale and methodology can be used by analogous studies.
Keywords: Consumer behavior, Marketing, Retail, Green product, Sustainability, Greenwashing.
1.Introduction
The environmental practices of companies have been discussed from the perspective of justifying whether they are real or merely greenwashing used as a marketing strategy (green marketing) (OECD - Organisation for Economic Co-operation and Development, 2010). To analyze these practices in general, we need to get to the “heart” of companies or wait for something wrong to happen so that society gains access to the actual procedures adopted by organizations.
Pressurized by shareholders for greater profitability, some organizations may be in doubt whether to keep their image untarnished or fall to the temptation of practicing greenwashing, that is, deceiving consumers intentionally with false propaganda about their environmental practices (Choice, 2010). Many companies also try to show that they do not practice greenwashing, and that their practices are transparent and obvious in their Corporate Social-Environmental Responsibility statement (Porter & Kramer, 2006).
In many cases, an individual’s purchase decision is based not on what he/she wants, but on how he/she adapts to his/her needs at that moment (Braga, Silva, Gabriel, & De Oliveira Braga, 2015; Braga & Silva, 2014). The evaluation of consumer perception about an aspect of the purchase intention and intention to buy green products becomes particularly relevant when the environmental concern in the purchase is not established (Braga et al., 2015). In general, when a consumer makes a retail purchase, he/she generally believes in it and considers his/her satisfaction and loyalty (Wu & Chen, 2014), the risk and benefits (Correa, Junior, & Da Silva, 2017; Wu & Chen, 2014) and the subjective and control forces (Hsu, Huang, Hsu, & Huang, 2016; Wu & Chen, 2014) as the compositional aspects of his/her buying behavior.
In this sense, the aforementioned studies evaluate the consumer’s perception by focusing on any one of the aspects presented herein, and not on all of them at the same time. However, with regard to the previous studies, Braga et al. (2015), Chen and Chang (2013), Correa, Junior, and Da Silva (2017), Hsu et al. (2016) and Wu and Chen (2014)considered the consumers’ greenwashing perception and green product consumption behavior using the aspects presented, in addition to other determinant relationships, for a more complete evaluation of issues such as consumer attitudes and beliefs, confusion of green consumption, controlled green products consumption behavior and the perception of greenwashing. Considering these scenarios, this study tries to answer the following research question: RQ1.
What are the aspects for greater consumer perception of greenwashing taking into account consumers’ attitudes and beliefs?
Thus, this study aims to analyze the influence of greenwashing and consumer attitudes and beliefs on the decisions to purchase green products in retail. In this regard, we first carried out a survey covering a sample of 880 Brazilian consumers who purchased goods from supermarkets on a weekly or biweekly basis; that is, they are consumers and decision-makers on what products to purchase from the supermarket’s retail sector.
From our sample survey, we could evaluate a model and analyze the aspects of greenwashing, as well as consumer’s attitudes and beliefs. In this regard, note that the word “relationship” used in the hypotheses of this study can be understood as the influence of green products on consumer’s buying behavior.
2.Theoretical background
2.1. Green consumption
The increased consumption of green products and services has encouraged the adoption and communication of environmental practices in many organizations, creating a positive image for society (Delmas & Burbano, 2011). Thus, environmental commitment has become an important variable in the competitive landscape.
The protection and attention given to the environment have influenced consumers, making them to choose environmentally friendly products (Yadav & Pathak, 2017). Some consumers are changing their buying behavior to reduce the impact of their consumption habits over the environment, choosing an environment-friendly consumption behavior, often called green consumption.
Green consumers are those who give importance to quality and price and choose products and brands that adopt conservation practices and display environmental concern (Ciribele & Caneschi, 2011).
To meet the green consumption requirements, green products now present features differentiating them from conventional products, such as differential packaging and/or environmental certification validating the characteristic of being environment friendly. In this sense, some products might seem to have characteristics of a green product but actually may not have them. These products are said to have “environmental makeup” or are characterized as a greenwashing product.
2.2. Greenwashing
The term greenwashing appeared in the 1980s and gained wide recognition by describing the practice of making offensive or exaggerated claims of sustainability in an attempt to gain market share (Dahl, 2010). The emergence of this term reflected the growing apprehension with which some corporations ingeniously manage their reputations before the public, financial community and regulating agencies and conceal guilt, obscuring the nature of their problem or claim (Laufer, 2003).
Greenwashing, also known as eco-bleaching, whitewash, eco-washing, green washing, green makeup or green image washing, is a form of misleading advertisement to promote the product’s, goals, or policies of an organization and thus increase the aggregate benefits of the product (Kahle & Gurel-Atay, 2015; Mayrand & Trottier, 2011).
Many companies use greenwashing to manage the public perception of their brand. The disclosure of information is carried out in such a manner that it maximizes the perception of legitimacy. However, there is an increasing number of social and environmental audits to overcome the absence of public supervision and verification (Laufer, 2003; Seele & Gatti, 2017).
Although greenwashing is not a new practice, its use is increasing, possibly because of the growing demand for green and organic products, and aggravated by the regulatory agencies’ slowness in setting parameters and standards to control this practice (Dahl, 2010). The consequence of this situation, along with inefficient regulation, increases the consumer skepticism about green products, leading to mistrust of the solutions meant to protect the environment in the production, distribution, or commercialization processes (Braga, Merlo, & Silva, 2016a; Dahl, 2010).
However, a real change in attitude toward the environment is often costly and cumbersome in implementation, thus making companies to take an easier path and exploit the new sustainable consumption scenario through greenwashing (Chen & Chang, 2013).
Thus, greenwashing is positively related to consumer confusion on the advertisements of brands and the perceived risks (PRs) in buying green products, because green makeup increases the possibility of consumers making erroneous purchase decisions. On the other hand, when greenwashing is perceived, it becomes negative for the company because consumers will no longer trust the brand nor the product (Chen & Chang, 2013).
2.3. Consumer behavior
Consumer behavior is characterized by the direct involvement of consumers in obtaining, consuming and disposing of products and services, as demonstrated by Blackwell, Miniard, and Engel (2005). Budica, Puiu, and Budica (2010)show that consumer behavior is influenced by a group (e.g. the influence of friends on the type of clothing chosen) or an organization. They consider the impact of consumer behavior on society important because it may have implications for the society, economy and environment.
Using the model proposed by these authors, we try to examine what occurs mainly at the buying stage, when greenwashing can have a positive or negative influence on consumer’s attitudes and beliefs about buying a green product.
2.3.1. Attitude.
Englis and Phillips (2013) show a disconnection between consumer attitudes and green behavior because consumer concerns about the environment do not easily translate into green products.
Fishbein and Ajzen (1977) define attitude as a positive or negative assessment of an object, action, issue or person. Solomon (2016) adds that attitude is a lasting evaluation of people about the objects and environments that surround them.
Wu and Chen (2014) show that attitude is influenced by a behavioral belief. Thus, attitudes are based on beliefs and attributes about an object that influence an individual to behave consistently according to them (Fishbein & Ajzen, 1977). We consider these attributes through the evaluation of any association with the product’s image.
2.3.2. Beliefs.
Belief is a cognitive aspect and it refers to how an individual sees the consequences of a given behavior (Ajzen, 1991). According to Chen (2010), one’s choice of a product or service is based on the belief or expectation based on credibility, benevolence and environmental performance.
Thus, Wu and Chen (2014) propose that the belief influences subjective norms and perceived behavioral control in addition to consumer attitude. One’s beliefs about attributes and product quality are important because they determine how favorable the attitudes toward the product and/or service are (Blackwell et al., 2005).
2.3.3. Perceived risk.
Risk is defined in terms of consumer perception as the uncertainty and unfavorable consequences of buying a product or service (Dowling & Staelin, 1994). PR consists of psychological, physical, financial, social, and performance factors (Jacoby & Kaplan, 1972). Solomon (2016) shows that the PR can affect purchase decisions by highlighting the negative consequences. According to Roselius (1971), the consumer, to perceive the risk in a purchase, might adopt four different strategies: reduce the risk by decreasing the probability of purchase, change from one type of perceived loss to another whose tolerance is higher, postpone the purchase and purchase and absorb the unresolved risk.
From these definitions, PR may have a negative relationship with attitude and belief and a positive relationship with the perception of greenwashing, because the consumer purchasing a product will be assumed to have confidence in the product quality. In this case, the perception of greenwashing can result in rejection of the product because of the negative relationship with attitude. From these constructs, we propose the following hypotheses:
Hypotheses
H1.
Attitude and belief have a negative relationship with PR for the consumption of green products in retail.
H2.
The perception of greenwashing has a positive relationship with PR for the consumption of green products in retail.
2.3.4. Green consumption confusion.
According to Mitchell, Walsh, and Yamin (2005), the state of confusion is characterized by the consumers’ difficulty to understand the various alternatives of products and services from the information presented in the consumption scenario. It may affect the consumers’ ability to make decisions because of ambiguous information. One reason for the confusion of green consumers is greenwashing, where companies operating in the market in an ethical manner end up being confused with those practicing greenwashing. Thus, consumers find it difficult to perceive the difference between a product fulfilling the requirements of environmental sustainability and one that does not because of false and hidden information (Paixão, 2016).
The negative relation to attitude and belief and positive relation to the perception of greenwashing confuse the green consumers because of the difficulty in defining which product is true and which one is false (Mitchell, Walsh, & Yamin, 2005), provoking in some cases even skepticism about the product (Braga, Silva, & Merlo, 2016). Thus, we have the following hypotheses:
Hypotheses
H3.
Attitude and belief have a negative relationship with the green consumption confusion for green products in retail.
H4.
The perception of greenwashing has a positive relationship with the green consumption confusion for green products in retail.
2.3.5. Perceived benefit.
The overall benefit that consumers demand is not only satisfaction with the product’s operation, but also additional beneficial effects (Drennan, Sullivan Mort, & Previte, 2006). Chandon, Wansink, and Laurent (2000) separate the perceived benefit (PB) into six constructs: monetary savings, quality, convenience, value, expression, and entertainment. Babin, Darden, and Griffin (1994) discuss four conceptualizations of the perceived value from the customer’s perspective: value is the price, what I gain from what I give, the tradeoff between perceived quality and price and all the subjective and objective factors forming the complete buying experience.
Thus, once the benefits in green products are perceived, one’s attitude and beliefs would become positive, but greenwashing would become negative as it has no additional benefit. Thus, we formulate the following hypotheses:
Hypotheses
H5.
Attitude and belief have a positive relationship with the PB of the consumption of green products in retail.
H6.
The perception of greenwashing has a negative relationship with the PB of the consumption of green products in retail.
2.3.6Satisfaction and consumer loyalty.
Ko, Hwang, and Kim (2013) find that satisfaction and consumer loyalty have the largest effect on the consumers’ corporate image of a company. According to them, a positive corporate image can increase the consumers’ intention to buy products from that company. This can also lead to greater satisfaction and loyal customers (Kim, Galliers, Shin, Ryoo, & Kim, 2012).
Satisfaction and loyalty are defined by Oliver (1999) as the commitment to systematically repurchase a product or service despite the influence of situations and marketing efforts conducive to behavioral changes. According to Chang, Lv, Chou, He, & Song (2014), products having security and consumer confidence encourage greater satisfaction and lead to a loyalty relationship (positive) between the consumer and the product or service. Thus, we propose the following hypotheses:
Hypotheses
H7.
Attitude and belief have a positive relationship with satisfaction and loyalty for the consumption of green products in retail.
H8.
The perception of greenwashing has a negative relationship with satisfaction and loyalty for the consumption of green products in retail.
2.3.7. Subjective and control forces.
Subjective forces reflect the perception of social pressure individuals might experience in response to their behavior (Ajzen, 1991; Chuttur, 2009); this is also related to the importance of the individual in the group or approval or disapproval of others’ behavior (Zhan & He, 2012).
This would lead consumers to observe whether society approves their behavior of consuming green products. According to Chen and Chang (2013), the positive relationship of an individual or a group with greenwashing provokes society’s disapproval of the individual or group. Thus, we propose the following research hypotheses:
Hypotheses
H9.
Attitude and belief have a positive relationship with subjective and control forces for the consumption of green products in retail.
H10.
The perception of greenwashing has a positive relationship with subjective and control forces for the consumption of green products in retail.
2.3.8. Controlled behavior and decision power.
Blackwell et al. (2005) find it absolutely necessary to understand consumer behavior for competitive survival. Pinheiro, De Castro, Da Silva, and Nunes (2011) consider this when they state that the consumers’ purchase decision is influenced by psychological, sociocultural, situational and demographic factors. Kotler and Keller (2006) separate this process into cultural, social, personal, psychological and motivational factors.
From the perspective of these authors, controlled behavior and decision-making power are positively related to attitude and belief, as well as greenwashing, because the greater the control and decision-making power, the greater will be the tendency to perceive greenwashing and the attitude and belief of accepting or rejecting green products. Therefore, we have the following research hypotheses:
Hypotheses
H11.
Attitude and belief have a positive relationship with controlled behavior for the consumption of green products in retail.
H12.
The perception of greenwashing has a positive relationship with controlled behavior for the consumption of green products in retail.
To facilitate a better understanding, Figure 1 shows the proposed theoretical framework giving the main effects between the constructs and the interaction effects tested with the proposed research hypotheses. A plus sign (+) indicates a positive relationship between the constructs.
3.Methodological procedures
To verify the objective of this study, we carried out a quantitative analysis through an online survey covering a sample of 880 Brazilian consumers. Data were collected with the aid of a company specialized in market research. Thus, we could collect data of real consumers living in the city of São Paulo.
From the study’s hypotheses, we propose a structural model (Figure 2) using scales that were validated and tested by Braga, Merlo, Freire, Da Silva, & Quevedo-Silva (2016b) and Correa, Junior, and Da Silva (2017). In addition, we adapted certain items of the Wu and Chen (2014) scale using the procedure recommended by DeVellis (2016), where the translation, evaluation, and phase validation of the scale involve at least five experts in the area, who contribute by adjusting the phrases and evaluating whether they fit the construct proposed in the study (face validation). Note that the concepts of green consumption and green products are not explained to the respondents in the response form.
The scale used in this study is presented in Table I. The application uses a Likert scale with five points for agreement/disagreement, where 1 (one) stands for total disagreement and 5 (five) represents total agreement. The respondents were asked to make choices based on their perception about others, that is, to consider how other people would present their answers. The categorical study variables are gender, age range (above 18 years), family income, marital status and purchase frequency (the survey covers people who buy groceries from supermarkets on a weekly or biweekly basis).
We used the SmartPLS 2.0.M3 software to test the structural equation model because the data originated from a Likert-type scale violated, as expected (Ringle, Silva, & Bido, 2014), the condition of multivariate normality that models of structural equations based on covariance demand. We performed this test with the LISREL 9.2 software (Jöreskog & Sörbom, 2001).
To evaluate the minimum sample size suitable for the analysis of the model (Figure 1), we followed the recommendations of Ringle et al. (2014), by which the construct that “receives the most arrows” (predictors) is the one that decides the size in question.
From Figure 2, the constructs with more predictors show two arrows pointing to it. Thus, we used the G*Power 3.1.7 software with Cohen’s (1988) specifications for the social sciences and behavior area; that is, the average effect size of 0.15 and test power of 0.80 require a scale like the one used in this study, with a minimum sample of 68 respondents.
This is sufficient to detect the desired structural equation modeling effect using the partial least square (PLS) method. As the sample of the research included 880 respondents, it was 12.94 times the calculated size. Furthermore, as mentioned above, the sample included real consumers because it was collected by a company specialized in opinion surveys and marketing.
With regard to the data analysis, we used the IBM SPSS Statistics 22 software for the frequency tests. For the structural equations modeling with the PLS method, we use the SmartPLS 2.0 M3 software to carry out the test and evaluate the consistency of the proposed model. The sample test of adherence to the multivariate normal distribution (Mardia’s PK) is significant (p < 0.001), indicating non-adherence and the need to use methods and techniques that do not require this assumption.
4.Results
An analysis of the descriptive statistics of the sample of valid questionnaires showed that 67.6 per cent of the respondents are women and 32.4 per cent are men, with an average age of 32; 52.6 per cent of them were married, and 47.4 per cent were single. All of them go to supermarkets on a weekly or biweekly basis, with 73.8 per cent purchasing weekly and 26.2 per cent purchasing biweekly. The predominant minimum wage family income ranges were 4 to 6 (28.4 per cent) and 6 to 8 (19.4 per cent). Clearly, the respondents can be considered real consumers.
As the methodology shows, the SmartPLS 2.0 M3 software was used for data analysis. The model created from the hypotheses was tested, and items At_0 and GW_3 were removed as their factorial loads were not above 0.50 (Hair, Hult, Ringle, & Sarstedt, 2014) and therefore interfered with the convergent validity criterion – the average variance extracted (AVE) or the Fornell and Larcker criterion (Henseler, Ringle, & Sinkovics, 2009), that is, AVE > 0.50 for the model constructs.
Proceeding with the analyses, we evaluated R2 (part of the variables explaining the constructs and indicating the quality of the adjustment model). For social and behavioral sciences, Cohen (1988) suggests that R2 = 2 per cent should be classified as a small effect, R2 = 13 per cent as a medium effect, and R2 = 26 per cent as a large effect. Cronbach’s alpha (internal consistency) and composite reliability are used to assess whether the sample is free or biased and whether the responses, on the whole, are reliable.
The Cohen effect or indicator (f2) size indicates the “usefulness” of the construct for the model adjustment. Values of 0.02, 0.15 and 0.35 are considered small, medium and large, respectively. The predictive validity (Q2) or the Stone–Geisse indicator evaluates the accuracy of the adjustment model. The evaluation criteria are values greater than zero (Hair et al., 2014). These quality indicators are given in Table II.
An analysis of Table II clearly shows that, on the whole, the model can be considered adjusted even when the non-adherent variables (which did not occur in this case) are not eliminated. We obtained indicators that meet the PLS-SEM adjustment requirements.
We need to analyze the discriminant validity as well as the model adjustment quality because the constructs must independently relate to each other (Hair et al., 2014). The Fornell and Larcker criteria are used to compare the AVE value square roots for each construct with the (Pearson) correlations between the constructs (or latent variables). The AVE square roots should be larger than the correlation between the constructs (Table III).
For all constructs, Table III shows that the AVE square roots are larger than the correlations between the constructs. This shows that the model has discriminant validity and can be interpreted.
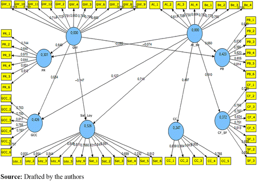
After confirming that the model was suitably adjusted, one can analyze the hypotheses based on the theory presented in Figure 3. This model shows that greenwashing is positively related to PR and green consumption confusion (GCC) and negatively related to satisfaction and loyalty (Sat_Loy) and PB. On the other hand, attitude and beliefs (At_Be) are positively related to Sat_Loy, PB, controlled behavior and decision power (CC), and subjective and control forces (SF_CF) and negatively related to PR and GCC.
From these relationships, we calculated the p-value (with a significance level of 5 per cent) and t-value (with a significance level of 1.96), and evaluated the path coefficients; thus, we could decide whether to accept or reject the study hypotheses presented in Table IV.
H10 (The perception of greenwashing has a positive relationship with subjective and control forces for the consumption of green products in retail) and H12 (The perception of greenwashing has a positive relationship with controlled behavior for the consumption of green products in retail), presented significance in their relationships with the perception of greenwashing (p < 0.05); however, t-value (t > 1.96) makes the relationships lose validity, where the values were 1.292 for H10 and 0.428 for H12.
4.1. Discussion of results
In a more detailed and applied analysis of the results obtained through the modeling of structural equations with the PLS method, we can infer that consumer’s attitudes and beliefs confirm the theory by demonstrating that the values of PBs, satisfaction and loyalty; aspects of decision-making power; and subjective and control forces are actually charged in the purchasing and consumption decision of green products in retail. Therefore, we can say that the relationship between attitude and belief in PR (H1) is negative, as presented in theory. However, this is a low-value inference relation, suggesting that when the consumer believes in the product, the PR is not considered significant.
Thus, attitude and belief are related to the confusion of green consumption (H3) in a small but positive way. This could be because of two reasons:
superficial or deep understanding of the concept of green product, making the consumer to think a little more before deciding to buy a product of a certain preferred brand.
In this way, if the consumer recognizes features that do not please or add value, he may stop consuming the product.
Thus, the model in Figure 3 demonstrates that consumers buying products actually appreciate the aspects that attach good memories to the product – “This product is good and satisfies me” – and practically disregards aspects such as risk and confusion. In other words, they consume without risk and with confidence in the product.
However, when consumers realize that they are being deceived because of greenwashing practices with the product they are consuming, risk and confusion become relevant in their decision-making process (54.7 per cent for risk and 63.4 per cent for confusion), and consequently they may stop buying the product identified (perceived) as misleading. Even so, if the consumer consumes the product, he/she will purchase it without expecting any benefit and with no satisfaction and loyalty.
Note that the Brazilian consumer is becoming increasingly demanding and observant and identifies the greenwashing advertised in the packaging of products when he/she observes the items forming the construct “Green consumption confusion” and how it relates to greenwashing.
On the business side, this study showed that companies should only “follow the trend” of the green product by presenting a makeup package because as soon as the consumer perceives the false message, the product will tend to lose market and fall in disrepute.
5.Conclusions
The goal of this research was to analyze consumers’ decision-making regarding green products, their greenwashing and consumption. We affirm that we could demonstrate how the Brazilian consumers’ attitude and beliefs are formed and how greenwashing affects their green products consumption in retail.
By comparing the results of this study with those of Braga, Merlo, Freire et al. (2016b), Correa, Junior, and Da Silva (2017) and Wu and Chen (2014), we can infer that our results are superior to the previous findings because we considered the aspects forming the consumers’ attitude and belief and those that reflected the perception of greenwashing.
Braga, Merlo, Freire, Da Silva, and Quevedo-Silva (2016b) demonstrated the effect of consumer skepticism that arises when consumers observe greenwashing and recognize the risk and confusion with green consumption. This reinforces the importance of companies being true when providing information about its product.
From the planned behavior theory, Wu and Chen (2014) analyzed how the consumers’ behavior is based on characteristics such as satisfaction, loyalty, benefits, risk, attitudes, beliefs and control forces. In this study, these characteristics are related to the consumption characteristics of green products to verify whether the application would fit. Thus, this study found that, for green products, consumer behavior also follows the concept of planned behavior, as confirmed by H1, H5, H7, H9 and H11.
This study also showed that risks are not considered when the consumers believe in the product (H1) but show some confusion in green consumption because of attitudes and beliefs (H3). On the other hand, in the case of greenwashing, the PR (H2) and confusion in green consumption (H4) become significant and influence the decision to purchase a determined product.
For companies, this study showed that identifying a product as misleading can damage the image and lower the sales volume, market share, and financial results. In extreme cases, this will continue until the product is withdrawn from the market. In general, the main greenwashing practices (cheating the consumer) are related to green packaging, which relates the product to the environment or shows it as an organic product. Other features of the products are related to vague and irrelevant, and even false information about the product being green or ecologically correct.
Finally, when comparing this study to Correa, Junior, and Da Silva (2017), who analyzed greenwashing in terms of beliefs, attitudes, PBs, and confusion, we could confirm the results of that study and demonstrate that the PBs are linked to consumer’s attitudes and beliefs.
In addition, considering the purpose of this study, we can also infer that the marketing of green products in retail conveys reliability, because the high demand for satisfaction, loyalty and PBs demonstrate such reliability.
On the other hand, because consumers become suspicious, they would no longer believe in the product and the company once they realize that they are taking risks or are being deceived in the purchase of a product claiming to have characteristics that in reality do not exist, and is labeled as a “makeup product” or greenwashing product.
Another point to consider and that has already been raised by Braga, Merlo, and Silva (2016a) is the possibility of consumers looking for organic or ecologically correct products at the retailers specialized in these products and looking less frequently for them at conventional supermarkets, thus enabling a lower consumer demand.
Finally, as a limitation of this study, the respondents are not given an explicit definition of green product and its consumption in the questionnaire, because they are expected to have basic knowledge of the subject. Yet, we believe that the main contribution of this study is to prove that consumers tend to value green products in retail through their attitude and beliefs and avoid the consumption of a product when they discover the practice of greenwashing. The study aimed to evaluate an image recovery process for a product found to be greenwashed.



| Construct | Lab | Item |
| Greenwashing (GW) | GW_1 | I’m sure that green products, in their majority, deceive consumers |
| GW_2 | I’m sure that green products, in their majority, are only green on their labels | |
| GW_3 | I try to check if the information about a green product is true | |
| GW_4 | I have trouble proving that the information of a given product is green | |
| GW_5 | The manufacturers of green products always exaggerate the (green) characteristics of their products | |
| GW_6 | The vast majority of green products “disguise” their true characteristics to make them greener than they really are | |
| GW_7 | The vast majority of green products do not present important information to make them greener than they really are | |
| GW_8 | The advertising of green products is never true | |
| GW_9 | Green companies are those that are truly ethical | |
| GW_10 | I’m sure that green products exist only in advertisements | |
| GW_11 | There is no real green product, only those that improve a few environmental practices | |
| GW_12 | Company websites always exaggerate their products’ green characteristics | |
| Green consumption confusion (GCC) | GCC_1 | There is a great similarity between many products and this makes it hard to know which one is really green |
| GCC_2 | Recognizing the differences between a green product and other products on the market is very difficult | |
| GCC_3 | The fact that there are many products on the market always creates confusion in recognizing their green characteristics | |
| GCC_4 | There are so many products that it is hard to decide to buy the one that respects the proper use of environmental resources | |
| GCC_5 | Whenever I buy a product, I don’t feel sufficiently informed whether or not it is green | |
| GCC_6 | Whenever I buy a product I question its green characteristics | |
| PBs | PB_1 | Green products are always more reliable |
| PB_2 | Green products always have a better quality | |
| PB_3 | Green products are cheaper | |
| PB_4 | Green products are more durable | |
| PB_5 | Green products are healthier | |
| PB_6 | Green products always provide a better quality of life | |
| PR | PR_1 | Buying green products does not present more advantages than buying conventional products |
| PR _2 | The consumption of green products has not been approved by society as a whole. | |
| PR _3 | Consuming green products does not interfere with my personal image | |
| PR _4 | Consuming green products does not ensure a better quality of life | |
| PR _5 | Consuming green products does not improve my health | |
| PR _6 | Consuming green products does not meet my expectations | |
| Attitude (At) | At_0 | I even forget that there are green products on the market. |
| At_1 | The consumption of green products is viable for everyone | |
| At_2 | Consuming green products is of great importance for people | |
| At_3 | Consuming green products is fundamentally important | |
| At_4 | Consuming green products guarantees our future | |
| Beliefs (Be) | Be_1 | My family members believe that I should consume green products |
| Be_2 | My friends believe that I should consume green products | |
| Be_3 | I value the opinion and feelings of my family members regarding the consumption of green products | |
| Be_4 | I value the opinion and feelings of my friends regarding the consumption of green products | |
| Control forces (CF) | CF_1 | I have enough money to buy green products |
| CF_2 | I have enough time to buy green products | |
| CF_3 | I have sufficient resources to maintain the consumption of green products | |
| CF_4 | I have sufficient information and knowledge about green products | |
| CF_5 | I feel that I am capable of consuming green products | |
| Subjective forces (SF) | SF_1 | I find it easy to consume green products |
| SF_2 | I am aware of all the differences between green products and normal products | |
| SF_3 | I have vast knowledge about the consumption of green products | |
| Controlled behavior and decision power (CC) | CC_1 | I have the power to decide about buying green products. |
| CC_2 | I participate in the purchasing process of green products | |
| CC_3 | I participate in the decision-making process of purchasing green products | |
| CC_4 | I am the one who buys green products | |
| CC_5 | I feel that I’m free to choose and buy either green or conventional products | |
| Satisfaction (Sat) | Sat_1 | I always identify with green products |
| Sat_2 | I always recommend green products to my friends and family members | |
| Sat_3 | Green products meet my quality expectations | |
| Sat_4 | Green product prices represent their quality | |
| Sat_5 | Green product prices are higher than their quality | |
| Sat_6 | When I buy a green product, I’m satisfied with its quality | |
| Loyalty (Loy) | Loy_1 | I always buy green products |
| Loy_2 | I really enjoy buying green products | |
| Loy_3 | I am certain that I made the right choice in changing my consumption habits to green products | |
| Loy_4 | I believe that green products are reliable | |
| Loy_5 | I’m sure that the environmental performance of green products is generally reliable | |
| Loy_6 | I believe that environmental information regarding green products is generally reliable |
| AVE | Composite reliability | R2 | Cronbach’s alpha | Q2 | f2 | |
| At_Be | 0.5405 | 0.9034 | 0.8770 | 0.4280 | 0.4280 | |
| PB | 0.5353 | 0.8681 | 0.4228 | 0.8175 | 0.2117 | 0.3728 |
| CC | 0.7163 | 0.9263 | 0.2471 | 0.8997 | 0.1692 | 0.5716 |
| GCC | 0.6122 | 0.9045 | 0.4260 | 0.8736 | 0.2500 | 0.4544 |
| SF_CF | 0.6215 | 0.9291 | 0.3715 | 0.9132 | 0.2104 | 0.5153 |
| GW | 0.5121 | 0.9164 | 0.8959 | 0.4196 | 0.4196 | |
| PR | 0.5601 | 0.8823 | 0.3007 | 0.8394 | 0.1560 | 0.3946 |
| Sat_Loy | 0.6136 | 0.9479 | 0.5263 | 0.9369 | 0.3042 | 0.5491 |
| Reference values | >0.50 | >0.70 | See note 1 | >0.70 | Positive | See note 2 |
| At_Be | PB | CC | GCC | SF_CF | GW | PR | Sat_Loy | |
| At_Be | 0.7352 | |||||||
| PB | 0.6461 | 0.7317 | ||||||
| CC | 0.4971 | 0.4333 | 0.8464 | |||||
| GCC | 0.1580 | 0.0872 | 0.0980 | 0.7825 | ||||
| SF_CF | 0.6095 | 0.5689 | 0.6271 | 0.0730 | 0.7884 | |||
| GW | 0.0488 | –0.0419 | 0.0317 | 0.6403 | 0.0606 | 0.7156 | ||
| PR | –0.0384 | –0.0938 | –0.0961 | 0.3566 | 0.0500 | 0.5445 | 0.7484 | |
| Sat_Loy | 0.7105 | 0.6775 | 0.6747 | 0.0146 | 0.7478 | –0.1117 | –0.1236 | 0.7833 |
| Path coefficient | t-value | p-value | Decision | |
| (H1) At_Be → PR | –0.0652 | 2.013 | 0.0335 | Accept |
| (H2) GW → PR | 0.5477 | 18.3839 | 0.0298 | Accept |
| (H3) At_Be → GCC | 0.1271 | 4.3315 | 0.0293 | Accept |
| (H4) GW → GCC | 0.6341 | 25.2523 | 0.0251 | Accept |
| (H5) At_Be → BP | 0.6497 | 25.0365 | 0.0259 | Accept |
| (H6) GW → BP | –0.0736 | 2.1411 | 0.0344 | Accept |
| (H7) At_Be → Sat_Loy | 0.7177 | 34.1849 | 0.021 | Accept |
| (H8) GW → Sat_Loy | –0.1467 | 5.6337 | 0.026 | Accept |
| (H9) At_Be → SF_CF | 0.6095 | 23.6104 | 0.0258 | Accept |
| (H10) GW → SF_CF | 0.008 | 1.292 | 0.0320 | Does not present ratio significance |
| (H11) At_Be → CC | 0.4971 | 14.6903 | 0.0338 | Accept |
| (H12) GW → CC | 0.033 | 0.428 | 0.0320 | Does not present ratio significance |
References
Ajzen, I. (1991). The theory of planned behavior. Organizational Behavior and Human Decision Processes, 50, 179–211.
Babin, B. J., Darden, W.R., & Griffin, M. (1994). Work and/or fun: Measuring hedonic and utilitarian shopping value. Journal of Consumer Research, 20, 644–656.
Beder, S., & Beder, (2002). Global spin: The corporate assault on environmentalism. Devon, United Kingdom: Green Books.
Blackwell, R.D., Miniard, P.W., & Engel, J.F. (2005). Comportamento do consumidor: Pesquisa de mercado, (9th ed.). São Paulo, Brazil: Pioneira Thomson Learning
Braga, S.S., Jr, & Silva, D. (2014). Consumption of green products in retail: The purchase intention versus buying declared. Agroalimentaria, 20, 155–170. doi: 10.24857/rgsa.v10i3.1133
6. Braga, S. S., Jr., Merlo, E.M., & Silva, D. (2016a). I do not believe in green consumption: The reflection of ceticism in consumer purchasing behavior. Revista de Gestão Social e Ambiental, 10, 2–15.
Braga, S.S., Jr, Merlo, E.M., Freire, O.B.L., Da Silva, D., & Quevedo-Silva, F. (2016b). Effect of environmental concern and skepticism in the consumption green products in brazilian retail. Espacios, 37, 1. Available from www.revistaespacios.com/a16v37n02/16370213.html
Braga, S.S., Jr, Silva, D., Gabriel, M.L.D., & De Oliveira Braga, W.R. (2015), The Effects of Environmental Concern on purchase of green products in retail. Procedia-Social and Behavioral Sciences, 170, 99–108.
Budica, I., Puiu, S., & Budica, B.A. (2010). Consumer behavior [Comportamentul consumatorului]. In Annals of the Constantin Brâncuşi (Vol. 1, pp. 67–78). Rosemead, CA: University of Târgu Jiu, Economy Series [Universităţii Constantin Brâncuşi, Secţiunea Economie].
Chandon, P., Wansink, B., & Laurent, G. (2000). A benefit congruency framework of sales promotion effectiveness. Journal of Marketing, 64, 65–81.
Chang, E.C., Lv, Y., Chou, T.J., He, Q., & Song, Z. (2014). Now or later: Delay’s effects on post-consumption emotions and consumer loyalty. Journal of Business Research, 67, 1368–1375.
Chen, Y. (2010). The drivers of green brand equity: Green brand image, green satisfaction, and green trust. Journal of Business Ethics, 93, 307–319.
Chen, Y.S., & Chang, C.H. (2013). Greenwash and green trust: The mediation effects of green consumer confusion and green perceived risk. Journal of Business Ethics, 114, 489–500.
Choice, T. (2010). The sins of greenwashing: home and family edition. Ottawa, ON: Terra Choice Group.
Chuttur, M.Y. (2009). Overview of the technology acceptance model: Origins, developments and future directions. Working Papers on Information Systems, 9, 9–37.
Ciribele, J.P., & Caneschi, B.Da.S. (2011). Marketing verde: Um diferencial competitivo ou uma questão essencial para as empresas sobreviverem no século XXI. Revista Gestão Empresarial, 1, 114–125.
Cohen, J. (1988). Statistical power analysis for the behavioral sciences (2nd ed.). New York, NY: Psychology Press.
Correa, C., Junior, S., & Da Silva, D. (2017). The social control exerted by advertising: A study on the perception of greenwashing in green products at retail. British Journal of Education, Society and Behavioural Science, 19, 1–9.
Dahl, R. (2010). Green washing: Do you know what you’re buying. Environmental Health Perspectives, 118, A246–A252.
Delmas, M.A., & Burbano, V.C. (2011). The drivers of greenwashing. California Management Review, 54, 64–87.
DeVellis, R.F. (2016). Scale development: Theory and applications, (Vol. 26). Thousand Oaks, CA: Sage Publications.
Dowling, G.R., & Staelin, R. (1994). A model of perceived risk and intended risk-handling activity. Journal of Consumer Research, 21, 119–134.
Drennan, J., Sullivan Mort, G., & Previte, J. (2006). Privacy, risk perception, and expert online behavior: An exploratory study of household end users. Journal of Organizational and End User Computing (JOEUC), 18, 1–22.
Englis, B.G., & Phillips, D.M. (2013). Does innovativeness drive environmentally conscious consumer behavior? Psychology and Marketing, 30, 160–172.
Fishbein, M., & Ajzen, I. (1977). Belief, attitude, intention, and behavior: An introduction to theory and research. Reading, MA: Addison-Wesley.
Hair, J.F., Jr, Hult, G.T.M., Ringle, C., & Sarstedt, M. (2014). A primer on partial least squares structural equation modeling (PLS-SEM). Los Angeles, CA: SAGE Publications.
Henseler, J., Ringle, C.M., & Sinkovics, R.R. (2009). The use of partial least squares path modeling in international marketing. Advances in International Marketing, 20, 277–319.
Hsu, W.C., Huang, K.I., Hsu, S.M., & Huang, C.H. (2016). A study of behavioral model on green consumption. Journal of Economics, Business and Management, 4, 372–377.
Jacoby, J., & Kaplan, L.B. (1972). The components of perceived risk. In M. Venkatesan (Ed.), SV-Proceedings of the third annual conference of the association for consumer research (pp. 382–393). Chicago, IL: Association for Consumer Research.
Jöreskog, K.G., & Sörbom, D. (2001). LISREL 8: User’s reference guide. Lincolnwood, IL: Scientific Software International (SSI).
Kahle, L.R., & Gurel-Atay, E. (2015). Communicating sustainability for the green economy. New York, NY: Routledge.
Kim, C., Galliers, R.D., Shin, N., Ryoo, J.H., & Kim, J. (2012). Factors influencing internet shopping value and customer repurchase intention. Electronic Commerce Research and Applications, 11, 374–387.
Ko, E., Hwang, Y.K., & Kim, E.Y. (2013). Green marketing` functions in building corporate image in the retail setting. Journal of Business Research, 66, 1709–1715.
Kotler, P., Keller, K.L. (2006). Administração de Marketing. São Paulo, Brazil: Pearson Prentice Hall.
Laufer, W.S. (2003). Social accountability and corporate greenwashing. Journal of Business Ethics, 43, 253–261.
Mayrand, K., & Trottier, S. (2011). Investigación sobre el ecoblanqueamiento. El estado del mundo: anuario económico geopolítico mundial, 175–179.
Mitchell, V.W., Walsh, G., & Yamin, M. (2005). Towards a conceptual model of consumer confusion. In G. Menon and A. R. Rao (Eds.), NA-Advances in Consumer Research (Vol. 32, pp. 143–150). Duluth, MN: Association for Consumer Research.
OECD – Organisation for Economic Co-operation and Development. (2010). Environmental claims findings and conclusions of the OECD committee on consumer policy, Paris, Italy: OECD.
Oliver, R.L. (1999). Whence consumer loyalty? The Journal of Marketing, 33–44.
Paixão, C. R. (2016). Media management: Greenwashing packaging, sustainability and marketing. Razón y Palabra, 20(1_92), 1044–1064.
Pinheiro, R.M., De Castro, G.C., Da Silva, H.H.C., & Nunes, J.M.G. (2011). Consumer behavior [Comportamento do consumidor]. Rio de Janeiro, Brazil: FGV.
Porter, M., & Kramer, M. (2006). Strategy and society: The link between competitive advantage and corporate social responsibility. Harvard Business Review, 84, 42–56.
Ringle, C.M., Silva, D., & Bido, D.S. (2014). Modelagem de equações estruturais com utilização do SmartPLS. Revista Brasileira de Marketing, 13, 54–71.
Ringle, C.M., Wende, S., & Will, A. (2005). SmartPLS 2.0 M3 (beta). Germany: University of Hamburg.
Roselius, T. (1971). Consumer rankings of risk reduction methods. Journal of Marketing, 35, 56–61.
Seele, P., & Gatti, L. (2017). Greenwashing revisited: In search of a typology and accusation‐based definition incorporating legitimacy strategies. Business Strategy and the Environment, 26, 239–252.
Solomon, M.R. (2016). O Comportamento do consumidor-: comprando, possuindo e sendo, Porto Alegre, Brazil: Bookman Editora.
Wu, S.I., & Chen, J.Y. (2014). A model of green consumption behavior constructed by the theory of planned behavior. International Journal of Marketing Studies, 6, 119–132.
Yadav, R., & Pathak, G.S. (2017). Determinants of consumers’ green purchase behavior in a developing nation: Applying and extending the theory of planned behavior. Ecological Economics, 134, 114–122.
Zhan, L., & He, Y. (2012). Understanding luxury consumption in China: Consumer perceptions of best-known brands. Journal of Business Research, 65, 1452–1460.
Notes