Artículos
Recepção: 03 Setembro 2021
Aprovação: 15 Dezembro 2021
DOI: https://doi.org/10.15332/25005286
Resumen: En el presente artículo se presentan los resultados de la aplicación de un taller de grupo focal para evaluar un reel de videos infográficos de difusión de derechos, deberes y garantías jurídicas. El grupo focal se desarrolló en el marco de la generación de catorce videos infográficos que determinan los contenidos, derechos y rutas procesales en los catorce casos más consultados por los usuarios del Consultorio Jurídico de la Universidad de Nariño. El grupo focal se desarrolló con seis potenciales usuarios de Consultorios Jurídicos. Para el análisis de los datos, se usó el software ATLAS.ti 9. El taller de grupo focal permitió gestionar, en forma participativa, el proceso de producción de los videos infográficos. A su vez, esta técnica permitió detectar debilidades y posibilidades de mejoramiento en materia de producción, contenido y difusión audiovisual de vídeos jurídicos infográficos.
Palabras clave: Videos jurídicos, grupo focal, consultorios jurídicos, ATLAS.ti, enfoque crítico.
Abstract: This article presents the results of the application of a focus group workshop to evaluate a reelof infographic videos for the dissemination of rights, duties and legal guarantees. The focus group was developed within the framework of the generation of 14 infographic videos that determine the contents, rights and procedural routes in the 14 most consulted cases by users of the Legal Clinic of the Universidad de Nariño. The focus group was developed with six potential users of the legal clinics. The ATLAS.ti 9 software is used for data analysis. The focus group workshop allowed to manage, in a participatory manner, the process of producing the infographic videos. In turn, this technique made it possible to detect weaknesses and possibilities for improvement in the production, content and audiovisual dissemination of legal infographic videos.
Keywords: Legal videos, focus group, legal clinics, ATLAS.ti, critical approach.
Resumo: Neste artigo, são apresentados os resultados da aplicação de uma oficina de grupo focal para avaliar um reel de vídeos infográficos de difusão de direitos, deveres e garantias jurídicas. O grupo focal foi desenvolvido no âmbito da geração de 14 vídeos infográficos que determinam os conteúdos, os direitos e as rotas processuais nos 14 casos mais consultados pelos usuários do Consultório Jurídico da Universidad de Nariño, Colômbia. O grupo focal foi desenvolvido com seis usuários potenciais de consultórios jurídicos. Para a análise dos dados, foi usado o software ATLAS.ti 9. A oficina de grupo focal permitiu gerir, de forma participativa, o processo de produção dos vídeos infográficos. Por sua vez, essa técnica permitiu detectar debilidades e possibilidades de melhora em matéria de produção, conteúdo e difusão audiovisual de vídeos jurídicos infográficos.
Palavras-chave: Videos jurídicos, grupo focal, consultórios jurídicos, ATLAS.ti, abordagem crítica.
Introducción
Como la mayor parte de las disciplinas, el derecho alberga un lenguaje especializado, un conjunto de técnicas especiales de interpretación, un ramillete de significantes que adquieren un significado particular en la escena jurídica y, en general, una serie de categorías específicas y técnicas. Ciertamente, el derecho usa categorías específicas, es más, los abogados adoptan y priorizan significantes particulares y técnicos. Parafraseando a Michel Foucault ( 1982), frente a las palabras y las cosas, los abogados usan palabras técnicas para referirse a cosas en particular. Los abogados utilizan un lenguaje específico, frente al lenguaje cotidiano o el lenguaje especializado al que acuden otras disciplinas ( Yuren, 1994; Wittgenstein, 1975 [1929]).
De ahí que el derecho, en términos del sociólogo francés Pierre Bourdieu, se catalogue como un auténtico campo. Un campo con agentes particulares y habitus específicos ( Bourdieu, 1988, 1997, 2003, 2007). En realidad, al derecho concurren agentes particulares como jueces, litigantes, legisladores, docentes, teóricos del derecho o filósofos del derecho ( Gallego, 2014). Cada uno de ellos tienen un roll particular: tomar una decisión válida en una litis, participar en la defensa de su poderdante, producir normas jurídicas en sentido formal, enseñar el derecho, reflexionar ontológicamente sobre la ciencia jurídica o determinar la relación entre el derecho y la justicia ( Quiroz, 2014, Guarín, 2013).
Entre los agentes del campo del derecho también se cifran habitus. Es decir, estos agentes tienen ciertos esquemas o estructuras que operan casi que con exclusividad en su campo. A partir de dichos esquemas, los agentes perciben los fenómenos y dirigen sus actuaciones. Es más, desde estos esquemas, los agentes orientan sus intereses y cifran sus batallas. Estos esquemas se muestran en rituales, discursos o formas propias de cada campo ( Bourdieu y Teubner, 2000).
En este orden, la comprensión de los contenidos de los habitus es crucial al momento de librar una batalla en la arena del derecho. Desde los habitus, los agentes de un campo dan sentido a su acción ( Geertz, 2000) y emprenden sus batallas. Los habitus de un campo dan un sentido particular a ciertos actos. Un sentido particular del que no gozarían en otros campos. Es por eso que un mismo acto, expresión o distinción no tienen el mismo efecto en uno u otro campo del conocimiento.
Ahora bien, el derecho no solo es un campo. En cierta medida, el derecho también es una ciencia. Bajo el régimen de la teoría del conocimiento ( Bunge, 2008), el derecho tiene un objeto, un método y un conjunto de conocimientos determinable, aunque no del todo determinado. Ciertamente, el legado teórico del jurista y filósofo austriaco Hans Kelsen —reputado como el padre del derecho moderno— no fue otro sino determinar el objeto, método y conjunto de conocimientos de la ciencia jurídica. El objeto del derecho: la norma jurídica válida. El método: la validación formal y material. El conjunto de conocimientos: aquellos elementos adscritos al radio de acción de la grundnorm ( Kelsen, 1979).
El abogado identifica el derecho como un conjunto de normas jurídicas válidas, formal y materialmente. Este asume que el derecho es un conjunto de normas jurídicas proferidas por autoridad competente y bajo el procedimiento y contenido determinado en la norma superior. Desde esta perspectiva, este visualiza el derecho como una ciencia con un objeto determinable. Desde esta misma perspectiva, el abogado asume que, aunque determinable, el objeto del derecho no está enteramente determinado. En esta suerte, el abogado intenta afinar los rasgos del objeto del derecho en el marco de los debates teórico jurídicos y no en otra tipología de debates. Los combates que presencia por afinar los rasgos del objeto del derecho —combates en los que seguramente tome partido— serán aquellos que se libren entre positivistas, naturalistas y realistas o entre formalistas y antiformalistas, y no otro tipo de combates. Los autores que revisten importancia para el estudiante son Savigny ( 1949), Ihering ( 1994), Kantorowicz ( 1994), Heck ( 1961), Pound ( 1965), Ross ( 1961), Hall ( 1951), Austin ( 1974), Kelsen ( 1979), Hart ( 1961), Dworkin ( 2012) o Kennedy ( 2009), y no otra clase de referentes teóricos. Sin embargo, y aunque el derecho sea una disciplina con un lenguaje especializado, contenga las unidades básicas de una ciencia, y opere como un campo con agentes particulares; al derecho también concurren diversidad de agentes externos. Pese a la especificidad de su lenguaje o su carácter de ciencia; al derecho no solo concurren jueces, litigantes, legisladores, docentes, teóricos derecho o filósofos del derecho. Al campo del derecho concurren también personas, ciudadanos en general, ingenieros, médicos y agentes de las más variadas disciplinas. El derecho no es un sistema autopoiético y menos un sistema autosuficiente, cerrado y aislado ( Luhmann, 1998, 2018, 2019). El derecho es un sistema abierto, complejo, interdependiente y adaptativo ( Bertalanffy, 1993).
Como lo refiere Kennedy ( 2015), el derecho es un sistema y un campo con autonomía relativa. En esa condición, la aparente entropía del sistema o campo del derecho es siempre alterada por las pulsiones que ejercen otros campos o sistemas y, a su vez, el derecho mismo ejerce pulsiones sobre la entropía de otros sistemas ( Parsons, 1966, 1968; Maturana y Varela, 1973).
Al campo del derecho concurren legos para hacer uso de su lenguaje, objeto, método y conjunto de conocimientos. Es decir que al campo del derecho concurren agentes seglaresque no han sido disciplinados bajo su régimen y autoridad. Los legos ejercen labores de interpretación, de uso de las categorías jurídicas, e incluso, los legos transforman los significados de las categorías que operan en el derecho desde sus propias prácticas. En síntesis, al campo del derecho concurren agentes externos que —como lo sostendría el historiador francés Michel De Certeau ( 1996)— usan sus categorías y ponen en acción prácticas insospechadas bajo sus propias condiciones de posibilidad 1.
Pese a su carácter de ciencia, disciplina o campo determinable, como lo sostiene Carlos Santiago Nino (1980), “el derecho es como el aire, está en todas partes” (p. 1). En ese sentido, mediante el derecho, los sujetos y comunidades otorgan sentido particular a su existencia y acción ( Geertz, 1983, 1994). De igual forma, por medio del derecho, una persona o un grupo social performa su realidad.
Es más, por medio del derecho, distintos agentes hacen efectivas prácticas emancipadoras y alcanzan reivindicaciones. Pero también con el derecho, los agentes materializan prácticas opresoras, conservan un régimen o estatus quo ( Brown y Williams, 2003, o en su defecto monopolizan el fundamento místico de la autoridad ( Derrida, 1997).
En este orden, el derecho innegablemente es un campo de batalla, una arena con ganadores y perdedores, y, en especial, un escenario para sostener relaciones de subordinación. Sin duda, en el campo del derecho, los sujetos tienen unos roles y actúan en coordinación alrededor de expectativas comunes. El campo del derecho tiene una sustancia orgánica y funcional. Pero frente a esa sustancia orgánica y funcional, el campo del derecho goza de una similar —aunque antitética— sustancia conflictual. Los agentes del derecho también emprenden disputas en defensa de un interés individual o una expectativa grupal.
En este sentido, desde la visión conflictual, con los habitus, las especificidades lingüísticas y el uso de categorías técnicas, los agentes del campo del derecho generan o sostienen relaciones jerárquicas de subordinación. En especial, estas relaciones de subordinación se tejen y sostienen frente a sujetos externos al campo. Dichas relaciones de subordinación se dan desde diferentes aristas, pero, en particular, son destacables aquellas relaciones de subordinación que emergen como consecuencia de las barreras de acceso a información clara y comprensible. Las especificidades del lenguaje jurídico generan barreras de acceso a información y, a su vez, catalizan ventajas comparativas entre agentes internos y externos al campo del derecho.
Ahora bien, aunque el derecho es un campo en el que se gestan relaciones de subordinación desde el uso del lenguaje, es innegable igualmente que los agentes externos o legos preforman el lenguaje jurídico con sus usos y desde sus condiciones de posibilidad. Como lo sostiene Ortiz (2009), los agentes externos otorgan significados distintos a las categorías jurídicas y promueven dinámicas emancipadoras. Es decir, los agentes externos hacen usos creativos del lenguaje jurídico y, desde dichas prácticas, hacen efectivas sus expectativas. Ortiz (2009) analiza en concreto este tipo de usos emancipadores en el espacio de la escuela.
Sin embargo, y pese a dichos usos alternativos, también es cierto que los agentes externos experimentan barreras de lenguaje para ejercer sus derechos, garantías o deberes. Acontece así porque este tipo de agentes no tienen el entrenamiento del régimen del derecho o porque no interactúan en forma continua con los habitus, ritos, discursos o formas del campo jurídico. Los legosno están familiarizados con categorías jurídicas técnicas y métodos de interpretación. Los legos carecen de una participación activa del lenguaje del derecho. Y en este tipo de circunstancias, los legos tienen altas probabilidades de perder una batalla en el campo del derecho, en gran parte, producto de las desventajas comparativas generadas por las barreras de acceso a la información jurídica. A este respecto, según el informe “Justicia para todos” del Grupo de Trabajo sobre Justicia del Center on International Cooperation (2019), se calcula que en el mundo, alrededor de al menos 4.4 mil millones de personas aún están excluidas de las facultades que la ley les facilita por desconocimiento.
Por las anteriores razones, desde el Programa de Derecho de la Universidad de Nariño, su sistema de investigaciones y el Consultorio Jurídico y Centro de Conciliación Eduardo Alvarado Hurtado (en adelante, los consultorios jurídicos) se desarrollan catorce videos jurídicos infográficos con el uso de las herramientas de la cultura audiovisual para el ejercicio de derechos en los usuarios del consultorio jurídico de la Universidad de Nariño. El objetivo de los videos jurídicos infográficos es fortalecer las rutas de acceso para la difusión de procedimientos jurídicos de protección y garantía de derechos. De igual manera, mediante los videos se espera enfrentar y difuminar las barreras de acceso al ejercicio de derechos y garantías, precisamente en usuarios del consultorio jurídico.
Se espera generar catorce videos infográficos de los asuntos consultados con mayor frecuencia en el consultorio jurídico. Los videos presentan lenguaje claro y sencillo, el contenido de los derechos involucrados, los posibles escenarios de vulneración de derechos y garantías, y la ruta procesal a seguir para hacer una reclamación jurídica.
En el proceso de producción de los videos participan, además de abogados, guionista, comunicadores sociales, lingüistas y diseñadores gráficos. Desde este colectivo se codifica información con lenguaje jurídico para presentarlo en lenguaje claro sin perder precisión y rigor jurídico. Con los lenguajes codificados se diseñan y producen videos infográficos (Arévalo, 2014; Saraza y Silva, 2015) en formato motion graphics ( Primo, 2013; Gajardo, 2010; Díez, 2018) y con una duración estimada de dos minutos a dos minutos treinta segundos. Los videos son presentados a los usuarios del consultorio jurídico por medio de diferentes medios: pantallas de la sala de espera presencial, reproducción en sala de espera de consultorio jurídico virtual, sesiones iniciales de jornadas de extramurales de consultorios jurídicos, canal de televisión universitario y redes sociales del Programa de Derecho y de la Universidad de Nariño.
Antes, desde el Programa de Derecho de la Universidad de Nariño, su sistema de investigaciones ya había generado ocho videos infográficos de los asuntos más consultados en los Consultorios Jurídicos de la Universidad de Nariño. Los videos tenían una duración estimada de cinco a siete minutos. Estos fueron presentados en salas de espera del consultorio jurídico y en canales virtuales. En aquella oportunidad, para la selección de asuntos, se utilizó el softwareSIVICJ (Sistema de Información para la Articulación de Actividades Académicas, Investigativas y Administrativas de los Consultorios Jurídicos de La Universidad de Nariño). Este era el softwareusado por la administración de los consultorios jurídicos para el registro, gestión y seguimiento de asuntos jurídicos que presentan los usuarios.
Los asuntos seleccionados desde el software, y que posteriormente constituyeron el objeto de los ocho videos iniciales, fueron: derechos del consumidor, contrato de arrendamiento, contrato de anticresis, pensión de vejez, pensión de sobrevivientes, derecho de petición, derechos del trabajador y pensión de invalidez ( Guerrero y Cárdenas, 2019).
Desde el mes de noviembre del 2021, se programó la edición, producción y presentación de quince videos infográficos. Catorce de ellos del segundo grupo de los asuntos consultados con mayor frecuencia en los consultorios jurídicos y un video de presentación general. Los asuntos fueron seleccionados desde el software IURIS. Este es el nuevo software de administración y gestión de los consultorios jurídicos. Los asuntos identificados fueron: compras por internet, accidentes de tránsito; protección de datos; reclamos ante entidades financieras; acción de tutela por medios digitales; compraventa de inmuebles; concesión de aguas para población rural y campesina; recursos jurídicos para proteger el medio ambiente; violencia intrafamiliar para el trámite de gestión y protección jurídica y psicosocial; trámite de conductas de acoso laboral; fijación y regulación de cuota alimentaria; títulos valores y cobros ejecutivos; protección de derecho a animales; violencia de género, conductas penales y trámites de protección jurídica.
Una de las actividades primordiales para la elaboración de los catorce videos jurídicos infográficos es la evaluación de los resultados obtenidos en la generación de los primeros ocho videos jurídicos ya referidos. En especial, la evaluación de las dimensiones relacionadas con los contenidos, estructura, diseño y estrategias de difusión de los videos jurídicos infográficos. En esa medida, uno de los cometidos es la identificación de las fortalezas, oportunidades, debilidades y amenazas de los videos infográficos frente a las dimensiones ya relacionadas.
De igual forma, una de las pretensiones fundamentales es catalizar las fortalezas y oportunidades y contrarrestar las debilidades y amenazas identificadas. Bajo ese cometido y pretensión, en el marco del diseño metodológico del proyecto de investigación, se implementó un taller de grupo focal con potenciales usuarios de los consultorios jurídicos para evaluar los primeros ocho videos jurídicos infográficos.
Metodología
De la metodología para la generación de los videos jurídicos infográficos
El diseño metodológico utilizado para la producción de los videos jurídicos infográficos se fundamenta en un paradigma mixto, es de carácter aplicado- tecnológico, su nivel de profundidad es de orden explicativo y su enfoque es crítico-social. Se usa un paradigma mixto, pues complementa las fortalezas y herramientas de la investigación cualitativa y cuantitativa. Bajo este campo de acción, busca comprender en forma compleja e integral el fenómeno objeto de estudio con la articulación de rutas de carácter cualitativo y cuantitativo (Burke et ál., 2004; Salgado, 2007).
En este orden, se utilizan rutas de carácter cualitativo al estudiar y analizar cada uno de los asuntos tipo para la configuración de los videos. Así, en procesos como el diseño y evaluación de guiones se apela a rutas cualitativas como el análisis de caso, el análisis documental, el análisis doctrinal, el análisis normativo ( Dulzaides y Molina, 2004), el análisis de discurso ( Sayago, 2014) o la implementación de talleres de grupo focal ( Bonilla-Jiménez y Escobar, 2017). De igual manera, en el proceso de producción de los videos jurídicos infográficos se acude a rutas cuantitativas como la encuesta, la sistematización de datos numéricos y su estratificación, en especial, al estratificar estadísticamente los casos más consultados en los consultorios jurídicos o al validar los guiones entre usuarios ( Blanco, 2011).
Por otra parte, la generación de los videos jurídicos infográficos está fundada en prácticas de carácter aplicado tecnológico al incorporar herramientas y artefactos audiovisuales a la escena del discurso jurídico y al resolver problemáticas por medio del uso de herramientas técnicas de carácter audiovisual ( Sánchez, 2012). Aunque los videos jurídicos infográficos no se constituyen en maquinarias o patentes, sí se constituyen en una técnica para apropiación de conocimiento jurídico fundamentadas en el uso de herramientas tecnológicas de producción audiovisual. Los videos jurídicos infográficos son artefactos tecnológicos que apuntas a resolver parcialmente problemáticas técnicas asociadas al acceso y comprensión de lenguaje jurídico entre usuarios de los consultorios jurídicos.
Igualmente, el proceso de producción de los videos jurídicos infográficos se soporta en prácticas investigativas de un nivel de profundidad de carácter aplicativo. Las prácticas investigativas con carácter aplicativo son aquellas que resuelven parcialmente un problema e intervienen sobre una situación problémica ( Müggenburg y Pérez, 2007). Ahora bien, con los videos jurídicos infográficas se resuelven situaciones problémicas relacionada con el acceso y la compresión de información jurídica de carácter técnico.
Además, el proceso de producción de los videos jurídicos infográficos está afianzado en un enfoque crítico social al desarrollar procesos de intervención en comunidades. En ese sentido, productos audiovisuales como los videos jurídicos infográficos dotan a la ciudadanía de conocimientos jurídicos para el ejercicio de derechos y la exigencia de garantías jurídicas. También, los productos audiovisuales son elaborados en concurso y mediante la validación directa de los usuarios y actores de los consultorios jurídicos. Los videos jurídicos infográficos son producidos en escenarios de directa interacción con la comunidad desde los cuales se identifica un problema específico, se planea una acción, se ejecuta dicha acción y se evalúan conjuntamente sus efectos ( Valles, 2000; Balasch et ál. 2005; Chacón, 2007; Alvarado y García, 2008).
En lo que refiere a las técnicas e instrumentos de análisis de información, así como a las fuentes y los recursos utilizados para la elaboración de los videos se apela a herramientas de naturaleza heterogénea y diversa. En primera instancia, para la evaluación de los videos jurídicos infográficos previos, se usa la técnica de grupo focal. En segundo lugar, para la selección de los asuntos jurídicos más relevantes para la elaboración de los videos proyectados se apela al software IURIS del consultorio jurídico y a los datos estadísticos que esta herramienta genera. En tercer lugar, y para el proceso de elaboración de guiones de los videos, se utilizan técnicas de identificación y análisis documental. Estas técnicas implican el fichaje de información y su análisis por medio de matrices de guiones. En cuarto lugar, se usa la técnica de grupo focal para validar los guiones entre docentes, litigantes, asesores, estudiantes, monitores y usuarios de los consultorios jurídicos. En quinto lugar, se acude a técnicas de elaboración y construcción de productos audiovisuales. De la mano de un equipo de comunicadores sociales y diseñadores gráficos se usa la técnica audiovisual de videos infográficos ( Arévalo, 2009; Saraza, 2015) y se apela al formato audiovisual motion graphics ( Primo, 2013; Gajardo, 2010; Díez, 2018) para generar los productos audiovisuales.
Finalmente, se acude a técnicas de entrevista, encuesta y grupo focal para validar y evaluar los productos finales obtenidos.
De la técnica de grupo focal y su implementación para la evaluación del reel
Dadas las condiciones metodológicas y las exigencias de un enfoque crítico social, la participación de la comunidad en la evaluación de los primeros ocho videos jurídicos infográficos es fundamental. Por esta razón, se genera e implementa un taller de grupo focal para determinar las fortalezas, debilidades y estrategias de mejoramiento que la comunidad identifica en dichos videos infográficos.
El grupo focal es una técnica con la que un investigador recolecta información sobre un tema determinado en interacción con un grupo de personas ( Morgan, 1996). Un grupo focal tiene tres características esenciales: (1) posibilidad de recolección de datos, (2) interacción producida en la discusión del grupo como fuente de recolección de datos y (3) el papel activo del investigador en la discusión ( Weiss, 1994; Rafiee, 2004). De acuerdo con Escobar y Bonilla- Jiménez ( 2009), “los grupos focales son una técnica de recolección de datos mediante una entrevista grupal semiestructurada, la cual gira alrededor de una temática propuesta por el investigador” y cuyo objetivo principal “es hacer que surjan actitudes, sentimientos, creencias, experiencias y reacciones en los participantes” (p. 52).
El grupo focal es una técnica con ventajas y desventajas ( Morgan, 1996). Entre las ventajas se encuentran las posibilidades de (1) formular nuevas hipótesis investigativas, métodos o datos en la investigación, (2) refinar instrumentos, técnicas o procedimientos usados en la investigación y (3) retomar en forma directa las percepciones o reacciones de sujetos diversos frente al objeto de la investigación. Entre las desventajas se detectan (1) el bajo carácter de generalización de resultados y (2) la imposibilidad de implementarlos frente a temas polémicos.
De los instrumentos usados para el desarrollo del taller de grupo focal
Para la implementación del grupo focal se generan un total de siete instrumentos. Estos instrumentos son: formato de invitación a taller de grupo focal, protocolo de taller de grupo focal, formato de consentimiento informado, guion de grupo focal, formato de síntesis de conclusiones de grupo focal, formato de transcripción de taller de grupo focal y formato de retroalimentación de taller de grupo focal.
En el formato de invitación a taller de grupo focal se especifica el objeto del proyecto de investigación y del grupo focal, se comparte el link zoom de la reunión y se determina el link donde los convocados pueden observar el reel o video jurídico infográfico prototipo a evaluar durante el taller. El reel evaluado fue el video de derechos laborales ( Guerrero y Cárdenas, 2019). Ahora bien, en el protocolo de taller de grupo focal se precisa el objeto del proyecto de investigación, se determina el objetivo del grupo focal y se presenta el orden del día. En el orden del día incluye la presentación de los participantes, la aceptación de consentimiento informado y las posibles preguntas a trabajar. En lo que respecta al formato de consentimiento informado, este instrumento especifica la declaración de conocimiento y la aceptación del contenido y condiciones de desarrollo del grupo focal. Además, en el consentimiento informado se anexan el protocolo de taller de grupo focal y el linkdel reel a evaluar.
Junto a los anteriores formatos, se construye un guion de grupo focal. En el guion se determina que el grupo focal tiene tres tipos de actores: moderador, moderadora asistente y participantes. El guion inicia con el texto de presentación del objeto del grupo focal, del moderador y de la moderadora asistente. Advierte sobre la grabación de la sesión en la plataforma zoom, presenta la agenda a desarrollar, continúa con la presentación colectiva de los asistentes, la lectura y aceptación verbal de los consentimientos informados, la presentación del reel a evaluar, y finaliza con el desarrollo de la discusión frente a las preguntas sobre debilidades y oportunidades de mejoramiento del reel.
Finalmente, se prepara un formato de síntesis de conclusiones de grupo focal. En este instrumento, la asistente moderadora sintetiza las debilidades y oportunidades de mejoramiento identificadas por los participantes del grupo focal. A su vez, se genera un formato de transcripción de grupo focal. En este instrumento, la moderadora asistente transcribe los diálogos del grupo focal en forma literal. Por último, se crea un formato de retroalimentación del taller de grupo focal. En este instrumento, el moderador y la asistente moderadora evalúan las fortalezas, debilidades y oportunidades de mejoramiento de la implementación del grupo focal.
Del uso del software ATLAS.ti 9
Para la sistematización y análisis de los datos obtenidos en el desarrollo del grupo focal, se utiliza el software ATLAS.ti 9. Esta es una herramienta computacional de análisis de información cualitativa. ATLAS.ti 9 facilita el análisis de información recolectada por medio de entrevistas, observaciones, documentos impresos y grabaciones audiovisuales ( Muñoz, 2005). La herramienta dinamiza los procesos de (1) contacto primario con el documento, (2) construcción, denominación y definición de categorías de primer y segundo orden y (3) descripción de hallazgos y teorización. Es decir, ATLAS.ti 9 es una herramienta que facilita los procesos de interpretación analítica de datos de carácter cualitativo ( Varguillas, 2006).
Para el análisis de los datos recolectados en el taller de grupo focal se agota el siguiente procedimiento. En primer lugar, se inserta a la herramienta computacional un total de cinco archivos. Dichos archivos son: transcripción del grupo focal, instrumento de recolección de información, listado de asistentes, grabación audiovisual del taller de grupo focal y reel objeto de evaluación. Se agotan dos procesos de codificación o codificación in vivo. En el primero se codifican los nombres de los participantes. En el segundo proceso se codifican tres categorías: debilidad, impacto de la debilidad y posibilidad de mejoramiento.
Agotada la codificación, se asignan los códigos en los archivos de transcripción y en la grabación audiovisual del grupo focal. Entre las categorías de debilidad, impacto de la debilidad y posibilidad de mejoramiento se propician relaciones de causa/consecuencia. Finalmente, con la información codificada y las relaciones establecidas, se genera un mapa de redes de las categorías de debilidad, impacto de debilidad y posibilidad de mejoramiento. De igual manera, se generan gradaciones porcentuales entre los códigos asociados a las categorías de debilidad e impacto de la debilidad, impacto de debilidad y posibilidad de mejoramiento, así como entre los códigos de las categorías de debilidad y posibilidad de mejoramiento.
Resultados
Del desarrollo del grupo focal
El grupo focal se desarrolló mediante la plataforma zoom previa la implementación de un proceso de convocatoria general. El taller, desde la presentación hasta la despedida, tuvo una duración de 58 minutos con 59 segundos. Como se observa en la figura 1, se contó con la aceptación previa de siete potenciales usuarios de los consultorios jurídicos. Seis potenciales usuarios de los consultorios jurídicos se presentaron en el día y hora señalados para el desarrollo del grupo focal. Al grupo focal asistieron dos estudiantes de administración, un ingeniero, un agrónomo, un docente, un estudiante de básica secundaria que inicia sus estudios universitarios y un músico profesional. El 16.7 % de los participantes está entre 10 y 20 años de edad, el 33.3 % está entre 20 y 30 años, el 33.3 % está entre 30 y 40 años de edad, y el 16.7 % supera los 50 años de edad.
De los resultados del instrumento de síntesis del taller de grupo focal
Como se puede observar en la figura 2, el instrumento de síntesis del taller de grupo focal dispone de las siguientes categorías: debilidades identificadas (D), estrategias de mejoramiento identificadas (EM), medios digitales a transmitir (MD) y observaciones (O). En el proceso de categorización y organización de información, a cada participante se le otorga un número de identificación. Se registra un total de siete debilidades, cinco estrategias de mejoramiento, siete recomendaciones sobre medios digitales a transmitir y tres observaciones.
De la sistematización y resultados derivados del uso de la herramienta ATLAS.ti 9
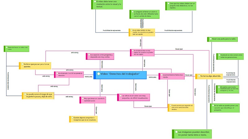
Después de codificar la información por medio de la herramienta de ATLAS.ti 9, se genera una nube de las palabras más usadas por los participantes en el grupo focal ( figura 3). Desde el árbol de palabras se reconfiguran las categorías de organización de la información que se usa en el instrumento de síntesis del taller de grupo focal. De las cuatro categorías inicialmente contempladas (debilidades, estrategias de mejoramiento, medios de transmisión y observaciones) se pasan a tres categorías: debilidades (D), impacto de la debilidad (ID) y posibilidad de mejoramiento (PM). Con dichas categorías se crean relaciones de causa/consecuencia. Desde la herramienta ATLAS.ti 9, y codificada la información, se genera un cuadro conceptual que articula las tres categorías en orden a las relaciones de causa/consecuencia ( figura 4). Además, desde los datos albergados y codificados se generan relaciones de gradación entre las categorías de debilidad, impacto de la debilidad y posibilidad de mejoramiento, así como de sus respectivos códigos. Se consolida un total de tres tipos de gradaciones, la primera, en la relación entre debilidad e impacto de debilidad; la segunda, en la relación entre impacto de debilidades y posibilidad de mejoramiento; y, la tercera, en la relación entre debilidad y posibilidad de mejoramiento ( figura 5).





Conclusiones
Ejecutado el grupo focal, parametrizados los datos por medio de fichas y desde la herramienta computacional ATLAS.ti 9, se determinan las conclusiones en dos tipos de escenas. La primera escena está relacionada con el impacto de los talleres de grupo focal sobre el accionar de investigaciones de carácter crítico social y sociojurídicas. La segunda escena está relacionada con los resultados obtenidos en el grupo focal y su impacto frente al diseño, estructura, contenidos y estrategias de difusión de los videos jurídicos infográficos.
La técnica de grupo focal y la deconstrucción de los procesos tradicionales de investigación
El proceso de producción de los videos jurídicos infográficos, como ya se mostró, se afianza en un enfoque de carácter crítico social. Un enfoque de este carácter alberga dos exigencias. En primer lugar, matizar y dinamitar la distinción entre sujeto y objeto investigado ( Horkheimer, 2000; Adorno y Popper, 1973). La segmentación entre sujeto y objeto investigado es una postura propia del positivismo y del experimentalismo social ( Comte, 2000). Ahora bien, bajo un enfoque crítico social se subvierte y deconstruye dicha relación. En esta medida, en el marco de un enfoque crítico social, las comunidades, aparente objeto investigado, son sujeto protagónico del proceso de producción de los videos jurídicos infográficos ( Ander-Egg, 1990).
Además, un enfoque crítico exige que las comunidades sobre la cuales se dirige el accionar investigativo sean involucradas en los procesos de planeación, ejecución, análisis de información y confección final de los resultados. Es decir, productos investigativos que emergen en el marco de un enfoque crítico social que exige una acción participante de la comunidad. En esta medida, el objeto investigado no es una sustancia inerte dispuesta a la caracterización pasiva del investigador ( Fals Borda et ál., 1972; Fals Borda, 1985). El objeto investigado es un actor protagónico, gestor, ejecutor y veedor del proceso de investigación.
Precisamente, con el desarrollo del taller de grupo focal se logra que la comunidad, bajo un proceso guiado, participe activamente en el diseño, gestión y evaluación del proceso investigativo, así como en la confección del resultado final de la investigación. En el grupo focal se incluyen a potenciales usuarios de los consultorios jurídicos. A su vez, se prescinde de la participación de abogados, lingüistas, diseñadores gráficos o productores audiovisuales. Se hace así, por tres razones.
En primer lugar, porque su presencia en el grupo focal altera la participación activa de los potenciales usuarios. En segundo lugar, porque este tipo de profesionales ya están inmersos en etapas previas y posteriores al proceso de producción de los videos jurídicos infográficos. En tercer lugar, y esta es la razón fundamental, porque el objetivo fundamental es permitir la coagencia de los potenciales usuarios de los consultorios jurídicos en el proceso de producción audiovisual y, a su vez, recibir su retroalimentación a la labor de producción y generación audiovisual.
Ahora bien, con este tipo de prácticas, apuestas y decisiones —todas dinamizadas desde el seno del enfoque crítico social y de la técnica de grupo focal— fisuran el paradigma y la hermenéutica sobre el que se sostienen y ejecutan las investigaciones de carácter jurídico y sociojurídico en el campo del derecho.
Como lo sugiere Agudelo-Giraldo ( 2018), por regla general, las investigaciones en el campo jurídico apelan al modelo positivo y de ciencia legal. En consecuencia, las investigaciones en el campo del derecho, sean filosófico- jurídicas, histórico jurídicas, dogmático jurídicas o sociojurídicas ( Tantaleán, 2016), tienen un carácter auto referencial y endógeno. Tienen un carácter autoreferencial al establecer divisiones estrictas entre los sujetos investigadores y el objeto investigado, y al posicionar a los sujetos investigadores como únicos legatarios del proceso de análisis de información y generación de resultados.
Además, este tipo de investigaciones son endógenas, toda vez confían al sujeto investigador experto, especialista y legatario del conocimiento científico y técnico —por regla general, el abogado— la gestión hegemónica del proceso investigativo.
Ahora bien, en el marco del enfoque crítico social y del uso de la técnica del grupo focal, las investigaciones sociojurídicas adquieren un carácter heterorreferencial y exógeno. Por medio de la técnica del grupo focal, las investigaciones sociojurídicas adquieren un carácter heterorreferencial en tanto la segmentación entre los sujetos investigadores y objeto investigado se subvierte. El aparente objeto investigado— en el marco de la investigación y producción de los videos jurídicos, los potenciales usuarios de los consultorios jurídicos— fungen también como sujetos investigativos. Los potenciales usuarios de los consultorios jurídicos, en un proceso guiado, desarrollan labores de caracterización y análisis del producto investigativo. Los potenciales usuarios de los consultorios jurídicos determinan las debilidades y posibilidades de mejoramiento de un producto inicialmente imaginado por los sujetos investigadores. En consecuencia, los talleres de grupo focal, en la escena del enfoque crítico social, fisuran la hermenéutica y paradigma de investigaciones del modelo positivo y de ciencia legal, pues el investigador no hegemoniza las actividades de análisis de la información y de confección del producto investigativo; el investigador en este nuevo escenario gestiona dichas actividades junto a la comunidad que es sujeto y objeto de investigación.
De igual manera, bajo la hermenéutica, el enfoque crítico social y del uso de la técnica del grupo focal, las investigaciones sociojurídicas también adquieren un carácter exógeno. Es decir, en este tipo de investigaciones, la gestión del proceso investigativo no recae exclusivamente en el sujeto investigador experto, especialista y legatario del conocimiento científico y técnico. Las comunidades, y en su orden, los usuarios de los consultorios jurídicos, también gestionan el proceso investigativo desde conocimientos con condiciones epistemológicas, orientaciones de pensamiento y supuestos de validez distintas a las del sujeto investigador experto, especialista y legatario del conocimiento científico y técnico. A este respecto, Martínez ( 2006) sostiene que los movimientos epistemológicos y las orientaciones del pensamiento de los últimos años aún contraponen las características y aplicación del conocimiento científico y el conocimiento ordinario. Aunque Martínez reconoce los impactos de los movimientos posmodernos, posestructuralistas, deconstruccionistas y de la teoría crítica en la epistemología; las líneas clásicas y tradicionales de la epistemología y de la investigación aún contraponen el conocimiento ordinario al conocimiento local, además, las líneas clásicas y tradicionales le otorgan al conocimiento ordinario un carácter amorfo y sin sentido alguno. La implementación de la técnica de grupo focal en el marco de un enfoque crítico fisura esta contraposición. La gestión compartida entre sujeto investigado y comunidad desde la técnica del grupo focal articula, en forma dialéctica, pero también coordinada, las dinámicas del conocimiento científico y del conocimiento ordinario ( Asensi-Artiga y Parra-Pujante, 2002).
En síntesis, la apuesta por la técnica de grupo focal, en el marco de un enfoque crítico, matiza la relación entre sujeto investigador y objeto investigado. Desde este tipo de apuesta, el investigador funge como un facilitador estratégico del proceso de investigación. Además, este tipo de apuesta permite articular condiciones epistemológicas de conocimiento que, aunque distintas, pueden articularse en una suerte de interacción articulada.
La estructura del taller de grupo focal y su impacto en los videos jurídicos infográficos
Se analizan los resultados del grupo focal en dos pasos. En primer lugar, se hace una radiografía de su conformación, uso, potencialización de ventajas y matización de desventajas. En segundo lugar, se analizan las debilidades y oportunidades de mejoramiento identificadas en el desarrollo del taller y su impacto frente a la producción de los videos jurídicos infográficos.
En primer término, en cuanto a la conformación del grupo focal, como se observa en la figura 1, el grupo focal cuenta con el número de participantes adecuado.
Weiss ( 1994), Morgan ( 1996) y Calvente y Rodríguez ( 2000) recomiendan conformar un grupo focal con no más de siete participantes y no menos de cinco participantes. El grupo focal fue desarrollado con seis participantes. Ahora bien, el grupo focal tiene participantes de todos los grupos etarios en proporción adecuada, aunque con preeminencia de participantes que oscilan entre los 20 y 40 años edad. Las profesiones de los participantes también son diversificadas. Se cuenta con estudiantes universitarios y profesionales de diferentes áreas. Además, la conformación del grupo focal tiene paridad de género. El tiempo de ejecución del grupo focal también es adecuado, toda vez que facilita la participación de todos los asistentes, así como la sistematización de la información recolectada.
Además, el número y tipo participantes, así como el objetivo del uso y la duración del grupo focal permitió potencializar las fortalezas y matizar las desventajas de la aplicación de esta técnica de investigación. Esta técnica ofrece la posibilidad de retomar percepciones de sujetos y refinar los procedimientos desarrollados. Se potencian las ventajas de la técnica en tanto el taller de grupo focal permite identificar debilidades y posibilidades de mejoramiento del contenido y estructura proyectado para los videos jurídicos infográficos.
A su vez, el uso de la técnica de grupo focal, bajo el interés específico programado, logra matizar sus desventajas. Como lo muestran Morgan ( 1996) y Polo, Cárdenas y Fuenmayor ( 2014) al determinar las debilidades de la técnica de grupo focal, con el uso la técnica el investigador obtiene datos con bajo nivel de generalización. A su vez, el investigador no puede emplear esta técnica frente a temas polémicos. Se matizan dichas desventajas en tanto se usa esta técnica para obtener recomendaciones específicas frente al mejoramiento de los videos infográficos. El objetivo no es validar una tesis generalizable, sino obtener recomendaciones concretas frente a la producción de los videos jurídicos infográficos. Adicionalmente, en el taller de grupo focal no se aborda un tema polémico. Por el contrario, se aborda una temática en la que los participantes, si bien no están exentos de dinamizar debates, determinan en forma articulada y coordinada debilidades y posibilidades de mejoramiento de los videos infográficos a partir de la evaluación de un reel.
En segundo lugar, con respecto a los datos in situ que se obtienen del desarrollo del grupo focal, se analiza esta información en dos escalas. En primer lugar, desde el formato de síntesis de conclusiones de grupo focal y, en segundo lugar, desde el uso de la herramienta de ATLAS.ti 9. Desde el formato de síntesis de conclusiones de grupo focal ( figura 2), los datos recolectados de los participantes permiten identificar cinco grandes debilidades en la estructura y contenidos del reel evaluado. La primera está asociada a la duración, la segunda, al ritmo y velocidad de la voz, la tercera, al tamaño de caracteres, la cuarta, a las estrategias lúdicas de exposición, y, la quinta, a las estrategias de difusión de los videos infográficos.
Frente a dichas debilidades, las recomendaciones de los participantes pueden ser agrupadas en las siguientes posibilidades de mejoramiento. En primer lugar, la reducción de la duración de los videos de un máximo de seis minutos a un máximo de dos minutos treinta segundos. En segundo lugar, modificación del tamaño y tipo de tipografías, incorporación de zoom en tipografías con términos relevantes y uso de animaciones gráficas. En tercer lugar, generación e incorporación de un jingle, es decir, uso de una melodía musical breve para identificar la serie de vídeos y para que estos sean fácilmente recordados por los usuarios. En cuarto lugar, uso de situaciones jurídicas cotidianas en las escenas introductorias del video jurídico infográfico. Finalmente, en quinto lugar, ampliación de las estrategias de difusión a canales complementarios como radio, Tik Tok e Instagram. Los usuarios sugieren la creación de una cuña radial para promocionar los videos y la creación de un video corto para promocionar la serie en canales como Tik Tok e Instagram.
Ahora bien, en relación con el uso de la herramienta ATLAS.ti 9, esta permite reagrupar las categorías de análisis y hacer estratificación de las posibilidades de mejoramiento. En este orden, con la generación de la nube de palabras desde ATLAS.ti 9 ( figura 4) se detecta que la información brindada por los participantes puede reagruparse de forma distinta. Se opta entonces por organizar el análisis de datos en tres tipos de categorías: debilidades, impacto de debilidades y posibilidades de mejoramiento. Observamos que las debilidades pueden distinguirse en relación de causa (debilidad) y efecto (impacto de debilidad). A su vez, la herramienta de ATLAS.ti permite visualizar la información en un mapa mental ( figura 3). Desde dicho mapa mental y la recurrencia de conexiones se crea un sistema de relación entre las categorías de debilidades, impacto de debilidades y posibilidades de mejoramiento ( figura 5). El sistema de relación permite hacer correlaciones y estratificar las debilidades, impacto de debilidades y posibilidades de mejoramiento en orden a su importancia.
Se determina entonces que las debilidades sobre las cuales los participantes ofrecen mayores oportunidades de mejoramiento son aquellas que están relacionadas con la estructura audiovisual del reel, es decir, uso de elementos tipográficos, imágenes y animaciones. Este tipo de debilidades tiene un peso porcentual del 53 %. De igual forma, los impactos de debilidad, en los cuales los participantes sugieren mayores estrategias de mejoramiento, están vinculados al manejo del tiempo. El peso de este tipo de impacto de debilidad es del 50 %.
Finalmente, se observa que las debilidades que más impactan son aquellas articuladas al ritmo de voz con un 33 %.
Frente a los resultados identificados en el taller de grupo focal y la sistematización obtenida desde nuestro formato síntesis y desde la herramienta ATLAS.ti 9, se observa que los participantes identifican debilidades insospechadas y priorizan estrategias de mejoramiento en una dinámica y orden que incluso sorprende al equipo de comunicadores sociales y diseñadores gráficos vinculados al desarrollo y producción de los videos jurídicos infográficos. Dadas estas condiciones, se hacen las siguientes consideraciones. En primer lugar, se estima que son pertinentes las apreciaciones de los participantes frente a la estructura y los contenidos de los videos jurídicos infográficos. Se acogen las recomendaciones frente a duración y uso de elementos tipográficos y de animación. Es por esta razón que los videos jurídicos infográficos a futuro tendrán una duración máxima de dos minutos treinta y se adopta la técnica de motion graphics para su elaboración. Esta técnica se caracteriza por contar con los siguientes elementos: el movimiento, la tipografía, las imágenes gráficas, el color y la textura, y la interacción de los gráficos con los contenidos de acción ( Díez, 2018). Bajo esta técnica, los vídeos logran un lenguaje cognitivo audiovisual, el cual, según Primo ( 2013), influye en la respuesta del ser humano; genera un aprendizaje por medio de la visión y la cognición, y permite que el receptor adjudique el significado transmitido a una situación concreta.
En segundo término, se estima que las sugerencias sobre medios de difusión son pertinentes y conducentes. En este sentido, se acogen las siguientes posibilidades de mejoramiento. En primer término, la diversificación de las estrategias de difusión y la creación de instrumentos complementarios como el video corto de presentación y la cuña radial. El video corto tiene duración máxima de cincuenta segundos y dispone de un jingle incorporado. Este tipo de video permite llegar a un público más amplio, de diferentes grupos etarios y desde canales auditivos, visuales y audiovisuales diversificados. No todos los usuarios potenciales de los consultorios jurídicos priorizan el medio de televisión o de redes sociales como Facebook. Los usuarios de grupos etarios entre los 10 y 30 años de edad priorizan redes sociales como Instagram y Tik Tok. En este tipo de redes sociales, los contenidos audiovisuales se caracterizan por su corta duración y bajo uso de elementos tipográficos. Otros grupos etarios, por el contrario, utilizan aún la radio. De ahí también la importancia y necesidad de una cuña radial para conectar nuestros vídeos a población diversificada. Finalmente, desde las debilidades identificadas en el taller de grupo focal, al interior del grupo de investigación también surgieron nuevas propuestas de mejoramiento. Las sugerencias recurrentes frente a la estructura audiovisual de los videos nos llevaron a incorporar sistema de close caption y lenguaje visual de señas para personas en situación de discapacidad en los videos jurídicos infográficos.
Referencias
Adorno, T. y Popper, K. (1973). La disputa del positivismo en la sociología alemana. Grijalbo.
Agudelo-Giraldo, O. (2018). El método jurídico: entre la ciencia legal y las ciencias auxiliares del derecho. En O. A. Agudelo-Giraldo, J. E. León-Molina, M. A. Prieto-Salas, A. Alarcón- Peña y J. C. Jiménez-Triana. La pregunta por el método: derecho y metodología de la investigación. Universidad Católica de Colombia.
Alvarado, L. y García, M. (2008). Características más relevantes del paradigma socio-crítico: su aplicación en investigaciones de educación ambiental y de enseñanza de las ciencias realizadas en el Doctorado de Educación del Instituto Pedagógico de Caracas. Sapiens. Revista Universitaria de Investigación, 9(2), 187-202.
Ander-Egg, E. (1990), Repensando la investigación-acción participativa. Lumen Hvmanitas.
Arévalo, G. (2009). La infografía interactiva: un género por desarrollar. Chasqui. Revista Latinoamericana de Comunicación, (107), 64-67.
Asensi-Artiga, V. y Parra-Pujante, A. (2002). El método científico y la nueva filosofía de la ciencia. Anales de Documentación, 5, 9-19.
Austin, J. (1974). Sobre la utilidad del estudio de la jurisprudencia. Editora Nacional.
Balasch, M., Bonet, J., Callén, B., Guarderas, P., Gutiérrez, P., León, A. y Sanz, J. (2005). Investigación crítica: desafíos y posibilidades. Athenea Digital. Revista de pensamiento e investigación social, (8), 129-144.
Bertalanffy, L. (1993). Teoría general de los sistemas. Fondo de Cultura Económica.
Blanco, C. (2011). Encuesta y estadística: modelos de investigación cuantitativa en ciencias sociales y comunicación. Brujas.
Bonilla-Jiménez, I. y Escobar, J. (2017). Grupos focales: una guía conceptual y metodológica. Cuadernos Hispanoamericanos de Psicología, 9(1), 51-67.
Bourdieu, P. (2003 [1984]). Cuestiones de sociología. Istmo.
Bourdieu, P. y Teubner, G. (2000). La fuerza del derecho. Ediciones Uniandes, Instituto Pensar, Siglo del Hombre.
Bourdieu, P. (1988). La distinción. Crítica social del gusto. Taurus.
Bourdieu, P. (1997). Razones prácticas. Sobre la teoría de la acción. Anagrama.
Bourdieu, P. (2007 [1980]). El sentido práctico. Siglo XXI.
Brown, W. y Williams, P. (2003). La crítica de los derechos. Siglo del Hombre.
Bunge, M. (2008). Filosofía y sociedad. Siglo XXI.
Burke, J, Onwuegbuzie, A. y Turner, L. (2007). Toward a definition of mixed methods research. Journal of mixed methods research, 1(2), 112-133. https://doi.org/10.1177/1558689806298224
Calvente, M. G. y Rodríguez, I. M. (2000). El grupo focal como técnica de investigación cualitativa en salud: diseño y puesta en práctica. Aten Primaria, 25, 181-186. https://doi.org/10.1016/S0212-6567(00)78485-X
Chacón, M. (2007). La enseñanza reflexiva en la formación de los estudiantes de pasantías de la carrera de educación básica integral [tesis de Maestría, Universitat Rovira i Virgili]. https://tinyurl.com/2j3uszje
Comte, A. (2000). Discurso sobre el espíritu positivo. Alianza.
De Certeau, M. (1996). La invención de lo cotidiano. Universidad Iberoamericana, Departamento de Historia, Instituto Tecnológico y de Estudios Superiores de Occidente, Centro Francés de Estudios Mexicanos y Centroamericanos.
Derrida, J. (1997). Fuerza de ley. El fundamento místico de la autoridad. Tecnos.
Díez, N. (2018). Estudio de la técnica Motion Graphics en los videoclips actuales [tesis de grado, Universidad Politécnica de Valencia]. Universidad Politécnica de Valencia. https://tinyurl.com/b6jv88kx
Dulzaides, M. y Molina, A. (2004). Análisis documental y de información: dos componentes de un mismo proceso. Acimed, 12(2), 1-3.
Dworkin, R. (2012). Los derechos en serio. Ariel.
Escobar, J. y Bonilla, F. (2009). Grupos focales: una guía conceptual metodológica. Cuadernos Hispanoamericanos de Psicología, 9(1), 51-67.
Fals Borda, O. (1985). Conocimiento y poder popular. Siglo XXI.
Fals Borda, O., Bonilla, V. y Castillo, G. (1972). Causa popular, ciencia popular. Publicaciones de La Rosca.
Foucault, M. (1982). Las palabras y las cosas: una arqueología de las ciencias humanas. Siglo XXI.
Gallego, J. (2014, enero-junio). Paradoja y complejidad de los derechos humanos en la sociedad moderna. Sentido y comunicación. Revista IUSTA, (40), 143-165.
Gajardo, P. (2010). Desmantelamiento universitario: La narrativa a través del motion graphics [tesis de Master, Universidad Politécnica de Valencia]. https://tinyurl.com/3tc4cvr4
Geertz, C. (1983). Local knowledge: fact and law in comparative perspective. En Local Knowledge. Fontana Press.
Geertz, C. (1994). Conocimiento local: hecho y ley en la perspectiva comparativa. En Conocimiento local. Ensayos sobre la interpretación de las culturas. Paidós.
Geertz, C. (2000). La interpretación de las culturas. Gedisa.
Grupo de trabajo sobre justicia. (2019). Justicia para todos. Center on International Cooperation.
Guarín, E (2013). Persona y realización efectiva de derechos en Revista IUSTA, 38(1), 133-154.
Guerrero, V. y Cárdenas, O. (2019, 14 de abril). Anticresis [video]. https://tinyurl.com/hpzdxf6b
Guerrero, V. y Cárdenas, O. (2019, 14 de abril). Arrendamiento [video]. https://tinyurl.com/uxw2xvkd
Guerrero, V. y Cárdenas, O. (2019, 14 de abril). Consumidor [video]. https://tinyurl.com/6kvw4zxf
Guerrero, V. y Cárdenas, O. (2019, 14 de abril). Derecho de petición [video]. https://tinyurl.com/y2ftr3n4
Guerrero, V. y Cárdenas, O. (2019, 14 de abril). Derechos del trabajador [video]. https://tinyurl.com/p3ssvyvk
Guerrero, V. y Cárdenas, O. (2019, 14 de abril). Pensión de invalidez [video]. https://tinyurl.com/4zs7xsab
Guerrero, V. y Cárdenas, O. (2019, 14 de abril). Pensión de sobreviviente [video]. https://tinyurl.com/7jfr24y8
Guerrero, V. y Cárdenas, O. (2019, 14 de abril). Pensión de vejez [video]. https://n9.cl/5h8ap
Hall, J. (1951). Teoría jurídica integralista. En H. Cairns (ed.), El actual pensamiento jurídico norteamericano. Editorial Losada.
Hart, H. (1961). El concepto de derecho. Abeledo-Perrot.
Heck, P. (1961). El problema de la creación del derecho. Ariel.
Horkheimer, M. (2000). Teoría tradicional y teoría crítica. Paidós.
Ihering, R. (1994). Teoría de la técnica jurídica. En P. Casanovas, y J. J. Moreso (eds.). El ámbito de lo jurídico. Lecturas de pensamiento jurídico contemporáneo. Crítica.
Kantorowicz, H. (1994). La definición del derecho. Colofón.
Kelsen, H. (1979). Teoría pura del derecho. Universidad Nacional Autónoma de México, Instituto de Investigaciones Jurídicas.
Kennedy, D. (2009). A Critique of Adjudication [fin de siècle]. Harvard University Press.
Kennedy, D. (2015). Tres globalizaciones del derecho y del pensamiento jurídico, 1850-2000. Universidad Externado de Colombia.
Luhmann, N. (1998). Sistemas sociales. Anthropos.
Luhmann, N. (2018). Sistema jurídico y dogmática jurídica. Ediciones Jurídicas Olejnik.
Luhmann, N. (2019). La unidad del sistema jurídico. Escritos preparatorios para el derecho de la sociedad. Universidad Externado de Colombia.
Martínez, M. (2006). Conocimiento científico general y conocimiento ordinario. Cinta de Moebio. Revista de Epistemología de Ciencias Sociales, (27).
Maturana, H. y Varela, F. (1973). De máquinas y seres vivos. Autopoiesis: la organización de lo vivo. Editorial Universitaria.
Morgan, D. (1996). Focus groups. Annual review of sociology, 22(1), 129-152. https://doi.org/10.1146/annurev.soc.22.1.129
Müggenburg, M. y Pérez, I. P. (2007). Tipos de estudio en el enfoque de investigación cuantitativa. Enfermería Universitaria, 4(1), 35-38.
Muñoz, J. (2005). Análisis cualitativo de datos textuales con ATLAS.ti 5. Universidad Autónoma de Barcelona.
Nino, C. (1980). Introducción al análisis del derecho. Astrea.
Ortiz, R. (2019). Sensibilidad Legal en una Escuela Pública. Estudio de caso etnográfico sobre la cultura legal en una comunidad educativa bogotana [tesis de doctorado en derecho, Universidad de los Andes].
Parsons, T. (1966). El sistema social. Eds. de la Revista de Occidente.
Parsons, T. (1968). La estructura de la acción social. Estudio de teoría social con referencias a un grupo de recientes escritores europeos. Guadarrama.
Polo, J. L., Cárdenas, G. y Fuenmayor, L. (2014). Ciencia, tecnología e innovación como motor de desarrollo económico: el caso de la Región Caribe colombiana. Verbum, 9(9), 53-66.
Pound, R (1965). Justicia conforme a derecho. Letras.
Primo, E. (2013). Motions Graphics, responsabilidad social y comunicación [tesis de grado, Universidad de Chile]. Universidad de Chile. https://tinyurl.com/eprcrzmx
Quiroz, M. (2014). Acercamiento a las “oposiciones paradigmáticas” entre neoconstitucionalismo y positivismo jurídico. Revista IUSTA, (41), 77-97. https://doi.org/10.15332/s1900-0448.2014.0041.03
Rabiee, F. (2004). Focus group interview and data analysis. Proceedings of the Nutrition Society, 63, 655-660. https://doi.org/10.1079/PNS2004399
Ross, A. (1961). Hacia una ciencia realista del derecho. Crítica del dualismo en el derecho. Abeledo-Perrot.
Salgado, A. (2007). Investigación cualitativa, diseños, evaluación del rigor metodológico y retos. Revista Liberabit, 13, 71-78.
Sánchez, J. (2012). La investigación científica y tecnológica. Ediciones Díaz de Santos.
Saraza, L. y Silva, S. (2015). Infografías interactivas: un recurso socioeducativo. Kepes, 12(12), 285-303. https://doi.org/10.17151/kepes.2015.12.12.14
Savigny, F. K. Von, Kirchmann, J. H. von et ál. (1949). La ciencia del derecho. Editorial Losada.
Sayago, S. (2014). El análisis del discurso como técnica de investigación cualitativa y cuantitativa en las ciencias sociales. Cinta de Moebio, (49), 1-10. https://doi.org/10.4067/S0717-554X2014000100001
Tantaleán, R. (2016). Tipología de las investigaciones jurídicas. Derecho y cambio social, 13(43), 10.
Valles, M. S. (2000). Técnicas cualitativas de investigación social. Síntesis.
Varguillas, C. (2006). El uso de ATLAS.ti y la creatividad del investigador en el análisis cualitativo de contenido UPEL. Instituto Pedagógico Rural El Mácaro. Laurus, 12(Ext.), 73-87.
Weiss R. (1994). Learning from strangers the Art and Method of Qualitative Interviewing. Free Press.
Wittgenstein, L. (1975 [1929]). Tractatus Logico-Philosophicus (14.ª ed.). Alianza Universidad.
Yuren, A. (1994). Conocimiento y comunicación. Alhambra Mexicana.
Notas
Autor notes