Gestão da Qualidade Aplicada a Instituições de Ensino Superior
Quality Management Applied to Higher Education Institutions
Gestão da Qualidade Aplicada a Instituições de Ensino Superior
Research, Society and Development, vol. 7, núm. 9, pp. 01-32, 2018
Universidade Federal de Itajubá

Recepção: 25 Maio 2018
Aprovação: 19 Junho 2018
Resumo: O Brasil passa por grandes dificuldades econômicas, em um cenário instável e complexo. Percebe-se uma grande transformação do mercado e das organizações a nível mundial, mas muitas vezes, várias empresas ou instituições não acompanham as transformações, e essa adaptabilidade das organizações é um dos maiores fatores de sucesso e perenidade. Estar atento as transformações de mercado não significam apenas acompanhar a tecnologia e os novos produtos desenvolvidos, mas sim estar em contato direto e constante com todos stakeholders da organização, entendendo as mudanças de necessidades, comportamentos, tecnologia e modelos de negócios, buscando paulatinamente, entregar mais valor e uma melhor experiência para seus clientes. Assim, o presente estudo tem o objetivo principal utilizar os conhecimentos adquiridos em Engenharia da qualidade para aplica-la em Instituições de Ensino Superior, validando a proposta com um estudo de caso na UFES campus São Mateus. Embora complexo, é possível a definição de metodologias e técnicas para constante atualização da organização. Como resultado, identificou-se pontos de melhoria e iniciou-se o processo de validação das propostas. Por fim, espera-se que tal trabalho auxilie na melhoria do ambiente educacional para maior eficiência na formação de profissionais.
Palavras-chave: Universidade Pública, Engenharia de Produção, Melhoria Contínua..
Abstract: Brazil is experiencing serious economic difficulties in an unstable and complex scenario. There is a great transformation of the market and organizations worldwide, but many companies or institutions often do not follow the transformations, and this adaptability of organizations is one of the greatest factors of success and perennially. Being attentive to market transformations does not only mean following the technology and the new products developed, but rather being in direct and constant contact with all stakeholders of the organization, understanding the changing needs, behaviors, technology and business models, gradually seeking to deliver more value and a better experience for its customers. This analysis becomes even more complicated when dealing with the public sector, as bureaucratic processes and availability of funds lead to great difficulties in the development of these organizations. This course completion project aims to define a procedure for applying quality management in a simple and didactic way in higher education institutions, followed by a case study applied in the production engineering course of the Federal University of Espírito Santo, which identified improvement points and started the validation process of the proposals. Finally, it is expected that such work will help in improving the educational environment for greater efficiency in the training of professionals.
Keywords: Public University, Production Engineering, Continuous Improvement.
1. Introdução
Descrever o sistema de Ensino Superior do Brasil é, no mínimo, uma missão complexa devido as grandes diferenças estruturais e organizacionais entre as Instituições de Ensino. Essa diferença ocorre por diversos fatores, tais como contexto local, social, cultural e econômico que a Instituição está inserida (VANINI, 2014).
De fato, a existência dessas diferenças não justifica o conformismo com a situação e a não busca pela melhoria contínua no sistema de ensino superior. É indiscutível que as universidades adquiriram grande importância frente a sociedade ao longo de seus séculos de história. Entretanto, no Brasil, as universidades ainda são instituições recentes, quando comparadas com outras instituições. Em um contexto histórico, percebe-se que algumas características do ensino superior presentes no Brasil Colônia perduram até hoje, tais como direito de acesso, lutas ideológicas e intervenções político-educacionais (CORDEIRO, SILVA E SOUZA, 2016).
Todos os anos é realizado uma pesquisa a respeito das melhores universidades do mundo, chamada “QS World University Rankings” (2018), que estabelece um ranking das melhores universidades do mundo com base nos seguintes indicadores: reputação acadêmica, reputação do empregador, citações por periódico e o índice-h. Na última pesquisa realizada, algumas universidades brasileiras foram listadas, mas sem posição de destaque no ranking mundial. De acordo com o desempenho de qualidade de cada uma, referente ao Assunto: Engenharia e Tecnologia, estão listadas: Universidade de São Paulo (USP) – 142ª, Universidade Estadual de Campinas (Unicamp) – 195ª, Universidade Federal do Rio de Janeiro (UFRJ) – 284ª e Universidade Federal de Minas Gerais (UFMG) – 312ª, Universidade Federal do Rio Grande do Sul (UFRS) – 360ª, Universidade Federal de Santa Catarina (UFSC) – 399ª. Além disso, a UNESP e a PUC-RJ aparecem entre as posições 401-450ª e 451-500ª, respectivamente. Se considerarmos somente a ranking da América Latina, temos a seguinte situação: USP – 2ª, Unicamp – 5ª, UFRJ – 10ª e UFMG – 11ª, UFRS – 14ª, UFSC – 15ª, UNESP – 17ª e PUC-RJ – 18ª.
De acordo com os indicadores estabelecidos para o ranqueamento das instituições de ensino superior (QS World University Rankings), observa-se a relevância do índice-h, já que trata-se de parâmetro internacional adotado não só para avaliar pesquisadores, mas também universidades, grupos de pesquisa e revistas científicas. Desta forma, para que a instituição esteja entre as principais do mundo, é necessário alto investimento em pesquisa científica e forte internacionalização de recursos humanos. Quem propõe esta ideia é a empresa de consultoria da Inglaterra Times Higher Education (THE), que realizou um estudo e detalhou as características mais importantes das melhores 200 instituições do Ranking Mundial de Universidades (VANINI, 2014).
Conforme menciona Alves, Angnes e Oliveira (2016), qualquer esforço para melhorar a qualidade da educação também deve passar por sua gestão, o que indica a necessidade de também abordar a preparação dos gestores na busca por uma educação de melhor qualidade.
A área da educação é muito ampla, por isso, é muito importante entender o que pode ser encarado como qualidade. Entretanto, o intuito deste trabalho não é de nortear práticas educacionais, pois, conforme afirma Campos (2015), para falar de qualidade de ensino existem legislações específicas e necessita-se de conhecimentos específicos de profissionais da área da pedagogia. A qualidade referida neste trabalho está ligada a gestão da educação e dos seus serviços associados.
A gestão da qualidade já é aplicada dentro de muitas empresas, trazendo resultados significativos na melhoria da qualidade dos produtos, redução de erros na execução de tarefas e operações o que leva a um aumento da perenidade de organizações frente ao mercado. Para isto, uma série de ferramentas são utilizadas, facilitando o entendimento de como as coisas acontecem dentro da empresa e onde existem falhas potenciais. A partir disso, a ideia é buscar formas de resolver tais falhas, alcançando níveis ideais de satisfação dos clientes (FERREIRA e GASPARINI, 2016; SOUSA, CLAUDINO e MELO, 2016).
A qualidade da educação é dimensionada considerando um conjunto de características em que se considera o programa de estudos ofertado em associação às características de seu fornecedor, através das quais as expectativas e os requisitos, definidos como padrões de qualidade dos clientes, são atendidos. Não obstante, os produtos do ensino superior têm impacto direto na qualidade das empresas de comércio e das organizações públicas. Assim, ações governamentais de caráter econômico e político (legislativas) exercem pressão sobre o sistema de ensino superior, a fim de que este se adapte ao novo ambiente social e econômico globalizado. Desta forma, para atender os anseios governamentais, em uma sociedade onde há um padrão consumo da educação superior, muitos dos conceitos tradicionais sobre a qualidade das instituições de ensino terão que ser mudados (RUSU, 2016).
A ideia deste trabalho é unir a gestão da qualidade com as instituições de ensino superior, entendendo premissas para melhoria e possibilitando direcionamentos para aumento da eficiência das instituições. Além disso, uma grande premissa deste projeto, é a de construir e estabelecer procedimentos didáticos simples, que possam orientar qualquer grupo com o objetivo de melhorar seu ambiente de trabalho e oferecer melhores condições de estudo e aprendizado para os alunos. Desta forma, mesmo grupos que não possuem contato constante com gestão da qualidade, podem aplicar os procedimentos sem dificuldades. Após a definição das etapas e procedimentos, este trabalho apresentará um estudo de caso, que mostra a aplicação do procedimento no curso de Engenharia de Produção da Universidade Federal do Espírito Santo, São Mateus.
Assim, com o exposto, o presente estudo tem o objetivo principal utilizar os conhecimentos adquiridos em Engenharia da qualidade para aplicá-la em Instituições de Ensino Superior, validando a proposta com um estudo de caso na UFES campus São Mateus. Embora complexo, é possível a definição de metodologias e técnicas para constante atualização da organização.
2. Referencial Teórico
2.1 As instituições de ensino superior do Brasil
Conforme conta Stallivieri (2007), as instituições de ensino superior surgiram no Brasil no começo do Século XIX, como resultado da formação das elites que buscaram a educação principalmente em instituições europeias durante o período de 1500 a 1800 e que retornaram ao país com sua qualificação. Elas surgem em momentos conturbados e são basicamente fruto da reunião de institutos isolados ou de faculdades específicas, fato que lhes deu uma característica bastante fragmentada e frágil.
As universidades surgiram devido a demanda do mercado que sinalizou a necessidade profissionais qualificados, principalmente em áreas das engenharias, direito e medicina. A primeira universidade brasileira foi a Universidade do Rio de Janeiro, fundada em 1920 e marcou a mudança de rumo da educação superior no Brasil (STALLIVIERI, 2007).
2.2 A Qualidade
O termo qualidade possui diferentes interpretações, pois o conceito deste termo está diretamente associado a satisfação de uma necessidade de um cliente, e como sabe-se, indivíduos diferentes terão necessidades diferentes e assim, as noções de sucesso serão diferentes (TODORUT, 2013). Com o objetivo de normalizar o entendimento do conceito qualidade, este estudo irá abordar a definição de qualidade em relação a sua importância para o Total Quality Management - TQM. Conforme Xavier (1991), é possível entender a qualidade sob duas óticas diferentes. A primeira pode ser entendida como uma característica, propriedade ou estado que torna um produto ou um serviço plenamente aceitável. A segunda trabalha com a definição de critérios quantificáveis de qualidade. Em uma, a qualidade é vista, na outra, ela é medida. Em empresas e indústrias, o setor de Controle de Qualidade é responsável por manter a conformidade dos bens e serviços a serem produzidos e executados. Um produto terá qualidade caso ele atenda as especificações anunciadas por seu fabricante (SALLIS, 2002; OROFINO, 2009; GOLDER, 2012; CAVALLARI E MACHADO, 2016).
2.3 Total Quality Management - TQM
Conforme explica Arnold (2006), a TQM é uma abordagem para buscar a satisfação do cliente e direcionar os esforços da organização para aumento da eficiência. A Total Quality Management reúne as ideias de melhoria da qualidade e do processo relacionado ao cliente. Gonçalves e Ferreira (2017) define a TQM por três conceitos principais e básicos para a sua aplicação e funcionamento:
a) Treinamento - os colaboradores devem estar aptos e capacitados para a execução de suas funções, de modo a agregar valor e conhecimento no seu dia a dia; ter uma visão mais ampla da utilização de softwares, ferramentas e flexibilidade para problemas;
b) Organização - a organização deve estar projetada para estabelecer através de seus colaboradores um contato íntimo com seus clientes internos e externos, seja através de grupos, células ou setores. Buscando sempre a inovação de seus processos e controle dos mesmos; e,
c) Posse local - os colaboradores devem se sentir donos (proprietários) e responsáveis por seus projetos e deveres. Isso resulta na ampliação de seus resultados e maior efetividade no seu compromisso para com a empresa;
Assim, como o conceito de qualidade, o conceito de TQM também pode ser entendido de algumas formas diferentes. Segundo Dale (1999), uma abordagem de gestão de uma organização orientada para a qualidade é aquela com objetivo de sucesso a longo prazo por meio da satisfação do cliente e que beneficie todos os membros da organização e sociedade. Entretanto, conforme Todorut (2013), o TQM pode ser entendido como o gerenciamento das práticas, sistemas processos, e metodologias que afetam a qualidade do produto ou serviço. As duas definições possuem sinergia quando se fala que o planejamento da qualidade não engloba apenas o cliente, mas também os outros participantes do processo de geração de valor, ou seja, envolve os fornecedores, equipe interna de trabalho e outros agentes. Lindahl (1995) define o TQM como a busca sem término por fornecedores de bens e serviços mais eficientes, para assim melhorar a qualidade, diminuindo o número de defeitos e respondendo às necessidades de seus clientes.
Quando se fala de Instituições de Ensino Superior, é possível perceber diversos clientes: os alunos, os funcionários da instituição, órgão reguladores, os pais, etc. Dentro das premissas do TQM, o conceito de qualidade não deve ser definido pelo serviço que a instituição se propõe a ofertar, mas sim pelas expectativas de seu cliente. Organizações que utilizam o TQM em sua gestão entendem que a qualidade é definida por seus clientes, pois eles são os responsáveis pelas decisões finais a respeito da satisfação ou não com o que está sendo ofertado. Desta forma, a instituição deve utilizar todos os canais possíveis para explorar e compreender as necessidades de seus clientes (SALLIS, 2002; MEDEIROS et al, 2017).
Conforme esclarece Todorut (2013), o TQM é uma prática primordial dentro de uma metodologia que vise a qualidade. Na área de educação, a sua implementação deve estar alinhada para atender as necessidades de diferentes públicos, mas destacam-se os estudantes, que são clientes diretos, de contato constante e de alta intensidade, sendo assim, um dos grupos mais interessantes de análise quando o objetivo é a melhoria.
O ponto chave para melhoria da qualidade é identificar as necessidades dos clientes, pois estas necessidades definirão as expectativas que deverão ser atendidas. Junto com isso, é importante a definição de parâmetros para avaliar se as necessidades estão sendo atendidas de forma satisfatória (LINDAHL, 1995).
Segundo Lindahl (1995), um modelo interessante de aplicar o TQM é realizar um passo a passo para identificar as necessidades dos seus clientes e definir as ações necessárias para atender as necessidades do mesmo:
Desta forma, recomendamos que os oito passos sejam seguidos para implementação da Gestão da Qualidade Total (TQM) nas organizações.
2.4 TQM na Educação
É extremamente importante colher opiniões dos clientes para verificar a efetividade das ações realizadas, permitindo uma melhora constante no próprio processo de identificação de necessidades e definição de ações estratégicas voltadas para melhoria. Segundo Trentin (2012), uma instituição que utiliza a gestão da qualidade deve se preocupar constantemente em acompanhar os desdobramentos e resultados de suas ações. Para tal acompanhamento, é necessário estabelecer mecanismos para maior controle, como registro, sistemas integrados ou alguma outra ferramenta de gestão. O TQM gera muitas oportunidades para as instituições que a utilizam, como:
O TQM permite adaptar o sistema de ensino para atender as necessidades do cliente;
Ele pode ser aplicado em diferentes setores, logo, os profissionais interessados na metodologia podem aplicá-la em suas áreas. Desta forma, o TQM pode fazer parte de uma metodologia comum na instituição;
Torodut (2013) relata que o TQM desenvolve e consolida a motivação e criatividade da equipe de trabalho, gerando um alto potencial para inovação;
O TQM permite um melhor controle dos processos, permitindo maior controle e segurança na tomada de decisões; e
Segundo Lindahl (1995), os estudantes que utilizaram esta metodologia se sentiram parte da construção de uma instituição de ensino melhor, aumentando o senso de dono, e com isto, os estudantes se sentem donos dos resultados e parte da instituição.
Hellsten e Klefsjo (2000) explicam que o TQM deve respeitar três pilares: valores, ferramentas e técnicas, como pode-se observar na Figura 1.
Para colocar a metodologia em prática e permitir a sua manutenção é necessário que as organizações avaliem diversos desafios pra analisar a viabilidade. Com base na bibliografia, foram identificados alguns pontos que necessitam de atenção em caso de implantação do TQM:
Segundo Todorut (2013), o TQM demanda flexibilidade, inovação, disponibilidade e potencial financeiro para sua implementação;
A falta de comprometimento da gerência da instituição pode comprometer a correta implementação da metodologia;
Para Todorut (2013), é necessário entender que nem todas os desejos do público atendido são necessidades adequadas; e
Medição da satisfação e necessidades do cliente com frequência exagerada pode demandar tempo demasiado e tirar o foco da atividade em si.
2.5 Ferramentas da Qualidade
A qualidade é um conjunto de atributos que tornam um serviço plenamente adequado ao uso, esta satisfação envolve preço, disponibilidade segurança e durabilidade. O controle estatístico do processo é usualmente o método preferido para controlar a qualidade, porque a qualidade é construída no processo. De acordo com Martins (2007), “é possível afirmar que em todas as visões de qualidade, indicam que o foco está direcionado principalmente à satisfação dos clientes e mercados e, consecutivamente, à melhora dos resultados empresariais”.
Define-se que qualidade é atender sempre as necessidades dos clientes a um preço que eles estejam dispostos a pagar, mas a necessidade da busca pela melhoria da qualidade tende a interpretar que a qualidade é produzir dentro das expectativas do cliente de forma confiável, acessível e segura. A avaliação da qualidade sempre teve um espaço no gerenciamento das organizações, a fim de se obter um ambiente competitivo para desenvolver estratégias que viabilizem o processo de avaliação (PALADINI, 2002; MELO et al, 2016).
Segundo Indezeichak (2006), o gerenciamento da qualidade dos produtos e serviços, estabelece um aumento da competitividade da empresa, com foco na melhoria de produto e processos visando satisfazer os clientes. Para Rosário (2004) a evolução do controle da qualidade permite não só que a empresa reduza a frequência de erros, como também aumente o rendimento, a capacidade, o desempenho da produção. Praticar um bom controle de qualidade é desenvolver, projetar, produzir e comercializar um produto de qualidade, mais útil e sempre satisfatório para o consumidor.
Analisando os conceitos indicados, fica evidente a importância da qualidade e de seu controle no que diz respeito à satisfação dos mercados e das necessidades e desejos dos clientes e para sobrevivência das empresas. Conforme afirma Paladini (2002), a maioria das estratégias de Gestão da Qualidade utiliza avaliações, as quais ficam evidentes quando utilizados técnicas de avaliação de processos produtivos e, em particular o Controle Estatístico de Processo (CEP).
Conforme afirma Kume (1993), os métodos estatísticos são ferramentas eficazes para a melhoria do processo produtivo e redução de seus defeitos. Entretanto, é preciso que se tenha em mente que as ferramentas estatísticas são apenas ferramentas elas podem não funcionar, caso sejam aplicadas inadequadamente. No estudo desenvolvido utilizaram-se algumas ferramentas da qualidade, tais como: Folha de Verificação, Brainstorming, Diagrama de Pareto, Diagrama de Causa e Efeito (Ishikawa), Fluxograma e o Plano de Ação (5W2H).
2.6 Controle Estatístico de Processos
O Controle Estatístico de Processos (CEP) é uma abordagem muito utilizada na melhoria dos processos. Com esta ferramenta é possível promover, prevenção de defeitos; aumento da produtividade; e ajuste desnecessário de um processo. O CEP não é ferramenta que por si só implantada traga sucesso no sentido de garantir a qualidade dos produtos, mas sim uma ferramenta importante do sistema de gerenciamento da qualidade no sentido de manter e melhorar resultados.
O CEP é uma metodologia que atua sobre o processo produtivo de maneira preventiva, geralmente para que um produto atenda às exigências do consumidor, é necessário que o processo ocorra em condições ideais, conhecidas, controladas e livres de grandes variações, a fim de manter todos os parâmetros dentro de condições preestabelecidas pela empresa e gerar uma maior facilidade no direcionamento da organização e na obtenção dos objetivos de melhoria da qualidade.
Em geral, para que um determinado produto atenda às exigências do consumidor, é necessário que o processo ocorra em condições conhecidas e controladas, a fim de reduzir a variabilidade das características críticas dos produtos, de forma a obter maior segurança e uniformidade dos produtos, garantia de qualidade e menor custo. Na aplicação do CEP utiliza-se várias ferramentas estatísticas úteis, principalmente para a resolução de problemas, chamadas de ferramentas básicas da qualidade (MONTGOMERY, 2004; CABURON, 2006).
Uma correta aplicação dessas ferramentas básicas da qualidade (folha de verificação, diagrama de causa e efeito, gráficos de dispersão, diagrama de Pareto, histograma, gráficos de controle e fluxograma) auxiliam os gestores na realização de diagnósticos de gestão e ainda auxiliam no monitoramento da efetividade das ações eventualmente planejadas com o auxílio de Planos de Ação (5W2H).
2.7 Folha de Verificação
A folha de verificação é uma planilha para o registro de dados. O uso de uma folha de verificação torna a coleta de dados rápida e automática. Toda a folha de verificação deve ter espaço onde registrar local e data da coleta dos dados. Quando for preciso coletar dados, é essencial esclarecer sua finalidade e ter valores que reflitam claramente os fatos. Além dessas premissas, em situações reais é importante que os dados sejam coletados de maneira simples e num formulário fácil de usar. Uma folha de verificação é um formulário de papel no qual os itens a serem verificados já estão impressos, de modo que os dados possam ser coletados de forma fácil e concisa.
É importante inicialmente garantir a objetividade na recolha de dados, definindo com precisão quais os dados serão necessários recolher. Avaliar os resultados e os parâmetros ou fazer leituras conduz a perdas de tempo, para que isso não aconteça é desenvolvido um formulário ou ficha conveniente e bastante simples elaborado onde as perguntas se encontram perfeitamente definidas as quais permita a qualquer operador identificar rápido e correto quais os itens a registrar (VIEIRA, 1999; KUME, 1993).
2.8 Diagrama de Pareto
A ideia do Diagrama de Pareto como objetivo é eliminar todas as causas que influenciam diretamente no aumento de perdas de produção e as poucas causas que determinam muitas perdas, dessa forma, diminui-se substancialmente o desperdício. As demais causas são relevadas, no entanto, se a causa de alguns poucos defeitos tem a solução simples, deve ser executada e eliminada imediatamente. Os problemas de qualidade aparecem sob a forma de perdas (itens defeituosos e seus custos). É extremamente importante esclarecer a forma de distribuição das perdas.
A maioria deles deve-se a alguns poucos tipos de defeitos, que podem ser atribuídos a uma pequena quantidade de causas. Assim, se as causas destes poucos defeitos vitais forem identificadas, poderemos eliminar quase todas as perdas concentrando-nos sobre estas causas principais, deixando de lado, numa abordagem preliminar, os outros defeitos que são muitos e triviais. Podemos resolver este tipo de problema de uma forma eficiente, através da utilização do diagrama de Pareto. O diagrama de Pareto é usado quando é preciso dar atenção aos problemas de uma maneira sistemática e quando se tem um grande número de problemas e recursos limitados para resolvê-los (RAMOS, 2000; KUME; 1993).
2.9 Diagrama de Causa e Efeito (Ishikawa)
O diagrama de causa-efeito, também chamado diagrama de Ishikawa ou de espinha de peixe, é uma ferramenta simples muito utilizada em qualidade. É um processo que permite a analisar e identificar as principais causas de variação do processo ou da ocorrência de um problema. O diagrama de causa e efeito é uma figura composta de linhas e símbolos, que representam uma relação significativa entre um efeito e suas possíveis causas. Este diagrama descreve situações complexas, que seriam muito difíceis de serem descritas e interpretadas somente por palavras.
Existem, provavelmente, várias categorias de causas principais. Frequentemente, estas recaem sobre umas das seguintes categorias: Mão-de-obra, Máquinas, Métodos, Materiais, Meio Ambiente e Meio de Medição conhecidas como os 6Ms. O diagrama de causa efeito mostra a relação entre uma característica da qualidade e os fatores. O diagrama é usado atualmente não apenas para lidar com as características da qualidade do produto, mas também em outros campos. (RAMOS, 2000; KUME, 1993; MELO et al, 2016; SILVA, OLIVEIRA E SILVA, 2017).
2.10 Fluxograma
O fluxograma é uma das primeiras ferramentas quando se pretende estudar um processo. É o diagrama que tende a representar de uma forma simples, fácil e ordenada as várias fases do processo de fabricação ou de qualquer procedimento, funcionamento de equipamentos e sistemas. Os diagramas são constituídos por etapas sequenciadas de decisão e ação, onde cada um deles possui uma simbologia própria que ajuda a compreender o sistema de sua natureza: início ação, decisão, dentre outras.
Grande parte da variação existente em um processo pode ser eliminada somente quando se conhece o processo de fabricação. Isto significa que a sequência de produção, ou etapas, influenciam na variabilidade final das características do produto. A utilização de fluxogramas permite identificar possíveis causas e origens dos problemas que ocorrem nas linhas de processo de fabricação, verificando os passos desnecessários no processo, efetuando simplificações (RAMOS, 2000; SOUSA ET AL, 2017).
2.11 Plano de Ação (5W2H)
A ferramenta 5W2H é uma ferramenta que auxilia no planejamento das ações que for desenvolver, pois estrutura uma planilha de forma orientada em que cada coluna tenha um título ao qual segue as palavras da língua inglesa: Why (Por que?), What (O que?), Who (Quem?), When (Quando?), Where (Onde?), How (Como?) e How Much (Quanto?). Utiliza-se o 5W2H para assegurar e informar um conjunto de planos de ação, diagnosticar um problema e planejar ações. No quadro utilizado nesta ferramenta é possível visualizar a solução adequada de um problema, com possibilidades de acompanhamento da execução de uma ação.
Buscando facilitar o entendimento através da definição de métodos, prazos, responsabilidades, objetivos e recursos. A técnica utilizada consiste em descrever o problema, definindo como ele afeta o processo, as pessoas e as consequências posteriores a estas situações. Durante a execução do Plano de Ação permite a você saber todos os detalhes de quem é quem, porque está fazendo e o que está fazendo (WERKEMA, 1995).
2.12 Brainstorming
Brainstorming é uma técnica de criatividade de grupo pensada para gerar um grande número de ideias para a solução de um problema. Este método foi inicialmente popularizado no final dos anos 30 por Alex Faickney Osborn, no livro Applied Imagination. Osborn defendeu que, ao aplicar o método do brainstorming, os grupos conseguem duplicar a sua criatividade. O termo brainstorming tornou-se um termo comum na língua inglesa para definir pensamento criativo. O objetivo do brainstorming é o de gerar ideias numa situação de grupo na qual o ato de julgar é suspenso – um princípio que, comprovado por pesquisas científicas, faz aumentar a produtividade, tanto a nível individual como de grupo (CARPINETE, 2016; SILVA, OLIVEIRA E SILVA, 2017).
3. Metodologia
3.1. Caracterização da Pesquisa
Sob a perspectiva de sua natureza, este trabalho possui uma abordagem classificada como estudo de campo, pois tem como objetivo analisar a iteração entre as variáveis estruturais e organizacionais das instituições em questão. Para desenvolvimento da pesquisa, foram feitas observações diretas das atividades, para que os resultados sejam mais realistas (GIL, 2002).
Conforme explica Servino (2007), essa pesquisa teve um caráter explicativo, no que se refere aos seus objetivos, pois além de registrar e analisar os fenômenos estudados, buscou-se identificar suas causas, por meio da aplicação do método experimental (matemático) ou por meio da interpretação possibilitada pelos métodos qualitativos. A abordagem utilizada foi qualitativa e quantitativa, no qual, o ambiente natural foi uma fonte direta para coleta de dados e que requereram recursos e técnicas estatísticas, procurando traduzir em números as informações coletadas pelo pesquisador (LACERDA et al., 2007).
Neste estudo, não foi levado em consideração os aspectos pedagógicos do ensino, mas sim toda estrutura organizacional, que propicia um ambiente adequado para o desenvolvimento de alunos, cada vez mais qualificados e preparados para o mercado de trabalho. Para isto, as instituições foram tratadas como organizações ou empresas comuns de mercado. Tal análise já é aplicada a instituições de ensino particulares, mas ainda se percebe uma grande distância deste olhar para com as Instituições Públicas de Ensino Superior (IPES), o que acarreta em grandes dificuldades e desafios na gestão destas IPES.
3.2. Técnica de Coleta de Dados
Para entendimento de toda base conceitual do projeto, foi realizado uma revisão sistemática em bases de dados eletrônicos disponíveis, periódicos e em referências bibliográficas que abordam sobre o tema. Como banco de dados eletrônicos, foram utilizados o Scielo, ResearchGate, Springer, o Google Acadêmico e o Portal de Periódicos CAPES, a fim de identificar artigos originais publicados nos idiomas inglês ou português para dar suporte teórico ao estudo.
Para se ter informações adequadas e organizadas para o desenvolvimento do estudo, a coleta de dados foi feita com técnicas de observação direta intensiva, que é realizada por meio das técnicas de observação e entrevista. A observação foi feita pela equipe do projeto, que foi preparada para examinar as informações pertinentes e assim estratificar os dados, organizar os resultados e tecer interpretações relevantes para o projeto (KAUARK et al., 2010).
Para coleta de informações, foram realizadas diversas entrevistas, tanto de forma online, como presencial. Conforme Marconi e Lakatos (2003), a entrevista é um procedimento utilizado na investigação social, mediante uma conversação entre duas pessoas de natureza profissional. As entrevistas foram padronizadas e estruturadas, ou seja, o entrevistador seguiu um roteiro predeterminado e as perguntas foram previamente preparadas.
Foi utilizado o método snowball sampling de amostragem no estudo, também conhecido como o método bola-de-neve ou cadeia de informantes. Desta forma, foi adotada a amostragem não probabilística por acessibilidade, utilizando os elementos que estavam acessíveis para a coleta dos dados, buscando a eficiência e representatividade das características dos dados coletados (GIL, 2002).
Este método de amostragem foi escolhido, pois conforme explica Albuquerque (2009), esse tipo de amostragem é utilizado sempre que se pretenda estudar pequenas populações muito específicas, em que é mais fácil um membro da população conhecer outro e assim por diante, do que os pesquisadores identificarem os mesmos. Com isso, constitui-se em fator de relevância para as pesquisas que pretendem se aproximar de situações sociais específicas, como estudantes de uma mesma instituição de ensino superior.
3.3. Estudo de Caso
O estudo de caso tem como objetivo investigar um determinado fenômeno dentro de um contexto real de vida, quando as fronteiras entre o fenômeno e o contexto em que ele se insere não estão claramente pré-determinadas. Desta forma, trata-se de uma análise aprofundada de um ou mais casos, para que permita o seu conhecimento. O objetivo do estudo de caso é aprofundar o conhecimento de um problema que ainda não está bem definido, visando estimular a compreensão, sugerir hipóteses ou desenvolver uma teoria. Os estudos de casos podem ser classificados segundo seu conteúdo, objetivo final e ou quantidade de casos. A principal tendência em todos os tipos de estudo de caso, é que estes tentem esclarecer o motivo pelo qual uma decisão ou um conjunto de decisões foram tomadas, como foram implementadas e quais resultados foram alcançados (YIN, 2001; NAKANO, 2000; MATTAR, 1996; VOSS et al., 2002).
Após o estudo e a análise do material bibliográfico, um modelo de aplicação da gestão da qualidade em instituições de ensino foi proposto. Nele foram identificadas as ferramentas adequadas para serem utilizadas, juntamente com as técnicas de análise adequadas para cada ferramenta.
Na sequência, considerando os objetivos estratégicos da Instituição estudada, foram elaborados questionários que orientaram as entrevistas na etapa de coletas de dados e informações. A amostra foi definida de acordo com a necessidade de coleta dos dados, para desenvolvimento da pesquisa, a ser utilizada em cada ferramenta da qualidade, já que as ferramentas são aplicadas em diferentes níveis hierárquicos dentro da organização.
Os dados coletados, por meio dos questionários, foram estratificados de acordo com os objetivos e seguindo o julgamento da equipe quanto a pertinência das informações para a sequência do estudo. Inicialmente foi utilizado o Diagrama de Pareto para auxiliar na análise e tomada de decisão para o desenrolar das estratégias de intervenção, fazendo com que os principais problemas observados serviram de insumo para direcionar o foco em resolução. Na etapa seguinte, os processos relacionados aos problemas encontrados foram mapeados, para que pontos críticos de controle ficassem visíveis e assim poder identificar características críticas da qualidade (CTQ), aqui chamadas de problemas, que estavam prejudicando a satisfação de um dos stakeholders, o aluno. Para cada problema identificado (CTQ) foi atribuído um pilar, num total de 3 pilares.
Após a identificação dos três problemas, os processos que envolveram os pilares em questão foram mapeados, com o objetivo de identificar subproblemas, e assim poder descobrir sua causa raiz. Desta forma, foram identificados mais 3 subproblemas para cada problema inicial, totalizando em 9 problemas a ser investigado e solucionado. Para melhor entendimento das causas raízes destes problemas, foi utilizado o diagrama de Ishikawa para cada um deles, identificando, dentro dos 6 M’s, quais fatores estavam influenciando na eminência do determinado problema.
Depois de construído o diagrama de Ishikawa para cada problema, foi iniciada a etapa focada em solução, em que se faz necessário pesquisa, observação, conversa com especialistas em um brainstorming. Sendo que, as pesquisas foram feitas na internet e em sites de outras instituições de ensino superior, além da consulta ao material do ranking das Universidades Empreendedoras, que apresenta diversos casos de sucesso de universidades nacionais e internacionais. Para a realização do brainstorming, foram convidados 5 alunos do curso de Engenharia de Produção da UFES, campus São Mateus. Com o grupo formado, fluxograma estudado e diagrama de Ishikawa analisado, o grupo focou em pensar em hipóteses para solução dos problemas identificados. Tais hipóteses serão apresentadas nas próximas etapas do trabalho. Com as hipóteses listadas e analisadas criticamente, quanto à sua viabilidade técnica e orçamentaria, seguiu-se para a etapa de execução.
Este trabalho não engloba o acompanhamento da execução das propostas levantadas, pois as mesmas necessitam de melhores estudos de viabilidade. Sendo assim, as etapas de 5W2H e acompanhamento do andamento dos projetos não foram realizadas, pois trata-se de ações de longo prazo, entretanto, sugerisse que este acompanhamento seja realizado em trabalhos posteriores do grupo de pesquisa.
Com base nos dados coletados e análises realizadas, foram estabelecidas as diretrizes para as mudanças e melhorias na instituição. A fim de não ser apenas um trabalho que pontue problemas, mas que de fato, possa auxiliar na busca de soluções para o desenvolvimento da instituição, as propostas foram validadas junto aos profissionais da área e os stakeholders da instituição, como alunos, servidores, professores e corpo diretor.
Na sequência, os pontos de melhoria foram estabelecidos para compor o modelo de gestão da qualidade proposto e sugestões para novos estudos, aplicações e pesquisas na área.
4. Procedimento Proposto de Aplicação da Gestão da Qualidade em Instituições de Ensino Superior
Antes de iniciar a gestão da qualidade, é muito importante definir um comitê de qualidade, composto por alunos e/ou professores que irão se comprometer em avaliar e identificar possibilidades de melhoria no ambiente da instituição, bem como acompanhar a execução de tais soluções. Além disso, é extremamente importante que a administração e diretoria da instituição estejam cientes do projeto e contribuam com sua execução. Outro fator chave para o bom funcionamento da metodologia, é a participação dos alunos da instituição, que naturalmente, estão em contato diário com a instituição.
Para aplicação da Gestão da Qualidade em Instituições de Ensino Superior, é muito importante definir o escopo da aplicação, pois a instituição apresenta um universo de atividades muito amplo, que torna inviável a mensuração de todas variáveis. O escopo escolhido pode ser um curso de Graduação, um departamento, algum setor chave da instituição, como o restaurante universitário ou a biblioteca. O importante é definir onde o projeto pretende atuar para solucionar problemas.
Após a definição do escopo, inicia-se o trabalho de pesquisa. Para direcionar a pesquisa, é interessante a utilização do planejamento estratégico da instituição, que apresente os objetivos estratégicos da organização e os parâmetros utilizados para isto. Por mais que esta metodologia considere muita a opinião dos alunos, é importante que as discussões não sejam muito dispersas, ou seja, sem foco.
Analisada a estratégia, deve ser construído um questionário que será realizado com os alunos da instituição. A pesquisa pode ser feita de forma presencial ou online, com base no que for mais interessante para o melhor andamento e atingir o maior número de pessoas possíveis. As pesquisas não podem se estender por muito tempo, pois se tornaria menos precisa, aumentando o número de variáveis e assim, dificultando a convergência para os problemas críticos.
Após toda esta coleta de dados, deve-se montar o Diagrama de Pareto, que auxilia na visualização das áreas ou setores mais críticos, direcionando a escolha dos problemas que devem ser priorizados para resolução, pois estes são os que mais incomodam ou não atendem as especificações dos clientes.
Após a definição dos pontos de análise, o próximo passo é a identificação dos processos que permeiam tais atividades, para tornar-se especialista no assunto e questão, aumentando a visão de mundo do problema e facilitando assim, a tomada de decisão. Antes de propor qualquer melhoria ou análise, é muito importante coletar todos insumos necessários para embasar todas mudanças. Os processos devem ser registrados por meio de filmagens, fotografias, conversa com os responsáveis pelos processos e observação, conforme disponibilidade de recursos. Após todos registros, faz-se necessário a descrição destes processos por meio de fluxogramas, tornando as atividades visíveis.
Por meio da análise nos fluxogramas construídos, a próxima etapa consiste em identificar os subproblemas que estão ligados a cada setor, área ou processo. Para esta identificação, basta analisar bem o processo e buscar os pontos de falhas ou fragilidades. Estes subproblemas servem para traduzir os problemas encontrados, tornando mais claro e mais direcionados para soluções.
Após isto, deve-se construir um Diagrama de Ishikawa para cada subproblema encontrado, com o objetivo de identificar as causas raízes que originam os problemas identificados. Esta etapa será realizada por meio de pesquisa com os responsáveis e observação, alocando as causas raízes em 6 áreas analisadas: Método, Mão de Obra, Medição, Material, Máquina, Meio Ambiente.
Depois de direcionar as causas dos problemas para as áreas relacionadas, necessita-se a utilização de outras ferramentas para direcionar os esforços para solução dos mesmos. Para isto, a ferramenta indicada é o Brainstorming. As seções de aplicação desta ferramenta devem ser realizadas junto a alunos, professores, servidores, e outros grupos de interesse que tenham contato com o problema em questão. A ideia é encontrar uma gama de ideias e possíveis soluções. Após isso, é necessário analisar o grau de importância e viabilidade das ideias identificadas, com o objetivo de obter uma solução final para ser aplicada. Caso seja necessário, a ideia deve passar por uma avaliação técnica.
Com as ações definidas para solucionar os problemas, é fundamental definir um 5W2H para definir prazos, responsáveis e outros detalhes da implementação das soluções. Além disso, é importante que exista uma metodologia para acompanhamento, em que o responsável consigo coletar o andamento dos planos de ação e utilizar o PDCA para identificar as melhorias possíveis ao longo da execução.
Fechando estes passos, o ciclo se inicia novamente, identificando novos problemas críticos que estejam impedindo ou atrapalhando o crescimento da organização. Resumindo, seguem os 12 passos para a aplicação da Gestão da Qualidade em uma instituição de Ensino Superior:
Existem diversas outras ferramentas da qualidade e outras formas de aplica-las. A metodologia aqui aplicada, tenta contemplar vários modelos de instituições de ensino superior, mas para obter resultados satisfatórios, é necessário muito engajamento e determinação da equipe para encontrar e solucionar os problemas críticos encontrados. As equipes e o escopo de melhoria podem ter frequência trimestral ou semestral, variando de acordo com o tempo para execução dos planos de ação.
5. Estudo de Caso em uma Instituição de Ensino Superior
5.1. Definição da Comissão da qualidade
Ao invés da criação de um comitê da qualidade, por meio de conversa com docentes da universidade federal do Espírito Santo, foi identificado que na UFES, já existem grupos de análises e discussões que poderiam utilizar a metodologia apresentada para orientação das suas atividades. Entre tais grupos, pode-se destacar o Núcleo Docente Estruturante (NDE) e a Comissão Própria de Avaliação (CPA), que são organizações que buscam melhorias para a universidade, porém, não possuem metodologias organizadas para atingirem estes objetivos.
5.2. Definição de escopo de trabalho da comissão
Quando se fala de uma Instituição de Ensino, refere-se a muitas instâncias, vários modelos educacionais e organizacionais e torna-se muito ampla e dispersa qualquer análise feita, devido à grande diferente entre os cursos de graduação, setores e assim por diante. Desta forma, a análise deste trabalho se concentra em trabalhar com o curso de Engenharia de Produção da UFES campi São Mateus e o ecossistema de trabalho dos alunos e professores do curso.
5.3. Utilização do planejamento estratégico para estruturação do questionário e da pesquisa
Conforme consultado no planejamento estratégico da UFES, existem três áreas prioritárias: Estrutura e Organização administrativa, Infraestrutura Física e Instalações Acadêmicas e Recursos Humanos. Cada pilar deste possui vários fatores que norteiam a qualidade e melhoria da universidade. Com base nas análises realizadas, um questionário foi elaborado (ANEXO I) para ser aplicado aos alunos.
5.4. Pesquisa com alunos e tabulação de dados
A amostra foi definida com o método snowball sampling, realizando a pesquisa com alguns alunos e solicitando que os mesmos repassassem a pesquisa para ser respondida por outros estudantes. Algumas pesquisas foram feitas de forma presencial e outras de forma online, utilizando a ferramenta Google Forms. No período do estudo, o curso de engenharia de produção da UFES, campus São Mateus, possuía cerca de 167 alunos. A pesquisa obteve 52 respostas, o que representa cerca de 30% do número de alunos. Estes números equivalem a um nível de confiança de 95%, com erro amostral de 5% e percentual máximo de 5%. Os dados foram organizados em planilhas no Microsoft Excel®, identificando médias e somatórios para auxílio da construção dos diagramas de Pareto.
5.5. Criação dos Diagramas de Pareto e priorização das áreas
A partir da estratificação dos dados coletados, foram construídos os diagramas de Pareto para cada uma das áreas selecionadas (Figura 1-a). Logo, percebe-se que o fator mais crítico, que mais atrapalha o rendimento e aprendizado dos alunos em relação a estrutura e organização administrativa da UFES, é o processo de validação de estágio, seguidos pelo processo de validação de carga horária complementar e processos de quebra de pré-requisitos e extrapolação de carga horária (Figura 1-b).

Em relação à infraestrutura física e instalações acadêmicas, o fator mais crítico, segundo os próprios alunos, é a infraestrutura das salas de aula, seguidos pela infraestrutura dos laboratórios e da biblioteca (Figura 1-c). Já quanto aos recursos humanos, o fator mais crítico é em relação aos professores contratados, seguido pelos professores substitutos e coordenadores de curso. Desta forma, percebe-se que os três pontos com maior criticidade são: Procedimento de Validação de Estágio, Infraestrutura da sala de aula e Professores Contratados. A partir destes pontos, o objetivo é analisar mais a fundo cada problema, para descobrir as causas raízes.
5.6. Mapeamento dos processos envolvidos na área priorizada
O processo de validação de estágio trata-se do momento entre o recebimento da proposta de estágio pelo aluno até a hora em que o contrato é assinado e firmado. Em relação a parte de recursos humanos, em que os professores contratados foram identificados como maiores problemas, trata-se de todas as atividades que envolvem estes profissionais, sendo muito amplo, mas ao mesmo tempo, sem padrões ou regulamentações, desta forma, apenas o que é previsto em edital foi mapeado (Figura 2). Em relação à infraestrutura, não existe nenhum processo comum, apenas as atividades de utilização, não sendo necessário um mapeamento da área.

Em relação ao estágio, as empresas realizam convênio com a UFES por meio de incentivo de alunos, que começam a estagiar na empresa, ou por iniciativa da própria empresa, de acordo com a demanda de profissionais. Para validação do estágio, o aluno precisa preencher toda documentação e coletar assinaturas dos responsáveis.
Em relação aos professores em contrato temporário, não existem requisitos de ensino pré-fixados ou processos de ensino-aprendizagem fixos. Sendo assim, as atividades de ensino desempenhadas são livres, ou seja, feitas de acordo com as opiniões, experiências e aprendizado destes profissionais (Figura 3).

Desta forma o professor em contrato temporário adquire autonomia na condução do processo de ensino-aprendizagem. Entretanto, foi identificado que esta falta de padronização no ensino pode prejudicar a aprendizagem do aluno, pois aspectos importantes do conteúdo acadêmico pode não ser executados ou levados em consideração durante a realização do curso.
5.7. Identificação de Subproblemas de cada área
Por meio de análise dos fluxogramas, conversa com alunos, professores e funcionários da área administrativa, foram definidos alguns subproblemas que permeiam as áreas críticas. Abaixo temos os subproblemas definidos:
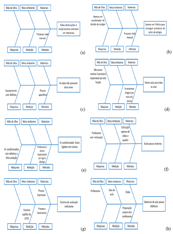
Procedimentos de validação de Estágio: Apenas em Vitória para conseguir assinatura do setor de estágio, todas folhas precisam ser impressas (processo manual) e poucas empresas cadastradas.
Infraestrutura das Salas de Aula: Ar condicionados ficam ligados sem alunos, as salas não possuem data show e faltam salas para todas as aulas.
Professores Contratados: Aulas poucas atrativas, sistema de avaliação ineficiente e materiais de aula pouco didáticos.
5.8. Análise da causa raiz de cada subproblema
Nesta etapa, cada subproblema foi colocado dentro de um diagrama de Ishikawa, com o objetivo de auxiliar na identificação das causas raízes originárias dos mesmos. Os diagramas para os subproblemas estão dispostos na Figura 4.

5.9. Utilizar o Braisntorming para resolver os problemas identificados
Para execução desta etapa, várias pesquisas foram realizadas, bem como conversas com muitos funcionários da UFES, com objetivo de entender o que poderia ser feito para solução dos problemas encontrados. Desta forma, algumas ideias surgiram e serão apresentadas abaixo:
Procedimento de Validação de Estágio:
I. Utilização de sistema online, em que as empresas conveniadas, os coordenadores de estágio, o setor geral de estágio e os alunos tivessem acesso, e todos trâmites contratuais poderiam ser executados de forma online. Por exemplo, o aluno solicita a inscrição no estágio, a empresa contratante confirma o pedido, o coordenador do curso confirma e todo o processo chega para o setor de estágio, localizado em Vitória. Vale ressaltar que seria importante o investimento em alguns mecanismos simples de segurança. O relatório de estágio também poderia ser feito de forma online, reduzindo assim, quadro de funcionários, número de impressões e tempo de atendimento. Além de não prejudicar alunos que não residem na grande Vitória.
II. Reuniões semestrais para apresentação de resultados e levantamento de oportunidades. Uma opção interessante para aproximar a academia do setor empresarial, é por meio da pesquisa. Sugere-se a organização de reuniões semestrais, em que alunos apresentariam os resultados de seus trabalhos de pesquisa e as empresas convidadas poderiam apresentar novas linhas de interesse, fortalecendo a imagem dos alunos e da instituição e abrindo as portas para que as empresas invistam em laboratórios e pesquisas da universidade.
III. Um incentivo e estímulo interessante para as empresas e para os estudantes, é a criação de um prêmio de estágio, em que, por meio das avaliações realizadas, a UFES consiga reconhecer os melhores estagiários e as melhores empresas para se estagiar do ES. Um prêmio similar é organizado pelo IEL, e possui grande potencial de replicação. Com este destaque, mais empresas se interessariam pelo convênio com a instituição, com o objetivo de atrair o interesse de mais jovens. Além disso, as empresas também irão desenvolver mais os seus programas de estágio, visando oferecer uma melhor experiência para o estudante contratado.
Infraestrutura de Salas de Aula:
I. Sistema inteligente de gerenciamento de ar condicionados. Este sistema englobaria várias funcionalidades importantes, como relês térmicos, para medir a temperatura do ambiente e entender se é necessário ou não o acionamento do ar condicionado em determinado dia. Além disso, quando o período entre aulas é muito curto, não é interessante que os equipamentos sejam desativados, então torna-se interessante uma integração dos equipamentos com as grades de horário e também com sensores de movimento. Evitando qualquer imprevisto, é importante ter controles para acionar ou desligar os equipamentos conforme necessidade. Algumas empresas de mercado já utilizam sistemas de ambientação térmica inteligente.
II. Planejamento prévio de acordo com o perfil didático de cada professor. Existem professores que demandam de quadros durante suas aulas e outros que demandam de data show. A ideia é entender esta demanda e ter salas específicas e personalizadas para cada utilização, ou seja, ter salas que sejam melhores para professores que utilizem o quadro e ter salas com equipamentos audiovisuais já instalados, direcionados para aqueles professores que possuem o costume de utilizar estes equipamentos. Este tipo de personalização já ocorre em faculdades particulares do Espírito Santo.
III. Fixação de disciplinas em cada período. Para evitar confronto de disciplinas, professores, é interessante que matérias do ciclo básico tenham horários fixos todos os períodos, padronizando e impedindo que outros professores solicitem aulas nos mesmos horários. Além disso, poderiam ser criadas disciplinas de meio período, principalmente optativas, para permitir que os alunos realizem mais matérias e tenham mais opções para programar a sua carga horária durante os períodos.
Professores Contratados:
I. Suporte para planejamento e desenvolvimento das disciplinas. É interessante que seja criado um núcleo de suporte ao professor, para auxiliar o mesmo após a sua contratação. Este núcleo poderia orientar os professores quando a materiais expositivos, planejamento de aulas, construção de calendário e sistemas avaliativos. Isso permitiria trocas de informações entre as disciplinas e a garantia de que os slides, atividades avaliativas e cronogramas de aulas estariam alinhados com as expectativas dos alunos e estratégias da instituição.
II. Utilização de aulas online e mais dinâmicas. A ideia é que os professores inovem nas formas de transmitir o conteúdo, utilizando meios online, desafios durantes a disciplina, estudos de caso, contato com a aplicação de tais teorias no mercado, visitas técnicas e debates. Estas diferentes formas de transmissão de conteúdo tornam as disciplinas mais atrativas e interessantes, motivando os alunos a manterem-se conectados e curiosos em aprender sobre os assuntos em questão. Inovações nas salas de aula já são muito utilizadas em instituições internacionais.
III. Avaliações com base em aprendizado, e não com base apenas em avaliações e seminários. É interessante utilizar de diferentes artifícios par avaliar o aprendizado do corpo discente. Casos práticos de resolução de problemas, desafios durantes as disciplinas, construção de artigos, debates e outros. Sabe-se que alguns professores já utilizam de outras metodologias para avaliação dos alunos, mas ainda existem muitos professores tradicionais e conservadores, e é importante incentivar e auxiliar os mesmos na atualização de suas metodologias para uma linguagem mais moderna e condizente com os atuais estudantes.
5.10. Análise da viabilidade técnica, financeira e estratégica das ideias
As ideias foram filtradas e foram listadas apenas aquelas que se entende como aplicáveis à atual realidade da UFES, entretanto, algumas ainda necessitam de uma posterior e detalhada verificação, principalmente as que envolvem corte ou contratação de pessoal.
5.11. Elaborar planos de ação (5W2H) para execução das soluções propostas
Após validação das ideias, deve-se estabelecer um sistema de gerenciamento orientado pelo 5W2H, em que fique claro as responsabilidades, entregas e prazos de cada participante do projeto. Vale também, a utilização de grupos de alunos, projetos de iniciação científica e outras possibilidades para a execução das ideias propostas, caso o escopo seja compatível.
5.12. Acompanhar o andamento da implementação da solução
É importante que o comitê mantenha reuniões periódicas e avalie o andamento dos projetos com base na metodologia PDCA, identificando o que foi planejado e executado, entendendo os impedimentos e complicações, para adaptação do projeto e entrega dos resultados esperados. A etapa de acompanhamento é muito importante, pois garante o cumprimento das atividades planejadas e a posterior satisfação dos clientes.
6. Considerações finais
Com o objetivo principal de utilizar os conhecimentos adquiridos em Engenharia da qualidade para aplica-la em Instituições de Ensino Superior, validando a proposta com um estudo de caso na UFES campus São Mateus, foi possível, embora complexo, a definição de metodologias e técnicas para constante atualização da organização. Em suma, a tradução dos ensinamentos da Gestão da Qualidade em uma metodologia simples e de fácil aplicação. Muitas empresas, instituições e organizações almejam melhorar e atender de forma mais efetiva as necessidades dos seus clientes, mas a maioria delas não possuem a clareza de como executar isto.
Uma instituição de ensino possui uma das tarefas mais dignas e honrosas da sociedade, que é de formar as futuras lideranças e mão de obra para o país. E para conseguir isso, é necessário e importante um grande investimento em entender, mensurar, refletir e buscar melhorar sus pontos fracos. É importante entender que nenhuma organização é capaz de atingir a excelência, oferecendo serviços ou produtos 100% compatíveis com as necessidades e exigências de seus clientes, entretanto, é importante se preocupar diariamente em melhorar as suas entregas e seu desempenho, para manter-se sustentável no mercado e garantir a perenidade do negócio.
A metodologia aplica é de fácil replicação para qualquer instituição de ensino e pode ser personalizada conforme o contexto apresentado. É uma metodologia que utiliza dados e ouve seu cliente antes de tomar decisões, e por isso, pode ser bastante efetiva, quando um grupo engajado e responsável se comprometer a acompanhar e monitorar o andamento das atividades.
Como sugestão para continuidade, sugere-se trabalhos que apliquem a metodologia por completo, acompanhando o andamento das ações e fazendo as adaptações necessárias para melhorá-la sempre que possível.
Referências
Alves, R. A. R., Fernandes de Oliveira, M. A., & Angnes, D. L. (2016). O planejamento de um sistema de gestão da qualidade para uma instituição pública de ensino técnico. Revista Dos Mestrados Profissionais. 4(2): 274-298.
Arnold, J. R. T. (2006). Administração de Materiais. 1º.ed. São Paulo: Atlas. 528p.
Caburon, J. (2006). Aplicação do controle estatístico de processo em uma indústria do setor metalomecânico: um estudo de caso. Artigo, XIII Simpep - Bauru, SP. Disponível em: <http://www.simpep.feb.unesp.br/anais/anais_13/artigos/832.pdf>;. Acesso em: 07 jun. 2018.
Campos, G. S. (2015). Gestão da qualidade total na educação: possibilidades e desafios. Congresso de excelência em gestão. ISSN 1984-9354. XI Congresso Nacional De Excelência Em Gestão. Disponível em: <http://www.inovarse.org/sites/default/files/T_15_029M_15.pdf>;. Acesso em: 07 jun. 2018.
Carpinetti, L. C. R. (2016). Gestão da qualidade: conceitos e técnicas. 3. Ed. São Paulo: Atlas. 258p.
Cavallari, V. C. & Machado, M. C. (2016). Melhoria no serviço prestado por uma organização pública. Exacta - Engenharia de Produção, 14(2): 303-317.
Cordeiro, E. R., Silva, F. M. & Souza, I. M. (2016). ‟Gestão das universidades no Brasil”. XVI Coloquio Internacional De Gestion Universitaria – Cigu. Arequipa, Peru. Disponível em: <https://core.ac.uk/download/pdf/78553110.pdf>;. Acesso em: 07 jun. 2018.
Dale, B. G. (1999). Managing Quality Oxford, Blackwell Publishers. 471p.
Ferreira, J. D. & Gasparini, V. A. (2016). Análise da gestão de qualidade da produção de macarrão: um estudo de caso na empresa “Beta”. Revista de Ciências Gerenciais, 20(32): 70-76.
Gil, A. C. (2002). Como Elaborar Projetos De Pesquisa. 4. Ed. São Paulo: Atlas. Disponível em: <http://docente.ifrn.edu.br/mauriciofacanha/ensino-superior/redacao-cientifica/livros/gil-a.-c.-como-elaborar-projetos-de-pesquisa.-sao-paulo-atlas-2002./at_download/file>;. Acesso em: 07 jun. 2018.
Golder, P. N., Mitra, D. & Moorman, C. (2012). What is quality? An integrative framework of processes and states. Journal Of Marketing, 76(1): 1-23.
Gonçalvez, D. T. & Ferreira, D. (2017). Indicadores de performance: Estudo de caso no controle de perdas de componentes em uma linha de produção. Gestão Empresarial, Revista REFAS, FATEC, Zona Sul, 3(2): 23-40.
Hellstsallen, H. & Klefsjo, B. (2000). TQM as management system consisting of values, techniques, and tools. The TQM Magazine, 12(4): 238-244.
Indezeichak, V. (2006). Análise do controle estatístico da produção para empresa de pequeno porte: um estudo de caso. XIII SIMPEP - Bauru, SP, Brasil, 6 a 8 de Novembro de 2006. Disponível em: <http://www.simpep.feb.unesp.br/anais/anais_13/artigos/445.pdf>;. Acesso em: 07 jun. 2018.
Kauark, F. S., Manhães, F. C. & Medeiros, C. H. (2010). Metodologia Da Pesquisa: Um Guia Prático. Via Litterarum. Itabuna. Disponível em: <http://197.249.65.74:8080/biblioteca/bitstream/123456789/713/1/MetodologiadaPesquisa.pdf>. Acesso em: 07 jun. 2018.
Kume, H. (1993). Métodos Estatísticos Para Melhoria Da Qualidade. 11. Ed. São Paulo: Editora Gente, 245p..
Lindahl, F. W. (1995). Practice What You Teach - TQM in The Classroom. Journal of Accounting Education, 13(3): 379-391.
Marconi, M. A. & Lakatos, E. M. (2003). Fundamentos De Metodologia Científica. 5. Ed. São Paulo: Atlas. Disponível em: <https://docente.ifrn.edu.br/olivianeta/disciplinas/copy_of_historia-i/historia-ii/china-e-india>;. Acesso em: 07 jun. 2018.
Martins, M. E. A. (2007). Aplicação da ferramenta controle estatístico de processo em uma indústria de embalagens. Monografia (Pós-Graduação Em Gestão Industrial) – Gerência De Pesquisa E Pós-Graduação. Ponta Grossa: Universidade Tecnológica Federal Do Paraná.
Mattar, F. N. (1996). Pesquisa De Marketing: Metodologia E Planejamento. São Paulo: Atlas. 350p.
Medeiros, B. C., Neto, M. V. S., Nobre, A. C. S. & Nogueira, G. M. F. N. (2017). Planejando projetos com o Life Cycle Canvas (LCC): um estudo sobre um projeto de infraestrutura pública estadual. Exacta - Engenharia de Produção, 15(1): 155-170.
Melo, C. A. S., Melo, F. J. C., Jeronimo, T. B. & Aquino, J. T. (2016). Uso gerencial das ferramentas da qualidade pelo decisor: um estudo de caso sobre o problema de aquisição de materiais pelas atas de registro de preços em uma empresa pública militar. Exacta - Engenharia de Produção, 14(2): 235-249.
Montgomery, D.C. (2004). Introdução Ao Controle Estatístico De Qualidade. 4. Ed. Rio De Janeiro: LTC, 513p..
Oliveira, L. C. S. & Silva, F. A. (2017). Implementação da metodologia seis sigma para melhoria de processos utilizando o ciclo DMAIC: um estudo de caso em uma indústria automotiva. Exacta - Engenharia de Produção, 15(2): 223-232.
Orofino, A. C. (2009). Processos com Resultados: A Busca Da Melhoria Continuada. Rio De Janeiro: LTC, 148p.
“Qs World University Rankings”. (2018). Disponível em: <https://www.topuniversities.com/University-Rankings/University-Subject-Rankings/2018/Engineering-Technology>;. Acesso em: 07 jun. 2018.
Paladini, E. P. (2002). Avaliação estratégica da qualidade. São Paulo: Atlas, 246p..
Ramos, A. W. (2000). CEP para processos contínuos e em bateladas. São Paulo: Fundação Vanzolini. 130p.
Rosário, M. B. (2004). Controle estatístico de processo: um estudo de caso em uma empresa da área de eletrodomésticos. Dissertação (Mestrado Em Engenharia De Produção) – Departamento De Pós-Graduação. Porto Alegre: Universidade Federal Do Rio Grande Do Sul. Disponível em: <http://hdl.handle.net/10183/5663>;. Acesso em: 07 jun. 2018.
Rusu, C. (2016). From Quality Management to Managing Quality. Procedia - Social and Behavioral Sciences, 221(1): 287-293.
Sallis, E. (2002). Total Quality Management in Education. Kogan Page, 3rd Edition. 180p.
Severino, J. S. (2007). Metodologia Do Trabalho Científico. 23. Ed. Rev. E Atual. São Paulo: Cortez, 304p.
Sousa, D. C. F., Claudino, C. N. Q. & Melo, F. J. C. (2016). Aplicação da gestão da qualidade para melhoria da eficiência produtiva e de longo prazo em uma indústria de reciclagem. Exacta - Engenharia de Produção, 14(4): 661-676.
Sousa, S. R. O., Silva, C. O., Agostino, I. R. S., Frota, P. C. & Oliveira, R. D. (2017). A importância da ferramenta PDCA no processo industrial portuário: estudo de caso em um carregador de navios. Exacta - Engenharia de Produção, 15(1), 111-123.
Stallivieri, L. (2007). O Sistema De Ensino Superior Do Brasil: Características, Tendências E Perspectivas. Universidade De Caxias Do Sul. Disponível em: <http://flacso.redelivre.org.br/files/2013/03/1110.pdf>;. Acesso em: 07 jun. 2018.
Todorut, A. M. (2013). The need of total quality management in higher education 2nd world conference on educational technology researches (Wcetr2012), Procedia - Social And Behavioral Sciences. 83(1): 1105-1110.
Vanini, E. (2014). Consultoria Divulga Fórmula De Sucesso' Das Melhores Universidades Do Mundo. O Globo. Disponível em: <https://oglobo.globo.com/sociedade/educacao/consultoria-divulga-formula-de-sucesso-das-melhores-universidades-do-mundo-13936592>;. Acesso em: 07 jun. 2018.
Vieira, S. (1999). Estatística para a qualidade: como avaliar com precisão a qualidade em produtos e serviços. Rio De Janeiro: Campus. 198p.
Werkema, M. C. C. (1995). As ferramentas da qualidade no gerenciamento de processos. 2. Ed. Belo Horizonte: UFMG; Fundação Christiano Ottoni, 108p.
Xavier, A. C. R. (1991). Gestão da qualidade total nas escolas, um novo modelo gerencial para a educação. Instituto De Pesquisas Econômicas e Aplicadas, Brasília. Disponível em: <http://www.ipea.gov.br/portal/index.php?option=com_content&view=article&id=3257>;. Acesso em: 07 jun. 2018.
Yin, R. K. (2001). Estudo De Caso – Planejamento e Método. 2. Ed. São Paulo: Bookman. Disponível em: <https://saudeglobaldotorg1.files.wordpress.com/2014/02/yin-metodologia_da_pesquisa_estudo_de_caso_yin.pdf>;. Acesso em: 07 jun. 2018.