
Recepção: 13 Julho 2018
Aprovação: 19 Agosto 2018
DOI: https://doi.org/10.33448/rsd-v8i1.520
Resumo: Este artigo tem como objetivo realizar um levantamento das publicações que fazem referência ao estudo dos impactos do derramamento de petróleo na pesca marítima, no sentido de buscar os trabalhos existentes e apresentar um portfólio para pesquisas futuras. Para a pesquisa foi utilizado a base de dados Web of Science onde é realizada uma análise qualitativa a respeito dos artigos selecionados. Além da análise qualitativa, foi realizada uma análise bibliométrica de citação e cocitação por meio do software CiteSpace e verificado uma rede de colaborações entre os autores com auxílio do Google Earth. Dentre os 14 periódicos selecionados, a revista de maior destaque em relação à temática é a PROCEEDINGS OF THE NATIONAL ACADEMY OF SCIENCES OF THE UNITED STATES OF AMERICA. É observado que os EUA, Canadá e Europa apresentam parcerias de pesquisas atuais. Os resultados demonstram que as publicações estão se convergem para duas vertentes, uma na área ambiental e outra na área econômica, porém pesquisas focadas no impacto econômico se apresentam tímidas, mostrando uma área que necessita de mais pesquisas.
Palavras-chave: Bibliometria, Pesca, Ambiente, Petróleo, Análise, Base de dados.
Abstract: This article aims to carry out a survey of publications that refer to the study of the impacts of the oil spill on sea fishing, in order to search for existing works and present a portfolio for future research. For the research the Web of Science database was used where a qualitative analysis is carried out regarding the selected articles. In addition to the qualitative analysis, a bibliometric analysis of citation and cocitation was carried out using the CiteSpace software and a network of collaborations between authors was verified using Google Earth. Among the 14 selected journals, the most prominent journal in this area is PROCEEDINGS OF THE NATIONAL ACADEMY OF SCIENCES OF THE UNITED STATES OF AMERICA. It is noted that the USA, Canada and Europe have current research partnerships. The results show that the publications are converging to two areas, one in the environmental area and another in the economic area, but research focused on the economic impact is timid, showing an area that needs further research.
Keywords: Bibliometrics, Fishing, Environment, Petroleum, Effluents, Analysis, Database.
Resumen: Este artículo tiene como objetivo realizar un levantamiento de las publicaciones que hacen referencia al estudio de los impactos del derramamiento de petróleo en la pesca marítima, en el sentido de buscar los trabajos existentes y presentar una cartera para investigaciones futuras. Para la investigación se utilizó la base de datos Web of Science donde se realiza un análisis cualitativo sobre los artículos seleccionados. Además del análisis cualitativo, se realizó un análisis bibliométrico de citación y cocitación a través del software CiteSpace y verificado una red de colaboraciones entre los autores con ayuda de Google Earth. Entre las 14 revistas seleccionadas, la revista más destacada en relación a la temática es la PROCEDIMIENTOS OF THE NACIONAL ACADEMY OF SCIENCES OF THE UNITED STATES OF AMERICA. Se observa que los Estados Unidos, Canadá y Europa presentan alianzas de investigación actuales. Los resultados demuestran que las publicaciones se convergen a dos vertientes, una en el área ambiental y otra en el área económica, pero las investigaciones enfocadas en el impacto económico se presentan tímidas, mostrando un área que necesita más investigaciones.
Palabras clave: Bibliometría, la pesca, medio ambiente, aceite, análisis, Base de datos.
1. Introdução
Os maiores problemas ambientais causados no mundo tem interferência do homem, podendo ser voluntário ou involuntário, sendo um dos principais causadores dos desastres. Vários desastres ambientais são noticiados todos os anos, ocorridos pelas queimas, lançamento de resíduos, radiações, derramamento de óleo, etc. Porém, cada desastre não afeta somente o meio ambiente e sim uma sociedade, principalmente as mais próximas do local de ocorrência.
Devido as descobertas de petróleo em águas mais profundas, tem se buscado fabricar mais plataformas offshore para a perfuração de poços, aumentando o fluxo de embarcações e elevando o risco de derramamento de petróleo ocasionado por acidente, colocando em risco as vidas marinhas ali presente. Segundo Martins (2007), a nível internacional, é crescente a preocupação com a proteção do meio ambiente e segurança marítima, a fim de evitar desastres, que muitas vezes podem ser irreparáveis.
Devido ao impacto gerado pelo derramamento de petróleo no mar, muitas vezes provocados por erro humano da tripulação, incêndio, explosões, fenômenos da natureza e descumprimento de normas de segurança, os animais marinhos, em especial os peixes, se apresentam como os mais prejudicados. Logo, o trabalho tem por objetivo apresentar uma revisão bibliométrica, através de pesquisas realizadas na base de dados da Web of Science, com o intuito de levantar um portfólio de artigos que esteja ligado aos “impactos do derramamento de petróleo na pesca marítima”, a fim de servir como consulta de literatura para pesquisas futuras.
Após a separação dos artigos, foi feito um relatório de citações e também uma análise qualitativa de artigos selecionados dentro do portfólio. Também se utilizou dos software CiteSpace e Google Earth, para verificar a correlação entre grupos de estudos existentes no mundo.
2. Metodologia
A metodologia é o conjunto das atividades sistemáticas e racionais que, com maior segurança e economia, permite alcançar o objetivo – conhecimentos válidos e verdadeiros -, traçando o caminho a ser seguido, detectando erros e auxiliando as decisões do cientista. (Lakatos & Marconi, 2007).
O artigo se baseia em uma pesquisa exploratória, que tem como objetivo descrever ou caracterizar a natureza das variáveis que se quer conhecer (Köche, 2015) e também descritiva, que procura descobrir com que frequência um fenômeno ocorre, sua natureza, causas, relações e conexões com outros fenômenos (Barros & Lehfeld, 2000).
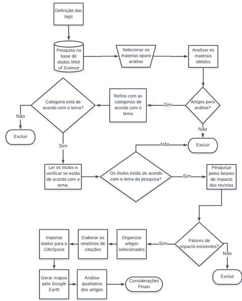
Na Erro! Fonte de referência não encontrada. é possível observar as etapas realizadas para chegar até as considerações finais na análise, cada etapa será apresentada com clarezas nas próximas seções.

O fluxograma (Figura 1) serve como parâmetro detalhado das decições impostas no artigo e os meios utilizados para a obtenção de um portifólio válido. É possível obsevar que somente o Web of Scince serviu de base de dados para a pesquisa, deixando em aberto outras pesquisas utilizando bases de dados diferentes.
2.1 Definição de tags e pesquisa em base de dados
A pesquisa bibliométrica da temática “impactos do derramamento de petróleo na pesca marítima”, teve início com a escolha da base de dados que restringe a amostra de artigos a serem considerados durante o processo. Foi utilizando a base de dados da Web of Science, por ser reconhecida mundialmente e possuir periódicos de notoriedade no meio acadêmico.
Com um período de abrangência das publicações de 1945 até 2017, foram formuladas seis palavras chaves com o intuito de busca o maior número de artigos relacionados ao tema. As palavras foram dispostas no site e se atribuiu que as mesmas estivem dentro do título de artigo, possibilitando uma busca mais exata do assunto. As palavras chaves utilizadas foram impact petroleum fishing, impact petroleum fish, impact petroleum fisheries, impact oil fishing, impact oil fish e impact oil fisheries.
Após definição da base dados e escolha das palavras-chave, foi possível dar prosseguimento a pesquisa com o intuito de fazer o levantamento dos artigos a serem analisados para alcançar o objetivo.
3. Resultados e Discussão
3.1. Seleção de materiais para composição do portfólio
Após definir as palavras-chave e considerar o tempo máximo da variação temporal das publicações, a base de dados (Web of Science) retornou como resultado da busca cerca de 106 arquivos para análise, com a primeira publicação ocorrendo em 1981 até o ano de 2018.
Após as pesquisas feitas pelas palavras-chave, foi realizada uma pequena seleção, onde buscou somente publicações de artigos da base de dados Web of Science, pois, na primeira pesquisa foi mostrado todos os tipos de publicações. Após realizado o refino que separou somente para análise os artigos, verificou-se que 35 publicações não eram artigos e foram retirados do portfólio, restando somente 71 publicações.
Após a escolha de analisar somente artigos, verificou-se que vários artigos não apresentavam correlação com o tema em questão, logo, optou-se por fazer mais um refino com as categorias impostas pelo Web of Science, utilizando somente as categorias biodiversity conservation, ecology, environmental sciences environmental studies, fisheries, international relations, marine freshwater biology, multidisciplinary sciences, oceanography, toxicology, water resources e zoology, que são as categorias que se aproximam do objetivo proposto. Com esse refino através das categorias, foram retirados do portfólio cerca de 50 artigos, restando somente 21 artigos.
Outro ponto de análise utilizada, foi através da leitura dos títulos, nos quais esses foram analisados e verificou-se que somente 6 não apresentavam concordância com o tema em questão, logo restou 15 materiais para análise.
Para análise final do portfólio, optou-se por buscar artigos que somente estivessem publicados em revistas com fator de impacto, que foram publicados por meio da plataforma JCR (Journal Citation Report). Pinto e Andrade (1999) argumentam que o fator de impacto leva em consideração as citações recebidas, como meio de avaliar as revistas científicas dando uma credibilidade maior para a revista que possuir um fator de impacto alto. Feito essa análise observou-se que uma revista não continha fator de impacto, e o artigo pertencente a mesma foi retirado, restando somente 14 artigos finais para análise.

Na Tabela 1 são apresentadas as referências que fazem parte do portfólio final de análise. Esse portfólio é composto por 14 artigos que se relacionam com o tema abordado. Vale lembrar que para a obtenção dessas referências, foi necessário aplicar todos os métodos mencionados de refino.
3.2. Análise Bibliométrica
A análise bibliométrica dos artigos selecionados para compor o portfólio de referencial teórico foram divididos em duas partes, sendo uma de relatório de citações e outra com a análise qualitativa dos artigos selecionados.
No Relatório de citações é mostrado a relação dos artigos, quantidade de publicações e número de citações por ano, países e periódicos que mais publicam, fator de impacto e categorias escolhidas no Web of Sciences.
Na análise qualitativa, é mostrado o que os autores estão relatando a respeito do tema e qual o grau de importância para a comunidade afetada.
3.2.1. Relatório de Citações
Nesta seção são abordados vários aspectos que relacionam de forma macro os artigos selecionados para análise, sendo apresentados a seguir.
Na Tabela 2, pode-se observar a relação dos artigos com os números de citações, sendo um total de 240 citações com média de 16 citações por artigo, apresentando um h-index de 7, ou seja, 7 artigos foram citados pelo menos 7 vezes. A relação se baseia em artigos publicados de 1983 até a presente data desta pesquisa (2018). Estes artigos forma dispostos na tabela de forma decrescente, mostrando o artigo que tem o maior número de citações até o que apresenta o menor número.

Ao observar a relevância acadêmica dos artigos, no aspecto de publicações por ano, observa-se que dentre os 14 artigos analisados, cada um foi publicado em ano diferente, demonstrando que o enfoque científico se encontra muito tímido, o que pode demonstrar uma lacuna no processo científico relacionado ao tema proposto, necessitando de mais incentivos nas pesquisas para buscar um equilíbrio entre a pesca e os impactos da extração de petróleo e gás.
Outra análise a ponderar é o número de citações dos artigos selecionados para análise (Erro! Autoreferência de indicador não válida.), pois, verifica-se que de 1983 até 2010, os mesmos não foram muito citados e a partir de 2011 é observado um crescimento considerável. Tal crescimento pode ser explicado pela preocupação ambiental e ao fato da plataforma Deepwater Horizon ter explodido no ano de 2010, trazendo impactos significativos no habitat dos peixes e aves.

Na Erro! Fonte de referência não encontrada., é possível observar que os EUA representam o país com maior número de artigos publicados e que o Brasil não apresenta nenhuma publicação entre os artigos selecionados. O fato dos EUA estar destaque, é justificado também pela explosão da plataforma em Deepwater Horizon que o correu no Golfo do México, pertencente aos EUA. Afim de evitar maiores impactos, muito tem se estudo sobre o tema no país.

Na Figura 3 é possível observar que o periódico que mais tem se publicado sobre o tema é o “ESTUARINE COASTAL AND SHELF SCIENCE” com cerca de três artigos, apresentando uma diferença de dois artigos em relação aos outros periódicos. A revista possui foco em pesquisas relacionadas a fenômenos de águas salinas, desde a costa até os limites superiores da zona da maré.

Na Figura 4, é feito um levantamento sobre o fator de impacto, onde Ruiz, Greco e Braile (2009) afirmam ser uma ferramenta útil para avaliar os periódicos científicos e a produtividade intelectual. Vale ressaltar que é mostrado o fator de impacto que cada revista apresentava até o momento da pesquisa. Observa-se que a revista “PROCEEDINGS OF THE NATIONAL ACADEMY OF SCIENCES OF THE UNITED STATES OF AMERICA” tem se destacado com um fator de impacto maior que duas vezes se comparado com as outras revistas relacionadas na pesquisa. A revista representa artigos multidisciplinares de alto impacto abrangendo áreas de ciências biológicas, físicas e sociais.

Na Figura 5 é mostrado a quantidade de artigos publicados por categorias. Tais categorias são determinas pelo próprio web of Science. Vale relembrar que as categorias foram limitadas pelos autores, com fim de refinar e obter um material mais objetivo sobre o tema abordado. Verifica-se que a categoria que apresenta maior número de artigos publicados é na área de Ecologia e Ciências Ambientais, representando 6 artigos dentre os quatorze selecionados, o que comprova o foco dos artigos analisados no quesito ambiental.

Quando é realizado a análise considerando a existência de grupos de estudos, verifica-se o relacionamento de autores e coautores dos artigos. Para obter a relação, foi utilizado os dados do Web of Science, onde todos os artigos que fizeram citações aos 14 periódicos analisados, cerca de 240 citações, foram analisados no software CiteSpace para verificar as combinações entre grupos de pesquisas, utilizando como auxílio o Google Earth, que serviu como base para as camas relacionadas nas redes de colaboração dos autores obtidas pelo CiteSpace (Figura 6)

Na parte 8A, mostra a primeira rede criada no ano de 1999, entre os EUA, Canadá, Noruega, Reino Unido e Alemanha. Na parte 8B, observa-se a segunda rede criada no ano de 2007, porém é verificado que permanece internamente nos EUA, não sendo compartilhado com outros países. A parte 8C representa as redes atuais, com início em 2012 até 2018. É possível observar uma grande interatividade entre os EUA, Europa e Canadá. A parte 8D, apresenta uma ligação do Brasil (Florianópolis-SC) com os EUA, no ano de 2017.
Afim de obter uma análise mais detalhada da pesquisa, foi realizado uma leitura dos resumos dos quatorze artigos selecionados e foram criadas duas tabelas que relacionam se o artigo trata basicamente de forma ambiental ao impacto na pesca, ou se está relacionado aos impactos econômicos.
O Grupo 1 (Tabela 3) representa os estudos voltados aos impactos ambientais gerados pelo derramamento de petróleo, com foco em simulações e testes bioquímicos para verificar o quando os peixes são afetados.

Observa-se na Tabela 3, que dos 14 artigos analisados, 11 são pertencentes ao Grupo 1, representando cerca de 78,57% dos artigos do portfólio final. Isso demonstra que a preocupação ambiental devido ao derramamento de petróleo no mar é de grande importância aos pesquisadores e bem aceito no meio científico.
O grupo 2 (Tabela 4) representa os estudos voltados aos impactos econômicos, com foco na pescaria e turismo da região afetada, demonstrando ser o mesmo impacto, porém, reações distintas para superação.

Observa-se na Tabela 4, que dos 14 artigos analisados, 3 são pertencentes ao Grupo 2, que abordam os problemas enfrentados pela economia devido ao derramamento de petróleo, representando cerca de 21,43 % dos artigos finais para análise. Isso demonstra um pouco de timidez na pesquisa que envolve essa área, sendo de grande valia buscar melhores abordagens a respeito dos impactos causados na economia e turismo.
3.2.2. Análise Qualitativa do portfólio
Esta seção tem por objetivo apresentar uma síntese de cinco artigos de forma breve, dentre os 14 obtidos, verificando o que os autores estão relatando a respeito do tema abordado. São analisados os três artigos que tratam sobre economia, dois artigos que abordam sobre os impactos em embriões, influenciados pelos hidrocarbonetos presentes no petróleo e um artigo que demonstra a importâncias das plataformas como meio de produção de peixes.
Para Negro et al. (2009), o impacto do derramamento de petróleo no mar é muito ampla, pois pode atingir diretamente várias vertentes da economia, não só os pescadores, pois cada pescador depende dos fabricantes de rede, empresas de transporte, estaleiros, empresas de fornecimento, dentre outros, o que acaba resultando em um impacto na economia mais profundo do que é visto superficialmente.
Cheong (2012), discerne os efeitos do vazamento de óleo sobre a pesca e turismo, e analisa como os impactos estão sendo superados e quais meios utilizados para compensar as perdas econômicas. Alguns dos meios utilizados é a base de compensação, tanto para a pesca quanto para o turismo, porém, verifica-se que a pesca em alguns aspectos tem levado vantagens, pois a compensação era realizada pela mesma equipe. Para não existir favorecimentos, se optou por duas equipes, sendo uma especializada em pesca e outra em turismo, deixando o sistema de compensação mais justo para ambas.
Cohen, Gagnon e Nugegoda (2006) relatam que no derramamento de petróleo bruto no mar, a decisão no uso de dispersantes depende de vários fatores como socioeconômicos e ambientais, não podendo deixar de analisar as condições ambientais locais e a fim de não causar maiores impactos na vida marinha presente.
Cherr, Fairbairn e Whitehead (2017) e Incardona et al. (2014), relatam que o derramamento de petróleo, tendo como principal constituinte os hidrocarbonetos, tem causado grandes problemas nos desenvolvimentos de peixes, principalmente em sua fase inicial. Os hidrocarbonetos têm acarretado problemas no desenvolvimento do coração e apresentado alterações nos tecidos. Para os peixes adultos que foram expostos aos hidrocarbonetos na fase embrionária, apresentam sérios riscos de sofrerem uma redução em sua capacidade de nadar ocasionando impactos na captura de presa e fuga de predadores.
Claisse et al. (2015) relata que as plataformas petrolíferas apresentam grande importância para o habitat no qual foram instaladas, servindo para criação de novos biomassas de peixes. As plataformas quando desativadas, podem ser totalmente removidas, o que causa um impacto neste habitat, ou parcialmente removida, o que acarreta em permanência de até 80% da biomassa de peixes. Quando a plataforma for totalmente retirada, sugere-se que seja colocado sedimentos rochosos ao lado da plataforma, como uma opção adicional para aumentar a produção de peixe.
Na Tabela 5 é apresentado uma Matriz SWOT (FOFA), que é uma ferramenta utilizada para realizar análises de cenário, podendo ser aplicada como uma base para a gestão e o planejamento estratégico de uma organização (BAUMOTTE, 2012). Na matriz SWOT é apresentado os pontos fontes e fracos, as oportunidades e as ameaças.

De acordo com a Tabela 5, a pesquisa toma direções que podem auxiliar o pesquisador na busca de novas ideias. A tabela mostra aspectos que representam um efeito dominó, que pode ser percebido na parte de ameaças, onde a redução da quantidade de pescado resultará em falências de comunidades que sobrevivem integralmente da pesca, resultando em um problema social que passa despercebido aos responsáveis pela criação de projetos de compensação.
4. Conclusão
Através da revisão bibliométrica é possível reunir artigos para futuras pesquisas quando se tratar de um tema proposto, como no caso “impactos do derramamento de petróleo na pesca marítima”. Este artigo serve de base bibliográfica para futuras pesquisas e colabora para verificar o que outros pesquisadores estão falando a respeito do tema e ao mesmo tempo mostrando a tendência relacionada as pesquisas durante o tempo um intervalo de tempo pré-definido.
Com a utilização da base de dados do Web of Science, foi possível realizar todo o procedimento para obtenção dos artigos analisados, fazer uma revisão bibliométrica com o tema proposto e obter um portfólio para análise mais detalha do tema.
Nota-se que a produção científica abrangendo o tema “impactos do derramamento de petróleo na pesca marítima” se mostra muito tímida, necessitando de novas pesquisas e melhor acompanhamento por parte dos pesquisadores.
Pode-se verificar que o estudo se converge para duas vertentes, uma relacionada a parte ambiental, com foco nos peixes e animais marinhos e outro com foco na parte econômica. Na parte econômica são relatados que as áreas que mais sofrem com o derramamento de petróleo pertencem a pesca e o turismo. Porém, é verificado que as pesquisas com foco nos impactos econômicos ainda estão aquém da realidade, pois de 14 artigos analisados, somente 3 relataram de forma clara sobre os impactos gerados na economia, o que sugere uma ótima oportunidade para os pesquisadores, pois a parte econômica se encontra ainda pouco explorada.
Vale ressaltar que na base de dados utilizada, só se buscou artigos em inglês, o que abre um leque para pesquisas em outros idiomas e utilização de outras bases de dados, que podem contar com materiais para enriquecimento do estudo.
Observa-se que pesquisas ainda devem ser feitas com o intuito de reduzir os impactos dos derramamentos de petróleo. Logo, sugere-se pesquisas futuras voltadas ao desenvolvimento de novos dispersantes, estudos que busquem uma redução dos impactos dos hidrocarbonetos nos embriões e medidas políticas que sejam assistenciais ao meio ambiente, turismo e pesca.
Referências
BARROS, A. J., & Lehfeld, N. A.. Fundamentos de metodologia científica: um guia para a iniciação científica. São Paulo: Pearson Makron Books, 2000.
BAUMOTTE, A. C. 40 + 8 Ferramentas e Técnicas de Gerenciamento. 4. ed. Rio de Janeiro: BRASPORT Livros e Multimídia Ltda., 2012.
CARROLL, Jolynn et al. Assessing impacts of simulated oil spills on the Northeast Arctic cod fishery. Marine Pollution Bulletin, [s.l.], v. 126, p.63-73, jan. 2018. Elsevier BV. http://dx.doi.org/10.1016/j.marpolbul.2017.10.069.
CHEONG, So-min. Fishing and Tourism Impacts in the Aftermath of theHebei-SpiritOil Spill. Journal Of Coastal Research, [s.l.], v. 285, p.1648-1653, nov. 2012. Coastal Education and Research Foundation. http://dx.doi.org/10.2112/jcoastres-d-11-00079.1.
CHERR, Gary N.; FAIRBAIRN, Elise; WHITEHEAD, Andrew. Impacts of Petroleum-Derived Pollutants on Fish Development. Annual Review Of Animal Biosciences, [s.l.], v. 5, n. 1, p.185-203, 8 fev. 2017. Annual Reviews. http://dx.doi.org/10.1146/annurev-animal-022516-022928.
CLAISSE, J. T. et al. Impacts from Partial Removal of Decommissioned Oil and Gas Platforms on Fish Biomass and Production on the Remaining Platform Structure and Surrounding Shell Mounds. PLOS ONE, v. 10, n. 9, p. e0135812, 2 set. 2015.
COHEN, C.; GAGNON, M. M.; NUGEGODA, D.. Oil Spill Remediation Techniques Can Have Different Impacts on Mixed Function Oxygenase Enzyme Activities in Fish. Bulletin Of Environmental Contamination And Toxicology, [s.l.], v. 76, n. 5, p.855-862, maio 2006. Springer Nature. http://dx.doi.org/10.1007/s00128-006-0997-8.
INCARDONA, J. P. et al. PNAS Plus: From the Cover: Deepwater Horizon crude oil impacts the developing hearts of large predatory pelagic fish. Proceedings of the National Academy of Sciences, v. 111, n. 15, p. E1510–E1518, 2014
JIMÉNEZ-TENORIO, Natalia et al. Chronic bioassay in benthic fish for the assessment of the quality of sediments in different areas of the coast of Spain impacted by acute and chronic oil spills. Environmental Toxicology, [s.l.], v. 23, n. 5, p.634-642, out. 2008. Wiley. http://dx.doi.org/10.1002/tox.20420.
KÖCHE, J. C.. Fundamentos de metodologia científica: teoria da ciência e iniciação à pesquisa. Petrópolis: Vozes, 2015.
LAKATOS, E. M., & Marconi, M. d.. Fundamentos de metodologia científica. São Paulo: Atlas, 2007.
LIN, Shih-chang; SHIH, Yi-che; CHIAU, Wen-yan. An impact analysis of destructive fishing and offshore oil barges on marine living resources in Taiwan Strait. Ocean & Coastal Management, [s.l.], v. 80, p.119-131, ago. 2013. Elsevier BV. http://dx.doi.org/10.1016/j.ocecoaman.2013.04.011.
LOCK, E.-j. et al. Dietary decontaminated fish oil has no negative impact on fish performance, flesh quality or production-related diseases in Atlantic salmon (Salmo salar). Aquaculture Nutrition, [s.l.], v. 17, n. 3, p.760-772, 18 jan. 2011. Wiley. http://dx.doi.org/10.1111/j.1365-2095.2010.00843.x.
MARTINS, E. M. O. SEGURANÇA MARÍTIMA VIS- À- VIS DESENVOLVIMENTO SUSTENTÁVEL. Revista CEJ, v. 11, p. 103–107, 2007.
MCCREA-STRUB, A. et al. Potential Impact of the Deepwater Horizon Oil Spill on Commercial Fisheries in the Gulf of Mexico. Fisheries, [s.l.], v. 36, n. 7, p.332-336, 22 jul. 2011. Wiley. http://dx.doi.org/10.1080/03632415.2011.589334.
NEGRO, M.c. García et al. Estimating the economic impact of the Prestige oil spill on the Death Coast (NW Spain) fisheries. Marine Policy, [s.l.], v. 33, n. 1, p.8-23, jan. 2009. Elsevier BV. http://dx.doi.org/10.1016/j.marpol.2008.03.011.
PAULDING, Malcolm L. et al. Oil spill fishery impact assessment model: Sensitivity to spill location and timing. Estuarine, Coastal And Shelf Science, [s.l.], v. 20, n. 1, p.41-53, jan. 1985. Elsevier BV. http://dx.doi.org/10.1016/0272-7714(85)90117-9.
PINTO, Angelo C.; ANDRADE, Jailson B. de. Fator de impacto de revistas científicas: qual o significado deste parâmetro?. Química Nova, [s.l.], v. 22, n. 3, p.448-453, jun. 1999. FapUNIFESP (SciELO). http://dx.doi.org/10.1590/s0100-40421999000300026.
REED, Mark et al. Oil spill fishery impact assessment modeling: The fisheries recruitment problem. Estuarine, Coastal And Shelf Science, [s.l.], v. 19, n. 6, p.591-610, dez. 1984. Elsevier BV. http://dx.doi.org/10.1016/0272-7714(84)90017-9.
RUIZ, Milton Artur; GRECO, Oswaldo Tadeu; BRAILE, Domingo Marcolino. Fator de impacto: importância e influência no meio editorial, acadêmico e científico. Revista Brasileira de Cirurgia Cardiovascular, [s.l.], v. 24, n. 3, p.273-278, set. 2009. FapUNIFESP (SciELO). http://dx.doi.org/10.1590/s0102-76382009000400004.
SPAULDING, Malcolm L. et al. Oil-spill fishery impact assessment model: Application to selected Georges Bank fish species. Estuarine, Coastal And Shelf Science, [s.l.], v. 16, n. 5, p.511-541, maio 1983. Elsevier BV. http://dx.doi.org/10.1016/0272-7714(83)90083-5.
STIEGLITZ, John D. et al. A novel system for embryo-larval toxicity testing of pelagic fish: Applications for impact assessment of Deepwater Horizon crude oil. Chemosphere, [s.l.], v. 162, p.261-268, nov. 2016. Elsevier BV. http://dx.doi.org/10.1016/j.chemosphere.2016.07.069.