Implementação da ferramenta SMED para melhoria contínua em um processo de troca de formato na planta industrial de papel tissue: uma análise Bibliométrica
Implementation of the SMED tool for continuous improvement in a process of format exchange in the tissue paper industrial plant: A Bibliometric analysis
Implementación de la herramienta SMED para una mejora continua en un proceso de cambio de formato en la planta industrial de papel tissue: un análisis Bibliométrico
Implementação da ferramenta SMED para melhoria contínua em um processo de troca de formato na planta industrial de papel tissue: uma análise Bibliométrica
Research, Society and Development, vol. 8, núm. 2, pp. 01-24, 2019
Universidade Federal de Itajubá

Recepção: 31 Outubro 2018
Revised: 17 Novembro 2018
Aprovação: 18 Dezembro 2018
Publicado: 18 Dezembro 2018
Resumo: A indústria de papel tissue, ao longo das décadas, mostrou um notável crescimento, que pode ser explicitado, em sua maioria, pelo aumento de bens de consumo para higiene em países em desenvolvimento, como o Brasil. A evolução do mercado tornou-o ainda mais competitivo e, para as empresas, torna-se necessário assumir modelos arrojados de gestão, capazes de promover aumento da produtividade com redução de custos, por exemplo, com a adoção da metodologia SMED (Single Minute Exchange of Die) em uma etapa da produção: troca programada de formato na unidade de conversão tissue. Assim, este estudo teve como objetivo principal realizar uma revisão bibliométrica sobre o tema, de forma a mapear literatura pertinente e averiguar os estudos, países e autores com maior relevância científica. A base de dados utilizada para revisão bibliométrica foi a Web of Science® (WoS). A partir dos resultados da pesquisa realizada em Setembro de 2018, foi construído um banco de 10 artigos, observando um número de 171 publicações sobre a ferramenta SMED aplicada em melhoria contínua em processos de troca de formato em plantas industriais. Os países com maior número de publicações a respeito do tema são Itália, Polônia e Turquia e os anos que mais publicou-se sobre a aplicação do SMED em indústrias foram 2016 e 2017. Isso evidencia a relevância da pesquisa sobre a implantação do SMED, além disso, a frequente tentativa de propor novos métodos para redução nos tempos de troca de formato em indústrias indica que ainda há campo de pesquisa a ser explorado.
Palavras-chave: Indústria tissue, SMED, troca de formato.
Abstract: The tissue industry, over the decades, has shown remarkable growth, which can be explained, for the most part, by the increase of consumer goods for hygiene in developing countries, such as Brazil. The evolution of the market has made it even more competitive and, for companies, it is necessary to assume bold models of management capable of promoting productivity increase with cost reduction, for example with the adoption of SMED (Single Minute Exchange of Die) in one step of production: programmed format change in tissue conversion unit. Thus, this study had as main objective to carry out a bibliometric revision on the subject, in order to map pertinent literature and to ascertain the studies, countries and authors with greater scientific relevance. The database used for bibliometric review was the Web of Science® (WoS). From the results of the research carried out in September 2018, a bank of 10 articles was constructed, observing a large number of publications, 171 in all, on the SMED tool applied in continuous improvement in processes of format change in industrial plants. The countries with the largest number of publications on the subject are Italy, Poland and Turkey and the year the most published on the application of SMED in industries was 2016 and 2017. This highlights the relevance of research on SMED implementation, in addition to In addition, the frequent attempt to propose new methods for reducing the times of format change in industries indicates that there is still a field of research to be explored.
Keywords: Format exchange, SMED, tissue industry.
Resumen: La industria papelera, a lo largo de las décadas, ha mostrado un notable crecimiento, que puede ser explicitado, en su mayoría, por el aumento de bienes de consumo para la higiene en países en desarrollo, como Brasil. La evolución del mercado se ha vuelto aún más competitiva y, para las empresas, es necesario asumir modelos audaz de gestión, capaces de promover un aumento de la productividad con reducción de costos, por ejemplo, con la adopción de la metodología SMED (Single Minute Exchange de Die) en una etapa de la producción: cambio programado de formato en la unidad de conversión de tejidos. Así, este estudio tuvo como objetivo principal realizar una revisión bibliométrica sobre el tema, de forma a mapear literatura pertinente y averiguar los estudios, países y autores con mayor relevancia científica. La base de datos utilizada para la revisión bibliométrica fue la Web of Science® (WoS). A partir de los resultados de la encuesta realizada en septiembre de 2018, se construyó un banco de 10 artículos, observando un número de 171 publicaciones sobre la herramienta SMED aplicada en mejora continua en procesos de cambio de formato en plantas industriales. Los países con mayor número de publicaciones sobre el tema son Italia, Polonia y Turquía y los años que más se publicó sobre la aplicación del SMED en industrias fueron 2016 y 2017. Esto evidencia la relevancia de la investigación sobre la implantación del SMED, además , el frecuente intento de proponer nuevos métodos para reducir en los tiempos de cambio de formato en industrias indica que todavía hay campo de investigación a ser explorado.
Palabras clave: Industria textil, SMED, cambio de formato.
1. Introdução
Por muito tempo, a produção em massa foi considerada o cerne da competitividade nas empresas, principalmente na indústria automobilística. Entretanto, há quarenta anos aproximadamente, o modelo modificou-se para uma produção voltada para a diversificação, em menores quantidades, com foco na qualidade, não na quantidade, metodologia essa surgida no Japão em meados de 1970 (WOMACK; JONES, 2003). A mudança desse parâmetro comportamental conduziu para uma demanda reduzida e fragmentada, objetivando excelência produtiva em um menor tempo e reduzindo os desperdícios em todos os aspectos (LEVINSON, 2002). Por exemplo, citemos o modelo de gestão Lean Manufacturing originado a partir do período que indústrias começaram a adaptar-se às práticas nipónicas de sucesso, diminuição de desperdícios e competitividade.
Especificamente quanto aos desperdícios, é necessário que as indústrias se concentrem nas práticas que agregam valor ao produto e na redução do tempo de setup das atividades exercidas com interrupção da produção. Embora estes não agreguem valor, são necessários em qualquer processo produtivo (PINTO, 2009). Dependendo da diversidade e número de produtos, a rapidez nas atividades de troca de referência, que compreendem o setup, pode ser indispensável quando se versa o sucesso de um empreendimento.
Com o exposto, cita-se a metodologia SMED, uma das ferramentas do sistema Lean Manufacturing, que aborda um conjunto de técnicas de minimizar tempos de setup, consequentemente, aumentando o rendimento da produção. Para se avaliar o impacto da redução do tempo de setup de uma atividade de troca de formato no processo produtivo, torna-se imprescindível proceder a um levantamento das pesquisas científicas publicadas sobre o tema, de forma a averiguar quais são os estudos e autores que mais se destacam, além de se apontar um panorama quanto ao ritmo do crescimento de publicações e avanços tecnológicas na área.
Para isso, destaca-se uma ferramenta útil para mapear a literatura em torno de um campo de pesquisa, e que tem sido muito usada atualmente, a Bibliometria. Esta utiliza análises e estatísticas quantitativas e qualitativas para descrever padrões de distribuição de artigos dentro de um determinado tópico, campo, instituição e país (FU et al., 2013). Dessa maneira, este estudo tem como objetivo principal realizar uma revisão bibliométrica sobre a implantação do SMED em um processo de troca de formato em uma planta industrial de papel tissue, como norteador para pesquisas futuras e análise do estado da arte quanto ao tema.
2. Metodologia
2.1 Base de Dados
De acordo com o Journal Citation Report (JCR), no ano de 2017 a Web of Science® (WOS) indexou 11.459 jornais com citações sobre 263 disciplinas científicas, evidenciando assim a abrangência da base utilizada nesse estudo. Além disso, a WOS possui opções de análise de citações mais detalhadas quando comparadas a outras bases de busca (FALAGAS et al., 2008).
2.2 Análise Bibliométrica e seleção de referencial teórico
Uma consulta de caráter exploratório foi realizada em Setembro de 2018, utilizando os termos “SMED” OR “format exchange applied to industry” (etapa 1), de forma a incluir apenas estudos relacionados às trocas de formato na indústria. Além disso, delimitou-se a escala temporal utilizando a base de dados entre 1945 a 2018 e apenas documentos do tipo “artigo”.
Através do relatório de citações de 171 artigos, disponibilizado na base Web of Science®, foram construídos gráficos expondo a quantidade de citações por ano e de publicações por país. Utilizando o software CiteSpace®, foram construídas redes de países e autores mais citados de forma a analisar quais obtiveram destaque no campo de pesquisa e as relações entre eles.
Após análise exploratória dos dados, buscou-se construir um banco de artigos contendo os estudos mais relevantes sobre a aplicação da ferramenta SMED nos processos de troca de formato na indústria. Foi estabelecido arbitrariamente pelos autores que o número máximo de artigos selecionados fosse igual a 10. Sendo que, para atender este critério, a pesquisa foi refinada, considerando apenas artigos publicados a partir do ano 1986 e em seguida escolhidos 10 artigos com maior média de citações por ano. O critério de média de citações por ano foi escolhido ao invés do número de citações de cada artigo de forma a não favorecer artigos publicados há mais tempo.
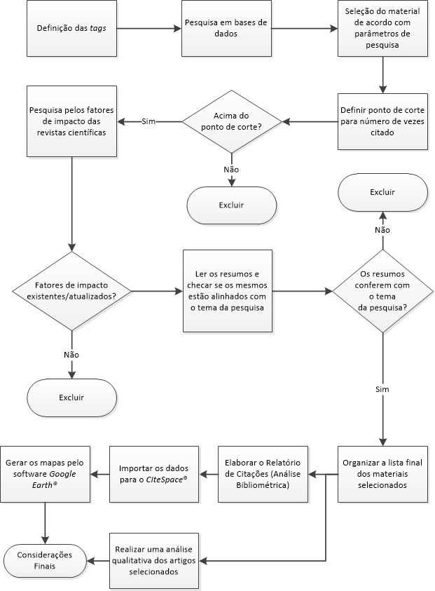
Também, visto que o mercado de produção de papel é vasto e com o objetivo de limitar a quantidade de trabalhos encontrados, a palavra-chave “paper production” (“produção de papel”) (etapa 2) foi inserida na pesquisa. Então, os 10 artigos com maior média de citações anual foram coletados. Após a seleção dos artigos, retornados nas duas etapas de refinamento expostos foram realizadas uma leitura preliminar do título e do resumo de cada artigo e aqueles que não faziam parte do âmbito da pesquisa foram excluídos. O restante foi utilizado para compor o referencial teórico final desta pesquisa e são descritos na seção posterior. Os passos utilizados para seleção dos artigos, compondo o dito referencial teórico final, estão resumidos no fluxograma mostrado na Figura 1.

A partir da análise e observação da Figura 1, espera-se que o leitor seja capaz de reproduzir as etapas de busca realizadas neste trabalho e como consequência obter o referencial teórico exposto. Assim como, a apresentação deste fluxograma busca auxiliar novos autores na construção de análises bibliométricas sobre outros temas de pesquisa.
2.3 Matriz SWOT
Quanto à metodologia adotada para integração e análise dos dados, com o intuito de proporcionar uma melhor visualização dos resultados obtidos, foi elaborada uma Matriz SWOT (Strenghts, Weaknesses, Opportunities and Threats), propiciando uma definição das potencialidades e possíveis fraquezas intrínsecas ao tema. Com isto, são apresentados os pontos fortes, pontos fracos, oportunidades e ameaças, objetivando analisar de forma macro o ambiente corporativo da proposta (CHIAVENATO, 2003).
Basicamente, a definição deste método de análise ambiental externo e interno é assim conceituada e esquematizada conforme Manktelow et al. (2010):
a) Forças são fatores ou características internas que garantem uma vantagem competitiva ou melhoria de sua situação socioeconômica
b) Oportunidades são condições externas à comunidade que possibilitam maior facilidade no alcance de objetivos e na melhoria das condições socioeconômicas;
c) Fraquezas são limitações internas que colocam a comunidade em situação de desvantagem competitiva e em dificuldade de atingir seus objetivos;
d) Ameaças consistem em situações externas que colocam a comunidade frente a dificuldades no estabelecimento de seus objetivos e de sua condição socioeconômica.
Através da análise dos dados coletados, foi possível identificar os pontos positivos e negativos dentre os elos da cadeia de pesquisa sobre o tema, conforme demonstrado na Figura 2.
| INTERNO | EXTERNO | |
| Positivo | PONTOS FORTES | OPORTUNIDADES |
| Negativo | FRAQUEZAS | AMEAÇAS |
Quando os pontos fortes de uma pesquisa estão alinhados com os fatores críticos de sucesso para satisfazer as oportunidades de mercado, o estudo será, por certo, eficiente em longo prazo (RODRIGUES et al., 2005).
3. Resultados e Discussão
A partir da pesquisa realizada na base Web of Science® utilizando as palavras-chave (“SMED”), (“format exchange applied to industry”), 171 artigos foram encontrados. Destes, analisou-se os artigos publicados a partir do ano de 2004 e a distribuição temporal das publicações é mostrada no Gráfico 1.

Destaca-se que os Estados Unidos foram os precursores na área de pesquisa de implementação do SMED na indústria, aplicado para troca de formato, artigo cujo título foi A lesson in SMED with Shigeo Shingo e publicado na revista Industrial Engineering pelos autores Johansen, P. e McGuire, K. J.
Após o primeiro artigo analisado, em 2004, até o ano de 2017, a quantidade de trabalhos publicados sobre o tema cresceu, aproximadamente, de maneira polinomial. A equação que comprova a curva de crescimento é y = 0,0952x² - 1,1429x + 4,2143, com R² igual a 0,8254.
A primeira publicação de Shingo (1985) no Ocidente acarretou o início das citações a respeito do tema. De acordo com Godinho et al., (2004) diversos fatores contribuíram para a expansão no número de publicações a partir de 2002, entre eles: em seu livro Lean Thinking, Womack et al. (1998) codificam a essência do Lean Manufacturing e, também, sua revisão publicada no Ocidente em 2002 e traduzida para o português em 2004 (WOMACK et al., 2004), disseminando a proposta do Lean Manufacturing para o Ocidente.
Quando a análise procura definir local de publicação – país – como mostrado no Gráfico 2, observa-se um número considerável de países de continentes diversos que publicaram sobre a aplicação do SMED na indústria para trocas de formato, mostrando a relevância sobre o tema.
É possível notar os 27 países que mais publicaram sobre este tema a partir do ano 1986, sendo que os Estados Unidos detém 30,6% das publicações totais, seguido da Espanha, com 12,9%.

Um dos possíveis motivos para o grande número de publicações nos Estados Unidos é que este país é responsável por cerca de 20% do PIB – Produto Interno Bruto – mundial, correspondendo aos maiores importadores e o terceiro maior exportador de produtos do mundo. A maior parte do PIB é composta por serviços, cerca de 70%, segundo relatório Perspectiva Econômica Mundial (FMI, 2018). Os estudos em melhoria contínua para redução dos tempos de parada de equipamentos visando o aumento da produção estão cada vez mais presentes nesta localidade, de modo que a competitividade do mercado os força a encontrar ferramentas que tornem mais eficazes as intervenções em máquinas (MIGUEZ, 2007).
A Espanha apresentou significativo desenvolvimento econômico entre 1990 e 2007, mas sofreu fortes impactos da crise mundial, que teve seu início em 2008. Porém, no ano de 2017, 23,3% do PIB do país foi destinado ao setor econômico industrial, mostrando o desenvolvimento do país neste domínio, com uma taxa de crescimento de 2,6% ao ano (JULIEN, 2017). Os principais produtos de exportação fazem parte da indústria automotiva, que foi a precursora na área de aplicação do Lean Manufacturing em todo o mundo.
Pelo Gráfico 2, foram publicados 4 artigos no Brasil, e um destes mostrou relevância no tema de pesquisa deste artigo, dos autores Leme et al. (2018).
Já quando se considera a existência de um relacionamento entre autores e coautores, em diferentes regiões e continentes no mundo, um fator que facilita esse relacionamento é o fato de todos os artigos estarem escritos no idioma inglês. A partir disso, foi usado o software CiteSpace para a projeção dessas parcerias entre grupos de pesquisa, com intermédio do software Google Earth (Figura 3). Trabalhos em coautoria nos anos mais recentes estão ligados por linhas em vermelho, enquanto que as colaborações mais antigas são representadas pelo software em linhas verdes ou azuis, que não foram observadas na Figura 3.

Destacam-se as figuras 3a e 3b, que representam as conexões entre grupos de pesquisa dos EUA e Canadá (3a) e Europa (3b). A parte 3c representa as parcerias na Ásia, entre grupos de pesquisas na China. A parte 3d representa os relacionamentos intercontinentais entre grupos de pesquisa, representados por Europa, América do Norte e Ásia. Esta figura mostra a globalização do tema de pesquisa, inclusive dos autores das publicações, que apresentam conexões entre seus artigos.
Em um trabalho científico, uma forma de avaliar sua relevância nos termos da revisão bibliométrica sobre o tema é a análise da categoria cujo trabalho se encontra. O tema proposto neste trabalho possui artigos publicados nas mais diversas categorias, em distintas áreas, como: Engenharia e Biologia, e diferentes temas de pesquisa (Gráfico 3).

Observa-se no Gráfico 3 que grande parte das revistas possui um tema voltado à aplicação de SMED em diversos setores da indústria, que é o enfoque desta revisão bibliométrica. Destaca-se a área de Engenharia que possui o maior número de publicações voltadas ao tema desta pesquisa, com 42 publicações, totalizando 24,6% do total. Em seguida, a área de Desenvolvimento de Estudos Biológicos representa 21,0% do total de artigos publicados, porém tal segmento não é a área de interesse desta pesquisa.
Como descrito na metodologia, e a partir do número de 171 artigos retornados na busca na etapa 1, a pesquisa foi refinada adicionando a palavra-chave “paper production”. Com isso, 15 artigos foram encontrados, sendo o primeiro artigo publicado em 2004 por Yang, J. S., na revista Engineering Computations (Inglaterra). Através desses dados obtidos, gerou-se um gráfico apresentando a quantidade de artigos publicados por ano (Gráfico 4).

Nota-se que há um aumento na quantidade de artigos publicados ao longo do tempo. O primeiro trabalho publicado foi no ano de 2004. Entretanto, observa-se que até a data de realização da pesquisa foi publicada a mesma quantidade de artigos do ano anterior, indicando que a quantidade total de artigos publicados em 2018 pode ultrapassar a quantidade de artigos publicados em 2017.
No Gráfico 5 está disposta a quantidade de artigos publicados por cada país, percebendo-se que os países que têm mais publicações sobre o tema são a Itália, Polônia e Turquia, cada um com 2 artigos publicados. A quantidade de publicações dos três países totaliza 40% dos artigos publicados em todo o mundo sobre a implementação da ferramenta SMED em indústrias.

A indústria de papel italiana está crescendo e sua tecnologia de fabricação de papel é reconhecida como de ponta. A região de Lucca produz papel desde o século 13 e é o único “distrito de papel” oficial reconhecido na Europa (MATTOS, 1999). A Itália possui a 8ª maior economia mundial, com um PIB de R$2,18 trilhões (FMI, 2018), com muitas empresas voltadas para o mercado de bens de consumo. Já a Polônia, de acordo com o relatório do cenário econômico mundial (FMI, 2018), possui 58,9% do PIB voltado para a indústria de bens de consumo, o que impulsiona estudos na área de melhoria contínua dos processos produtivos com foco no aumento da produção.
Verifica-se também que o Brasil ocupa uma posição de destaque nas publicações mundiais sobre a aplicação do SMED em trocas de formato em indústrias de papel, representando 7% das publicações do mundo sobre este tema. O Brasil possui a maior indústria produtora de celulose de fibra curta do mundo (CORREA, 2014), justificando o interesse brasileiro nesses estudos. De acordo com o relatório Perspectiva Econômica Mundial, publicado pelo Fundo Monetário Internacional (FMI) em 2018, o Brasil ocupa a 9ª posição no ranking de maiores economias mundial, com um PIB de R$2,14 trilhões. É o maior produtor de café do mundo há 150 anos e o quarto maior mercado de automóveis, além disso, com uma enorme diversidade, o país é ativo nos setores de mineração, agricultura, manufatura e serviços (FMI, 2018).
Após o refinamento pela adição da palavra-chave “paper production”, a quantidade de artigos retornada pela busca foi igual a 15 e, dentre estes, 10 artigos foram escolhidos de acordo com a média de citações por ano. Os 15 artigos não foram analisados devido ao fato de 8 artigos terem o número médio de citações por ano igual a zero. Então, recorreu-se a um novo método que se baseia na consulta dos fatores de impacto das revistas científicas nas quais os artigos foram publicados, por meio da plataforma JCR (Journal Citation Report). Este fator de impacto mostra-se importante para mensurar a relevância de periódicos, conforme apontado por Strehl (2005). Este processo teve como objetivo excluir do portfólio os artigos publicados em revistas com fator de impacto igual a 0, ou com este desatualizado. 5 artigos foram excluídos por não terem seu fator de impacto atualizado na plataforma. Os 10 artigos selecionados, então, foram listados (Tabela 1).
| Título | Autores | Média de Citações/ano | Ano de Publicação | |
| Improvement of changeover times via Taguchi empowered SMED/case study on injection molding production | Karasu, M.; et al. | 3,20 | 2013 | |
| Setup analysis: combining SMED with other tools | Stadnicka, D. | 2,25 | 2015 | |
| Enhancing SMED: Changeover Out of Machine Evaluation Technique to implement the duplication strategy | Braglia, M.; et al. | 1,33 | 2016 | |
| Optymisation of equipment setup processes in enterprises | Grzybowska, K.; et al. | 1,00 | 2012 | |
| Distributed object models for collaboration in the construction industry | Van Leeuwen, J. P.; et al. | 0,86 | 2005 | |
| SMED enhanced with 5-Whys Analysis to improve set-upreduction programs: the SWAN approach | Braglia, M.; et al. | 0,50 | 2017 | |
| The Single Minute Exchange of Die Methodology in a High-Mix Processing Line | Filla, J. | 0,33 | 2016 | |
| A procedural approach of inspecting CAD model errors | Yang, J. S. | 0,00 | 2004 | |
| Creating value with less impact: Lean, green and eco-efficiency in a metalworking industry towards a cleaner production | Leme, R. D. J.; et al. | 0,00 | 2018 | |
| FIS-SMED: a fuzzy inference system application for plastic injection mold changeover | Karasu, M.; et al. | 0,00 | 2018 |
Karasu et al. (2013) estudaram sobre a produção em máquinas de injeção de plástico e moldes de aço/liga, que, devido a competitividade do mercado, é realizada com tolerâncias estreitas. O foco do estudo foi tempo de troca, pois é crucial a redução da ineficiência devido as flutuações de alta demanda e a personalização crescente. O artigo propõe o projeto experimental de Taguchi para a fase de testes de uma operação de mudança para obter os parâmetros que fornecem o primeiro produto correto. Os autores concluíram que menos ensaios levam menos tempo para iniciar a produção em massa e reduzem desperdícios de material.
Stadnicka (2015) propôs em seu artigo a implantação da metodologia SMED para a análise de setup, principalmente em pequenas e médias empresas que não estão convencidas a implantar o desenvolvimento de setups. A autora percebeu que as empresas ainda têm dificuldades com a redução do tempo de troca de programação. Então, para incentivá-las a implantarem o SMED, a autora explicou que é essencial fazer algumas análises das mudanças para descobrir problemas. Stadnicka (2015) concluiu que a metodologia de análise de setup é composta de sete etapas e quatro destas dizem respeito a uma análise de configurações em uma área escolhida de uma empresa, como um suporte de trabalho, um gargalo. O objetivo da metodologia foi convencer a administração a iniciar ações referentes à melhoria das configurações. As últimas três etapas estão relacionadas a uma determinada atividade e, portanto, a autora estuda reduzir o tempo de setup e o risco de problemas que podem aparecer durante a configuração. Neste artigo foi utilizado o SMED como ferramenta principal, aliada a análises de Pareto, análises estatísticas, FMEA (failure mode and effects analysis) e outras.
Braglia et al. (2016) publicaram uma abordagem integrada para apoiar os engenheiros de processo durante a implementação do SMED. Em especial, a abordagem proposta baseia-se no novo conceito de “estratégia de duplicação”, que consiste na construção de réplicas de equipamentos. Os autores sugerem uma decomposição funcional de máquinas, o que, segundo eles, ajuda os profissionais a identificar todos os itens que impactam no processo de mudança e a propor estratégias de intervenção apropriadas. O artigo tem como objetivo verificar a possibilidade de replicar partes inteiras de máquinas e equipamentos, a fim de não internalizar o maior número possível de tarefas, avaliando cuidadosamente a relação custo-benefício e qualquer questão operacional da intervenção. Para mostrar essa nova abordagem, os autores publicaram sobre uma implantação real. Os resultados obtidos pelos autores foram satisfatórios para a comprovação da eficácia da metodologia SMED aplicada em transformação de setups internos em externos através da “estratégia de duplicação”, com redução de 40% nos tempos de intervenção das máquinas em objeto de estudo.
Grzybowska et al. (2012) produziram um artigo com a intenção de investigar e estudar se a metodologia SMED é aplicável no setor metalúrgico. Para tanto, o exemplo da aplicação da metodologia na produção de diversos produtos metalúrgicos fabricados na máquina para lingotamento contínuo de aço. A ferramenta SMED, apresentada no artigo, mostrou que é possível a redução do tempo de configuração ao mínimo nas bases teóricas e regras exigidas. Os autores concluíram que a troca rápida de ferramentas e/ou equipamentos em uma máquina na linha de produção é a condição prévia essencial para aumentar a flexibilidade da produção.
Van Leeuwen et al. (2005) entenderam que as informações sobre produtos para o setor de construção são cada vez mais fornecidas aos projetistas de maneira digital, permitindo a aplicação das informações diretamente no projeto, e estes são fornecidos utilizando diversos tipos de formatos, e várias iniciativas são tomadas pela indústria e por desenvolvedores para integrar esse tipo de informação em sistemas CAD (computer aided design). Segundo os autores, a prática atual é distribuir as informações aos projetistas, por exemplo, usando CD-ROM ou um site em que se possa baixar as informações. Van Leeuwen et al. (2005) concluíram que a distribuição de informações dessa maneira é uma grande desvantagem para os processos de negócios na cadeia de fornecimento de construção. O projeto apresentado neste artigo diz respeito à implementação na indústria de construção holandesa de uma metodologia para compartilhar informações sobre produtos através de um modelo de objetos distribuídos, Concept Modeling. Esta ferramenta forma uma base genérica para o suporte ao design colaborativo, mas é aplicada neste projeto à integração de informações da cadeia de suprimentos de design. Os autores concluíram que, por meio do modelo de objeto distribuído, informações podem ser integradas, permitindo que a cadeia de fornecimento promova informações de alto nível semântico aos projetistas. Para Van Leeuwen et al. (2005), a redundância de informações é minimizada, a consistência é aprimorada e as informações atualizadas são disponibilizadas imediatamente, por exemplo, a seleção do produto durante o projeto pode se basear nas informações mais recentes sobre detalhes do produto, preços, métodos de produção e variantes de produtos. Este artigo se enquadra no tema desta revisão bibliométrica no âmbito de melhoria contínua para redução dos tempos de procura das informações pelos projetistas da construção civil.
Braglia et al. (2017) apresentam uma nova abordagem de redução de tempos de troca com a metodologia SMED, totalmente integrada com uma Análise 5-Whys (5 Porquês). O artigo promove o destaque de condições não otimizadas do ponto de vista da mudança, com o objetivo de reduzir o esforço e o custo de uma atividade com a implementação do SMED. Para os autores, todas as perdas de configuração devem ser investigadas de maneira estrutural para identificar suas causas-raiz e todas as interações possíveis, provocando melhorias em termos de aumento de eficiência. A metodologia aplicada pelos autores sugere que o responsável pela atividade seja apoiado e facilitado durante a definição das ações necessárias para reduzir os tempos de setup. Para Braglia et al. (2017), em particular, a implementação da Análise dos 5 Porquês é integrada por uma esquematização geral da estação de trabalho genérica e uma folha de trabalho operacional, que guiam o responsável pela atividade através da investigação da máquina e do processo como um todo, que seria o método SWAN (Setup 5-Whys Analysis). A abordagem proposta pelos autores foi aplicada a um contexto industrial real – uma máquina de tecelagem – e os resultados de tal aplicação foram satisfatórios para os autores ao ilustrar a interface das metodologias SMED e análise de causa-raiz, ambas provindas do Lean Manufacturing, integradas no processo de manutenção da máquina da indústria têxtil, apresentando 70% de redução do tempo de setup.
Filla (2016) publicou em seu artigo duas propostas de processo para empresas cujo portfólio de produtos é grande: integrar a produção em grandes lotes ou alterar o programa de produção com frequência. Segundo ela, isto se deve à turbulência no ambiente econômico, o que exige flexibilidade da empresa com relação às demandas e um processo de mudança. A autora abordou a implantação da metodologia SMED em uma linha de processamento de vidro plano, para aperfeiçoar os processos de intervenção nas máquinas, visto que esta fabrica centenas de tipos de produtos. Filla (2016) obteve como resultado do estudo de caso que é possível economizar até 30% do tempo gasto em trocas, por ano, a partir da aplicação do SMED.
Yang (2004) estudou tradutores de formato neutro, como STEP (standard for the exchange of product model data) e IGES (initial graphics exchange specification), que têm sido usados para trocar modelos CAD entre os vários sistemas CAD no processo de desenvolvimento de produtos. Segundo a autora, a interoperabilidade imperfeita impõe custos ao setor devido aos custos mais altos de projeto e produção e à implantação mais lenta de mudanças no projeto. Neste artigo, Yang (2004) propõe uma abordagem processual para inspecionar os erros do modelo CAD que ocorrem em um formato neutro. Foram usados dois processos de inspeção separados para verificar os erros do modelo CAD sem desperdiçar recursos excessivos: a estrutura de dados topológicos e a estrutura de dados geométricos. Ao final, a autora desenvolveu o sistema de inspeção de modelos CAD 3D para verificar os erros topológico e geométrico, que podem ser editados em HTML (hypertext markup language) e, portanto, pode ser compartilhado por qualquer designer a qualquer momento.
Leme et al. (2018) estudaram como é possível criar valor com menos impactos ambientais negativos por meio da adoção de conceitos e ferramentas de manufatura enxuta e verde. Os autores propõem um modelo Lean-Green baseado na aplicação da metodologia Single Minute Exchange of Die (SMED) combinada com a Carbon Footprint (CF) para analisar a eco eficiência de um centro de usinagem em um estudo de caso no Brasil. O destaque deste artigo foi a abordagem de um modelo Lean-Green fundamentado em indicadores de eco eficiência para medir o desempenho dos sistemas de produção visando uma produção mais limpa. Segundo os autores, o modelo desenvolvido deve ser utilizado por empresas com baixa capacidade de produção devido às restrições de disponibilidade da máquina. O estudo de caso foi organizado em cinco cenários diferentes, variando ferramentas de máquina, trabalhadores e peças de trabalho. Primeiro, a ferramenta SMED foi aplicada nas atividades de configuração e os ganhos de tempos ociosos reduzidos foram de até 88%.
Os resultados do CF foram reduzidos em até 81% após a aplicação da ferramenta SMED em cada cenário. Por fim, um conjunto de indicadores de eco eficiência foi usado pelos autores para combinar resultados de SMED e CF, e os resultados foram 3% maiores após a conversão do tempo de setup em tempo produtivo. Para alcançar tais resultados, Leme et al. (2018) propuseram melhorias simples, que foram realizadas no centro de usinagem, através da padronização do trabalho e do estudo de tempo e métodos para as atividades de setup. Os autores concluíram que o modelo Lean-Green proposto também poderia ser adotado por outras empresas para agregar valor produtivo com menor impacto ambiental negativo.
Karasu et al. (2018) revisaram seu primeiro artigo publicado em 2013, com um estudo de caso em uma planta industrial de máquinas de injeção de plástico e moldes de aço/liga. Em seu artigo, concluíram que a metodologia SMED, desenvolvida por Shingo (1996), é o método mais conhecido para a redução do tempo de troca usando soluções metodológicas simples e mudanças de ferramentas e layout. Simplificação e padronização englobam a principal técnica do SMED para tornar o processo de intervenção independente da experiência pessoal. No entanto, na moldagem por injeção de plástico, a configuração dos parâmetros do processo após a mudança dos moldes depende totalmente dos diversos níveis de especialização dos operadores. O número de operadores disponíveis em um turno determina o número de trocas que podem ser alinhadas com o plano de produção.
Devido a essa dependência, os benefícios esperados com a aplicação do SMED não podem ser realizados. Neste trabalho, uma aplicação de um sistema de inferência fuzzy (FIS) é apresentada para ajustes de parâmetros durante trocas em moldes de injeção de plástico. O sistema proposto captura o mais alto nível de conhecimento de domínio e o torna aplicável pelos operadores da máquina. A integração desse sistema em conjunto com a implantação do SMED estimula a redução do tamanho do lote de produção. Além disso, o FIS proposto aumenta a consciência de qualidade dos operadores de máquinas e pode ser usado para treinar novos operadores.
A partir da análise do referencial teórico apresentado na Tabela 1, foi possível perceber que muito tem sido estudado sobre a aplicação do SMED em diversos setores da indústria (YANG, 2004; VAN LEEUWEN et al., 2005; GRZYBOWSKA et al. 2012; KARASU et al., 2013; STADNICKA, 2015; BRAGLIA et al.; FILLA, 2016; BRAGLIA et al., 2017; KARASU et al., 2018; LEME et al., 2018).
Analogamente, notou-se que certos artigos analisados abordavam estudos de casos reais sobre a redução dos tempos de troca de equipamentos através da metodologia SMED (KARASU et al., 2013; BRAGLIA et al. 2016; FILLA, 2016; BRAGLIA et al., 2017; LEME et al., 2018KARASU et al., 2018). Outros trabalhos tinham como estado da arte estudo qualitativo sobre a aplicabilidade da metodologia (YANG, 2004; VAN LEEUWEN et al., 2005; GRZYBOWSKA et al. 2012; STADNICKA, 2015). Entre os 10 trabalhos analisados, 6 são do tipo prático – 60,0% dos artigos estudados –, ou seja, propuseram metodologias de pesquisa do tipo estudos de caso ou pesquisa–ação para abordar o tema. Somente 4 trabalhos – 40,0% dos artigos estudados – são teóricos, utilizando metodologias do tipo conceitual, como, por exemplo, discussões conceituais e revisões de literatura.
Dos dez artigos estudados, sete propuseram a aplicação de outras ferramentas do Lean Manufacturing em conjunto com a metodologia principal – representando 70% do campo de amostras analisadas –, o SMED (YANG, 2004; VAN LEEUWEN et al., 2005; STADNICKA, 2015; BRAGLIA et al. 2016; BRAGLIA et al., 2017; KARASU et al., 2018; LEME et al., 2018). Isso evidencia a busca por novos métodos de redução de tempos de setup nas indústrias, atrelados à ferramenta desenvolvida por Shingo (1985), visto que as tolerâncias do mercado têm se tornado cada vez menores, principalmente com relação à qualidade e disponibilidade. Os fatos apresentados acima provam que a teoria estruturada por Shingo (1996) é verdadeira. Este afirma que, ao aplicar o SMED, a redução de setup de qualquer atividade pode ser superior a 30%.
Através leitura e análise dos artigos percebe-se que, em 70% destes, os autores têm estudado problemas recorrentes em indústrias específicas, de modo a tratá-los pontualmente para eliminar desperdícios no processo (YANG, 2004; VAN LEEUWEN et al., 2005; GRZYBOWSKA et al. 2012; KARASU et al., 2013; BRAGLIA et al., 2017; KARASU et al., 2018; LEME et al., 2018).
Além disso, a quantidade significativa de artigos publicados sobre o tema, a tentativa frequente de redução de tempos de setup na indústria, a proposição de novos métodos de trabalho para a implantação e manutenção da metodologia SMED evidenciam a relevância de se estudar a ferramenta de melhoria contínua, como exemplificada na matriz SWOT do tema de pesquisa apresentada pela Figura 4.
| INTERNO | EXTERNO | |
| Positivo | Aplicabilidade do SMED em diversas áreas na indústria; Resultados rápidos e eficientes com a implantação da metodologia. | Aumento do número de publicações a respeito do tema nos últimos anos; Estudos de caso reais. |
| Negativo | Falta de apoio das empresas para as pesquisas neste campo de estudo. | Pouca disseminação da cultura do Lean Manufacturing no Brasil. |
4. Conclusão
A partir da análise bibliométrica na base de dados Web of Science® foi possível constatar o vasto número de publicações sobre a aplicação do SMED na troca de formato em indústrias, com foco nas plantas de produção de papel, sendo possível identificar também países e autores que mais publicam sobre o tema. Destacam-se EUA Espanha, com o Brasil ocupando posição de destaque. Os países com maior número de conexões na rede de países são os EUA, Espanha e China.
Constatou-se que é frequente a publicação sobre estudos de casos reais sobre a redução dos tempos de troca de equipamentos através da metodologia SMED e, também, estudos qualitativos sobre a aplicabilidade da metodologia.
Os estudos que mais se destacaram foram com abordagem da aplicação da metodologia SMED em uma planta industrial real, com pesquisas-ação que obtiveram êxito. A maioria destes apresentou redução no tempo de setup das atividades analisadas igual ou superior a 30%. Estes resultados vão ao encontro com a teoria desenvolvida por Shingo (1996), que afirma que é possível que haja reduções nos tempos de setup de qualquer atividade de, no mínimo, 30%, com a implantação do SMED.
Ademais, a partir do quantitativo de literatura publicada no mundo demonstrado nesse estudo, evidencia-se a relevância da pesquisa sobre o tema. Além disso, a frequente tentativa de propor novos métodos para diminuição do tempo de troca de formato em indústrias de conversão de papel tissue indica que ainda há campo de pesquisa a ser explorado.
Para trabalhos futuros, sugere-se que outras bases de dados, como por exemplo, Scopus®, sejam consultadas de forma a obter um referencial teórico mais amplo sobre a aplicação do SMED em uma planta industrial. Sugere-se a consulta às bases de dados de patentes com objetivo de conhecer quais são os novos procedimentos utilizados para redução do tempo de troca de formato em indústrias.
Referências
BRAGLIA, M.; et al. Enhancing SMED: Changeover Out of Machine Evaluation Technique to implement the duplication strategy. Production Planning & Control, Inglaterra, Vol. 27, ed. 4, p. 328-342, 2016.
BRAGLIA, M.; et al. SMED enhanced with 5-Whys Analysis to improve set-upreduction programs: the SWAN approach. International Journal of Advanced Manufacturing Technology, Itália, Vol. 90, ed. 5-8, p. 1845-1855, 2017.
CHIAVANETO, I. Introdução à Teoria Geral da Administração. Rio de Janeiro: Elsevier, 2003.
CORREA, D. V. G. Celulose: logística e distribuição internacional. SENAI SP. São Paulo. 2014.
FALAGAS, M. E. et al. Comparison of PubMed, Scopus, web of science, and Google scholar: strengths and weaknesses. The FASEB journal, v. 22, n. 2, p. 338-342, 2008.
FILLA, J. The Single Minute Exchange of Die Methodology in a High-Mix Processing Line. Journal of Competitiveness, República Tcheca, Vol. 8, ed. 2, p. 59-69, 2016.
FMI. Perspectiva Econômica Mundial. Relatório do Fundo Monetário Internacional, 2018. Disponível em: <https://www.imf.org/en/publications/weo>;.Acesso em: 25 de Setembro de 2018.
FU, H. Z.; WANG, M. H.; HO, Y. S. Mapping of drinking water research: A bibliometric analysis of research output during 1992–2011. Science of the Total Environment, v. 443, p. 757-765, 2013.
GODINHO, M. F.; FERNANDES, F. C. F. Manufatura enxuta: uma revisão que classifica e analisa os trabalhos apontando perspectivas de pesquisa futuras. Gestão & Produção. Brasil. Vol. 11, n. 1 (jan./abr. 2004), p. 1-19, 2004.
GRZYBOWSKA, K.; et al. Optymisation of equipment setup processes in enterprises. Metalurgija, Polônia, Vol. 51, ed. 4, p. 555-558, 2012.
JCR, JOURNAL CITATION REPORT. 2017 Journal Citation Reports, 2017. Disponível em:<https://admin.umt.edu.pk/Media/Site/lrc/FileManager/hecrecjournals/JCR_2017.pdf>;. Acesso em: 20 de Junho de 2018.
JULIEN, P. A. Empreendedorismo regional e economia do conhecimento. Trad. Márcia Freire Ferreira Salvador. Editora Saraiva. São Paulo. 2017.
KARASU, M.;et al. FIS-SMED: a fuzzy inference system application for plastic injection mold changeover. International Journal of Advanced Manufacturing Technology, Londres, Vol. 94, p. 545-559, 2018.
KARASU, M.; et al. Improvement of changeover times via Taguchi empowered SMED/case study on injection molding production. Measurement, Oxford, Vol. 47, p. 741-748, 2014.
LEME, R. D. J.; et al. Creating value with less impact: Lean, green and eco-efficiency in a metalworking industry towards a cleaner production. Journal of Cleaner Production, Inglaterra, Vol. 196, p. 517-534, 2018.
LEVINSON, W.A. Henry Ford's lean vision: Enduring principles from the first Ford motor plant. Productivity Press. 2002.
MANKTELOW, J.; CARLSON, M. SWOT Analysis Discover new Opportunities Manage and Eliminate Threats. Mindtools. 2010. Disponível em: <http://www.mindtools.com/pages/article/newTMC_05.htm>;.
MATTOS, R. L. G.; VALENÇA, A. C. V. A reestruturação do setor de papel e celulose. BNDES Setorial, Rio de Janeiro, n. 10, p. 263-267, 1999.
MIGUEZ, P. Economia criativa: uma discussão preliminar. EDUFBA, Salvador, p. 95-115, 2007.
PINTO, J. P. Pensamento Lean - A filosofia das organizações vencedoras. Lidel Edições. Técnicas, Ltda. 2009.
RODRIGUES, J. N.; et al. 50 Gurus Para o Século XXI. 1. ed. Lisboa: Centro Atlântico. Portugal, 2005.
SHINGO, S. A Revolution in Manufacturing: The SMED System. Translated by Andrew P. Dillon. Productivity Press. Portland, Oregon. 1985.
SHINGO, S. O Sistema Toyota de Produção do ponto de vista da Engenharia de Produção. Trad. Eduardo Schaan. 1ª Ed. – Artes Médicas. Editora Bookman. Porto Alegre. 1996.
STADNICKA, D. Setup analysis: combining SMED with other tools. Management and Production Engineering Review, Polônia, Vol. 6, ed. 1, p. 36-50, 2015.
STREHL, L. O fator de impacto do ISI e a avaliação da produção científica: aspectos conceituais e metodológicos. Ciência da informação. Brasília. Vol. 34, n. 1 (jan./abr. 2005), p. 19-27, 2005.
VAN LEEUWEN, J. P.; et al. Distributed object models for collaboration in the construction industry. Automation in Construction, Holanda, Vol.14, ed. 4, p. 491-499, 2005.
WOMACK, J. P.; JONES, D. T. Lean Thinking. Banish Waste and Create Wealth in you Corporation. 2nd edition. – Free Press. New York. 2002.
WOMACK, J. P.; JONES, D. T. A Mentalidade Enxuta nas Empresas: elimine o desperdício e crie riqueza. 6ª ed – Campus. Rio de Janeiro. 2004.
YANG, J. S. A procedural approach of inspecting CAD model errors. Engineering Computations, Inglaterra, Vol. 21, ed. 7-8, p. 736-747, 2004.