
Recepção: 24 Setembro 2019
Revised: 30 Setembro 2019
Aprovação: 11 Outubro 2019
Publicado: 15 Outubro 2019
DOI: https://doi.org/10.33448/rsd-v8i12.1720
Resumo: Devido à alta concorrência no cenário da construção civil, se faz necessário o emprego de ferramentas que auxiliem a otimização da produção, realizando planejamento e controle da obra, que visa reduzir os desperdícios e custos dos empreendimentos. Além do mais, o setor da construção civil apresenta altos índices de atrasos, ausência de controles de qualidade e grande índice de desperdícios de materiais. Por sua vez, existe a necessidade de tornar os colaboradores auto gerenciáveis, como por exemplo o mestre de obras, permitindo o mesmo tomar decisões e ser autônomo. Assim, esse artigo tem como objetivo analisar os princípios do Lean Construction em um canteiro de obras a partir do mapeamento dos processos de uma obra de pequeno porte, a fim de propor melhorias do sistema construtivo. Para tanto foi realizado um estudo de caso, sendo que as informações foram obtidas a partir do acompanhamento da execução das obras, mapeamento do processo atual e posterior análise e proposição de um estado futuro. Foram propostos novos fluxos de processos visando a redução de desperdícios a partir dos princípios do LC. Dessa forma apresentou-se um modelo de referência a ser seguido pela empresa em futuras obras com procedimentos padronizados de gestão, sendo que tal modelo pode ser utilizado também por outras empresas ou adaptado a realidade das mesmas.
Palavras-chave: Lean Construction, BPMN, Indicadores de desempenho.
Abstract: Due to the high competition in the construction scenario, it is necessary to use tools that help the production optimization, performing planning and control of the work, which aims to reduce the waste and costs of the projects. In addition, the construction industry has high delays, no quality controls and a high rate of material waste. In turn, there is a need to make employees self-manageable, such as the builder, allowing them to make decisions and be autonomous. Thus, this article aims to analyze the principles of Lean Construction in a construction site from the mapping of the processes of a small work in order to propose improvements of the construction system. For this, a case study was carried out, and the information was obtained from the monitoring of the execution of the works, mapping of the current process and subsequent analysis and proposition of a future state. New process flows have been proposed to reduce waste from the principles of LC. Thus, a reference model was presented to be followed by the company in future works with standardized management procedures, and such model can be used by other companies or adapted to their reality.
Keywords: Lean Construction, BPMN, Performance Indicators.
Resumen: Debido a la alta competencia en el escenario de la construcción, es necesario utilizar herramientas que ayuden a la optimización de la producción, la planificación y el control del trabajo, con el objetivo de reducir el desperdicio y los costos de los proyectos. Además, la industria de la construcción tiene grandes retrasos, no hay controles de calidad y una alta tasa de desperdicio de material. A su vez, es necesario que los empleados sean autogestionables, como el capataz, lo que les permite tomar decisiones y ser autónomos. Por lo tanto, este artículo tiene como objetivo analizar los principios de Lean Construction en un sitio de construcción a partir del mapeo de los procesos de una pequeña obra con el fin de proponer mejoras del sistema de construcción. Para ello, se realizó un estudio de caso, y la información se obtuvo del seguimiento de la ejecución de las obras, mapeo del proceso actual y posterior análisis y propuesta de un estado futuro. Se han propuesto nuevos flujos de proceso para reducir el desperdicio de los principios de LC. Por lo tanto, se presentó un modelo de referencia para que la empresa lo siguiera en futuros trabajos con procedimientos de gestión estandarizados, y dicho modelo puede ser utilizado por otras empresas o adaptado a su realidad.
Palabras clave: Lean Construction, BPMN, Indicadores de rendimiento.
1. Introdução
Frente a alta competitividade e as novas tecnologias que estão revolucionando o mercado da construção civil, construtoras procuram cada vez mais alavancar a sua produção e aperfeiçoar os seus processos construtivos. Phen e Meng (2018) afirmam que para o setor da construção civil a competitividade é um desafio devido ao elevado desperdício de materiais e de tempo da mão de obra ocasionado principalmente pela dificuldade de gerir processos e estimar custos.
De acordo com Chirinéa (2018), as obras de edificações no Brasil possuem como predominância processos construtivos e gestões da produção de forma tradicionais, onde se tem a prevalência de baixa qualidade, produtividade e altos índices de desperdícios. Com esse cenário, muitas empresas de construção civil procuraram novos processos construtivos, além de sistemas de gestão da produção, para racionalizar, padronizar processos e eliminar custos.
Em comparação com outros setores industriais, a construção civil apresenta atrasos causados pela baixa produtividade, ausência de controle de qualidade, e pelo grande índice de desperdícios de materiais (Guldhane & Khandve, 2015).
Sendo assim, tendo em vista a importância da eliminação ou redução dos desperdícios para a diminuição dos custos das atividades que não geram valor às construtoras, empresas implantaram a filosofia Lean Production em seus sistemas de produção. Nesse sentido o Lean Production surge como um sistema de produção que possui como característica a flexibilidade, utilizando métodos para a identificação dos desperdícios que permite chegar em resultados expressivos na linha de produção (Cakmakci, 2008).
A filosofia Lean se baseia em três objetivos: melhoria contínua dos processos, redução de desperdícios e maximizar o valor ao cliente. Assim, essa filosofia compreende os processos como sendo um conjunto de atividades de conversão e de fluxo, onde as de fluxo não agregam valor, tendo que serem minimizadas, e as atividades de conversão, que agregam valor, devem ser otimizadas (Koskela, 1992).
Partindo dos conceitos do Lean Production, Koskela (1992) propõe um modelo adaptado para a construção civil, buscando novas alternativas para o gerenciamento de projetos e da operação nesse setor. Essa adaptação ficou conhecida como Lean Construction (LC).
Todas as atividades consomem tempo e recurso, porém algumas agregam valor ao produto. Em relação à construção civil, o assentamento de tijolos para a execução de alvenaria é considerado uma atividade que agrega valor. Enquanto retrabalhos e colaboradores parados devido à falta de materiais são exemplos de atividades que não agregam valor, ou seja, improdutivas (Formoso, 2002).
A construção civil brasileira apresenta padrões e procedimentos não definidos, mão de obra precária e escassa, além de altos índices de desperdícios em relação a atividades de apoio (fluxo) e de matéria-prima.
O setor expressa uma parcela importante na economia brasileira, sendo significativo para o PIB do Brasil, representando 5,2% de participação (CBIC, 2018). Isso é resultado porque o setor da construção abrange elevados custos de produção em relação à materiais e mão de obra.
Tendo em vista a importância da eliminação ou redução dos desperdícios para a diminuição dos custos das atividades que não geram valor às construtoras, esse trabalho se faz necessário para propor um plano de ação que vise a melhoria dos sistemas produtivos e minimizem as atividades que não agregam e consomem recursos. Em comparação com outros setores industriais, a construção civil apresenta um atraso causado pela baixa produtividade, ausência de controle de qualidade, atrasos e pelo grande índice de desperdícios de materiais (Chagas, Padilha Jr & Teixeira, 2015).
Dessa forma, esse artigo tem como objetivo analisar os princípios do LC em um canteiro de obras a partir do mapeamento dos processos de uma obra de pequeno porte, a fim de propor melhorias do sistema construtivo.
2. gerenciamento de obras
2.1. LEAN CONSTRUCTION
A filosofia Lean Construction surgiu nos anos 90, desenvolvido por Koskela (1992) a partir da adequação das características da produção enxuta para a construção civil, introduzindo um novo paradigma nos entendimentos dos processos produtivos desse setor.
O Lean Construction foi originado no Sistema Toyota de Produção, além de se basear em autores renomados como Juran, Deming e Feigenbam. Essa filosofia se aprimorou em concordância com o desenvolvimento de novas ferramentas, como o Quality Function Deployment – QFD (Desdobramento da Função Qualidade) e o Just-In-Time (JIT) (Koskela, 1997).
O mesmo autor destaca a dificuldade para a aplicação direta de ferramentas sem o entendimento prévio dos conceitos gerais. Dessa maneira, é importante que se desenvolva novas ferramentas ou adapte as ferramentas existentes para as características e particularidades da construção civil.
Para Richard (2012), os “produtos” na construção civil não são as edificações, e sim os sistemas construtivos. O sistema construtivo industrializado tem como formação um conjunto de regras e partes coordenadas, na qual os detalhes construtivos já possuem solução antes da concepção e a sua aplicação em um empreendimento. Chirinéa (2018) complementa afirmando que para a construção de uma edificação não se deveria reinventar a cada novo projeto, o que é bem distante do cenário da construção civil do Brasil, na qual as soluções do empreendimento são definidas em campo. Com a orientação da manufatura, a construção tem como tarefa se reconceituar como fluxo. Os fluxos de informação, material, trabalho do projeto e da construção devem ser identificados e medidos em relação a suas perdas internas, duração e o valor em que saem. Dessa maneira, a utilização de um novo método gerencial se faz necessário para melhorar esses fluxos. Assim, um ponto fundamental para Lean Construction é a palavra de ordem fluxo (Koskela, 1997).
Na construção civil, o modelo conceitual que possui maior predominância é o modelo de conversão, na qual as atividades de conversão realizam a transformação dos insumos em produtos finais. Esse modelo tem como características um processo de produção que pode ser subdividido em subprocessos; ao se reduzir custos de um processo, minimiza-se separadamente os custos dos subprocessos; e em subprocesso, o valor do produto se baseia somente nos custos dos seus insumos (Bioto, Formoso & Isatto, 2015). A figura 1 ilustra o modelo das atividades de conversão.

Na Construção Enxuta, a geração de valor também se apresenta como uma característica nos seus processos, sendo relacionado diretamente com a satisfação do cliente. Dessa forma, quando as atividades de processamento convertem insumos em produtos solicitados por clientes internos e externos, o processo gera valor (Formoso, 2002).
No modelo proposto por Koskela (1992), o Lean construction leva em conta as atividades de fluxo, as quais não agregam valor ao produto: transporte, espera, processamento e inspeção, como ilustrado na figura 2.

Como o setor da construção civil é complexo e diversificado, onde em várias etapas do projeto atuam com uma variedade de agentes, o resultado são diversos fluxos nos processos e a interação entre agentes conforme encaminha o empreendimento. Com a identificação dos fluxos, é possível relacionar a indústria da manufatura com a indústria da construção civil, sendo aplicado os conceitos do Lean Thinking (Picchi, 2003; Tezel, Koskela & Aziz, 2018).
2.2. PLANEJAMENTO E CONTROLE DE OBRAS
O planejamento constitui de um processo de tomada de decisão, na qual é realizada a fim de antecipar uma ação futura, envolvendo o estabelecimento de metas e meios para alcança-las (Formoso, 2002; Ansah, Sorooshian & Mustafa, 2016).
O planejamento e controle da construção está relacionado com a eficiência de gerir uma obra, sendo um processo administrativo. Para o gerenciamento da construção, o planejamento da produção se faz de extrema importância, tendo como função uma administração básica e sendo detalhado em três níveis gerenciais: Nível estratégico, tático e operacional (Laufer & Tucker, 1987).
No nível estratégico, as tomadas de decisões são realizadas a longo prazo. Devido à incerteza proporcionadas no ambiente produtivo, o nível estratégico deve apresentar um baixo grau de detalhamento. Nessa fase, são definidos o escopo do projeto e metas do empreendimento em relação a qualidade, custo e tempo.
Segundo Mattos (2010), essa etapa de planejamento não é indicada para a condução diária de uma obra, já que o mesmo apresenta com um caráter genérico. Nesse nível são identificados o momento certo para realizar as compras de materiais que necessitam de um tempo maior para a aquisição.
No nível tático, o planejamento é realizado em médio prazo, na qual permite identificar e selecionar, partindo do nível estratégico, quais são as atividades a serem executadas nas semanas seguintes (Ballard & Howell, 1997). Segundo Assumpção (1996), nesse planejamento as decisões são tomadas em relação as datas de início e fim das etapas do empreendimento, o sequenciamento de execução, questões sobre o fornecimento de material e a mão de obra que irá realizar as atividades.
De acordo com Mattos (2010), esse nível também não é indicado para acompanhamento diários da obra, porém possibilita identificar as restrições que podem influenciar os processos de produção, assim mapeando os fatores que possam inferir para que o processo se desenvolva diferente do planejamento. Segundo o mesmo autor, o planejamento a médio prazo permite agrupar os trabalhos independentes, tendo uma supervisão compartilhada, além da identificação de um estoque de pacotes de trabalho, que servem como alternativa na ocorrência de problemas com os que foram designados para as equipes de produção.
O nível operacional trata-se do planejamento a curto prazo, realizada para a equipe da obra. Tem como objetivos o estabelecimento de metas claras e imediatas, possuindo o alcance semanal ou quinzenal. Por ser um planejamento realizado próximo ao início das atividades, esse nível apresenta um grau de detalhamento alto. Além disso, essa etapa é ideal para a identificação das causas dos atrasos e não cumprimento das atividades e tarefas, permitindo o monitoramento da obra e a emissão de relatórios que informam o progresso dos serviços. Também tem como definição Last Planner System (LPS), onde as equipes da obra se adequam o planejamento de longo e médio prazo com a realidade do empreendimento (Mattos, 2010).
Conforme Laufer e Tacker (1987), o planejamento deve conter um grau de detalhamento correto, para auxiliar a orientação das atividades desenvolvidas, de modo que o excesso de detalhes pode ocasionar consequências como a elevação de custo do empreendimento, a falta de uma visão clara do projeto, consumo de tempo de monitoramento e replanejamento devido a atualização frequente de dados, e estimativas imprecisas das informações.
3. METODOLOGIA
O presente estudo tem caráter qualitativo, tendo a estratégia de estudo de caso de Yin (2015). De acordo com esse autor, o estudo de caso é adequado para a realização de estudos gerenciais e organizacionais.
O estudo de caso é uma investigação empírica, o qual tem a função de investigar um fenômeno contemporâneo em um contexto da realidade, sendo empregado quando os limites entre o fenômeno e o contexto não são definidos com clareza (Yin, 2015).
A figura 3 representa o fluxograma da metodologia, ou seja, quais são os procedimentos utilizados nesse trabalho.

Dessa forma, o estudo foi dividido em três etapas principais: descritiva, prática e analítica. A primeira consiste na realização de uma pesquisa bibliográfica em artigos, dissertações e teses, acerca dos conceitos e ferramentas referentes ao Lean Thinking e ao Lean Construction. Essa fase contém a seleção de informações sobre o tema, bem como o entendimento das mesmas, a fim de chegar em uma base para desenvolver as próximas fases. Busca-se o levantamento das informações relacionadas ao cenário da construção civil no Brasil, de modo a compreender quais as necessidades, pontos fortes e fracos, oportunidades e restrições.
Através do entendimento disso, é possível a adaptação dos conceitos do Lean Thinking e o Lean Construction, para apoiar os princípios de valor, fluxo de valor, o estabelecimento de um fluxo, a produção puxada, e a busca da perfeição (Abdul, Wang & Yen, 2012; Aziz & Hafez, 2013).
Através do levantamento de oportunidades de melhoria e com o auxílio de profissionais da área, a próxima etapa, a prática, busca compreender a viabilidade da aplicação dos conceitos e técnicas estudadas com a realidade do canteiro de obra, de modo a adaptar os projetos e métodos de trabalho, a fim de se obter benefícios das técnicas propostas. Com isso, realiza-se o mapeamento do processo atual, permitindo identificar o fluxo das atividades e como elas se relacionam.
A fase analítica consiste na realização de uma análise da aplicação dos conceitos e ferramentas definidos na fase descritiva, sob as peculiaridades encontradas na segunda fase. Assim, propõem-se o mapeamento do processo futuro com melhorias, de modo a desperdício e aplicar os princípios do LC.
Por fim, desenvolve-se uma conclusão, de maneira a apresentar para a empresa uma base para realizar a elaboração de um projeto que busca a melhoria dos processos e procedimentos, desde do planejamento até o controle.
4. DESENVOLVIMENTO
4.1. CARACTERIZAÇÃO DA EMPRESA
O estudo de caso foi realizado em uma empresa de arquitetura com sede em Dourados – MS, tendo como foco principal a concepção de projetos arquitetônicos, e em menor escala, a gestão de obras de pequeno porte. A empresa possui 9 estagiários, sendo 4 acadêmicos de arquitetura e 5 acadêmicos de engenharia.
A empresa é dividida em seis setores:
Arquitetura: Responsável pela concepção de projetos e a idealização de espaços para os usos humanos;
Gestão do escritório: Responsável pelo planejamento das atividades, bem como a produtividade do escritório;
Gestão da obra: Responsável pelo planejamento e controle das atividades da obra de construção civil, orçamentos dos projetos, acompanhamento e medições da obra;
Compras: Responsável pela realização de orçamentos e negociação com fornecedores;
Financeiro: Responsável pelos pagamentos e recebimentos de contas;
Equipe de execução: Responsável pela execução das atividades da obra.
4.2. MAPEAMENTO DOS PROCESSOS
Após a finalização do projetos arquitetônicos, a empresa apresenta a opção da realização da gestão da obra ao cliente. O foco principal para o estudo desse trabalho foi a execução das obras e os processos de suporte que o apoiam. Para realizar o mapeamento dos processos da empresa, foram realizadas visitas na obra para analisar o desenvolvimento das atividades. Assim, estruturou-se a cadeia de valor, bem como os processos de suporte apresentados na figura 7.
Dessa forma, foi realizado o mapeamento dos processos principais da empresa para a gestão de obras, sendo esses: Planejamento, Execução da obra, Compras e Execução das atividades da obra.
Após a confirmação na realização da gestão da obra por parte do cliente, é dado início ao empreendimento, onde primeiramente é realizado o plano orçamentário, que conta com os custos de matéria-prima, mão de obra e os serviços de gestão da obra. Após, desenvolve-se o cronograma de execução para que se possa controlar os prazos e se ter uma previsão de entrega. Em seguida é definido a equipe que irá desenvolver as atividades de execução, sendo composta por mestre de obras, pedreiros, auxiliares de pedreiros, armador de ferragens, encanadores e eletricistas. A partir disso, elabora-se um contrato para que todas as partes interessadas assinem, contando com os custos envolvidos, previsão de entregas e obrigações de ambas as partes. Posteriormente, realiza-se as instalações do canteiro de obra, definindo o melhor layout que se adeque às necessidades da obra. Assim, pode-se dar início a obra e começar o próximo processo, o de execução. A figura 4 representa o fluxo real do processo de Planejamento.

A etapa de gestão operacional geral inicia-se com a gestão da obra entregando o cronograma ao mestre de obras, para que se possa ter uma estimativa dos prazos de entregas. Ao longo da obra, é realizado o acompanhamento das atividades, permitindo verificar algumas não conformidades. Assim, deve-se documentar todo o desenvolvimento do empreendimento através de fotografias, diário de obras e atualizações do cronograma. Em seguida realiza-se medições do percentual de conclusão das etapas da obra, o qual permite analisar como está o andamento da obra e realizar o pagamento da equipe de execução. Na sequência, é encaminhado as medições ao financeiro, para que o mesmo possa realizar os pagamentos dos colaboradores do empreendimento.
Com a entrega do cronograma ao mestre de obras, é dado início ao processo de compra dos materiais. A compra de materiais é feita mediante à solicitação por parte da equipe de execução ao setor de compras da empresa. O subprocesso de compra é detalhado no próximo tópico. Após a realização da compra, recebe-se o material no canteiro de obras, onde é feita a conferencia para verificar se está em conformidade com o que foi solicitado. A conferência é realizada com auxílio da nota fiscal, caso esteja conforme, assina-se a nota fiscal e a encaminha para o setor da gestão da obra para uma outra conferencia do material. Em seguida, encaminha-se a nota fiscal para o setor financeiro para o arquivamento. Porém, caso os materiais recebidos não estejam conforme, é recusado e informa-se ao setor de compras, o qual entra em contato com o fornecedor para correção do pedido. A avaliação da conformidade dos itens não segue um padrão estabelecido.
Com todas atividades envolvidas finalizadas, realiza-se a medição final por parte do cliente, que tem como objetivo verificar as conformidades. Chegando assim, ao fim da obra. A figura 5 ilustra o fluxo real do processo da gestão operacional geral. Em relação à atividade de contas a pagar, o retorno do fluxo não está relacionado em questão do tempo, e sim devido ao arranjo visual do mapa.

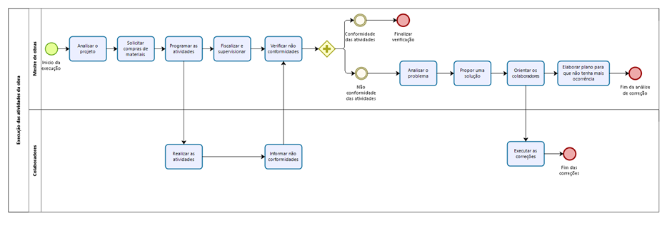
Com início da execução da obra, o mestre de obras analisa o projeto e faz a solicitação dos materiais o qual irá necessitar para o desenvolvimento das atividades. Assim, ele possui a função de programar o que será feito, delegando quem irá executar cada atividade. Com o andamento da obra, realiza-se a fiscalização e a supervisão, permitindo controlar os processos construtivos. Durante a execução das atividades, é realizado verificações para analisar as conformidades. Na situação de não conformidade, deve-se analisar o problema para que possa propor uma solução satisfatória e orientar a equipe na execução das correções. Após é elaborado um plano para que não ocorra mais a não conformidades.
A equipe da obra possui a função de realizar as atividades programadas. Em alguma situação de não conformidade, a equipe tem a autonomia de informar ao mestre de obra, de modo que o mesmo possa propor uma solução. A figura 6 demostra o fluxo atual do processo de execução das atividades da obra.

4.3. ANÁLISE E PROPOSIÇÃO DE MELHORIAS
Após o mapeamento dos processos da construção da residência foi realizado uma análise, a fim de identificar pontos de melhorias nos processos e eliminar eventuais desperdícios. Assim, realizou-se o redesenho dos processos. As proposições são destacadas em vermelho.
Analisando o processo de planejamento, observou-se que, posteriormente a assinatura do contrato, se dava início à realização da instalação do canteiro de obras. Porém, essa atividade era realizada sem nenhum planejamento do layout.
Segundo Elias et al. (1998), o planejamento de layout de um canteiro de obras tem como objetivo otimizar a utilização do espaço disponível, através da alocação de colaboradores, equipamentos e materiais. Dessa forma, possibilita as condições necessárias para a eficiência dos processos, resultando na diminuição de distâncias e de tempo, e na otimização dos postos de trabalho.
Visto tal importância do planejamento do layout do canteiro de obras, propõem-se a inserção da atividade de “Planejar o layout do canteiro de obras”. Permitindo assim, a satisfação das partes envolvidas no processo de execução. Com isso, tem-se a possibilidade de eliminar os desperdícios de movimentações desnecessárias e de transportes dentro do canteiro de obras, reduzindo assim o tempo de ciclo da produção. A figura 7 demostra o fluxo com proposição de melhorias do processo de Planejamento.

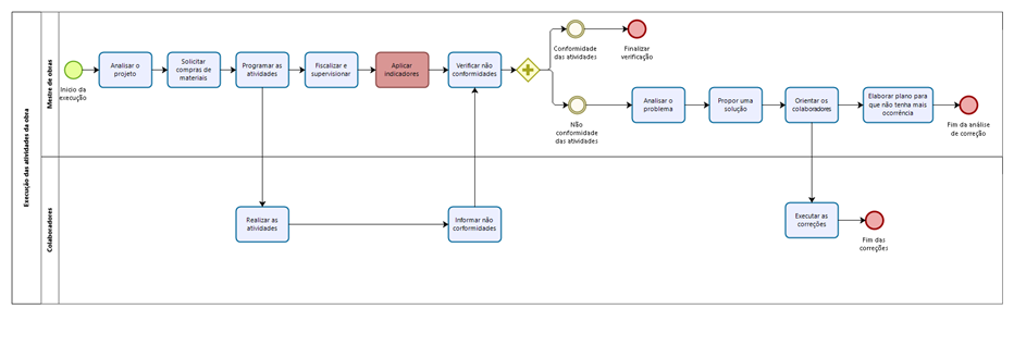
Na execução, foi observada a ausência de um instrumento capaz de fornecer informações, que determinasse as avaliações sobre o desempenho das tarefas. Dessa forma, foi proposta a adição da atividade “Aplicar indicadores”. Para realizar a análise das tarefas do canteiro de obras propõem-se a utilização dos indicadores de desempenho apresentados no quadro 2. A coleta de dados para alimentar os indicadores pode-se ser realizada através da utilização de planilhas de controles. Após a aplicação dos indicadores, realiza-se reuniões com a equipe da gestão de obras e da execução para analisar os indicadores e propor uma solução para os problemas encontrados. Em seguida, atualiza-se os planos de execuções a partir das conclusões definidas na reunião. Com a utilização dos indicadores, tem-se um parâmetro para analisar o quão estão sendo eficientes as atividades, permitindo assim realizar melhoria contínuas nos processos e aumentar a transparência do processo, possibilitando diminuir a ocorrência de erros. A figura 8 exemplifica o fluxo com proposição de melhorias do processo de gestão operacional geral.

Como mencionado na gestão operacional geral, foi observado a ausência de indicadores nos processos. Dessa forma, pode-se atribuir as atividades de “Aplicar indicadores” à equipe de execução. Os indicadores utilizados são relacionados diretamente com a execução das tarefas do canteiro de obra, como a equipe de execução está sempre presente na obra, a aplicação desses indicadores por eles se torna ideal. Dessa maneira, os mesmos podem tomar decisões baseadas nos indicadores como a alocação de número de colaboradores da mão de obra para realizar as atividades que estejam em atrasos, solicitação de materiais com antecedência, avaliar e propor soluções para evitar não conformidades e execução de retrabalhos. Com isso, tem-se o foco no controle no processo completo, o qual torna o colaborador auto gerenciável e autônomo. A figura 9 demonstra o fluxo com proposição de melhorias do processo de Execução das atividades da obra

5. CONCLUSÃO
O objetivo principal desse trabalho foi a realização uma análise crítica a partir do mapeamento dos processos de uma obra de pequeno porte, possibilitando a identificação pontos de melhorias no fluxo. Dessa maneira, foram feitas proposições para um fluxo futuro.
O planejamento do layout do canteiro de obras faz com que alguns desperdícios sejam eliminados, como movimentações desnecessárias e transportes. Com a aplicação dos indicadores de desempenho, a obra como um todo obteve um parâmetro para analisar como estão sendo desenvolvidas as atividades, permitindo realizar melhoria contínua. A utilização das planilhas de controle facilita a aplicação dos indicadores, tanto na coleta de dados como na realização dos cálculos. Além disso, possibilita documentar as informações das tarefas realizadas, quantidades de materiais empregados e eventuais problemas no canteiro de obra. A elaboração de um cronograma de compras evita que os materiais sejam solicitados com pouco tempo para a sua utilização na obra, permitindo que sejam solicitados com antecedência e programados para serem entregues nas datas certas, conforme o lead time de cada fornecedor.
O trabalho realizado permitiu a criação de um modelo de referência a ser seguido pela empresa em futuras obras de pequeno porte, realizando uma padronização dos procedimentos de gestão. De modo que cada obra apresenta peculiaridades diferentes, cabe a empresa realizar adaptações necessárias para cada projeto.
Para trabalhos futuros, recomenda-se realizar a aplicação dos indicadores de desempenho para avaliar o impacto da sua utilização no canteiro de obras, tornando o estudo de caráter quantitativo.
Diante do exposto, acredita-se que esse trabalho cumpriu o objetivo de propor melhorias nos processos construtivos de obras de pequeno porte adotando a metodologia Lean Construction como base.
Referências
Abdul, Rahman, H., Wang, C., and Yen, W., L., I. (2012). Waste Processing Framework for Non-Value Adding Activities Using Lean Construction. Journal of Frontiers in Construction Engineering, 1(1), 8-13.
Ansah, R. H., Sorooshian, S., & Mustafa, S. B. (2016). Lean construction: an effective approach for project management. ARPN Journal of Engineering and Applied Sciences, 11(3), 1607-1612.
Assumpção, José F. P. (1996). Gerenciamento de empreendimentos na construção civil: modelo para planejamento estratégico da produção de edifícios. São Paulo: EPUSP.
Aziz, F., R., and Hafez, M., S. (2013). Applying lean thinking in construction and performance improvement. Alexandria Engineering Journal, 52(4), 679–695.
Ballard, G., Howell G. (1997). Implementing lean construction: improving downstream performance. Lean construction, 111-125.
Biotto, C. N., Formoso, C. T., & Isatto, E. L. (2015). Uso de modelagem 4D e Building Information Modeling na gestão de sistemas de produção em empreendimentos de construção. Ambiente Construído, 15(2), 79-96.
Cakmakci, M. (2009). Process improvement: performance analysis of the setup time reduction-SMED in the automobile industry. The International Journal of Advanced Manufacturing Technology, 41(1-2), 168-179.
CBIC, Câmara Brasileira da Construção Civil. (2018). Indicadores da construção civil. Recuperado em 20 de setembro de 2019, de http://www.cbicdados.com.br/marcadores/paicibge/.
Chagas, L. S. V. B.; Padilha Jr, M. A. & Teixeira, E. C. (2015). Gestão da tecnologia: uso do sistema BIM para a compatibilização de projetos. In: XXXV Encontro Nacional De Engenharia De Produção, Fortaleza.
Chirinéa, M. L. B. Redesenho do sistema de gestão da produção em Empresa Construtora: estudo de caso com foco no planejamento físico de obra (Doctoral dissertation, Universidade de São Paulo).
Elias, Sérgio José Barbosa et al. Planejamento do layout de canteiros de obras: aplicação do SLP (Systematic layout planning). Encontro Nacional De Engenharia De Produção, Niterói, 1998.
Formoso, C. T. (2002). Lean Construction: princípios básicos e exemplos. Construção Mercado: custos, suprimentos, planejamento e controle de obras. Porto Alegre, 15, 50-58.
Gulghane, A. A., & Khandve, P. V. (2015). Management for construction materials and control of construction waste in construction industry: a review. International Journal of Engineering Research and Applications, 5(4), 59-64.
Koskela, L. (1992). Application of the new production philosophy to construction (Vol. 72). Stanford, CA: Stanford university.
Koskela, L. (1997). Lean production in construction. Lean construction, 1-9.
Laufer, A., & Tucker, R. L. (1987). Is construction project planning really doing its job? A critical examination of focus, role and process. Construction Management and Economics, 5(3), 243-266.
Mattos, Aldo D. (2010). Planejamento e Controle de Obras. Editora PINI. 1(1), 420 p.
Pheng, L. S., & Meng, C. Y. (2018). Managing productivity in construction: JIT operations and measurements. Routledge.
Picchi, Flávio A. (2003). Opportunities for the application of Lean Thinking in construction. Ambiente construído, 3(1), 7-23.
Richard, R. B. (2012). Industrialized Building Systems: the ‘pallete’ of options. ACSA Fall Conference Philadelphia, Pennsylvania. September, 2012.
Tezel, A., Koskela, L., & Aziz, Z. (2018). Lean thinking in the highways construction sector: motivation, implementation and barriers. Production Planning & Control, 29(3), 247-269.
Yin, R. K. (2015). Estudo de Caso-: Planejamento e métodos. Bookman editora.
Porcentagem de contribuição de cada autor no manuscrito
Marcelo Vasconcelos de Almeida – 50%
Robson de Souza Santos – 25%
Marcos Meurer da Silva – 25%