Artículo de Investigación
Recepción: 22 Junio 2023
Aprobación: 14 Julio 2023
Resumen:
Propósito: El objetivo de esta investigación es realizar una revisión sistemática sobre la percepción como factor del comportamiento del consumidor de artesanías de literatura, en un periodo que comprende desde el año 2013 al 2023.
Diseño/metodología: Corresponde a un análisis cuantitativo que empleó una metodología de Revisión Sistemática de Literatura (Kitchenham, 2004).
Resultados: Se analizaron 48 documentos, reflejando un 83% de la literatura enfocada al estudio del sector artesanal desde el punto de vista del productor, con menor representación la percepción del consumidor con 17%.
Implicaciones: La problemática que rodea al sector artesanal es compleja y un fenómeno en muchas partes del mundo. Se releva el vacío sobre la apreciación del consumidor.
Originalidad/valor: Se necesita enfocar la investigación hacia el análisis de la percepción del consumidor de artesanías y cómo influye en su decisión de compra, lo que implica beneficios al tener más literatura para conocer el punto de vista del posible comprador de productos artesanales.
Palabras clave: competitividad, cultura, perfil del comprador.
Abstract:
Purpose: The objective of this research is to conduct a systematic review on perception as a factor in the consumer behavior of literary crafts from the year 2013 to 2023.
Design/methodology: Quantitative analysis, the Systematic Literature Review (Kitchenham, 2004) was used as methodology.
Findings: 48 documents were analyzed, reflecting 83% of the literature focused on the study of the artisanal sector from the producer's perspective, with a lower representation of the consumer's perception at 17%.
Practical implications: The problems surrounding the artisanal sector are complex and a phenomenon in many parts of the world. A significant aspect is the lack of understanding or appreciation from the consumer's perspective.
Originality/value: Research needs to be focused on the analysis of the consumer of handicraft perception and how it influences their purchase decision.
Keywords: competitiveness, culture, buyer profile.
Introducción
Las artesanías están presentes desde hace muchos siglos en el mundo, puesto que aparecieron en el periodo neolítico (Utrilla, 2008). Además, constituyen herencia de la tradición y cultura de cada país porque a través de ellas se plasma con las manos de los artesanos piezas que simbolizan la historia del lugar. Asimismo, “los objetos artesanales van cargados de un alto valor cultural y debido a su proceso son piezas únicas” (Rivas, 2018, p.81), lo que significa gran valor en todo el proceso de incorporar materia prima de origen natural y transformarla en un producto que por sus características es inigualable, impregnado del talento del artesano, y debería apreciarse por lo que personifica con alto valor no solo por lo monetario, sino por la trascendencia misma de este.
Conforme a lo investigado por Saligan, Salinas y Del Carpio (2017), el sector artesanal no está exento de problemáticas, tales como discriminación por su origen y ocupación, la penuria en la que vive la mayoría de los artesanos, la escasez de apoyo por parte de los gobiernos, baja retribución por sus productos, la competencia industrializada, insuficiente reconocimiento a su labor y la escasez de conocimientos en áreas comerciales, la cual se relaciona directamente con la labor de mercadeo y satisfacción de necesidades del consumidor. Respecto a esto último es que la presente investigación se enfoca en conocer cuál es la percepción del consumidor para poder estar en condiciones de satisfacer sus peticiones. En tanto, todo emprendimiento incluso el artesanal debe observar el comportamiento del consumidor, el cual emite una opinión que se ha formado por los elementos que recibe del ambiente que rodea a la organización resultando en un juicio respecto al producto (Irala y Ramos, 2022).
Definimos, entonces, el concepto percepción como la “sensación interior que resulta de una impresión material producida en los sentidos corporales” (Real Academia Española, s.f.). Mientras que Schiffman (2010), la señala como un proceso a través del cual el individuo “selecciona, organiza e interpreta los estímulos para formarse una imagen significativa y coherente del mundo” (p.157), lo cual es una situación muy subjetiva que dependerá de factores personales, sociales, psicológicos y situacionales. Por lo que si un negocio desea prosperar, debe procurar la satisfacción de las necesidades y deseos del consumidor, lo cual resultará en una mejora continua de su oferta de productos y servicios (Montesdeoca, Zamora, Álvarez y Lemoine, 2019).
En tanto, la Real Academia Española (RAE) define al consumidor como “persona que adquiere productos de consumo o utiliza ciertos servicios” (Real Academia Española, s.f.). Y, desde una perspectiva mercadológica, es la persona que utiliza o adquiere un bien pensando en procurar sus necesidades, a su vez que “las compras del consumidor reciben una gran influencia de las características culturales, sociales, personales y psicológicas” (Kotler y Armstrong, 2012, p.135). De acuerdo con la revisión de información científica sobre la percepción del consumidor de artesanías y cómo se relaciona con la intención de compra, existe la necesidad de contar con más investigaciones para conocer la apreciación del cliente del sector artesanal como estrategia para mejorar la competitividad de los talleres artesanales. Como mencionan Shafi y cols. (2021), se debe conocer la actitud y percepción del cliente como un elemento indispensable para el aumento en las ventas de artesanías.
De esta forma, la investigación tiene por objetivo realizar una revisión sistemática sobre la percepción como factor del comportamiento del consumidor de artesanías en el periodo 2013-2023. Para iniciar la búsqueda se parte de la pregunta ¿qué se ha investigado del sector y del consumidor de artesanías durante los años 2013 al 2023, respecto a la percepción del consumidor? Considerando que se desea analizar la percepción del comprador de manera general, para revelar de qué manera se ha explicado este factor. Se consideran variables en la búsqueda que generan la mayor cantidad de coincidencias con artesanía y percepción del consumidor, en el afán de mejorar lo que se sabe en la competitividad de los talleres artesanales.
Planteamiento del problema
La artesanía es una actividad relevante a nivel mundial, y el Centro de Comercio Internacional [CCI] (s.f.) estima que el valor de este sector tenía para el año 2020 un valor de 718 000 millones de dólares, y se pronostica que siga en ascenso gracias a las tecnologías que permiten ventas en línea, facilitando el acceso al consumidor desde cualquier lugar. Como actividad económica proporciona muchos empleos dando ocupación a personas de todo género y edad. Por su parte, la Organización de las Naciones Unidas para la Educación, la Ciencia y la Cultura (UNESCO) en su Índice de Artesanía-Turismo publicado en el año 2004, describe la trascendencia de la artesanía en la economía nacional por los ingresos obtenidos de ventas a turistas y exportaciones, tanto en países industrializados como en vías de desarrollo como Alemania, Burkina Faso, Colombia, Francia, Grecia, Italia, Letonia, Malasia, Marruecos, México, Tailandia y Túnez.
Ya en 2004 se vislumbraba la importancia de generar estrategias nacionales que desarrollaran la actividad artesanal para adaptar los productos a los requerimientos del consumidor nacional e internacional, e incrementar la oferta de empleos y los ingresos obtenidos en este sector. Por cuanto, el liderazgo en tendencia y volumen de producción lo tienen Colombia, Estados Unidos y Australia (Arellano, 2021); sin embargo, dada la apertura comercial el mercado artesanal representa una gran oportunidad para América Latina en el ramo de exportaciones, y diversos países señalan que antes de enviar el producto al exterior se debe comenzar por conocer quién será el consumidor final del artículo (Connect Americas, s.f.). Por consiguiente, si se desea satisfacer necesidades y deseos del consumidor de artesanías a través de la oferta de esos bienes, se debe partir por conocer qué es lo que necesita y esclarecer la percepción del consumidor como factor del comportamiento de compra en el sector artesanal, que aunque hay algunas investigaciones al respecto falta evidenciar los verdaderos motivos de compra de las artesanías y mejorar la explicación de la intención de esta, siendo un insumo para mejorar la competitividad de los talleres artesanales.
No obstante, existe poca información sobre la percepción del comprador de artesanías sobre todo de tipo cuantitativo. Según Prados-Peña, Gálvez-Sánchez, Núñez-Cacho y Molina-Moreno (2022) “los estudios académicos sobre el comportamiento del consumidor son escasos y los estudios empíricos son aún menos comunes” (p.4). A pesar de lo anterior, se considera que la figura del consumidor es relevante porque todos los esfuerzos de producción y mercadotecnia deben enfocarse hacia la satisfacción de sus necesidades y deseos, si no se cuenta con estudios que proporcionen información fidedigna que retrate la percepción del comprador de artesanías, tendremos deficiencias en la toma de decisiones acerca de los productos que cumplan con los gustos y preferencias de este.
En este artículo se pretende analizar la literatura actualizada respecto a los términos tesauros: artesanías y percepción del consumidor, con la finalidad de explorar y examinar el soporte documental de esta investigación.
Metodología
Para realizar un proceso cuantitativo de búsqueda de documentos es posible apoyarse de softwares como VOSviewer (Perianes-Rodriguez, Waltman y Van Eck, 2016), el cual analiza archivos de las bases de datos de Web of Science, Scopus, Dimensions, Lens y PubMed. También es posible utilizar motores de búsqueda de Biblioteca, por ejemplo, el usado en la Universidad de Sidney (Cingillioglu, Gal y Prokhorov, 2023). En virtud de que en la presente investigación se está considerando analizar artículos de Redalyc, además de dos mencionadas anteriormente, se ha optado por realizar el proceso de revisión sistemática con el modelo planteado por Kitchenham (2004), quien lo describe como un medio que identificará y valorará los estudios notables sobre un tópico o suceso de interés. Para ubicar los estudios individuales que contribuyen a la revisión sistemática se consultaron 3 bases de datos indizadas (Redalyc, Scopus y Web of Science) para realizar una búsqueda bibliográfica.
Con respecto a los criterios de inclusión integrados por las palabras claves en inglés se consideran: craft, handicraft, consumer perception, publicados en idioma inglés y español a partir del año 2013, la selección del idioma obedece a que la mayor cantidad de la producción científica se realiza en inglés y el año 2019 alcanzaba el 52% (Elsevier Connect, 2019), la razón de seleccionar el idioma español es debido a que se habla en 22 países (ABC, 2021), y es la segunda lengua materna más hablada en el mundo. Además, es de interés dar a conocer los resultados hallados en estas regiones donde hay una importante presencia de fabricación de artesanías. Se tomaron en cuenta artículos científicos publicados en las bases de datos seleccionadas por área de ciencias sociales, considerando todas las revistas en ese sector, puesto que es el área donde más se ha estudiado la problemática de analizar el comportamiento social humano (Guzmán, 2018).
Para el caso de WOS, se maneja un índice multidisciplinar de literatura de revistas de ciencias sociales especificado en el sitio Clarivate (s.f.), donde agrupa en el Social Sciences Citation Index a las siguientes ramas: Anthropology (Antropología), Historial, Industrial Relations (Relaciones Laborales), Information Science & Library Science (Ciencias de la Información y Biblioteconomía), Law (Derecho), Linguistics (Lingüística), Philosophy (Filosofía), Political Science (Ciencias Políticas), Psychiatry (Psiquiatría), Psychology (Psicología), Public Health (Salud Pública), Social Issues (Asuntos Sociales), Social Work (Trabajo Social), Sociology (Sociología), Substance Abuse (Abuso de Sustancias), Urban Studies (Estudios Urbanos) y Women's Studies (Estudios de la Mujer). A su vez, criterios de calidad y especificidad que explican elementos que se han estudiado para mejorar la competitividad de los talleres artesanales, enfocándose principalmente en investigaciones que exploren la percepción del consumidor. Se excluyeron artículos que no tenían relación con las variables clave, aquellos publicados previo al año 2013, los que están en un idioma diferente al inglés o español, literatura gris, artículos de divulgación y duplicados.
Lo que se realizó en primer término de acuerdo con el modelo de Kitchenham (2004) es generar un protocolo estandarizado para búsquedas en bases de datos, el cual es necesario para reducir la posibilidad de sesgo por parte del investigador. En esta etapa es prioridad la aplicación de criterios de inclusión pasando por diversas facetas como se muestra en la tabla 1; a través de una revisión en el título del estudio. La cadena de búsqueda elaborada se basa en condicionantes lógicos a la problemática: “craft” and handicraft”and “consumer perception”.
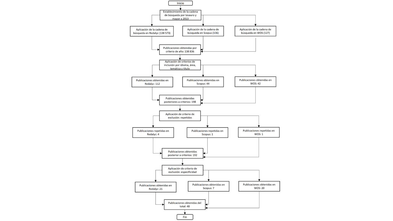
En el análisis de los resultados se encontró una lista amplia de 138 836 documentos con coincidencia en los tesauros a través de los índices de las bases de datos, considerando el filtro de tiempo de investigaciones publicadas del 2013 a la fecha, descrito en las fases del protocolo estandarizado (Figura 2). A continuación, se aplica un segundo filtro por idioma español e inglés, obteniendo una suma de 104 053 documentos. Se continúa con los filtros de exclusión por tipo de publicación (artículo de revista), por área, título y resumen, logrando la cantidad de 221 artículos con coincidencias. Se eliminaron documentos repetidos con lo que se logró la cantidad de 213 artículos y de estos se seleccionan por especificidad un total de 48, los cuales cumplen con lo planteado en el proceso que se muestra en la Figura 1.


Resultados
En esta revisión de literatura de 48 investigaciones que se obtuvieron al finalizar el proceso de búsqueda, a partir de los criterios de inclusión y exclusión aplicados, se genera la concentración por base de datos (ver Figura 2). Se rechazaron un total de 138 788 documentos que no cumplieron con los requisitos para su análisis, por lo que se admitieron 48 estudios (0.03%) localizados en las bases de datos. Se releva que habiendo generado una cantidad inicial de resultados muy extensa se logra llegar solo a una selección de 48, puesto que, aunque los términos utilizados para la búsqueda son mencionados en los documentos, pocos tratan el tema de acuerdo con los criterios especificados para esta investigación. Se determina también que Redalyc obtuvo la mayoría de los artículos en comparación con los otros dos índices, representando el 44% del total.
En tanto, se determina que la mayor cantidad de literatura es de los años 2016, 2018 y 2020, concentrando el 42% de todos los artículos admitidos en la revisión sistemática. Después de revisar los documentos por texto completo se realizó una categorización de los documentos por enfoque cuantitativo en donde aparecen 15 artículos (31%), 29 estudios de corte cualitativo (61%) y 4 investigaciones de tipo mixto (8%) (ver Tabla 2).


Por su parte, la mayor cantidad de publicaciones es originaria del continente americano con 22, que agrupa un 45.8% del total de artículos examinados (ver figura 3), de estos 8 son de México, de los cuales solo 3 (6%) investigan al consumidor, los estudios fueron realizados en zonas turísticas de la Ciudad de México, otra investigación hecha en universidades de Chiapas, Oaxaca, Ciudad de México, Puebla, Veracruz y Yucatán, y un estudio aplicado a turistas en Colima. En la tabla 3 se puede apreciar el análisis por eje temático, donde las investigaciones tocan variables desde el punto de vista del productor en un 77% con 10 variables, y desde el punto de vista del consumidor el otro 33% con 3 variables.
Se pueden ver solo 8 investigaciones del total de 48 enfocadas a analizar la percepción del consumidor, es decir, solo el 17% del total. Esto hace visible la necesidad de cambiar el enfoque del mercado al productor para conocer los motivos que lo llevan a comprar. Conviene aclarar que solo se consideraron 8 artículos porque están relacionados directamente con la problemática de estudio, y aunque los términos son mencionados en los artículos restantes, no tratan claramente la percepción del consumidor desde el punto de vista de este actor, solo se menciona cómo se vislumbra ese concepto de acuerdo con lo que el productor o sistema gubernamental lo considera desde su posición, pero sin estudios empíricos que hallan investigado al comprador.



Como se puede apreciar en la tabla 4, la población estudiada con mayor porcentaje corresponde a los artesanos con un 37% del total, siendo minoritario el porcentaje para estudios sobre la mujer artesana con el 6% y del consumidor con un 17%. En la revisión de texto completo se puede observar el reconocimiento del sector artesanal como expresión simbólica y cultural, que constituye una labor creativa y su papel en el desarrollo económico de la localidad es una actividad generadora de empleos, por lo tanto, “se hace necesario estudiar el fenómeno de la artesanía, especialmente en territorios y poblaciones cuyo sustento gira en torno a esta actividad” (Betancourt, Espinal y Scarpetta, 2020, p.5).
Luego, existen estudios que relatan la necesidad de atender las dificultades en los talleres artesanales como si se encontraran aislados de otras problemáticas y sin el análisis requerido, siendo necesario observar tanto la producción como los procesos de comercialización, por lo que se necesita que el artesano reciba formación emprendedora y empoderamiento, de tal modo que se innove en la organización y, de ese modo, mejorar la competitividad de sus talleres en el sector (Banerjee y Mazzarella, 2022; Ramírez y cols., 2016; Uwimabera, Zapata-Martelo, Ayala-Carrillo, Guajardo-Hernández y Flores-Hernández, 2017; Zamacona-Aboumrad y Barajas-Portas, 2022).
Finalmente, del comportamiento del consumidor podemos determinar que “se muestra cómo el artesano conoce su producto […], pero no conoce las características específicas del mercado donde comercializar su producto” (Lechuga-Cardozo, Leyva-Cordero y Núñez-García, 2020, p.104); pues “a mayor intensidad de innovación en productos, mercados, procesos y modelo de negocio, mayor será la competitividad con base en la calidad de producto, la productividad y el desempeño” (Cutipa-Limache, Escobar-Mamani, Anchapuri y Valreymond-Tacora, 2020, p.171). En definitiva “se vuelve imperativo que estos artesanos y productores comprendan las tendencias cambiantes en las demandas del mercado para atraer a la generación actual que constituye la mayor parte de los visitantes en la exhibición de artesanías” (Nayak y Bhalla, 2016, p.243).
Discusión y conclusiones
Como se mencionó al principio de esta investigación, el objetivo fue realizar una revisión sistemática sobre la percepción como factor del comportamiento del consumidor de artesanías a través de la búsqueda en tres bases de datos, apoyados en criterios de inclusión y de exclusión, llegando a las siguientes impresiones:
Del grueso inicial de resultados arrojados en la primera búsqueda de las tres bases de datos empleadas, tras el análisis exhaustivo se logró seleccionar 48 artículos que se relacionan con la percepción del consumidor, de estos solo 8 tratan directamente de responder este cuestionamiento desde la perspectiva del comprador, indagando sobre sus necesidades y deseos. El resto de los artículos aunque incluyan el término en su contenido, lo explican desde el punto de vista del productor o de una oficina gubernamental, sin que haya un estudio directo que recopile la opinión del consumidor. Por esta razón se debe seguir profundizando en la investigación de esta problemática.
Los estudios provienen de los siguientes continentes en orden descendente: 22 de América, 13 de Asia, 8 de Europa, 4 de África y 1 de Oceanía. De todos ellos, predomina el corte cualitativo con el 61%. Al realizar la comparación de los cuarenta artículos que se enfocan en el estudio del sector artesanal y sus problemáticas desde el punto de vista del productor, es evidente que hay una necesidad por apoyar a mejorar los niveles de competitividad de los negocios artesanales, siendo importantes temas como la generación de una mente emprendedora, la innovación y creatividad, el desarrollo económico de la localidad, estudios de género, la sostenibilidad, la comercialización, el simbolismo, las políticas públicas, la influencia de la globalización.
Por su parte, el 83% de los artículos examinados indica que la perspectiva que abunda es el estudio de las características de las empresas artesanales desde la postura del artesano (de estos solo el 8% investiga el trabajo de las artesanas), por lo que también hay una brecha en el estudio del trabajo de las artesanas y su contribución al sector, pues el enfoque que se prioriza en la investigación es del productor hacia el mercado.
En el análisis de los 8 documentos restantes se releva la importancia de conocer el perfil del comprador, pues la percepción del consumidor no refleja objetivamente una realidad, sino que interpreta la información que va recolectando del entorno, en este caso, de lo que puede percibir y valorar sobre las artesanías que desea o no adquirir a través de diversas dimensiones como el conocimiento de los atributos del destino, el consumo ético, la identidad étnica del cliente, la calidad percibida, la aceptación de productos innovadores, las intenciones conductuales, la influencia de la información y la educación del consumidor. Así como las valoraciones interrelacionadas al consumo desde el enfoque funcional, simbólico, artístico, social, comercial, reputacional y de pertenencia, siendo aspectos que faltan por profundizar en mayor número de investigaciones, implicando la necesidad de enfocarse en el consumidor como población a analizar, para conocer su opinión y saber más de sus necesidades. De este modo, el artesano pueda estar en condición de satisfacerlas.
En síntesis, se requieren más estudios que expliquen la percepción del consumidor de artesanías como un elemento del comportamiento en su intención de compra. Se puede determinar también que hay necesidad de mayores estudios cuantitativos que relacionen estas variables, porque la mayor parde de los artículos integrados en esta investigación es de tipo cualitativo. La importancia de conocer la percepción del consumidor de artesanías radica en apreciar y explicar el papel que tiene este actor en la creación y comercialización de productos artesanales. Al conocer las opiniones y preferencias de los consumidores, podemos entender qué aspectos son más valorados y qué elementos pueden ser mejorados, fomentando así el crecimiento y la innovación en el ámbito artesanal.
Si un productor de artesanías conoce las necesidades y deseos del consumidor podrá estar en condiciones de satisfacerlas de acuerdo con una demanda específica, el cliente estará satisfecho en su compra y hay posibilidades de que sea un cliente habitual. Adicionalmente, podrá recomendar ese trabajo con compradores potenciales; la relación entre cliente y artesano puede ser más estrecha, generando aumento en el valor percibido incluso con la disposición de pagar un precio más elevado. Además, la investigación consideró estudios de 27 países diseminados en los cinco continentes, por lo tanto, el conocer a su cliente proporciona al artesano una ventaja competitiva adaptando el producto a la preferencia de este. No obstante, el proceso de conocer la opinión del consumidor debe ser permanente y esa retroalimentación permitirá desarrollar nuevos productos acordes a las tendencias actuales, y aprovechar los recursos fabricando mayor cantidad de lo que se vende más, pues un trato personalizado es lealtad a largo plazo.
Por último, conviene especificar algunas limitaciones presentadas en la investigación, como la exclusión de algunas publicaciones que solo se enfocaban en el diseño artesanal sin profundizar en problemáticas y propuestas para mejorar las debilidades halladas, la limitante respecto a la extensión donde habría que profundizar en cada variable analizada en los estudios, así como la exclusión de artículos en otros idiomas que dejó de lado un importante número de investigaciones que podrían ser de interés para la comunidad. Solo se consideró el inglés y español por la relevancia del primero en la producción científica mundial y por el número de hablantes de la segunda lengua, sin embargo, sería recomendable ahondar la revisión sobre cada una de las variables descritas e incluir otros idiomas en la búsqueda. Se considera también pertinente realizar investigaciones científicas sobre los vacíos hallados en la revisión. Como última recomendación se propone realizar estudios empíricos que recopilen la opinión del consumidor en diversos países, con turistas locales, nacionales e internacionales y hacer un comparativo de la percepción obtenida.
Referencias
ABC. (2021, 27 de septiembre). En qué lugares del mundo se habla español. Recuperado de. https://www.abc.es/cultura/abci-lugares-mundo-habla-espanol-nsv-202109271352_noticia.html
Abisuga, O. A., Mpofu, K., y Nenzhelele, T. G. (2021). Issues in innovation and development in the handicrafts industries of KwaZulu-Natal, South Africa. Innovation and Development, 13(1), 193-212.
Arellano, B., y Bocanegra, C. (2021). Comercialización electrónica transfronteriza: potencial exportador de artesanías mexicanas. Indiciales, 1(2), 22-39.
Atalay, D. (2015). Women’s collaboration for the enhancement of craft culture in contemporary Turkey. Craft Research, 6(2),223-239.
Balaswaminathan, S. (2019). The Real Thing: Craft, Caste, and Commerce Amidst a Nationalism of Tradition in India. The Journal of Modern Craft, 11(2), 127-141.
Banerjee, A., y Mazzarella, F. (2022). Designing Innovative Craft Enterprises in India: A Framework for Change Makers. She Ji, 8(2), 192-216.
Betancourt, B., Espinal, D. J., y Scarpetta, G. (2020). Organizational characterization of craftsmanship in northern of Valle del Cauca. Cuadernosde Administración, 36(67), 4-15.
Bofylatos, S. (2017). Adopting a craft approach in the context of social innovation. Craft Research, 8(2), 223-240.
Campos, S. (2017). La producción doméstica, la comercialización y los sentidos de la artesanía Pataxó. Los suvenires de Coroa Vermelha-Santa Cruz Cabrália (Brasil). Estudios y Perspectivas En Turismo, 26(2), 231-247.
Caputo, A. (2018). Entretejidos ye’kuana: oralidad, mito, artesanía. Antipoda. Revista de Antropología y Arqueología, 31. 109-130.
Centro de Comercio Internacional [CCI]. (s.f.). Artesanías. Recuperado de: https://intracen.org/es/nuestra-labor/temas/bienes-y-servicios/artesanias
Chu, N. (2016). The Emergence of “Craft” and Migrant Entrepreneurship along the Global Commodity Chains for Fast Fashion in Southern China. The Journal of Modern Craft, 9(2), 193-213.
Cingillioglu, I., Gal, U., y Prokhorov, A. (2023). Social media marketing for student recruitment: an algorithmically sequenced literature review. Journal of Marketing for Higher Education, 1-23.
Clarivate. (s.f.). Descripción general sobre la Colección principal de Web of Science. Web of Science. Recuperado de: https://webofscience.help.clarivate.com/es-es/Content/wos-core-collection/wos-core-collection.htm
Conde, E.M., Amaya, C.M., y González, E.A. (2013). Factores que influyen en el comportamiento del consumidor turista: el caso de Manzanillo, México. Teoría y Praxis, 9(14),109-139.
Connect Americas. (s.f.). La exportación de artesanías, una oportunidad para América Latina. Recuperado de: https://connectamericas.com/es/content/la-exportaci%C3%B3n-de-artesan%C3%ADas-una-oportunidad-para-am%C3%A9rica-latina
Cutipa-Limache, A.M., Escobar-Mamani, F., Anchapuri, M., y Valreymond-Tacora, D. (2020). La intensidad de innovación y la competitividad de micro y pequeñas empresas exportadores de artesanía textil. Revista Escuela de Administración de Negocios, (89), 155-176.
Daya, S. (2016). Ordinary ethics and craft consumption: A Southern perspective. Geoforum, 74, 128-135.
Douglas, M. (2016). Creative communities and the cultural economy: Insadong, chaebol urbanism and the local state in Seoul. Cities, 56, 148-155.
Elsevier Connect. (2019, 12 de septiembre). ¿En qué idioma publico mi artículo?" La (incuestionable) hegemonía del inglés. Recuperado de: https://www.elsevier.com/es-es/connect/ciencia/en-que-idioma-publico-mi-articulo-la-incuestionable-hegemonia-del-ingles
Ferreira, J., Sousa, B.M., y Gonçalves, F. (2019). Encouraging the subsistence artisan entrepreneurship in handicraft and creative contexts. Journal of Enterprising Communities, 13(1-2), 64-83.
García, M.A., y Toledo, A. (2018). Purchase intention of ethnic textiles: The mediating role of the attitude of Mexican middleclass consumers. Contaduría y Administración, 64(3), 1-22.
Gaytán, M.S. (2019). Extending authenticity: Going corporate in a craft market. Poetics, 77, 101380.
Gimeno-Martínez, J. (2014). Shifting values: The promotional policies of craft and industrial design in flanders (1980-2001). Craft Research, 5(1), 81-96.
Gustafsson, A. (2019). Invisible Craftsmanship: Lulesámi Women’s Production of Handicraft and Well-Being at Home. The Journal of Modern Craft, 12(2), 109-121.
Guzmán, G. (2018). Las 12 ramas de las Ciencias Sociales (explicadas). Psicología y Mente. Recuperado de: https://psicologiaymente.com/cultura/ramas-de-ciencias-sociales
Irala, R., y Ramos, P. (2022). Percepción de los consumidores de agua embotellada con relación a su calidad, Paraguay (2020). Revista de salud pública del Paraguay, 12(2), 13-19.
Jiménez, J.C., Martínez, C.J., y Nieto, M.L. (2016). La orientación emprendedora en pequeños negocios de artesanía de México. Nova Scientia, 8(16), 475-500.
Kaewpilarom, T., Sakthirasunthon, A., Kampeerapappun, P., y Thephatsadin, C. (2023). Fashion accessory products design from handspun mulberry and cotton blended yarn: Mechanical characteristics and consumer response. Cogent Arts and Humanities, 10(1), 1-13.
Khademi-Vidra, A., y Bujdosó, Z. (2020). Motivations and attitudes: An empirical study on DIY (Do-It-Yourself) consumers in Hungary. Sustainability, 12(2), 517.
Kitchenham, B. (2004). Procedures for Performing Systematic Reviews [Informe técnico]. Departamento de Ciencias de la Computación, Universidad de Keele. Recuperado de: https://www.inf.ufsc.br/~aldo.vw/kitchenham.pdf
Köbrich, C., Bravo-Peña, F., y Boza, S. (2019). Percepción y actitudes de consumidores chilenos respecto a productos de origen campesino: un estudio exploratorio. Rivar, Revista Iberoamericana de Viticultura Agroindustria y Ruralidad, 6(18), 59-78.
Kokko, S., y Kaipainen, M. (2015). The changing role of cultural heritage in traditional textile crafts from Cyprus. Craft Research, 6(1), 9-30.
Kotler, P., y Armstrong, G. (2012). Marketing. México: Pearson Educación.
Kwesiga, P. (2013). Pottery function and Nkore social activity. Craft Research, 4(2), 223-244.
Lechuga-Cardozo, J.I., Leyva-Cordero, O., y Núñez-García, A. (2020). Estrategia de internacionalización en la industria artesanal: el caso Galapa-Colombia. Revista Academia y Negocios, 5(2), 99-106.
Liddle, J.L.M., Parkinson, L., y Sibbritt, D.W. (2013). Purpose and pleasure in late life: Conceptualising older women’s participation in art and craft activities. Journal of Aging Studies, 27(4), 330-338.
Macías-Barreto, C., y Rojas, E. (2022). Identidad empresarial indígena: una interpretación integral desde el enfoque de las capacidades y dimensiones culturales. Economia, Sociedad y Territorio, 22(69), 493-518.
Mendoza, L., y Toledo, A. (2014). Orientación estratégica y desempeño de negocios artesanales afectados por crisis en Oaxaca, México. Revista Venezolana de Gerencia, 19(65),43-65.
Miralay, F. (2018). The Importance of Handicrafts in Turkish Folk Culture: The Case of Cyprus. Journal of History Culture and Art Research, 7(5), 495-509.
Montesdeoca, M.G., Zamora, Y.A., Álvarez, M.E., y Lemoine, F.A. (2019). La Percepción como elemento del comportamiento del consumidor en servicios gastronómicos del Ecuador. Revista Scientific, 4(12), 290-311.
Morales, M., y Aroca-Araujo, A. (2019). Deconstrucción del diseño, un análisis a la base del diseño de las artesanías de Usiacurí. Revista Latinoamericana de Etnomatemática, 12(2), 6-28.
Mwila, N. K., y Wemba, M. C. (2018). Eliciting a profile of handicraft entrepreneurs in Maboneng. World Journal of Entrepreneurship, Management and Sustainable Development, 14(2), 114-125.
Nayak, J.K., y Bhalla, N. (2016). Factors motivating visitors for attending handicraft exhibitions: Special reference to Uttarakhand, India. Tourism Management Perspectives, 20, 238-245.
Netto, M., Pereira, F., y Francisco, A. (2014). Traditional knowledge and processes of innovation and creativity: Brazilian pottery and bobbin lace makers. Sociedade e Cultura, 17(1), 145-158.
Organización de las Naciones Unidas para la Educación, la Ciencia y la Cultura [UNESCO]. (2004). Indice UNESCO Artesanía-Turismo. Recuperado de: https://unesdoc.unesco.org/ark:/48223/pf0000136238_spa
Perianes-Rodriguez, A., Waltman, L., y Van Eck, N.J. (2016). Constructing bibliometric networks: A comparison betweenfull and fractional counting. Journal of Informetrics, 10(4), 1178-1195.
Perret, M.F. (2017). El caso de la artesanía qom de Fortín Lavalle, Argentina: la preparación de la mercancía. Runa, 38(2), 71-88.
Prados-Peña, M. B., Gálvez-Sánchez, F. J., Núñez-Cacho, P., y Molina-Moreno, V. (2022). Intention to purchase sustainable craft products: a moderated mediation analysis of the adoption of sustainability in the craft sector. Environment, Development and Sustainability. https://doi.org/10.1007/s10668-022-02732-6
Rahman, N.A.A., y Ramli, A. (2014). Entrepreneurship Management, Competitive Advantage and Firm Performances in the Craft Industry: Concepts and Framework. Procedia - Social and Behavioral Sciences, 145, 129-137.
Real Academia Española (RAE). (s.f.). Consumidor, ra. Diccionario de la Lengua Española. Recuperado de: https://dle.rae.es/consumidor?m=form
Real Academia Española (RAE). (s.f.). Percepción. Diccionario de la Lengua Española. Recuperado de: https://dle.rae.es/percepci%C3%B3n
Ramírez, D., Rodríguez, S., Cutiño, A. N., Leite, E., Pérez, Y., Valdespino, C., Conci, M. C., Crupi, G., Moine, B., Ramos, Y., Arias, I., Tamayo, D., Almaguer, A., Escalona, K., Fernández, K., Figueredo, L., y Gil, M. (2016). Artesanos emprendedores de la artesanía local en la provincia de Granma, Cuba. HOLOS, 3, 218-228.
Rivas, R.D. (2018). La artesanía: patrimonio e identidad cultural. Revista de Museología Kóot, 9, 80-96.
Saligan, I.C., Salinas, V.A., y Del Carpio, P.S. (2017). Dificultades en torno a la producción artesanal. Jóvenes en la Ciencia, 3(2), 1200-1204.
Santamaría, J.L., y Lecuona, M. (2017). Ecuadorian artisanal production and its future projection from the Cultural and Creative Industries perspective (CCI). City, Culture and Society, 10, 26-32.
Santamaría, J.A., y Barraza, M.E. (2018). Craftsmanship and champeta: cultural industries and local development in the municipalities of Clemencia and María la Baja in the department of Bolívar. Cuadernos de Administración, 34(60), 63-80.
Sarma, R. (2015). Effects of globalization on the traditional cane and bamboo household objects: A case study on the Nyishi group of Arunachal Pradesh. Craft Research, 6(1), 83-98.
Schilling, F.F., y Dantas, M. (2016). The Power of Managerialism in the organization of the local craft. Investigación y Desarrollo, 24(2), 267-284.
Shafi, M., Junrong, L., Yang, Y., Jian, D., Rahman, I.U., y Moudi, M. (2021). Factors Influencing the Consumer Acceptance of Innovation in Handicraft Products. SAGE Open, 11(4), 1-17.
Shafi, M., Yin, L., Yuan, Y., y Zoya. (2020). Revival of the traditional handicraft enterprising community in Pakistan. Journal of Enterprising Communities, 15(4), 477-507.
Schiffman, L.G. (2010). Comportamientodel consumidor. Pearson.
Sulistyo, H., y Ayuni, S. (2020). Competitive advantages of SMEs: The roles of innovation capability, entrepreneurial orientation, and social capital. Contaduria y Administracion, 65(1), 1-18.
TAŞ, E. (2021). Traditional handicrafts and artisans detected in Sakarya. Sanat Tarihi Dergisi, 30(2), 1245-1279. https://doi.org/10.29135/std.948208
Utrilla, S. (2008). Turismo Cultural: descripción de los símbolos y significados de los decorados en la Cerámica Vallesana. El Periplo Sustentable, (15), 77-110.
Uwimabera, F.J., Zapata-Martelo, E., Ayala-Carrillo, M. del R., Guajardo-Hernández, L., y Flores-Hernández, A. (2017). Artesanía en Tlaxcala: una visión desde la perspectiva de género. Revista Mexicana de Ciencias Agrícolas, 18, 3683-3696.
Voscoboinik, N., Aragón, G.L., y Cardozo, H. (2021). Artesanía qom: ¿estrategia de subsistencia en la ciudad o lazo de unión y expresión de lo colectivo comunitario? RUNA, 42(2), 283-297.
Zamacona-Aboumrad, G.A., y Barajas-Portas, K. (2022). Dimensiones que motivan la compra de artesanías en México. Revista Academia y Negocios, 8(2), 197-208.