Artículo de investigación
Recepción: 26 Octubre 2023
Aprobación: 18 Diciembre 2023
Resumen:
Propósito: Evaluar cuales son los factores relacionados a la empresa y factores del trabajo que impactan la adaptabilidad de los empleados al teletrabajo impuesto por el COVID-19 y su efecto en el desempeño laboral.
Metodología: El análisis de PLS con una muestra de 374 empleados midió el impacto del desempeño laboral durante la pandemia del COVID-19.
Resultados: Los factores relacionados con la empresa como la gestión de apoyo y la cultura de capacitación influyen positivamente en los factores relacionados con el trabajo tales como: la afirmación gerencial, competencia personal, tareas de comunicación y autonomía laboral.
Implicaciones: Proporcionar a las empresas información sobre los factores que le permitan apoyar a los empleados a través de una comunicación efectiva de las tareas y expectativas sobre el desempeño laboral esperado.
Originalidad: Se presenta un modelo innovador que evidencia la aplicabilidad de la Teoría del Ajuste Laboral mediante los factores de la empresa y del trabajo que facilitan la adaptabilidad del empleado para lograr su desempeño laboral en entornos disruptivos.
Palabras clave: Adaptabilidad, Teletrabajo, Desempeño Laboral, COVID-19.
Abstract:
Purpose: to examine company and work-related factors that impact employee’s adjustment to telework imposed by COVID-19 pandemic and its effect on work performance.
Methodology: PLS technique with a sample of 374 employees measured the impact of work performance during COVID-19 pandemic.
Findings: Results suggest that firm-related factors such as management support and training culture have a positive influence on job-related aspects such as management affirmation, personal competence, communication tasks and work autonomy.
Implications: To provide businesses with information on the factors that enable them to support employees through effective communication of tasks and expectations regarding their job performance.
Originality: An innovative model is introduced to illustrate the applicability of the Labor Adjustment Theory highlighting the company and work-related factors that facilitate the adaptability of employees to achieve better work performance in disruptive environments.
Keywords: Adaptability, Telework, Job Performance, COVID-19.
INTRODUCCIÓN
La crisis pandémica provocada por el COVID-19 ha presentado retos sin precedentes y ha tenido implicaciones profundas en todos los aspectos de la vida del ser humano, incluyendo aspectos laborales. Para reducir la exposición de los trabajadores al COVID-19 en el lugar de trabajo y limitar las interacciones físicas, los gobiernos impusieron a las empresas a solicitar que sus empleados trabajaran de forma remota (OECD, 2020). Sin embargo, muchas empresas y empleados no estaban preparados para esta transición. Aunque desde hace años, varias empresas han implementado el teletrabajo como alternativa flexible para que los empleados gestionen mejor las demandas del trabajo y la familia (Chong et al., 2020); muchos otros no habían experimentado esta modalidad hasta la llegada del COVID-19.
Desde el punto de vista de los empleados, la implementación de estas medidas, específicamente la transición al teletrabajo coincidió con un cambio inmediato, repentino e inesperado en la forma de trabajar, lo que en muchos casos los dejó sin preparación en tecnología y equipos necesarios, mientras tenían que lidiar con situaciones familiares y domésticas en un escenario complejo (Carillo et al., 2021). Este cambio repentino en el entorno laboral requirió que las personas se involucran en lo que Dawis et al. (2000) llaman adaptación a una nueva situación y prácticas laborales, tal como se desarrolla en la Teoría del Ajuste Laboral. Antes del COVID-19, la capacidad de las organizaciones para mantener las actividades comerciales y garantizar la continuidad del negocio dependía en gran medida de la eficacia con la que los empleados podían adaptarse a la transición de los nuevos entornos de trabajo tradicionales a estilos de trabajo cada vez más virtuales (Raghuram et al., 2001). Sin embargo, con la llegada de la pandemia, Carillo et al. (2021) destacan que se acelera el uso del teletrabajo. Estos investigadores aclaran que este nuevo modelo de trabajo presenta características distintas al teletrabajo convencional. La imposición de un ambiente acelerado afecta la flexibilidad en cuanto a la ubicación y el horario de las tareas, algo que se asume en el teletrabajo convencional.
Por lo antes expuesto, esta investigación tiene como objetivo evaluar cuáles son los factores relacionados con la empresa y con el puesto de trabajo que impactan en la adaptabilidad acelerada al teletrabajo provocada por la presencia del COVID-19. Asimismo, se busca evaluar si los empleados, durante el proceso de adaptabilidad acelerada al teletrabajo demuestran el desempeño laboral esperado.
El teletrabajo se ha estudiado desde diferentes perspectivas (Bailey & Kurland, 2002; Aguilera et al., 2016; Beauregard et al., 2019), pero se necesita más investigación, centrándose en cómo los factores relacionados con la empresa y el trabajo pueden afectar los procesos de adaptabilidad al teletrabajo impulsado por eventos inesperados y cómo el proceso de adaptación afecta el desempeño laboral del empleado. Otros estudios se han enfocado en la importancia del desempeño laboral (Boxall & Purcell, 2011; Hancock et al., 2013). Sin embargo, Nguyen et al. (2015) afirman que, aunque se han realizado muchos estudios que examinan el impacto de varios factores en el desempeño laboral de los empleados, muy pocos han examinado más de tres factores simultáneamente en un mismo modelo.
Por otra parte, Kozlowski y Klein (2000) aclaran que una organización es un sistema coordinado donde las características de los individuos, los grupos y la organización interactúan entre sí y la interacción efectiva entre ellos depende en gran medida de factores organizacionales que da forma al desempeño individual. El estudio analiza la percepción de los empleados acerca del impacto que tuvo los factores organizacionales (apoyo gerencial y cultura de capacitación) y la percepción de los factores que pudieron influir en la realización de sus tareas (afirmación gerencial, competencia personal para realizar las tareas, comunicación de tareas y autonomía) para lograr su desempeño. La investigación es original y contribuye en la medida que integra más de tres factores simultáneamente en un mismo modelo (Nguyen et al., 2015) para medir el desempeño laboral del empelado integrando elementos del individuo y organizacionales. Además, la investigación está enfocada en la perspectiva del individuo basada en la Teoría del Ajuste Laboral (Dawis & Lofquist, 1984). Adicionalmente, cubre la brecha relacionada a investigaciones que enfocan aspectos de la empresa bajo el contexto de crisis o eventos disruptivos. La realización de este estudio es necesario en vista del crecimiento de eventos disruptivos, como señalado por Munich (2006), que lleva a las empresas a manejar situaciones de emergencias. Dado el incremento en la adopción del teletrabajo, como destacaron Carillo et al. (2021), es crucial reflexionar sobre la naturaleza del trabajo, las tareas y las responsabilidades de los trabajadores con el objetivo de reducir la interdependencia laboral y fomentar la autonomía de los empleados.
Esta investigación tiene el interés de proveer recomendaciones que ayuden a las empresas a manejar entornos laborales en situaciones de emergencias que requieren de ajustes abruptos para lograr un desempeño laboral eficiente de sus empleados. El evento pandémico que ha impactado al mundo evidencia la necesidad de investigaciones que ayuden a las empresas a entender los factores a considerar para que los empleados logren un ajuste más ágil y eficiente, que permita un desempeño adecuado para la continuidad del negocio.
REVISIÓN DE LITERATURA
Teletrabajo: Impulsado por la pandemia del COVID-19
El teletrabajo se podría definir como una actividad laboral que combina el uso de las tecnologías de la comunicación e información (TIC) que permite flexibilidad en cuanto al lugar y horario de trabajo (Culqui & González, 2016). Con la llegada de la pandemia del COVID-19 las organizaciones cuyos empleados estaban trabajando directamente desde una oficina tuvieron que adaptarse a una nueva modalidad y empezar a realizar sus tareas de forma remota desde sus hogares. Es decir, que en el contexto del COVID-19 el teletrabajo surgió como una respuesta para buscar la continuidad de las empresas en diferentes industrias (Gálvez et al., 2020) ya que estas no pudieron continuar trabajando en condiciones normales. Por lo que la ejecución del teletrabajo ocurrió de forma repentina, en el cual la gerencia no estaba preparada previamente como suele ocurrir bajo la implementación del teletrabajo de manera convencional (Donnelly & Proctor-Thomson, 2015).
Otro aspecto importante en el contexto de una crisis pandémica como el COVID-19 es la sensación de inseguridad relacionada con la salud de los teletrabajadores y sus familias. Así como, la sensación de incertidumbre debido a la crisis económica y el estrés que surge por cuidar y proteger la vida lo cual puede alterar la efectividad de los empleados (Belzunegui-Eraso & Erro-Garcés, 2020). El teletrabajo impuesto por la crisis del COVID-19 trajo consigo nuevos retos y oportunidades (Carillo et al., 2021), además de nuevos puntos de vista e investigaciones sobre el teletrabajo (Belzunegui-Eraso & Erro-Garcés, 2020).
Teletrabajo y la Teoría de Ajuste Laboral
La Teoría del Ajuste Laboral postula que los individuos y los entornos se imponen requisitos entre sí y que las relaciones de trabajo "exitosas" son el resultado de ajustes destinados a crear un estado de correspondencia entre las características individuales y ambientales (Dawis & Lofquist, 1984; Bretz & Judge, 1994). Esta relación también se puede definir como la compatibilidad entre un individuo y un aspecto específico del entorno de trabajo (Jansen & Kristof-Brown, 2006). Esta teoría se fundamenta en cuatro conceptos básicos: (a) las capacidades, (b) el valor de reforzamiento, que hace referencia al potencial supuesto para reforzar una conducta, (c) la satisfacción, tiene que ver con una sensación de bienestar personal, y (d) la correspondencia o congruencia persona-ambiente. El éxito en el trabajo es concebido como una función de las capacidades relacionadas con el trabajo, el conocimiento y las destrezas subyacentes. La teoría parte de la premisa de que debe haber congruencia entre las capacidades ofrecidas por el empleado y las requeridas por el trabajo.
Aplicando la Teoría de Ajuste Laboral a esta investigación, se puede observar que los cierres de emergencia y el establecimiento apresurado del teletrabajo han alterado drásticamente el ambiente laboral. Este cambio laboral ha afectado la relación entre empleado-entorno causando que los individuos tengan que ajustarse a la compleja situación actual (Carillo et al., 2021). Los cuatro fundamentos de la teoría sirvieron de base para la definición de las variables relacionados a los factores de la empresa y factores relacionados al trabajo individual realizado por el empleado bajo su nuevo contexto. Este estudio analiza si bajo el teletrabajo inducido a causa del COVID-19 el empleado percibió que los factores de la empresa y los factores relacionados al trabajo le brindaron las herramientas necesarias para adaptarse al nuevo escenario laboral y a su vez, desempeñarse con éxito en sus funciones.
Factores relacionados con la empresa
El teletrabajo ha recibido gran atención en la comunidad científica con relación a su impacto en los teletrabajadores, la satisfacción laboral, el compromiso y el desempeño laboral (Catană et al., 2022). En las investigaciones se ha examinado el impacto de los factores relacionados con la empresa y los factores relacionados con el trabajo (Diamantidis & Chatzogltou, 2019). En esta investigación, los factores relacionados con la empresa se asocian con el apoyo gerencial y la cultura de capacitación. Según Diamantidis & Chatzogltou (2019) el clima organizacional y la inestabilidad percibida son factores relacionados con la empresa que impactan el desempeño laboral. Sin embargo, estos dos factores no fueron considerados para propósitos de este estudio.
Apoyo Gerencial
El apoyo gerencial se define como el grado en el que los directivos guían a los empleados para lograr el desempeño laboral (Diamantidis & Chatzogltou, 2019). En el marco de las tareas de teletrabajo, el apoyo de la gerencia sirve para mejorar la percepción del empleado sobre su entorno, generando efectividad en su trabajo. Mientras que, si la organización se muestra indiferente a ofrecer apoyo a las tareas del teletrabajador, los empleados pueden percibirse aislados y con falta de recursos organizacionales para superar los estresores laborales (Fana et al., 2020).
Los supervisores son responsables de motivar a los empleados para que den lo mejor de sí y, a cambio, los empleados también pueden apoyar su gestión administrativa. Las organizaciones que adoptan el teletrabajo dependen de los supervisores para implementar políticas y dirigir a los empleados hacia un mejor desempeño (Allen et al., 2015; Beauregard et al., 2019). En el contexto del teletrabajo, el apoyo del supervisor provisto a los empleados conduce a resultados positivos, como un mayor nivel de calidad de vida laboral y un mejor desempeño laboral. Por lo tanto, los supervisores deben mostrar una postura positiva en la implementación del teletrabajo, buscando brindar un trato justo y equitativo a los empleados (Park & Cho, 2020).
Cultura de capacitación
La cultura de capacitación se refiere al grado en que una empresa considera la formación de los empleados como un factor positivo que influye en su desempeño (Diamantidis & Chatzogltou, 2019). Mikołajczyk (2022) afirma que la adquisición de nuevos conocimientos y habilidades a través de la capacitación conduce a un mejor desempeño de los empleados. Además, Britz (2018) y Cormier et al. (2020) sostienen que el adiestramiento mejora los conocimientos y habilidades de los empleados, para facilitar los nuevos retos relacionados con el trabajo, permitiéndoles adaptarse mejor y, por tanto, mejorar su desempeño laboral. Diab-Bahman y Al-Enzi (2020), a su vez, afirman que el proceso de adiestramiento y desarrollo sirve para mejorar la confianza de los empleados y la actitud general hacia la organización. Con base en la literatura descrita, se propone la siguiente hipótesis:
· Hipótesis 1: La variable de factores de la empresa es una variable multidimensional explicada por los constructos.
o H1a: Apoyo gerencial.
o H1b: Cultura de capacitación.
Factores relacionados con el trabajo
Diamantidis y Chatzoglou (2019) mencionan que la afirmación gerencial, afirmación intrínseca, pertenencia personal, los compañeros de trabajo y la competencia personal son algunos de los factores relacionados con el trabajo que tienen un impacto en el desempeño laboral. Para efectos de esta investigación, se consideraron los siguientes constructos: afirmación gerencial, competencia personal, comunicación de tareas y autonomía laboral (Fawcett et al., 2008).
Afirmación gerencial
La afirmación gerencial proporciona a los trabajadores la sensación de ser valiosos en el lugar de trabajo. Cuando las empresas reconocen la importancia de establecer un clima de afirmación gerencial y se promueve la apertura, se tiene un impacto positivo en la satisfacción laboral (Markiz et al., 2017). La apertura promueve la capacidad de corregir errores y reconocer el éxito de manera que los trabajadores logren un mejor nivel de satisfacción (Fawcett et al. 2008). Resultando en la contribución por parte de los empleados de mayor creatividad y pasión por su trabajo. Por su parte, Cullen et al. (2014) exponen que el apoyo gerencial media la relación positiva entre la adaptabilidad individual y el desempeño laboral.
Competencias personales
La competencia surge cuando la empresa reconoce la necesidad de crecimiento del individuo y luego fomenta e invierte en ese crecimiento. En la literatura Fawcett et al., (2008) identifican dos tipos de competencias: competencias personales y competencias gerenciales. Las competencias personales se han definido como el grado en que un empleado cree que sus habilidades conducen a un alto nivel de desempeño laboral. Mientras que las competencias gerenciales reflejan el deseo de los empleados de tener un grado de autonomía sobre su propio trabajo (Fawcett et al., 2008). La competencia personal junto con la afirmación gerencial es indispensable para fomentar un ambiente laboral donde los trabajadores competentes se sientan felices y productivos (Guerra et al., 2020). Según Buheji et al. (2020) el aprendizaje organizacional debe fomentar un sentido de empoderamiento que motive a los empleados a aprender continuamente.
Comunicación de tareas
La comunicación es el grado en que se transmite información entre los miembros de una organización y es fundamental para la supervivencia de la empresa (Dueñas & Carmona, 2022). Esta transmisión de información interna en la empresa suele realizarse a través de discusiones formales entre supervisores y empleados, diálogos informales entre empleados, publicación de boletines, publicación de avisos en tableros de anuncios, uso de correos electrónicos, mensajes de texto y redes sociales, entre otros (Damián et al, 2021). La comunicación incluye cualquier técnica de transferencia de información y el comportamiento que las personas demuestran hacia los demás. Para Markiz et al. (2017) los individuos suelen demandar más información y comunicación para satisfacer las necesidades interpersonales que les hagan sentir que pertenecen a la empresa.
Para que una empresa tenga un buen funcionamiento es necesario que los directivos fomenten la comunicación y retroalimentación si quieren contar con empleados comprometidos en alcanzar las metas de la empresa y una mejor comprensión de sus tareas (Angulo et al., 2018).
Autonomía laboral
Özkoç (2016) expresa que la autonomía laboral se refiere al grado en que un trabajo permite a los empleados autoridad y libertad para realizar las tareas de su puesto. Para Deci et al. (2017) la autonomía laboral permite a los empleados asumir sus funciones y resolver de manera espontánea diversos aspectos de su trabajo lo que redunda en un mejor desempeño en el ámbito laboral y personal. Según Tavares et al. (2021) la autonomía refleja el grado en que se le permite a un empleado cierto grado de libertad, independencia y discreción para tomar decisiones. Una mayor autonomía permitirá a los empleados flexibilidad en la ejecución de sus tareas (Witte et al., 2007) y demostrar mayores habilidades y conocimientos para desempeñar sus funciones (Parker, 1998). Cuando un empleado tiene mayor control sobre su trabajo se siente motivado a intentar dominar nuevas tareas, lo cual es consistente con la investigación sobre diseño del trabajo que ha demostrado los beneficios motivacionales de la autonomía laboral (Fried & Ferris, 1987). Humphrey et al. (2007) sugieren que la autonomía laboral se relaciona positivamente con un resultado beneficioso en el desempeño laboral, la responsabilidad, la motivación intrínseca y la participación de los empleados en sus trabajos.
Efecto de los factores relacionados con la empresa sobre los factores relacionados con el trabajo
Armstrong (2020) sostiene que los factores relacionados con la empresa, como el apoyo gerencial y la cultura de capacitación son afines a los factores relacionados con el trabajo, como la comunicación, la autonomía y el entorno laboral. Por su parte, Diamantidis y Chatzogltou (2019) sugieren que los gerentes y supervisores juegan un papel crucial en salvaguardar y potenciar aspectos relacionados con el sentido de pertenencia y afirmación de los empleados en un entorno laboral. Mientras que Song et al. (2011) encontraron que la cultura de capacitación está relacionada con la autonomía laboral, y que las políticas de formación de las empresas están estrechamente relacionadas con la mejora de las habilidades laborales y la flexibilidad de los empleados.
Diamantidis y Chatzogltou (2019) evidenciaron una relación directa entre el apoyo gerencial y el clima laboral. Khan et al. (2011) concluyeron que el apoyo gerencial para brindar capacitación a los empleados es vital para mejorar el desempeño organizacional. A partir de las consideraciones anteriores, se establecen las siguientes hipótesis:
· Hipótesis 2: Los factores de la empresa, medidos por las dimensiones de apoyo gerencial y cultura de capacitación tienen un impacto en la afirmación gerencial.
· Hipótesis 3: Los factores de la empresa, medidos por las dimensiones de apoyo gerencial y cultura de capacitación tienen un impacto en la competencia personal.
· Hipótesis 4: Los factores de la empresa, medidos por las dimensiones de apoyo gerencial y cultura de capacitación tienen un impacto en las tareas de comunicación.
· H5: Los factores de la empresa, medidos por las dimensiones de apoyo gerencial y cultura de capacitación tienen un impacto en la autonomía laboral.
· H6: Los factores relacionados con el trabajo son una variable multidimensional explicada por los constructos:
o H6a: Afirmación gerencial.
o H6b: Competencia personal.
o H6c: Comunicación de tareas.
o H6d: Autonomía laboral.
Adaptabilidad
La adaptabilidad en tiempos de crisis se convierte en un factor clave para manejar la incertidumbre, los miedos y las situaciones estresantes. La pandemia del COVID-19 causó un entorno en el que los empleados sufrieron una carga adicional en su vida personal y laboral. El confinamiento impuesto por los gobiernos y el miedo a las enfermedades causadas por el virus cambiaron el entorno familiar. Lo que provocó una disrupción en la capacidad que tienen las personas para adaptarse a las crisis (Pulakos et al., 2000). Cada vez más empresas han adoptado el teletrabajo como solución a las necesidades empresariales, familiares y del hogar. Sin embargo, no han desarrollado planes que les ayuden a implementar el teletrabajo en el contexto de una crisis de seguridad o salud (Belzunegui-Eraso & Erro-Garcés, 2020). La pandemia de COVID-19 ha dejado tanto a empleadores como a empleados con mucha incertidumbre y un aumento del estrés emocional provocado por la presión de un nuevo espacio de trabajo (Randa & Abrar, 2020).
Para medir el impacto de la adaptabilidad en el desempeño laboral los investigadores utilizaron cuatro dimensiones propuestas por Pulakos et al. (2002) estas son la adaptabilidad en: manejo de emergencias o situaciones de crisis, manejo de situaciones estresantes, aprendizaje de nuevas tareas y mantener las relaciones interpersonales. A continuación, se proporciona una definición para cada una de estas dimensiones.
Adaptabilidad en el manejo de emergencias o situaciones de crisis
Un proceso normal de adaptación a los cambios provoca incertidumbre y resistencia en los individuos. El manejo de situaciones de emergencia en un entorno de crisis se correlaciona con la rapidez con la que los empleados reaccionan ante los eventos de manera adecuada (Pulakos et al., 2002). Las crisis a menudo requieren que los individuos tomen decisiones bajo restricciones, incertidumbres y presión de tiempo (Lukić, 2020). La estructura organizacional juega un papel clave en la necesidad de manejar una crisis como la coordinación, comunicación y distribución de información (Hollenbeck, 2000).
Emprender acciones efectivas cuando sea necesario, responder más rápido a eventos inesperados y ajustarse a los planes de acción podría estar asociado a la adaptabilidad (Pulakos et al., 2000). Con la pandemia, el proceso de adaptación donde se generan nuevas emociones por parte de empleados y empleadores impactan en el desempeño laboral. A medida que el entorno se vuelve más disruptivo la capacidad de los empleados para manejar emergencias, aprender rápidamente y resolver nuevos problemas se convierten en habilidades necesarias (Lin et al., 2021).
Adaptabilidad en el manejo de situaciones estresantes
Debido a la pandemia muchas personas sienten que no tienen control sobre los cambios que han tenido que afrontar ya que la relación familia-trabajo se ve alterada al iniciar repentinamente el teletrabajo (Vaziri et al., 2020) debido al cierre por la emergencia. De acuerdo con lo anterior, Stokes (2010) menciona que los individuos evalúan si creen o no que sus habilidades y destrezas están acorde con los requerimientos de la situación. Pulakos et al. (2000) indican que manejar situaciones estresantes en circunstancias altamente exigentes, no reaccionar exageradamente ante situaciones noticiosas inesperadas y el manejo adecuado de la frustración son factores importantes de la adaptabilidad del individuo.
Adaptabilidad en el aprendizaje de nuevas tareas
La adaptabilidad de aprender nuevas formas de hacer las cosas o de desempeñarse utilizando un nuevo conjunto de habilidades se ha relacionado en la literatura con el desempeño adaptativo (Griffin & Hesketh, 2003). Esta nueva forma de hacer las cosas en el entorno actual está asociada a la introducción de las tecnologías de información en los procesos de aprendizaje continuo (Busu & Gyorgy, 2021). La pandemia del COVID-19 aceleró la transformación tecnológica lo que requirió que los empleados aprendieran rápidamente nuevos procesos para realizar sus trabajos (García et al., 2021). Stasielowicz (2020) indica que se puede considerar que los trabajadores eficaces son aquellos que son capaces de adaptarse a los cambios aprendiendo nuevas tareas, tecnologías, procedimientos y desarrollando nuevas habilidades. Es decir, que los empleados más eficientes son aquellos que anticipan las necesidades futuras y se adaptan a los requisitos cambiantes aprendiendo nuevas tareas, procedimientos y/o nuevos roles (Pulakos et al., 2000).
Las personas con capacidad cognitiva para aprender más rápido de sus experiencias y desarrollar mejores habilidades y conocimientos en el trabajo estarán en mejores condiciones para comprender el cambio y adaptarse a un nuevo entorno (Park & Park, 2019).
Adaptabilidad para mantener relaciones interpersonales
Las relaciones interpersonales se desarrollan con confianza, empatía y buena asociación entre los empleados que trabajan juntos en una misma organización. En el contexto empresarial mantener buenas relaciones interpersonales hace que el grupo permanezca unido, sumando el deseo y la aspiración de alcanzar las metas organizacionales (Obakpolo, 2015). Las relaciones interpersonales mejoran las habilidades de las personas en el trabajo convirtiendo a los empleados en un activo valioso para la empresa (Bodika & Aigbavboa, 2018). Por otro lado, Song y Olshfski (2008) indican que una actitud laboral negativa podría equilibrarse cuando los compañeros de trabajo actúan como confidentes para conversar sobre la experiencia desagradable con la necesidad de lograr interacciones adecuadas.
El trabajo a distancia impuesto por el COVID-19 cambió la manera de comunicarnos. El aislamiento condujo a una reducción en la vida social que influyó tanto en la vida personal y laboral impactando el desempeño laboral (Golden et al., 2008). Kłopotek (2017) señala que los empleados percibieron recibir un menor apoyo de la gerencia durante el aislamiento impuesto como restricción al trabajo presencial. En el trabajo remoto los trabajadores virtuales requerían mayores habilidades organizativas y el tiempo se convierte en un factor de control para ejecutar el desempeño laboral (Kłopotek, 2017). Durante la pandemia surgen factores emocionales como la ansiedad, que pueden verse reflejados en su ejecución, debido al proceso de burn-out.
Pulakos et al. (2000) mencionan que la adaptabilidad en las relaciones interpersonales se relaciona con la flexibilidad, la apertura mental (pensamiento), la apertura de criterio y la capacidad de trabajo en equipo permitiendo la fluidez de intercambio de opiniones para el enriquecimiento de los grupos.
Con base en la revisión de literatura, la adaptabilidad está fuertemente relacionada con la dimensión de emergencias, estrés, tareas de aprendizaje y la relación interpersonal lo que nos permite formular las siguientes hipótesis.
· Hipótesis 7: Los factores relacionados con el trabajo tienen un impacto en la adaptabilidad medida por la dimensión de manejo de emergencias.
· Hipótesis 8: Los factores relacionados con el trabajo tienen un impacto en la adaptabilidad medida por la dimensión de manejo del estrés.
· Hipótesis 9: Los factores relacionados con el trabajo tienen un impacto en la adaptabilidad medida por la dimensión de las tareas de aprendizaje.
· Hipótesis 10: Los factores relacionados con el trabajo tienen un impacto en la adaptabilidad medida por la dimensión de adaptabilidad interpersonal.
· Hipótesis 11: La adaptabilidad es una variable multidimensional explicada por los constructos.
o H11a: Manejo de emergencias.
o H11b: Manejo del estrés.
o H11c: Tareas de aprendizaje.
o H11d: Adaptabilidad interpersonal.
Adaptabilidad al teletrabajo y su impacto en el desempeño de los empleados
Los investigadores académicos han reconocido que la adaptabilidad es un componente esencial del desempeño laboral del empleado (Martin & MacDonnell, 2012; Gajendran & Harrison’s, 2007). La eficacia de la adaptabilidad depende de las características personales y las influencias ambientales, incluidas las oportunidades de desarrollo (Brandão & Ramos, 2023). A medida que el entorno se vuelve más turbulento, la capacidad de los empleados para manejar emergencias, aprender rápidamente y resolver nuevos problemas se convierte en habilidades necesarias (Charbonnier-Voirin & Roussel, 2012).
Las organizaciones esperan que los empleados mantengan actitudes laborales positivas y altos niveles de desempeño aprendiendo nuevas habilidades y procedimientos. Sin embargo, si los empleados no se sienten apoyados por su organización pueden retener sus esfuerzos; lo que resulta en niveles más bajos de desempeño y manifestar actitudes laborales negativas (Cullen et al., 2014).
Modelo de investigación propuesto
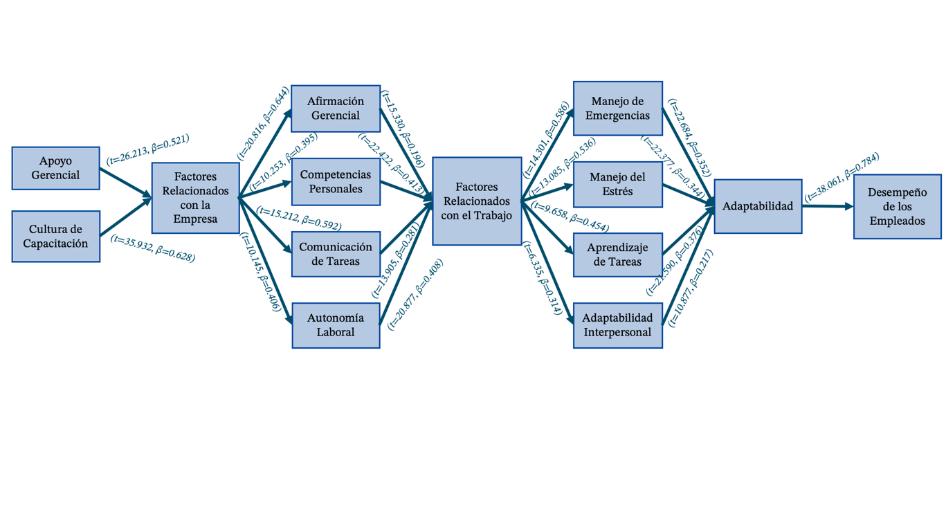
La Figura 1 presenta el modelo conceptual sugerido. El modelo inicia con la variable independiente factores relacionados con la empresa, medida por las dimensiones: Apoyo gerencial y cultura de capacitación impactando la variable dependiente factores relacionados con el trabajo medida por las dimensiones: Afirmación gerencial, competencias personales, comunicación de tareas y autonomía laboral. Luego la variable factores relacionados con el trabajo se convierte en una variable independiente impactando la variable dependiente adaptabilidad de los empleados medida por las dimensiones: Manejo de emergencias o situaciones de crisis, manejo de situaciones estresantes, aprendizaje de nuevas tareas y mantener relaciones interpersonales. Finalmente, la variable adaptabilidad impacta el desempeño laboral de los empleados, la cual es la variable dependiente final. El análisis estadístico utilizado para medir el modelo de investigación lo fue el de ecuaciones estructurales por el método de mínimos cuadrados parciales (Partial Least Squares, PLS por sus siglas en inglés) a través del programado Smart PLS. El modelo de ecuaciones estructurales es un método multivariable que permite examinar simultáneamente una serie de relaciones de dependencia, adicionalmente combinan aspectos de la regresión múltiple y análisis factorial para estimar una serie de relaciones de dependencia, pero a la vez interdependientes ya que las variables que son dependientes en una relación pueden ser independientes en otra relación dentro del mismo modelo (Leyva Cordero & Olague, 2014).
Las hipótesis establecidas derivadas de la revisión de la literatura sugieren el modelo conceptual que se presenta en la Figura 1.

MÉTODO
Este estudio explicativo utilizó un procedimiento de muestreo por conveniencia dirigido a hombres y mujeres mayores de 21 años y residentes en Puerto Rico que debieron utilizar el teletrabajo abruptamente como medida de protección contra el COVID-19. Para garantizar la representatividad de la muestra se utilizó una pregunta de selección (screening) al inicio del cuestionario. Aquellos participantes que contestaban afirmativamente que habían tenido que cambiar abruptamente para realizar sus tareas separado de la localización física de su lugar de trabajo (desde su hogar u otro lugar) utilizando tecnología para realizar sus tareas y comunicarse, podían proceder con la encuesta. De lo contrario quedaban descartados. Se excluyeron las personas menores de 21 años, ya que es la edad mínima requerida en Puerto Rico para participar en investigaciones sin el consentimiento de los padres o tutores. Para determinar la muestra de la investigación se utilizó la regla recomendada por Hair et al. (2017) que indica que el tamaño de la muestra debe ser igual a 10 veces el mayor número de rutas estructurales en una construcción particular dirigida en el modelo estructural. Por tanto, es equivalente a decir que el tamaño mínimo de la muestra debe ser 10 observaciones por cada relación. Sobre esta regla, se determinó que el tamaño de la muestra debía ser de 300 cuestionarios debidamente cumplimentados. Esto con un nivel de confianza de 95% y un intervalo de confianza de 5%. Para la recopilación de datos se empleó una encuesta electrónica a través de la plataforma SurveyMonkey. Los datos fueron recopilados durante los meses de julio a octubre de 2020 durante la pandemia. Para asegurar el rigor en la recolección de datos, los investigadores programaron y protegieron la encuesta para que solo se pudiera acceder a ella una vez. La divulgación de la encuesta se realizó mediante correo electrónico y las redes sociales tales como: Facebook, Instagram, LinkedIn, WhatsApp y Twitter. Para motivar a los potenciales participantes a compartir la encuesta se utilizó la técnica de bola de nieve. De un total de 519 encuestas que se recopilaron sólo 374 encuestas fueron útiles para fines de análisis, lo que equivale al 72% del total.
ANÁLISIS DE DATOS Y RESULTADOS
Datos descriptivos
Al analizar los datos descriptivos, en la Tabla 1 se puede observar que la mayoría de los participantes eran mujeres (90%). Las edades se concentraron entre 21-55 años (89%). Su nivel educativo va desde licenciatura hasta maestría (93,22%). La mayoría pertenece al sector industrial de la academia (88%) y el 85% de los empleados ocupaban puestos no administrativos.

Diseño del instrumento
Se utilizaron un total de 34 enunciados (ítems) para medir las variables del estudio. Los ítems fueron diseñados por los investigadores utilizando como base la revisión de la literatura y los objetivos de la investigación. La elaboración del instrumento inició con la variable de los factores relacionados con la empresa, la cual abarcó las dimensiones de apoyo gerencial que incluyó 3 ítems, y la cultura de capacitación, con 4 ítems. En cuanto a la variable de los factores relacionados con el trabajo que incluyó la dimensión de afirmación gerencial con 2 ítems, y la competencia personal, la comunicación de tareas y la autonomía laboral, cada una con 3 ítems. La adaptabilidad estuvo compuesta por 13 ítems, distribuidos en 3 para la variable de manejo de emergencias, 3 para el manejo del estrés, 4 para el aprendizaje de tareas y 3 para la adaptabilidad interpersonal. Por último, la dimensión de desempeño de los empleados se evaluó mediante 3 ítems.
La Tabla 2 muestra los enunciados (ítems) por constructo de cada dimensión. Todos los enunciados (ítems) fueron diseñados en una escala Likert de cinco puntos donde 1 es totalmente en desacuerdo y 5 es totalmente de acuerdo. Las variables factores relacionados con la empresa, factores relacionados con el trabajo y la adaptabilidad se analizaron mediante Modelos de Componentes Jerárquicos (Hierarchical Component Models, HCM).
La construcción del instrumento comenzó con la variable de los factores de la empresa compuesta por aseveraciones que median el apoyo gerencial. Este se refería al apoyo emocional que el empleado percibía que recibía de la gerencia para realizar el trabajo desde su hogar. La variable cultura de capacitación hace referencia a la educación que necesitaba el empleado para adoptar el teletrabajo. Para la variable factores relacionados al trabajo se incluyó aseveraciones que median la afirmación gerencial asociada a la retro-comunicación y reconocimiento que recibía el empleado de parte de la gerencia de la empresa. La competencia personal entendida como la capacidad que sentía el empleado de poder manejar las exigencias que envuelve el teletrabajo. En cuanto a la comunicación de tareas esta variable estaba relacionada a la información, explicación de las tareas y contacto constante de la empresa con el empleado para poder realizar sus tareas eficientemente. Por otra parte, la autonomía laboral entendida como el nivel en que el empleado podía tener iniciativa para tomar decisiones relacionadas a sus tareas. La variable adaptabilidad estuvo compuesta por ítems que median la capacidad de manejar la emergencia, capacidad de manejar el estrés, capacidad de aprender nuevas tareas y la capacidad de continuar relacionándose positivamente con las demás personas. Finalmente, la variable desempeño incluyó ítems relacionadas al logro de las metas organizacionales y los objetivos establecidos por el empleado.

Validez del estudio
El resumen de la Tabla 3 muestra que los coeficientes Alfa y la validez convergente estuvieron por encima del valor aceptable de 0.70 para la mayoría de las variables del análisis (Hair et al., 2014). Para establecer la validez convergente, los investigadores consideraron las cargas externas de los indicadores, así como la varianza extraída media (Average Variance Extracted – AVE) (Hair et al., 2018). De acuerdo con Hair et al. (2014) se debe eliminar los indicadores con valores de carga entre 0.40 a 0.70. El indicador puede ser candidato para ser descartado de la escala siempre y cuando aumenten los valores de la confiabilidad compuesta (Pc) y el AVE (Hair et al., 2014; Hair et al., 2015). Por lo que se procedió a eliminar los indicadores de los constructos con cargas por debajo de 0.70. Todas las cargas factoriales resultaron por encima de 0.466; cumpliendo con el criterio de Hair et al. (2014). De manera similar, los valores del AVE reflejaron resultados superiores a 0.50, concluyendo que las variables latentes explican más de la mitad de la varianza de sus indicadores, según el criterio de 0.50 de Hair et al. (2014), a excepción de la variable adaptabilidad (0.451) y factores relacionados con el trabajo (0.484). Sin embargo, Hair et al. (2014), aclara que los valores pueden estar entre 0.40 a 0.70.
El criterio Fornell-Larcker (1981) fue utilizado para realizar pruebas de validez complementarias y discriminantes y los datos muestran que la validez discriminante en esta investigación está bien establecida. Por otro lado, los datos relacionados a la colinealidad reflejan la inexistencia de colinealidad al estar en un nivel inferior a 5.0 (Hair, et al., 2014); todos los valores están por debajo de 2.092.

Estimación y resultados del modelo de medición
Para la evaluación del modelo de investigación, se utilizó el análisis de ecuaciones estructurales (Structural Equation Modeling – SEM). Se seleccionó la técnica de mínimos cuadrados parciales (PLS) con el programa Smart PLS. El modelo estructural describe las relaciones entre los constructos o variables latentes, mientras que el modelo de medición describe las relaciones entre el constructo y sus premisas, también conocidos como indicadores (Hair et al., 2018). Los modelos de ecuaciones estructurales permiten predecir o explicar las varianzas en los constructos (Hair et al., 2015).
Al analizar el poder explicativo de las variables el sesenta y uno por ciento (61%) del desempeño de los empleados se explica por la variable de adaptabilidad que comprende el manejo de emergencias, el manejo del estrés, el aprendizaje de tareas y la adaptabilidad interpersonal. Treinta y cuatro por ciento (34%) del manejo de emergencias, veintinueve por ciento (29%) del manejo de estrés, veintiuno por ciento (21%) del aprendizaje de tareas y diez por ciento (10%) se explican por las variables que se relacionan con factores del trabajo que está constituida mediante la afirmación gerencial, competencia personal, comunicación de tareas y autonomía laboral. Mientras que el cuarenta y dos por ciento (42%) de la afirmación gerencial, el dieciséis por ciento (16%) competencia personal, el treinta y cinco por ciento (35%) aprendizaje de tareas y el diecisiete por ciento (17%) autonomía laboral se relacionan con los factores de la empresa que está compuesta por apoyo de la gerencia y la cultura de capacitación.
Modelos de componentes jerárquicos (HCM)
Utilizando como base la literatura, los investigadores analizaron las variables factores de empresa, factores de trabajo y adaptabilidad como variables jerárquicas de segundo orden conformadas por dimensiones. Según la literatura, las variables de factores de la empresa están compuestas por las dimensiones de apoyo gerencial y cultura de capacitación. Mientras que la variable factores del trabajo está compuesta por la dimensión de afirmación gerencial, competencia personal, comunicación de tareas y autonomía laboral. La adaptabilidad se compone de las variables manejo de emergencias, manejo del estrés, aprendizaje de tareas y adaptabilidad interpersonal. El análisis de las variables se realizó mediante Modelos de Componentes Jerárquicos (HCM) dentro del modelo de investigación. Según Hair et al. (2018) el empleo de HCM permite a los investigadores reducir la cantidad de relaciones en el modelo estructural, lo que hace que el modelo de ruta PLS sea más preciso y fácil de entender. El análisis se realizó utilizando el enfoque de indicadores repetidos para cada uno de los factores de la empresa, los factores del trabajo y la adaptabilidad (Ringle et al., 2012). Los resultados reflejan un fuerte impacto en la construcción de cada uno de los factores de empresa, factores de trabajo y variables de adaptabilidad.
Sin embargo, la variable formación de los factores de la empresa, en este estudio se explica primero por la cultura de capacitación (β=0.628; t=35.932), seguida por apoyo gerencial (β=0.521; t=26.213). La variable factores de la empresa se explica primero por la variable afirmación gerencial (β=0.644; t= 20.816), luego por la comunicación de tareas (β=0.592; t= 15.212), seguida por competencia personal (β=0.395; t= 10.253) y finalmente por autonomía laboral (β=0.408; t= 10.145).
La variable adaptabilidad se explica primero por el manejo de emergencia (β=0.352; t= 22.684), luego por la variable manejo de estrés (β=0.344; t= 22.377), aprendizaje de tareas (β=0.376; t= 21.590) y finalmente por la adaptabilidad interpersonal (β=0.217; t= 10.877).
Pruebas de hipótesis
Los resultados del bootstrapping se utilizaron para probar hipótesis. El bootstrapping es el valor en la flecha (Figura 2) que sale de un constructo a otro llamado coeficiente de la ruta (valor de t), el cual indica el efecto directo de un constructo sobre el otro (Hair et al, 2018). Este valor permite determinar la existencia de evidencia para apoyar, o no, cada una de las hipótesis. Se realizó una prueba con un nivel de confianza unidireccional del 90%; el coeficiente de trayectoria será significativo si el valor t teórico es igual o mayor que 1.28. (Hair et al., 2014). Los resultados presentados en la sección Modelos de Componentes Jerárquicos muestran que las hipótesis H1: La variable de factores de la empresa es una variable multidimensional explicada por los constructos H1a: Apoyo gerencial y H1b: Cultura de capacitación fue sustentada (Diamantidis & Chatzogltou, 2019). También se sustenta la hipótesis H6 la cual expone que los factores relacionados con el trabajo es una variable multidimensional explicada por los constructos: H6a: Afirmación gerencial, H6b: Competencia personal, H6c: Comunicación de tareas y H6d: Autonomía laboral (Diamantidis & Chatzogltou, 2019). Finalmente, la H1 se respalda en la premisa de que la adaptabilidad es una variable multidimensional, la cual se explica a través de los constructos H11a: Manejo de emergencia, H11b: Manejo del estrés, H11c: Tareas de aprendizaje y H11d: Adaptabilidad interpersonal.
Al observar los resultados presentados en la Figura 2 sobre bootstrapping, los datos reflejan que todas las hipótesis fueron apoyadas. Así, la H2: (β=0.644; t= 20.816; p<0,000) los factores de la empresa medidos por las dimensiones apoyo gerencial y cultura de capacitación tienen un impacto significativo en la afirmación gerencial. El apoyo emocional de parte de la gerencia que recibió el empleado para realizar el trabajo desde su hogar y la formación que necesitaba el empleado para adoptar el teletrabajo influyó en que los empleados se sintieran valorados y apreciados (Diamantidis & Chatzogltou, 2019). La H3: (β=0.395; t= 10.253; p<0.000) relacionada a los factores de la empresa medida por las dimensiones apoyo gerencial y cultura de capacitación, también tienen un fuerte impacto en la competencia personal. Igualmente, el apoyo emocional y la formación recibida influyó en que los empleados sintieran que el aprendizaje organizacional recibido les proveyó la capacidad para manejar adecuadamente las exigencias que demanda la modalidad del teletrabajo (Buheji et al., 2020).
En cuanto a la H4: (β=0.592; t= 15.212; p<.0.000) se observa que los factores de la empresa medidos por las dimensiones apoyo gerencial y cultura de capacitación tienen un impacto en la comunicación de tareas. Esto indica que a medida que los empleados experimentan que son positivamente orientados por los directivos (Diamantidis & Chatzogltou, 2019), y en combinación con la capacitación recibida, esto influye en su percepción de que la empresa les proporciona la información esencial para realizar eficazmente sus tareas laborales. La H5: (β=0.406; t= 10.145; p<0.000) relacionada a los factores de la empresa medidos por las dimensiones apoyo gerencial y cultura de capacitación, tienen un impacto en la autonomía laboral. Del mismo modo, el apoyo emocional y los adiestramientos recibidos influyeron en que el empleado sintiera que podía tener libertad para realizar las tareas de su puesto (Özkoç, 2016). Los datos de la H7: (β=0.586; t= 14.301; p<0.000) implican que los factores relacionados con el trabajo impactan la capacidad del empleado para adaptarse al manejo de emergencias. La H8: (β=0.536; t= 13.085; p <0.000) sobre los factores relacionados con el trabajo impactan en la adaptabilidad del empleado para manejar el estrés. La H9: (β=0.454; t= 9.658; p<0.000) acerca de los factores relacionados con el trabajo, tienen un impacto en la adaptabilidad de los empleados para el aprendizaje de tareas. Mientras que la H10: (β=0.314; t= 6.335; p<0.000) expone que los factores relacionados con el trabajo tienen un impacto en la adaptabilidad interpersonal de los empleados. Estas hipótesis indican que, en la medida en que los empleados perciban apoyo emocional y dirección por parte de la gerencia, junto con sus competencias personales, se sientan constantemente informados y tengan la libertad para realizar las tareas requeridas por la empresa, mostrarán una mayor habilidad para manejar situaciones de emergencia, lidiar con el estrés, aprender nuevas tareas y mantener relaciones interpersonales positivas, incluso en la modalidad del teletrabajo. Por último, la hipótesis H12: (β=0.784; t= 38.061; p<0.000) sobre la adaptabilidad de los empleados, tiene un impacto en el desempeño laboral. Lo que significa que la capacidad de los empleados para adaptarse a la emergencia, la capacidad de manejar el estrés, la capacidad de aprender nuevas tareas y mantener relaciones interpersonales facilitó que pudieran cumplir con los objetivos establecidos tanto de la empresa como los personales (Cullen et al., 2014). En la Tabla 4 se presenta el resumen de los resultados de las hipótesis de este estudio.


Nota explicativa: Se examinó el valor estadístico de t para determinar si existen pruebas que apoyen o refuten cada hipótesis. El coeficiente de ruta será significativo si el valor teórico t es igual o mayor que 1.28 utilizando un nivel de confianza del 90% y con una hipótesis de dirección única (Hair et al., 2015).
Elaboración propia.El estudio muestra que la percepción de los empleados sobre el apoyo que recibieron de la gerencia en el proceso de la implantación del teletrabajo en forma abrupta influye en los factores relacionados con el trabajo, mayormente en la afirmación gerencial. Por lo que, el apoyo que recibieron de la gerencia incidió en que los empleados se sintieran valorados por su supervisor (Fawcett et al., 2008). Del mismo modo, el estudio también demuestra que la cultura de capacitación, a la hora de implementar el teletrabajo, es el factor de la empresa que más impacta en la afirmación gerencial, pues se promueve la apertura entre la gerencia y los empleados (Markiz et al., 2017).
Al analizar el efecto que tienen los factores relacionados con el trabajo sobre la competencia personal, la comunicación de tareas y la autonomía laboral, los resultados reflejan que el apoyo gerencial y la cultura de capacitación afectan la percepción del empleado acerca de su conocimiento sobre su trabajo y en la comprensión de que sus habilidades conducen a un alto nivel de desempeño laboral (Fawcett et al., 2008). Los empleados identificaron que el apoyo gerencial y la cultura de capacitación les ha permitido tener autonomía para determinar su trabajo permitiéndoles independencia y libertad en la forma en que realizan su trabajo (Özkoç, 2016).
Por otro lado, el estudio evidencia que los factores relacionados al trabajo tales como afirmación gerencial, competencia personal, comunicación de tareas y autonomía laboral influyen en que el empleado sienta que, ante la situación de emergencia y estrés surgida por el COVID-19, se pudiera adaptar al teletrabajo; siendo la competencia personal el factor que más contribuyó. Es decir, que en la medida que el empleado creyera que contaba con las habilidades para realizar su trabajo y percibieran afirmación gerencial, esto fomentó un ambiente laboral en el que los trabajadores se sintieron productivos (Guerra et al., 2020). Este ambiente positivo laboral permitió que se pudieran adaptar al evento disruptivo estimulando una mayor capacidad para manejar la emergencia y el estrés, aprender rápidamente y resolver problemas (Charbonnier-Voirin & Roussel, 2012). Finalmente, la adaptabilidad permitió a los empleados alcanzar los objetivos que ellos y su empresa se habían propuesto. Esto confirma que la adaptabilidad es un componente esencial del desempeño laboral del empleado (Martin & MacDonnell, 2012; Gajendran & Harrison’s, 2007).
CONCLUSIONES E IMPLICACIONES PRÁCTICAS Y TEÓRICAS
Esta investigación propone una nueva forma de entender los factores que afectan la adaptabilidad del empleado al teletrabajo inducido en eventos disruptivos. La pandemia del COVID-19 tuvo su particularidad, ya que generó distanciamiento, obligando a las empresas a buscar alternativas para que pudieran continuar con sus negocios (Gálvez et al., 2020). La investigación se enfocó en estudiar cómo los factores de la empresa y los factores relacionados al trabajo del empleado pueden afectar la capacidad de adaptabilidad del trabajador al teletrabajo inducido ante un evento disruptivo para lograr un desempeño laboral adecuado. El estudio contribuye a la literatura existente, confirmando una relación entre unas variables que habían sido estudiadas independientemente, pero no se habían analizado de forma integrada. Para lograr un desempeño laboral adecuado, ante un evento disruptivo que requiere cambios drásticos, la capacidad del empleado para adaptarse es esencial (Martin & MacDonnell, 2012; Gajendran & Harrison’s, 2007). Aunque Brandão y Ramos (2023) aclaran que la adaptabilidad depende de las características personales, mencionan la importancia de las influencias ambientales, incluidas las oportunidades de desarrollo. Estas influencias ambientales y oportunidad de desarrollo son las que toda empresa debe proveer mediante el apoyo de la gerencia y al promover una cultura de capacitación.
Los hallazgos presentan implicaciones importantes desde la perspectiva teórica. El estudio valida un modelo que incluye variables que miden los antecedentes para lograr la adaptabilidad al teletrabajo inducido y el efecto de la adaptabilidad para alcanzar un desempeño laboral del empleado bajo condiciones de cambios radicales. Se presentan algunas variables que nunca se habían probado bajo el contexto de una pandemia que requirió un nuevo modelo de trabajo. Se valida la Teoría de Ajuste Laboral bajo el contexto del teletrabajo impuesto por el COVID-19. La teoría permite explicar los factores que influyeron a que los teletrabajadores se pudieran adaptar a un nuevo escenario laboral (Carillo et al., 2021).
Desde la perspectiva práctica se ha propuesto un modelo que puede ayudar a las empresas a reevaluar los factores que afectan el desempeño laboral. El modelo evidencia que ante un evento que requiere cambios radicales como lo es el teletrabajo inducido, la empresa debe centrar la atención en el nivel de apoyo que los ejecutivos deben dar a los empleados. Además, cómo este apoyo se difunde e interpreta dentro de la organización a través de una comunicación efectiva de tareas y expectativas para lograr el desempeño laboral esperado. El apoyo de la gerencia sirve para mejorar la percepción del empleado sobre su entorno, generando efectividad en su trabajo. Mientras que, si la organización se muestra indiferente a ofrecer apoyo a las tareas del teletrabajador, los empleados pueden percibirse aislados y con falta de recursos organizacionales para superar los estresores laborales (Fana et al., 2020). Los gerentes son una pieza importante en el desarrollo del clima organizacional y del ambiente laboral, estos deben garantizar que aún a la distancia los empleados tengan sentido de pertenencia y apoyo de parte de los gerenciales de la empresa. En otras palabras, ante los cambios abruptos de distanciamiento los empelados deben percibir que su trabajo es único y valioso para la empresa (Diamantidis & Chatzoglou, 2019). Esto debe ser combinado con adiestramientos continuos que estimulen que empleado sienta que tiene las competencias necesarias para realizar sus tareas eficientemente de forma autónoma.
En resumen, al surgir la situación de una pandemia, donde no hay tiempo para preparar al empleado al cambio, se requiere de un constante apoyo de la gerencia. Lo que implica una comunicación cuidadosa con el empleado para identificar sus necesidades inmediatas. De este modo, la gerencia puede proveer la capacitación y el apoyo emocional que le permitan al empleado afrontar con éxito los retos relacionados con el trabajo inducido (Armstrong, 2020). Esto con la finalidad de que el empleado demuestre un nivel satisfactorio en su desempeño laboral. La realidad es que el teletrabajo seguirá teniendo una gran importancia en el futuro, posiblemente incluso mayor, y las empresas deberán ajustar sus políticas para adaptarse a este nuevo paradigma (Budacia & Busuioc, 2021).
LIMITACIONES Y ESTUDIOS FUTUROS
Una limitación que puede ser señalada es que no se segmentó la muestra por sector industrial. A partir de esto, una futura línea de investigación pudiese ser profundizar en la implementación del teletrabajo inducido por sectores específicos de diversas industrias para evaluar si existen diferencias significativas en los resultados. Otra limitación del estudio es que los resultados solo son concluyentes para el mercado laboral de Puerto Rico, específicamente en el evento disruptivo del COVID-19. Por lo que una investigación futura sería realizar el estudio en otros países de Latinoamérica en otros eventos disruptivos. Esto con el objetivo de analizar si la dimensión cultural influye en la adaptabilidad del empleado en los eventos disruptivos.
Referencias
Aguilera, A., Lethiais, V., Rallet, A., & Proulhac, L. (2016). Home-based telework in France:Characteristics, barriers and perspectives, (1–10). Elsevier. https://doi.org/10.1016/j.tra.2016.06.021
Allen, T. D., Golden, T. D., & Shocklye, K. M. (2015). How effective is telecommuting? Assessing the status of our scientific findings. Psychological Science in the Public Interest, 16(2), 40–68. https://doi.org/10.1177/ 1529100615593273
Angulo, J. C. R., Masacón, M. R. H., Díaz, P. A. M., Aristega, J. E. M., & Chávez, D. G. N. (2018). Desempeño laboral y los procesos administrativos, fuentes de desarrollo empresarial. Pro Sciences: Revista de Producción, Ciencias e Investigación, 2(7), 15-22. https://doi.org/10.29018/issn.2588-1000vol2iss7.2018pp15-22
Armstrong, M. (2020). Armstrong's Handbook of Strategic Human Resource Management: Improve Business Performance Through Strategic People Management. Kogan Page Publishers.
Bailey, D. E., & Kurland, N. B. (2002). A review of telework research: Findings, new directions, and lessons for the study of modern work. Journal of Organizational Behavior, 23(4), 383–400. https://doi.org/10.1002/job.144
Beauregard, T. A., Basile, K. A., & Canónico, E. (2019). Telework: Outcomes and facilitators for employees. In R. N. Landers (Ed.), The Cambridge handbook of technology and employee behaviours (pp. 511–543). Cambridge University Press.
Belzunegui-Eraso, A., & Erro-Garcés, A. (2020). Teleworking in the context of the Covid-19 crisis. Sustainability (Switzerland), 12(9), 1–18. https://doi.org/10.1002/job.144
Bodika, M., & Aigbavboa, C. (2018). Construction employees’ interpersonal relationship: A review of the literature. In Proceedings of the World Congress on Engineering, 2, 4-6.
Brandão, S., & Ramos, M. (2023). Teleworking in the context of the Covid-19 pandemic: advantages, disadvantages and influencing factors - the workers’ perspective. Revista Brasileira de Gestão de Negócios, 25(2), 253-268. https://doi.org/10.7819/rbgn.v25i2.4221
Boxall, P. & Purcell, J. (2011). Strategy and Human Resource Management, Palgrave Macmillan, Basingstoke.
Bretz, R. D., & Judge, T. A. (1994). Person-organization fit and the theory of work adjustment: Implications for satisfaction, tenure, and career success. Journal of Vocational Behavior, 44(1), 32–54. https://doi.org/10.1006/jvbe.1994.1003
Britz, M. (2018). Don’t think training first for employee development. The Central New York Business Journal, 32(18), 5-7.
Budacia, E. A., & Busuioc, M. F. (2021). The challenges of inside marketing generated by the new context of extended telework. Journal of Information Systems & Operations Management, 15(1), 42-50. https://web.rau.ro/websites/jisom/Vol.15%20No.1%20-%202021/JISOM-SU21-A03.pdf
Buheji, M., & Buheji, A. (2020). Planning competency in the new Normal–employability competency in post-COVID-19 pandemic. International Journal of Human Resource Studies, 10(2), 237-251. https://pdfs.semanticscholar.org/572f/3d8e96a380648cbd464e21e7500a0d808681.pdf
Busu, M., & Gyorgy, A. (2021). The mediating role of the ability to adapt to teleworking to increase the organizational performance. The Amfiteatru Economic Journal, 23(58), 654-654. https://doi.org/10.24818/EA/2021/58/654
Catană, Ş. A., Toma, S. G., Imbrişcă, C., & Burcea, M. (2022). Teleworking impact on wellbeing and productivity: A cluster analysis of the Romanian graduate employees. Frontiers in Psychology, 13, 856196. https://doi.org/10.3389/fpsyg.2022.856196
Carillo, K., Cachat-Rosset, G., Marsan, J., Saba, T., & Klarsfeld, A. (2021). Adjusting to epidemic- induced telework empirical insights from teleworkers in France. European Journal of Information Systems, 00(00), 1–20. https://doi.org/10.1080/0960085X.2020.1829512
Charbonnier-Voirin, A., & Roussel, P. (2012). Adaptive performance: A new scale to measure individual performance in organizations. Canadian Journal of Administrative Sciences / Revue Canadienne Des Sciences de l’Administration, 29(3), 280–293. https://doi.org/10.1002/CJAS.232
Chong, S. H., Huang, Y., & Daisy Chang, C. H. (2020). Supporting interdependent telework employees: A moderated-mediation model linking daily COVID-19 task setbacks to next-day work withdrawal. Journal of Applied Psychology, 105(12), 1408–1422. https://doi.org/10.1037/apl0000843
Cormier, G., Gino, F., Green, P.I., Chatman, J., John, L., Southwick, D., Tussing, D., Boghrati, R., Duckworth, A., Jang, L., Quirk, A., Tsay, C. & Ungar, L. (2020). The future of employee development: Fostering developmental relationships and addressing barriers. Academy of Management Annual Meeting Proceedings, 1(7232), https://doi.org/10.5465/AMBPP.2020.17232symposium
Cullen, K. L., Edwards, B. D., Casper, W. C., & Gue, K. R. (2014). Employees’ adaptability and perceptions of change-related uncertainty: Implications for perceived organizational support, job satisfaction, and performance. Journal of Business and Psychology, 29(2), 269–280. https://doi.org/10.1007/s10869-013-9312-y
Culqui Fernández, A. & González Torres, A. (2016). El Teletrabajo: Una innovadora forma de organización del trabajo, una herramienta de inclusión laboral y su regulación jurídica en el Perú. Revista Derecho & Sociedad, (46), 95-109. https://revistas.pucp.edu.pe/index.php/derechoysociedad/article/view/18823
Damián Foronda, J. L., Castillo Saavedra, E. F., Reyes Alfaro, C. E., Salas Sánchez, R. M., & Ayala Jara, C. I. (2021). Comunicación interna y desempeño laboral en profesionales sanitarios peruanos durante la pandemia COVID-19. Medisur, 19(4), 624-632. http://www.medisur.sld.cu/index.php/medisur/article/view/5033
Dawis, R. V., & Lofquist, L. H. (1984). A psychological theory of work adjustment: An individual-differences model and bits applications. University of Minnesota press.
Dawis, R. V., England, G., & Lofquist, L. (2000). Work adjustment theory. Encyclopedia of Psychology, 8, 268–269. http://dx.doi.org/10.1037/10523-114
Deci, E. L., Olafsen, A. H., & Ryan, R. M. (2017). Self-determination theory in work organizations: The state of a science. Annual Review of Organizational Psychology and Organizational Behavior, 4, 19-43. https://doi.org/10.1146/annurev-orgpsych-032516-113108
Diamantidis, A.D. & Chatzoglou, P. (2019). Factors affecting employee performance: An empirical approach. International Journal of Productivity and Performance Management, 68(1), 171-193. https://doi.org/10.1108/IJPPM-01-2018-0012
Diab-Bahman, R., & Al-Enzi, A. (2020). The impact of COVID-19 pandemic on conventional work settings. International Journal of Sociology and Social Policy, 40(9/10), 909-927. https://doi.org/10.1108/IJSSP-07-2020-0262
Donnelly, N., & Proctor-Thomson, S. B. (2015). Disrupted work: Home-based teleworking (HbTW) in the aftermath of a natural disaster. New Technology, Work and Employment, 30(1), 47–61. https://doi.org/10.1111/ntwe.12040
Dueñas, P. P. M., & Carmona, D. G. (2022). La comunicación empresarial en tiempos de COVID. ADResearch ESIC International Journal of Communication Research, 27, e196-e196. https://doi.org/10.7263/adresic-27-196
Fana, M., Milasi, S., Napierala, J., Fernández-Macías, E., & Vázquez, I. G. (2020). Telework, work organisation and job quality during the COVID-19 crisis: a qualitative study (No. 2020/11). JRC Working Papers Series on Labour, Education and Technology.
Fawcett, S.E., Brau, J.C., Rhoads, G.K., Whitlark, D. & Fawcett, A.M. (2008). Spirituality and organizational culture: Cultivating the ABCs of an inspiring workplace. International Journal of Public Administration, 31(4), 420-438. https://doi.org/10.1080/01900690701590819
Fornell, C., & Larcker, D. F. (1981). Structural equation models with unobservable variables and measurement error: Algebra and statistics. Journal of Marketing Research, 18, 382-388. http://dx.doi.org/10.2307/3150980
Fried, Y., & Ferris, G. R. (1987). The validity of the job characteristics model: A review and meta-analysis. Personnel Psychology, 40, 287– 322. https://citeseerx.ist.psu.edu/document?repid=rep1&type=pdf&doi=25df36beb49d388144eb1ba02b2d7967c62a30d1
Gajendran, R. S. & Harrison, D. A., 2007. The good, the bad, and the unknown about telecommuting: Meta-Analysis of psychological mediators and individual consequences. Journal of Applied Psychology, 92(6), 1524-1541. https://doi.org/10.1037/0021-9010.92.6.1524
Gálvez, A., Tirado, F. & Jesús Martínez, M. (2020). Work–life balance, organizations and social sustainability: analyzing female telework in Spain. Sustainability, 12(9), 3567. https://doi.org/10.3390/su12093567
García-Madurga, M.A., Grilló-Méndez, A.J., & Morte-Nadal, T. (2021). La adaptación de las empresas a la realidad COVID: una revisión sistemática. Retos Revista de Ciencias de la Administración y Economía, 11(21), 55-70. https://doi.org/10.17163/ret.n21.2021.04
Golden, T. D., Veiga, J. F., & Dino, R. N. (2008). The impact of professional isolation on teleworker job performance and turnover intentions: does time spent teleworking, interacting face-to-face, or having access to communication-enhancing technology matter?. Journal of Applied Psychology, 93(6), 1412. https://doi.org/10.1037/a0012722
Griffin, B., & Hesketh, B. (2003). Adaptable Behaviours for Successful Work and Career Adjustment. Australian Journal of Psychology, 55(2), 65–73. https://doi.org/10.1080/00049530412331312914
Guerra, L., Laica, K., & Núñez, J. (2020). Análisis de la relación entre el clima organizacional y la productividad en el sector agrícola. Case study: Productora de brócoli “Ponce Ponce & Merlo Cía.”, Provincia de Cotopaxi, Ecuador. Prospectivas UTC, Revista de Ciencias Administrativas y Económicas, 3(2), 76-87. https://www.researchgate.net/publication/343567693
Hair Jr, J. F., Sarstedt, M., Hopkins, L., & Kuppelwieser, V. G. (2014). Partial least squares structural equation modeling (PLS-SEM): An emerging tool in business research. European Business Review, 26(2), 106-121. https://doi.org/10.1108/EBR-10-2013-0128
Hair, J. F., Celsi, M., Money, A. H., Samouel, P., & Page, M. (2015). The essentials of business research methods. Third edition. New York: Routledge.
Hair, J. F., Hult, G. T. M., Ringle, C. M., Sarstedt, M., Castillo Apraiz, J., Cepeda Carrión, G., & Roldán, J. L. (2019). Manual de partial least squares structural equation modeling (pls sem). OmniaScience Scholar.
Hair, J. F. Jr., Hult, G. T. M., Ringle, C. M. & Sarstedt, M. (2017). A primer on partial least squares structural equation modeling (PLS-SEM) (2nd ed.). Thousand Oaks, CA SAGE.
Hair, J., Black, W., Anderson, R., & Babin, B. (2018). Multivariate data analysis (8, ilustra ed.). Cengage Learning EMEA, 27(6), 1951-1980.
Hancock, J.I., Allen, D.G., Bosco, F.A., McDaniel, K.M. & Pierce, C.A. (2013). Meta-analytic review of employee turnover as a predictor of firm performance. Journal of Management, 39(3), 573-603. https://doi.org/10.1177/0149206311424943
Hollenbeck, J. (2000). A structural approach to external and internal person‐Team fit. Applied Psychology, 49(3), 534-549. https://doi.org/10.1111/1464-0597.00030
Humphrey, S. E., Nahrgang, J. D., & Morgeson, F. P. (2007). Integrating motivational, social, and contextual work design features: A meta-analytic summary and theoretical extension of the work design literature. Journal of Applied Psychology, 92(5), 1332- 1356. https://doi.org/10.1037/0021-9010.92.5.1332
Jansen, K. J., & Kristof-Brown, A. (2006). Toward a multidimensional theory of person-environment fit. Journal of Managerial Issues, 18(2), 193–212. http://www.jstor.org/stable/40604534
Khan, R. A. G., Khan, F. A., & Khan, M. A. (2011). Impact of training and development on organizational performance. Global Journal of Management and Business Research, 11(7), 63-68. https://globaljournals.org/GJMBR_Volume11/8-Impact-of-Training-and-Development-on-Organizational-Performance.pdf
Kłopotek, M. (2017). The advantages and disadvantages of remote working from the perspective of young employees. Organizacja i Zarządzanie: kwartalnik naukowy, (4), 39-49. https://doi.org/10.29119/1899-6116.2017.40.3
Kozlowski, S.W.J. & Klein, K.J. (2000). A Multilevel Approach to Theory and Research in Organizations: Contextual, Temporal, and Emergent Processes. In: Klein K.J. and Kozlowski, S.W.J., Eds., Multilevel Theory, Research, and Methods in Organizations: Foundations, Extensions, and New Directions. Jossey-Bass, San Francisco, 3-90.
Leyva Cordero, O. & Olague, J. (2014). Modelo de ecuaciones estructurales por el método de mínimos cuadrados parciales (PLS). En libro: Métodos y técnicas cualitativas y cuantitativas aplicables a la investigación en ciencias sociales Edition: Chapter: Modelo de ecuaciones estructurales por el método de mínimos cuadrados parciales. Publisher: Tirant Humanidades Editors: Karla Sáenz-López, Gerardo Tamez-González.
Lin, W., Shao, Y., Li, G., Guo, Y., & Zhan, X. (2021). The psychological implications of COVID-19 on employee job insecurity and its consequences: The mitigating role of organization adaptive practices. Journal of Applied Psychology, 106(3), 317.
Lukić, J., Jaganjac, J., & Lazarević, S. (2020). The successfulness of crisis management teams' response to the crisis caused by the COVID-19 pandemic. Ekonomika preduzeća, 68(7-8), 545-556. https://doi.org/10.5937/EKOPRE2008545L
Martin, B.H. & MacDonnell, R. (2012). Is telework effective for organizations? A metaanalysis of empirical research on perceptions of telework and organizational outcomes. Management Research Review, 35(7), 602-616. https://doi.org/10.1108/01409171211238820
Markiz, Y., Margono, S., Wirawan, I. D., & Ainur, R. (2017). The influences of leadership styles, organizational communication, and job satisfaction toward employees’ job performance in doing construction jobs: A study on three construction companies in Jakarta. Russian Journal of Agricultural and Socio-Economic Sciences, 65(5), 168-180. https://doi.org/10.18551/rjoas.2017-05.23
Mikołajczyk, K. (2022). Changes in the approach to employee development in organisations as a result of the COVID-19 pandemic. European Journal of Training and Development, 46(5/6), 544-562. https://doi.org/10.1108/EJTD-12-2020-0171
Munich Re. (2006). Annual Review: Natural Catastrophes 2005. Munich Re Publications, Munich. Münchener Rückversicherungs-Gesellschaft.
Nguyen, P.D., Dang, C.X. & Nguyen, L.D. (2015). Would better earning, work environment, and promotion opportunities increase employee performance? An investigation in state and other sectors in Vietnam. Public Organization Review, 15, 565-579. https://doi.org/10.1007/s11115-014-0289-4
Obakpolo, P. (2015). Improving interpersonal relationships in workplaces. Journal of Research & Method in Education, 5(6), 115-125. https://doi.org/10.9790/7388-0562115125
OECD. (2020). Supporting people and companies to deal with the COVID-19 virus: Options for an immediate employment and social-policy response. Organisation for Economic Co-Operation and Development. https://www.oecd.org/coronavirus/policy-responses/supportingpeople-and-companies-to-deal-with-the-covid-19-virusoptions-for-an-immediate-employment-and-socialpolicy-response-d33dffe6/
Özkoç, A. G. (2016). Job Autonomy and Work Alienation: Organizational and Occupational Identification as a Mediator. European Journal of Business and Management, 8(11), 61-73. https://www.researchgate.net/publication/301701332
Park, S., & Cho, Y. J. (2020). Does telework status affect the behavior and perception of supervisors? Examining task behavior and perception in the telework context. The International Journal of Human Resource Management, 1-26. https://doi.org/10.1080/09585192.2020.1777183
Park, S., & Park, S. (2019). Employee Adaptive Performance and Its Antecedents: Review and Synthesis. Human Resource Development Review, 18(3), 294–324. https://doi.org/10.1177/1534484319836315
Parker, S. K. (1998). Enhancing role breadth self-efficacy: The roles of job enrichment and other organizational interventions. Journal of Applied Psychology, 83, 835– 852. https://doi.org/10.1037//0021-9010.83.6.835
Pulakos, E. D., Arad, S., Donovan, M. A., & Plamondon, K. E. (2000). Adaptability in the workplace: Development of a taxonomy of adaptive performance. Journal of Applied Psychology, 85(4), 612–624. https://doi.org/10.1037//0021-9010.85.4.612
Pulakos, E. D., Schmitt, N., Dorsey, D. W., Arad, S., Hedge, J. W., & Borman, W. C. (2002). Predicting adaptive performance: Further tests of a model of adaptability. Human Performance, 15(4), 299–323. https://doi.org/10.1207/S15327043HUP1504_01
Raghuram, S., Garud, R., Wiesenfeld, B., & Gupta, V. (2001). Factors contributing to virtual work adjustment. Journal of Management, 27(3), 383–405. https://citeseerx.ist.psu.edu/document?repid=rep1&type=pdf&doi=9901ab3803e68c91d6f2951dce6b5665c49def30
Randa, D.-B., & Abrar, A.-E. (2020). The impact of COVID-19 pandemic on conventional work settings. International Journal of Sociology and Social Policy, 40(9/10), 909–927. https://doi.org/10.1108/IJSSP-07-2020-0262
Ringle, C. M., Sarstedt, M., & Straub, D. W. (2012). Editor's comments: A critical look at the use of PLS- SEM in "MIS Quarterly". MIS quarterly, iii-xiv.
Song, J. H., Martens, J., McCharen, B., & Ausburn, L. (2011). Multi-structural relationships among organizational culture, job autonomy, and CTE teacher turnover intention. Career and Technical Education Research, 36(1), 3-26. https://doi.org/10.5328/cter36.1.3
Song, S. H., & Olshfski, D. (2008). Friends at work: A comparative study of work attitudes in Seoul city government and New Jersey state government. Administration & Society, 40(2), 147-169. https://citeseerx.ist.psu.edu/document?repid=rep1&type=pdf&doi=b92a651fd81876d44ba3025348db35ccf3931003
Stasielowicz, L. (2020). How important is cognitive ability when adapting to changes? A metaanalysis of the performance adaptation literature. Personality and Individual Differences, 166, 1-11. https://doi.org/10.1016/j.paid.2020.110178
Stokes, C. K., Schneider, T. R., & Lyons, J. B. (2010). Adaptive performance: A criterion problem. Team Performance Management, 16(3), 212–230. https://doi.org/10.1108/13527591011053278
Tavares, F., Santos, E., Diogo, A. & Ratten, V. (2021). Teleworking in Portuguese communities during the COVID-19 pandemic. Journal of Enterprising Communities: People and Places in the Global Economy, 15(3), 334-349. https://doi.org/10.1108/JEC-06-2020-0113
Witte, H. D., Verhofstadt, E., & Omey, E. (2007). Testing Karasek's learning and strain hypotheses on young workers in their first job. Work & Stress, 21(2), 131-141. https://doi.org/10.1080/02678370701405866
Vaziri, H., Casper, W. J., Wayne, J. H., & Matthews, R. A. (2020). Supplemental Material for Changes to the Work–Family Interface During the COVID-19 Pandemic: Examining Predictors and Implications Using Latent Transition Analysis. Journal of Applied Psychology, 105(10), 1073–1087. https://doi.org/10.1037/apl0000819