Artículo de Investigación
Factores de Riesgo identificados desde la relación empresa-sindicato: Evidencia de la Bolsa Mexicana de Valores
Risk factors identified from the company-union relationship: Evidence from the Mexican Stock Exchange
Factores de Riesgo identificados desde la relación empresa-sindicato: Evidencia de la Bolsa Mexicana de Valores
Revista Academia & Negocios, vol. 10, núm. 2, pp. 251-268, 2024
Universidad de Concepción
Recepción: 29 Febrero 2024
Aprobación: 08 Mayo 2024
Resumen:
Propósito: Analizar los factores de riesgo en la relación entre sindicatos y empresas que pertenecen al índice de Precios y Cotizaciones de la Bolsa Mexicana de Valores. Metodología: Estudio cualitativo, descriptivo y de corte transversal. Se aplicó la técnica de análisis de contenido. Se revisaron 20 informes anuales emitidos por empresas listadas en el Índice de Precios y Cotizaciones. Resultados: Las empresas del sector industrial cuentan con mayor personal sindicalizado. Sin embargo, algunas empresas de los sectores identificados no informan el porcentaje de personal que pertenece a un sindicato. Entre los factores de riesgo reportados sobre la relación empresa-sindicato, destacan la huelga y las modificaciones legislativas. Implicaciones: La evidencia pone de manifiesto que las empresas cuentan con programas de gestión de riesgos que les permite identificar aquellos sobre su relación con los sindicatos y que pueden transparentar en un informe anual, lo que anima a que un mayor número de organizaciones adopten este proceso en la práctica, no solo para prevenir eventos no deseados, sino incluso para aprovechar oportunidades. Esto contribuye al conocimiento sobre la Gestión de Riesgo Empresarial (ERM), las fases del proceso, las definiciones, y proporciona un inventario de riesgos entre empresas y sindicatos, motivando a la implementación de ERM en la región de Latinoamérica. Originalidad: Se destaca la gestión de riesgos como una herramienta, cuya fase de identificación de los riesgos es crucial para mejorar la toma de decisiones respecto a la relación de la empresa con el sindicato. Este es uno de los primeros estudios que analiza los riesgos mediante la ERM entre empresas y sindicatos.
Palabras clave: Gestión de riesgos, Sindicatos, Índice de precios y cotizaciones, Gestión de riesgos empresariales.
Abstract:
Purpose: To analyze the risk factors in the relationship between unions and companies listed in the Mexican Stock Exchange Price and Quotations Index. Methodology: The study employed a qualitative, cross-sectional, descriptive approach, utilizing content analysis techniques. Information contained in the Annual Reports of 20 companies listed in the Mexican Price and Quotation was examined. Results: Industrial sector companies have a higher number of unionized workers. However, some companies in the identified sectors do not report the percentage of workers who belong a union. Among the risk factors reported regarding the company-union relationship, strikes and legislative changes stand out. Implications: The companies under study have implemented risk management programs that not only help them identify risks in their relationships with unions but also document them in their annual reports, setting an example for other organizations to follow. Such practices both mitigate undesirable events and create opportunities for growth. Our results contribute to the knowledge of Enterprise Risk Management (ERM), including its phases, definitions, and a comprehensive inventory of risks associated with company-union relationships. This knowledge serves as a catalyst for the adoption of ERM practices across the Latin American region. Originality: This study highlights risk identification as a tool for crucial decision-making regarding company/Union relationship. The study is the one the first addressing risks by ERM between company and unions.
Keywords: Risk management, Trade unions, Prices and quotations index, Enterprise risk management.
RESUMEN
Propósito: Analizar los factores de riesgo en la relación entre sindicatos y empresas que pertenecen al índice de Precios y Cotizaciones de la Bolsa Mexicana de Valores.
Metodología: Estudio cualitativo, descriptivo y de corte transversal. Se aplicó la técnica de análisis de contenido. Se revisaron 20 informes anuales emitidos por empresas listadas en el Índice de Precios y Cotizaciones.
Resultados: Las empresas del sector industrial cuentan con mayor personal sindicalizado. Sin embargo, algunas empresas de los sectores identificados no informan el porcentaje de personal que pertenece a un sindicato. Entre los factores de riesgo reportados sobre la relación empresa-sindicato, destacan la huelga y las modificaciones legislativas.
Implicaciones: La evidencia pone de manifiesto que las empresas cuentan con programas de gestión de riesgos que les permite identificar aquellos sobre su relación con los sindicatos y que pueden transparentar en un informe anual, lo que anima a que un mayor número de organizaciones adopten este proceso en la práctica, no solo para prevenir eventos no deseados, sino incluso para aprovechar oportunidades.Esto contribuye al conocimiento sobre la Gestión de Riesgo Empresarial (ERM), las fases del proceso, las definiciones, y proporciona un inventario de riesgos entre empresas y sindicatos, motivando a la implementación de ERM en la región de Latinoamérica.
Originalidad: Se destaca la gestión de riesgos como una herramienta, cuya fase de identificación de los riesgos es crucial para mejorar la toma de decisiones respecto a la relación de la empresa con el sindicato. Este es uno de los primeros estudios que analiza los riesgos mediante la ERM entre empresas y sindicatos.
Palabras clave: Gestión de riesgos, Sindicatos, Índice de precios y cotizaciones, Gestión de riesgos empresariales
ABSTRACT
Purpose: To analyze the risk factors in the relationship between unions and companies listed in the Mexican Stock Exchange Price and Quotations Index.
Methodology: The study employed a qualitative, cross-sectional, descriptive approach, utilizing content analysis techniques. Information contained in the Annual Reports of 20 companies listed in the Mexican Price and Quotation was examined.
Results: Industrial sector companies have a higher number of unionized workers. However, some companies in the identified sectors do not report the percentage of workers who belong a union. Among the risk factors reported regarding the company-union relationship, strikes and legislative changes stand out.
Implications: The companies under study have implemented risk management programs that not only help them identify risks in their relationships with unions but also document them in their annual reports, setting an example for other organizations to follow. Such practices both mitigate undesirable events and create opportunities for growth. Our results contribute to the knowledge of Enterprise Risk Management (ERM), including its phases, definitions, and a comprehensive inventory of risks associated with company-union relationships. This knowledge serves as a catalyst for the adoption of ERM practices across the Latin American region.
Originality: This study highlights risk identification as a tool for crucial decision-making regarding company/Union relationship. The study is the one the first addressing risks by ERM between company and unions.
Keyword: Risk management, Trade unions, Prices and quotations index, Enterprise risk management
Recibido: 29/02/2024
Aceptado: 08/05/2024
INTRODUCCIÓN
La globalización ha dirigido a las organizaciones a reflexionar sobre sus estrategias de protección de activos físicos, financieros y humanos, considerando aspectos como reputación, operaciones, economía, finanzas, desempeño, posicionamiento en el mercado, entre otros (Mora, 2022; Tillema et al., 2022; Ermakov et al., 2023). Por consiguiente, evitar la incertidumbre en los procesos de la organización se vuelve una prioridad, así como adoptar la Gestión de Riesgo Empresarial (ERM, por sus siglas en inglés).
Igualmente, el modelo económico actual plantea desafíos para las empresas frente a un entorno tecnológico de alta volatilidad, mercados en constante apertura, ciclos de vida con tendencia a decrecer y la posibilidad de enfrentar crisis financieras (Jules & Vicente, 2020). En este contexto, los enfoques tradicionales de la administración resultan ser insuficientes para abordar la dinámica del entorno actual. Al respecto, Martínez y Blanco (2017) destacan la relevancia de un programa de gestión de riesgos ERM como herramienta, porque permite crear planes para gestionar amenazas, definir riesgos (Gudauskiene & Mikalauskiene, 2022) y aprovechar oportunidades en entornos complejos presentes y futuros, ante eventos imprevistos que causan disrupción y efectos significativos en el éxito organizacional.
En adición, tanto las empresas financieras como no financieras pertenecientes al mercado bursátil están obligadas a implementar medidas especiales en materia de ERM para prevenir eventos no deseados en ambientes altamente volátiles (Einde et al., 2023). Sin embargo, la pandemia COVID-19 acentuó diversos factores de riesgos a nivel global en el ámbito político, económico, social, laboral, etc., y obligó a todo tipo de empresas a prestar atención a los factores de riesgos derivados de su fuerza laboral, ante las medidas sanitarias como paros programados y/o cierre temporal de las organizaciones (Bellido, 2023). Asimismo, la pandemia cuestionó la factibilidad de lograr los Objetivos de Desarrollo Sostenible (ODS), entre ellos el número ocho sobre trabajo decente y crecimiento económico: “pleno empleo, combatir la desigualdad laboral, protección de los derechos laborales y promover la seguridad social” (Organización de las Naciones Unidas [ONU], 2023, p. 8).
En tanto, las empresas que tienen una relación laboral con los sindicatos se vieron afectadas de manera simultánea. En este contexto, los sindicatos son asociaciones conformadas por trabajadores, que buscan reivindicar, mejorar y legitimar las condiciones laborales (Ley Federal del Trabajo [LFT], 2022). Asimismo, tienen el propósito de negociar y acordar con las empresas, al amparo de la ley, aquellas situaciones laborales que beneficien a ambas partes. Acorde a la Organización Internacional del Trabajo [OIT] (2023), aproximadamente 250 millones de personas en el mundo están sindicalizadas en el sector público y privado. De ahí la relevancia de desarrollar un programa de gestión de riesgos ERM en las organizaciones que presentan una relación con el sindicato. No obstante, el desconocimiento de esta herramienta o su falta de implementación puede traer situaciones no deseadas. A modo de ejemplo de las situaciones no deseadas en una relación laboral entre empresa y sindicato, se señalan los casos que se describen a continuación.
En Estados Unidos de 2019 a 2023 el sindicato de trabajadores automotrices (UAW, por sus siglas en inglés) estalló una serie de huelgas, las cuales trajeron consigo pérdidas durante ese periodo por 1,000 millones de dólares (Christian, 2023). En Argentina, se paralizaron actividades porque no están de acuerdo las confederaciones sindicales con las nuevas reformas del gobierno (Agence France-Presse [AFP], 2024). En Chile, Walmart se enfrentó a demandas judiciales presentadas por 118 sindicatos pertenecientes a la Federación Nacional del trabajador de Walmart, debido a que se vulneraron garantías fundamentales de los trabajadores (El Economista, 2023). En México, posterior a las reformas laborales de 2017, condición para la firma del T-MEC en 2020, se generó un clima de incertidumbre ante los cambios significativos a nivel constitucional (Bensusán & Cerdas, 2021), poniendo en duda el logro de los objetivos de la empresa y realzando la gestión con los sindicatos, así como la importancia de la gestión de riesgos ERM.
En la práctica, la gestión de riesgos ERM es una herramienta promovida por distintas instancias y organizaciones con influencia a nivel global y en distintos países como Estados Unidos, Turquía, Japón y África. Por mencionar algunas, podemos señalar al Banco Mundial (2024) que publica un marco de referencia de ERM para Turquía en el año 2013; luego, en Estados Unidos los siguientes documentos: “¿Cuándo necesitan las empresas un Comité de Gestión de Riesgos a nivel del Consejo?” y “Reasignación de recursos e innovación. Convertir los riesgos empresariales en oportunidades”; por su parte, Japón emite un reporte en 2015 llamado “Cultura del riesgo, gobernanza del riesgo e incentivos equilibrados. Recomendaciones para reforzar la gestión del riesgo en los bancos de mercados emergentes”; y en África subsahariana se pública en 2016 el documento “servicios financieros digitales y gestión de riesgos”.
En complemento, de manera anual se publican documentos que informan sobre los riesgos a nivel mundial y abarcan todos los ámbitos. Entre ellos, las ediciones del Global Risk Survey 2023 de Pricewaterhouse Coopers (PwC); Riesgos en México y Centroamérica 2023, de KPMG, red global de servicios de auditoría, legal y fiscal; The Global Risk Report 2024, del World Economic Forum; Allianz Risk Barometer. The top business risks for 2024, que agrupa más de 70 países; Risk in Focus 2024, emitido por The Institute of Internal Auditors. En el ámbito científico, las publicaciones que tienen el propósito de analizar los riesgos en las empresas que cotizan en bolsa de valores se han centrado en analizar los riesgos de carácter financiero (Varga et al., 2021; Orellano, 2022), riesgo sistemático y no sistemático (Cortes & Bravo, 2022), riesgo operativo no financiero (Varga et al., 2021), riesgos estratégicos, reputacionales, legales/normativos y políticos (Milos et al., 2015).
Por tanto, existe evidencia de que las empresas muestran tipologías y factores distintos de riesgos, de la perspectiva académica como de la práctica profesional, siendo el común denominador el análisis de los factores con una periodicidad anual, puesto que los factores de riesgo son altamente volátiles y tienden a cambiar de manera rápida. Sin embargo, en la práctica no hay evidencia de que la gestión de riesgos ERM esté centrada en analizar la relación de la empresa con los sindicatos, ni de estos y su relación con otras empresas. Asimismo, en la literatura no se identificaron estudios que aborden riesgos en empresas que coticen en la bolsa y su relación con organizaciones sindicales. Por consiguiente, se considera acertado el desarrollo de este trabajo que tiene por objetivo analizar los factores de riesgo de las empresas que cotizan en la Bolsa Mexicana de Valores (BMV), específicamente las pertenecientes al índice de Precios y Cotizaciones (IPC).
Finalmente, se desprenden las siguientes preguntas de investigación: ¿A qué sector pertenecen las empresas del IPC que tienen una relación laboral con un sindicato?, ¿Cuál es la tasa de afiliación sindical?, y ¿Cuáles son los riesgos que identifican las empresas del IPC respecto a sus sindicatos? La principal contribución la constituye un inventario de riesgos con base en la relación sindical, evidente en las empresas pertenecientes al IPC, las cuales están obligadas a ofrecer información de los riesgos a los que están expuestas y poner de manifiesto que la ERM es importante en la práctica. Esto adquiere importancia significativa para el mercado bursátil, directivos, gestores de riesgos en las empresas, líderes de sindicatos, investigadores y abona al conocimiento sobre ERM.
El presente trabajo se estructura en cuatro apartados. El primero describe la ERM como herramienta según las definiciones planteadas en la literatura científica; los elementos que deben considerar las empresas para un programa de ERM; las fases para el proceso de ERM establecidas desde la perspectiva de las instituciones y consultoras profesionales, como de la literatura científica; y una serie de tipologías de riesgo. La ruta metodológica se expone en el segundo apartado. En el tercero, se presentan los resultados y se discuten los riesgos identificados, mostrando los aspectos a los que se enfrentan las organizaciones que tienen relación con un sindicato. Por último, en el cuarto apartado se presentan las conclusiones.
REVISIÓN DE LITERATURA
ERM
Las organizaciones al considerar dentro de sus planes la ERM se acercan más al éxito (Rumman & Al-Abbadi, 2023), y como paradigma emergente, gestiona la cartera de posibles riesgos que enfrentan (Linke & Florio, 2019). La pertinencia de adoptar un programa de ERM formal es una decisión de la dirección, que está en función de sus objetivos y alcance. Según el British Standard Institution [BSI] (2012), inicialmente la práctica de ERM en empresas (anteriormente administración de riesgos) surge de la preocupación por la incertidumbre y posibles daños en las organizaciones, ofreciendo servicios de seguros para enfrentar situaciones adversas. Posteriormente, se comienzan a fijar áreas que asumen la responsabilidad de llevar a cabo el proceso de administración de riesgos. A continuación, surgen leyes anticorrupción y, finalmente, se desarrollan estándares conocidos en la actualidad como ISO y COSO. En la Tabla 1 se resume el marco conceptual respecto a la ERM y sus aplicaciones.
| Autor y año | País | Definición ERM | Datos | Metodología | Resultados |
| Annamalah et al. (2018) | Malasia | Herramienta que debe comprender lo siguiente: integración de la estrategia y los objetivos de la empresa; identificar y responder al riesgo; y cuantificarlo | 15 empresas del sector petrolero y gas. Se aplicaron 120 encuestas a personas que han estado en puestos de gestión del riesgo | Modelo de regresión lineal | 1. Los resultados muestran que existe una relación significativa y positiva entre la ERM y el riesgo: operativo, de mercado, político, de salud, la seguridad y el medio ambiente, así como el desempeño empresarial. 2. Sin embargo, es importante socializar la ERM en este sector |
| Shah et al. (2022) | Malasia | Es la estrategia empresarial que mejora el desempeño financiero y los costos operativos. En un marco holístico, mitiga riesgos medioambientales, sociales y de gobernanza. | Empresas del sector petrolero y gas que se apegan a las prácticas de gobernanza verde del periodo de 2015-2021. Cotizan en bolsa de valores | Propuesta teórica de un marco de gobernanza verde para el desempeño de las empresas | 1. Si se integra la ERM, esto puede provocar el aumento en la capacidad para disminuir los riesgos medioambientales, sociales y de gobernanza. 2. ERM aporta una imagen completa de la posición de la empresa frente al perfil, predisposición y aceptación del riesgo |
| Ricardianto et al. (2023) | Indonesia | Herramienta empresarial diseñada e implementada en cada estrategia de la empresa para alcanzar los objetivos y maximizar el valor de la empresa, implementando las dimensiones de COSO e ISO 31000 | 13 empresas del transporte marítimo mediante 65 informes financieros del periodo de 2015-2019. Cotizan en bolsa de valores | Análisis de senderos con la técnica de mínimos cuadrados parciales | La ERM aumenta el desempeño de las empresas de transporte marítimo. Por lo tanto, deben generar practicas adecuadas de ERM e integrarlo a la estrategia de la empresa. |
| Son et al. (2023) | Vietnam | Es aquella que sirve para describir las técnicas y los procedimientos que se van a emplear en las empresas para controlar los riesgos y aprovechar las oportunidades, desde un enfoque holístico en la empresa | 1380 observaciones de 345 empresas obtenidas de los reportes anuales y estados financieros del periodo de 2018-2021. Cotizan en la bolsa de valores | Análisis de datos de panel | Los resultados arrojan que las empresas deben prestar atención a la adaptación de la ERM para maximizar el valor, cuando hay inestabilidad geopolítica |
| Moses et al. (2023) | Nigeria | Es el método para describir, evaluar y priorizar los riesgos, minimizando o mitigando el riesgos en todas las áreas | 8 bancos de dinero de depósito con autorización internacional, utilizando los informes anuales del periodo de 2008-2019. Cotizan en bolsa de valores | Análisis de datos de panel | Los riesgos de liquidez y de capital provocan un efecto negativo y no significativo en el desempeño. Los de crédito tienen un efecto positivo y significativo en el desempeño de los bancos |
A partir de las definiciones señaladas en la Tabla 1, se construye una que contiene el proceso holístico dentro de la organización, el cual está estratégicamente posicionado con el fin de evitar riesgos, controlarlos o transformarlos en oportunidades de mejora; apoyándose en técnicas y herramientas que habiliten el proceso de ERM, para generar valor en el ente, mejorar el desempeño y la toma de decisiones. El propósito es cumplir los objetivos con la menor incertidumbre posible. Para habilitar un programa de ERM, Lam (2014) propone siete elementos que deben vincularse con los procesos de la empresa para que sea integral; y así lograr éxito en la gestión (Figura 1).
Una vez que se define la ERM y se evidencian los componentes de un programa formal, se establecen las fases que se deben cumplir para ejecutar el proceso.

Proceso ERM
Con respecto al proceso que sigue la ERM, existen diversas propuestas realizadas por instituciones, consultoras profesionales y literatura científica (Tabla 2).
| Instituciones públicas, consultorías profesionales y/o literatura científica | Reconocer exposición al riesgo | Establecer objetivos estratégicos | Análisis del contexto | Identificación | Descripción | Evaluación, estimación o valoración | Informe | Decisión | Tratamiento o respuesta al riesgo | Informe de riesgos residuales | Supervisión o monitoreo | Comunicación | Control |
| Federation of European Risk Management Associations [FERMA] (2003) | * | * | * | * | * | * | * | * | * | ||||
| Auditoria Superior de la Federación [ASF] (2015) | * | * | * | * | * | * | * | ||||||
| Project Management Institute [PMI] (2017) | * | * | * | * | * | ||||||||
| Organización Internacional de Normalización [ISO 31000] (2018) | * | * | * | * | * | ||||||||
| Bolaño et al. (2014) | * | * | * | * | * | ||||||||
| Bautista y Pérez (2021) | * | * | * | * | * | * | * | ||||||
| Luna et al. (2022) | * | * | * | * | * | * |
Existe diferencia entre las diversas fases que proponen las instituciones, consultorías y la literatura científica. No obstante, al analizarse y comprender la esencia de cada fase es posible sintetizarla en siete fases: 1) definición del contexto interno y externo, 2) identificación de riesgos, 3) análisis, 4) evaluación, 5) priorización, 6) tratamiento del riesgo, y 7) monitoreo y comunicación. Estas fases o serie de pasos deben seguirse para cumplir con el proceso, atendiendo a cada uno con especificidad.
Tipologías de riesgo
Como una de las fases iniciales, los riesgos tienen que ser clasificados, por lo que la literatura evidencia distintas maneras de catalogar con el objetivo de realizar una mejor identificación y llevar un registro adecuado. Al generar tipologías de riesgos se brinda la posibilidad de identificar sub-procesos en los que se presentan (Segal, 2011). La Figura 2 pone de manifiesto las tipologías de riesgos propuestas en la literatura, y cabe aclarar que no se limita solo a ellas.

Adicional a las tipologías esquematizadas en la Figura 2, el estudio de Brito (2018) presenta el riesgo bajo una clasificación de acuerdo con su naturaleza: inherente e incorporado. El primero es el presente en cualquier actividad, es decir, no puede estar separado; y el segundo, nace de la mala ejecución de actividades provocadas principalmente por el individuo que realiza el trabajo. Al respecto, Bautista y Pérez (2021) clasifican los riegos en objetivos, los cuales tienen como característica ser frecuentes y estudiados con el fin de conocer la probabilidad, impacto y ocurrencia; los específicos son esporádicos, por lo tanto, la ocurrencia y sus consecuencias resultan ser de carácter subjetivo. Finalmente, Ferreira de Araújo et al. (2019) identifican cinco, a saber: 1) empresarial; 2) financiero; 3) cadena de suministro; 4) estratégico; y 5) proyectos.
En tanto, el planteamiento de las corrientes de ERM va más allá de una clasificación o tipologías, porque propone posibles líneas de estudio, dadas por el contexto y necesidad de los entornos académicos y empresariales. Y aunque según la literatura la herramienta de gestión de riesgos ERM funciona en cualquier organización ([ISO 31000], 2018), para las empresas que tienen relaciones con los sindicatos, emplear una herramienta como lo es la gestión de riesgos es altamente pertinente. Porque con ello estarían en condición de identificar los factores de riesgo y oportunidades, para fortalecer la relación con la empresa. Luego, podrían identificar los factores en los otros ámbitos de la organización, tanto internos como externos.
METODOLOGÍA
El estudio transita por un enfoque cualitativo, porque se busca explorar en profundidad los datos, contextualizar el entorno y aportar perspectivas naturales y holísticas de los fenómenos (Hernández et al., 2014). El análisis de contenido fue la técnica empleada, pues examina e interpreta documentos (Guix, 2008). La información se recopila en un periodo de tiempo, por lo tanto, es un estudio de corte transversal (Hernández et al., 2014) y de alcance descriptivo: hechos, situaciones, rasgos o características del fenómeno (Bernal, 2010). Sin embargo, es importante precisar las ventajas y desventajas de la metodología cualitativa. Por un lado, la comprensión en profundidad del fenómeno, relaciones con el entorno, la descripción de textos, palabras o comportamientos; por otro, debilidad en la predicción, subjetividad en los resultados y no generalización, por mencionar algunos (Cadena et al., 2017).
Objeto de estudio
La variable de estudio la constituyen los factores de riesgo entre empresas y sindicatos, identificados como resultados de aplicar las fases iniciales de la ERM. En consecuencia, es necesario definir el IPC y el ordenamiento que compromete a las empresas a informar los resultados de la ERM. En tanto, el IPC es el indicador bursátil principal en México. Según Gaytán (2021), es “[…] el cambio que se da con respecto al valor del día anterior y se obtiene un porcentaje, ya sea, a la baja o alta de las acciones mayormente distintivas de aquellas empresas que están cotizando” (p.5). En este sentido, un IPC sólido pudiera ser atractivo para empresas extranjeras que busquen cotizar en el país.
En tanto que, el proceso ERM tiene sustento en la Ley del Mercado de Valores [LMV] (2023) y el Reglamento Interior de la Bolsa Mexicana de Valores [BMV] (2018), porque obliga a las empresas a informar sobre los factores de riesgo en sus actividades, acorde con las políticas internas para la administración de riesgos.
Recolección de datos
Para determinar la muestra, fue importante detectar las empresas que tienen una relación laboral con un sindicato, por tal razón, se exploraron de manera general los reportes anuales recuperados de la BMV (2023), con fecha de diciembre de 2022 de las 36 empresas listadas en el IPC. El año corresponde a 2022, porque estos informes se publican en los meses de abril-mayo de cada año. La tabla 3 presenta 14 empresas que no tienen relación con sindicatos; dos no informan sobre el tema; y 20 sí mantienen relación laboral. Por lo tanto, estas últimas son las que conforman la muestra final para este estudio.
| Componente | Etiqueta | Relación sindical (Si) | Relación sindical (No) | |
| 1 | Alfa, S.A.B. de C.V. | ALFA | * | |
| 2 | Alsea, S.A. | ALSEA | * | |
| 3 | América Móvil, S.A.B. de C.V. L | AMX | * | |
| 4 | Arca Continental, S.A.B. de C.V. | AC | * | |
| 5 | Banco del Bajío, S.A. | BBAJIO | * | |
| 6 | Becle, S.A. de C.V. | CUERVO | * | |
| 7 | Bolsa Mexicana de Valores, S.A. de C.V. | BOLSA | * | |
| 8 | Cemex, S.A.B. de C.V. | CEMEX | * | |
| 9 | Coca-Cola Femsa, S.A.B. de C.V. | KOF | * | |
| 10 | Controladora Vuela Compañía de Aviación, S.A.B. de C.V. | VOLAR | * | |
| 11 | Corporación Inmobiliaria Vesta, S.A.B. de C.V. | VESTA | * | |
| 12 | El Puerto de Liverpool, S.A.B. de C.V. | LIVEPOL | * | |
| 13 | Fomento Económico Mexicano, S.A.B. de C.V. | FEMSA | * | |
| 14 | Gentera, S.A.B. de C.V. | GENTERA | * | |
| 15 | Gruma, S.A.B. | GRUMA | * | |
| 16 | Grupo Aeroportuario del Centro Norte, S.A.B. de C.V. | OMA | * | |
| 17 | Grupo Aeroportuario del Pacifico, S.A.B. de C.V. | GAP | * | |
| 18 | Grupo Aeroportuario del Sureste, S.A.B. de C.V. | ASUR | * | |
| 19 | Grupo Bimbo, S.A.B. de C.V. | BIMBO | * | |
| 20 | Grupo Carso, S.A.B. de C.V. | GCARSO | * | |
| 21 | Grupo Cementos de Chihuahua, S.A.B. de C.V. | GCC | * | |
| 22 | Grupo Elektra, S.A.B. de C.V. | ELEKTRA | * | |
| 23 | Grupo financiero Banorte, S.A.B. de C.V. | GFNORTE | * | |
| 24 | Grupo Financiero Inbursa, S.A.B. de C.V. | GFINBUR | * | |
| 25 | Grupo México, S.A.B. de C.V. | GMEXICO | * | |
| 26 | Grupo Televisa, S.A.B. | TLEVISA | * | |
| 27 | Industrias Peñoles, S.A.B. de C.V. | PE&OLES | * | |
| 28 | Kimberly Clark de México, S.A.B. de C.V. | KIMBER | * | |
| 29 | Megacable Holdings, S.A.B. de C.V. | MEGA | * | |
| 30 | Operadora de Sites Mexicanos, S.A.B. de C.V. | SITES1 | * | |
| 31 | Orbia advance corporation, S.A.B de C.V. | ORBIA | * | |
| 32 | Promotora y Operadora de Infraestructura, S.A.B. de C.V. | PINFRA | * | |
| 33 | Qualitas Controladora, S.A.B de C.V. | Q | * | |
| 34 | Regional, S.A. de C.V. | R A | N/A | N/A |
| 35 | Sitios Latinoamérica, S.A.B. de C.V. | LASITE | N/A | N/A |
| 36 | Walmart de México, S.A.B. de C.V. | WALMEX | * |
Procesamiento de datos
Una vez que se determinó la muestra, se procedió a revisar cada uno de los 20 reportes anuales para extraer con pertinencia la información del sector al que pertenecen las empresas, la tasa de afiliación a los sindicatos y los factores de riesgo. Para ello, se analizó exhaustivamente el apartado factores de riesgo. Posteriormente, se procedió al análisis de datos en el software ATLAS.TI versión nueve. Con los datos procesados, fue posible plasmarlos en los diagramas y tablas para una mejor presentación y comprensión de los resultados.
RESULTADOS
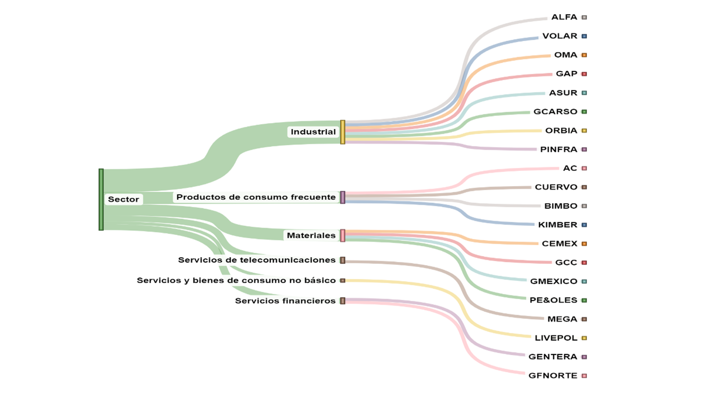
A continuación, se presentan los resultados sobre el sector de las empresas que fueron incluidas en este trabajo, porque informaron factores de riesgo sobre su relación con los sindicatos. El diagrama de Sankey de la Figura 3 muestra los sectores a los que pertenecen las empresas. Estas se distribuyen en seis sectores, según los reportes anuales.

De esta forma, el sector industrial destaca con ocho empresas; los otros dos sectores con cuatro cada una; y en los tres restantes, se distribuyen cuatro empresas. Esto se puede corroborar en la Figura 3.Con relación al porcentaje de afiliación sindical, es necesario señalar que las empresas ofrecen diferente información. En la Tabla 4 se puede observar el porcentaje de afiliación sindical en las empresas, resaltando los siguientes sectores: el industrial, que comprende las empresas ALFA, VOLAR, OMA, GAP, ASUR, GCARSO, ORBIA y PINFRA; seguido por el de productos de consumo frecuente con AC, CUERVO, BIMBO, KIMBER; y el de materiales con CEMEX, GCC, GMEXICO y PE&OLES.
| Etiqueta | Tasa aproximada |
| ALFA | 26.80% |
| AC | Alto porcentaje de trabajadores |
| CUERVO | 9% |
| CEMEX | 102 Contratos Colectivos de Trabajo (CCT) celebrados |
| VOLAR | 78% |
| LIVEPOL | Alto porcentaje de trabajadores |
| GENTERA | Alto porcentaje de trabajadores |
| OMA | 44.90% |
| GAP | 26% |
| ASUR | 22.10% |
| BIMBO | Alto porcentaje de trabajadores |
| GCARSO | Alto porcentaje de trabajadores |
| GCC | 58% |
| GFNORTE | 69% |
| GMEXICO | 71% |
| PE&OLES | Si hay CCT celebrados |
| KIMBER | Alto porcentaje de trabajadores |
| MEGA | 73% |
| ORBIA | 54% |
| PINFRA | 60% |
Cabe señalar que, VOLAR es la empresa que da a conocer el mayor porcentaje de personal afiliado a un sindicato con 78%, por el contrario, el menor porcentaje es 9% de CUERVO. Siete empresas solo indican que tienen cierto porcentaje, es decir, no mencionan datos. CEMEX reporta 102 CCT celebrados y PE&LES que sí tiene CCT.
En este orden de ideas, la representación visual de las palabras que con más frecuencia se identifican en los factores de riesgo presentados en el informe anual, destacan 19 factores de riesgo (Figura 4), aunque de los 28 destacan la huelga, modificaciones legislativas y afectaciones del negocio. En tanto, entre las palabras que no se alcanzan a representar en la nube se contemplan incapacidad para acuerdos en negociación de mejores salarios, incremento en gastos operativos, deterioro en la relación con clientes, situación financiera, incapacidad para mantener prestaciones satisfactorias, interferencia para enfocarse en estrategias de negocio, presiones inflacionarias generales, cambios en tasa de rendimiento y aumento de los costos en planes de beneficio para el cuidado de la salud.

Respecto a las empresas que comunican más factores de riesgos, la Tabla 5 muestra que BIMBO y GMEXICO dan a conocer 15 riesgos. Luego, con 13 riesgos la empresa KIMBER; con 12 la empresa CUERVO; con nueve se encuentran ALFA, AC, VOLAR y MEGA; y el resto de las empresas cuenta con menor cantidad de riesgos.
| Empresas | Cantidad de riesgos |
| BIMBO | 15 |
| GMEXICO | 15 |
| KIMBER | 13 |
| CUERVO | 12 |
| ALFA | 9 |
| AC | 9 |
| VOLAR | 9 |
| MEGA | 9 |
| LIVERPOL | 8 |
| OMA | 8 |
| ORBIA | 8 |
| CEMEX | 7 |
| GCC | 7 |
| GCARSO | 5 |
| GFNORTE | 5 |
| PE&OLES | 4 |
| PINFRA | 4 |
| GAP | 3 |
| ASUR | 3 |
| GENTERA | 2 |
Finalmente, en función de los datos obtenidos en los reportes anuales se presenta un inventario de riesgos que se identifican de la empresa respecto su relación con los sindicatos, los cuales se representan de manera gráfica en la Figura 5 que recoge los 10 riesgos que mayormente notifican las empresas. Se destaca que la huelga es el evento que más informan, seguido de modificaciones legislativas.

Los resultados muestran que el estudio tiene sus aspectos particulares, porque inicia identificando las relaciones laborales entre empresas y sindicatos. Luego, muestra los sectores de las empresas del IPC, su porcentaje de afiliación, el cual no todas reportan y finaliza con los riesgos que plasman en los informes anuales entre empresas y sindicatos. La pertinencia radica en la inexistencia de estudios que involucren organizaciones sindicales y la gestión de riesgos ERM.
DISCUSIÓN
A continuación, se presenta la discusión de los riesgos que evidencian las empresas cotizadas en la BMV respecto de las relaciones laborales entre empresas y sindicatos, como el riesgo de huelga.
1. Riesgo de huelga y paros laborales
Es relevante aclarar que, aunque existen trabajos sobre los factores de riesgo identificados como el desarrollado por Cruz y Martínez (2015), estos no están directamente ligados con sindicatos. No obstante, ya constituye un antecedente el estudio del porqué identifican factores de riesgo en aspectos legales y jurídicos relacionados con modificaciones legislativas y las implicaciones que estas pueden desencadenar, como la huelga (Cruz & Martínez, 2015). Asimismo, aspectos vinculados con cambios fiscales e incertidumbre política, son denominados riesgos corporativos, y aquellos relacionados con riesgos económicos contemplan los costos laborales no competitivos.
En este contexto, la dinámica empresarial actual conduce a que las organizaciones se enfrenten a cualquier evento no considerado, como los paros que afecten la operación de la empresa, originados por una deficiente comunicación con sindicatos, que obliga y exige desarrollar estrategias para llegar a acuerdos. Estas estrategias pueden emanar de la ERM, considerando que se trata de un enfoque holístico y responde a todo aquello que represente un riesgo.
2. Riesgos de afectación en operaciones del negocio
En cualquier organización, una de las actividades sustantivas son las operativas y resulta evidente que estas no deben detenerse por ningún motivo como la huelga. Al existir una relación laboral con sindicatos, se pone de relieve la capacidad conciliadora para solucionar problemas. De tal manera que, reforzar esta parte evitaría que se caiga en riesgos de reputación, disminución en ventas, afectación de los resultados, entre otros.
3. Riesgos financieros y de incremento en gastos operativos
En este sentido, la gestión proactiva de cualquier tipo de negociación, en especial la de salarios, debe ser valorado como un proceso en el cual se logre satisfacer a ambas partes. De tal manera que, las finanzas de las empresas y personal sindicalizado no se vea comprometido (Keune, 2021). Sin embargo, se trata de una actividad inherente a recursos económicos y, por tanto, equilibrar los mecanismos para la erogación de recursos tiene que ser prioritario. Así, se requiere una atmósfera de sostenibilidad financiera para evitar conflictos laborales con sindicatos, y que estos no se materialicen en riesgos financieros (Klučka & Grünbichler, 2020) al corto, mediano y largo plazo.
4. Riesgos por modificaciones legislativas
Los conflictos también pueden suscitarse por los cambios en las leyes, donde las empresas y los sindicatos deben poner especial cuidado en temas laborales modificando o reformando en la legislación, porque puede llegar a afectar acuerdos ya existentes entre ambos, que demanda a que se trabaje constantemente en analizar el contexto, especialmente el legal, para así buscar prevenir estas situaciones. Al respecto, ERM en la fase de analizar el contexto pretende aprovechar oportunidades y comunicar dicha información ([ISO 31000], 2018).
5. Riesgos de afectación en resultados del negocio
En tanto, Portugal (2017) señala que los resultados del negocio van de las utilidades hasta la satisfacción de clientes y empleados. No obstante, el logro de ello es de las actividades en conjunto entre empresa y personal sindicalizado, lo que hace que sea una responsabilidad compartida. Si no hay cohesión y compromiso, la confianza de los inversionistas cae, se reduce la rentabilidad y se estarían presentando riesgos de negocio (Daneshjo et al., 2021) y riesgos de compromiso de los empleados (Fraser & Simkins, 2010).
6. Riesgos de costos laborales
Respecto a los costos laborales, las empresas ofrecen una serie de prestaciones, que debe cubrir las necesidades de los trabajadores (OIT, 2015). Esto pudiese indicar un beneficio solo para los agremiados, sin embargo, la empresa se beneficia porque retiene talento humano pertinente, resaltando la importancia del área de recursos humanos para establecer estrategias innovadoras. Esta área, en conjunto con la ERM, puede identificar los factores de riesgo e impedir caer en riesgos de personal (Hudáková & Masár, 2018).
7. Riesgos de incapacidad para negociar mejores salarios
Se han considerado diferentes factores de riesgo que pueden llevar a paros laborales y huelgas, pero de manera adicional también puede ser la incapacidad para mantener prestaciones satisfactorias e incumplimiento de acuerdos. Estos condicionan a los actores de la empresa y del sindicato al entablar negociaciones en pro de un beneficio mutuo. Si no se logra esto, se llevan a cabo los paros laborales, pero también, se provocan pérdidas económicas y daño en la relación con los sindicatos.
8. Riesgos por otros conflictos
Existen otros conflictos que son factores de riesgo dada la naturaleza de esta relación laboral. A modo de ejemplo, la subcontratación (Ayala & Ratto, 2019); conflictos inter-sindicales (Senén et al., 2021); y fragmentación en los procesos de negociación (Muller & Schulten, 2023). Ellos pueden disminuir el desempeño de cada una de las organizaciones, principalmente en las actividades que responden a la razón de ser de cada una. En definitiva, las empresas del IPC y sus respectivas relaciones con los sindicatos se enfrentan a una serie de riesgos, por lo que es crucial adoptar la ERM. Este enfoque holístico proporciona estabilidad organizacional, mejora el desempeño (Annamalah et al., 2018) y aumenta la productividad, a través del control y monitoreo adecuado de los riesgos (Bautista & Pérez, 2021).
Una vez descrito lo anterior, la gestión de riesgos ERM es una herramienta útil. La importancia de conocer los factores de riesgo a los que se enfrentan las empresas al mantener una relación laboral con los sindicatos, es relevante. Por lo tanto, evidenciar los riesgos ayudará a robustecer los inventarios de riesgos existentes, siendo este particular entre empresa y sindicato.
CONCLUSIONES
Las organizaciones en la actualidad se enfrentan a situaciones inesperadas, las cuales pueden tener diferentes consecuencias y comprometer el logro de los objetivos. Sin importar a qué sector pertenezcan, siempre existirá esa incertidumbre. Respecto al presente estudio, los factores de riesgo entre empresas listadas en el IPC y su relación con sindicatos dan un panorama de las posibles implicaciones que puede tener para ambos.
Por consiguiente, existe un gran desafío para hacer frente a las huelgas como sinónimo de paro de actividades, las cuales tienen repercusiones en la producción y las relaciones con clientes, por mencionar algunas. Sin embargo, los sindicatos en conjunto con las empresas se enfrentan a riesgos legales, operativos, económicos y financieros, lo cuales se acentúan por el escaso nivel de monitoreo de estos escenarios, aunado a la nula capacidad para llegar a acuerdos. Y aunque los factores de riesgo pudieran tener un origen particular, estos siempre se encuentran ligados a otros, es decir, son interdependientes.
Las situaciones antes mencionadas deben ser atendidas, por ello la necesidad de resaltar la importancia de implementar la ERM en la práctica como herramienta estratégica clave y utilizada cada vez más por las empresas, por ejemplo, en el mercado bursátil. Porque, a pesar de la evidencia en los reportes anuales del trabajo con ella, es necesario que se profundice aún más en temas tan delicados donde deben involucrarse ambas partes, comprometiéndose a buscar beneficios en común y para todos los grupos de interés. Asimismo, un aspecto importante es priorizar aquellos factores de riesgo que pudieran implicar mayores problemas y los posibles impactos en cada sector. Como punto de partida pudiesen ser los que mayormente dan a conocer las empresas, sin embargo, para cumplir la fase de priorización es necesario apoyarse en la ERM, y así, generar estrategias para responder oportunamente a cada tipo de riesgo.
En definitiva, la complejidad en el mercado bursátil ha llevado a que las empresas informen sobre los factores de riesgo, sin embargo, no debe limitarse solo a este. Se pueden encontrar diversas áreas de oportunidad para que pequeñas, medianas y grandes empresas implementen la ERM, especialmente en la región latinoamericana. Otro aspecto positivo para considerar, y del cual existe evidencia empírica presentada en la literatura, es la capacidad que tiene la ERM para mejorar el desempeño y tomar decisiones más informadas.
Entre las limitaciones de este trabajo se encuentra que los resultados emanan de un análisis transversal, es decir, de un solo periodo. Además, el trabajar mediante una metodología cualitativa demuestra que los resultados no pueden ser generalizables en su totalidad; y posiblemente la ausencia de técnicas estadísticas disminuyen la robustez a los resultados. Respectos a futuras líneas de investigación, estas deben encaminarse a comprender con mayor precisión los factores de riesgo entre empresas y sindicatos, analizando con técnicas estadísticas que nos den resultados más objetivos.
Finalmente, se releva la necesidad de considerar estudios que impliquen un espacio temporal mayor a un año y que analicen fuentes primarias de información en el campo de estudio, orientadas a profundizar en la organización del conocimiento las negociaciones entre sindicatos y empresas.
REFERENCIAS
Agence France-Presse [AFP]. (2024). Miles de personas salen a la calle en contra de las reformas de Milei. La Jornada. https://www.jornada.com.mx/noticia/2024/01/24/mundo/miles-de-personas-salen-a-la-calle-en-argentina-contra-reformas-de-milei-988
Aguilar, C. S., & Vásconez, A. L. (2022). La gestión de los riesgos organizacionales bajo el nuevo enfoque de la auditoría interna. Ingenium et potentia, 4(7), 26-56. https://doi.org/10.35381/i.p.v4i7.1855
Annamalah, S., Raman, M., Marthandan, G., & Kalisri, L. A. (2018). Implementation of Enterprise Risk Management (ERM) Framework in Enhancing Business Performances in Oil and Gas Sector. Economies, 6(4), 1-12. https://doi.org/10.3390/economies6010004
Auditoria Superior de la Federación (ASF). (2015). Guía de Autoevaluación de Riesgos en el Sector Público. https://www.asf.gob.mx/uploads/177_Guias_Tecnicas/Guia_de_Autoevaluacion_a_la_Integridad_en_el_Sector_Publico.pdf
Ayala, C. J., & Ratto, R. N. (2019). Estrategias sindicales en dos grandes empresas fragmentadas y filiales de Coca-Cola en Chile. Sociología del Trabajo (94), 63-87. https://doi.org/10.5209/STRA.63264
Bautista, P. R., & Pérez, S. F. (2021). Gestión estratégica del riesgo y su importancia en las buenas prácticas empresariales. Eruditus, 1(3), 9-24. https://doi.org/10.35290/re.v2n1.2021.383
Bellido, de L., D. (2023). Influencia del covid-19 en las estrategias de revitalización en dos sindicatos chilenos Un estudio de caso longitudinal. Revista de Ciencias Sociales, 36(52), 39-60. https://doi.org/10.26489/rvs.v36i52.2
Bensusán, G. & Cerdas, S. D. (2021). Desarmar los corporativismos sindicales: diseños institucionales y recursos de poder en México y Brasil. Desacatos. Revista De Ciencias Sociales (67), 156-179. https://desacatos.ciesas.edu.mx/index.php/Desacatos/article/view/2173/1608
Banco Mundial. (BM). (2024). https://www.worldbank.org/en/search?q=enterprise+risk+management
Bernal, A. C. (2010). Metodología de la investigación. Administración, economía, humanidades y ciencias sociales. Pearson.
Bolsa Mexicana de Valores. [BMV]. (2023). https://www.bmv.com.mx/
Bolsa Mexicana de Valores. [BMV]. (2018). Reglamento interior de la bolsa mexicana de valores
S.A.B. de C.V. https://www.bmv.com.mx/docs-pub/MARCO_NORMATIVO/CTEN_MNRST/REGLAMENTO%20INTERIOR%20BMV%20VIGENTE-20230801.pdf
Bolaño, R. Y., Robaina, D. A., Pérez, B. A., & Arias, P. M. (2014). Modelo de Dirección Estratégica basado en la Administración de Riesgos. Ingeniería Industrial, 35(3), 344-357. https://rii.cujae.edu.cu/index.php/revistaind/article/view/552
Brito, G. D. (2018). El riesgo empresarial. Universidad y Sociedad, 10(1), 269-277. https://rus.ucf.edu.cu/index.php/rus/article/view/806
British Standard Institution (BSI). (2012). BSI Group. Risk Management. Manage your risks.https://www.bsigroup.com/globalassets/localfiles/en-in/certification/iso-31000/iso-31000-risk-management.pdf
Cadena, I. P., Rendón, M. R., Aguilar, A. J., Salinas, C. E., Cruz, M. R. F., & Sangerman, J. D. Ma. (2017). Métodos cuantitativos, métodos cualitativos o su combinación en la investigación: un acercamiento en las ciencias sociales. Revista Mexicana de Ciencias Agrícolas, 8(7), 1603-1617. https://doi.org/10.29312/remexca.v8i7.515
Christian, A. (2023). 5 grandes errores que cometieron altos ejecutivos en 2023 (incluyendo a Elon Musk). BBC news mundo. https://www.bbc.com/mundo/articles/cjjgve1ezz1o
Cortes, C. J., & Bravo, M. W. (2022). El riesgo en las acciones de la bolsa de valores de Colombia. Revista Multidisciplinar Ciencia Latina, 6(6), 4927-4942. https://doi.org/10.37811/cl_rcm.v6i6.3788
Cruz, M. C. A., & Martínez, H. R. (2015). Factores de riesgo en México: análisis de los reportes anuales de las empresas pertenecientes al índice de Precios y Cotizaciones. Vinculatégica EFAN, (1), 1150-1169.
Daneshjo, N., Malega, P., Kóňa, J., & Barilová, B. (2021). Integrated Management System and Corporate Risk Management. TEM Journal, 10(4), 1686-1693. https://doi.org/10.18421/TEM104-26
Einde, E., Ade, W., Yenni, A., Raida, F., Edwin, M., & Leire, S. J. (2023). The influence of corporate characteristics and Good Corporate Governance toward the risk management disclosure. Revista de métodos cuantitativos para la economía y la empresa, 35, 404-417. https://doi.org/10.46661/revmetodoscuanteconempresa.6138
El Economista. (2023). Chile: sindicatos dan nueva batalla contra contratos multinacionales. El Economista. https://www.eleconomista.com.mx/empresas/Chile-sindicatos-dan-nueva-batalla-contra-contratos-multifuncionales-20230911-0058.html
Ermakov, V., Kiryakov, I., Polozov, D., & Polozova, E. (2023). Information support of the risk management system in high-tech organizations with the involvement of private capital. E3S Web of Conferences, 371, 1-8. https://doi.org/10.1051/e3sconf/202337105062
Federation of European Risk Management Associations [FERMA]. (2003). Estándares de Gerencia de Riesgos. https://www.ferma.eu/app/uploads/2011/11/a-risk-management-standard-spanish-version.pdf
Ferreira de Araújo, L. P., Crema, M., & Verbano, C. (2019). Risk management in SMEs: A systematic literature review and future directions. European Management Journal, 38(1), 1-17. https://doi.org/10.1016/j.emj.2019.06.005
Fraser, J., & Simkins, B. J. (2010). Enterprise Risk Management. Today´s Leading Research and Best Practices for Tomorrow´s Executives. John Wiley & Sons.
Gaytán, C. J. (2021). El modelo DuPont y la rentabilidad sobre activos (ROA). Mercados y Negocios, (43), 119-129. https://doi.org/10.32870/myn.v0i43.7638
Gudauskiene, G. & Mikalauskiene, A. (2022). Impact of Knowledge Management on the Operational Risk of the Modern Organizations. Vilnius UniversityOpen Series, 27-34. https://doi.org/10.15388/ISC.2022.4
Guix, O. J. (2008). El análisis de contenidos: ¿qué nos están diciendo? Revista Calidad Asistencial, 23(1), 26-30. https://doi.org/10.1016/S1134-282X(08)70464-0
Hernández, S. R., Fernández, C. C., & Baptista, L. P. (2014). Metodología de la investigación. McGraw-Hill.
Hudáková, M., & Masár, M. (2018). The Assessment of Key Business Risks for SMEs in Slovakia and Their Comparison with other EU Countries. Entrepreneurial Business and Economics Review, 6(4), 145-160. https://doi.org/10.15678/EBER.2018.060408
Jules, J. J., & Vicente, R. (2020). Rethinking the implementation of Enterprise risk management (ERM) as a socio-technical challenge. Journal of Risk Research, 247-266. https://doi.org/10.1080/13669877.2020.1750462
Keune, M. (2021). Inequality between capital and labour and among wage-earners: the role of collective bargaining and trade unions. Transfer: European Review of Labour and Research, 27(1), 29-46. https://doi.org/10.1177/10242589211000588
Klučka, J., & Grünbichler, R. (2020). Enterprise Risk Management - Approaches Determining Its Application and Relation to Business Performance. Quality Innovation Prosperity, 24(2), 51-58. https://doi.org/10.12776/qip.v24i2.1467
Lam, J. (2014). Enterprise risk management. From incentives to controls (2da ed.). John Wiley & Sons.
Ley Federal del Trabajo. [LFT]. (2022). Cámara de Diputados del H. Congreso de la Unión. Gobierno de México. Ley Federal del Trabajo. https://www.diputados.gob.mx/LeyesBiblio/pdf/LFT.pdf
Ley del Mercado de Valores. [LMV]. (2023). Diario oficial de la federación. Secretaría de Gobernación. https://www.dof.gob.mx/nota_detalle.php?codigo=5712731&fecha=28/12/2023#gsc.tab=0
Linke, A., & Florio, C. (2019). Enterprise Risk Management Measurement: Insights from an Interdisciplinary Literature Review. Multiple Perspectives in Risk and Risk Management, 37-54. https://doi.org/10.1007/978-3-030-16045-6_2
Luna, S. B., Espinosa, L. M., López, T. M., Valdés, C. C., & Bataller, V. M. (2022). Metodología para la gestión de riesgos y oportunidades en el Sistema de Gestión de los Servicios Científico-Técnicos DECA. Revista CENIC Ciencias Químicas, 53(1), 23-43.
Martínez, H. R., & Blanco, D. M. (2017). Gestión de riesgos: reflexiones desde un enfoque de gestión empresarial emergente. Revista Venezolana de Gerencia, 22(80), 693-711. https://doi.org/10.37960/revista.v22i80.23186
Milos, S. D., Kozul, A., & Pecina, E. (2015). State and perspectives of Enterprise risk management system development - the case of Croatian companies. Procedia. Economics and Finance, 30, 768-779. https://doi.org/10.1016/S2212-5671(15)01326-X
Mora, O. (2022). Gestión de riesgos: un desafío para las organizaciones. Administración & Desarrollo, 52(1), 4-19. https://doi.org/10.22431/25005227.vol52n1.1
Moses, O. B., Oyesola, S. R., & Olufolayemi, O. O. (2023). Risk management and performance of deposit money banks in Nigeria: a re-examination. Business perspectives, 18, 113-126. http://dx.doi.org/10.21511/bbs.18(2).2023.10
Muller, T., & Schulten, T. (2023). Germany: Different worlds of trade unionism. En J. Waddington, T. Muller y K. Vandaele, Trade unions in the European Union. Picking up the pieces of the neoliberal challenge (págs. 459-502). Peter Lang.
Orellano, A. J. (2022). Información contable y el riesgo financiero - riesgo del accionista enfocado a empresas mineras peruanas. Semestre Económico, 11(1), 74-85. https://doi.org/10.26867/se.2022.v11i1.129
Organización Internacional de Normalización. (ISO 31000). (2018). Gestión del Riesgo – Directrices. Ginebra: Suiza. https://www.ramajudicial.gov.co/documents/5454330/14491339/Norma.ISO.31000.2018.Espanol.pdf/cb482b2c-afd9-4699-b409-0732a5261486
Organización Internacional del Trabajo. (OIT). (2015). Indicadores clave de mercado de trabajo. Novena Edición.
https://www.ilo.org/wcmsp5/groups/public/---dgreports/-- stat/documents/publication/wcms_498940.pdf
Organización Internacional del Trabajo. [OIT] (2023). OIT. Perspectivas sociales y del empleo en el mundo 2023. Condiciones laborales de los trabajadores clave. Ginebra. Suiza: Unidad de Gestión de la Producción de Publicaciones (PRODOC). https://www.ilo.org/infostories/getmedia/684f61da-6afc-4853-bbee-1bd868fffcbb/weso_2023_chapter3_es.pdf
Organización de las Naciones Unidas. [ONU]. (2023). Análisis del objetivo 8 relativo al trabajo decente para todos. https://www.un.org/es/chronicle/article/objetivo-8-analisis-del-objetivo-8-relativo-al-trabajo-decente-para-todos
Project Management Institute [PMI]. (2017). Guía de los Fundamentos para la Dirección de Proyectos. Guía del PMBOK. https://docer.com.ar/doc/vs108n
Portugal, V. (2017). Diagnóstico Empresarial. Fundación Universitaria del Área Andina.
Ricardianto, P., Lembang, A. T., Tatiana, Y., Ruminda, M., Kholdun, A. I., Teja, K. I. G. N. A. G. E., Akira, S. H. F., Cahyo, S. G., Suryani, D., & Endri, E. (2023). Enterprise risk management and business strategy on firm performance: The role of mediating competitive advantage. Uncertain Supply Chain Management, 11(1), 249-260. https://doi.org/10.5267/j.uscm.2022.10.002
Rumman, A. A., & Al-Abbadi, L. (2023). Structural equation modeling for impact of Data Fabric Framework on business decision-making and risk management. Cogent Business & Management, 10, 1-18. https://doi.org/10.1080/23311975.2023.2215060
Segal, S. (2011). Corporate Value of Enterprise Risk Management. The next step in business management (1ra ed.). John Wiley & Sons.
Senén, G. C., Trajtemberg, D., & Borroni, C. (2021). Conflictos entre sindicatos en la Argentina durante el periodo 2008-2013. Iztapalapa. Revista de Ciencias Sociales y Humanidades, (91), 183-212. http://dx.doi.org/10.28928/ri/912021/aot2/senengonzalezc/trajtembergd/borronic
Shah, S. Q., Lai, F. W., Shad, M. K., & Jan, A. A. (2022). Developing a Green Governance Framework for the Performance Enhancement of the Oil and Gas Industry. Sustainability, 14, 1-19. https://doi.org/10.3390/su14073735
Son, V.T., Ha, B.T., Anh, N. Q., Mai, N. P., Trang, D. T., Lu, L. D., Anh, N. T., & Tam, L. T. (2023). Impact of Enterprise Risk Management on Firm Value During the Instability Context: Case of Vietnam. Journal of Organizational Behavior Research, 8(2), 236-250. https://doi.org/10.51847/x9nE6PL4i8
Tillema, S., Trapp, R., & Van Veen, D. P. (2022). Business Partnering in Risk Management: A Resilience Perspective on Management Accountants’ Responses to a Role Change. Contemporary Accounting Research, 39(3), 1-32. https://doi.org/10.1111/1911-3846.12774
Varga, S., Brynielsson, J., & Franke, U. (2021). Cyber-threat perception and risk management in the Swedish financial sector. Computers and Security, 105, 1-18. https://doi.org/10.1016/j.cose.2021.102239