ARTÍCULOS PRODUCTO DE LA INVESTIGACIÓN
Análisis reflexivo-comparativo entre las concepciones docentes y la competencia indagación *
Reflective-comparative analysis between teaching conceptions and inquiry competence
Análise reflexivo-comparativo entre as concepções docentes e a competência indagação
Análisis reflexivo-comparativo entre las concepciones docentes y la competencia indagación *
Revista Interamericana de Investigación, Educación y Pedagogía, vol. 16, núm. 2, pp. 179-211, 2023
Universidad Santo Tomás
Recepção: 11 Julho 2022
Aprovação: 04 Agosto 2022
Resumen: La investigación tiene como objetivo comparar las relaciones teóricas, conceptuales y metodológicas de la competencia indagación con las concepciones que tienen los docentes de ciencias naturales de la Institución Educativa Rural Zapata del departamento de Antioquia y su influencia en las prácticas de aula. El trabajo de campo se enmarca en una investigación comparativa con un diseño transeccional contemporáneo univariable de fuente mixta, siguiendo las fases que identifican esta investigación: fase descriptiva, fase analítica y fase comparativa. Las técnicas para recolectar la información fueron la entrevista en profundidad, la observación y sistematización en diarios de campo de los procesos de enseñanza y aprendizaje, y la triangulación, las cuales permitieron caracterizar las concepciones, comprobar su materialización en las prácticas de aula y compararlas con los referentes teóricos que sustentan la estructura de la competencia indagación. Los resultados demostraron que existe una correspondencia entre las declaraciones docentes y los procesos de enseñanza, pero cierta discrepancia entre la teoría establecida y las concepciones. Por tanto, se concluye que los docentes de ciencias naturales tienen acercamientos parciales sobre aspectos conceptuales y metodológicos de la competencia que se materializan en sus prácticas pedagógicas, generando así un proceso de formación en ciencias que está en los niveles iniciales y que requiere de un mejoramiento.
Palabras clave: Ciencias naturales, competencia, docente, educación, enseñanza de las ciencias, práctica pedagógica.
Abstract: The research aims to compare theoretical relationships, conceptual and methodological competencies of the inquiry with the conceptions that have natural science teachers of the Rural Zapata Educational Institution of the department of Antioquia and its influence on classroom practices. The fieldwork is framed in a comparative research with a contemporary univariate transectional design of mixed source, following the phases that identify this research: descriptive phase, analytical phase and comparative phase. The techniques to collect the information were the in-depth interview, observation and systematization in field diaries of teaching and learning processes, and triangulation, which allowed characterizing the conceptions, check their materialization in classroom practices and compare them with the theoretical references that support the structure of the inquiry competence. The results showed that there is a correspondence between teaching statements and teaching processes, but a certain discrepancy between established theory and conceptions. The results showed that there is a correspondence between teaching statements and teaching processes, but a certain discrepancy between established theory and conceptions. Therefore, it is concluded that natural science teachers have partial approaches on conceptual and methodological aspects of competence that materialize in their pedagogical practices, thus generating a science education process that is at the initial levels and requires improvement.
Keywords: Natural sciences, competence, teaching, education, science teaching, pedagogical practice.
Resumo: A pesquisa tem como objetivo comparar as relações teóricas, conceituais e metodológicas da competência indagação com as concepções que têm os docentes de ciências naturais da Instituição Educativa Rural Zapata do departamento de Antioquia e sua influência nas práticas de aula. O trabalho de campo enquadrase numa investigação comparativa com um desenho transeccional contemporâneo univariável de fonte mista, seguindo as fases que identificam esta investigação: fase descritiva, fase analítica e fase comparativa. As técnicas para recolher a informação foram a entrevista em profundidade, a observação e sistematização em diários de campo dos processos de ensino e aprendizagem, e a triangulação, as quais permitiram caracterizar as concepções, verificar a sua materialização nas práticas de aula e compará-las com os referentes teóricos que sustentam a estrutura da competência indagação. Os resultados demonstraram que existe uma correspondência entre as declarações docentes e os processos de ensino, mas certa discrepância entre a teoria estabelecida e as concepções. Os resultados demonstraram que existe uma correspondência entre as declarações docentes e os processos de ensino, mas certa discrepância entre a teoria estabelecida e as concepções. Portanto, conclui-se que os docentes de ciências naturais têm aproximações parciais sobre aspectos conceituais e metodológicos da competência que se materializam em suas práticas pedagógicas, gerando assim um processo de formação em ciências que está nos níveis iniciais e que requer uma melhoria.
Palavras-chave: Ciências naturais, competência, docente, educação, ensino das ciências, prática pedagógica.
Introducción
El presente artículo surge como respuesta a la pregunta de investigación: ¿Cuáles elementos teóricos de la competencia indagación se relacionan con las concepciones que tienen los docentes de ciencias naturales?, formulada en el marco de la investigación titulada Concepciones sobre la competencia indagación en docentes de ciencias naturales de la Institución Educativa Rural Zapata en Necoclí, Antioquia. Esta investigación emerge dado que las concepciones docentes son objeto de estudio y análisis porque estas influyen en la práctica pedagógica y trascienden hacia la visión y la formación de los estudiantes. Por tal motivo, caracterizarlas permite continuar con un proceso de comparación tomando referentes teóricos que permitan determinar si están bien fundamentadas o no y qué tanto pueden incidir en la formación académica ( Ruiz et al., 2013 ; Franco-Moreno et al., 2015 ; Tamayo et al., 2015; Martin, 2017; Rivero et al., 2017 ; Martínez, 2018; Laudadío & Mazzitelli, 2019).
Para corresponder con lo enunciado, se optó por estudiar las concepciones que tienen los docentes de ciencias naturales sobre la manera en que ellos conceptualizan y desarrollan en el aula de clases la competencia indagación, para después comparar la analítica reflexivamente con los aportes de autores que han estudiado esta competencia. Por lo anterior, se formularon los siguientes objetivos: 1. Caracterizar las concepciones que tienen los docentes de ciencias naturales sobre la competencia indagación; 2. Determinar el grado de influencia de las concepciones docentes en las prácticas de aula; y 3. Identificar las relaciones que existen entre las concepciones docentes y la competencia indagación a partir de los aportes de referentes ( ıcfes, 2015 ; Bustamante Ruiz et al., 2017 ; men, 2018 ; Ferreyra Quispe, 2019; Noel Hidalgo, 2020).
Desde lo teórico se hace una aproximación a los conceptos de concepciones, competencia, indagación y la influencia de las concepciones en las prácticas de aula.
Concepciones
Una concepción son los aspectos generales o ideas que puede tener un individuo sobre algo que conoce o algo que sabe y que puede mantenerse a través de proposiciones en función de un tema ( Marroquín Yerovi y Valverde Riascos, 2019). También se consideran como teorías implícitas producto de las prácticas que realiza el individuo y que orientan sus decisiones y sus acciones. En el caso de un docente, las concepciones están mediadas por las acciones que realiza en la programación, la actuación y la evaluación de sus prácticas pedagógicas ( Hernández & Sancho, 1996; Valverde, 2012; Marroquín Yerovi y Valverde Riascos, 2019).
Por su parte, Alcalá (2018) establece que las concepciones son teorías implícitas producto de construcciones personales que se elaboran a partir de la interacción con la cultura y que están reguladas por la pertenencia a una clase social. Dependiendo de la demanda cognitiva, la teoría puede tomar dos posiciones que puede ser declarativa o pragmática y que esta diferenciación es lo que permite categorizar, desde el aspecto funcional. el conocimiento de las concepciones. Por lo que las concepciones de un docente pueden estar mediadas por el grado de formación que hayan tenido ( Martínez & Penagos, 2017).
Competencia indagación
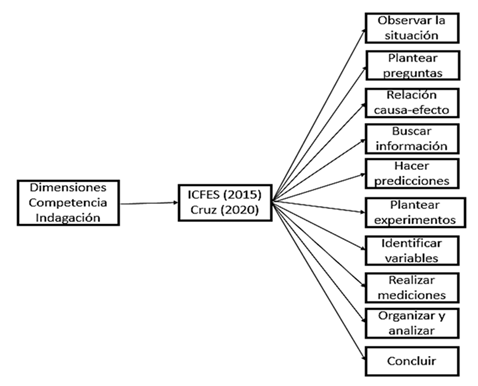
La competencia indagación se define como la capacidad para plantear preguntas y procedimientos adecuados, así como para buscar, seleccionar, organizar e interpretar información relevante para dar respuesta a interrogantes ( ıcfes, 2015 ). Indagar en ciencias implica observar la situación, plantear preguntas, buscar la relación entre causa y efecto, recurrir a fuentes de información, hacer predicciones, plantear experimentos, identificar variables, realizar mediciones, organizar y analizar resultados ( ıcfes, 2015 ; men, 2018 ; Quintero, 2018; Cruz Malpartida, 2020).
Con esta conceptualización, se puede prever las dimensiones que componen la CI como una serie de acciones que se deben trabajar en el aula de clases para alcanzar el manejo pleno de la competencia. Estas dimensiones se agrupan en observación del fenómeno, presentación del problema, elaboración o reestructuración del problema, contenido o información que se tiene del problema, formulación de preguntas, formulación de hipótesis o predicciones, búsqueda de información para comprender el problema, identificación de variables y definición de experimentos, realización de experimentos y toma de datos, organización de resultados, comunicación de los datos obtenidos y sustentación de los mismos ( ıcfes, 2015 ; Barrera Cárdenas & Cristancho Saavedra, 2017; Gutiérrez, 2018).
Por otra parte, la naturaleza de la cı abarca elementos tales como sus componentes, su tipología y sus fases al momento de desarrollarla en un proceso de enseñanza y aprendizaje. Los componentes se agrupan en dos: las habilidades que adquiere el estudiante para comprender y desarrollar la competencia y el enfoque pedagógico que se requiere para enseñar los conocimientos científicos, concernientes al rol del docente y sus responsabilidades, incluyendo el conocimiento didáctico del contenido ( cdc) ( Reyes-Cárdenas & Padilla, 2012; Camacho Castro, 2017; men, 2018 ).
Las fases se basan en un ciclo de aprendizaje que abarca la experiencia concreta (EC), la observación reflexiva (OR), la conceptualización abstracta (CA) y la experimentación activa (EA). La primera incluye las ideas previas de los estudiantes, la segunda las interpretaciones sobre la experiencia vivida, la tercera las explicaciones concretas y la cuarta la aplicación de lo aprendido en otros contextos ( Tembladera & García, 2013; Noel, 2020). La tipología va de acuerdo al perfil de la enseñanza aplicada al desempeño de los estudiantes, es decir, las actividades que se realizan dentro y fuera del aula de clases. Esta tipología puede ser: indagación abierta, indagación guiada, indagación acoplada e indagación estructurada ( Reyes-Cárdenas & Padilla, 2012; Ferreyra Quispe, 2019)
Los niveles de la CI son una recopilación de acciones que el estudiante debe realizar en asesoría con el docente para poder apropiarse de esta como se muestra en la tabla 1. ( Orozco et al., 2012 ; Bustamante Ruiz et al., 2017 ).
Concepciones docentes y su influencia en las prácticas de aula
Las concepciones sobre la competencia indagación son las ideas o nociones que han elaborado los docentes sobre la manera en que enseñan o desarrollan en sus estudiantes la misma, independientemente de si estas son o no acertadas con lo que establece el ıcfes (2015) , el men (2018) y otros autores sobre la forma de fomentarla en las aulas de clase ( Orozco et al., 2012, Alvarado & Bernal, 2016; Bustamante Ruiz et al., 2017 ; Rojas Agudelo et al., 2017 ; Torrenegra Imbett, 2017; Quintero, 2018; Cruz Malpartida, 2020).
Es posible que estas estén condicionadas por la preparación profesional. Los años de experiencia o el tipo de enseñanza que recibieron en su formación inicial y que ahora estén manifestándola en sus prácticas pedagógicas ( Alcalá, 2018; García et al., 2018 ; Marroquín Yerovi y Valverde Riascos, 2019; Vergara, 2019).
Además, incluyen las formas en que se conciben los procesos de apropiación de significados por parte de los educandos ( Pedrajas et al., 2015 ). Esto prescribiría los contenidos, el método, los recursos y la evaluación que el docente utilizaría para desarrollar la competencia ( Alvarado & Bernal, 2016). A su vez se centraría en conocer las ideas que el estudiante tenga sobre los conocimientos científicos para que, a través de las actividades propuestas por el docente, se genere el conflicto cognitivo que permita que los conocimientos alternativos sean reemplazados parcial y totalmente por los saberes propios de la ciencia ( Martínez Chico et al., 2014 ).
Finalmente, Adúriz-Bravo et al. (2012) y Amador-Rodríguez & Adúriz-Bravo (2017) sintetizan que en el estudio de las concepciones deben considerarse unos campos que denominan cuestiones metateóricas clásicas, que son una serie de interrogantes que dan cuenta de la Naturaleza de las Ciencias aplicadas en los procesos educativos científicos escolares y al resaltar la importancia de desarrollar competencias en la enseñanza de las ciencias para garantizar una educación científica de calidad.
Metodología
La presente investigación es de tipo comparativo con un diseño transeccional contemporáneo univariable de fuente mixta.
La investigación comparativa permite identificar las similitudes o discrepancias correspondientes de unas realidades, de un evento, de dos o más contextos, grupos o situaciones diferentes. Estas son convenientes cuando se ha detectado que pudiese haber ciertas condiciones diferenciales entre unidades de estudio que pertenecen a contextos diferentes ( Hurtado de Barrera, 2010, p. 464).
El diseño transeccional contemporáneo univariable de fuente mixta es aquel que compara un evento en varios grupos o contextos, en el presente, obteniendo la información de fuentes múltiples: vivas y documentales, para ser analizadas ( Hurtado de Barrera, 2010, p. 480).
En el desarrollo del estudio, con los 10 docentes de básica primaria, secundaria y media vocacional de la Institución Educativa Rural Zapata de Necoclí, Antioquia, se emplearon las fases de la investigación comparativa propuestas por Hurtado de Barrera (2010), que son:
Fase descriptiva: proceso que involucra obtener los datos del evento objeto de estudio y enunciarlos tal y cual lo presentan las situaciones, sin interpretaciones del autor (p. 466).
Fase analítica: consiste en interpretar los datos obtenidos sobre su influencia en el fenómeno de donde se sustrae el evento objeto de estudio (p. 468).
Fase comparativa: comprende relacionar dos fuentes de datos con base al evento objeto de estudio para obtener similitudes o diferencias (p.469).
Para ejecutar las anteriores fases, se aplicaron instrumentos y técnicas cualitativas para recolectar la información ( Rodríguez, 2015):
En la fase descriptiva se utilizó la entrevista en profundidad ( Ortiz, 2015; Folgueiras Bertomeu, 2016), donde se elaboraron 19 preguntas que fueron validadas por tres expertos mediante una rúbrica de validación. Dadas las sugerencias, se consideraron solo 10 preguntas. Estas fueron aplicadas a cada docente, tomando audios de las declaraciones que estos hacían ante cada interrogante. Estos fueron transcritos y utilizando el análisis del contenido cualitativo (ACC) y el Software Atlas Ti. v. 9, se creó una unidad hermenéutica que contiene toda la información para analizarla y organizarla en redes semánticas ( Padilla et al., 2014 ; Muñoz-Justicia & Sahagún-Padilla, 2017).
En la fase analítica se utilizó la revisión de unidades didácticas y planes de clase de ciencias naturales y la observación de las clases de los docentes participantes para confrontarlos con las respuestas dadas, siguiendo el modelo conceptual y procedimental propuesto por el ıcfes (2015) , Quintero (2018), Noel Hidalgo (2020).
Se escogieron a cinco docentes al azar para acompañarlos durante sus sesiones de clases con los estudiantes de 60 minutos. Se codifica lo observado a través de diarios de campo, destacando las fases de desarrollo de la competencia indagación propuestas por ıcfes (2015) y Noel Hidalgo (2020). Aquí se hace un análisis sobre la manera en que las concepciones se manifiestan en las aulas de clase.
En la fase comparativa se hace uso de una triangulación simple donde se contrasta las concepciones docentes ya descritas, los aportes de teóricos sobre la competencia indagación y las interpretaciones de los autores como lo muestra la figura 1. ( Aguilar Gavira & Barroso Osuna, 2015; Herrera, 2018; Ávila et al., 2020 ). Esta última fase incluye un análisis reflexivo sobre las similitudes o diferencias existentes entre ambas partes, comprendiendo el nivel de manejo conceptual y metodológico de la competencia que tienen los docentes.

Análisis
A continuación, se reportan los hallazgos de la investigación. En primer lugar, se presenta la caracterización de las concepciones de los docentes sobre la competencia indagación. En segundo lugar, las observaciones de las prácticas de aula, las unidades didácticas y los planes de clase y, en tercer lugar, la contrastación entre las concepciones y los referentes teóricos sobre la competencia.
Caracterización de las concepciones docentes sobre la competencia indagación
En la figura 2 se describen los ámbitos, las categorías y las subcategorías que componen las concepciones de los docentes de ciencias naturales sobre lo que ellos consideran que es la competencia indagación.

De acuerdo con lo anterior, coexisten dos ideas sobre lo que se considera es la competencia indagación. Una primera proposición sugiere que es el método científico, en el que se sigue el riguroso procedimiento de observar, generar hipótesis, experimentar, recolectar datos, analizar, interpretar, concluir y comunicar ( Martín, 2017; Gutiérrez, 2018; Martínez, 2018).
La segunda proposición, la describe como una metodología de enseñanza que busca desarrollar aprendizajes de una manera diferente a la tradicional. Al ser categorizada como metodología, solo se centraría en la consecución de objetivos de la unidad didáctica, dejando de lado el objetivo principal de la competencia ( Orozco et al., 2012 ; Gutiérrez, 2018).
En cuanto a la manera en que los docentes consideran que se deben desarrollar actividades que promuevan la competencia, coinciden en que se debe empezar con una pregunta de interés o la descripción de una situación problema, pero no pueden seguir describiendo lo que sigue a continuación ( Martínez & Penagos, 2017; Alcalá, 2018; Cruz Malpartida, 2020).
Consideran que la planeación y los recursos son fundamentales para determinar las finalidades y los roles de cada uno de los protagonistas del proceso educativo ( Alvarado & Bernal, 2016).
La finalidad gira en torno a preparar al estudiante a resolver problemas de su comunidad, a adquirir las habilidades comunicativas necesarias y desarrollar competencias ciudadanas que le permitan desempeñarse en la sociedad ( Quintero, 2018; Marroquín Yerovi y Valverde Riascos, 2019; Vergara, 2019).
Sin embargo, esto es posible si dentro de las mismas ciencias naturales se genera una transformación curricular que posibilite el uso de temáticas de interés actual se incluya el uso de las tıc, se consideren las percepciones que tienen los estudiantes sobre la ciencia, la naturaleza y la vida y si los mismos procesos de enseñanza-aprendizaje se flexibilizan de acuerdo a las circunstancias y limitaciones que presenten estos mismos ( Torrenegra Imbett, 2017).
Finalmente, consideran que el fomento de valores, actitudes, compromisos, sensibilidad por el otro y la puesta en práctica de cualidades como el liderazgo y la creatividad son necesarios para alcanzar una formación integral ( Laudadío & Mazzitelli, 2019).
Revisión de unidades didácticas, planes de clase y observación de prácticas de aula
Después de describir las concepciones docentes registradas en el apartado anterior, se optó por hacer una revisión de las unidades didácticas y planes de clase para precisar si las declaraciones antes expuestas se materializaban en sus escritos, siguiendo el modelo conceptual y procedimental propuesto por el ıcfes (2015) , Quintero (2018) y Noel Hidalgo (2020), encontrando una correlación entre ambas. La estructura de las unidades didácticas sigue un formato compuesto por el estándar, los derechos básicos de aprendizaje ( dba), los contenidos temáticos, los objetivos, los indicadores de logros y la forma de evaluar los contenidos. Para el caso de los planes de clases, la estructura del formato comprende el tema, el objetivo, la definición teórica, las actividades de práctica y la evaluación.
En ninguno de los dos documentos se observa explícitamente cuál competencia específica se está desarrollando, ni cómo se llevará al aula de clases para fomentarla en los estudiantes. Esto concuerda con lo antes expuesto en la red semántica, donde los docentes se centran en la consecución de objetivos de las unidades didácticas y no al desarrollo de las competencias específicas, como la competencia indagación, y la planeación está basada en los referentes de calidad aportados por el men (2018) .
En cuanto a la observación de las clases, se constató que siguen lo establecido en sus planes de clase: presentan el tema, hacen preguntas de tipo conceptual, utilizando interrogantes tales como ¿Qué creen ustedes que será…?, ¿Cómo pueden explicar tal fenómeno?, ¿Por qué ocurre esta situación? Después de conocer las respuestas, dictan el contenido o el concepto teórico, explican lo que eso significa y colocan unas actividades. Las actividades, por lo general, son talleres de resolución de preguntas de problemáticas del contexto, del municipio o del país. Estos se trabajan en equipos. La estrategia más usada es hacer visitas a la biblioteca escolar buscando libros para obtener información y, pocas veces, los estudiantes que tienen celulares inteligentes con internet consultan páginas web. Una vez tienen la información, responden a las preguntas planteadas en la actividad, cuando terminan todos los equipos, socializan las respuestas en mesa redonda, haciendo debates.
En algunas ocasiones, salen a hacer observaciones al patio institucional o a los ecosistemas cercanos, haciendo anotaciones en sus libretas, que básicamente son descripciones que no siguen un protocolo o una rúbrica para recoger datos. Cuando ha terminado el proceso, estos se presentan a modo de texto escrito y después se socializan en mesa redonda. En una sesión se hizo un experimento en el aula de clases, con materiales que se encontraban en el ambiente. Era un experimento sencillo que tenían el propósito de probar una teoría y, después de la comprobación, presentaron un informe escrito de los resultados obtenidos.
La evaluación de las actividades se realizaba durante el desarrollo de cada una, revisando el producto entregado y algunas veces el proceso empleado para obtenerlo.
Estas descripciones encajan con las categorías expuestas en la red semántica, donde las declaraciones sobre la manera de desarrollar la competencia indagación se enfocan en el manejo de conocimientos científicos aplicados a la comprensión de situaciones, problemas del contexto, siguiendo el método científico, tratando de que las habilidades comunicativas se fortalezcan y se forme a ciudadanos competentes que puedan trabajar en equipos.
Sin embargo, en ninguna de las observaciones realizadas se evidenció la categoría transformación curricular en la planeación ni en la práctica de aula, demostrando que las declaraciones sobre esta, aún están en proceso de consolidación.
El análisis que se puede hacer sobre toda esta experiencia es que los docentes requieren de un cambio en sus prácticas pedagógicas si pretenden desarrollar competencias en sus estudiantes siguiendo los modelos de referencia para ese propósito.
Contrastación entre las concepciones docentes y los teóricos sobre la competencia indagación
Para realizar este proceso comparativo, se utilizó la figura 3, que contiene dos macrocategorías producto de la revisión bibliográfica de los autores de referencia, de las cuales se obtuvieron cuatro categorías definidas como 1. Conceptualización, 2. Naturaleza, 3. Dimensiones y 4. Niveles, a las cuales se les relacionó las categorías encontradas en el análisis de las concepciones docentes de acuerdo con su afinidad con las ideas.
A partir de esto, se inició el proceso de comparación entre ambos pensamientos de acuerdo a su perspectiva de la competencia indagación.

Macrocategoría 1. Concepciones netas sobre la CI
Categoría 1. Conceptualización
Esta primera categoría reúne algunos comentarios dados por los docentes sobre la manera como ellos definen o denominan a la CI.
D1: “trabajo planeado que exige con anterioridad, la claridad, que se quiere, cómo y para qué…
D2: “no tengo una respuesta para esa pregunta”
D6: “situación donde se propician problemas dónde el estudiante asuma un papel de investigador en el cual se lleve todos los pasos del método científico”
D7: “Esta metodología permite al estudiante buscar la información requerida con mayor interés…”
D9: “proceso en el que el estudiante enfoque su aprendizaje hacia el descubrimiento, hacia la observación, hacia si la resolución de la idea o hipótesis la va a permitir ese aprendizaje”
Estos enunciados permiten comprender que los docentes no tienen claridad sobre la competencia indagación, dado que sus concepciones están muy alejadas de lo que afirman los autores ( ıcfes, 2015 ; men, 2018 ; Cruz Malpartida, 2020). Sin embargo, entre las afirmaciones dadas, se aprecian unas relaciones directas con la teoría que se resumen en la figura 4.

Macrocategoría 2. Formas de desarrollar la CI en el aula de clases
Categoría 2. Naturaleza de la CI
Esta segunda categoría hace referencia al rol del docente y al rol del estudiante en el desarrollo de la CI. Esta categoría se analiza siguiendo la secuencia de la figura 5.

D2: “El primer aspecto sería la participación de los estudiantes, la disponibilidad el nivel intelectual…”
D4: “Curiosidad y conocimiento previo”
D5: “planear la situación problema para que el estudiante haga observaciones, recolecte información, la analiza, la intérprete y finalmente saque unas conclusiones...”
D8: “es necesario pensar en los intereses de los niños… para escoger un tema llamativo…”
D10: “se debe tener en cuenta son los lineamientos curriculares, los estándares, los dba para escoger las actividades…”
Las fases de desarrollo concernientes a las acciones docentes, distan de la teoría establecida, en el sentido de que no siguen el orden de las fases, por lo que presentan diversos puntos de vista. La fase EC es utilizada por los docentes D4 y D10, quienes afirman tener en cuenta los conocimientos previos, la fase OR es mencionada por los docentes D4, D5, D8 y D10, quienes tienen una forma particular de ejecutarla a través de las reflexiones, la atención, el interés y la duda, la fase CA es rozada superficialmente por los docentes D2 y D8 y, acercándose un poco más a su naturaleza, por el docente D5, quien sí permite que los estudiantes expliquen la teoría, y la fase EA se puede afirmar que ningún docente la ejecuta en sus clases.
En síntesis, los docentes no siguen el orden de las fases establecidas por Noel Hidalgo (2020), algunas son tomadas en cuenta, mientras que otras son descartadas, presentan variaciones en su aplicación y no es clara la manera en que la desarrollarían en una clase de ciencias naturales enfocada en la competencia indagación.
Por otra parte, las tipologías establecidas por Ferreyra Quispe (2019) indican las actividades que realizan los estudiantes en la ejecución de la competencia indagación. Por los comentarios dados por los docentes se puede descartar la indagación abierta. Se concluye esto porque en todo momento de la actividad académica está presente el papel del docente, en ningún instante se deja solo al estudiante en su proceso de indagación. En cambio, la indagación guiada, acoplada y estructurada sí se hace presente dado que el docente siempre acompaña el proceso de enseñanza y aprendizaje en la competencia.
En cuanto a las habilidades que se adquieren con la CI, los docentes dijeron:
D3: “habilidades cognitivas y analíticas”
D6: “ser recursivo”
D7: “analíticos y reflexivos”
D8: “ser creativo”
D9: “habilidades comunicativas como la producción textual”
El men (2018) afirma que una de las habilidades en el desarrollo de la CI es el expresarse coherentemente en un buen castellano, haciendo uso de herramientas comunicativas de orden científico. En este orden de ideas, los docentes D3, D7 y D9, tienen bien claro este aspecto, mientras que los docentes D6 y D8 lo miran desde un enfoque estético.
En cuanto al enfoque pedagógico, todos los docentes están de acuerdo que se debe planear la clase a partir de las necesidades y las posibilidades del contexto, considerando la flexibilidad de los procesos y las capacidades de los estudiantes, pero ninguno hace referencia al CDC y las estrategias para desarrollar la CI.
Macrocategoría 2. Formas de desarrollar la CI en el aula de clases
Categoría 3. Dimensiones de la CI
Esta categoría reúne el conjunto de procedimientos en orden lógico que se debe aplicar en una actividad para desarrollar la CI. En la figura 5 se observa el orden.
Como es una categoría que básicamente depende del enfoque pedagógico que el docente utilice para desarrollar la CI, estas pueden presentar diversidad en el orden de los pasos. Es así que los docentes respondieron:
D1: “se debe empezar con las necesidades e inquietudes de los estudiantes…”
D2: “Los hago preguntarse cosas y que busque la respuesta”
D3: “cuando le colocamos a resolver problemas de la vida diaria de ellos en la cual tienen que hacer una observación, después tienen que hacer una recolección de los datos, analizarlos, comprobar dicha hipótesis, experimentar y finalmente dar una conclusión o inferencia de esta…”
D4: “hay que hacer que los estudiantes se crean el cuento de que son pequeños científicos para que tengan confianza y puedan aprender explorando…”
D5: “se debe empezar analizando una situación para que el estudiante se haga preguntas, analice y saque sus hipótesis, después se pasa a averiguar información, a observar y así se pueda dar una respuesta…”
Con los comentarios anteriores, se logra concluir que los docentes D2, D3 y D5, de cierta manera, aplican algunos pasos concernientes a las dimensiones de la competencia indagación, mientras que los docentes D1 y D4 al parecer no tienen claridad sobre este procedimiento.

Siguiendo el orden de la figura 6 y los comentarios de los docentes, se tiene que el paso 1 es mencionado por D3 y D5; el paso 2 por D2 y D5; el paso 3 no se aprecia en ninguno de los comentarios de los docentes, por lo que no se aplica en el desarrollo de actividades escolares; El paso 4 por D3, D5 y D2; el paso 5 hacen referencia los docentes D3 y D5; el paso 6 solo lo menciona el D3; el paso 7 no se evidencia en los comentarios de los docentes, por lo que al parecer no se aplica la identificación de las variables en un fenómeno estudiado; el paso 8 se puede inferir que el docente D3 quizás lo aplique al mencionar la experimentación en el proceso de indagación; el paso 9 solo lo menciona el D3, y el paso 10, quien lo menciona de forma literal es el docente D3, mientras que se puede inferir que los docentes D2 y D5 aplican este paso al decir que los estudiantes deben dar respuesta al interrogante, por lo que después de investigar, deben concluir lo que han aprendido.
Macrocategoría 2. Formas de desarrollar la competencia indagación en el aula de clases
Categoría 4. Niveles de la competencia indagación
Esta categoría reúne una serie de acciones que el estudiante debe realizar en asesoría del docente para apropiarse de la CI. Según Bustamante Ruiz et al. (2017) , estas acciones están agrupadas en niveles, cada nivel tiene unos subniveles y cada subnivel tiene actividades específicas. En la tabla 1 se muestra la propuesta de este autor.

Estas acciones permiten conocer el grado de dificultad en que los docentes desarrollan la competencia indagación en sus estudiantes. En cuanto al Nivel Inicial (NI) en el subnivel 1. Buscar información científica (sub1) en la acción de observación de la situación, los docentes entrevistados afirman:
D2: “A través de un experimento en clase o también realizándolo en casa…”
D5: “No tengo respuesta para esa pregunta”
D6: “En el proceso de observación […]sería fundamental llevarlos al entorno en que se estén educando para que analicen, clasifiquen según las características…”
D9: “Bueno, ahorita mismo no tengo ni idea, como se puede hacer un proceso de observación para trabajar con la metodología de indagación con mis estudiantes…”
D10: “El estudiante puede utilizar un recurso en el que pueda ir consignando toda la información que está observando, en este caso si nos vamos directo al contexto …”
De los comentarios anteriores, los docentes D5 y D9 afirman no tener una respuesta al interrogante de cómo realizar un proceso de observación en clases. En cambio, los docentes D6 y D10 están de acuerdo que emplear el contexto para hacer observaciones, recoger datos, clasificarlos y analizarlos es la mejor acción para iniciar. Como es natural, esas observaciones deben ser registradas en forma escrita para tener evidencias que respalden el análisis. El docente D2, por su parte, alega que con un experimento se puede empezar un proceso de observación, por lo que propone una nueva forma que trasciende el ámbito establecido.
Estas concepciones muestran que, al menos la mayoría de los docentes, son conscientes de que la observación es importante en el desarrollo de la competencia indagación, por lo que sus ideas a este respecto giran en torno al uso del contexto, lo que indica que en el NI en el Sub1 en la acción observación de la situación, los docentes alcanzan este con sus estudiantes.
En cuanto al NI en el sub1 en la acción Utilizar libros y otras fuentes, los docentes comentaron:
D1: “Este se haría de la siguiente forma dando fechas, editoriales claras precisas y contenidos específicos”
D2: “Recomendar wiki, librerías online, esa es la recomendación que doy”
D6: “En el proceso de revisión bibliográfico se le daría conocer los textos y sus autores al igual que las páginas web están las temáticas con el fin de que vayan a la información correcta y precisa según el tema de estudio”
D7: “Podemos decir que, que el docente debe conocer el tema, donde se puede extraer la información, como los niños pueden llegar allá, porque recordemos las investigaciones no siempre son en los libros…”
D8: “Bueno lo primero es mostrarle al estudiante en este caso si no conoce y si la institución lo permite y lo tiene, llevarlo a vivir la experiencia dentro de la biblioteca escolar, estando allí el estudiante ya tiene un acercamiento a todo ese material bibliográfico con la que cuenta la institución, y eso va hacer un referente para ellos…”
En términos generales, los comentarios dados por los docentes muestran que ellos ofrecen todas las fuentes de información para que los estudiantes hagan sus revisiones bibliográficas y extraigan los datos que necesitan (D1, D2, D6 y D7). El docente D8 presente una acción distinta al indicar que lleva a los estudiantes a la biblioteca escolar para que sean ellos quienes hagan la búsqueda.
Este análisis deja claro que los docentes entrevistados desarrollan el NI en el Sub1 en la acción Utilizar libros y otras fuentes para orientar el desarrollo de la competencia indagación en los estudiantes.
En cuanto a la NI en el subnivel 2 Seleccionar información científica (Sub2) en la acción Organizar información en la búsquedade respuestas, se puede decir que los docentes entrevistados D6 y D8 posiblemente desarrollen esta acción en sus estudiantes, dado los análisis en categorías anteriores. Sin embargo, no se puede decir lo mismo de las acciones de este mismo Sub2: Establecer elementos que deben ser considerados para resolver la situación y Rastrear información que dé validez a una respuesta preliminar, dado que los comentarios no reflejan el uso de estas actividades en el desarrollo de la competencia.
Lo mismo se puede decir del Nivel Medio (NM) con todos sus subniveles y el Nivel Alto (NA) con todos sus subniveles, los comentarios de los docentes no manifiestan la aplicación de cada una de estas acciones en el desarrollo de la competencia. Por lo anterior, se puede concluir que, los niveles propuestos por Bustamante Ruiz et al. (2017) , son desarrollados hasta el NI en el Sub2 en la acción Organizar información en la búsqueda de respuestas por parte de los docentes entrevistados, por lo que el manejo de esta competencia en los estudiantes se encuentra en niveles iniciales, faltando muchas otras acciones o actividades para alcanzar el nivel de calidad esperado.
Conclusiones
Es importante señalar que el conocer las concepciones que tienen los docentes de ciencias naturales sobre la competencia indagación permiten comprender la manera en que la planeación y las prácticas de aula tienen unas características definidas y particulares, configurada por la formación profesional, los años de experiencia o la cultura académica que estén influyendo en el quehacer pedagógico ( Martínez & Penagos, 2017). A su vez, el conocimiento de estas concepciones permite confrontarlas con los aportes de teóricos que darán luces sobre las coincidencias o discrepancias. Por esta razón, la investigación busca responder al interrogante ¿Cuáles elementos teóricos de la competencia indagación se relacionan con las concepciones que tienen los docentes de ciencias naturales?
En consecuencia, para alcanzar el primer objetivo específico de la presente investigación, el cual consistió en caracterizar las concepciones que tienen los docentes de ciencias naturales sobre la competencia indagación, se analizaron las respuestas dadas a la entrevista en profundidad, obteniéndose como conclusión que las concepciones presentan acercamientos parciales sobre aspectos conceptuales y procedimentales referentes a la competencia según lo que indican ıcfes (2015) , Quintero (2018) y Noel Hidalgo (2020). Por lo anterior, se encontraron algunos aspectos por mejorar. Primero, deben reflexionar sobre sus ideas para tener una concepción unificada que se fundamente en conocimientos productos de investigaciones sobre la competencia indagación. Segundo, deben pasar de la intención de conseguir objetivos en sus planeaciones a desarrollar competencias, atendiendo a las directrices que existen sobre el fomento de estas en las aulas de clase. Tercero, comprometerse a realizar transformaciones curriculares que se evidencien en sus escritos y en sus acciones pedagógicas.
En cuanto al segundo objetivo específico, el cual era determinar el grado de influencia de las concepciones docentes en las prácticas de aula, se logró observar a los docentes en lo relacionado con su planeación y el desarrollo de sus clases para concluir que las concepciones condicionan los procesos de enseñanza y aprendizaje desde que se redactan hasta que se llevan a la práctica con los estudiantes. En la planeación se sigue el mismo formato, identificación del estándar, el dba, el objetivo, el contenido, las actividades y la evaluación. En la práctica, se identifican tres momentos, el inicio, el desarrollo y el cierre, todos configurados por lo antes planeado y por lo que el docente considera que es el propósito de la enseñanza en las ciencias naturales ( Rojas Agudelo et al., 2017 ; García et al., 2018 ).
El que las prácticas de aula estén configuradas por las concepciones puede significar una barrera si estas no están bien fundamentadas desde la teoría, por lo que tergiversaría la visión de la ciencia y su importancia para la vida en sociedad, o una ventaja si se consideran los elementos que integran el fomento de la competencia indagación para generar en los estudiantes aptitudes que les sean útiles en la solución de problemas ( Valverde, 2012; Barrera Cárdenas & Cristancho Saavedra, 2017).
Para cumplir con el tercer objetivo específico del estudio se relacionó las categorías que describen las concepciones docentes con las categorías referentes a la competencia indagación producto de la revisión bibliográfica. Esto permitió comprender que las concepciones docentes tienen un acercamiento aceptable a lo que establecen los teóricos. Por lo que, los procesos de enseñanza y aprendizaje presentan un nivel inicial de manejo de la competencia y una formación científica que requiere un proceso de mejoramiento. Por tal razón, se hace necesario reorientar las concepciones que manejan los docentes para que puedan transformar sus prácticas de aula a través de ejercicios de reflexión, documentación y capacitación que les permitan profundizar e innovar en el desarrollo de la competencia indagación ( Orozco et al., 2012 ).
Este es un proceso que requerirá tiempo para que se observen los resultados, dado que las concepciones se forman a partir de la formación inicial y los años de experiencia, y un cambio de dimensiones conceptuales y metodológicas en los docentes necesitará de un apoyo macro y continuo ( Ruiz et al., 2013 ; Martínez & Penagos, 2017; Rivero et al., 2017 ).
Referencias
Adúriz-Bravo, A., Badillo, E., García, L., & Briceño, M. (2012). Competencias metacientíficas escolares dentro de la formación del profesorado de ciencias. El desarrollo de competencias en la clase de ciencias y matemáticas, 43-67.
Aguilar Gavira, S., & Barroso Osuna, J. M. (2015). La triangulación de datos como estrategia en investigación educativa. Píxel-Bit. Revista de Medios y Educación, 47, 73-88.
Alcalá, M. T. (2018). Concepciones epistemológicas en profesores universitarios que enseñan en carreras de formación de docentes . Nordeste, (19), 219-225.
Alvarado, D. A. R., & Bernal, B. V. (2016). Concepciones de maestros costarricenses sobre la indagación en ciencias desde un modelo de complejidad . Indagatio Didáctica, 8(1), 208-225.
Amador-Rodríguez, R., & Adúriz-Bravo, A. (2017). Concepciones emergentes de naturaleza de la ciencia (NOS) para la didáctica de las ciencias. Enseñanza de las ciencias: revista de investigación y experiencias didácticas, (Extra), 3499-3504.
Ávila, O. D., Lorduy, D. J., Aycardi, M. P., & Flórez, E. P. (2020). Concepciones de docentes de química sobre formación por competencias científicas en educación secundaria. Revista Espacios, 41(46), 244-260.
Barrera Cárdenas, Y., & Cristancho Saavedra, R. (2017). Desarrollo de la competencia de indagación en Ciencias Naturales. Educación y Ciencia, 20 .
Bustamante Ruiz, H. J., Londoño Therán, E. M., & López Larios, S. M. (2017). Desarrollo de la competencia científica Indagar, a través de la implementación de una secuencia didáctica sobre la irritabilidad en los seres vivos [Master’s thesis, Universidad del Norte].
Camacho Castro, A. E. (2017). Propuesta didáctica para fomentar el aprendizaje significativo de los conceptos alimento y nutrición [Master’s thesis, Universidad del Norte].
Cruz Malpartida, B. F. (2020). Competencia de indagación y aprendizaje significativo del área de ciencia y tecnología en la IEI Nº 200 Carapongo-2019 en Administración- Lambayeque, C. D. L. (2016). ¡Las Investigaciones Cualitativas como partidas de ajedrez, te animarías a jugarlas!.
Ferreyra Quispe, C. M. (2019). Habilidades de indagación científica y las estrategias de aprendizaje en los estudiantes del tercero de secundaria de la I.E 1262 José C. Mariátegui, Ate; Lima [Tesis de Maestría, Universidad Cesar Vallejo] https://hdl.handle.net/20.500.12692/39277
Folgueiras Bertomeu, P. (2016). La entrevista. http://hdl.handle.net/2445/99003
Franco-Moreno, R., Gallego-Badillo, R., & Pérez-Miranda, R. (2015). La dimensión investigativa en la formación inicial de profesores de química de la universidad pedagógica nacional. Revista científica, 2(22), 129-136.
García, M. B., Vilanova, S., & Martín, S. S. (2018). Epistemological conceptions of university teachers and students of science . In Teaching Science with Context (pp. 85-98). Springer, Cham.
Gutiérrez, C. A. (2018). Herramienta didáctica para integrar las tıc en la enseñanza de las ciencias. Revista Interamericana de Investigación, educación y pedagogía, 11(1), 101-126
Hernández, F. y Sancho, J. (1996). Para enseñar no basta con saber la asignatura. Barcelona: Papeles de Pedagogía, Paidós.
Herrera, C. D. (2018). Investigación cualitativa y análisis de contenido temático. Orientación intelectual de revista Universum. Revista general de información y documentación, 28(1), 119.
Hurtado de Barrera, J. (2010). Metodología de la investigación: guía para una comprensión holística de la ciencia / Jacqueline Hurtado de Barrera. - 4a. ed.- Caracas: Quirón Ediciones.
ıcfes. (2015). Lineamientos generales para la presentación del examen de Estado SABER 11°. GUÍAS Sistema Nacional de Evaluación Estandarizada de la Educación. Bogotá: Ministerio de Educación
Laudadío, J., & Mazzitelli, C. (2019). Análisis de concepciones epistemológicas en la formación de docentes de Ciencias Naturales. Revista de Enseñanza de la Física, 31, 441-447.
Marroquín Yerovi, M. y Valverde Riascos, O. (2019). Las concepciones epistemológicas, pedagógicas y didácticas del mejor profesorado de las universidades acreditadas en Colombia. Folios, 49, 19-40. https://doi.org/10.17227/folios.49-9388
Martin, S. S. (2017). Concepciones sobre la ciencia y el aprendizaje en docentes de ciencias biológicas de la escuela secundaria. Un estudio en contextos de capacitación docente en el Partido de General Pueyrredón, Provincia de Buenos Aires [Master’s tesis, Universidad Nacional de Córdoba]. http://hdl.handle.net/11086/17107
Martínez Chico, M., López-Gay Lucio-Villegas, R., & Jiménez Liso, M. R. (2014). ¿Es posible diseñar un programa formativo para enseñar ciencias por Indagación basada en Modelos en la formación inicial de maestros? Fundamentos, exigencias y aplicación.
Martínez, J. E. R., & Penagos, M. A. B. (2017). Formación inicial de profesores de ciencias desde los enfoques CTSA y las concepciones Andinas de Vivir bien y Buen vivir . Revista Interamericana de Investigación, Educación y Pedagogía, RIIEP, 10(1), 217-230.
Martínez, O. (2018). Estudio de las creencias sobre la enseñanza de las ciencias que presentan los estudiantes del máster de profesorado de enseñanza secundaria. Revista Electrónica de Enseñanza de las Ciencias, 17(3), 581-601.
men. (2018). Lineamientos curriculares en Ciencias Naturales y Educación Ambiental. Colombia. https://www.mineducacion.gov.co/1759/w3-article-339975.html?_noredirect=1
Muñoz-Justicia, J., & Sahagún-Padilla, M. (2017). Hacer análisis cualitativo con ATLAS. ti 7: Manual de uso. https://manualatlas.sicologíasocial.eu/atlasti7.pdf.
Noel Hidalgo, J. A. (2020). La técnica de indagación para mejorar la actitud científica de los estudiantes de 3° grado de educación primaria de la Institución Educativa Parroquial Padre Abad, Tingo María, 2018. [Tesis Licenciatura, Universidad de Huanuco] http://repositorio.udh.edu.pe/123456789/2487
Orozco. A., Arteta. J., Enamorado. E. (2012) Concepciones de la Competencia Científica Indagar en Docentes de Ciencias Naturales. Revista Virtual EDUCyT, 8.
Ortiz, G. (2015). La entrevista cualitativa. Técnicas de Investigación Cuantitativas y Cualitativas
Padilla, J., Vega, P. & Rincón, D. (2014). Teoría fundamentada y sus implicaciones en investigación educativa: el caso de Atlas.ti. Artículo producto de la investigación. Revista de investigaciones UNAD Bogotá - Colombia No. 13, enero - junio, ISSN 0124 793X.
Pedrajas, A. P., López, F. J. P., & Martínez, J. M. O. (2015). Concepciones sobre el aprendizaje en estudiantes del Máster de profesorado de educación secundaria del área de ciencia y tecnología. Profesorado. Revista de Currículum y Formación de Profesorado, 19(2), 225-243.
Quintero, E. (2018). El forraje verde hidropónico (FVH) de maíz (Zea maíz), como estrategia didáctica mediadora en el desarrollo de la competencia Indagación en los educandos de grado noveno. [Tesis de maestría. Universidad Nacional de Colombia. Manizales]
Reyes-Cárdenas, F., & Padilla, K. (2012). La indagación y la enseñanza de las ciencias. Educación química, 23(4), 415-421.
Rivero, A., Martín del Pozo, R., Solís, E., Azcárate, P. y Porlán, R. (2017). Cambio del conocimiento sobre la enseñanza de las ciencias de futuros maestros. Enseñanza de las Ciencias, 35 (1), 29-52.
Rodríguez, E. M. R. (2015). Comprensión teórica y proceso metodológico de la investigación cualitativa . In Crescendo, 6(2), 169-183.
Rojas Agudelo, V., Vargas Orozco, Á. P., & Obando Correal, N. L. (2017). Concepciones sobre la enseñanza y aprendizaje de las ciencias naturales en el grado tercero de una institución educativa oficial del municipio de Calarcá Quindío . Magazine of the Colombian Association of Biological Sciences (ACCB), 1(29).
Ruiz, F. J., Tamayo, Ó. E., & Márquez, C. (2013). La enseñanza de la argumentación en ciencias: un proceso que requiere cambios en las concepciones epistemológicas, conceptuales, didácticas y en la estructura argumentativa de los docentes. Revista Latinoamericana de Estudios Educativos (Colombia), 9(1), 29-52.
Tamayo, O., Flórez, G. & Velásquez, J. (2015). Conocimientos necesarios para la enseñanza: Una categoría fundamental en la formación de maestros. Ibagué: Universidad del Tolima, 266 p.
Tembladera, C. M. C., & García, H. (2013). La indagación científica para la enseñanza de las ciencias. Horizonte de la Ciencia, 3(5), 99-104.
Torrenegra Imbett, C. E. (2017). Desarrollo de la competencia indagar mediante uso del laboratorio en el tema soluciones químicas [Master’s thesis, Universidad del Norte].
Valverde, O. (2012). Las creencias de autoeficiencia en la práctica pedagógica del docente universitario. Pasto: Unimar.
Vergara, E. L. T. (2019). Implementación de estrategias pedagógicas constructivistas mediadas por las herramientas Web 2.0 para el fortalecimiento de la comprensión teórica en los contenidos conceptuales de las ciencias naturales y la educación ambiental. Revista Interamericana de investigación, educación y pedagogía, 12(2), 71-112.
Notas
Autor notes
Correo electrónico: dmendezmercado@correo.unicordoba.edu.co
ORCID: 0000-0002-8243-8262
Google Scholar: https://scholar.google.es/citations?user=tgV8NhIAAAAJ&hl=en
CvLAC: https://scienti.minciencias.gov.co/cvlac/visualizador/generarCurriculoCv.do?cod_rh=0001939379
ORCID: 0000-0003-0676-9120
Google Scholar: https://scholar.google.es/citations?user=YFB9NC4AAAAJ&hl=es
CvLAC: https://scienti.minciencias.gov.co/cvlac/visualizador/generarCurriculoCv.do?cod_rh=0000779199
Correo electrónico: ndiazvega@correo.unicordoba.edu.co
ORCID: 0000-0002-2640-8798
Google Scholar: https://scholar.google.es/citations?user=aDit6DoAAAAJ&hl=es
CvLAC: https://scienti.minciencias.gov.co/cvlac/visualizador/generarCurriculoCv.do?cod_rh=0001939396
Informação adicional
Citar como: Méndez Mercado, D. E., Lora Pacheco, L. C. y Díaz Vega, N. (2023). Análisis reflexivo-comparativo entre las concepciones docentes y la competencia indagación.
Revista Interamericana de Investigación, Educación y Pedagogía, 16(2), 179-211.
https://doi.org/10.15332/25005421.7901