Artículo de investigación
Construcción de redes temáticas de los estándares de excelencia para la acreditación de la educación en México
Construction of thematic networks of the standards of excellence for the accreditation of education in Mexico
Rede temática de padrões de excelência para a acreditação da educação no México
Construcción de redes temáticas de los estándares de excelencia para la acreditación de la educación en México
Revista Interamericana de Investigación, Educación y Pedagogía, vol. 17, núm. 1, pp. 297-324, 2024
Universidad Santo Tomás
Recepção: 21 Junho 2023
Aprovação: 15 Agosto 2023
Resumen: Antecedentes: Los marcos de referencia de las agencias encargadas de acreditar la educación médica tienen diferencias en sus enfoques metodológicos para su construcción; motivo por el cual se realizó el estudio con el objetivo de identificar las redes temáticas latentes en los estándares de excelencia del instrumento de autoevaluación 2018 que utiliza el Consejo Mexicano para la Acreditación de la Educación Médica en el proceso de evaluación de los programas educativos de las escuelas de medicina. Métodos: Se realizó un estudio cualitativo, interpretativo, inductivo y documental, en cuatro etapas. Para el análisis de 40 estándares, se utilizó minería de textos, análisis de contenido y construcción de redes temáticas. Resultados: Se identificaron 6 categorías que concentran 159 términos clave que fueron representadas en 9 redes temáticas con los siguientes términos calve centrales: principios éticos, investigación en educación médica, plan de estudios, proceso de aprendizaje, examen profesional, realimentación, alumnos, TIC, y efectividad institucional, constituyendo los motores de los estándares de excelencia. Conclusiones: el patrón de aglomeración de las redes temáticas estructura los estándares en un patrón representado por la bisectriz principios éticos-examen profesional.
Palabras clave: Acreditación, redes, educación médica, densidad léxica, estilometría, COMAEM.
Abstract: Background: The reference frameworks of the agencies in charge of accrediting medical education have differences in their methodological approaches for their construction; For this reason, the study was carried out with the objective of identifying the latent thematic networks in the standards of excellence of the 2018 self-assessment instrument used by the Mexican Council for the Accreditation of Medical Education in the evaluation process of the educational programs of the medical schools. Methods: A qualitative, interpretive, inductive and documentary study was carried out in four stages. For the analysis of 40 standards, text mining, content analysis and construction of thematic networks were used. Results: 6 categories were identified that concentrate 159 key terms that were represented in 9 thematic networks with the following central key terms: ethical principles, research in medical education, curriculum, learning process, professional examination, feedback, students, ICT, and institutional effectiveness, constituting the drivers of standards of excellence. Conclusions: the agglomeration pattern of the thematic networks structures the standards in a pattern represented by the ethical principles- professional examination bisector.
Keywords: Accreditation, networks, medical education, lexical density, stylometry, COMAEM.
Resumo: Agências responsáveis pela acreditação da educação médica apresentam diferenças nas abordagens metodológicas para a sua construção; é por isso que o estudo foi realizado com o objetivo de identificar as redes temáticas latentes nos padrões de excelência do instrumento de autoavaliação de 2018 utilizado pelo Conselho mexicano para a Acreditação da Educação Médica no processo de avaliação dos programas educacionais das escolas médicas. Métodos: Foi realizado um estudo qualitativo, interpretativo, indutivo e documental em quatro etapas. A mineração de texto, a análise de conteúdo e a construção de redes temáticas foram utilizadas para a análise de 40 padrões. Resultados: Foram identificadas 6 categorias que concentram 159 termos-chave e que estão representadas em 9 redes temáticas com os seguintes termos-chave centrais: princípios éticos, investigação em educação médica, currículo, processo de aprendizagem, exame profissional, feedback, alunos, TIC e eficácia institucional, que constituem os motores dos padrões de excelência. Conclusões: O padrão de aglomeração das redes temáticas estrutura os padrões num padrão representado pela bissetriz princípios éticos-exame profissional.
Palavras-chave: Acreditação, redes, ensino médico, densidade lexical, estilometria, COMAEM.
Introducción
Conducir los procesos de evaluación de la calidad de la educación médica desde un modelo teórico de calidad ( González y Espinoza, 2008) hasta la documentación de la evidencia que justifica el cumplimiento de criterios, estándares e indicadores mínimos de calidad ( Crampton et al., 2019), representa una tarea hermenéutica, donde cada equipo involucrado en la evaluación de la calidad, genera marcos contextuales, temáticos y semánticos desde los cuales realiza la interpretación de los estándares e indicadores que se evalúan ( Bonilla-Calero et al., 2021).
La tendencia internacional en acreditación muestra una variabilidad regional de los elementos sustantivos que permiten garantizar la calidad de la educación en las instituciones de educación superior ( Bedoll et al., 2021). La variabilidad puede ser atribuida a dimensiones técnicas, metodológicas, éticas y epistemológicas, pero se resumen en estrategias institucionales que contribuyen a solventar problemas regionales, nacionales y locales ( Ruiz-Ramírez y Glasserman-Morales, 2021). Por ejemplo, Rafi y Anwar (2021) han identificado, entre las principales barreras para dar cumplimiento a los estándares de la World Federation for Medical Education (2020) , aspectos relacionados con el liderazgo, gobierno institucional, organización institucional y gestión curricular. Esta perspectiva, es congruente con la experiencia de México en términos de acreditación de la educación médica ( Fajardo-Dolci et al., 2019).
El recorrido de la evaluación institucional desde 1970 en México, la operación de políticas de calidad de la educación superior desde 1980, la experiencia de la Asociación Mexicana de Facultades y Escuelas de Medicina (AMFEM) en el periodo 1996-2001, y del Consejo Mexicano para la Acreditación de la Educación Médica ( COMAEM) a partir de 2002, posibilita reconocer que para fortalecer la calidad educativa se requiere evaluar elementos multidimensionales y complejos como son: prestigio, pertinencia, recursos, evaluación institucional, procesos, resultados, productos, evaluación del aprendizaje, desempeño estudiantil, igualdad, cultura de calidad y excelencia ( Vázquez y Ortiz-León, 2018). Estos elementos se concretan en estándares de calidad, elemento sustantivo en la integración de instrumentos de autoevaluación institucional con fines de acreditación ( COPAES, 2016).
El estándar es un modelo relacionado con diferentes aspectos de la educación que, en términos de acreditación, deberán satisfacer las especificaciones señaladas en los indicadores para mostrar la calidad que se desarrolla en la escuela de medicina. Así, los estándares e indicadores de calidad configuran un horizonte de comprensión en el que convergen diferentes voces que aspiran, por una parte, a identificar el impacto de los procesos de acreditación de la educación médica ha producido en las escuelas de medicina y, por otra, a transformar los procesos de acreditación desde perspectivas holistas, participativas, justas e incrementales.
Sin embargo, no se ha identificado en la literatura internacional, estudios que se orienten al análisis de la construcción y elaboración de estándares. Las agencias acreditadoras a nivel mundial, publican los marcos de referencia y los instrumentos para realizar la autoevaluación de los programas educativos, pero surgen las siguientes interrogantes: ¿cuál es el nivel de congruencia intra e inter-estándares?, ¿la redacción de los enunciados que describen los estándares son comprensibles?, ¿cuál es la densidad léxica de los enunciados o criterios que dan sentido a los estándares?, ¿cuáles son las características de la estilometría de los estándares?; o bien, ¿cómo se posibilita la coherencia intra y extra-estándares a través de redes temáticas latentes en los estándares de excelencia utilizados para acreditar programas educativos de las escuelas de medicina?
Estos cuestionamientos posibilitan sistematizar los procesos de acreditación, recuperar experiencias institucionales y delimitar campos temáticos y problemáticos de investigación, por ejemplo: impacto de la acreditación en la educación, pertinencia de los estándares de evaluación, proceso de construcción de estándares e indicadores, congruencia y coherencia de los estándares e indicadores de evaluación. Además, invita a los líderes de las escuelas de medicina a desarrollar una mejor comprensión de los marcos de referencia y de los instrumentos de autoevaluación. En este contexto, el estudio se realizó con el propósito de identificar las redes temáticas latentes en los estándares de excelencia del instrumento de autoevaluación 2018 que utiliza el Consejo Mexicano para la Acreditación de la Educación Médica ( COMAEM) en el proceso de evaluación de los programas educativos de las escuelas de medicina.
Metodología
Se llevó a cabo un estudio de tipo cualitativo, interpretativo, inductivo y documental, desde el enfoque hermenéutico basado en los principios de la hermenéutica gadameriana aplicada a las ciencias de la salud ( Rillo, 2017). El documento en el que se llevó a cabo el análisis fue el Instrumento de Autoevaluación 2018 del COMAEM (2018). El estudio se desarrolló en 4 etapas.
En la etapa 1 se caracterizó el discurso de excelencia que prevalece en el Instrumento de Autoevaluación 2018 del COMAEM ( IA-2018-COMAEM) como situación hermenéutica, entendida esta como la relación entre el sujeto que interpreta el texto y el horizonte hermenéutico de comprensión ( Ángel, 2011; Vega, 2020) desde el cual fue posible comprender y reconstruir el sentido de los “estándares de excelencia” como categoría de evaluación de la calidad de la educación médica. Para su desarrollo se utilizó la investigación documental desde el ámbito práxico del método de investigación filosófica ( Izuzquiza, 1989) y el enfoque de metasíntesis cualitativa ( Malterud, 2019); lo que posibilitó aplicar el análisis cuantitativo de textos para calcular la densidad léxica y el índice de comprensión de cada uno de los estándares de excelencia (estándares Q).
En la etapa 2, se recuperó la tradición del discurso que subyace en el IA-2018- COMAEM, mediante el uso de minería de textos para calcular la estilometría; además, se problematizó el contenido temático de los estándares Q desde el enfoque de aseguramiento de la calidad educativa y se establecieron los objetivos para llevar a cabo el análisis de contenido cualitativo ( Cáceres, 2003).
En la tercera etapa, se efectuó el análisis de contenido de los 40 estándares Q del IA-2018-COMAEM; se desarrolló en dos fases: la fase analítica y la fase comprensiva. En la fase analítica se definieron las unidades de análisis distinguiendo: unidad de muestreo, unidad de registro, unidad de contexto y unidad genérica. Las unidades de muestreo se integraron con el enunciado de los estándares Q. Las unidades de registro fueron las palabras contenidas en el enunciado de cada estándar. Las unidades de contexto fueron el marco interpretativo para comprender el sentido y las relaciones de las unidades de registro ( Fernández, 2002), y correspondieron al contenido de los 7 apartados del IA-2018_COMAEM. Las unidades genéricas correspondieron al nombre asignado en el IA-2018-COMAEM a cada estándar.
Para codificar las unidades de registro se aplicaron las siguientes reglas de codificación: transformar los plurales en formas singulares, reemplazar los verbos conjugados por su forma no conjugada en infinitivo, eliminar las palabras gramaticales (palabras vacías o stop-words); lo que permitió obtener los términos clave y continuar con la codificación ( Saldaña, 2016). Un término clave expresó una o varias palabras de similar contenido semántico. Técnicamente, en esta fase se minaron los enunciados de los estándares Q elaborando un listado de las palabras presentes en el enunciado de cada estándar. Posteriormente, se elaboró una matriz de ocurrencia con todas las palabras minadas ( Escalante, 2009). La categorización se realizó inductivamente. En la fase comprensiva de la etapa 3, se categorizaron las unidades de registro mediante la metodología bottom-up para integrarlas de acuerdo con la emergencia de los términos clave.
En la cuarta etapa se construyeron las redes temáticas y se desarrolló en dos fases: reconstructiva y crítica. En la fase reconstructiva se identificaron las relaciones entre términos clave, para lo cual se calculó la frecuencia de ocurrencia y co-ocurrencia de los términos clave utilizando una matriz de adyacencia construida con el software Redes2005 ( Universidad de Granada, 2005); este es un software libre elaborado por la Universidad de Granada para construir redes y permitió calcular el índice de equivalencia de las relaciones identificadas entre los términos clave ( Pino-Díaz et al., 2011). Posteriormente, se elaboraron diagramas estratégicos representados como redes o grafos que muestran el patrón de agrupamiento de términos clave en redes temáticas ( de la Rosa et al., 2005).
La red temática se integra por nodos y aristas. Los nodos son palabras clave y las aristas representan la relación entre palabras asociadas. Estos diagramas se construyeron a partir de dos criterios: centralidad y densidad. La centralidad expresó la cercanía entre dos o más palabras clave de la red temática y se calculó el índice de cohesión externa de los nodos temáticos que integran la red ( Freeman, 1978). La densidad hace referencia al índice de cohesión interna y representa el grado de desarrollo que el agrupamiento temático al determinar el número de asociaciones internas de las palabras clave que lo integran ( Freeman, 1978).
En la fase crítica de la etapa 4, se realizó la representación de las redes temáticas de manera conjunta mediante la construcción de un diagrama estratégico, relacionando las dimensiones de centralidad y densidad ( de la Rosa et al., 2005). Finalmente, se analizó el tipo de estructura de la red temática de los estándares Q con base en la organización gráfica de las redes en el diagrama estratégico elaborado ( de la Rosa et al., 2005). El análisis de este diagrama se fundamentó en la tipología de Callon et al. (1995) y se definieron 3 tipos; en el tipo 1, las redes se distribuyen en los cuadrantes 2 y 4; en el tipo 2, la distribución de redes es en los cuadrantes 1 y 3; tipo 3: la distribución de las redes es homogénea en los cuatro cuadrantes del diagrama estratégico.
El procesamiento y análisis estadístico de la información se realizó a través del cálculo de la frecuencia de ocurrencia y co-ocurrencia de las palabras clave, elaboración de matrices de adyacencia, cálculo de índices de equivalencia de las relaciones entre palabras, cálculo del índice de cohesión interna, índice de cohesión externa, centralidad y densidad.
Por utilizar técnicas y métodos de análisis propios de la investigación documental, el estudio se clasificó como una investigación sin riesgo. El documento analizado es de libre acceso.
Resultados y discusión
El IA-2018-COMAEM está estructurado en 7 apartados en el que se distribuyen 114 estándares. 74 (64.91%) son definidos como estándares básicos de acreditación y se consideran para evaluar y dictaminar la acreditación de los programas educativos de medicina en México. Los 40 (35.09%) estándares restantes, se denominan estándares Q y el cumplimiento por las Escuelas de Medicina es opcional. En la tabla 1, se puede observar que los apartados 2 y 5 representan el 51.35% de los estándares básicos y el 50% de los estándares Q; lo que expresa la importancia que se atribuye al “plan de estudios” y a la “evaluación” en el proceso para otorgar el reconocimiento social de acreditación a los programas educativos de las escuelas de medicina. Por otra parte, se muestra que la tercera parte de los estándares Q están orientados a las funciones adjetivas de las instituciones de educación superior y solamente el 15% evalúan a los actores del proceso educativo.

Densidad léxica de estándares Q
Los enunciados que declaran el contenido de los estándares Q suman en total 1,704 palabras, correspondiendo al apartado 5 la mayor proporción de palabras (32.81%), seguido por el apartado 2 (26.12%), en tanto que el apartado 4 cuenta solo con 49 (2.87%) palabras, lo que representa la menor proporción como puede observarse en la tabla 2. La distribución de palabras por apartado es congruente con el número de estándares que se encuentran en cada apartado, de manera que, a mayor número de estándares, mayor número de palabras en el apartado correspondiente.

El número de palabras contenidas en cada estándar Q se distribuye en un rango de 16 a 128 palabras con un promedio de 41.94. Los apartados 2 y 5 presentan los estándares Q con enunciados que contienen el mayor número de palabras en promedio, correspondiendo a 44.5 y 54.3 respectivamente (ver tabla 2). En la construcción de estándares es importante la extensión de los enunciados que lo describe, pues los enunciados proporcionan información temática y se vinculan con otras unidades del texto de contenido temático similar. Por tal motivo, los enunciados cortos incrementan la comprensión del texto. En el estudio de Bustos (2017) donde compara textos narrativos, expositivos, descriptivos e instructivos, identifica la franja de máximo rendimiento de los enunciados instructivos en un rango de 6 a 20 palabras.
También en los apartados 2 y 5, se presenta el mayor promedio del número de palabras únicas, es decir, en el apartado 5, el enunciado de los estándares Q utilizan en promedio 39.1 palabras que no se repiten en el texto. Es importante señalar que uno de los indicadores para valorar la riqueza léxica en los textos incluye, por una parte, el número total de palabras utilizadas en la redacción y, por otra, el uso de palabras únicas. Al obtener el cociente de ambos valores, se obtiene la densidad de vocabulario ( Capsada y Torruella, 2017; López, 2011).
En la tabla 2 se muestra el promedio de la densidad de vocabulario de los estándares Q. En general, el IA-2018-COMAEM cuenta con una riqueza de vocabulario satisfactoria para los estándares de documentos académicos, y se observa que el apartado 4 presenta un promedio de 0.958, seguido del apartado 6 con promedio de densidad de vocabulario de 0.816, lo que significa que estos dos apartados presentan la mayor diversidad en el uso del vocabulario en español con relación al total de palabras del enunciado.

Con relación al Readability Index, el 55% de los estándares Q son muy difíciles de leer y en consecuencia de comprender, en tanto que el 45% son considerados áridos ( Tabla 3). La importancia de estos valores es la dificultad que enfrentan los equipos que realizan la autoevaluación institucional para aproximarse a la comprensión de los estándares para redactar la respuesta institucional y relacionarla con las evidencias documentales que muestren el cumplimiento de los estándares. En este sentido, destaca que los apartados con mayor número de estándares muy difíciles de leer y comprender son el 1, 3 y 6 (Organización institucional y gobierno; Alumnos; Vinculación institucional; respectivamente); los apartados con el mayor número de estándares que se consideran áridos a la lectura y comprensión son el 5 (Evaluación) y el 7 (Administración y recursos).
Estilometría de estándares Q
Mediante el enfoque de la minería de textos se realizó la diferenciación de palabras gramaticales, palabras nocionales y palabras clave ( López, 2011) y los resultados obtenidos se presentan en la tabla 4. Las palabras gramaticales son las palabras funcionales del texto; en los 40 estándares Q se identificaron 20.68 palabras en promedio. Destaca que los apartados 5 y 2 presentan un promedio de palabras gramaticales de 27.4 y 21.7 respectivamente. Las palabras nocionales son las palabras que tienen contenido semántico y en los 40 estándares Q incluidos en el análisis se identificó un promedio de 21.93 palabras, encontrando que los apartados 5 y 2 contienen el mayor promedio de palabras nocionales (ver tabla 4). Habitualmente, la proporción entre palabras gramaticales y nocionales se ubica en el 50% y este valor está relacionado con el índice de diversidad léxica.
Al establecer la proporción entre el número de palabras nocionales y el total de palabras en cada uno de los 40 estándares Q, se obtuvo, en promedio, una diversidad de palabras con contenido semántico en un 53.13%. En este caso, el apartado 1 obtuvo mayor diversidad léxica con 58.35%, seguido por el apartado 4, 54.76%; destaca que el apartado 5 presentó el promedio más bajo de los 7 apartados en el uso de palabras con contenido semántico, pues el promedio obtenido fue de 50.77%. Estos resultados contrastan con la extensión de los enunciados del apartado 5 que reflejan una riqueza léxica adecuada.
Al determinar el intervalo de aparición de palabras con contenido nocional, el apartado 1 se caracteriza por obtener un valor de 1.77, lo que implica que cada 1.77 palabras, aparece una palabra nocional. En tanto que el apartado 5, el valor obtenido en este índice es de 1.97, por tal motivo, el apartado 1 posee una mejor riqueza léxica que el apartado 5.
Finalmente, se identificaron los términos clave que contienen cada uno de los 40 estándares Q. El término clave representa una o varias palabras nocionales o gramaticales que expresan un contenido semántico específico, de manera que identifican los conceptos que explora cada estándar. En el apartado 5 se identificó el mayor número de términos clave, con un promedio de 9.4, en tanto que los estándares del apartado 7 tienen en promedio 4.8 términos clave. Estos valores aparentan ser contradictorios con los obtenidos con el uso de palabras nocionales, lo que refleja que la construcción de los enunciados de cada estándar se sustenta en términos especializados del ámbito de la educación médica. Lo anterior se explica por la naturaleza del texto analizado, que corresponde a un documento indicativo, académico en formato de instrumento de autoevaluación, que agrupa enunciados que comunican las instrucciones que deben atender las Escuelas de Medicina.

Por otra parte, al relacionar los términos clave con las palabras nocionales se obtuvo la densidad de los términos clave, identificando la mayor densidad en los apartados 6 y 1, con valores de 0.36 y 0.34 respectivamente. El apartado con menor densidad de términos clave fue el apartado 3 con un valor de 0.24. Esto contrasta con el número de palabras nocionales que fueron agrupadas en términos clave. En el caso del apartado 3, que presenta la menor densidad de términos clave, se ubica con el mayor promedio de palabras nocionales que integran los términos clave al obtener un valor de 4.4. La relevancia de los indicadores utilizados para analizar los términos clave radica en la posibilidad que ofrecen para comprender los requerimientos indicados para el cumplimiento de los estándares Q por parte de las Escuelas de Medicina.
Análisis de contenido de los estándares Q
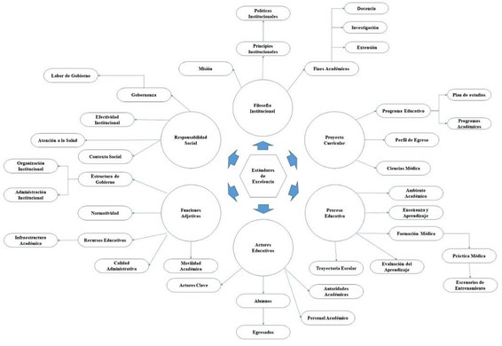
Los 40 estándares Q incluyen 159 términos clave. Los 5 términos clave con mayor frecuencia fueron: “alumnos”, 5.06%; “profesores”, 3.89%; “programa educativo”, 3.50%; “misión”, 2.72%; y “plan de estudios” con el 2.33%. Atendiendo a la codificación y categorización sustentada en el horizonte de comprensión proporcionado por las unidades de contexto y las unidades genéricas, los 159 términos clave se distribuyeron en 6 categorías que representan los componentes estructurales del IA-2018-COMAEM en ámbitos conceptuales que coadyuvan a la comprensión y articulación de los términos clave que caracterizan a los estándares Q. En la figura 1 se presentan las categorías y subcategorías desde un enfoque estructural en el que se articulan las relaciones internas entre las subcategorías identificadas. En este punto es importante señalar que cada una de las 6 categorías incluyen términos clave de estándares ubicados en todos los apartados.
La categoría definida como “filosofía institucional” representa el 9.34% del total de los términos clave que se distribuyen en 7 subcategorías: misión, principios institucionales, políticas institucionales, fines académicos, investigación, docencia, y extensión.
La categoría denominada “proyecto curricular” representa la segunda congregación de términos clave, agrupando el 15.95%, incluye las siguientes subcategorías: programa educativo, plan de estudios, programas académicos, perfil de egreso y ciencias médicas.
La categoría “proceso educativo”, con el 28.40% del total de términos clave, se integró con las siguientes subcategorías: ambiente educativo, proceso educativo, formación médica, práctica médica, escenarios de entrenamiento, evaluación del aprendizaje y trayectoria escolar.

La categoría “actores educativos”, con el 22.96% del total de términos clave, se integró con las siguientes subcategorías: autoridades académicas, personal académico, alumnos, actores clave y egresados.
La categoría “funciones adjetivas” representa la congregación de términos clave, agrupando el 14.79% en las siguientes subcategorías: estructura de gobierno, organización institucional, normatividad, recursos educativos, administración institucional, movilidad académica, calidad administrativa e infraestructura académica. La categoría “responsabilidad social” representa la congregación del 8.56% de términos clave en las siguientes subcategorías: gobernanza, labor de gobierno, efectividad institucional, atención a la salud y contexto social.
Redes temáticas de estándares Q
Al realizar el agrupamiento de los términos clave de las categorías de análisis en redes temáticas, atendiendo a sus relaciones con otros términos mediante el software Redes2005, se obtuvo la representación de la red a través de grafos. En la categoría “filosofía institucional” se construyeron dos grafos. En el cuadrante izquierdo de la figura 2, se puede observar la primera red temática, donde el término clave central es “principios éticos” y reunió en la red los siguientes términos: “libertad académica”, “autonomía”, “principios institucionales”, “política de admisión”, “política de actualización”, “política de promoción”, “calidad”, “colaboración” y “confidencialidad”.

En el cuadrante derecho de la figura 2, se muestra el agrupamiento de los términos clave de las subcategorías relacionadas con los “fines académicos” y destaca como término clave central “investigación en educación médica”, el cual estuvo relacionado con: “desarrollo clínico”, “desarrollo tecnológico”, “educación médica”, “desarrollo científico”, “labor de extensión”, “labor de investigación”, “innovación curricular”, “innovación y desarrollo”, “funciones académicas”, “labor educativa” e “investigación médica”.
Para la categoría “filosofía institucional” son representativas los términos clave “principios éticos” e “investigación en educación médica”. Por una parte, los estándares Q se centran en destacar el fortalecimiento de la ética que está inmersa tanto en los procesos educativos como en la elaboración de la autoevaluación en sí misma; y por otra, los estándares Q promueven la atención de los aspectos asociados al desarrollo y fortalecimiento de la investigación educativa en el ámbito de la educación médica. Se reconoce en estos estándares, que la toma de decisiones, la instrumentación del programa educativo, así como su actualización, es fundamental la realimentación que se realiza procesos investigativos en educación médica.
La red temática de la categoría “proyecto curricular” se caracteriza por mostrar “plan de estudios” como término clave central, reuniendo en la red los siguientes términos: “ciencias clínicas”, “humanística”, “ciencias biomédicas”, “sociomedicina”, “ciencias médicas”, “resultados de aprendizaje”, “perfil de egreso”, “programas académicos”, “planeación curricular”, “asignaturas”, “evaluación curricular”, “componentes curriculares” y “modelo curricular”. En esta categoría, el término clave central establece múltiples relaciones que reflejan el papel determinante que tiene el plan de estudios en el proyecto curricular durante la formación médica, como se puede observar en el cuadrante superior izquierdo de la figura 3.
La categoría “proceso educativo” concentra el 28.40% del total de términos clave, motivo por el cual el análisis se dirigió a la construcción de tres redes a partir de las subcategorías que la integran ( Figura 3). En el cuadrante superior derecho, se muestra la red temática de las subcategorías “ambiente académico” y “enseñanza y aprendizaje”, donde el término clave central es “proceso de aprendizaje” y reunió en la red los siguientes términos: “formación médica”, “conocimiento”, “temas”, “aprendizaje independiente”, “medicina general”, “aprendizaje integrado”, “aprendizaje continuo”, “necesidades de aprendizaje”, “prácticas educativas”, “proceso de enseñanza”, “actividades académicas”, “métodos de enseñanza” y “proceso educativo”. En esta red, se representa la relevancia del aprendizaje en la educación médica que asignan los estándares Q para valorar la calidad en la educación médica que desarrollan las Escuelas de Medicina.

En el cuadrante inferior izquierdo de la figura 3, se observa la red temática de las subcategorías “formación médica” “práctica médica”, “escenarios de entrenamiento” y “evaluación del aprendizaje”, donde el término clave central es “examen profesional” y reunió en la red los siguientes términos: “centros de salud comunitarios”, “hospitales”, “servicios ambulatorios”, “evaluación del aprendizaje”, “campos clínicos”, “escenarios de entrenamiento”, “prácticas de simulación”, “examinadores externos”, “instrumentos de evaluación”, “métodos de evaluación”, “número de exámenes”, “realimentación” y “resultados de evaluación”. Un punto trascendental en los estándares Q es la recuperación de la evaluación profesional como un elemento en el que convergen los esfuerzos institucionales durante la formación del alumno de medicina. En esta red se muestra la articulación de la formación médica con la práctica médica, los escenarios de entrenamiento y la evaluación del aprendizaje.
Finalmente, en el cuadrante inferior derecho de la figura 3, se presenta la red temática de las subcategorías “evaluación del aprendizaje” y “trayectoria escolar”, donde el término clave central es “realimentación” y reunió en la red los siguientes términos: “desempeño por cohorte”, “análisis del desempeño”, “seguimiento del desempeño”, “examen profesional”, “desempeño del alumno”, “resultados de evaluación”, “progreso escolar”, “características de exámenes”, “número de exámenes”, “examinadores externos”, “trayectoria escolar”, “instrumentos de evaluación” y “métodos de evaluación”. En este caso, los estándares Q se dirigen a fortalecer los procesos de realimentación en todos los niveles del proceso educativo, resaltando fundamentalmente en la realimentación que debe realizar el profesor al alumno a partir de los resultados de la evaluación del aprendizaje, con la intención de que el alumno logre los resultados de aprendizaje.
En la categoría “actores educativos” se generó una red donde el término clave central es “alumnos” y reunió en la red los siguientes términos: “métodos de selección”, “sector salud”, “alumnos de nuevo ingreso”, “criterios de contratación”, “sector educativo”, “remuneración de académicos”, “apoyo al alumno”, “sector médico”, “actores clave”, “criterios de selección”, “líderes académicos”, y “responsable del programa”. En esta categoría se congregan aspectos que realizan fundamentalmente alumnos, profesores y autoridades institucionales. Aun cuando los estándares Q recuperan la participación de los actores clave en diferentes aspectos de la educación médica, mostrarse a los alumnos como el término clave resalta el papel que tienen en la acreditación de la educación médica, en las relaciones con el sector salud, como se muestra en la figura 4.

En el cuadrante superior derecho de la figura 4, se observa la red temática de la categoría “funciones adjetivas”, donde el término clave central es “TIC” (“Tecnologías de la Información y Comunicación), reuniendo en la red los siguientes términos: “infraestructura académica”, “programa de aseguramiento”, “mejoramiento continuo”, “calidad académico-administrativa”, “información”, “obtención de información”, “acceso a la información”, “sistema de salud”, “matrícula”, “administración institucional”, “movilidad académica”, “distribución de recursos” y “asignar recursos”. La representación de esta categoría centrando el término clave de TIC es congruente con las tendencias actuales en la formación médica orientada a la incorporación de la simulación clínica para el desarrollo de habilidades clínicas, así como la incorporación de plataformas educativas para atender los retos que expuso la pandemia por el virus SARS-Cov-2.
Entre las tendencias internacionales de las agencias de acreditación se encuentra la responsabilidad social que poseen las Escuelas de Medicina. El reconocimiento de la categoría “responsabilidad social” entre los estándares Q del IA-2018- COMAEM, pone a la vanguardia la evaluación de la calidad de la educación médica en México, de manera que la red temática donde el término clave central es “efectividad institucional” posibilita articularse con los siguientes términos: “condiciones socioeconómicas”, “contexto cultural”, “patrón salud-enfermedad”, “perfil demográfico”, “ley de transparencia”, “estudio del contexto”, “rendir cuentas”, “cobertura de necesidades”, “necesidades de atención a la salud”, “labor de gobierno”, “toma de decisiones”, “necesidad social” y “gestión”. En el cuadrante inferior de la figura 4 se muestra esta red, y se observa que está integrada por dos núcleos de términos clave: efectividad y ley de transparencia. Esto implica que la efectividad institucional evalúa las acciones que realiza la escuela de medicina para propiciar el logro de la misión y, en términos de responsabilidad social, se articula con la obligación moral, social y legal, de hacer accesible la información socialmente relevante atendiendo a la confidencialidad intrínseca a las fuentes directas de información, como lo son alumnos y profesores.
Al integrar las 9 redes temáticas construidas en un diagrama estratégico ( figura 5) relacionando centralidad y densidad, las redes con mayor número de palabras clave que integran la red, presentarán menor densidad y se distribuirán en cuadrantes definidos a partir del rango de centralidad y el rango de densidad. La posición que adquieren en la distribución gráfica contribuye a la formación de un patrón de estructura que perfila el rol que desempeñan en los 40 estándares Q del IA-2018- COMAEM. En la figura 5 se observa que las 9 redes se ubican en un solo cuadrante donde se sitúan los términos clave que están muy relacionados interna y externamente, motivo por el cual presentan un elevado nivel de desarrollo e integración, constituyen el núcleo de los estándares Q y dan sentido a la estructura de los 7 apartados del IA-2018-COMAEM.
Al analizar integralmente la distribución de las redes temáticas representadas en la figura 5, los estándares Q se estructuran en el tipo 1 de la tipología de Callon et al. (1995), debido a que los estándares Q se organiza alrededor de la bisectriz “principios éticos”- “examen profesional”, posibilitando que las redes temáticas relacionadas y desarrolladas se vinculen con redes temáticas de menor desarrollo.

Conclusiones
La educación, en tanto Objetivo de Desarrollo Sostenible, está engarzada con los procesos de calidad, contribuyendo a garantizar el derecho a la educación para reducir las desigualdades. Así, la calidad se vincula como un escenario multidimensional desde el cual se promueve la igualdad y la justicia social. Para el caso de la educación médica, la calidad se promueve como la herramienta que garantizar el desarrollo de la formación del alumno, contribuye a reducir las desigualdades regionales en términos de acceso e incorporación al mercado laboral, y como el mecanismo por el cual se opera la rendición de cuentas a la sociedad al transparentar sus procesos a través de la acreditación.
En este escenario, los resultados obtenidos muestran que el IA-2018-COMAEM se estructura en 7 apartados concentrando el 50% de los estándares Q en el apartado 2 (plan de estudios) y el apartado 5 (evaluación); caracterizándose por contar con el mayor número de palabras en total y por enunciado. Además, la diversidad de vocabulario supera el valor de 0.70, lo que se considera adecuado para textos académicos; sin embargo, la comprensión de los estándares es muy difícil y árida; lo que es congruente con los valores obtenidos en la extensión de los enunciados. Asimismo, los estándares Q contienen una riqueza léxica corroborada con el índice de diversidad de vocabulario (superior a 0.70), el índice de diversidad léxica (superior al 50%), el intervalo de aparición de palabras con contenido nocional (superior a 1.77); sin embargo, es importante profundizar en el análisis semántico de los enunciados que describen los criterios de cumplimiento de los estándares y que van más allá del modelo de calidad empleado por el COMAEM o de las relaciones jerárquicas que posibilitan las dinámicas de la calidad al interior de las escuelas de medicina.
El primer acercamiento para la construcción de las redes temáticas fue identificar 6 categorías obtenidas mediante el análisis de contenido cualitativo, mostrando una estructura que es breve, objetiva y controla el sesgo de interpretación subjetiva asociada a la experiencia de los equipos de personal académico que participa en la construcción de la autoevaluación institucional.
Las 9 redes temáticas obtenidas en el estudio, corrobora la estructura del IA-2018- COMAEM en torno a los términos clave de: principios éticos, investigación en educación médica, plan de estudios, proceso de aprendizaje, examen profesional, realimentación, alumnos, TIC, y efectividad institucional, constituyéndose en una aproximación para obtener propiedades métricas que posibiliten mostrar que los estándares Q constituyen aspectos comunes a los programas educativos de las escuelas de medicina.
En conclusión, el patrón de aglomeración que presentan las redes temáticas concentradas en el cuadrante superior derecho del diagrama estratégico elaborado permite identificar regularidades conceptuales que subyacen en los términos claves, posibilitando el fortalecimiento de las relaciones internas y externas, lo que contribuye al elevar el nivel de desarrollo e integración como núcleo que propicia la dinámica de los estándares Q. La consecuencia hermenéutica de esta ubicación es la caracterización tipológica de la bisectriz principios éticos-examen profesional. Así, las relaciones entre los términos clave, configuran una red que facilita el análisis y la representación temática que facilita comprender las categorías y subcategorías estratégicas e importantes para lograr el desarrollo del programa educativo y, en consecuencia, su acreditación.
Referencias
Ángel Pérez, D.A. (2011). La hermenéutica y los métodos de investigación en ciencias sociales. Estudios de Filosofía, 44, 9-37. Recuperado de: https://revistas.udea.edu.co/index.php/estudios_de_filosofia/article/view/12633/11391
Bedoll, D., van Zaten, M. y McKinley, D. (2021). Global trends in medical education accreditation. Human Resources for Health, 19, 70. http://dx.doi.org/10.1186/s12960-021-00588-x
Bonilla-Calero, A.I., Carabantes-Alarcón, D. y Sastre-Castillo, M.A. (2021). La acreditación internacional en educación médica a través de la WFME. Educación Médica, 22 (2), 89-93. http://dx.doi.org/10.1016/j.edumed.2020.06.006
Bustos Gisbert, J.M. (2017). Naturaleza sintáctica de los enunciados textuales en el discurso escrito. ELUA, Revista de Lingüística de la Universidad de Alicante, (31), 67-95, https://doi.org/10.14198/ELUA2017.31.04
Cáceres, P. (2003). Análisis cualitativo de contenido: una alternativa metodológica alcanzable. Psicoperspectivas: Individuo y Sociedad, 2, 53-82. https://dx.doi.org/10.5027/psicoperspectivas_Vol2-Issue1-fulltext-3
Callon, M., Courtial, J.P. y Penan, H. (1995). Cienciometría. La medición de la actividad científica: de la bibliometría a la vigilancia tecnológica. Gijón: Trea.
Capsada Blanch, R. y J. Torruella Casañas. (2017). Métodos para medir la riqueza de los textos. Revisión y propuesta. VERBA, 44, 347-408. http://dx.doi.org/10.15304/verba.44.3155
Consejo Mexicano para la Acreditación de la Educación Médica [COMAEM]. (2018). Instrumento y módulos de autoevaluación 2018. Ciudad de México: Consejo Mexicano para la Acreditación de la Educación Médica. Recuperado de: http://www.comaem.org.mx/wp-content/uploads/2020/06/Instrumento-y-Mo%CC%81dulos-de-Autoevaluacio%CC%81n-2018.pdf
COPAES. (2016). Marco general de referencia para los procesos de acreditación de programas académicos de tipo superior. Versión 3.0. Consejo para la Acreditación de la Educación Superior, A. C. Recuperado de: https://www.copaes.org/documentos/Marco_de_Referencia_V_3.0_0.pdf
Crampton, P., Mehdizadeh, L., Page, M., Knight, L. y Griggin, A. (2019). Realist evaluation of UK medical education quality assurance. BMJ Open, 9, e033614. http://dx.doi.org/10.1136/bmjopen-2019-033614
de la Rosa Troyano, F.F., Martínez Gasca, R., González Abril, L. y Velasco Morente, F. (2005). Análisis de redes sociales mediante diagramas estratégicos y diagramas estructurales. REDES, Revista Hispana para el Análisis de Redes Sociales, 8(2), 1-33. Recuperado de: https://raco.cat/index.php/Redes/article/view/27208
Escalante Gómez, E. (2009). Una nota metodológica sobre los análisis cualitativos. El análisis de las relaciones entre los elementos: el análisis de las frecuencias y co-ocurrencias. Theoria, 18(1), 57-67. Recuperado de: https://www.redalyc.org/pdf/299/29911857006.pdf
Fajardo-Dolci, G. E., Santacruz-Varela, J., Lara-Padilla, E., García-Luna Martínez, E., Zermeño-Guerra, A. & Gómez, J. C. (2019). Características generales de la educación médica en México. Una mirada desde las escuelas de medicina. Salud Pública de México, 61(5), 648-656. https://doi.org/10.21149/10149
Fernández Chávez, F. (2002). El análisis de contenido como ayuda metodológica para la investigación. Revista de Ciencias Sociales, 2(96), 35-53. Recuperado de: https://www.revistacienciassociales.ucr.ac.cr/images/revistas/RCS96/03.pdf
Freeman, L. C. (1978). Centrality in social networks conceptual clarification. Social Networks, 1, 215-239. https://dx.doi.org/10.1016/0378-8733(78)90021-7
González, L. E. y Espinoza, O. (2008). Calidad de la educación superior. Conceptos y modelos. Calidad en la Educación, 28, 248-276. http://dx.doi.org/10.36619/caldu.n28.210
Izuzquiza, I. (1989). Guía para el estudio de la filosofía: referencias y métodos. Barcelona: Anthropos.
López Morales, H. Los índices de ‘riqueza léxica’ y la enseñanza de lenguas. (2011). En: de Santiago-Guervós, F.J.; Bongaerts, H.; Sánchez Iglesias, J.J. y Seseña Gómez. M. Del texto a la lengua. La aplicación de los textos a la enseñanza-aprendizaje del español L2-LE. España: Asociación para la Enseñanza del Español como Lengua Extranjera, pp. 15-28.
Malterud, K. (2019). Qualitative metasynthesis. A research method for medicine and health science. New York: Rutledge.
Pino-Díaz, J., Jiménez-Contreras, E., Ruíz-Baños, R. y Bailón-Moreno, R. (2011). Evaluación de redes tecnocientíficas: la red española sobre áreas protegidas, según la Web of Science. Revista Española de Documentación Científica, 34(3), 301-333, https://dx.doi.org/10.3989/redec.2011.3.804
Rafi, A. y Anwar, M.I. (2021). Challenges for implementing WFME standards for accreditation in health professions education in low and middle-income countries: a scoping review. Journal of the Pakistan Medical Association, 71(3), 966-976. http://dx.doi.org/10.47391/JPMA.795
Rillo, A.G. (2017). Methodological horizon for the understanding the health-disease process. Asian Journal of Medicine and Health, 9(3), 1-21, https://doi.org/10.9734/AJMAH/2017/38430
Ruiz-Ramírez, J.A. & Glasserman-Morales, L.D. (2021). Características del aseguramiento de la calidad educativa: un mapeo sistemático 2016-2020. Revista Complutense de Educación, 32(3), 337-348. http://dx.doi.org/10.5209/rced.70182
Saldaña, J. (2016). The coding manual for cualitative researchers. London: SAGE Publications.
Universidad de Granada. (2005). Redes 2005. Disponible en: http://www.ugr.es/~rruizb/cognosfera/index.htm
Vázquez Martínez, F. D. y Ortiz-León, M. C. (2018). Acreditación y resultados de la educación médica en México. Educación Médica, 19(6), 333-338. https://doi.org/10.1016/j.edumed.2017.04.016
Vega Barbosa, A.N. (2020). Arqueología e interpretación desde la filosofía hermenéutica de Gadamer. Andamios, 17(43), 71-93. https://doi.org/10.20092/uamcm.v17i43.765
World Federation for Medical Education. (2020). Basic medical education WFME global standards for quality improvement. 2020 Revision. Recuperado de: https://wfme.org/wp-content/uploads/2020/12/WFME-BME-Standards-2020.pdf