Dossiê Sociabilidade Violenta: Novas Interpretações

Recepção: 11 Dezembro 2018
Aprovação: 12 Dezembro 2018
Resumo: Este artigo tem por objetivo apresentar uma proposta de análise da especificidade da violência urbana brasileira contemporânea a partir da noção de sociabilidade violenta. Para isso, toma-se esse conceito como forma desregulada de uso da força física para fins criminais, impactando nas possibilidades de legitimação requerida às ações sociais. Duas possibilidades analíticas resultam dessa operação: avança-se na própria compreensão da sociabilidade violenta como elemento explicativo; e se permite a análise da criminalidade brasileira a partir da consideração de distintos modos de orientação da conduta, expondo uma sociedade normativamente fragmentada.
Palavras-chave: sociabilidade violenta, violência urbana, Brasil, regulação da violência, ordens sociais.
Abstract: The article Violent Sociability as a Guideline for Behavior: Understanding the Specificity of Contemporary Brazilian Urban Violence aims to present a proposal to analyze the specificity of contemporary Brazilian urban violence based on the notion of violent sociability. To do that, the concept is taken as a deregulated form of physical force deployment for criminal purposes, with impact on the possibilities of legitimation required for social actions. Two analytical possibilities result from this operation: it advances its own understanding of violent sociability as an explanatory element; it allows the analysis of the Brazilian crime from the consideration of different guidance modes of conduct, exposing a normatively fragmented society.
Keywords: violent sociability, urban violence, Brazil, regulation of violence, social orders.
A[1] tentativa de interpretar a violência urbana brasileira tem sido o trabalho árduo de inúmeros especialistas, de múltiplas áreas do conhecimento, há pelo menos 40 anos (LIMA e RATTON, 2011). Diferentes formas de abordagens, com variados pressupostos teóricos, resultaram em distintas interpretações para o fenômeno, desde a configuração tipicamente desorganizada dos centros urbanos brasileiros, a imbricação entre mercados informais e criminalidade, o surgimento de subculturas criminais no seio de grupos juvenis de baixa renda, a precariedade no funcionamento do Sistema de Justiça Criminal, as contradições do aparelho repressivo estatal (notadamente as corporações policiais e suas relações com a redução ou produção dessas práticas), a prevalência de um culto à masculinidade vinculada ao uso da força física, o papel da mídia como reprodutor e massificador da representação social da violência, dentre diversos outros enfoques (ver LIMA, RATTON e AZEVEDO, 2014).
Em minha visão, tais abordagens produziram uma interpretação “enraizada” sobre a criminalidade violenta, isto é, umbilicalmente ligada a uma interpretação do próprio Brasil e totalmente vinculada ao contexto histórico-geográfico estudado – diferentemente de abordagens mais abstratas de tentativa de generalização da conduta criminosa. Portanto, não se trataria de explicar o crime em abstrato, mas mais propriamente de “explicar o Brasil, a partir da criminalidade que grassa em seu interior”. Sem negar a validade analítica dos diagnósticos supracitados, argumentarei que compreender a especificidade da violência urbana brasileira demanda reconhecer que a natureza desse fenômeno não parece decorrer apenas da mudança do patamar quantitativo de incidência criminal na sociedade. Aliada a essa evolução das taxas criminais, alguns autores têm destacado uma mudança qualitativa na própria percepção do que significa esse problema em termos de representação social, e também em termos de significação da ação para o próprio agente que faz uso da violência (ZALUAR, 2000[1985], 2014a, 2014b; MISSE, 1999, 2006; MACHADO DA SILVA, 1999, 2004). E é nessa seara que gostaria de situar a contribuição de Luiz Antonio Machado da Silva em uma série de trabalhos dedicados ao tema (1999, 2004, 2008, 2010a, 2010b, 2011, 01/02/2013, 2014).
A noção de sociabilidade violenta busca apreender uma dimensão qualitativa da criminalidade contemporânea no Brasil, que estaria marcada pela emergência do uso desregulado da violência, e, por isso, sem a necessidade de justificação moral. O autor propõe que usemos o termo para se referir a uma “forma de vida singular” (MACHADO DA SILVA, 2010b, p. 286), que estaria emergindo de um contexto específico da história brasileira, responsável por deslocar o exercício da violência de qualquer esfera de moralidade condizente com a adequação entre meios e fins. Sendo assim, o componente de inteligibilidade que habitualmente consideramos o fundamento da ação social se encontraria, em condições de uma sociabilidade violenta, típico-idealmente “suspenso”, desvencilhando o emprego da violência de qualquer fundamento racional capaz de, sob o prisma da intersubjetividade, designar um sentido e uma justificação para seu uso (seja político, econômico, religioso etc.):
Nela, a força física, com ou sem instrumentos e tecnologias que a potencializam, deixa de ser um meio de ação, regulado por fins que se deseja atingir, para se transformar em um princípio de coordenação das práticas. Em outras palavras, a força física se libera da regulação “simbólica”, isto é, de sua subordinação às restrições e condicionamentos representados por fins materiais ou ideais. Ela torna-se um fim em si mesma. (...) Em suma, como sugere o termo “princípio”, ela é sua própria explicação e regula-se a si própria (Idem, 2010a, p. 96).
E completa: “Reitero que, ao menos no Rio de Janeiro, os ‘portadores’ da ‘sociabilidade violenta’ são tipicamente (mas não exclusivamente), os bandos de traficantes responsáveis pela ponta do varejo fixo de drogas ilícitas nas ‘bocas’” (Idem, p. 96).
Todo esse esforço analítico é empreendido de maneira a endossar os limites do que ele chama “explicação dominante” sobre a criminalidade violenta no Brasil – cuja análise tende a privilegiar os aspectos institucionais referidos principalmente às agências estatais de controle social (polícias, Sistema Judiciário, sistema prisional etc.). Embora ratifique a importante contribuição fornecida por tais análises ao entendimento da questão da violência urbana, o autor localiza o elemento novo da violência urbana brasileira não em vetores ligados a uma suposta fraqueza institucional (como o tema da ausência ou deficiência do Estado), mas na transformação do padrão de uso da força física por parte dos agentes criminosos. Assim, vetores explicativos ligados à atuação do aparato estatal são condições necessárias, porém insuficientes, para caracterizar o que seria realmente específico na forma contemporânea de se conceber a questão da violência urbana: “[A] explicação dominante não tem condições de perceber a transformação da violência, de meio socialmente regulado e minimizado de obtenção de interesses, no centro de um padrão de sociabilidade em formação” (Idem, 1999, p. 117, ênfase minha).
Essa transformação, que põe a violência no centro não apenas do debate público, mas ainda no centro de uma forma de vida singular, seria a raiz “daquilo que confere especificidade histórica a esse fenômeno nas grandes cidades” (Idem). É nesse sentido, então, que podemos afirmar que o argumento do autor, em geral, insere uma dimensão qualitativa na análise da violência urbana contemporânea, já que estaríamos lidando com um “novo ator coletivo que altera[ria] as condições de reprodução da ordem pública” (Idem, ibid., pp. 177-188).
Porém, esse padrão emergente de uso da violência não necessariamente anularia a pretensão de validade de um uso legítimo da força física (que, nas sociedades modernas, tende a se concentrar no aparelho estatal). Diferentemente da lógica de se conceber a realidade social como algo conduzido por um padrão moral unificado, o autor defende a existência de duas ordens sociais que coexistiriam na realidade brasileira: a ordem institucional-legal, que regularia o uso da violência de forma a tendencialmente concentrá-la no Estado, cujas instituições de controle social (especialmente as repressivas) monopolizariam potencialmente seu uso legítimo; e a ordem da violência urbana, cujo principal vetor é a sociabilidade violenta. Nesse cenário, a desconcentração do uso da força proporcionada pela sociabilidade violenta não estaria voltada necessariamente para a dissolução da ordem institucional-legal, como nos casos da violência paramilitar ou revolucionária (em, por exemplo, grupos terroristas ou movimentos sociais revolucionários, separatistas etc.), ou mesmo de organizações criminosas como a máfia. Isso porque não haveria entre os “portadores” da sociabilidade violenta qualquer princípio moral capaz de direcionar o uso da violência em função de um ideal transcendente a alter e ego. Estaríamos, assim, diante, como no caso das disputas pelos pontos dos tráficos de drogas, de uma luta sempre ininterrupta e conjuntural, na qual a força física e somente ela determinaria a disposição hierárquica dos sujeitos em relação a seus coparticipantes de interação. Daí o tema da fragmentação da sociedade brasileira contemporânea e da observação concomitante de distintas esferas de valores tornar-se um ponto crucial da abordagem do autor para o entendimento do componente qualitativo da criminalidade. Somente a emergência, a priori factual, de uma ordem social distinta poderia justificar no plano metódico a assunção da sociabilidade violenta como objeto autônomo de pesquisa/estudo.
Diante do exposto, que sintetiza de forma muito breve um aspecto específico das contribuições de Machado da Silva sobre a questão da violência urbana brasileira, este trabalho problematizará a noção de violência desregulada, a partir da recomposição de modelos de ação social que possam se contrapor à noção de sociabilidade violenta. Enfatizando uma metodologia comparativa, defenderei que a especificidade da sociabilidade violenta apenas pode emergir quando contrastada com outras formas de regulação moral de uso da violência, que se encontrariam, segundo a proposta aqui apresentada, tensionados na contemporaneidade brasileira. Desse modo, a apreensão da violência urbana brasileira contemporânea como fenômeno social dependerá de uma interpretação da especificidade com que diferentes ordens sociais de legitimação do uso da força física são articuladas pelos agentes concretos, compondo um pano de fundo moral fragmentado e ambíguo.
Por ora, é preciso ter em mente que a discussão aqui proposta sobre regulação e desregulação da violência admite dois pressupostos principais: 1) chamarei de regulada a conduta ou o modo de sua orientação que permita a reprodução de fenômenos sociais tendo por base ações individuais significativas para agentes e coparticipantes de uma interação – portanto, critérios de inteligibilidade e legitimidade da ação serão sempre elementos decisivos; 2) quando aqui me referir a violência, mesmo à violência urbana, estarei sempre tendo em mente a questão do uso da força física em contexto criminal (portanto, extralegal). Não ignoro todo o rico debate sobre violência simbólica ou sobre a polissemia do termo aqui em questão; apenas quero restringir o argumento para direcioná-lo a um objeto bastante limitado e circunscrito: aquilo que Eisner (2009, p. 42) define como o ato de alguém infligir de forma intencional dano físico a outro ser humano, sem que este último com isso consinta. Em suma, é esse o cerne daquilo que Edmundo Campos Coelho chamou certa feita de a “violência das ruas” (COELHO, 2005[1978], p. 255) e que se transforma no “fantasma consistente” (MISSE, 2006, p. 34) a povoar o imaginário das grandes e até médias cidades brasileiras atualmente.
O objetivo deste artigo é, pois, delimitar uma moldura conceitual para compreensão da especificidade da violência urbana no Brasil, ao menos em suas principais metrópoles. Isso nos demandará uma reelaboração da proposta de Machado da Silva a partir de uma leitura weberiana capaz de enfatizar tanto os determinantes microssociais do uso da violência (vinculados a processos de legitimação social) quanto as consequências macrossociais dos distintos modos de orientação da conduta. Ao deslocar o eixo analítico sobre criminalidade e violência urbana, afastando-se de premissas institucionais ou estatais, e discutindo a centralidade do uso da força física como caracterização primordial de um (supostamente) novo modo de coordenação de condutas criminais, o trabalho pretende contribuir para alargar as possibilidades de compreensão da própria noção de sociabilidade violenta, bem como, o que me é ainda mais caro e como disse, possibilitar uma reinterpretação da especificidade da violência urbana brasileira contemporânea.
Essa tarefa adquire contornos mais claros quando passo a delimitar nossa questão central nos seguintes termos: como entender a especificidade da violência urbana brasileira contemporânea, pelo menos em suas principais áreas metropolitanas? Ou, ainda: afinal, há alguma novidade na sociedade brasileira contemporânea em relação ao tipo .qualidade, portanto) de mobilização da violência, ou apenas se trata de uma variação quantitativa de indicadores criminais (por exemplo, taxas de homicídio)? Como buscarei defender ao longo deste trabalho, é precisamente na possibilidade de responder a essas questões que reside a maior contribuição do conceito de sociabilidade violenta.
O argumento divide-se em duas partes. Em um primeiro momento, tentarei condicionar a compreensão do potencial analítico da ideia de sociabilidade violenta a uma recuperação dos pressupostos teórico-metodológicos weberianos de ação social, reavaliados a partir de uma concepção de avaliação moral intersubjetiva. Retomarei a noção de modos de orientação da conduta individual para desenvolver a noção complementar de regulação da violência. Em uma segunda parte, o foco recairá sobre os efeitos prático-sociais dos distintos modos de orientação da conduta violenta na sociedade brasileira. Defenderei que apenas a vinculação por contraste entre distintas formas de regulação da violência pode fazer emergir a novidade e a especificidade da violência urbana brasileira contemporânea. A conclusão aponta para a afirmação de ao menos três ordens de legitimação do uso da força física, o que ajudaria a explicar, nesse contexto, o grau de estranhamento e tensionamento decorrentes dos efeitos da violência urbana.
Modos de orientação da conduta e regulação da violência como elementos de determinação da especificidade cultural
Gostaria de pensar a singularidade da violência urbana brasileira a partir de uma premissa weberiana, que pressupõe a análise sobre os modos de orientação da conduta singulares em uma dada sociedade. Esse artifício teórico pretende tão somente reconfigurar os termos pelos quais a noção de sociabilidade violenta pode ser compreendida, sobretudo em alguns aspectos muito circunscritos – a saber, a redução da noção de sociabilidade violenta a uma ação social. Para isso, precisaremos colocar às claras: 1) os pressupostos teóricos dos quais aqui lanço mão para compreender a validade desse conceito na análise da sociedade brasileira; e 2) a definição própria de sociabilidade violenta, conforme a assumo neste trabalho.
Princípios de orientação da conduta e regulação da violência
Quando afirmei acima que a sociabilidade violenta deve ser entendida como uma forma desregulada de uso da força física, parto do princípio de que qualquer fenômeno social pode ser abordado a partir do pressuposto de que a ação se caracteriza como social na medida em que, grosso modo, apresenta sentido inteligível ao ator da ação e aos demais participantes da interação. Logo, pensar a singularidade de uma dada sociedade pressupõe, segundo uma valiosa premissa sociológica de matriz weberiana, recuperar as formas de orientação da conduta individual nela dominantes. Desse modo, padrões normativos ou fenômenos sociais em geral poderiam ser compreendidos como efeitos (desejados ou não) de ações individuais dotadas de sentido.
Na medida em que postulava a possibilidade, metodicamente controlada, de interpretar atos e falas do agente humano, Weber tratava a sociologia como algo capaz de compor um campo mais amplo de ciências que poderiam reconstituir as ações humanas na forma de modos de orientação da conduta: tais disciplinas, como a história, a sociologia e a economia, compunham as ciências da ação (SCHLUCHTER, 2011, p. 326). Em sua proposta de uma sociologia da ação, Weber tipifica os modos de orientação da ação que se vinculariam a diferentes formas de organização das relações sociais (Idem, p. 328). Nesse caso, as relações sociais são vistas como probabilidade de ações de diferentes atores se tomarem por referência (WEBER, 2000[1922], p. 16), o que produzirá efeitos (contingentes ou permanentes) de conformação de padrões sociais (regularidades, portanto), que retroalimentariam os modos de orientação dos próprios atores: as ações sociais desenvolvem-se majoritariamente em relação à possibilidade de se referirem a ordens sociais com pretensão de validade. Creio ser possível resumir o pressuposto analítico dos modos de orientação da conduta em quatro princípios fundamentais, baseado nessa ideia de uma sociologia da ação:
1) O primeiro princípio está embasado na formulação weberiana clássica de sociologia, na qual se introduz no campo especificamente sociológico o pressuposto básico do individualismo metodológico. O termo, cunhado pelo economista Joseph Schumpeter algumas décadas mais tarde (BOUDON, 1995, p. 33), fará referência ao que já aparece a Weber como um fato, isto é, que o princípio da análise social é o indivíduo e o significado atribuído à sua conduta prática (GERTH e WRIGHT MILLS, 1982, p. 74). Na sociologia, esse princípio evidencia que qualquer fenômeno social deve ser entendido como produto de ações, crenças ou comportamentos individuais (BOUDON, 1995, p. 33). Assim, a complexidade de um fenômeno social deve ser reduzida ao nível dos atores individuais que, em interação (ou, em uma terminologia mais apropriada ao próprio Weber, na forma de relações sociais), produzem tal fenômeno, de modo que às ações práticas destes (os agentes) devem sempre ser atribuídas as causas de determinado fenômeno social.
2) Essa discussão nos leva exatamente ao segundo princípio, que diz respeito ao critério de inteligibilidade ou sentido da ação social. Weber trata essa questão na forma de uma tipificação da ação (racional referente a fins ou valores, afetiva, tradicional), que por sua vez estarão conectadas a modos de orientação que darão sentidoà determinada ação. A questão crucial para a sociologia compreensiva que defende é se remeter sempre a esses sentidos ou motivos subjetivos (e que só são acessíveis cientificamente de forma interpretativa) para apenas a partir daí esforçar-se para definir como tais orientações e ações acabam se conformando causalmente para compor um estado de coisas que, a partir do recorte bem delimitado de um objeto de estudo, se considerará um fenômeno social. Dessa forma, somente remontando às motivações da ação social (de forma compreensiva, segundo a terminologia weberiana) poder-se-ia configurar modelos típico-ideais de ação social e, assim, explicar causalmente a vigência prática de um fenômeno ou organização social.
3) O terceiro princípio é a ideia de efeitos não intencionais da ação ou efeitos de composição. Além de Weber, encontramos nas obras de Merton (1936) e Boudon (1979, 1995) importantes desenvolvimentos sobre este tópico específico. Em um texto hoje tido (HIGGINS, 2011; BOUDON, 1979, 1995) como a base de uma tentativa sociológica de sistematizar esse princípio, Merton (1936) sintetiza a ideia de que, se os fenômenos sociais devem ser, a priori, tomados pelo pesquisador como produto da ação humana intencional, isso não significa dizer que o resultado agregado efetivo da ação humana tenha sido antecipado na mente de cada ator social no momento de sua ação. O problema surgido desse princípio é notadamente o da imputação causal: como determinar que certas consequências derivam de uma dada ação? Por outro lado, como apurar o “verdadeiro” propósito (sentido) da ação? Por exemplo, muitas vezes consequências não intencionais são, ex post facto, ditas como intencionadas (MERTON, 1936, p. 897). Para Merton, apoiado em Weber, o teste para ambas as situações é verificar se a justaposição da ação patente, o conhecimento geral do ator ou da situação, e o propósito inferido ou declarado da ação fazem sentido .make sense). Aqui, Merton parece nos estimular à tarefa de construção de modelos de ação logicamente coerentes como tarefa importante da sociologia para explicar as consequências imprevistas das ações humanas. É nesse ponto, pois, que o conceito de tipo-ideal weberiano aparece em todo seu vigor, posto que ele representa o esforço conceitual do pesquisador na direção de confeccionar um encadeamento lógico de processos sociais passíveis de ser correlacionados de forma causal. Aliás, não à toa, a própria definição da sociologia compreensiva de Weber contém a fase da explicação em seu enunciado. Nenhuma atribuição (formal) de sentido a uma ação social qualquer por parte do pesquisador, por si só, encerra o trabalho sociológico: é necessário encadear tais motivações em um quadro analítico que permita relacionar ações sociais com consequências plausíveis (ou que façam sentido, na terminologia mertoniana). Lembremos da definição weberiana clássica de sociologia, que é precisamente a seguinte: “[.]ma ciência que pretende compreender interpretativamente a ação social e assim explicá-la causalmente em seu curso e em seus efeitos” (WEBER, 2000[1922], p. 1, destaques meus).
4) E o quarto princípio reside justamente na conexão íntima entre ação humana e ordens sociais com pretensão de validade. Isso já estava posto por Weber desde pelo menos A ética protestante..., mas ganha sistematização clara em Economia e sociedade:
A “existência” de uma relação social nada mais significa do que a presença dessa probabilidade, maior ou menor, de que ocorra uma ação correspondente ao sentido. (...) A afirmação de que uma “amizade” ou um “Estado” existe ou existiu significa, portanto, pura e exclusivamente: nós (os observadores) julgamos que há ou houve a probabilidade de que, por causa de determinada atitude de determinadas pessoas, se agirá de determinada maneira indicável, de acordo com um sentido visado em média, e mais nada (WEBER, 2000[1922], p. 17, ênfases no original).
E, mais adiante, o desfecho do raciocínio:
Toda ação, especialmente a ação social e, por sua vez, particularmente a relação social, podem ser orientadas, pelo lado dos participantes, pela representação da existência de uma ordem legítima. A probabilidade de que isto ocorra de fato chamamos “vigência” da ordem em questão. (...) Ao conteúdo de sentido de uma relação social chamamos a) “ordem” somente nos casos em que a ação se orienta (em média e aproximadamente) por “máximas” indicáveis, e somente falamos b) de “vigência” dessa ordem quando a orientação efetiva por aquelas máximas sucede, entre outros motivos, também (quer dizer, num grau que tenha algum peso na prática) porque estas são consideradas vigentes com respeito à ação, seja como obrigações, seja como modelos de comportamento. Na realidade, a orientação das ações com referência a uma ordem ocorre nos participantes por motivos muito diversos. Mas a circunstância de que, ao lado dos outros motivos, para pelo menos uma parte dos agentes essa ordem aparece como algo modelar ou obrigatório, e, por isso, como devendo ter vigência, aumenta naturalmente, e muitas vezes em grau considerável, a probabilidade de que por ela se orientem as ações (Idem, ibid., p. 19, ênfases no original).
Quando fala da “existência” do Estado como uma probabilidade, que em última instância depende da crença do cidadão em sua vigência (sendo tal crença externalizada em suas ações cotidianas), Weber está dizendo que a sociedade não deve ser tomada como uma coisa já dada de forma quase não problemática, cuja existência externa se deixa entrever pela coerção (continuada e aparentemente não problemática, isto é, naturalizada) exercida pelas normas sociais na conformação dos fenômenos ou comportamentos. Dessa crítica velada a uma sociologia de abordagem estrutural, deve-se buscar enfatizar a possibilidade de tomar as ordens sociais como componentes importantes da explicação sociológica, e mesmo na montagem dos modelos de ação.
Aqui, cabe uma breve e operacional distinção entre ordens sociais e o conceito de representação weberiano. Seguindo Porto (2006, p. 261), tomo as representações, em sentido weberiano, como as crenças, valores e mesmo normas que o agente leva em consideração em seu curso de ação, ainda que para transgredi-las. Porém, gostaria de acentuar que a noção de ordem social pressupõe não apenas a agregação de representações, mas mais propriamente a vinculação entre representações sociais e sua “objetificação” em instituições sociais. Portanto, a noção de ordem social, mais do que a de representação, pressupõe algum nível mais elevado de permanência e durabilidade, embora obviamente sujeita a mudanças. Nesse caso, a noção de ordem social aqui mobilizada pressupõe o enquadramento não apenas das representações do agente, mas necessariamente dos efeitos de composição de tais ações/representações em quadros institucionais que, de forma umbilicalmente dependente da materialidade (poderia dizer: do efeito prático) daquelas ações/representações, tendem a se reproduzir ao longo de um período de tempo sociologicamente relevante. E, mais do que isso, quando materializadas em instituições, as ordens sociais produziriam o efeito de guia normativo da ação e das representações do agente, fechando um círculo autorreferido. Parece-me que, com isso, imprimo em Weber alguma preocupação com uma espécie de regularidadeou reprodução social de determinados fenômenos (que pode ser tomada por ponto de partida de uma abordagem teórica mais estrutural ou holística), mas que condiciona tais regularidades ou reprodução à redução dessas macrocategorias (por exemplo, as instituições sociais) à produção e instilação de sentido da ação individual. Concluo esta observação assumindo que a existência de uma pluralidade de representações (embora finitas) pressupõe também a possibilidade de uma pluralidade de ordens sociais, que garantiriam, em tese, o potencial intersubjetivo de inteligibilidade de qualquer ação humana.
Acredito que alguns recentes desenvolvimentos no campo da teoria social ajudam a compreender melhor essa articulação entre ordens sociais e ação prática. Ao menos, é dessa forma que compreendo o esforço de Charles Taylor (2005, 2007; FRANÇA, 2010) em enquadrar a agência humana em um conjunto de normas compartilhadas (topografia moral) capazes de balizar os critérios de julgamento moral atinente a cada ação social na forma da avaliação forte. Ao analisar a emergência do self moderno, Taylor realiza uma leitura do desenvolvimento da modernidade que pressupõe, necessariamente, a vinculação entre valores (representações, portanto) e instituições sociais. Da mesma forma, Luc Boltanski e Laurent Thévenot (1999, 2006; BOLTANSKI e CHIAPELLO, 2009; THÉVENOT, 2002; WERNECK, 2012) transformam, a meu ver, a necessidade de justificação das ações humanas em mecanismo de avaliação moral: as cités (BOLTANSKI e THÉVENOT, 2006), tal qual o princípio da topografia moral tayloriana, podem ser vistas como possibilidades de enraizamento do ator social em ordens de valor que garantem, em tese, não apenas a inteligibilidade do sentido de uma dada ação como ainda sua própria probabilidade de legitimar-se, desde que os princípios morais dessas ordens estejam suficientemente compartilhados pelos partícipes em situação de interação social.
Quero entender essas teorias como desenvolvimentos pós-weberianos da noção de ordens sociais, que renovam a perspectiva de uma sociologia que se importa com os aspectos morais e valorativos da coordenação da ação individual, distanciando-se em parte da famosa perspectiva consagrada por Durkheim (que termina por enfatizar um consenso moral necessariamente bem-acabado e anterior a consciência e ação individuais) e também da perspectiva da teoria econômica em geral (que percebe a ordem social como um resultado totalmente aleatório das ações de um sujeito autointeressado e desconectado dos valores mundanos). Tais abordagens possibilitam, fundamentalmente, uma aceitação do papel da liberdade individual na tomada de decisões – afastando-se da premissa durkheimiana, portanto – sem que isso signifique, diferentemente do que ocorre com grande parte das teorias econômicas, negar a influência operada por padrões culturais razoavelmente estabelecidos na interpretação de normas por parte do ator social. Assim, apesar de a abordagem se ater a ações individuais e sua construção por parte do agente, deve-se considerar que os indivíduos não são “intransparentes” (HONNETH, 2010, p. 377) uns aos outros – ou, dito de outro modo, compreendo uma ação (minha ou de outrem) quando possuo capacidades interpretativas (competências) não existentes somente em minha cabeça e quando consigo articulá-las de modo consequente.
Nesse sentido, a noção de regulação da violência é mobilizada para fazer referência justamente àqueles usos da força física cujo sentido é compartilhado por outros. O termo “regulação” foi primeiramente aplicado no contexto científico para designar a ideia de equilíbrio e conservação de constantes iniciais, sobretudo nos esquemas conceituais da incipiente física mecânica do século XVIII, tendo depois adentrado nas áreas da economia, da fisiologia e da política. Ao mesmo tempo, o conceito aplica-se a um razoável número de fenômenos e objetos cujas propriedades possam ser concebidas na forma de um sistema fechado. Decorre daí que se considerasse “regulado” aquele sistema que se apresentasse equilibrado e constante (OLIVEIRA, 2014), ou seja, relativamente estável e reproduzível no tempo.
Os usos do termo nas disciplinas humanas variaram entre as distintas áreas do conhecimento, mas geralmente se destacam os campos do direito, da economia, da ciência política e da sociologia como terrenos férteis para aplicação do conceito (Idem; POSSAS, 1988; NASCIMENTO, 1993). Oliveira (2014, p. 1.200) identifica três principais contextos de aplicação do conceito de regulação nas humanidades: 1) como um conjunto de regras obrigatórias operadas por uma agência estatal em âmbito social ou econômico; 2) como ação estatal na orientação e planejamento econômico; ou 3) como qualquer mecanismo de controle social, seja intencional ou involuntário. Pode-se pensar nas ações de restrições legais ao comportamento humano praticado pelo Estado no âmbito jurídico-administrativo, bem como a criação e disseminação de agências reguladoras no decorrer da reestruturação produtiva do capitalismo recente (no estilo ANS e Anvisa, no Brasil) como exemplos de materialização do primeiro tipo de uso; o planejamento e intervencionismo econômico de tipo keynesiano ou mesmo soviético como exemplos do segundo tipo; e o terceiro modelo, muito mais abrangente, envolveria não apenas os exemplos precedentes, mas ideias como autorregulação do mercado via “mão invisível” (como na economia política clássica), o assujeitamento e a disciplinarização via irrupções de um poder soberano institucionalizado de forma difusa e amorfa (como sugere Foucault) ou a imposição da ordem via poder soberano centralizado e temido (como Hobbes vê a natureza do Estado). Nesta última forma de se conceber a regulação, tanto mecanismos estatais quanto não estatais influenciam na reprodução de fenômenos sociais.
Uma definição promissora para nossos propósitos, ainda que inicial, advém da chamada Escola Francesa da Regulação – grupo de economistas que tentou articular questões marxianas com as transformações econômicas decorrentes da crise da década de 1970. Para esses intelectuais, “regulação de uma relação social é a maneira pela qual essa relação se reproduz, apesar de seu caráter conflitual, contraditório” (LIPIETZ apud POSSAS, 1988, p. 196). O tipo de fenômeno que eles estavam preocupados em aclarar era o regime de acumulação capitalista, que continuava sendo o norte econômico dos países ocidentais, apesar das crises. Gostaria de adaptar essa definição para abarcar a incidência criminal violenta no Brasil. A questão decorrente dessa operação é, pois: como e por que a violência urbana se reproduz como fenômeno social relevante e mesmo constitutivo da sociedade brasileira, apesar de seu caráter intrinsecamente contraditório?[2]
Na esteira do que foi aludido mais acima, proponho que a ideia de regulação da violência seja definida pelo uso da força física a partir de padrões de legitimação social capazes de conferir sentidos de uso inteligíveis ao agente que faz uso da violência e a terceiros, com efeito social de reprodução dos níveis de violência (sejam altos ou baixos). Adicionalmente, diria: a regulação da violência é a reprodução de padrões estáveis de uso da força física mesmo que contenham em si elementos contraditórios. Nessa definição, a regulação deve ser entendida como algo imerso em uma relação sempre ambígua de pressão por legitimidade, enquanto o uso desregulado da força física teoricamente dispensa o critério da legitimidade no curso de ação individual (FRANÇA, 2018). Isso porque, como vimos, a ação humana é sempre uma ação demandante de legitimidade ou justificação. Como então explicar a emergência de um padrão de uso da força desregulado, e portanto sem a necessidade de justificação, como pretende Machado da Silva?
Sociabilidade violenta como modo singular de orientação da conduta
Machado da Silva concebe a sociabilidade violenta como a grande novidade no panorama da criminalidade violenta no Brasil contemporâneo. Seu ponto de partida é uma representação social da violência, que estaria vigente nos dias atuais. Considerando a representação de senso comum que objetivamente se depreende da população em geral, percebe-se que, mais do que relacionar o mal-estar contemporâneo ao incremento puro e simples das práticas criminais, essa representação social aponta um uso singular da força física como elemento central na definição da violência urbana. A relação de tais condutas com o Código Penal é secundária: o fator de incômodo estaria no uso aparentemente banal da força para fins alheios a qualquer tipo de moralidade. Portanto, o elemento desviante (e disruptivo) aqui não seria apenas, ou fundamentalmente, a ilegalidade da ação, mas sua aparente ilegitimidade (que gera, em consequência, a sensação de banalidade ou gratuidade de tal uso).
Essa intuição do autor põe à sociabilidade violenta um duplo caráter conceitual: em suas obras, 1) ora ela aparece na forma articulada de uma representação social, que toma um complexo de práticas violentas como articuladoras de uma ordem social específica; e ora como 2) uma materialização efetiva de um tipo singular de uso da força física – sempre considerando que essas duas dimensões se definiriam reciprocamente na realidade prática e, em conjunto, conformariam uma nova dimensão da ideia de “violência urbana”. Devo deixar claro que considero esse duplo caráter como elemento fulcral da definição de sociabilidade violenta aqui defendida.
Em relação ao primeiro caráter, quando vista principalmente a partir do Rio de Janeiro e das disputas pelos pontos de tráfico de drogas locais, as relações de força relacionadas a esse contexto apareceriam aos olhos da população em geral (portanto, de um ponto de vista externo) como desprovidas de sentido, ou exageradas. Nesse aspecto, a representação de senso comum sobre violência urbana parece considerar o alto nível de violência empregado como desnecessário, ao mesmo tempo que afirma em seu lugar uma representação de mundo pacífico norteada por critérios de justiça que seriam reconhecíveis por todos (apesar de admitir diferenças e eventualmente conflitos). Em algumas passagens, o autor apresenta essa representação como uma espécie de “linguagem” referida a direitos básicos (direitos humanos), de forma completamente antagônica à “linguagem da violência” representada na noção de sociabilidade violenta (MACHADO DA SILVA e RIBEIRO, 2011, pp. 688-689). A sociabilidade violenta apareceria aqui, portanto, como forma de vida emergente, uma novidade, mas que não se poderia confundir com a “linguagem da violência urbana”. Se assim o é, então se pode concluir que a “linguagem da violência” é uma espécie de representação social que justifica e legitima o próprio uso da violência para fins de pacificação social, ou ao menos, de restauro de uma ordem pacífica vista como ameaçada. É assim que discursos de tipo higienistas, e mesmo de extermínio, ganham corpo entre parte da população, validando abusos e mesmo recursos extralegais das forças repressoras do Estado. Mais adiante, retomarei esse raciocínio para me referir às três ordens sociais de legitimação do uso da violência.
Por ora, pode-se contra-argumentar que as práticas violentas nesses contextos nada mais seriam do que a disposição de práticas instrumentais de adequação entre meios (violência) e fins (lucro/dominação). Se for esse o caso, então a interpretação da sociedade brasileira contemporânea deveria considerar a escalada dos indicadores de violência apenas como uma oscilação quantitativa do emprego da força, ou mais propriamente, como um efeito conjuntural de um mesmo modo de orientação da conduta. Desse modo, dado o pressuposto universal de adequação entre meios e fins como fundamento da conduta humana, o deslocamento da atenção para mecanismos causais ligados à ausência ou presença de inibidores estruturais da ação individual poderia adequadamente explicar a violência urbana em cada contexto (por exemplo, a distribuição desigual de mecanismos de controle social, os processos e fluxos envolvidos no Sistema de Justiça Criminal, a realidade estrutural do sistema penitenciário, as “oportunidades” supostamente criadas pelas condições de pobreza estrutural no país etc.).
Mas a sensação de medo relativa a certa “explosão” da criminalidade, que configuraria imageticamente uma “ruptura” entre um passado idealizado como pacífico e um presente extremamente violento, na verdade coloca em outro patamar a instrumentalização da vida alheia (operada pelos atos violentos): não parece que as pessoas se assustem apenas com o puro e simples aumento do uso da violência, mas também com a aparente injustificabilidade de determinados tipos específicos de uso, que tornariam incompreensíveis as razões práticas para aplicação tão desmensurada da força física. É possível considerar a ideia de ruptura aqui proposta como algo que se manifesta em várias dimensões – por exemplo, na temporal e na espacial. A título de ilustração, creio que indícios de modificações temporais na representação social da violência são encontradas em Telles (2010), quando fala da transição das personagens do mundo do crime em São Paulo, do justiceiro da década de 1980, passando pelo matador da década de 1990 até o traficante dos anos 2000. Da mesma forma, Misse (1999, 2006) parece indicar algo do tipo ao se referir à transição, no cenário carioca, da ambígua figura do malandro para o quase sempre visto como nefasto “bandido”. Que fique claro: não se trata de uma transmutação de indivíduos pertencentes a um mesmo grupo social (por exemplo, os moradores das periferias, os pobres etc.), embora a desigual distribuição de mecanismos de controle social estatal tenda sempre a reforçar desvantagens comparativas nessas populações consideradas “marginais” (i. e. à margem da sociedade). Trata-se, antes, de uma modificação naquilo que poderíamos chamar, juntamente com Porto (2006), de uma representação social da violência, isto é, de um conjunto de valores e crenças que passa a servir de parâmetro interpretativo da realidade para indivíduos e, consequentemente, instituições. Da mesma forma, parece-me que as pesquisas de Caldeira (2000) e Souza (2008), sem falar das de Wacquant (2008), apontam para a possibilidade de uma ruptura espacial em relação à representação da violência, que seria mitigada por distinções territoriais equivalentes à distribuição dos supostos “agentes” da violência e de suas áreas de atuação de um lado, e de outro das zonas de segurança. Evidentemente, outros recortes podem ser aqui mobilizados para dar conta dessa ruptura, possivelmente envolvendo os conceitos de classe, gênero e raça, entre outros.
Haveria, portanto, uma mudança qualitativa no tipo de uso da força, e a própria representação de senso comum da violência urbana destaca precisamente esse elemento como novidade. Portanto, a ideia de sociabilidade violenta como representação social permitiria articular tanto uma visão de mundo “externa” (isto é, daqueles que não fazem parte do grupo de “portadores” da sociabilidade violenta) quanto uma área de atuação prática de agentes criminosos – tanto no sentido de uma “representação social da violência” como de uma prática efetivamente violenta (PORTO, 2006).
Nesse caso, há a possibilidade de deslocamento da atenção para aquele segundo caráter conceitual da sociabilidade violenta: ela descreveria uma forma prática de uso da violência efetivamente existente e reconhecível no cotidiano? A recomendação do autor a esse respeito é trata-la como “tipo ideal” (MACHADO DA SILVA, 2004, p. 55), porém um tipo ideal de ação social que conduziria à quase total eliminação da necessidade de “autocontrole moral dos atores” que dela fazem uso (Idem, 2014, p. 33), bem como da própria noção de alteridade. Ao transformar a violência em meio instrumental que dispensa a mediação simbólica necessária por tornar o sentido da ação inteligível ao próprio ator social e a terceiros, a sociabilidade violenta acaba se localizando nos limites da própria definição de ação social ou mesmo de ação humana. Seria, portanto, uma forma radical de expressão do individualismo contemporâneo (Idem, 1999, p. 117). A meu ver, esse tipo ideal de uso da força física apenas poderá ser entendido como disruptivo e inaugural de um novo contexto histórico na medida em que pudermos articular três elementos fundamentais e concomitantemente interligados: a transformação no padrão de uso referir-se-ia à maior recorrência ao uso da força, à maior intensidade do uso da força e, finalmente, à injustificabilidade do uso da força física.
Quanto à maior recorrência ao uso da força para resolução de conflitos privados, sua consequência social imediata é a elevação das taxas de criminalidade violenta; no caso, homicídios. Ao mesmo tempo, tal recurso à força torna-se necessário em função da configuração específica de alguns mercados ilícitos de drogas, de tipo varejista e de consignação, formado predominantemente por pessoas pobres e altamente vigiadas pelo poder público (MISSE, 2006; LEEDS, 2006; ZALUAR, 2012; DAUDELIN e RATTON, 2017). Portanto, esse seria um reflexo quantitativo da sociabilidade violenta. Por conseguinte, entendo que um tipo mais intenso de uso da força física, que pode ser vulgarmente considerado como recorrentemente “mais cruel”, indica um deslocamento qualitativo desse uso. Não basta, portanto, derrotar, silenciar ou mesmo eliminar um rival; isso deve ser feito de forma exemplar, o mais cruelmente possível. Haveria, portanto uma nova qualidade, um novo tipo, de mobilização da força. Por fim, esse movimento apenas se torna injustificável quando aparece de forma ininteligível aos demais participantes da interação (ainda que distantes) – logo, quando os critérios normativos que conduzem a avaliações morais não são compartilhados por todos. Nesse sentido, a sociabilidade violenta, ao articular esses três elementos (quantitativo, qualitativo e moral) aparece, a meu ver, como uma ação social (consequentemente, como uma ação moral), diferentemente de como a vê Machado da Silva.[3]
O elemento de incômodo e estranhamento gerado pela sociabilidade violenta (em seu duplo caráter: prática e representação social) é percebido quando atentamos para o recrudescimento dos discursos de medo, ou higienistas de tipo “tolerância zero”. Nesses discursos, o “bandido” não é mais visto como um ser humano – portanto, como alguém que apenas adequou meios/fins de modo não muito correto, passível de “conserto”. O “bandido” é o extremamente “outro”, ele é o portador do mal, e já não é mais surpreendente que categorias mágicas como “maldade”, “demônio”, “cruel” – em suma, a visão de um sujeito essencialmente mau – sejam mobilizadas para classificar os personagens “portadores” da sociabilidade violenta[4].
Como tipo ideal, a sociabilidade violenta articula, ao mesmo tempo: 1) uma representação social sobre a violência urbana, isto é, permite reconstruir no discurso sobre a violência um mundo não violento que estaria ameaçado pelo uso da força física naqueles termos – representação constituída de forma externa, a partir “de fora” dos grupos criminais em si; e também 2) a referência direta a um tipo específico de uso da força que não se encontra reconhecido pela representação social pacífica e que compõe em si um complexo orgânico de práticas criminais (formando ao mesmo tempo uma prática efetiva e uma representação social da e na violência formada em tese a partir “de dentro” dos grupos criminais). Esses dois polos analíticos devem ser vistos como articulados e mutuamente dependentes, pois é dessa forma que a sociabilidade violenta produz efeitos práticos nas ações cotidianas dos indivíduos (estando ou não envolvidos com práticas criminais).
Mas a sociabilidade violenta não seria apenas o único tipo de uso da força física com efeito na sociedade. A pretensão de explicar a emergência de uma nova forma de sociabilidade ligada ao uso da violência pressupõe necessariamente a existência prévia de (ou a coexistência com) padrões alternativos de conduta violenta. Defenderei a seguir que a única forma de romper com o caráter especulativo da noção de sociabilidade violenta é justamente a comparar com esses padrões alternativos, para que sua singularidade surja por contraste. Para isso, considerarei a partir de agora a sociabilidade violenta como uma forma desregulada de uso da força física, distinto de formas reguladas de uso. Obteremos o efeito comparativo na medida em que pudermos reconstruir teoricamente os distintos tipo de uso da força física atuantes no Brasil. Para isso, lançarei mão dos dois pressupostos essenciais apresentados – a ideia de modo de orientação da conduta, de inspiração weberiana, e o conceito de regulação da violência –, como formas analíticas “extraídas” do contexto histórico brasileiro e que permitem a compreensão da especificidade da chamada sociabilidade violenta.
Violência urbana como fragmentação de ordens sociais de legitimação: as três ordens sociais de legitimação do uso da força física no Brasil
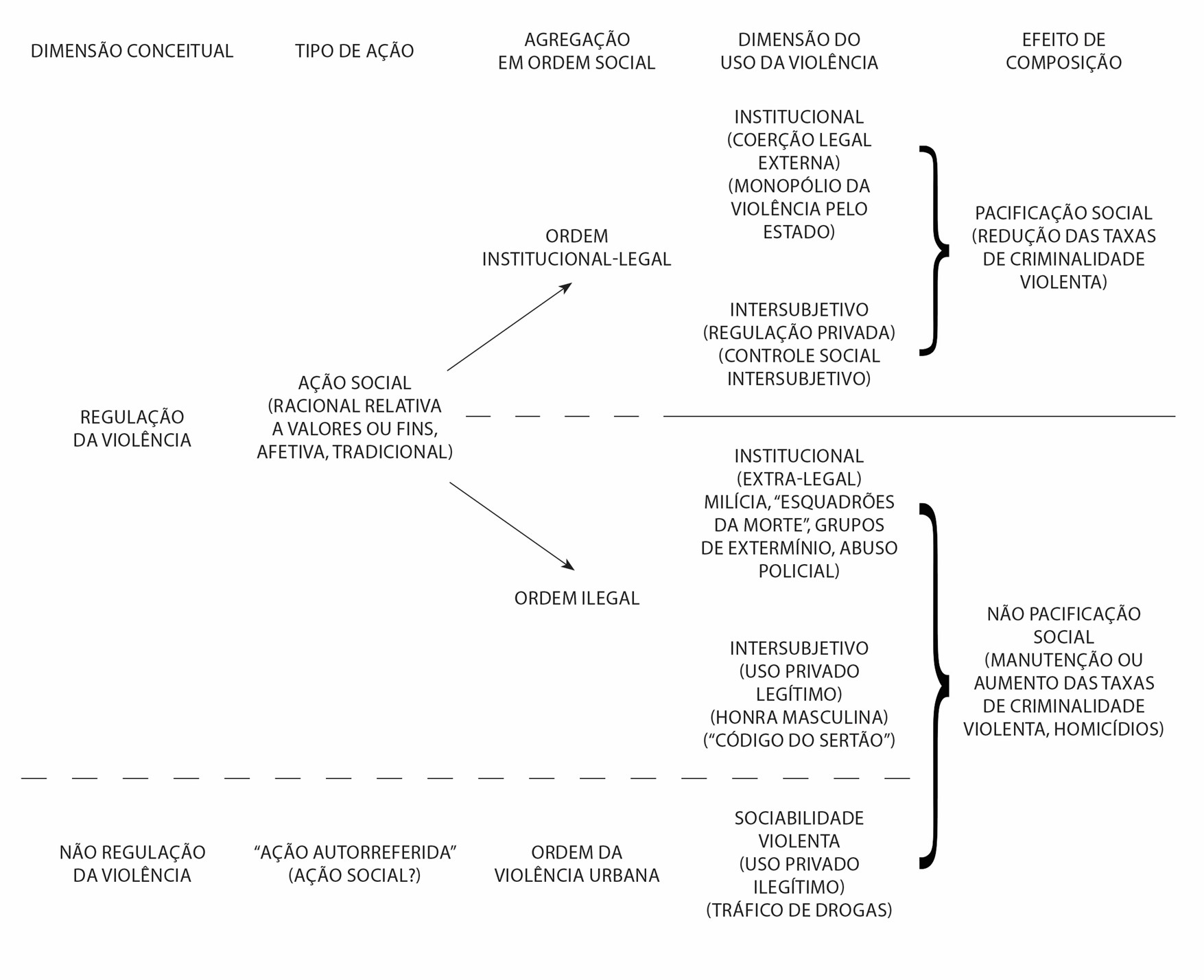
Retomando o fio argumentativo desta seção, buscarei agora articular as duas dimensões conceituais que explicariam a novidade da sociabilidade violenta (modos de orientação da conduta e regulação da violência) a partir da reconstrução analítica de distintos modos dessa regulação possivelmente atuantes no Brasil. Seguindo a trilha deixada por Machado da Silva, aceitarei inicialmente a noção de duas ordens sociais referidas ao uso da força (a institucional-legal e a da violência urbana), porém apresentarei indícios históricos e conceituais para acrescentar uma terceira ordem social (chamada provisoriamente de ilegal), na qual a força física, embora se encontre regulada, não leva necessariamente a um processo de pacificação social.
Em primeiro lugar, argumentei em outro momento (FRANÇA, 2015) que a ordem institucional-legal precisa ser reconstruída teoricamente para que possa cumprir com sua função analítica comparativa em relação à sociabilidade violenta. Machado da Silva (1999, 2004) refere-se a essa ordem social como “parâmetro” das condições normais e pacíficas de reprodução da vida social. Nesse caso, a legalidade do recurso à força tende a se localizar no Estado, seguindo o diagnóstico weberiano de coincidência, em sociedades modernas, do legal com o legítimo.
Reconstruindo esse argumento central, que vê na ordem institucional-legal um modo regulado de uso da força, pude interpretá-la à luz de alguns princípios normativos básicos, cujos vestígios na teoria social se deixam perceber em autores tão distintos quanto Hobbes, Weber, Foucault, Norbert Elias e Boltanski e Thévenot (FRANÇA, 2015, pp. 78-114). Assim, elementos de coerção externa da conduta servem aqui para estruturar típico-idealmente uma ordem social específica, na qual o uso privado da violência não pode se dar sem, com isso, romper resistências poderosíssimas atuantes coercitivamente sobre os indivíduos.
Além dessa pressão externa para modelar condutas, é imprescindível considerar o papel desempenhado por atributos individuais capazes de refrear aqueles impulsos e paixões relacionados ao uso da violência. A ética do trabalho, cimento fundamental da ordem capitalista moderna, emerge aqui, a partir da leitura da obra weberiana, para enaltecer um aspecto fundamental da composição da estruturação de qualquer característica duradoura de uma sociedade: a internalização de padrões comportamentais capazes de justificar a ação no plano subjetivo. Norbert Elias (1993) acentua essa característica na descrição do “processo civilizador” da mesma Europa de Weber: sem a internalização do autocontrole dos impulsos não seria possível falar em uma personalidade especificamente moderna, relacionada externamente com a pacificação social e com a redução dos índices de criminalidade violenta. Boltanski e Thévenot, como os precedentes, acentuam ainda mais a propriedade reflexiva, consciente, das racionalizações das práticas cotidianas, concluindo por uma tendência ao acordo que poderíamos, sem maiores esforços, associar à redução do uso da violência interpessoal (sem que isso signifique a ausência de conflitos de significado, que por sua vez precisam ser processados de forma intersubjetiva). Para os criminólogos Gottfredson e Hirschi (1990), somente a recuperação da dimensão do autocontrole individual pode explicar as diferenças entre tendências comportamentais que, no que nos interessa aqui, se externalizam pelo maior ou menor grau de recurso ilegal à violência, separando as pessoas entre, de um lado, aquelas com maior propensão a controlar os impulsos imediatistas, e de outro, aquelas que não fazem ou não conseguem fazer esforço para se autorregularem.
O balanço que proponho de tais teorias aponta para a necessidade de considerar os fatores endógenos e exógenos ao indivíduo na montagem de um modelo de ação coerente com o uso regulado da violência tendente à pacificação social (ou seja, à redução das taxas de homicídios). Tais fatores constituem, aqui, princípios reguladores que, ao serem considerados na forma regular e duradoura com que se externalizam em grupos variados e amplos de pessoas e instituições, logrando estabelecer-se de forma legítima, conformam precisamente uma ordem social capaz de conferir sentido à ação individual. Essa ordem chamo, juntamente com Machado da Silva, de institucional-legal. Diferentemente dele, entretanto, não farei aqui menção apenas aos aspectos coercitivos (externos) da regulação da violência, posto que, como visto, ela exige pressupostos de controle social externo e pressupostos de internalização de valores e comportamentos. Nesse caso, o processo de coerção externa se articula com os processos de socialização capazes de produzir selves intimamente relacionados ao efeito de pacificação social.
Os princípios externos desse modo de regulação da violência são a força do soberano (a repressão física ou o castigo), a restrição promovida pela norma legal (a contaminação das formas burocráticas em todos os aspectos da vida associativa) e a normalização da conduta (a domesticação exercida inconscientemente pelas instituições sociais no “assujeitamento” individual). Os princípios internos de regulação da violência são a noção de etos (que permite a busca pela vinculação individual em papeis ou atividades valorizadas socialmente), a reflexividade da ação individual (a noção de que a dominação externa precisa contar com a aceitação tácita dos dominados como legitima), a tendência ao acordo (a noção de que há uma tendência a se buscar acordos nas relações conflituosas, portanto de se evitar a violência) e o autocontrole dos impulsos (a noção de que o controle do uso da violência depende também da eficiência individual em impedir o baixo autocontrole em praticamente todas as circunstâncias que envolvem relações sociais). Com isso, o uso legítimo da violência tende a se concentrar no Estado, e o uso privado da violência é tendencialmente visto como ilegítimo. A ordem institucional-legal, portanto, é o conjunto de valores que legitima o uso da força pelos órgãos estatais, e que justamente por isso, logram obter (tendencialmente) legitimidade.
Quero defender, porém, que isso não esgota o potencial de regulação para o caso brasileiro. Defenderei que indícios históricos de formas pelas quais a violência encontra-se regulada em determinados contextos e circunstâncias são válidos para o caso do Brasil, apesar de seu uso recorrente. Maria Sylvia de Carvalho Franco e Alba Zaluar demonstram em seus trabalhos a forma como a violência permeia o cotidiano de duas sociedades separadas por um século de distância: a sociedade escravagista e cafeeira do Vale do Paraíba no século XIX e Cidade de Deus, bairro carioca surgido após a remoção de favelas devido a enchentes urbanas na década de 1960, mas estudado por Zaluar no início da década de 1980. Além de corriqueiros, atos de violência se encontrariam regulados socialmente em razão do caráter de legitimidade que se depreende dos contextos em que o uso da violência assume o papel de mediador entre personalidades que buscam aferir seu valor pessoal. Assim, tanto nas obras de Zaluar (2000, 2014a, 2014b) quanto na de Franco (1997) pode-se encontrar indícios históricos de produção de legitimidade para o uso ilegal da violência, legitimidade essa que se manifesta pela aprovação social e pela possibilidade ou mesmo necessidade de justificação da violência. No que aqui interessa, a ação individual se reveste de um sentido capaz de alçar a violência ao patamar de meio para obtenção de fins privados, sendo que o uso de tal meio encontra amparo nas visões de mundo compartilhadas, de modo que posso aqui argumentar que tal uso é de alguma forma regulado socialmente. E é assim precisamente porque somente sob determinadas circunstâncias o recurso à violência obtém aprovação social, sendo tais circunstâncias inteligíveis para os demais participantes da interação. Logo, pode-se falar, seguindo os próprios termos utilizados pelas autoras, em um “padrão de comportamento” (FRANCO, 1997, p. 39) ou em um etos (ZALUAR, 2000, p. 142), ligado especificamente à masculinidade, modelos que acabam por conferir uma orientação de uso à violência.
A categoria “código do sertão”, de Franco, inspira a pensar momentos em que o uso da violência contra outrem adquire legitimidade social em função do compartilhamento de um conjunto de valores comuns. Nesse caso, a relação de legitimidade desloca-se dos códigos legais para se enraizar na cultura cotidiana do sertanejo em suas mais banais manifestações (no lazer, no trabalho e nas relações familiares). O comportamento bravio e valente não só é razoavelmente aceito, como muitas vezes parece ser incentivado pelas circunstâncias locais, nas quais impera não apenas a pobreza material da vida, mas a ausência de canais institucionais adequados para a resolução de conflitos privados. Quanto a este último ponto, não se deve tomar ingenuamente a antiguidade dos fatos descritos (datados de meados do século XIX) com algo como a “ausência do Estado”: a própria observância dos processos criminais da Comarca de Guaratinguetá já denota a tendência à organização moderna dos códigos morais de regulação da conduta violenta. A figura do juiz, do policial, das leis – em suma, do aparato estatal – não é algo estranho àquela população. O que me parece mais adequado, por mais que aceitemos a hipótese de que esses elementos estejam também imersos na lógica “pré-moderna” da violência pessoalizada, é que já ali se afigure a tensão entre distintos modos de regulação da conduta violenta, que especificamente opõem parte das pessoas livres e pobres daquela parcela da população que ou aplica a lei e a ordem ou não se compraz em aceitar tais atos violentos como legítimos (em várias passagens, por exemplo, a figura da testemunha chama atenção para o fato de que, afinal, nem todos aceitam o uso privado da violência como algo legítimo).
Já a categoria nativa “revolta” é mobilizada por Zaluar para dar conta de outro uso da violência praticada pela população subalterna do Rio de Janeiro abrigada na comunidade de Cidade de Deus em meados da década de 1980. Nesse tratamento, elementos contemporâneos da discussão atual sobre violência já se fazem mais presentes (o incremento do uso da arma de fogo, a maior vitalidade dos mercados de drogas, a maior organização dos grupos de traficantes, o mais visível corte geracional e moral entre “bandidos” e “trabalhadores”, a maior presença da figura do policial como algo muitas vezes antagônico à lógica da comunidade). A ligação entre a “máquina” (revólver) e a “revolta” (grosso modo, envolvimento direto com o crime, com práticas violentas ou com ações ilegais de forma mais difusa) dá-se a partir do momento em que, em uma situação que demande justificação, o recurso à força física possa aparecer como algo legítimo para parte da população. Mesmo indivíduos envolvidos claramente com práticas ilegais ou violentas podem obter reconhecimento social, desde que seus atos possam, de alguma forma, ser vinculados ao conjunto dos valores compartilhados pela comunidade ou parte relevante dela[5]. É sempre importante destacar: diferentemente do ambiente oitocentista descrito por Franco, na Cidade de Deus as tensões intergeracionais e entre “bandidos” e “trabalhadores” já adquirem feições bem mais radicais, o que supõe talvez o início da saturação do discurso legitimador demandado pela prática de atos violentos. Zaluar (2014b, p. 322), entretanto, não aceita a noção de sociabilidade violenta (como negação da própria sociabilidade). Nesse sentido, é possível aqui esquematicamente indicar que esta – a sociabilidade violenta – pode ser vista como conceito antagônico ao de revolta e um desenvolvimento extremado e potencialmente autodestruidor das possibilidades de legitimação.
No que se refere ao tema da composição de um modelo de ação, tal forma de regulação difere da primeira pelos efeitos sociais gerados: se aplicarmos uma perspectiva lógico-dedutiva, não pode decorrer dela um processo relevante de pacificação social que implicaria na redução das taxas de criminalidade violenta letal e intencional. Ao contrário, tal forma de regulação pode ser intimamente relacionada com a manutenção ou o aumento de um padrão violento de resolução de disputas privadas. O paralelo óbvio a ser ressaltado entre as duas formas de regulação da violência não reside somente nos efeitos gerados, mas especificamente e anteriormente, 1) no fato de que, no caso de Franco e Zaluar, descreve-se um uso ilegal da violência para fins privados; e 2) que tal uso, mesmo ilegal, apresenta-se de forma ambivalente, podendo se tornar legítimo perante a população.
Nesse caso, quando estabelecido um critério de legalidade, observa-se duas ordens sociais capazes de conferir legitimidade à ação que faz uso da violência: uma referida ao Estado moderno e a suas instituições de controle social (institucional-legal); outra não referida especificamente ao Estado, mas de algum modo ligado a um aspecto de justiça que permitirá a esse uso extralegal da violência sua legitimação e aprovação em potencial (posto que sempre haverá a possibilidade de reprovação social para o uso ilegal da força). Isso amplia a abrangência do que estou aqui chamando de uso regulado da violência, permitindo abarcar aquelas condutas que, mesmo fazendo uso privado da força física sobre outros, podem ser vistas como válidas, a depender de determinadas circunstâncias. Nesse caso, como compõem certo padrão de conduta, referido a um valor compartilhado por parcela considerável da população à qual se encontra vinculado, as ações sociais que fazem uso privado, porém legítimo, da violência, sem que tal legitimidade advenha da referência direta ao ordenamento jurídico estatal, comporão o que aqui chamarei de ordem ilegal, sem com isso atribuir qualquer julgamento de valor a priori.
Como forma regulada e ao mesmo tempo recorrente de ação, o uso da violência assume aqui contornos diferentes daqueles vistos na ordem institucional-legal, que apontava para um processo de pacificação social. Nesse caso, estaríamos tratando de uma ordem social de regulação da violência que, de forma diferente da institucional-legal, leva ao efeito prático de não pacificação social .isto é, manutenção ou aumento das taxas de violência letal). No caso brasileiro, os dados trazidos pelas obras de Franco e Zaluar sugerem que agressões físicas são um dado invariável na nossa história, razão pela qual se deve buscar no uso legítimo da violência para fins privados a chave para entender tanto a emergência de uma ordem social na qual o uso da violência encontra-se desregulada como a tensão aludida por Machado da Silva entre esferas valorativas distintas, que coexistiriam.
A Figura 1, adiante, apresenta sinteticamente os tipos de regulação social da violência a partir da consideração de duas dimensões: a legalidade e a legitimidade do uso da força física. A noção de legitimidade do uso privado da violência pode se reproduzir sem que necessariamente uma regulação estatal esteja presente, porém a própria ideia de reprodução estável de elementos contraditórios (que é o cerne de minha proposta de modelamento da regulação da violência) adquire aqui contornos nítidos: diferentes dimensões da regulação social do uso da violência dizem respeito a diferentes padrões normativos que moldam diferentes formas de interação e relações sociais, mas, 1) sem que um tipo anule necessariamente o outro em sua pretensão de validade; e 2) sem que os efeitos de composição sejam necessariamente os mesmos (ao contrário: em um caso, redução das taxas de violência física; em outro caso, aumento ou manutenção de altas taxas de violência). Dizendo de outro modo: teríamos no Brasil contemporâneo diferentes modos de uso da violência (ou, em um dizer weberiano, diferentes modos de orientação da conduta violenta) que podem produzir o efeito similar de não pacificação social, isto é, a manutenção de altas taxas de criminalidade violenta homicida. E diferentemente de um movimento revolucionário de tipo tradicional, os grupos de traficantes que disputam as bocas cariocas (bem como de qualquer centro metropolitano do país) não pretendem tomar o Estado, nem subverter o poder político. Muito menos é essa a razão de ser de grupos de extermínio ou de agregados temporários em torno de linchamentos[6]. A lógica de reprodução de padrões de uso da violência, portanto, independe de vetores estatais para se concretizar (o que não significa que não possa ter relações com o Estado ou suas instituições). A consequência analítica do supracitado é esta: a violência urbana não pode ser compreendida analisando-se apenas a lógica de atuação estatal. Importante mencionar: a dimensão da legalidade é praticamente objetiva, enquanto a dimensão da legitimidade está sujeita à disputa de significados que só pode ser resolvida (ou analisada) em referência a um contexto social bem delimitado.
Esse processo de reconstrução dos pressupostos institucionais e intersubjetivos de distintos usos da violência permite agora interpretar a violência urbana brasileira a partir de distintas ordens ou modelos de regulação da violência (que basicamente refletem a junção dos dois pressupostos teóricos aqui relatados: modos de orientação da conduta . regulação da violência). O que interessa nesta construção analítica é justamente a possibilidade de contrastar a sociabilidade violenta (tomada como modo específico de conduta violenta) com outras formas de uso da força física. Creio que esse recurso metodológico permite compreender os elementos de especificidade da sociedade brasileira contemporânea em relação a períodos históricos anteriores.
Figura 1: Dimensões da regulação social do uso da violência
Assim, diferentemente de Machado da Silva, percebo não apenas duas, mas três ordens sociais de regulação da violência atuantes no Brasil. A insistência no argumento da coexistência dessas três ordens sociais de legitimação do uso da força física ganha aqui contornos explícitos em razão de uma aparente dubiedade no tratamento original do autor: não me parece que está claro em seu argumento a pertinência dessas três ordens de legitimação. Por exemplo, em texto de 2004, ele diz:
Há muito tempo que assaltos, roubos, sequestros, linchamentos etc., vêm aceleradamente deixando de ser percebidos como desviantes e ocasionais – por agentes, vítimas e observadores – sem que, por isso, se possa afirmar que se trata tão somente de um processo de incorporação destas relações sociais à ordeminstitucional-legal, aos costumes dominantes ou às rotinas vividas como não problemáticas. Ao contrário, há fortes indícios de que os padrões convencionais de sociabilidade, regulados no âmbito do Estado, em determinados contextos e sob certas condições discutidas adiante – e a ênfase nestas condicionalidades é absolutamente central para uma boa compreensão do argumento aqui desenvolvido – perdem validade e são substituídos segundo disposições subjetivas e coerções reciprocamente articuladas, que constituem o âmbito próprio da violência urbana. É provavelmente devido a este destaque radical que as relações sociais construídas como “típicas” conservam a capacidade de mobilizar tão intensamente a atenção, os sentimentos e as emoções das populações das grandes cidades. E é também isto que permite afirmar que a violência urbana representa um complexo de práticas hierarquicamente articuladas – ou seja, uma ordem social – e não apenas um conjunto inorgânico de comportamentos individuais, cujo sentido está fora deles, nos padrões de conduta que constituem a ordem social da qual tais comportamentos se desviam (MACHADO DA SILVA, 2004, pp. 61-62, ênfases minhas).
Do mesmo modo, ele afirma, em texto de 2010, o seguinte:
minha hipótese é a de que a linguagem da violência urbana problematiza uma ordem social específica ou, em outras palavras, reconhece um padrão de sociabilidade que venho chamando de “sociabilidade violenta” e cujos contornos há algum tempo procuro apreender. Assim, ela é o referente significado pela violência urbana. A relação indissociável entre violência urbana e “sociabilidade violenta”, que vem se construindo e consolidando nas últimas décadas, vista à distância, talvez contenha boa dose de exagero na percepção do perigo envolvido, mas é preciso admitir que a violência urbana, como um conjunto de práticas que identificam uma ordem social, não é uma fantasia (Idem, 2010b, p. 286, ênfases no original).
Do supracitado depreende-se duas conclusões, a meu ver: 1) primeiramente, que um “padrão convencional de sociabilidade” coincide com a ideia de ordem institucional-legal; 2) que a sociabilidade violenta compõe uma ordem social específica, que não se confunde com a institucional-legal. O que não fica esclarecido, ao menos da maneira como interpreto, é se a própria “linguagem da violência urbana” compõe em si uma ordem social ou se é ela própria um referente da ordem da sociabilidade violenta. Em entrevista publicada em 2011 (MACHADO et al., 2011, p. 388), o autor parece distinguir entre três ordens sociais, como se depreende da seguinte passagem:
E essa mudança estou descrevendo em termos da passagem entre duas diferentes linguagens. Pois ocorre que como parte dessa mudança, um dos significantes da linguagem da violência urbana passa a ser o reconhecimento de que ao lado dela manifesta-se um padrão de sociabilidade que não é o que reconhecíamos como o ortodoxo, e é esse padrão que chamo de sociabilidade violenta. Ele constitui uma terceira linguagem, uma mudança de forma de vida, uma ordem social.
Creio que esse ponto não está bem desenvolvido ou mesmo esclarecido na obra de Machado da Silva, razão pela qual esse ponto precisa ser ratificado no presente artigo. Na verdade, afirmo que essa é a principal operação analítica que confere plausibilidade ao conceito de sociabilidade violenta, posto que sem a distinção entre uma ordem ilegal e uma ordem da sociabilidade violenta, não se teria como apreender a singularidade do uso da força física no Brasil contemporâneo. Essa conclusão pode ser sintetizada na Figura 2, na próxima página. Nesse caso, diferentes modos de regulação da violência, sintetizados na forma de diferentes ordens sociais de legitimação do uso da força, levam necessariamente a distintos resultados práticos, tanto em termos de potencial de legitimação do uso da força quanto em termos de oscilação das taxas criminais:
Figura 2: Representação das ordens sociais de regulação da violência

Pequenas conclusões para grandes questões
No escopo deste trabalho, tive a pretensão não de esgotar a questão sobre a interpretação da violência urbana brasileira, mas fundamentalmente de apresentar uma questão primordial e que diz respeito à singularidade da sociedade brasileira atual. A tentativa de responder a essa questão, que envolveu a articulação do conceito de sociabilidade violenta com pressupostos teóricos diversos, deve ser vista como um possível passo em direção a uma análise consequente do processo de modernização do país a partir do fenômeno da violência. Nesse caso, dar-se-ia continuidade àquelas contribuições que buscaram, conforme assinalado no início deste artigo, não simplesmente explicar o “crime” ou a “criminalidade”, em abstrato, mas interpretar o Brasil a partir dos desenvolvimentos históricos concretos de manifestação da violência.
Sigo Machado da Silva ao afirmar que aquelas três ordens sociais, por mais distintas que sejam entre si, coexistem na contemporaneidade brasileira, sendo este precisamente o elemento causador de certo mal-estar com o fenômeno da violência urbana. Pois se somos há tempos um país violento, no qual atos de agressões entre civis se fizeram/fazem amplamente presentes nas relações sociais cotidianas (como aquelas entre senhores e escravos, entre cônjuges, entre malandros e otários, entre valentões e fracos, em casos de linchamentos etc.), qual seria afinal a causa do sentimento de saturação com o fenômeno da violência urbana, que aponta para a legitimação do pressuposto de que “bandido bom é bandido morto” (uma frase surgida dos antigos esquadrões da morte formados por ex-policiais na década de 1970 e que hoje endossa inclusive o conteúdo de campanhas presidenciais e políticas governamentais)? Aponto aqui para uma possível resposta: o esgotamento da “linguagem dos direitos” não derivaria de um mero movimento das taxas de homicídios ou de criminalidade violenta, mas da mudança na qualidade percebida do uso da violência, que passa a ser representada como capaz de compor uma dimensão “estranha” da vida social (portanto, não apenas não familiar, mas quase não social ou mesmo não humana). A ordem da violência urbana, que articula as práticas criminais dos portadores da sociabilidade violenta, confere então plausibilidade à percepção de fragmentação normativa da sociedade brasileira contemporânea.
Ao se transformar em representação social, a sociabilidade violenta assume também papel de guia normativo que direciona os discursos e ações públicas voltados ao tema da violência urbana. Transbordando para formas de gestão não apenas do Estado, mas também do mundo dos negócios (desde as plataformas político-partidárias, passando pelas políticas de encarceramento em massa, até as disposições urbanísticas das grandes metrópoles nacionais), a noção de senso comum sobre a “violência urbana” precisa estar contaminada por esse elemento estranho e, no limite, desumano, para produzir tais efeitos. Seu valor explicativo residiria menos na descrição de práticas objetivamente violentas, ou na possibilidade de mensurar o nível de emprego da força em relações criminais, e mais naquela acepção acima destacada de se referir ao mesmo tempo a uma representaçãoe a uma prática, sendo esta prática articuladora de três elementos fundamentais e indissociáveis entre si: um elemento quantitativo (quantidade de vezes que se necessita recorrer ao uso da força física em uma relação social dada), um elemento qualitativo (tipo de uso da força, radicalmente diferente de outros tipos mais aceitos) e um elemento moral (possibilidade de esse uso específico vir a ser considerado ilegítimo, estranho ou mesmo injustificado).
Mas se tudo isso é verdadeiro, resta calibrar as análises não apenas para a descrição da sociabilidade violenta, isto é, suas formas de expressão empíricas: mais importante talvez seja investigar hipóteses que possam dar conta de seu surgimento no panorama das grandes cidades. Afinal, como e por que a sociabilidade violenta se instaura/se manifesta? Pressupostos “estruturais” (novas formas de organização do tráfico de drogas, maior circulação e facilidade ao acesso de armas de fogo, informalidade e precariedade do mercado de trabalho brasileiro, formas de funcionamento do aparelho de controle social do Estado, entre outros) são certamente elementos plausíveis nessa tarefa, mas talvez seja preciso seguir as pistas deixadas pelo próprio Machado da Silva: poderíamos nos referir à sociabilidade violenta como um efeito (não pretendido?) singular de desenvolvimento do individualismo moderno, atualizando, assim, o motivo weberiano contido em seus textos e baseado justamente na suposição, motivada pela experiência cotidiana, de que o uso da violência tenha de fato se desvinculado de qualquer fundamento racional e se tenha autonomizado em nossa época da mesma forma que o “espírito” do capitalismo o fizera entre nossos antepassados? Nesse caso, recorrer ao tipo de relação estabelecida entre as ordens institucional-legal e ilegal poderia ajudar a desvendar esse mistério.
Não tenho aqui condições de retomar, ainda que hipoteticamente, os mecanismos causais por trás da emergência da sociabilidade violenta – uma tentativa provisória encontra-se em França (2015) –, mas destaco que um passo importante ainda a ser dado envolve uma reconstrução histórica do processo de modernização brasileiro que seja capaz de ancorar os pressupostos teóricos relacionados à formação das distintas ordens sociais de regulação da violência a evidências empíricas consistentes. Um programa de pesquisa sólido, portanto, poderia envolver a prospecção e análise das causas da emergência da sociabilidade violenta ou, como poderia defender a partir de tudo que foi exposto, a transformação de padrões regulados em padrões desregulados de uso da violência em nosso país.
Referências
BOLTANSKI, Luc [e] CHIAPELLO, Ève. (2009), O novo espírito do capitalismo. São Paulo, WMF Martins Fontes.
BOLTANSKI, Luc [e] THÉVENOT, Laurent. (1999), “The Sociology of Critical Capacity”. European Journal of Social Theory, Vol. 2, n. 3, pp. 359-377.
BOLTANSKI, Luc [e] THÉVENOT, Laurent. (2006), On Justification: Economies of Worth. Princeton, Princeton University Press.
BOUDON, Raymond. (1979), Efeitos perversos e ordem social. Rio de Janeiro, Zahar.
BOUDON, Raymond. (1995), Tratado de sociologia. Rio de Janeiro, Zahar.
COELHO, Edmundo Campos. (2005[1978]), “A criminalização da marginalidade e a marginalização da criminalidade”. Em: A oficina do diabo e outros estudos sobre criminalidade. Rio de Janeiro, Record, pp. 255-288.
DAUDELIN, Jean [e] RATTON, José Luiz. (2017), “Mercados de drogas, guerra e paz no Recife”. Tempo Social: Revista de Sociologia da USP, Vol. 29, n. 2, pp. 115-134.
EISNER, Manuel. (2009), “The Uses of Violence: An Examination of Some Cross-Cutting Issues”. International Journal of Conflict and Violence, Vol. 3, n. 1, pp. 40-59.
ELIAS, Norbert. (1993), O processo civilizador. Vol. 2: Formação do Estado e civilização. Rio de Janeiro, Zahar.
FRANÇA, Marcio Abreu de. (2010), Violência, medo e (não)reconhecimento: A percepção social da pobreza nas classes médias na cidade do Recife. Dissertação (mestrado), PPGS, UFPE.
FRANÇA, Marcio Abreu de. (2015), Sociabilidade violenta e regulação da violência no Brasil: Estudo sobre a especificidade da violência urbana brasileira. Tese (doutorado), PPGS, UFPE.
FRANÇA, Marcio Abreu de. (2018), “O que significa regulação da violência? Esboço de um conceito para análise da especificidade da violência urbana brasileira”. Trabalho apresentado no Seminário NEPS 10 Anos: Desigualdade, Violência e Segurança Pública – Um Olhar sobre o Recife. Recife, UFPE.
FRANCO, Maria Sylvia de Carvalho. (1997), Homens livres na ordem escravocrata. São Paulo, Editora Unesp.
GERTH, H.H. [e] WRIGHT MILLS, C. (1982), “Introdução: O homem e sua obra”. Em: WEBER, Max. Ensaios de sociologia. Rio de Janeiro, Guanabara Koogan.
GOTTFREDSON, Michael R. [e] HIRSCHI, Travis. (1990), A General Theory of Crime. Stanford, Stanford University Press.
HIGGINS, Silvio Salej. (2011), “O estudo dos efeitos não intencionais da ação intencional na teoria sociológica”. Sociologias, Ano 13, n. 28, pp. 258-282.
HONNETH, Axel. (2010), “Dissolutions of the Social: On the Social Theory of Luc Boltanski and Laurent Thévenot”. Constellations, Vol. 17, n. 3, pp. 376-389.
LEEDS, Elizabeth. (2006), “Cocaína e poderes paralelos na periferia urbana brasileira: Ameaças à democratização em nível local”. Em: ZALUAR, Alba [e] ALVITO, Marcos (orgs). Um século de favela. Rio de Janeiro, Editora FGV, pp. 233-276.
LIMA, Renato Sérgio [e] RATTON, José Luiz (orgs). (2011), As ciências sociais e os pioneiros nos estudos sobre crime, violência e direitos humanos no Brasil. São Paulo, FBSP/Urbania/Anpocs.
LIMA, Renato Sérgio; RATTON, José Luiz [e] AZEVEDO, Rodrigo Ghiringhelli de (orgs). (2014), Crime, polícia e Justiça no Brasil. São Paulo, Contexto.
MACHADO DA SILVA, Luiz Antonio. (1999), “Criminalidade violenta: Por uma nova perspectiva de análise”. Revista de Sociologia e Política, n. 13, pp. 115-124.
MACHADO DA SILVA, Luiz Antonio. (2004), “Sociabilidade violenta: Por uma interpretação da criminalidade contemporânea no Brasil urbano”. Sociedade e Estado, Vol. 19, n. 1, pp. 53-84.
MACHADO DA SILVA, Luiz Antonio. (2008), “Violência urbana, sociabilidade violenta e agenda pública”. Em: Vida sob cerco: Violência e rotina nas favelas do Rio de Janeiro. Rio de Janeiro, Nova Fronteira, pp. 35-45.
MACHADO DA SILVA, Luiz Antonio. (2010a), “Violência, sociabilidade e ordem pública no Rio de Janeiro: Uma tomada de posição”. Em: BARREIRA, César (org). Violência e conflitos sociais: Trajetórias de pesquisa. Campinas, Pontes, pp. 89-121.
MACHADO DA SILVA, Luiz Antonio. (2010b), “‘Violência urbana’, segurança pública e favelas: O caso do Rio de Janeiro atual”. Caderno CRH, Vol. 23, n. 59, pp. 283-300.
MACHADO DA SILVA, Luiz Antonio. (01/02/2013), “O controle do crime violento no Rio de Janeiro”. Le Monde Diplomatique, Artigo. Disponível (on-line) em: http://www.diplomatique.org.br/artigo.php?id=1348.
MACHADO DA SILVA, Luiz Antonio. (2014), “Violência e ordem social”. Em: LIMA, Renato Sérgio; RATTON, José Luiz [e] AZEVEDO, Rodrigo Ghiringhelli de (orgs). Crime, polícia e Justiça no Brasil. São Paulo, Contexto, pp. 26-34.
MACHADO DA SILVA, Luiz Antonio; MISSE, Michel; WERNECK, Alexandre; ZALUAR, Alba; LEITE, Márcia Pereira; VIEIRA, Neiva [e] FELTRAN, Gabriel. (2011), “Uma vida e uma obra dedicadas à favela e às ciências sociais: Entrevista comemorativa de 70 anos de Luiz Antonio Machado da Silva”. Dilemas: Revista de Estudos de Conflito e Controle Social, Vol. 4, n. 4, pp. 663-698.
MACHADO DA SILVA, Luiz Antonio [e] RIBEIRO, Ludmila Mendonça Lopes. (2011), “Luiz Antonio Machado da Silva (Entrevista)”. Em: LIMA, Renato Sérgio [e] RATTON, José Luiz (orgs). As ciências sociais e os pioneiros nos estudos sobre crime, violência e direitos humanos no Brasil. São Paulo, FBSP/Urbania/Anpocs, pp. 145-175.
MAGALHÃES, Carlos Augusto Teixeira. (2006), O crime segundo o criminoso: Um estudo de relatos sobre a experiência da sujeição criminal. Tese (doutorado), PPGSA, UFRJ.
MERTON, Robert K. (1936), “The Unanticipated Consequences of Purposive Social Action”. American Sociological Review, Vol. 1, n. 6, pp. 894-904.
MISSE, Michel. (1999), Malandros, marginais e vagabundos: A acumulação social da violência no Rio de Janeiro. Tese (Doutorado), Rio de Janeiro, Iuperj.
MISSE, Michel. (2006), Crime e violência no Brasil Contemporâneo: Estudos de sociologia do crime e da violência urbana. Rio de Janeiro, Lumen Juris.
MISSE, Michel. (2008), “Sobre a acumulação social da violência no Rio de Janeiro”. Civitas, Vol. 8, n. 3, pp. 371-385.
NASCIMENTO, Elimar Pinheiro. (1995), “Notas sobre a Escola Francesa da Regulação”. Revista de Economia Política, Vol. 13, n. 2 (50), pp. 120-136.
OLIVEIRA, Robson Rocha de. (2014), “Dos conceitos de regulação às suas possibilidades”. Saúde e Sociedade, Vol. 23, n. 4, pp. 1198-1208.
PORTO, Maria Stella Grossi. (2006), “Crenças, valores e representações sociais da violência”. Sociologias, Ano 8, n. 16, pp. 250-273.
POSSAS, Mario Luiz. (1988), “O projeto teórico da ‘Escola da Regulação’: Alguns comentários”. Novos Estudos Cebrap, n. 21, pp. 195-212.
SCHLUCHTER, Wolfgang. (2011), Paradoxos da modernidade: Cultura e conduta na teoria de Max Weber. São Paulo, Editora da Unesp.
SOUZA, Marcelo Lopes de. (2008), Fobópole: O medo generalizado e a militarização da questão urbana. Rio de Janeiro, Bertrand Brasil.
TAYLOR, Charles. (2005), As fontes do self: A construção da identidade moderna. São Paulo, Loyola.
TAYLOR, Charles. (2007), “O que é agência humana?”. Em: SOUZA, Jessé [e] MATTOS, Patrícia. Teoria crítica no século XXI. São Paulo, Annablume, pp. 9-39.
TELLES, Vera da Silva. (2010), “Nas dobras do legal e do ilegal: Ilegalismos e jogos de poder nas tramas da cidade”. Dilemas: Revista de Estudos de Conflito e Controle Social, Vol. 2, n. 5-6, pp. 97-126.
THÉVENOT, Laurent. (2002), “Which Road to Follow? The Moral Complexity of an ‘Equipped' Humanity”. Em: LAW, John [e] MOL, Annemarie (orgs). Complexities: Social Studies of Knowledge Practices. Durham/Londres, Duke University Press, pp. 53-87.
WACQUANT, Loïc. (2008), As duas faces do gueto. São Paulo, Boitempo.
WERNECK, Alexandre. (2012), A desculpa: As circunstâncias e a moral das relações sociais. Rio de Janeiro, Civilização Brasileira.
WEBER, Max. (2000[1922]), Economia e sociedade. Vol. 1. Brasília, Editora UnB.
ZALUAR, Alba. (2000[1985]), A máquina e a revolta: As organizações populares e o significado da pobreza. São Paulo, Brasiliense.
ZALUAR, Alba. (2012), “Juventude Violenta: processos, retrocesso e novos percursos”. Dados: Revista de Ciências Sociais, Vol. 55, n. 2, pp. 327-365.
ZALUAR, Alba. (2014a), “Etos guerreiro e criminalidade violenta”. Em: LIMA, Renato Sérgio; RATTON, José Luiz [e] AZEVEDO, Rodrigo Ghiringhelli de (orgs). Crime, polícia e Justiça no Brasil. São Paulo, Contexto, pp. 35-50.
ZALUAR, Alba. (2014b), “Globalização no crime: Cultura ou etos?”. Em: WERNECK, Alexandre [e] CARDOSO DE OLIVEIRA, Luis Roberto (org). Pensando bem: Estudos de sociologia e antropologia da moral. Rio de Janeiro, Casa da Palavra, pp. 321-353.
Notas