Artigo
Do funil ao labirinto: Fluxos e seletividade no sistema de justiça criminal Fluminense antes e depois da sentença*
From the funnel to the labyrinth: Flows and selectivity in the criminal justice system of Rio de Janeiro before and after sentencing
Do funil ao labirinto: Fluxos e seletividade no sistema de justiça criminal Fluminense antes e depois da sentença*
Dilemas: Revista de Estudos de Conflito e Controle Social, vol. 16, Esp.5, e55777, 2023
Universidade Federal do Rio de Janeiro
Recepção: 25 Novembro 2022
Aprovação: 16 Agosto 2023
Resumo: Apresentamos os resultados de uma pesquisa exploratória que tenta preencher lacunas dos estudos de fluxo sobre o sistema de justiça criminal (SJC). Depois da introdução, mapeamos os diferentes caminhos e condições que um apenado deve cumprir para deixar o cárcere. Em seguida, descrevemos quantitativamente o fluxo da egressão em uma versão simplificada do mapa construído. Em terceiro, passamos para a análise qualitativa de um caso típico de processo criminal e execução penal, para terminarmos com algumas conclusões. Nosso objetivo, meramente exploratório, é ensaiar uma abordagem baseada na gestão diferencial dos ilegalismos.
Palavras-chave: Estudos de fluxo, ilegalismos, sistema de justiça criminal, prisão, execução penal.
Abstract: We present the results of an exploratory research that tries to fill gaps in flow studies on the criminal justice system (CJS). After the introduction, we mapped the different paths and conditions that a prisoner must meet to leave prison. Then, we quantitatively describe the egression flow in a simplified version of the constructed map. Third, we move on to the qualitative analysis of a typical case of criminal prosecution and criminal execution, to end with some conclusions. Our objective, merely exploratory, is to test an approach based on the differential management of illegalities.
Keywords: Flow studies, illegalisms, criminal justice system, prison, penal execution.
Introdução
Desde A administração da justiça criminal no Rio de Janeiro (COELHO, 1986), pesquisas sobre o fluxo do Sistema de Justiça Criminal (SJC) têm se questionado acerca de como esse sistema, que começa na polícia, atravessa o Ministério Público (MP) e o Judiciário para desembocar nas prisões, processa e define eventos como crime. As revisões mais recentes (AZEVEDO; SINHORETTO, 2017; OLIVEIRA; MACHADO, 2018; VARGAS, 2000, 2014), elencam mais de cinquenta estudos distintos, dos quais sobressaem duas questões-chave: a seletividade, tanto de ocorrências como de acusados, e o tempo de processamento. A primeira se preocupa em mostrar os fatores legais e extralegais que influem nas chances de um evento atravessar todas as etapas do SJC. A segunda se volta para o conhecido problema que a lentidão apresenta para o acesso à Justiça. Pontuam, contudo, que uma velocidade exacerbada apresentaria o risco de atropelar as garantias de direitos dos acusados, de modo que haveria uma morosidade ideal que pudesse contemplar realização da justiça e observância das garantias do réu (e.g. ADORNO; PASINATO, 2007; GONÇALVES, 2020).
Todos esses trabalhos mostram que o SJC apresenta a forma de um funil (Fluxograma 1), ao longo do qual buscam acompanhar o fluxo de eventos transformados em ocorrências criminais convertidos em processos penais que, talvez, depois de expostas ao contraditório, redundem em condenação. É verdade que a reação do SJC e a largura da base em relação ao topo variem conforme o tipo de crime (VARGAS, 2014). Tráfico de drogas, por exemplo, terá uma taxa de condenação muito maior que homicídios, por exemplo.1 Mas seja como for, de acordo com Kant de Lima (2008), as sucessivas (re)definições sobre o que foi que aconteceu ocorrem segundo diferentes regimes de verdade: o sigiloso inquérito da polícia, o contraditório da instrução criminal e o ordálio do júri. Por operarem cada um em uma lógica e serem hierarquizadas entre si, as instâncias do SJC tendem a produzir definições de situação que tendem a se desqualificar progressivamente. Logo, paras alguns tipos de crime - em especial os dolosos contra a vida, sobre os quais se debruçam a maioria dos estudos de fluxo (VARGAS, 2014) poucas são as ocorrências que sobrevivem a todo o funil.

Entretanto, desde 1986, os estudos de fluxo têm deixado uma lacuna em aberto. Por se preocuparem principalmente sobre o que sobrevive, por que sobrevive e quanto tempo leva até chegar ao final, tais pesquisas seguem o SJC apenas até a condenação. Não se perguntam sobre o que acontece no vasto campo inexplorado da execução penal. Muito provavelmente porque se focam na eficácia do SJC em processar todos os eventos que chegam ao seu conhecimento, equilibrando-se no fio da navalha que separa uma burocracia célere da garantia de direitos do devido processo legal (e.g. FERREIRA; SAPORI; LIMA, 2023; GONÇALVES, 2020).
Deveras, estudos de prisões, não são novidades na sociologia brasileira que, inclusive, iniciou-se com esse tema na década de 1970 (CAMPOS; ALVAREZ, 2017; LIMA; RATTON, 2011) Em trais trabalhos, contudo, predomina o tema da sociabilidade na sociedade dos cativos (SYKES, 2007), suas interações com o Estado e a sociedade extramuros (BARBOSA, 2013; BIONDI, 2010; COELHO, 1987; DIAS, 2013; LEMGRUBER, 1999; PAIXÃO, 1987; SINHORETTO; SILVESTRE; MELO, 2013). Herdeiro dessa tradição, Rafael Godoi vem introduzindo uma inovação nos estudos de prisão ao se contrapor à tese de que o governo das prisões está com os presos, depois de se deparar, em sua experiência etnográfica, com o que mais preocupava o preso não ser as péssimas condições do cárcere, mas a dúvida sobre quando terminaria sua pena. O autor vem tentando mostrar como a execução penal no Brasil, progressiva e jurisdicionalizada desde promulgação da Lei de Execuções Penais (LEP) em 1984, estrutura um dispositivo carcerário de gestão de populações marcado por: 1) tecnologias de escrita à distância, pelas quais os operadores do direito decidem o destino do apenado sem nunca ter entrado em contato presencial com ele; 2) soberania punitiva da administração penitenciária, cuja atribuição de faltas disciplinares é frequentemente sancionada pela Vara de Execuções Penais (VEP) sem maiores discussões; e 3) atribuição de responsabilidade ao apenado por “fazer o seu processo andar”, o qual deve não só estar sempre atento aos prazos, mas também solicitar sua progressão de regime e cobrar por respostas sobre a solicitação. Tais características têm por efeito um regime de processamento ilegível e indeterminado, gerador de uma experiência de angústia na qual o apenado não só não consegue compreender o que acontece com ele, como nunca sabe exatamente quanto tempo de pena lhe resta a cumprir (GODOI, 2015, 2016, 2017). Nesse sentido, completa o autor, o cárcere no Brasil estaria muito mais próximo do que Birkbeck (2011) chama de internação judicial, marca da intervenção penal no Sul Global, do que do encarceramento, típico do Norte. No primeiro caso, a pena-padrão é a privação de liberdade, mas em regimes progressivos, com múltiplas possibilidades de término antecipado da pena, para as quais a Justiça - e não a administração penitenciária - julgam a adequabilidade do sentenciado de acordo com o seu comportamento prospectivo e a possibilidade de seu ingresso no mundo do trabalho. No segundo caso, há uma diversidade maior de sanções, que vão da privação ao probation, as quais variam conforme a gravidade e as circunstâncias do crime. As penas tendem a serem plenamente cumpridas, uma vez que os mecanismos de saída antecipada são bastantes limitados, aplicáveis somente ao final da punição, por decisão, não da Justiça, mas da administração penitenciária, que decide informada por critérios técnicos com base no comportamento retrospectivo do apenado.
Godoi tratou desse regime de processamento em São Paulo e a partir da perspectiva interna, daqueles que o percorrem. Neste trabalho nossa proposta é explorar esse regime de processamento em outro estado, o Rio de Janeiro, e, a partir de uma perspectiva externa e de cima, decifrar, cartografar e mensurar os diferentes caminhos que levam da condenação ao término da pena. Na próxima seção, por meio da consulta à legislação penal, mapeamos os diferentes caminhos e condições que um apenado deve cumprir para deixar o cárcere. Em seguida, descrevemos quantitativamente o fluxo da egressão em uma versão simplificada do mapa construído. Depois, passamos para a análise qualitativa de um caso típico de processo criminal e execução penal no SJC brasileiro, para terminarmos com algumas conclusões parciais dos resultados. Nosso objetivo, meramente exploratório, é ensaiar uma abordagem baseada na gestão diferencial dos ilegalismos (FOUCAULT, 2011) sobre como o SJC como um todo, e não só a polícia, opera a seletividade da criminação-incriminação que redunda na sujeição criminal (MISSE, 2010).3
Cartografia do labirinto
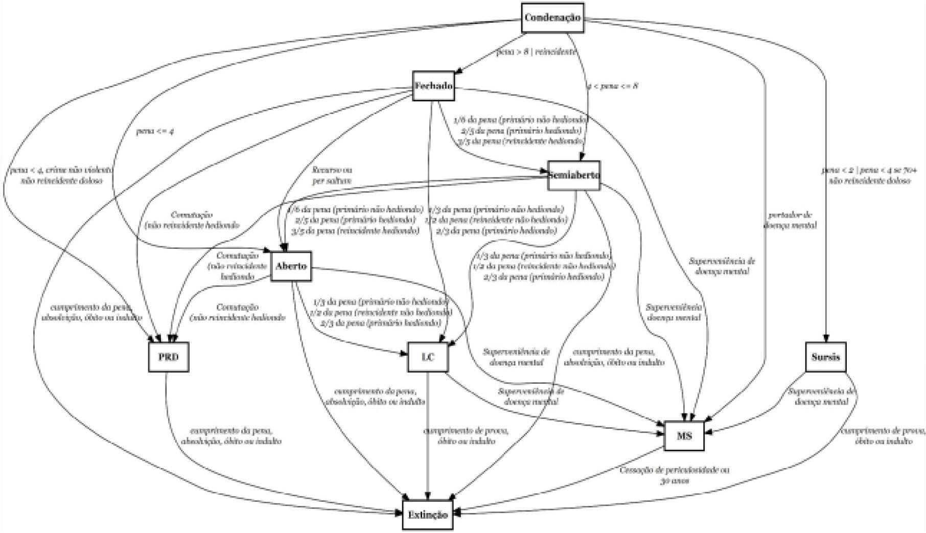
Quando um réu é julgado culpado em um processo criminal e sentenciado à pena privativa de liberdade, a dosimetria da pena determina de quanto tempo e como será essa punição. De acordo com o artigo 33 do Código Penal (BRASIL, 1940), há três inícios possíveis: 1) réus condenados a mais de oito anos de reclusão devem começar a cumprir pena em regime fechado, em estabelecimento de segurança máxima ou mínima; 2) quando a pena é igual ou superior a quatro anos, mas menor que oito, o apenado pode iniciar o cumprimento no regime semiaberto; 3) no caso de a pena ser inferior a quatro anos, é possível começar já no regime aberto. Para o início no regime semiaberto ou aberto, contudo, o apenado não pode ser reincidente. Esses são os chamados critérios objetivos. Ao lado deles, há outros, de caráter mais subjetivo, que encontram guarida no histórico do réu e no arbítrio do juiz, pois um magistrado pode sentenciar um réu primário condenado à pena inferior a oito anos - mas avaliado como de “alta periculosidade” - a iniciar sua reclusão em regime fechado.
A diferença entre os regimes é o fato de que, no fechado, não é permitido ao detento deixar os limites da unidade prisional. No semiaberto, é-lhe facultado o trabalho diurno, desde que não ultrapasse as fronteiras do estabelecimento, devendo retornar para a reclusão no período noturno. No aberto, ele pode trabalhar até mesmo fora da unidade, ainda assim com a obrigação de retorno durante a noite. Todavia, como o estado do Rio de Janeiro possui apenas uma unidade prisional de regime aberto, a Casa do Albergado Crispim Ventino, é muito comum entre os cumpridores desse regime a pena de Prisão Albergue Domiciliar (PAD). Também considerada uma punição de regime aberto, na prática, a PAD é mais favorável porque o apenado pode dormir em sua própria residência e estar em contato com os seus familiares e amigos. Deve, contudo, ficar em casa durante a noite e finais de semana, além de ter de comparecer periodicamente ao Patronato Margarino Torres, localizado em Benfica, Zona Norte do Rio de Janeiro. A instituição, encarregada de prestar assistência ao egresso bem como fiscalizar o cumprimento do livramento condicional, Sursis e penas restritivas de direitos acaba, na prática, regulando também parte do regime aberto.
Comece o apenado pelo fechado ou semiaberto, é seu direito pleitear a progressão do regime mais severo para o mais brando após cumpridos 1/6 do tempo da pena.4 Alguém condenado a doze anos de reclusão vai iniciar sua pena em regime fechado e, após dois anos, pode requerer a passagem para o semiaberto. Essa fração aumenta para 2/5 quando o crime é hediondo ou análogo e 3/5 quando o réu é reincidente em crime dessa mesma natureza. Ao lado desse critério objetivo, o apenado deve também ostentar um “bom comportamento” - algo a ser determinado pela administração penitenciária - e a decisão do juiz deve ser precedida e motivada pelas manifestações do Ministério Público e do defensor do réu - a Defensoria Pública, na maioria dos casos (BRASIL, 1940, 1941, 1984).
Teoricamente, não seria possível o apenado progredir diretamente do regime fechado para o regime aberto sem passar pelo semiaberto. Entretanto, em alguns casos, encontramos a chamada progressão per saltum, que ocorre quando o preso, tendo cumprido a fração suficiente para progredir não para o semiaberto, mas já para o aberto, ainda está no fechado, seja por causa da falta de vagas no regime imediatamente posterior, seja por morosidade de Justiça. Apesar de polêmica entre juristas por não estar prevista em lei, esta acabou se tornando uma solução prática para o quadro de superlotação carcerária no Brasil (CACICEDO, 2016). Entretanto, também é possível ao apenado progredir do fechado para o aberto por meio de um recurso. Nos processos que coletamos, por exemplo, há o caso de um jovem, réu primário, condenado a um ano e oito meses de reclusão por tráfico de drogas. Apesar de a primariedade do réu e pena aplicada possibilitassem ao juiz que sentenciasse o cumprimento em regime aberto, ele achou por bem decidir pelo regime fechado. A Defensoria Pública recorreu e a 2ª Câmara Criminal do TJ-RJ concedeu o pleito para o cumprimento em regime aberto.
Essa progressão paulatina “fechado-semiaberto-aberto” - ou por salto, em raros casos - constitui uma das formas de egressão do sistema carcerário. As outras duas são o Livramento Condicional (LC) e a Suspensão Condicional da Pena, também conhecida como Sursis. Os requisitos mínimos do LC quanto ao tempo de cárcere são de 1/3 do cumprimento da pena para apenados não reincidentes em crime doloso, 1/2 para reincidentes em crime doloso, e 2/3 para réus primários condenados em crime hediondo ou análogo. Para reincidentes em crime dessa natureza não é facultado o direito de solicitar o benefício. E tal como na progressão de regime, o “bom comportamento”, a ser determinado pela administração penitenciária, aliados às manifestações do Ministério Público e da Defensoria, são condições necessárias, que se somam ao critério objetivo de cumprimento da pena (BRASIL, 1984). Recebida a carta de livramento, o apenado passa a estar em um regime de provação, no qual deve cumprir uma série de condições, similares a PAD, mas mais brandas. Entre elas, deve comprovar residência e comparecer periodicamente ao Patronato; não pode se ausentar de casa depois de determinado horário e tem de demonstrar que exerce ocupação lícita ou que está procurando emprego. Caso não cumpra as condições, pode retornar ao regime em que estava antes ou até para um mais restrito. Quanto ao Sursis, ele é elegível para apenados de bons antecedentes, não reincidentes em crimes dolosos, condenados a penas privativa de liberdade inferiores a dois anos, mas não conversíveis em penas restritivas de direito. Caso cumpram essas condições, suas respectivas penas podem ser suspensas por um período de dois a quatro anos, durante o qual o apenado permanece em um período de provação similar ao do LC. Para apenados com mais de setenta anos ou com comorbidades, o limite da pena conversível em Sursis aumenta de dois para quanto anos, enquanto o período de provação, de quatro para seis anos (BRASIL, 1940).
Até agora, falamos apenas de penas privativas de liberdade, de sua possiblidade de suspenção condicional e da saída antecipada com o LC. Ao lado delas, todavia, há também as penas restritivas de direitos (PRD), às quais já aludimos quando falamos do Sursis, e as medidas de segurança (MS). As MS são aplicadas ao réu inimputável, semi-imputável ou quando há o que o código chama de “superveniência de doença mental”: quando o apenado, no cumprimento de sua pena, seja em qualquer um dos três tipos de regime ou mesmo já em Sursis ou LC, passa a apresentar transtornos psiquiátricos. Seja como sentença de condenação, seja por superveniência de doença mental, as MSs são de dois tipos: tratamento ambulatorial e internação em hospital psiquiátrico. Nenhuma das duas possui data para terminarem. Duram por um prazo mínimo de um a três anos, findando apenas quando um exame diagnostica a “cessação de periculosidade”. Ou depois de transcorrido o prazo máximo de trinta anos, mesmo que não seja constatada a tal “cessação de periculosidade” (SUPREMO TRIBUNAL FEDERAL, 2011). Já as PRDs são de quatro tipos: prestação pecuniárias, perda de bens e valores, limitação de final de semana e interdição temporária de direitos. Podem substituir, mas não necessariamente substituem - afinal, tudo depende, em última instância, do arbítrio do juiz - a pena aplicada se ela foi inferior a quatro anos, se o crime não foi cometido com violência ou foi de modalidade culposa; se o apenado não é reincidente em crime doloso e se apresenta o que é considerado como “bons antecedentes”.
Mas isso não é tudo. Mesmo um réu condenado a mais de oito anos de reclusão pode ter sua pena privativa de liberdade, depois de um tempo, substituída por uma PRD. Para isso, tem de cumprir as condições previstas nos decretos presidenciais de indulto: os indultos natalinos, como são conhecidos, porque são promulgados em dezembro. Tais leis, de atribuição exclusiva do executivo, não são aplicáveis aos crimes hediondos nem aos de tráfico de drogas, tampouco aos previstos no código penal militar. Às transgressões que se aplicam, os indultos podem: 1) comutar a fração remanescente de cumprimento em uma fração menor; 2) substituir a pena privativa de liberdade por restritiva de direitos; 3) conceder o indulto, ou seja, conceder o perdão e extinguir a punibilidade. Em todos os casos, o apenado precisa ter cumprido uma fração substancial de pena e as demais condições previstas em outras leis. Para a comutação em PRD, por exemplo, não pode ter cometido crime com violência ou grave ameaça e ter uma pena a cumprir inferior a quatro anos.
Analiticamente diferentes, na prática a progressão de regime, o LC, o Sursis, a MS e a PRD acabam se misturando no percurso de egressante. Voltemos à situação de um réu primário, condenado a doze anos de prisão. Por causa do tempo de reclusão ser superior a oito anos, ele deve iniciar o cumprimento em regime fechado. Passados dois anos (1/6 da pena), ele solicita a transferência para o semiaberto. Em um indulto natalino, por cumprir as condições, ele pode ter os dez anos de sua pena comutados para nove. Passado mais um ano, ele preenche a condição de 1/3 de cumprimento, critério objetivamente necessário para a solicitação do LC. Um novo indulto e ele, caso cumpra as condições, pode ter sua pena completamente extinta.
Em suma, essa miríade de possibilidades prevê múltiplos caminhos que um apenado por percorrer desde sua prisão até a saída definitiva do cárcere. Tentamos resumi-las na figura abaixo, que está mais para um labirinto que para um funil.

Medindo o fluxo da execução penal
Na seção anterior, mapeamos o labirinto da execução penal. Agora, tentaremos começar a descrever como ele é percorrido. Para isso, utilizaremos como fonte as informações de 230.492 processos de execução penal, que dizem respeito a 221.656 apenados, obtidos a partir de uma raspagem [webscrapping] do sistema PROJUDI, da Vara de Execuções Penais do Rio de Janeiro (VEP-RJ). Diferentemente de São Paulo, o Rio de Janeiro conta apenas com uma única vara de execuções penais, hoje plenamente digitalizada. Contados pelo ano de autuação, os processos de execução remontam até 1953 e vão até março de 2020, com 95% dos casos concentrados entre 1985 e 2020 - justamente um ano após a promulgação da LEP, em 1984, que juridisdicionalizou a execução em todo o país. Em virtude da pandemia de covid-19, não conseguimos contato com atores envolvidos na implementação do PROJUDI, de modo que não sabemos ao certo quais os critérios que guiaram a inclusão ou não de um processo no sistema digital. Ao que tudo indica, todos os que já tramitaram na VEP tiveram suas informações inseridas no PROJUDI. Mesmo aqueles que já estavam extintos quando o sistema começou a ser implementado, em 2013. Nessa hipótese, o que temos em mãos não é uma amostra, mas toda a população da execução penal fluminense, da qual 45% dos processos estão com os autos digitalizados, no todo ou em parte.
As informações extraídas do sistema PROJUDI foram estruturadas em uma base de dados PostgreSQL segundo o modelo entidade-relação (TAHAGHOGHI; WILLIAMS, 2007). Cada tabela no Fluxograma 3 cujo nome é substantivo corresponde a uma entidade. Cada tabela nomeada com um verbo é uma relação de muitos-para-muitos ou de um para muitos que as unem. Um apenado, por exemplo, pode ter mais de uma execução penal, mas uma execução penal pode ter apenas um apenado. Já um processo criminal pode ter mais de um apenado, e ele apenado pode estar presente em mais de um processo criminal.
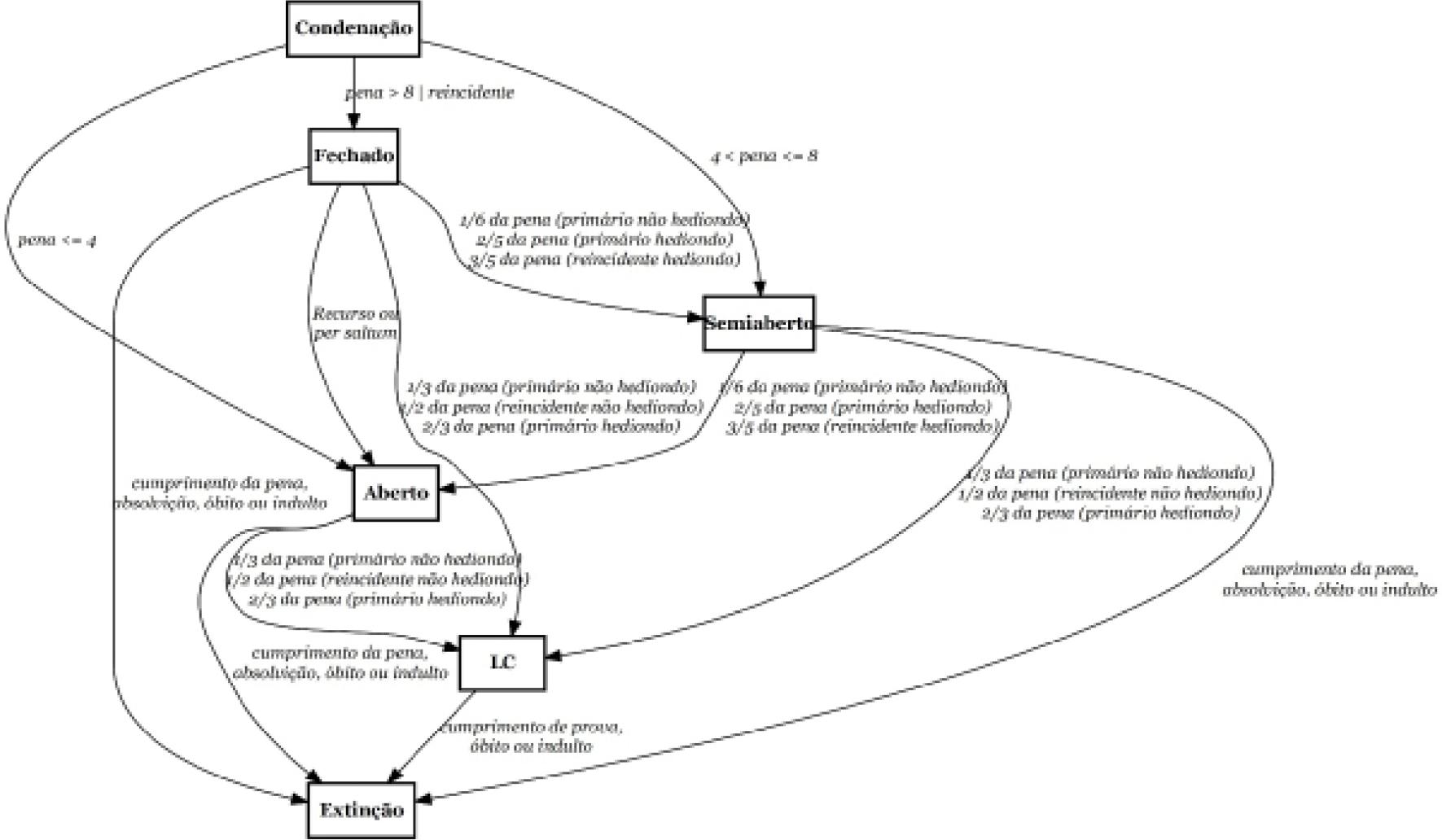
Entretanto, como este é o nosso primeiro contato com os dados de uma área que os estudos de fluxo ainda pouco exploraram, não descreveremos a execução penal em toda a sua complexidade, cartografada no Fluxograma 2. Optamos por simplificar o mapa da execução penal. Não consideraremos, nesta análise, os condenados a PRD, MS ou Sursis. Vamos “pular” também a etapa de PRD de alguém condenado a pena privativa de liberdade, mas que obteve a comutação por indulto, e a MS daqueles que apresentaram “superveniência de doença mental”. Como resultado, o labirinto da execução penal acabou reduzido para o Fluxograma 4. Por último, não utilizaremos, neste primeiro momento, toda a população 230.492 processos de execução penal. Da base representada no Fluxograma 3, vamos nos concentrar nos casos 6.180 apenados que tiveram o lançamento dos valores “término de pena”, “absolvição” ou “extinção” na variável “tipo” da tabela “benefícios concedidos”, mas que não cumpriram apenas PRD, MS ou Sursis.

Malgrado o nome, tais “benefícios concedidos” não são necessariamente benéficos ao apenado. As informações que armazenamos nesta tabela, as quais estavam contidas na aba homônima do sistema PROJUDI, registram qualquer incidente na execução penal que se originou de um pedido de uma das partes, seja da defesa, do Ministério Público, notificados ou não anteriormente pela própria VEP. Uma “homologação de falta grave”, por exemplo, apesar de não ser nem um pouco favorável para quem espera deixar o cárcere antecipadamente, é lançada na aba “benefícios concedidos”. O que os diferencia dos dados contidos na tabela “evento”, basicamente, é o fato de que “eventos” não são solicitados: simplesmente acontecem. Independentemente da vontade da Defensoria, da VEP ou do MP, o apenado foge, é recapturado, vem a óbito, entre outras possibilidades. É verdade que alguns tipos de “eventos” e “benefícios concedidos” acabam se sobrepondo, com lançamentos de um mesmo acontecimento em ambas as tabelas. Mas enquanto os “benefícios concedidos” possuem apenas 24 valores únicos sem um agrupamento maior, os “eventos” possuem 61 valores distintos, mas agrupados em apenas duas categorias gerais: “prisão/início de cumprimento” e “interrupção de cumprimento”

Obviamente que, como toda a estatística que órgãos administrativos do Estado produzem para registrar e efetivar suas operações cotidianas, as informações retiradas do PROJUDI estão sujeitas a níveis variáveis de presença e confiabilidade. Na tabela “apenados”, por exemplo, não houve nenhum caso com informação acerca da “raça”, mesmo que esse campo estivesse presente para preenchimento. Na variável “sexo”, por sua vez, há não poucos casos com valores trocados: nomes masculinos com o valor de “feminino”, vice-versa. Entretanto, como em toda estatística que um órgão administrativo do Estado produz para registrar e efetivar suas operações cotidianas, a presença e confiabilidade da informação será maior nas variáveis vitais para o funcionamento do próprio órgão. Como a função de VEP é fazer os apenados circularem pelo labirinto da execução penal, é de se esperar que as variáveis que registram mudanças no estado da execução, como progressão de regime ou livramento condicional, tenham uma informação com menos dados ausentes e mais precisa que os demais. Em adição, como no Rio de Janeiro há apenas uma única VEP, em que todos os atos de todas as partes envolvidas ocorrem digitalmente em um único sistema, a robustez dessa informação é vital para que os atores possam agir. Como cada um deles tem um interesse diferente no processo, é de se esperar que cobrem o registro e a qualidade dos dados. Não de outro modo, é isso que parece acontecer. Ainda que não sejam perfeitas - nenhuma dado é - as informações contidas nas tabelas “benefícios concedidos” e “eventos” aparentam possuir alto grau de confiabilidade. Em uma breve análise exploratória de quinze processos cujos autos estavam integralmente digitalizados, todos as entradas e datas de ambas as tabelas encontravam reciprocidade nos documentos.
Em suma, aqui não estamos trabalhando com toda a população daqueles que cumprem ou já cumpriram pena no Rio de Janeiro. Optamos por nos restringir a uma subpopulação: a dos apenados que já cumpriram pena privativa de liberdade, uma ou mais vezes, e que se fizeram notar - ou foram notados - pelos operadores da execução da execução penal - uma vez que os benefícios devem ser solicitados por alguém.
Antes de continuarmos precisamos clarear alguns conceitos. Mesmo que tenhamos decidido por começar por uma subpopulação reduzida, analisar o fluxo da execução penal, ainda que com um mapa simplificado do seu labirinto, apresenta algumas dificuldades. No Fluxograma 4 podemos ir de “condenação” até a “extinção” de catorze maneiras distintas (Tabela 1). Todavia, de acordo com a teoria de análise de redes sociais (WASSERMAN; FAUST, 1994), um caminho e um percurso não são a mesma coisa. Caminho é o trajeto linear entre dois pontos em uma rede, atravessando cada ponto apenas uma única vez. Já o percurso é o ato de atravessar um caminho, seja lá de qual maneira, percorrendo ou não cada ponto apenas uma única vez. O caminho “fechado-semiaberto-extinção”, por exemplo, pode ser percorrido tanto linearmente quanto não linearmente. Um apenado pode ir e voltar do fechado para o semiaberto um sem-número de vezes até o término de sua pena.
Não bastasse a diferença entre caminhos, finitos de acordo com a rede, e percursos, teoricamente infinitos, um mesmo apenado pode atravessar o mesmo caminho por percursos iguais ou diferentes mais de uma vez. Alguém, por exemplo, pode ter sido condenado ao fechado, progredido ao semiaberto e cumprido o restante da pena nesse regime. Anos depois, pode ser condenado de novo, por um novo crime, ao fechado, progredir para o semiaberto e, mais uma vez, cumprir o restante da pena nesse regime. Para dar conta dessa nova distinção, resolvemos chamar de “travessia” o número de vezes que um percurso foi percorrido.
Por causa de toda essa complexidade, estruturamos nossa subpopulação de 6.180 apenados de penas já extintas que se fizeram notar ou foram notados ao longo da execução em um novo modelo entidade relação, dessa vez com quatro entidades: o apenado, o caminho percorrido, o percurso e a travessia. Mais de um apenado podem ter percorrido percursos diferentes de diversos caminhos uma ou mais vezes. Um percurso, entretanto, pertence apenas a um único caminho, mas um caminho.
Terminado o tortuoso trabalho de dar forma aos dados, os cálculos das medidas descritivas são fáceis. Nossos 6.180 apenados atravessaram execução penal do Rio de Janeiro 7.943 vezes, em 323 percursos diferentes de 14 caminhos, com uma duração média de 4,8 anos, desvio-padrão de 3,81, mediana em 3,9, valor máximo de 48,35 e mínimo de menos de um ano, com 95% das travessias demorando até 12 anos para serem concluídas. O mais atravessado foi o percurso “fechado→extinção”, homólogo do caminho ao qual pertence (Tabela 1). Se somados ao percurso “semiaberto-extinção” e “aberto-extinção”, as travessias sem qualquer forma de progressão perfazem quase 30% da amostra. Consequentemente, tendem a predominar travessias em percursos cujos caminhos envolvem alguma forma de progressão, que perfazem os 70% restantes (Tabela 2). Agrupados em caminhos, vemos que a predominância fica com a progressão “fechado-semiaberto-extinção” que, somada à “fechado-semiaberto-LC-extinção”, quase que iguala os 30% açambarcados pelos caminhos sem qualquer mudança de regime (Tabela 2).
Apesar de os caminhos poderem ser percorridos, teoricamente, de infinitas maneiras, tendem a predominares os percursos lineares, isto é, sem regressões, que perfazem mais de 64,4% das 7.943 travessias, contra 35,6% das não lineares. Quanto aos 6.180 apenados que os percorrem, tendem a predominar os não reincidentes, com 78,1% dos casos, frente aos 21,9% dos reincidentes.6 Surpreendentemente, a média de duração das travessias reincidentes é menor que a das travessias primárias: 3,32 anos para as reincidentes contra 5,22 para as não reincidentes. Apesar de a média do primeiro grupo ser menor do que a do segundo, as duas são muito próximas se consideradas com seus respectivos desvios-padrões, de 2,82 anos e 3,95 anos, de modo não podemos dizer que exista qualquer diferença fundamental entre primeiras travessias e segundas travessias quanto à duração - o que fica mais claro se visualizarmos ambas as distribuições no Gráfico 1. No Gráfico 2, plotamos a duração média da travessia por cada um do catorze caminhos, independentemente se reincidentes ou não, junto com uma linha que abarca os 90% centrais dos casos (limites no quinto percentil e no nonagésimo percentil, inclusos). A duração média varia entre eles, tendendo a ser maior justamente nos caminhos mais longos, mas com dispersão maior, conquanto predominem, em cada caminho, travessias com durações mais rápidas. Todavia, os intervalos de todos os caminhos se sobrepõem, de modo que, entre eles, também não parece haver nenhuma diferença fundamental.



Em suma, nem o caminho tomado, nem o percurso, tampouco a reincidência afeta a velocidade com a qual o dispositivo carcerário fluminense pastoreia a população apenada que se faz notar - ou que é notada. Ela tende a atravessar o cárcere iniciando pelo fechado e progredindo linearmente até extinção da pena, sem retrocessos em mais da metade dos casos, com uma duração média de 4,8 anos.

Um relato sobre a banalidade da execução penal
Apesar de ser hoje totalmente digitalizada e de atuar à distância por tecnologias de escrita (virtuais), a execução penal no SJC fluminense não é uma máquina que processa automaticamente os insumos que recebe. Ao menos não ainda. Pelo contrário, é o resultado das decisões de atores com atribuições institucionais que interpretam situações articulando regras objetivas, senso comum e circunstâncias com vistas a cumprir certas expectativas que, contra a sua vontade, redundam em uma série de efeitos inesperados. Nos caracteres sem espaço que nos restam, vamos deixar de lado a abordagem quantitativa e passar para a qualitativa. Evidentemente, não pretendemos saturar a semântica do dispositivo carcerário de execução penal fluminense com um único caso. Como todo o trabalho até agora, queremos apenas começar a explorar como os pastores desse poder-governo guiam seus apenados pelos caminhos do SJC. Para isso, optamos por começar com um caso banal: o de Adriano dos Santos Fernandes, pardo, nascido em 1994, morador de São João de Meriti, na Baixada Fluminense. Ele estudou apenas até o ensino fundamental, sem completar. Foi preso em flagrante por roubo em 2 de agosto de 2013 - quando tinha dezenove anos - crime pelo qual acabou condenado a seis anos e quatro meses de prisão em regime fechado.
O caso de Adriano não poderia ser mais típico da população apenada não só do Rio de Janeiro, mas de todo o Brasil. De acordo com dados do Levantamento de Informações Penitenciárias (INFOPEN) de 2016, a maioria da população carcerária brasileira é do sexo masculino (95%), entre dezoito e 24 anos (30%), pretos ou pardos (53%) de ensino fundamental incompleto (51%) e condenados ou por roubo (26%)7 a uma pena que varia entre quatro e oito anos de prisão (31%) (SANTOS; ROSA, 2017). Em adição, depois de sentenciado, Adriano percorreu o terceiro caminho mais frequente “fechado-semiaberto-LC-extinção”, e de maneira linear, como tende a ser predominante na subpopulação analisada.
Para relatar o caso Adriano, vamos regredir até as fases anteriores no SJC, no seu percurso desde a prisão até a extinção. O contraste entre o funil e o labirinto nos permitirá compreender melhor como essas duas etapas do dispositivo operam. Utilizaremos como fonte justamente os produtos das tecnologias de escrita que efetivam os acontecimentos na vida dos apenados. Todo o processo de execução penal começa com a carta de execução provisória, seguida da denúncia do MP, o auto de prisão em flagrante, se este for o caso, folha de antecedentes penais e sentença do juiz. Em seguida, continua com os documentos referentes à execução penal: intimações da VEP ao MP e Defensoria, manifestações do MP e Defensoria, laudos de exames criminológicos, pareceres e fichas disciplinares. A reconstrução do caso Adriano relatada abaixo foi retirada desses documentos.
A história do jovem morador de São João de Meriti rumo ao cárcere - e de sua saída dele - começou na noite de 2 de agosto de 2013. Por volta das 21h45min, Habib Antônios Bachour, morador de Nilópolis, também na Baixa Fluminense, foi assaltado quando deixava sua irmã em casa. Os dois haviam passado o dia visitando o pai, já um senhor de idade, morador do mesmo município. Três pessoas se aproximarem de Habib quando ele se preparava para sair com o carro - um VW Voyage cinza, ano 2012. Dos três, um tomou a dianteira e apontou uma arma para Bachour, ordenando-lhe que saísse de carro e entregasse a carteira, o que ele fez prontamente. O assaltante, então, entrou no veículo. Os outros dois, logo em seguida, também entraram e foram embora. Toda a ação, diz Habib, não teria durado mais de 30 segundos. A rua era escura. Nenhum deles lhe agrediu.
Mais tarde, já na madrugada do dia 03, os policiais militares Chouber Batista dos Santos e Pedro Bazanella, do 17º Batalhão de Polícia Militar, patrulhavam o bairro de Bonsucesso, Zona Norte do Rio. Não muito longe dali, no Parque União, uma das favelas do complexo da Maré, ocorria um baile funk. Ao passarem pela rua Teixeira Ribeiro, na entrada da favela, notaram um carro estacionado - um VW Voyage cinza, ano 2012 - com alguém no banco do motorista. Os policiais, então, decidiram parar a viatura. Desceram e abordaram o veículo. Enquanto o PM Chouber interrogava o motorista - um jovem que se identificara como Jonatas - o PM Pedro revistava o carro. Indagado sobre quem era o dono do veículo, Jonatas diz que era de seu tio. Entretanto, durante a revista, o PM Pedro achou uma arma no porta-luvas. Pressionado pelas novas circunstâncias, Jonatas mudou de versão. Admitiu que o carro era roubado, mas não fora ele quem o roubara. Tampouco a arma seria sua. Confessa que os reais autores seriam dois colegas seus, que estariam em um ponto de ônibus nas redondezas, ao qual Jonatas poderia levar os policiais.
Jonatas entra na viatura e, ao chegar ao local, que também funcionava como um ponto de venda de drogas, há uma correria. Jonatas aponta para uma pessoa, que os policiais conseguem prender. O suspeito, que se identifica como Adriano, nosso personagem principal, nega conhecer Jonatas em um primeiro momento, mas logo depois volta atrás. Adriano, assim como Jonatas, nega ter participado do roubo do carro e diz que a arma também não era dele. O real assaltante e dono da pistola encontrada no porta-luvas seria outra pessoa, conhecida de Jonatas e Adriano, que estava presente com no ponto de ônibus quando os policiais chegaram, mas que havia conseguido fugir.
Horas mais tarde, já na 37ª Delegacia de Polícia, na Ilha do Governador, Zona Norte do Rio, Jonatas e Adriano foram interrogados. Adriano contou que, na noite de 2 de agosto de 2013, por volta das 21 horas, quando o carro de Habib foi roubado, estava na casa de sua mãe, em São João de Meriti, onde ficou até à 1 hora. Depois, voltou para a sua residência. Morava com sua companheira, Michelle, que estava grávida do primeiro filho do casal. Entre à 1 hora e às 2 horas, o menor Ýtalo Matheus Napoleão da Costa, de dezesseis anos, apareceu na casa de Adriano em um VW Voyage cinza, ano 2012, acompanhado de Jonatas, que dirigia o veículo. Os dois convidaram Adriano para lhes acompanhar ao baile funk no Parque União. Adriano e Ýtalo se conheciam de longa data. Haviam crescido juntos. Ýtalo, entretanto, havia enveredado pelo tráfico de drogas. Fazia parte da quadrilha que controlava o morro do Chapadão, em Costa Barros, Zona Norte do Rio. Quanto a Jonatas, Adriano o conhecia fazia pouco tempo, “não sabendo informar nada sobre seu proceder” (VEP-RJ, 2014, p. 20).
Contra os protestos de sua companheira Michelle, Adriano aceita o convite. Já no carro, indaga Ýtalo sobre quem era o dono do veículo, ao que o menor responde que o carro pertencia a um primo. Na volta do baile, quando os três colegas caminhavam rumo ao veículo, Ýtalo se assusta quando uma viatura da polícia passa por perto. Depois que Jonatas e Adriano o pressionam, Ýtalo teria admitido que o carro era roubado. Ao saber disso, Adriano decidiu não voltar no veículo, pois “tinha família para criar” (VEP-RJ, 2014, p. 36). Dirige-se para o ponto de ônibus, perto do Motel Stop Time, na avenida Brasil. Pouco depois, chegam os policiais. Há correria, os policiais prendem Adriano, fazem-no entrar na viatura e o levam até o carro roubado. Adriano reconhece o carro como aquele em que havia ido até o baile funk. Diz, todavia, que não sabia que o carro era roubado.
Jonatas, que se identificou como Jonatas dos Santos Damasceno, dezoito anos recém-completados, contou em seu interrogatório, que conhecera Ýtalo e Adriano em julho de 2013 - um mês antes do crime, portanto - quando foi morar na casa de uma tia, no mesmo bairro que os outros dois moravam. Na noite do dia 2, o menor Ýtalo apareceu na casa de Jonatas e o convidou para dar um passeio de carro. Mas como Ýtalo era menor e não tinha carteira, seria Jonatas quem teria que conduzir o veículo. Este aceita e os dois vão até a praça onde estava estacionado o carro: um VW Voyage cinza, ano 2012. De lá, vão até a casa de Adriano e, depois, partem os três para o baile funk. Durante o trajeto, Jonatas teria visto Ýtalo portando uma pistola prateada. Em contradição com o depoimento de Adriano, diz que só tomara conhecimento de que o carro era roubado depois da abordagem dos policiais - e não antes, quando a viatura passou por eles quando ainda estavam a pé, conforme disse Adriano.
Na madrugada de 3 de agosto, já em casa, Habib se recuperava do assalto quando recebeu um telefonema da 37ª DP, solicitando-lhe que lá comparecesse para reaver seu veículo - recuperado com o para-choque quebrado, sem o rádio e outras avarias - e para reconhecer os suspeitos. Apesar de admitir que o local onde ocorrera o assalto era mal iluminado e que toda a ação durara poucos segundos, Habib reconhece Jonatas e Adriano como os assaltantes porque nenhum deles utilizava capuz e estavam com a mesma roupa que usavam durante o roubo. Acrescenta, entretanto, que não fora nenhum dos dois quem lhe apontara a arma - mas o terceiro suspeito, que não foi apreendido.
Durante esse meio tempo, Adriano liga para casa. Conta o que acontecera e pede a Michelle que lhe conseguisse um comprovante de residência, um documento com foto de Ýtalo e levasse os papéis a 37ª DP porque ele, Adriano, havia sido preso por um crime que não cometeu. Michelle consegue a carteira de identidade de Ýtalo e leva até a delegacia. O policiais de plantão dizem que a documentação seria suficiente para soltar Adriano. Habib, a vítima, é solicitada a olhar o documento. Apesar de julgar a foto parecida com a fisionomia de quem lhe havia apontado a arma, não se sente seguro para reconhecer. Os policiais mudam de versão e dizem a Michelle que não iriam mais soltar Adriano, porque “não poderiam fechar os olhos para a justiça” (VEP-RJ, 2014, p. 36).
Mais tarde, em 3 de agosto de 2013, durante o plantão diurno do Tribunal de Justiça do Rio de Janeiro, o juiz plantonista decide converter a prisão em flagrante de Adriano e Jonatas em preventiva. Argumenta que nenhum deles tinha comprovante de residência fixa ou de trabalho lícito, ausências que justificariam a manutenção da prisão para garantir a ordem pública e salvaguardar a aplicação de lei penal, impedindo que eles se evadissem. Jonatas, entretanto, trabalhava como ajudante de montador de móveis, das 8 às 17 horas, e Adriano era vendedor ambulante, segundo o que ambos irão dizer em pontos posteriores do processo (VEP-RJ, 2014, pp. 37, 72-73).
Em 4 de outubro de 2013, o MP apresentou denúncia contra Adriano e Jonatas por roubo qualificado e corrupção de menores. Defenderam que o crime de roubo estava comprovado pelo depoimento dos policiais militares, pelo reconhecimento dos suspeitos pela vítima, pela apreensão em flagrante do veículo com os suspeitos, bem como pela apreensão, também em flagrante, da arma de fogo que, apesar de a perícia constatar que era incapaz de diferir disparos porque lhe faltava o pino percursor, ainda assim poderia ser usada como instrumento de ameaça. Para fundamentar a acusação por corrupção de menor, argumentam que, por se tratar de um crime “formal”, a demonstração de “corrupção” não seria necessária. A mera participação de um menor de idade já seria o suficiente. Apresentam como testemunhas a vítima, Habib Antonis Bachour, os PMs Chouber Batista e Pedro Bazanella, que havia efetuado a prisão em flagrante, e Michelle Cândida da Cruz, companheira de um dos réus, Adriano dos Santos Damasceno (VEP-RJ, 2014, pp. 6-8).
A Justiça aceita a denúncia e têm início a fase de instrução e julgamento: não mais sob a lógica inquisitorial, mas sob a do contraditório. Aqui, Jonatas e Adriano mudam ligeiramente suas versões acerca do que foi que aconteceu. Adriano passa a dizer que, na hora do crime, não estava na casa da mãe, mas em sua própria residência, comemorando a gravidez de sua companheira. Já Jonatas modifica o seu depoimento na delegacia ao dizer que tomou conhecimento de que o carro era roubado quando a viatura de polícia passou pelos três colegas que voltavam a pé do baile. Antes, portanto, da abordagem policial - não depois, como dissera na delegacia. Quando souberam que o carro era roubado, Jonatas e Adriano teriam decidido voltar de ônibus - assim como Ýtalo, que não sabia dirigir e era menor de idade. Jonatas retornara ao carro, quando foi preso, apenas para buscar seus documentos, que havia deixado no veículo. Acrescentou que Ýtalo teria dito que o carro era de seu primo, o qual teria enchido o tanque e lhe emprestado para que pudesse passear com os amigos. Quanto aos policiais, disseram que só tomaram conhecimento da dinâmica do roubo já na delegacia, quando Habib depôs. Ao contrário da vítima, que negou que Jonatas ou Adriano teriam sido que lhe apontado a arma, os PMs disseram que Habib, em seu depoimento na delegacia, teria dito que os três lhe renderam armados - e não apenas o terceiro suspeito, o menor Ýtalo (VEP-RJ, 2014, pp. 32-43).
Toda o caso possui não poucas contradições e lacunas em aberto. Os depoimentos apresentam diferenças que não deixam claro como Jonatas e Adriano participaram do assalto - se é que participaram. Os dois, tanto na fase inquisitorial como na instrução, apresentaram álibis para a hora em que o roubo teria ocorrido, mas que parecem não ter sido investigados. O juiz, então, para encerrar o contraditório e decidir sobre qual é a “verdade dos fatos”, parece dar centralidade aos testemunhos e, subsidiariamente, às provas materiais - o flagrante, o carro roubado, a arma, a perícia - desde que em reciprocidade com os depoimentos. Estes, por sua vez, aparentam ser avaliados menos pelo seu conteúdo e mais pelo valor de quem os proferiu em uma escala de credibilidade. Na sentença, o juiz cita que o depoimento testemunhal dos policiais possui inquestionável valor probatório, de acordo com a (controvertida) súmula nº 70 do TJ-RJ (VEP-RJ, 2014, p. 35). Em seguida, vem a palavra de vítima, que reconheceu os acusados tanto na fase inquisitorial e confirmou o reconhecimento na fase do contraditório, malgrado tenha afirmado que nenhum dos dois fora quem lhe apontou a arma. Frente aos “seguros e coerentes” depoimentos prestados pelos PMs e pela vítima, “induvidosa a autoria dos réus”, a versão destes é descartada como algo “meramente fantasioso” (VEP-RJ, 2014, p. 37). O depoimento de Michele, companheira de Adriano, por sua vez, não é considerado porque ela “careceria de imparcialidade”, uma vez que teria uma relação de intimidade com um dos réus (VEP-RJ, 2014).
Em 9 de junho de 2014, Adriano e Jonatas são condenados, respectivamente, a seis anos e quatro meses de reclusão em regime fechado e a oito anos e quatro meses de reclusão, também em regime fechado, por roubo qualificado, corrupção de menores e, no caso de Jonatas, porte ilegal de arma de uso permitido. Aqui se finda o transcorrer do caso de Adriano e Jonatas até a condenação, que ocupa quase 40% das 143 páginas do processo de execução penal. Nas 73 páginas posteriores, temos apenas a execução penal de Adriano, uma vez que a administração da pena, de acordo com a Constituição, tem de ser individualizada (BRASIL, 1988). De agora em diante, já não vemos grandes debates em torno de depoimentos ou provas para estabelecer a “verdade real dos fatos”. Os documentos, que não ultrapassam mais de duas páginas, quando muito, são padronizados e protocolares.
Em 2 de dezembro de 2014, a VEP-RJ emite a folha de cálculo de pena de Adriano e intima o MP a se manifestar sobre a fração já cumprida, que lhe possibilitaria progredir do regime fechado para o semiaberto. Somando o quase um ano de prisão preventiva e os cinco meses após a condenação, Adriano, réu primário, já cumprira a fração necessária de 1/6 de sua pena de seis anos e quatro meses. Antes dessa emissão da folha de cálculo pela VEP, não há nenhum documento da defesa solicitando a progressão de regime, o que dá a entender que esta foi uma iniciativa da própria Vara, que deve ter sido notificada, pelo sistema PROJUDI, acerca do prazo já decorrido. Dois dias depois, em 04 de dezembro, o MP se manifesta: aprova os cálculos e concorda com o deferimento da progressão para o regime semiaberto. O juízo de execução penal decide pela progressão mais de um mês depois, em 8 de janeiro de 2015. Sete dias depois, Adriano é notificado da decisão. Entre a provocação da VEP, em 2 de dezembro de 2014, e a progressão para o semiaberto, em 15 de janeiro 2015, transcorre pouco mais de um mês.
Mais cinco meses e, em 29 de maio de 2015, a VEP intima a Defensoria Pública a manifestar sua ciência acerca de novo cálculo de pena após a progressão de regime. Contando um ano de prisão preventiva mais quase um ano desde a condenação, Adriano cumpriria a fração de 1/3 necessária para o LC em 12 de setembro de 2015. Um dia após a nova intimação da VEP, a Defensoria Pública se manifesta ciente da progressão, pergunta acerca do local de custódia e pede o início da instrução para o Livramento Condicional. Em 20 de outubro, decorrido mais de um mês de cumprida a fração do LC, a Defensoria solicita à VEP a concessão do benefício, anexando os laudos dos exames criminológicos, a Transcrição da Ficha Disciplinar e o parecer da Comissão Técnica de Classificação. O exame criminológico está previsto no artigo 8 da LEP como um dos instrumentos que a Comissão Técnica de Classificações (CTC), prevista no artigo 7 da mesma lei, utiliza para classificar e individualizar a pena. Já a Transcrição de Ficha disciplinar é um documento padronizado, emitido pela Secretaria de Administração Penitenciária, que traz o histórico do apenado: dados sociodemográficos, unidade prisional, se trabalha ou não, se estuda ou não, transferências entre unidades e faltas disciplinares. Apesar de a lei prever que a CTC fosse composta por um psiquiatra, um assistente social e um psicólogo, o Instituto Penal Edgar Costa, onde Adriano estava custodiado, carecia de um profissional dessa especialidade, de modo que foram produzidos apenas os laudos da assistência social e da psicologia. O laudo do exame criminológico do serviço de psicologia é um documento de dezessete linhas escritas a mão que contém o juízo do psicólogo sobre o apenado depois de apenas uma curta entrevista. No de Adriano, lemos que ele foi criado pelos país com mais sete irmãos. O pai era aposentado. Adriano estudou apenas até a quinta série, quando largou os estudos para trabalhar como assistente de serviços gerais. Diz que a vida era difícil, mas “nunca lhe faltou nada”. Confessa ter “entrado para o crime” por “empolgação”. No cárcere, recebia visitas de sua mãe, que lhe ajudava a mitigar as péssimas condições da unidade prisional. Michelle, mãe de sua filha, separou-se dele e abandonou a criança, que contava com um ano e cinco meses em 7 agosto de 2015, data do exame, e passou a ser criada pela avó paterna. Depois de informado sobre uma das condições do LC - exercer trabalho remunerado - Adriano relatou que trabalharia em uma lanchonete no centro de São João de Meriti, atendendo o público. Nas três últimas linhas, a psicóloga ressalta que Adriano é muito jovem e teve dificuldade em objetivar seu delito. Finda com uma frase-padrão de todo o exame criminológico: “este exame não prediz conduta futura” (VEP-RJ, 2014, p. 72).
Em seguida, há o laudo da assistência social: um documento de quinze linhas digitadas em um programa de editor de texto, divido em quatro seções: 1) identificação, 2) história familiar e social, 3) percepção do apenado acerca do delito, vida prisional e perspectiva para o futuro e 4) parecer do serviço social. A primeira seção traz apenas os dados sociodemográficos: nome, filiação, data de nascimento, grau de instrução, naturalidade, estado civil e endereço. A seção “história familiar e social” diz que Adriano é filho de uma prole de oito e, na data da prisão, morava com os pais e mais três irmãos. Parou de estudar aos 14 anos para trabalhar como vendedor ambulante. Tinha uma filha de um ano e cinco meses, criada pelos seus pais, que o visitavam na prisão. Na seção seguinte, “Percepção do apenado acerca do delito”, o documento cita, em transcrição direta, que Adriano, ao se referir ao eu crime, dissera que “foi uma burrice. Hoje estou aqui e minha filha lá fora”. Em liberdade, pretendia trabalhar em uma lanchonete. Finalmente, no parecer, o serviço social conclui que o apenado conta com o apoio da família, verbaliza arrependimento e apresenta “plano futuro compatível com a sua realidade”. Ao contrário do lado psicológico, o da assistência social não faz questão de ressaltar que seu parecer não prediz conduta futura. Apenas diz que coloca o caso à apreciação (VEP-RJ, 2014, p. 73).
Na transcrição da ficha disciplinar, consta que Adriano é classificado com um índice de comportamento “excepcional”. Possui apenas uma falta, de tipo leve, cometida ainda no tempo de prisão preventiva (VEP-RJ, 2014, p. 74). Apesar de estar no semiaberto, não trabalhava nem estudava. Não porque não quisesse, mas por provável falta de acesso.
Com base nesses três laudos - o parecer da psicologia, da assistência social e a Transcrição da Ficha Disciplinar, a CTC, em documento datado de 8 de agosto, decide submeter o caso à apreciação da VEP, sem se posicionar contra ou a favor do LC (VEP-RJ, 2014, p. 75).
Recapitulando: a instrução para o LC começa no final de maio de 2015. Os exames são realizados em 7 de agosto. Um dia depois, a CTC envia o parecer para a VEP. A Defensoria solicita o LC em 20 de outubro. Apenas em 12 de janeiro de 2016, seis meses depois de iniciada a instrução e quase três meses depois de a Defensoria pedir pelo deferimento do LC, é que o MP se manifesta favoravelmente. Quatro dias depois, em 16 de janeiro, o juiz de execução concede o Livramento. Entretanto, dois dias antes, em 14 de janeiro, a Defensoria já entrara com um pedido de indulto, com base no decreto presidencial nº 8.615 (BRASIL, 2015). Dessa vez o MP é mais rápido e já se manifesta favoravelmente ao indulto e ciente do LC em 19 de janeiro. No dia 21, é feita a audiência de Livramento Condicional, ritual no qual se publiciza a concessão do benefício. Mas já em 24 de janeiro, depois de o MP se manifestar favoravelmente pelo indulto, o Juiz concede a extinção de punibilidade. Transcorridos dois anos e seis meses desde sua prisão em flagrante, Adriano deixa definitivamente o cárcere.
Algumas conclusões
Se o SJC até a condenação apresenta a forma de um funil, dali para frente, na execução, ele se torna um labirinto. Deveras, há múltiplos caminhos pelos quais um evento pode ser definido como um crime e pode redundar em condenação. O Código de Processo Penal, inclusive, define diversos ritos jurídicos conforme a infração (BRASIL, 1941). Seja qual caminho percorra, no entanto, até a sentença só há dois resultados possíveis: a condenação ou o arquivamento, seja porque o réu foi absolvido ou porque o caso não prosseguiu para as fases posteriores por falta de provas. Até a condenação, o que está em jogo é uma definição da situação como crime, descrita na doutrina penal pelo nexo materialidade-autoria. Na execução penal, não se busca definir nenhuma situação porque ela já foi definida. O que está em jogo na execução penal é, antes de tudo, a subjetividade do apenado como mais ou menos ressocializado ou ressocializável. A questão não é se alguém irá ou não deixar a prisão. Uma vez dada a sentença, todos os apenados terão, ao final, suas penas extintas. Seja porque as cumpriram, porque morreram, porque foram absolvidos ou porque algum mutirão do CNJ constatou que haviam sido esquecidos nas masmorras do cárcere. Logo, a questão na execução penal não é se um caso vai chegar até o final ou não. As questões são quando isto irá ocorrer, por qual caminho e como.
Pelo caso de Adriano, fica mais claro o contraste entre os modos de operação do SJC em cada fase. A subjetividade, é claro, não deixa de desempenhar seu papel na condenação. Entretanto, não é a questão central, mas um instrumento para se definir a situação. Na condenação, a subjetividade de Adriano é definida como avessa ao trabalho e um risco para a ordem pública. Não só ela, mas a dos outros agentes, são julgadas de acordo com a posição que ocupam na situação e no contexto mais amplo. Todas são ordenadas em uma hierarquia de valores, que lhes presta um maior ou menor autoridade quanto à veracidade do que têm a dizer. No topo estão os policiais, cuja autoridade deriva não só de suas atribuições profissionais, mas porque uma outra decisão coletiva de um colegiado de autoridades que lhes são superiores no SJC decidiram, na súmula nº 70 do TJ-RJ, que o que a polícia diz é verdade. Em seguida, vem a vítima, que não possui o mesmo apoio sumulado, mas da qual se presume a veracidade, aparentemente, por sua posição de lesada na situação. Nos degraus mais baixos, nos quais não se presume a veracidade, mas a mentira, estão os acusados Jonatas e Adriano. Um pouco acima deles, mas ainda na presunção de falsidade, está Michelle, cujo depoimento é descartado por causa de sua intimidade com um dos acusados. Os depoimentos daqueles presumidos como verdadeiros possuem evidências que os reforçam: o carro aprendido, a arma, o flagrante, o reconhecimento dos suspeitos pela vítima. Tais evidências, entretanto, não refutam as versões que os acusados apresentam. Para isso, seria necessário outras que não precisam ser produzidas, porque, a priori, o que dizem é uma “versão fantasiosa” ou que “carece de imparcialidade”.
Findo o processo criminal, na execução não é mais o caso de se preocupar com quem diz ou não a verdade. A subjetividade, todavia, deixa de ser um instrumento auxiliar para a prova e se torna a questão central a ser averiguada. Os documentos, entretanto, são mais concisos, sem incorrer em prolongadas justificações. Tudo passa a girar em torno de prazos que um sistema central e informatizado monitora automaticamente. Mas decorridos os prazos, a mudança não é automática. MP e Defensoria devem se manifestar, mesmo que tenham que ser atiçados pelo juízo, que deveria ser a parte passiva. Afinal, é necessário ver o quanto o apenado se “ressocializou”. Ou se é “ressocializável”. Essa verificação, contudo, não ocorre na progressão do fechado para o semiaberto: a VEP intima o MP, que concorda, mas sem prestar qualquer justificativa para a sua opinião. É no LC que o julgamento da subjetividade alcança maior objetivação. Diferentemente da fase criminal, agora ela se dá com base na opinião de saberes especializados extrajurídicos que mostram, em poucas linhas, alguém que possui o apoio da família, que demonstra arrependimento, que se adequa ao trabalho e se submeteu à administração da pena sem criar problemas.
Se lermos o caso de Adriano à luz das seções anteriores, podemos concluir que a execução penal é uma veridição de subjetividades ressocializadas ou ressocializáveis que pode se dar por muitos caminhos, os quais tendem a ser percorridos linearmente uma única vez, com uma duração que não varia de caminho para caminho e nem de acordo com a reincidência. Essa veridição, então, não tende a voltar atrás em seus juízos e não parece distinguir o potencial de ressociabilidade pela reincidência.
Mas quer isto dizer que não haveria uma gestão diferencial dos ilegalismos na execução penal? A punição seria eficaz? Ambos os juízos são muitos abruptos para um estudo exploratório. Devemos lembrar que o que analisamos foi uma subpopulação que se faz notar na execução, que não parece ser representativa do todo. Devemos - e vamos - nos perguntar se o mesmo ocorre com os que são esquecidos no cárcere. Ou se varia entre tipos penais, duração da pena aplicada, raça do acusado, nível de instrução e outras variáveis que ainda não introduzimos na análise quantitativa. Muita pesquisa ainda tem que ser feita.
Referências
ADORNO, Sérgio; PASINATO, Wânia. “A justiça no tempo, o tempo da justiça”. Tempo Social, vol. 19, n. 2, pp. 131-155, nov. 2007.
ALBRECHT, Peter-Alexis. Criminologia: Uma fundamentação para o direito penal. Rio de Janeiro: Lúmen Juris, 2010.
AZEVEDO, Rodrigo Ghiringhelli de; SINHORETTO, Jacqueline. “O sistema de justiça criminal na perspectiva da antropologia e da sociologia”. BIB: Revista Brasileira de Informações Bibliográficas em Ciências Sociais, vol. 84, n. 2, pp. 188-215, 2017.
BARBOSA, Antônio Rafael. “‘Grade de ferro? Corrente de ouro!’: circulação e relações no meio prisional”. Tempo Social, vol. 25, pp. 107-129, jun. 2013.
BIONDI, Karina. Junto e misturado: uma etnografia do PCC. São Paulo: Terceiro Nome, 2010.
BIRKBECK, Christopher. “Imprisonment and Internment: Comparing Penal Institutions North and South”. Punishment and Society, vol. 13, n. 3, pp. 307-332, 1 July 2011.
BRASIL. Decreto-lei nº 2.848: Código Penal. Brasil, DF: República Federativa do Brasil, 7 dez. 1940. Disponível em: http://www.planalto.gov.br/ccivil_03/decreto-lei/Del2848compilado.htm. Acesso em: 11 fev. 2019.
BRASIL. Decreto-lei nº 3.689: Código de Processo Penal. Brasil, DF: República Federativa do Brasil, 3 out. 1941. Disponível em: http://www.planalto.gov.br/ccivil_03/decreto-lei/del3689.htm. Acesso em: 19 set. 2021.
BRASIL. Lei nº 7.210: Institui a Lei de Execução Penal. Brasil, DF: República Federativa do Brasil, 11 jul. 1984. Disponível em: http://www.planalto.gov.br/ccivil_03/LEIS/L7210.htm. Acesso em: 11 fev. 2019.
BRASIL. Constituição de 1988. Brasília, DF: República Federativa do Brasil, 1988.
BRASIL. Decreto nº 8.615: Concede indulto natalino e comutação de penas e dá outras providências. Brasil, DF: República Federativa do Brasil, 23 dez. 2015. Disponível em: http://www.planalto.gov.br/ccivil_03/_ato2015-2018/2015/decreto/d8615.htm. Acesso em: 20 set. 2021.
CACICEDO, Patrick. “A natureza declaratória da decisão de progressão de regime: Notas sobre o julgamento do HC 115.254 no Supremo Tribunal Federal”. Revista Brasileira de Ciências Criminais, vol. 124, pp. 357-368, out. 2016.
CAMPOS, Marcelo da Silveira; ALVAREZ, Marcos César. “Políticas públicas de segurança, violência e punição no Brasil (2000-2016)”. Sociologia Brasileira Hoje. Cotia: Ateliê, 2017. v. 2.
COELHO, Edmundo Campos. “A administração da justiça criminal no Rio de Janeiro: 1942-1967”. Dados: Revista de Ciências Sociais, vol. 29, n. 1, pp. 61-81, 1986.
COELHO, Edmundo Campos. A oficina do diabo: Crise e conflitos no sistema penitenciário do Rio de Janeiro. Rio de Janeiro: Espaço e Tempo, 1987.
DIAS, Camila Caldeira Nunes. PCC: Hegemonia nas prisões e monopólio da violência. São Paulo: Saraiva, 2013.
FERREIRA, Elenice Cristine Batista; SAPORI, Luis Flávio; LIMA, Flora Moara. “O fluxo de processamento do sistema de justiça criminal para o delito de estupro de vulneráveis: Um estudo de caso”. Dilemas: Revista de Estudos de Conflito e Controle Social, vol. 16, n. 2, pp. 1-32, maio 2023.
FOUCAULT, Michel. Vigiar e punir: nascimento da prisão. Petrópolis: Vozes, 2011.
GODOI, Rafael. Fluxos em cadeia: As prisões em São Paulo na virada dos tempos. 2015. Tese Doutorado em Sociologia e Ciência Política) - Universidade de São Paulo, São Paulo, 19 mar. 2015.
GODOI, Rafael. “Penar em São Paulo: Sofrimento e mobilização na prisão contemporânea”. Revista Brasileira de Ciências Sociais, vol. 31, 31 out. 2016.
GODOI, Rafael. “O controle da pena: Presos, defensores e processos nos circuitos do sistema de justiça”. Dilemas: Revista de Estudos de Conflito e Controle Social, vol. 10, n. 3, pp. 389-411, 20 dez. 2017.
GONÇALVES, Vitor Sousa. “O sistema de justiça juvenil na perspectiva sociológica: Entre frouxa articulação e linha de montagem”. Dilemas: Revista de Estudos de Conflito e Controle Social, vol. 13, n. 3, pp. 781-99, dez. 2020.
LEMGRUBER, J. Cemitério dos vivos: Análise sociológica de uma prisão de mulheres. Rio de Janeiro: Forense, 1999.
LIMA, Roberto Kant de. Ensaios de antropologia do direito. Rio de Janeiro: Lúmen Juris, 2008.
LIMA, Renato Sérgio de; RATTON, José Luiz. (ed.). As ciências sociais e os pioneiros nos estudos sobre crime, violência e direitos humanos no Brasil. São Paulo: FBSP; Urbania; ANPOCS, 2011.
MISSE, Michel. “Crime, sujeito e sujeição criminal: Aspectos de uma contribuição analítica sobre a categoria ‘bandido’”. Lua Nova, n. 79, 2010.
MOISÉS, José Álvaro. (ed.). Justiça criminal, impunidade e prescrição. São Paulo: Núcleo de Estudos de Políticas Públicas da Universidade de São Paulo; Associação Brasileira de Jurimetria e Conselho Nacional de Justiça, 2019.
OLIVEIRA, Marcus Vinicius Berno Nunes de; MACHADO, Bruno Amaral. O fluxo do sistema de justiça como técnica de pesquisa no campo da segurança pública. Revista Direito e Práxis, vol. 9, n. 2, pp. 781-809, jun. 2018.
PAIXÃO, Antônio Luiz. Recuperar ou punir?: Como o Estado trata o criminoso. São Paulo: Cortez; Autores Associados, 1987.
RIBEIRO, Ludmila Mendonça Lopes; ROCHA, Rafael Lacerda Silveira; COUTO, Vinicius Assis. “Nas malhas da justiça: Uma análise dos dados oficiais de indiciados por drogas em Belo Horizonte (2008-2015)”. Opinião Pública, vol. 23, pp. 397-428, ago. 2017.
SANTOS, Thandara; ROSA, Marlene Inês da. Levantamento Nacional de Informações Penitenciárias (INFOPEN): atualização junho de 2016. Brasília, DF: Departamento Penitenciário Nacional, 2017. Disponível em: https://www.gov.br/senappen/pt-br/pt-br/assuntos/noticias/infopen-levantamento-nacional-de-informacoes-penitenciarias-2016/relatorio_2016_22111.pdf. Acesso em: 20 set. 2021.
SINHORETTO, Jacqueline; SILVESTRE, Giane; MELO, Felipe Athayde Lins de. O encarceramento em massa em São Paulo. Tempo Social, vol. 25, n. 1, pp. 83-106, jun. 2013.
SUPREMO TRIBUNAL FEDERAL. Habeas corpus 107.432. Brasília, DF: STF, 1ª turma, 24 maio 2011. Disponível em: https://redir.stf.jus.br/paginadorpub/paginador.jsp?docTP=TP&docID=1223082. Acesso em: 19 set. 2021.
SYKES, Gresham M’Cready. The Society of Captives: A Study of a Maximum Security. With a New Epilogue by the author. Princeton: Princeton University Press, 2007.
TAHAGHOGHI, Seyed Mohammad Mehdi; WILLIAMS, Hugh E. Learning MySQL. Sebastopol, CA: O’Reilly, 2007.
VARGAS, Joana Domingues. Fluxo do sistema de justiça criminal. In: LIMA, Renato Sérgio de; RATTON, José Luiz; AZEVEDO, Rodrigo Ghiringhelli de. (ed.). Crime, polícia e justiça no Brasil. São Paulo: Contexto, 2014. p. 411-426.
VEP-RJ. Processo nº 0430995-35.2014.8.19.0001. Rio de Janeiro: Poder Judiciário do Estado do Rio de Janeiro; Vara de Execuções Penais do Rio de Janeiro; Cartório de Réu Preso e Cartório de Livramento Condicional, 19 nov. 2014.
WASSERMAN, Stanley; FAUST, Katherine. Social Network Analysis: Methods and Applications. Cambridge: Cambridge University Press, 1994. v. 8.
Notas
Autor notes