Artículos de Investigación
Desarrollo y programación de conexiones sismorresistentes tipo BFP y RBS conforme a la normativa Ansi/Aisc 358-16
DEVELOPMENT AND PROGRAMMING OF SISMIC RESISTANT TYPES BFP AND RBS CONNECTIONS ACCORDING TO ANSI/AISC 358-16
Desarrollo y programación de conexiones sismorresistentes tipo BFP y RBS conforme a la normativa Ansi/Aisc 358-16
Gaceta Técnica, vol. 19, núm. 2, pp. 51-68, 2018
Universidad Centroccidental Lisandro Alvarado

Recepción: 21/02/2018
Aprobación: 03 Junio 2018
Resumen: Las conexiones de acero son pieza fundamental en el proceso de diseño y construcción de estructuras metálicas. Realizar el diseño de éstas conexiones se torna en un extenso procedimiento matemático, que de manera manual, generaría retrasos debido al número de iteraciones necesarias para obtener un resultado adecuado. Existen programas comerciales que realizan estos procedimientos de manera automatizada, pero sus licencias tienden a ser muy costosas, por lo que el presente trabajo tuvo como finalidad crear un software libre, y de fácil manejo para el diseño de conexiones BFP y RBS según los lineamientos establecidos por la norma ANSI/AISC 358-2016. Incorporando a su vez, una herramienta para la enseñanza de materias relacionadas con las conexiones en estructuras de acero. El software está acompañado de un manual de usuario en el que se describen paso a paso algunos ejemplos comunes de cálculo, que se pueden aprovechar para la enseñanza de su uso. Los resultados obtenidos por el programa fueron comparados con ejercicios desarrollados por otros autores, reflejando porcentajes de diferencia bajos, y con ellos la aceptación de los resultados obtenidos con el programa.
Palabras clave: conexión pre-calificada, diseño interactivo, ANSI, AISC 358-16.
Abstract: Steel connections are a fundamental part in the design and construction process of metal structures. Making this connections design becomes an extensive mathematical procedure, which would generate delays manually due to the number of iterations necessary to obtain an adequate result. There are commercial programs that perform these procedures in an automated way, but their licenses tend to be very expensive, and emphasizing the above, this work has the purpose of creating a free and easy to use software for the design of BFP and RBS connections according to the guidelines established by the ANSI / AISC standard 358-2016. In addition, at the same time incorporate an additional tool for the teaching of matters related to connections in steel structures. The software is accompanied by a user manual that describes step by step some common examples of calculation, which can be used to teach the use of software. The results obtained by the program were compared with exercises developed by other authors, reflecting quite low percentages of difference and with them the acceptance of the results obtained with the program.
Keywords: pre-qualified connection, interactive design, ANSI , AISC 358-16.
1. INTRODUCCIÓN
Las estructuras metálicas constituyen un sistema constructivo de uso frecuente en muchos países, cumpliendo con las mismas condiciones que las estructuras de concreto armado, es decir, son capaces de resistir acciones verticales y horizontales. Por otro lado, se eligen por sus ventajas, ya que al poseer una gran capacidad resistente pueden ser utilizadas en obras de gran envergadura, siendo más eficientes a la hora de cubrir luces mayores en comparación con las estructuras de concreto, y al ser piezas prefabricadas se pueden reducir los plazos de obra.
Estas estructuras (ver Figura 1) deben garantizar un comportamiento dúctil, el cual se puede lograr a través del concepto columna fuerte – viga débil, donde la conexión es capaz de resistir y transmitir a la columna todos los momentos producidos en la viga, formándose en ésta una rótula plástica que permite disipar la energía y proporciona seguridad a dicha columna. Es allí donde radica la importancia del diseño de las conexiones ya que, si la columna falla, se puede ver comprometida la integridad estructural de la edificación.
Históricamente las estructuras metálicas han tenido un buen desempeño durante la ocurrencia de movimientos sísmicos debido a su ligereza, ductilidad, durabilidad y alta resistencia. Sin embargo, en épocas recientes han sufrido fallas significativas ocasionando pérdidas humanas y económicas importantes producto de los terremotos; ejemplo de esto Northridge (1994) de magnitud 6.7 y Kobe (1995) de magnitud 7.3 [1]. Estos eventos marcaron un punto importante dentro de la ingeniería estructural, ya que el desempeño de las estructuras no fue el esperado, siendo este hecho motivo para revisión de códigos y procedimientos de diseño, sobre todo en el área de las conexiones viga-columna.
En el caso específico de Northridge, a pesar de que las estructuras de acero no presentaron colapsos, existieron daños internos severos en la zona de conexión viga-columna por fragilidad, tal como se observa en la Figura 2, incluso en edificios que para la época eran recientes. Durante el evento de Kobe se registraron aproximadamente noventa edificios de acero colapsados, por fallas típicas de fractura en conexiones viga-columna, fracturas de columnas de acero (tubular cuadrada) y fallas por pandeo local.

Basados en las fallas observadas durante el sismo de Northridge, la Agencia Federal de Administración de Emergencias (FEMA) [4], reunió a universidades y profesionales formando un equipo conocido como SAC Joint Venture, con la finalidad de investigar las causas de los daños durante el sismo y como reducirlos durante eventos futuros. Como resultado de las investigaciones, todas las recomendaciones realizadas por el equipo SAC Joint Venture fueron tomadas por la American Institute for Steel Construction (AISC), para posteriormente ensayar conexiones utilizando especímenes a escala real, y así probar la ductilidad de las mismas. Los resultados fueron tomados e incluidos en el documento ANSI/AISC 358 [5]; en el que se describe el procedimiento de diseño y detallado para algunos tipos de conexiones resistentes a momento (ver Figura 3), para ser utilizadas en estructuras con requisitos de ductilidad alta e intermedia, incluyendo limitaciones geométricas en las conexiones, calidad de materiales, dimensiones de los perfiles, tipo y calidad de la soldadura.
En la actualidad son indispensables el uso de programas y herramientas tecnológicas, que permitan facilitar los complejos cálculos que debe realizar el proyectista al momento de diseñar cada uno de los elementos, así como, las conexiones que los unen además de disminuir el número de errores que se puedan cometer al calcular. Por ello, en el presente trabajo se muestra el diseño de un programa de cálculo estructural que verifica el comportamiento de las conexiones BFP y RBS, aprovechando las ventajas de la interfaz gráfica de usuario y siguiendo los lineamientos de la norma sismorresistente AISC/ ANSI 358-16 [5].
2. DESARROLLO
Un sistema estructural, es un grupo de componentes o elementos configurados de tal manera que sean eficientes y fáciles de ensamblar, permitiendo que todas las cargas sean directamente transmitidas a las fundaciones. Las conexiones son las uniones que se realizan por medio de pernos o soldadura como se muestra en la Figura 4, entre los miembros de una estructura para obtener un conjunto resistente. El diseño debe ser compatible con el comportamiento del sistema y las suposiciones hechas en el análisis, para las combinaciones de carga, tipos de apoyo, materiales, y demás parámetros establecidos por las normas.
Al momento de diseñar una conexión es de vital importancia definir el tipo a utilizar, ya que de ésta depende en gran parte el comportamiento de la estructura. Los elementos de conexión pueden ser rígidos de forma sustancial, de manera que los extremos de todos los miembros conectados no sólo se trasladen sino que también giren en forma idéntica; estas conexiones conocidas como rígidas o resistentes a momento, tienen la capacidad de transmitir, tanto momento a flexión, como fuerza cortante de un miembro a otro [6].
En el caso de las conexiones semirrígidas, se presenta una rotación relativa entre el extremo de la viga y la unión a la que está conectada, y el momento transmitido es una función conocida y dependiente de esta rotación de la conexión. Las conexiones simples se diseñan con la intención de permitir rotaciones del extremo de la viga con respecto a la columna, a un grado tal que puedan ignorarse los momentos a flexión y la pequeña fluencia inelástica que pueda desarrollarse. Los diagramas de momento- rotación de las conexiones típicas se observan en la Figura 5. En la actualidad, para el diseño de edificaciones, la norma AISC 341-16 [8] dentro de sus provisiones sísmicas, establece requisitos específicos para sistemas estructurales con capacidad moderada y especial de disipación de energía, dentro de los cuales se encuentra el uso imperativo de conexiones precalificadas.

El diseño de una conexión se realiza a partir del cálculo de la resistencia que tiene cada uno de los elementos que la componen, considerando las características de falla que pueda presentar. Dicha falla en una conexión puede manifestarse en los elementos conectados, en los de conexión, o en los conectores, por esta razón se debe evaluar la resistencia de cada una de las partes de la unión y determinar la menor de todas las resistencias que ellas aportan, siendo ésta la que guía el diseño. Para el presente trabajo se hizo énfasis en las conexiones metálicas con sección de viga reducida y de planchas apernadas a las alas, para pórticos resistentes a momentos. Para ello, se tomó como base fundamental los aspectos expuestos en la Norma ANSI/AISC 358-16 [5] en los capítulos 5 y 7 titulados REDUCED BEAM SECTION (RBS) MOMENT CONNECTIONS y BOLTED FLANGE PLATE (BFP); como se muestra en la Figura 6 y Figura 7.
En el caso de la conexión con sección de viga reducida (RBS) se requiere que porciones de alas de vigas sean cortadas selectivamente en la región adyacente a la conexión de la viga-columna como se observa en la Figura 6. Mediante ensayos realizados por investigadores llegaron a probar que el comportamiento mostrado, es que la formación de rótulas plásticas ocurre principalmente dentro de la sección reducida de la viga, de tal modo se limita a que el momento y las demandas de deformación inelásticas se presenten en la cara de la columna. Este tipo de conexión esta precalificada para su uso en pórticos cometidos especiales e intermedios, cumpliendo con lo establecido en las disposiciones sísmicas.

Para la conexión de planchas apernadas a las alas (BFP), básicamente se utilizan planchas soldadas al ala de la columna y apernadas al ala de la viga; donde la plancha superior e inferior son idénticas, el tipo de soldadura (CJP) y los pernos de alta resistencia. El alma de la viga está conectada al ala de la columna a través de una plancha de corte, con pernos tal como se observa en la Figura 7; con esta conexión se busca que la rótula plástica se forme en la viga en la región próxima al extremo de las planchas del ala. La precalificación de la conexión BFP se basa en pruebas de conexión de momento bajo deformación inelástica cíclica.

Las conexiones como se expuso anteriormente, están precalificadas para usarse en pórticos especiales a momento (SMF) dentro de las limitaciones expuesta por las especificaciones normativas descrita para el sistema, límites de precalificación en miembros de vigas y columnas, zona panel, relación columna fuerte-viga débil, configuración y detallado de cada tipo de conexión. Para realizar el chequeo de la conexión tipo RBS conforme a la normativa AISC/ANSI 358-16 [5], se procede con la siguiente secuencia de pasos (ver Tabla 1)
| Paso | Especificación |
| 1 | Elegir valores de prueba para las secciones de viga, secciones de columna y dimensiones a, b y c (Figura 6) sujeto a los límites establecidos |
| 2 | Determinar el módulo de plasticidad, en el centro de la sección reducida de la viga |
| 3 | Calcular el momento máximo probable en el centro de la sección reducida de la viga |
| 4 | Calcular la fuerza cortante en la rótula plástica de la viga reducida |
| 5 | Calcular el momento máximo esperado en la cara de la columna |
| 6 | Determinar el momento plástico de la viga basado en el límite de rendimiento esperado |
| 7 | Comprobar la resistencia a flexión de la viga en la cara de la columna |
| 8 | Determinar la fuerza de corte requerida |
| 9 | Diseñar la conexión entre la viga y columna a partir de las limitaciones establecidas en los pasos anteriores |
| 10 | Verificar los requisitos de la plancha de continuidad de acuerdo a la norma |
| 11 | Verificar los requisitos de columna fuerte- viga débil |
Para realizar el chequeo de la conexión tipo BFP conforme a la normativa AISC/ANSI 358-16 [5], se procede con la siguiente secuencia de pasos (ver Tabla 2)
| Paso | Especificación |
| 1 | Calcular el momento máximo probable en la rótula plástica |
| 2 | Determinar el diámetro máximo del perno, para evitar la ruptura por tracción del ala de la viga |
| 3 | Suponer el espesor de la plancha del ala; estimar el ancho de la misma tomando en cuenta el calibre del perno, los requisitos de distancia del borde del perno y el ancho del ala de la viga |
| 4 | Seleccionar el número de pernos |
| 5 | Determinar la ubicación de la rótula plástica a una distancia |
| 6 | Calcular la fuerza cortante en la rótula plástica de la viga |
| 7 | Calcular el momento esperado en la cara del ala de la columna |
| 8 | Determinar la fuerza en la plancha del ala debido al momento esperado |
| 9 | Confirmar el número de pernos seleccionados en el paso 4 |
| 10 | Comprobar el espesor de la plancha del ala indicado en el paso 3 |
| 11 | Chequear la plancha del ala, por ruptura de tensión |
| 12 | Chequear el ala de la viga, por bloque de corte |
| 13 | Chequear la plancha del ala, por pandeo a compresión |
| 14 | Determinar la fuerza de corte requerida |
| 15 | Calcular la conexión a corte en el alma de la viga; con respecto a la fuerza obtenida en el paso 14, cumpliendo con los requisitos de las especificaciones |
| 16 | Verificar los requisitos de la plancha de continuidad de acuerdo a la norma |
| 17 | Verificar los requisitos de la zona del panel de acuerdo a la norma |
| 18 | Verificar los requisitos de columna fuerte- viga débil |
3. METODOLOGÍA
En toda investigación científica, es necesaria una metodología que aporte fiabilidad, objetividad y validez a los procesos y resultados que se generen en el desarrollo de la misma, para dar respuesta a las interrogantes planteadas. La modalidad que enmarca el presente trabajo es de tipo especial, ya que es un proyecto conducente a creación tangible, como el desarrollo de un software en el caso particular de este trabajo. A su vez la naturaleza del proyecto es factible, por haberse desarrollado un modelo operativo viable para solucionar un requerimiento o necesidad.
El programa desarrollado se denominó DICASBYR, consiste en un software cuyo objetivo es el análisis, comprobación y diseño de conexiones de tipo BFP y RBS en pórticos especiales resistentes a momentos en distintas ubicaciones del nodo dentro de una estructura metálica (nodo interno, nodo interno último piso, nodo de borde y nodo de borde último piso) bajo la normativa ANSI/AISC 358-16 [5]. Para el análisis de las conexiones BFP y RBS, se tomaron en cuenta 4 condiciones de nodos: interno, interno último piso, de borde y de borde último piso, tal como se describen en la Figura 8 y Figura 9.


Por su parte el programa DICASBYR presenta una interfaz gráfica principal (ver Figura 10), que contiene una barra de herramientas en la parte superior, donde se puede acceder al diseño de las conexiones, las normas empleadas para el diseño y el manual de usuario. Cada diseño de conexión posee su propia interfaz partiendo de una interfaz en común como se observa en la Figura 11; donde se debe ingresar el tipo de conexión a diseñar, la ubicación de la conexión, las propiedades geométricas y mecánicas de las vigas y columnas, y las cargas que actúan para el diseño.


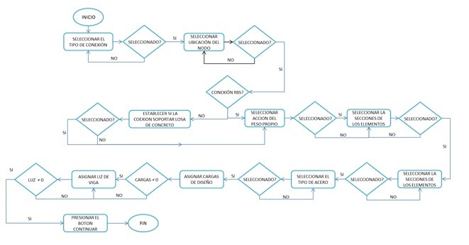
En la Figura 12 se muestra el flujo de trabajo de la interfaz en común. Todos los módulos que conforman el programa DICASBYR poseen un código base o fuente, en el cual se agrupan todas las variables globales del sistema que permite que la información pase de una interfaz a otra y el orden de ejecución del programa. Cada una de las interfaces utilizadas por el programa DICASBYR están conformadas por dos archivos, el primero contiene la información de cómo se verá cada interfaz gráfica, posición de cada uno de sus elementos en su entorno, el segundo contiene todas las líneas de código que hacen funcionar cada uno de los elementos dicha interfaz. En la Figura 14 y Figura 17 se observa la ventana principal de cada tipo de conexión BFP y RBS respectivamente.

4. RESULTADOS
A continuación se exponen dos ejemplos para la verificación del programa, utilizando una estructura aporticada de acero estructural, para una conexión de tipo BFP y RBS con el programa DICASBYR siguiendo las especificaciones de la norma ANSI/AISC 358-16 [5] ubicada en un nodo de borde. Para ambos ejemplos se conectó la viga de sección IPE-360 al ala de una columna de dimensión HEB-400; la calidad del acero es A-36 para los elementos estructurales y material de la conexión, los electrodos E70xx, pernos A490, a su vez la carga permanente es de 1920 kgf/m y carga viva 960 kgf/m sobre la viga y una carga axial en columna de 150000 kgf; la luz de la viga de 6,4 m, la luz libre de la columna es de 3,04 m.
Para cada una de las conexiones se verificó las condiciones expuestas por la norma; comparando los resultados obtenidos por el programa DICASBYR y otros autores [9]. En la ventana principal del programa como se observó en la Figura 10; se selecciona la opción DICASBYR para iniciar el diseño de la conexión, mostrado en la Figura 11. Seguidamente se presenta una serie de pasos para el desarrollo del ejercicio con la aplicación del software.
4.1. Caso Conexión BFP
Primeramente se definió el tipo de conexión → BFP, en la ventana correspondiente a la Figura 13, así como, la ubicación de la conexión → de borde, se debe indicar el tipo de losa → sofito metálico, definir las secciones y materiales de los elementos estructurales y componentes de la conexión; donde al seleccionar la opción → Detalles sección se puede observar las características geométricas de las vigas y columnas, en el caso de la opción → Propiedades las características mecánicas en base al tipo de material; posteriormente se asignan las cargas actuantes y longitud en elementos estructurales (ver Figura 13)

Luego de presionar el botón Siguiente se desplegará la interfaz gráfica para el diseño de la conexión BFP; en ésta (ver Figura 14) se debe verificar los límites de precalificación en vigas y columnas. Al hacer clic en Chequear, se mostrará una ventana si se cumple con las limitaciones por norma que en caso contrario, se puede seleccionar el botón Mostrar Limitaciones Paramétricas, posteriormente se debe ingresar el espesor de la plancha o placa, indicar el diámetro del perno en el menú desplegable, a su vez ingresar la longitudes correspondientes del centro del perno tanto en dirección horizontal como vertical, la separación entre perno y cara de la columna, cantidad de pernos en número par y separación entre ellos.
Adicionalmente, se puede observar en la ventana el tipo de agujero características de las propiedades de los pernos, al dar clic al botón Calcular el programa determina la ubicación y las fuerzas de corte que actúan sobre la articulación plástica, el momento en la cara de la columna, el momento máximo probable, gramil, longitud de conexión y número mínimo de pernos. Seguidamente se presiona en Chequear conexión, el cual verificará cada uno de los requisitos por norma que, en caso de resultar positivo, se activa el botón Continuar.

Luego de Continuar se despliega la ventana de la Figura 15.a, para el diseño de la conexión ala columna- alma viga, seleccionar el diámetro y número mínimo de pernos para soportar la carga actuante, el tipo de acero de la plancha y espesor de la misma, y el tipo de electrodo a utilizar, al hacer clic a la opción Chequear se verifican cada una de las condiciones. Posteriormente al presionar el botón Continuar se observa la Figura 15.b, para determinar las planchas de continuidad, planchas en zona de panel y relación columna fuerte – viga débil. Posteriormente, al dar clic a la opción Imprimir, se despliega el detalle de la conexión como se observa en la Figura 16.


Los resultados obtenidos con el programa DICASBYR, han sido comparados con los obtenidos por otros autores. La diferencia de en porcentaje se calculó mediante la ecuación (1). Los resultados se muestran en una tabla comparativa donde se puede observar el porcentaje de diferencia entre ellos (ver Tabla 3)
(1)
| Parámetro | DICASBYR | Otros Autores | Diferencia % |
| Mpr (kgf x m) | 46472,10 | 46405,30 | 0,14% |
| Fnv (kgf/cm²) | 5905,78 | 5908,00 | 0,04% |
| Fnt (kgf/cm²) | 7944,68 | 7940,00 | 0,06% |
| Rn1 (kgf) | 11874,00 | 11693,90 | 1,52% |
| Rn2 (kgf) | 19887,00 | 19741,90 | 0,73% |
| Rn3 (kgf) | 48544,00 | 48188,90 | 0,73% |
| Rn pernos (kgf) | 11874,00 | 11693,90 | 1,52% |
| num min de pernos | 13,90 | 14,10 | 1,42% |
| SH (mm) | 400,00 | 400,00 | 0,00% |
| Lh (m) | 5,20 | 5,20 | 0,00% |
| Vg (kgf) | 8062,10 | 8044,40 | 0,22% |
| Vt (kgf) | 25936,00 | 25892,60 | 0,17% |
| ΦVn (kgf) | 43738,00 | 43718,40 | 0,04% |
| Aw (cm²) | 28,80 | 28,80 | 0,00% |
| Fy (kgf/cm²) | 2530,00 | 2530,00 | 0,00% |
| Mf (kgf x m) | 56846,00 | 56762,30 | 0,15% |
| Fpr (kgf) | 145000,00 | 145172,10 | 0,15% |
| n | 13,60 | 13,79 | 1,37% |
| tp (mm) | 22,98 | 23,00 | 0,09% |
| ΦRn Caso 1 (kgf) | 196160,00 | 196075,00 | 0,04% |
| ΦRn Caso 2 (kgf) | 271800,00 | 268453,80 | 1,23% |
| Ae (mm²) | 6665,00 | 6579,80 | 1,28% |
| Lc (cm) | 3,20 | 3,10 | 3,12% |
| Le (cm) | 4,10 | 4,10 | 0,00% |
| Parámetro | DICASBYR | Otros Autores | Diferencia % |
| tfCol (mm) | 24,00 | 24,00 | 0,00% |
| Chequeo 1 (mm) | 24,94 | 24,92 | 0,08% |
| Chequeo 2 (mm) | 28,33 | 28,30 | 0,11% |
| flexión local de alas (kgf) | 82010,00 | 81972,00 | 0,05% |
| Cedencia local del alma (kgf) | 97728,00 | 97683,30 | 0,05% |
| Aplastamiento local del alma(kgf) | 116720,00 | 116698,10 | 0,02% |
| Pandeo del alma comprimida (kgf) | 130020,00 | 129989,60 | 0,02% |
| Mpc (kgf x m) | 110860,00 | 114569,60 | 3,35% |
| Mpb (kgf x m) | 55431,00 | 58073,70 | 4,77% |
| Mpc/Mpb | 1,90 | 1,97 | 3,83% |
4.2. Caso Conexión RBS
En el caso del ejemplo de la conexión RBS, en la ventana principal del programa se selecciona la opción DICASBYR para iniciar el diseño de la conexión. Seguidamente se presenta una serie de pasos para el desarrollo del ejercicio con la aplicación del software. Primeramente se define el tipo de conexión → RBS, en la ventana correspondiente a la figura así como la ubicación de la conexión → de borde, a su vez definir las secciones y materiales de los elementos estructurales y componentes de la conexión; posteriormente se asignan las cargas actuantes y longitud en elementos estructurales, tal como se observó en la Figura 13. Luego de presionar el botón Siguiente se despliega la interfaz gráfica para el diseño de la conexión RBS; ésta representada en la Figura 17, se asigna la geometría de la reducción de viga, el espesor de la plancha de corte, decisión si se empleara o no pernos de montaje como rigidizadores y el tipo de electrodo para las soldaduras; tanto en la unión ala columna- alma viga, como en el ala columna- ala viga.

Luego de presionar el botón Continuar se despliega la ventana de la Figura 18, para el diseño de las planchas de continuidad, planchas en zona de panel y verificación de la relación columna fuerte – viga débil. Al dar clic a la opción Detalle se muestra la ventana de la Figura 19. Para finalizar el diseño se puede presionar el botón Generar reporte, donde los resultados se pueden presentar en un archivo de Excel.


A continuación, se muestra una tabla comparativa de resultados al igual que en el caso anterior, donde se puede observar el porcentaje de diferencia entre ellos (ver Tabla 4). Los valores obtenidos en el programa DICASBYR (Ver Tabla 1 y Tabla 2) muestran una diferencia menor al 5%, por lo tanto los resultados son aceptables.
| Parámetro | DICASBYR | Otros Autores | Diferencia % |
| a MIN (mm) | 85,00 | 85,00 | 0,00% |
| a MAX (mm) | 127,50 | 127,50 | 0,00% |
| b MIN (mm) | 234,00 | 234,00 | 0,00% |
| b MAX (mm) | 306,00 | 306,00 | 0,00% |
| c MIN (mm) | 17,00 | 17,00 | 0,00% |
| c MAX (mm) | 42,50 | 42,50 | 0,00% |
| Zrbs (cm³) | 711,25 | 710,25 | 0,14% |
| Mpr (kgf x m) | 32405,00 | 32344,80 | 0,19% |
| Lh (m) | 5,56 | 5,56 | 0,00% |
| Vrbs (kgf) | 20493,00 | 20236,10 | 1,27% |
| ΦVn (kgf) | 43738,00 | 43718,40 | 0,04% |
| Mf (kgf x m) | 36914,00 | 36678,50 | 0,64% |
| Mpe (kgf x m) | 38726,70 | 38671,10 | 0,14% |
| Mpc (kgf x m) | 110862,49 | 114569,60 | 3,24% |
| Mpb (kgf x m) | 38312,00 | 38148,60 | 0,43% |
| Mpc/Mpb | 2,89 | 2,90 | 0,22% |
| Ffu (kgf) | 106288,51 | 105950,90 | 0,32% |
5. CONCLUSIONES
El programa DICASBYR, es un programa para análisis y diseño de conexiones de tipo RBS y BFP siguiendo las especificaciones y condiciones estipuladas en la norma ANSI/AISC 358-16 [5], el cual brinda al usuario la posibilidad de realizar un análisis a cualquiera de los tipos de nodos disponibles según la posición de los mismos dentro de la estructura. Sumado a ello, posee una interfaz sencilla y amigable al usuario con opciones de visualización y exportación de resultados.
Para la validación del software DICASBYR se realizó la prueba del mismo mediante diferentes ejemplos, los cuales fueron comparados con los resultados obtenidos por otros autores, con resultados muy aproximados y diferencias de porcentajes bajas, lo cual permite una buena confiabilidad sobre los procesos de cálculos internos del programa y, sobre todo, de manera rápida y menos laboriosa en comparación con cálculos manuales, con el objetivo de realizar varias iteraciones en un periodo corto de tiempo. Como línea futura de investigación se propone continuar desarrollando el programa hasta lograr intercambiar la actual interfaz basada en imágenes a una basada en objetos en 3D.
6. REFERENCIAS
[1] M. Bruneau, C.-M. Uang y R. Sabelli, «Ductile Design of Steel Structures», New York: McGraw-Hill, 2011.
[2] A. S. Elnashai y L. Di Sarno, «Fundamentals of Earthquake Engineering», Londres: Wiley, 2008.
[3] V. Gioncu y F. M. Mazzolani, «Seismic Design of Steel Structures», New York : CRC Press, 2014.
[4] FEMA 350, «Recommended seismic design criteria for new steel moment-frame buildings», Federal Emergency Management Agency, California, EEUU, 2000.
[5] ANSI/AISC 358-16, «Prequaliied Connections For Special and Intermediate Steel Moment Frames for Seismic Applications», American Institute of Steel Construction , Chicago, 2016.
[6] S. Vinnakota, «Estructuras de acero: Comportamiento y LRFD», Mexico: McGraw-Hill, 2006.
[7] F. J. Crisafulli, «Diseño Sismorresistente de Construcciones de Acero», Santiago de Chile: Asociación Latinoamericana del Acero- Alacero, 2014.
[8] ANSI/AISC 341-16, «Seismic Provisions for Structural Steel Buildings», American Institute of Steel Construction , Chicago, 2016.
[9] E. Hernández y C. Kotzer , «Seminario de diseño de conexiones sismorresistente a momento tipo BFP y RBS, conforme a la normativa ANSI/ AISC 358», Inesa Adiestramiento C.A, Caracas, 2015.
Artículo relacionado
[Artículo corregido , vol. 19 ] https://revistas.ucla.edu.ve/index.php/gt/article/view/1148