Artículos
Evaluación de las propiedades físicas y mecánicas de ladrillos elaborados con lodos residuales de plantas de tratamiento de agua potable y aguas residuales
EVALUATION OF THE PHYSICAL AND MECHANICAL PROPERTIES OF BRICKS MADE WITH WASTE SLUDGE FROM DRINKING WATER AND WASTEWATER TREATMENT PLANTS
Evaluación de las propiedades físicas y mecánicas de ladrillos elaborados con lodos residuales de plantas de tratamiento de agua potable y aguas residuales
Gaceta Técnica, vol. 26, núm. 1, pp. 18-34, 2025
Universidad Centroccidental Lisandro Alvarado

Recepción: 04/09/2024
Aprobación: 08/11/2024
Resumen: En esta investigación se tuvo como objetivo evaluar las propiedades físicas y mecánicas de ladrillos utilizando lodos residuales provenientes de plantas de tratamiento de agua potable y de tratamiento de aguas residuales. Para tal efecto, se hizo un estudio experimental y comparativo donde se seleccionaron como muestra 20 ladrillos elaborados con 50% de lodos residuales, los mismos fueron confrontados con 20 ladrillos tradicionales (Pirámide 18H). Según los resultados, se ha identificado que la resistencia a la compresión en los ladrillos tradicionales corresponde a 14,73 MPa; estando dentro del tipo IV y tipo V; en tanto, la resistencia en los ladrillos con lodo (Toby) es 7,11 MPa, los mismos que están considerados en los ladrillos tipo I y II.
Palabras clave: materiales estructurales, resistencia de materiales, lodos de aguas residuales, ensayos de materiales.
Abstract: The objective of this research was to evaluate the physical and mechanical properties of bricks using waste sludge from drinking water treatment plants and wastewater treatment plants. For this purpose, an experimental and comparative study was carried out where 20 bricks made with 50% waste sludge were selected as a sample, they were compared with 20 traditional bricks (Pyramid 18H). According to the results, it has been identified that the compressive strength in traditional bricks corresponds to 14,73 MPa; being within type IV and type V; meanwhile, the resistance in bricks with mud (Toby) is 7,11 MPa, the same as those considered in type I and II bricks.
Keywords: structural materials, strength of materials, wastewater sludge, materials testing.
1. INTRODUCCIÓN
Los ladrillos son ampliamente utilizados en el campo de la construcción, su antigüedad y versatilidad han permitido que este material forme parte de una gran cantidad de estructuras, como casas, edificios, puentes y otros. Estos poseen alto potencial para ser utilizados en la construcción sostenible debido a su durabilidad e impacto positivo en la preservación del medio ambiente, pues no implica un cambio de material; pese a ello, este, así como otros que son utilizados en el sector de la construcción, además son considerados como los más contaminantes en el planeta y también uno de los más importantes dentro de la economía [1, 2]. Bajo este contexto, los países en desarrollo han tomado la iniciativa de reducir aquellas huellas ambientales ocasionadas por las actividades de la construcción, mediante acciones de tratamiento y reciclaje de residuos, asegurando así la conservación de prácticas de construcción sostenible [3]
En un país en desarrollo, como el Perú, aún queda abierta la brecha del empleo de materiales reciclados o tratados destinados para la construcción, aun así, se ha evidenciado que esta industria ha adoptado un papel preponderante en la economía peruana, su alcance ha permitido que esta se convierta en un elemento clave dentro de la industria que apoya al crecimiento económico; en cifras esta representa el 7% del PBI a nivel mundial y respecto al empleo, genera aproximadamente el 10% de empleos a nivel mundial [4]. Siendo así, se destaca que la construcción no solo aporta de manera económica en términos de inversión; sino que también genera empleos. Según los reportes de impacto ambiental, la industria de la construcción tiene una responsabilidad amplia del 40% al 50% del consumo global de los recursos naturales, y el 25% al 40% de las emisiones globales de gases de efecto invernadero [5].
Para sustentar lo descrito en el párrafo anterior, es importante recalcar que con el pasar del tiempo se ha notado un alto crecimiento industrial y con ello también la capacidad de productividad en el Perú, simbolizando esto un desarrollo positivo, pero a la vez ha generado nuevos problemas: el aumento de los residuos industriales [6]. Respecto a los residuos, se encuentran en los lodos residuales y/o industriales, los cuales provienen de las plantas de tratamiento de aguas; siendo una de las principales causas con gran potencial contaminante. Bajo este contexto, [7] identificaron un total de 2537,85 T/día de lodos industriales en las 7 plantas de tratamiento de aguas residuales de origen doméstico, ubicadas en los diferentes distritos de Lima Metropolitana; teniendo así un total de 926315,19 T/Año; en tanto, el INEI (Instituto Nacional de Estadística e Informática) refiere que la producción promedio de lodos residuales de plantas de tratamiento de agua potable (PTAP) y plantas de tratamiento de aguas residuales (PTAR) en Lima Metropolitana es de 1280400 toneladas por año [8].
En función de lo expuesto, se plantea como objetivos de investigación valorar las propiedades físicas (alabeo, absorción) de los ladrillos cuyas mezclas contienen lodos residuales PTAP y PTAR, para ser comparados con ladrillos tradicionales Pirámide 18H. Así mismo, valorar las propiedades mecánicas (resistencia a la compresión) de los ladrillos con lodos residuales PTAP y PTAR para ser contrastados con ladrillos tradicionales Pirámide 18H; y evaluar la composición biológica del ladrillo fabricado con lodo residual PTAP y PTAR. El resultado contribuirá al conocimiento científico existente en el campo de la gestión de lodos residuales y la valorización de subproductos, permitiendo se utilizados además por investigadores, ingenieros y profesionales en el desarrollo de tecnologías y estrategias para la reutilización de lodos residuales en la industria de la construcción.
2. DESARROLLO
Si bien, en los últimos años, ha surgido un interés creciente en la reutilización y valorización de los lodos residuales para reducir el impacto ambiental y promover la sostenibilidad [9], en el caso peruano, la gestión adecuada de los lodos residuales generados en plantas de tratamiento de agua potable y aguas residuales siguen siendo un desafío importante para garantizar la protección del medio ambiente y la salud pública [7,10]. Por lo tanto, es necesario llevar a cabo una evaluación que conlleve a identificar la idoneidad de lodos residuales como una alternativa viable y sostenible para la producción de ladrillos, además de establecer la calidad de dichos ladrillos resultantes y su posible aplicación en la construcción de edificios, lo cual podría tener beneficios ambientales, económicos y sociales [11].
Según la realidad palpada y basados en los antecedentes encontrados, se afirma que el crecimiento demográfico es cada vez mayor y está yendo de la mano con la escasez de los recursos naturales; por lo que, para mitigar esta situación se sugiere dar uso de las materias primas secundarias, que independientemente a cubrir una necesidad, contribuya también con aportar, en cierta medida, con el desarrollo sostenible [12,13]. De este modo, emerge la necesidad evaluar las propiedades físicas y mecánicas de los ladrillos elaborados con lodos residuales, a fin de determinar su viabilidad como material de construcción.
Las investigaciones direccionadas a estudiar lodo extraído de las plantas de tratamiento de agua, demuestran que es posible hacer uso de materiales alternativos para usar arcilla [14]; de esta manera, la resistencia a la compresión y flexión es mejor cada vez que existe un incremento del nivel de reemplazo de lodo de la planta de tratamiento de aguas residuales, siempre que no exceda del 20% por peso de arcilla, lo que permite reducir la absorción del agua [15][16]. Al respecto en [17] se manifiesta que agregar 10 o 15% de lodo generaría una resistencia mayor a comparación del material tradicional, teniendo así resultados más sostenibles en el campo de la ingeniería [18].
En contraste, en otro estudio refieren que la dosis ideal para obtener ladrillos resistentes es de 5% [19]. Y es que el incremento de lodos residuales es hoy en día un serio problema dentro de la salud pública e impacto ambiental, alcanzando una cantidad de 43800 T/año; frente a ello, otros investigadores tomaron ventaja de la situación referida como una oportunidad para apoyar la gestión ambiental para lo cual realizaron un estudio experimental haciendo uso de 4 diferentes tipos de mezcla a los que se administraron diferentes proporciones de cemento. En la prueba donde se mezclaron el lodo y el cemento con proporciones de alúminas superiores a los que se coloca en el cemente convencional, se usó el lodo como material de repuesto, este hecho constituyó la modificación de las características iniciales, acelerando los tiempos de fragua y reduciendo la resistencia y asumiendo un rol de aislante [6].
Si bien, el aprovechamiento de lodos residuales forma parte de un impacto positivo en el medio ambiente, la elaboración de ladrillos que utiliza este componente tiene la capacidad de contribuir en este sentido [20, 21]. Esto teniendo en cuenta que, un ladrillo no estructural es un tipo de ladrillo que se utiliza en la construcción; sin embargo, este no cuenta con la función de soportar cargas estructurales significativas, a diferencia de los ladrillos estructurales, que deben ser fuertes y duraderos para sostener el peso de una estructura (como una pared de carga, columnas, etc.), los ladrillos no estructurales se utilizan principalmente para crear particiones, cerramientos, o acabados que no contribuyen a la estabilidad general de la edificación.
Para garantizar lo referido, es necesario medir la calidad y durabilidad de este pues según información obtenida, las elevadas cantidades de lodo puede ser aprovechadas no solo para incrementar las características físicas y químicas del cemento y mortero, si no también reducen de manera oportuna los costos vinculados a la producción de materiales de construcción [22]. Siendo así, el uso de lodos PTAR y PTAP pueden ser utilizados para la elaboración de los ladrillos; sin embargo, el uso de los mismos puede variar dependiendo del proceso de tratamiento que se pueda tener y de las características del agua residual tratada, pues de esto dependerá también la estabilidad y resistencia de los ladrillos, en el caso de que los lodos tengan un alto contenido de materia orgánica, podría conducir a problemas de estabilidad e incluso de malos olores durante el proceso de secado y curado de los ladrillos.
En líneas generales se afirma que si bien, la construcción es una actividad de donde se obtiene crecimiento económico, esta genera a la vez la mayor cantidad de contaminantes en recursos naturales. Por lo que esta actividad económica no puede detenerse; aun cuando los recursos económicos son un limitante debido a los altos costos de los materiales de construcción; por tal motivo, considerando que las construcciones resistentes y duraderas depende en gran manera de las propiedad físicas y mecánicas de los ladrillos, esta investigación plantea realizar un estudio que presente una alternativa de material de construcción que mitigue la contaminación ambiental, reduzca costos y sean resistentes; bajo este contexto, se propone mediante este estudio realizar un análisis comparativo entre el ladrillo con lodo residual de la PTAP y PTAR ubicada en Lima, Perú y el ladrillo tradicional a fin de identificar la mejor alternativa de uso que permita mayor accesibilidad a la población y con menor impacto en el ambiente.
3. METODOLOGÍA
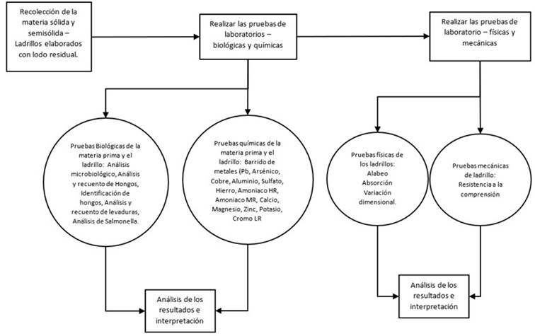
La presente investigación es de tipo cuantitativa al tener información numérica que permite el procesamiento de información estadística, para este caso, se empleó el software SPSS para el procesamiento de datos y contrastación de hipótesis, así como medir las diferencias significativas [23]; para este caso, entre los ladrillos elaborados a base de residuos sólidos. Además, se trata también de una investigación experimental y comparativa, experimental pues se intervino y manipuló la composición de los ladrillos, observando así su efecto. Y comparativa pues luego de ello, los resultados fueron cotejados con el ladrillo tradicional [24]; en otras palabras, se ha variado la proporción de lodo en la mezcla de los ladrillos, a fin de analizar la existencia de modificaciones respecto a sus propiedades físicas y mecánicas. Cabe resaltar que los ladrillos evaluados estaban conformados por 0% de lodo, 50% de arcilla y 50% de caolín, en tanto los ladrillos conformados por lodos residuales tenían 50% de lodos y 50% de caolín. Además, el proceso se realizó tomando en cuenta las actividades visualizadas en la Figura 1.

3.1. Materiales
Según el informe de barrido de metales, se encontró que los ladrillos pulverizados hechos con lodos no tenían presencia de plomo, arsénico, aluminio ni hierro; sin embargo, se encontraron otros compuestos, tal como se muestra en la Tabla 1.
| N° | Parámetro | Resultado (mg/l) |
| 1 | Aluminio | 0,00 |
| 2 | Hierro | 0,00 |
| 3 | Magnesio | 550,00 |
| 4 | Sulfato | 1700,00 |
| 5 | Cromo | 12,90 |
| 6 | Zinc | 3,00 |
| 7 | Cobre | 3,00 |
| 8 | Amoniaco | 30,00 |
| 9 | Amoniaco MR | 70,00 |
| 10 | Calcio | 7500,00 |
| 11 | Plomo | 0,00 |
| 12 | Arsénico | 0,00 |
Así también se hizo análisis de metales para poder detectar la presencia de estos en los lodos residuales empleados para este estudio, resaltando la ausencia de plomo y arsénico, así como la presencia de otros compuestos tal como se muestra en la Tabla 2.
| N° | Componente | Resultado (mg/l) | Parámetro permisible (mg/l) | Interpretación |
| 1 | Aluminio | 0,50 | 587 | Óptimo |
| 2 | Hierro | 1600 | 978 | Medio |
| 3 | Magnesio | 297 | 293 | Medio |
| 4 | Sulfato | 3100 | 1957 | Malo |
| 5 | Cromo | 0,1 | 195 | Óptimo |
| 6 | Zinc | 36 | 195 | Óptimo |
| 7 | Cobre | 3,2 | 97 | Óptimo |
| 8 | Amoniaco | 400 | 97 | Malo |
| 9 | Amoniaco MR | 696 | 39 | Malo |
| 10 | Calcio | 8600 | 3914 | Malo |
| 11 | Plomo | 0,0 | 97 | Óptimo |
| 12 | Arsénico | 0,0 | 19 | Óptimo |
Por otro lado, se realizó también un análisis microbiológico de los ladrillos, donde se denota, según informe, la ausencia de coliformes, E. Coli y Salmonella. Con esto, se garantiza que los ladrillos no presentan riesgos para la salud humana pues hay ausencia de bacterias patógenas y contaminación fecal, tal como se muestra en la Tabla 3.
| Microorganismos (UFC/gr) | |||
| N° | Parámetro | Resultado | |
| 1 | Coliformes | 0 | |
| 2 | E. Coli | 0 | |
| 3 | Salmonella | 0 | |
| Hongos | |||
| 1 | Penicilium digitatum | 5,5 x 102 | |
| 2 | Penicilium italicum | 10,5 x 103 | |
| 3 | Aspergillus sp. | 5,5 x 103 | |
| 4 | Aspergillus flavus | 5 x 103 | |
| 5 | Cladosporium sphaerospermun | 8,4 x 103 | |
| 6 | Penicillium commune | 1,2 x 104 | |
| 7 | Nannizzia gypsea | 5,9 x 104 | |
| 8 | Penicilium sp. | 11 x 104 | |
| 9 | Trichophyton mentagrophytes | 5 x 102 | |
| 10 | Microsporum canis | 5 x 102 | |
Además, se evaluaron también la presencia de microorganismos y hongos en términos de unidades formadoras de colonias por gramo (UFC/gr), tal como se especifica en la Tabla 4
| Microorganismos | |||
| N° | Componente | Resultado | Parámetro permisible |
| 1 | Coliformes | 2,51 x 107 UFC/gr | 1,000 UFC/gr |
| 2 | E,Coli | 1,37 x 108 UFC/gr | No hay límite específico |
| 3 | Salmonella | 0 | UFC/gr |
| Hongos | |||
| 1 | Penicilium sp, | 8 x 103 UFC/gr | No hay límite específico |
| 2 | Cladosporium sphaerospermun | 5,3 x 104 UFC/gr | No hay límite específico |
| 3 | Nannizzia gypsea | 3,5 x 103 UFC/gr | No hay límite específico |
| 4 | Penicillium sp, | 3,5 x 103 UFC/gr | No hay límite específico |
| 5 | Aspergillus sp, | 7,33 x 104 UFC/gr | No hay límite específico |
| 6 | Paecilomyces sp, | 6,7 x 103 UFC/gr | No hay límite específico |
| 7 | Miselinium sp, | 5,9 x 104 UFC/gr | No hay límite específico |
4. RESULTADOS
Las Figuras 2 y 3 muestran la resistencia a la compresión (f’b) de los ladrillos que contienen lodo, se destaca que la muestra 9 posee la mayor carga que corresponde a 198,80 kN así como el mayor esfuerzo de compresión de 7,11 MPa o 72,53 kg/cm2; en tanto la carga y esfuerzo de compresión más bajos se encuentra en la muestra número 8 con 4,67 MPa o 47,63 kg/cm2. Respecto a los promedios, el esfuerzo es de 5,61 MPa o 57,20 kg/cm2.
Del mismo modo al evaluar la resistencia de los ladrillos tradicionales (Pirámide 18H), se identificó un mayor promedio respecto al esfuerzo que corresponde a 14,7 MPa o 150,2 kg/cm2; esto quiere decir que los ladrillos tradicionales (Pirámide 18H) poseen una resistencia a la compresión muy notable a comparación de los ladrillos que contienen lodo. Frente a ello, se destaca que los ladrillos tradicionales pueden soportar mayores cargas y presiones altas a diferencia del ladrillo elaborado con lodo, más aún tomando en cuenta que para el presente estudio se ha consignado el ladrillo tipo I y tipo II que establece que la resistencia asciende de 50 kg/cm2 a 70 kg/cm2 lo que se traduce en 5,61 MPa.


Luego de tener los resultados, se procedió a analizar mediante la prueba de muestras emparejadas para identificar si existen diferencias significativas, la Tabla 5 muestra estas diferencias, siendo altamente significativas con un valor p menor a 0,05 en casi todas las cualidades, excepto en largo y área.
| Diferencias emparejadas | |||||||
| Media | Desv. estándar | Media de error estándar | 95% de intervalo de confianza de la diferencia | ||||
| T | gl P valor | ||||||
| Par 1 | Alto (L) – alto (T) | 0,83000 | 0,84334 | 0,26669 | 3,112 | 9 | 0,006 |
| Par 2 | Ancho (L) – ancho (T) | -1,26300 | 1,02372 | 0,32373 | -3,901 | 9 | 0,002 |
| Par 3 | Largo (L) – largo (T) | 9,53400 | 22,17947 | 7,01376 | 1,359 | 9 | 0,104 |
| Par 4 | Área (L) – área (T) | -4,30000 | 9,83000 | 3,10852 | -1,383 | 9 | 0,100 |
| Par 5 | Carga (L) – carga (T) | -261,39200 | 32,78951 | 10,36895,00000 | -25,209 | 9 | <0,001 |
| Par 6 | Esfuerzo (L) – esfuerzo (T) | -9,12000 | 1,29262 | 0,40876 | -22,311 | 9 | <0,001 |
| Par 7 | Esfuerzo (L)– esfuerzo (T) | -93,00500 | 13,18885 | 4,17068 | -22,300 | 9 | <0,001 |
Así también, se evaluó la absorción de los ladrillos tradicionales (Pirámide 18H), en la Figura 4 se muestra que el promedio de absorción corresponde a 10,5, siendo este un indicador que afecta la durabilidad y resistencia. Esto quiere decir que, el ladrillo tradicional presenta un indicador que establece una mayor resistencia a la intemperie, heladas o incluso es resistente ante las fisuras, esto debido a que se ha evidenciado que el ladrillo posee baja capacidad de retener agua. De la misma manera, se ha evaluado las mismas características en ladrillos elaborados con lodos residuales, donde se denota que el promedio de absorción corresponde a 12,7%; siendo este valor mayor al del ladrillo tradicional; esto quiere decir que la capacidad de absorción es mayor. Por lo tanto, se hace referencia que los ladrillos con lodos residuales tienen a ser susceptibles a la penetración de agua.

Por otro lado, se procesó la información compilada para identificar si existen diferencias entre grupos, encontrando que el p valor supera el indicador 0,05; por lo tanto, se asume que no existen diferencias significativas respecto a la absorción y densidad de los ladrillos tradicionales (Pirámide 18H) y los ladrillo con lodo (Toby). Además, según los resultados se muestra que el grupo de ladrillos con lodo poseen valores más altos a comparación del ladrillo tradicional. E incluso los indicadores p son mayores a 0,05 lo que quiere decir que no hay diferencia significativa (ver Tabla 6)
| Diferencias emparejadas | Gl | P | |||
| Masa_saturada_T - Masa_saturada_L | 5,80000 | 37,98289 | 16,98647 | 4 | 0,375 |
| Masa_sumergida_T - Masa_sumergida_L | 8,08000 | 60,04358 | 26,85231 | 4 | 0,389 |
| Masa_seca_T - Masa_seca_L | 22,92000 | 56,28083 | 25,16955 | 4 | 0,207 |
| Densidad_T - Densidad_L | 47,58000 | 121,87527 | 54,50428 | 4 | 0,216 |
| Absorción_T - Absorción_L | 28,74000 | 73,65112 | 32,93778 | 4 | 0,216 |
Además, en este estudio se realizó también el análisis de alabeo, a fin de identificar la deformación que podría afectar a los elementos estructurales, en este caso particular, el ladrillo. Aquí se resalta que dicho alabeo en los ladrillos tradicionales (Pirámide 18H) posee mediciones uniformes, con mayor consistencia y menor variación a comparación de los ladrillos hechos con lodos residuales, tal como se evidencia en la tabla 7 y 8. Tomando en consideración que según la NTP 339.316 establece que el máximo permitido de alabeo oscila entre 8 – 12 milímetros (mm) (ver Tablas 7 y 8).
| Código | CARA 1 | CARA 2 | ||||
| D1 | D2 | Promedio | D1 | D2 | Promedio | |
| (mm) | (mm) | (mm) | (mm) | (mm) | (mm) | |
| 1 | 2,00 | 2,00 | 2,00 | 2,00 | 2,00 | 2,00 |
| 2 | 1,00 | 1,00 | 1,00 | 2,00 | 2,00 | 2,00 |
| 3 | 1,00 | 1,00 | 1,00 | 2,00 | 2,00 | 2,00 |
| 4 | 1,00 | 1,00 | 1,00 | 2,00 | 2,00 | 2,00 |
| 5 | 2,00 | 2,00 | 2,00 | 2,00 | 2,00 | 2,00 |
| Promedio (mm) | 1,40 | Promedio (mm) | 2,00 | |||
| Código | CARA 1 | CARA 2 | ||||
| D1 | D2 | Promedio | D1 | D2 | Promedio | |
| (mm) | (mm) | (mm) | (mm) | (mm) | (mm) | |
| 1 | 1,00 | 3,00 | 2,00 | 3,00 | 3,00 | 3,00 |
| 2 | 3,00 | 3,00 | 3,00 | 1,00 | 1,00 | 1,00 |
| 3 | 2,00 | 2,00 | 2,00 | 1,00 | 1,00 | 1,00 |
| 4 | 0,00 | 0,00 | 0,00 | 5,00 | 3,00 | 4,00 |
| 5 | 1,00 | 1,00 | 1,00 | 3,00 | 3,00 | 3,00 |
| Promedio (mm) | 1,60 | Promedio (mm) | 2,40 | |||
En líneas generales, al realizar un análisis teórico de antecedentes de este estudio, y un análisis comparativo mediante información numérica, se ha encontrado diferencias significativas entre el uso de un ladrillo tradicional y uno elaborado con 50% de lodos residuales de plantas de tratamiento de agua potable y residuales, a continuación, se establecen algunas diferencias según sus características, las mismas que se ven reflejadas en la Tabla 9.
| Característica | Ladrillo Tradicional | Ladrillo con Lodo residual |
| Resistencia a la Compresión | 10-20 MPa | 5-8 MPa |
| Impacto Ambiental | Alto (Cocción a altas temperaturas, mayor uso de materiales) | Bajo (menos energía, menos materiales) |
| Costo | Moderado o alto | Bajo a moderado |
| Eficiencia Energética | Moderada | Alto |
| Durabilidad y Mantenimiento | Alto durabilidad, bajo mantenimiento | Moderada a alta |
| Proceso de Fabricación | Extracción, moldeado, secado, cocción | Comprensión, secado al sol y cocción |
| Característica | Ladrillo Tradicional | Ladrillo con Lodo residual |
| Resistencia a la compresión (MPa) | 10-20 | 5-8 |
| Densidad (kg/m3) | 2067 | 1957 |
| Absorción de agua (%) | 10,5 | 12,6 |



5. ANÁLISIS
Esta investigación planteó como objetivo evaluar las propiedades físicas y mecánicas de los ladrillos tradicionales (Pirámide 18H) a fin de ser comparados con los ladrillos fabricados con 50% de lodos residuales. Los hallazgos demuestran que si bien, se requiere que los profesionales tomen acciones que puedan contribuir con el cuidado del medio ambiente, es necesario también tener en cuenta que existen normas de construcción que deben cumplirse como símbolo de garantía respecto a la seguridad y durabilidad de las estructuras. En el caso de este estudio, no se recomienda usar ladrillos que contenga 50% de lodos residuales pues estos no cumplen lo establecido en las normas técnicas peruanas.
Un antecedente que apoya los hallazgos referidos establece que el uso de lodos combinado con arcillas de cerámicas es una alternativa viable y acertada; sin embargo, la dosificación necesita ser probada pues al hacer un estudio similar, encontró que el hecho de aplicar 50% de lodo incrementa la absorción de la humedad, representando esto un impacto negativo en la resistencia de los ladrillos [20].
Por otro lado, en otro estudio [25], al realizar una evaluación del uso del lodo residual para la elaboración de ladrillos, aplicó los porcentajes de lodo en 25%, 50% y 100%, los resultados proyectaron que los porcentajes 50 y 100 presentan fallas y deformaciones que no garantizan su uso estructural por no cumplir con los valores límites establecidos en la norma técnica. En tanto, [26] empleó 35% de lodos residuales, consiguiendo un valor por debajo de los estándares establecidos; de este modo, se afirma que la proporción de lodos residuales en los ladrillos que forman parte de las estructuras construidas debe ser cuidadosamente seleccionado y puesto a prueba, pues independientemente a mantener prácticas de innovación ambiental, se debe cumplir con las normas establecidas.
Finalmente, se encontró también que la elaboración de ladrillos puede contener lodos residuales, siempre que estos estén elaborados en un rango de 10% a 20%, siendo esta proporción una cantidad ideal para no perder ni poner en riesgo la resistencia y durabilidad del mismo [27]. Así también, queda al descubierto que los ladrillos ecológicos con un 50% de lodos residuales muestran una significativa disminución en la resistencia a la compresión, y un aumento en la porosidad y absorción de agua, en contraste con los ladrillos comunes.
La presencia de metales pesados, aunque en baja proporción, sugiere la necesidad de estudios adicionales para evaluar su impacto ambiental y la viabilidad a largo plazo de estos ladrillos, aunque la reutilización de lodos residuales presenta un potencial ecológico, los resultados indican que la proporción de lodos debe ser ajustada para cumplir con las normas técnicas y garantizar la calidad y seguridad del producto final. Lo descrito anteriormente es una prueba empírica que pone al descubierto que la proporción del lodo para la elaboración de ladrillos, no puede ser ni exceder el 50% debido a que perdería los límites que establece la norma técnica peruana y el reglamento nacional de edificaciones; es decir, utilizar el porcentaje referido anula la viabilidad de su uso.
6. CONCLUSIONES
Los ladrillos ecológicos representan una innovadora solución en la industria de la construcción, enfocada en la sostenibilidad y la reducción del impacto ambiental. A pesar de sus múltiples beneficios, como el uso de materiales reciclados y la disminución de residuos sólidos, este estudio concluye con lo siguiente según la evaluación realizada, con respecto a la resistencia mecánica, los ladrillos ecológicos no cumplen con los estándares de resistencia establecidos, indicando que la proporción de lodos residuales debe ser reducida o complementada con otros materiales estabilizantes.
Con respecto a las propiedades físicas, la mayor porosidad y absorción de agua afectan negativamente la durabilidad de los ladrillos ecológicos; y en referencia al impacto ambiental, aunque se reduce la cantidad de desechos, es esencial garantizar que los ladrillos no liberen contaminantes peligrosos. Finalmente, se reafirma que la resistencia a la compresión de los ladrillos elaborados en base al 50% de lodo, se encuentra dentro del tipo I y II, esto según lo estipula la Norma Técnica Peruana E070 de la albañilería, donde se establece que la resistencia mínima para el tipo I corresponde a 50 kg/cm2 (4,9 MPa) y para el tipo II una resistencia mínima de 70 kg/cm2 (6,9 MPa).
Frente a lo encontrado, se recomienda:
· Optimización de mezclas: investigar la reducción del porcentaje de lodos residuales o la combinación con otros materiales para mejorar las propiedades mecánicas y físicas
· Evaluaciones ambientales: realizar estudios a largo plazo para asegurar la seguridad ambiental del uso de lodos residuales en la fabricación de ladrillos
· Normativas y estándares: ajustar las normativas técnicas para incluir directrices específicas sobre el uso de materiales reciclados en la construcción
7. FINANCIAMIENTO
Propio de los autores.
8. CONFLICTO DE INTERÉS
Los autores declaran no tener ningún conflicto de interés.
9. CONTRIBUCIÓN DE LOS AUTORES
Sustento teórico y antecedentes N.O.M; metodología, análisis estadístico, recopilación de información I.T.G.M; L.CH.P tutor académico y supervisor de investigación
10. REFERENCIAS
[1] S. P. Muñoz-Pérez, F. Mimbela-Orderique, y E. D. Rodriguez-Lafitte, “Uso de ladrillos triturados en concreto: una revisión literaria,” Rev. Politécnica, vol. 17, no. 34, pp. 82–100, 2021, doi: 10.33571/rpolitec.v17n34a6, 2021
[2] N. Serres, S. Braymand, y F. Feugeas, “Environmental evaluation of concrete made from recycled concrete aggregate implementing life cycle assessment,” J. Build. Eng., vol. 5, pp. 24–33, 2016, doi: 10.1016/j.jobe.2015.11.004, 2016
[3] N. Roz-Ud-Din y S. Parviz, “Strength and durability of recycled aggregate concrete containing milled glass as partial replacement for cement,” Constr. Build. Mater., vol. 29, 2012, doi: https://doi.org/10.1016/j.conbuildmat.2011.10.061, 2012
[4] R. Global forum capacity building, “Developing capacities in times of COVID-19,” 2021. Disponible en: https://www.oecd.org/tax/transparency/documents/capacity-building-report-2021.htm, 2021
[5] I. Andersen, “Programa de las Naciones Unidas para el Medio Ambiente,” UNEP, 2020. https://unsdg.un.org/sites/default/files/2020-07/UNEP_Working-with-the-environment-to-protect-people.pdf, 2020
[6] M. Vargas Camareno y M. Montero Villalobos, “Estudio del uso del lodo residual de la empresa Extralum S. A. como material alternativo en la fabricación de cementos especiales,” Tecnol. en Marcha, vol. 19, no. 3, pp. 17–26, 2006
[7] J. Espinoza and E. Santos, “Innovación en la gestión de lodos generados en plantas de tratamiento de aguas residuales de origen doméstico en Lima-Perú,” Rev. del Inst. Investig. la Fac. minas, Metal. y ciencias geográficas, vol. 24, no. 48, pp. 205–215, 2021, doi: 10.15381/iigeo.v24i48.21773, 2021
[8] INEI, “Producción de agua potable en Lima Metropolitana disminuyó en 6.8%,” 2021. https://m.inei.gob.pe/prensa/noticias/produccion-de-agua-potable-en-lima-metropolitana-disminuyo-en-68-12804/, 2021
[9] D. Zawal y A. M. Grabiec, “Influence of selected mineral additives on properties of recycled aggregate concrete (RAC) considering eco-efficiency coefficients,” Case Stud. Constr. Mater., vol. 17, no. September 2021, p. e01405, 2022, doi: 10.1016/j.cscm.2022.e01405, 2021
[10] H. Ahmed, M. Tiznobaik, S. Huda, M. Islam, y M. Alam, “Recycled aggregate concrete from large-scale production to sustainable field application,” Constr. Build. Mater., vol. 262, p. 119979, 2020, doi: 10.1016/j.conbuildmat.2020.119979, 2020
[11] M. Souad, D. Messaouda, y N. Ammar, “The potential of sludge from wastewater treatment plants to improve the mechanical properties of bricks,” J. Mater. Cycles Waste Manag., vol. 25, 2023, doi: https://doi.org/10.1007/s10163-023-01752-2, 2023
[12] A. Bubalo, D. Vouk, L. Ćurković, M. Rogošić, D. Nakić, y C. Cheeseman, “Influence of combustion temperature on the performance of sewage sludge ash as a supplementary material in manufacturing bricks,” Constr. Build. Mater., vol. 404, no. August, 2023, doi: 10.1016/j.conbuildmat.2023.133126,2023
[13] H. Gao, K. Zhou, D. Su, B. Zhang, and F. Cheng, “Sludge-based baking-free brick prepared by sewage sludge with high moisture content: Influence of process parameters and environmental risk assessment,” J. Environ. Chem. Eng., vol. 10, 2022, doi: 10.1016/j.jece.2022.108576.
[14] N. T. Minh Trang, N. A. Dao Ho, y S. Babel, “Reuse of waste sludge from water treatment plants and fly ash for manufacturing of adobe bricks,” Chemosphere, vol. 284, no. June, p. 131367, 2021, doi: 10.1016/j.chemosphere.2021.131367, 2021
[15] J. Mora and Z. Mariscal, “Correlación entre la satisfacción laboral y desempeño laboral,” Rev. dilemas Contemp. Educ. política y valores, vol. 9, no. 1, pp. 148–162, 2019, Disponible en: https://www.dilemascontemporaneoseducacionpoliticayvalores.com/
index.php/dilemas/article/view/1307/123, 2019
[16] M. Al-hashem et al., “Predicting the compressive strength of concrete containing,” Materials (Basel)., vol. 15, no. November, 2022, doi: 10.3390/ ma15217713, 2022
[17] N. Cangussu, L. Silva, y L. Maia, “Incorporation of the Sludge of Sewage Treatment Plant on Ceramic Bricks Manufacture: An Exploratory Study,” U.Porto J. Eng., vol. 8, no. 2, pp. 10–19, 2022, doi: 10.24840/2183-6493_008.002_0002, 2022
[18] J. D. dos S. S. Silva, R. L. Lopes, D. M. Torres, y R. D. R. da Silva, “Uso do lodo de ETE na produção de tijolos cerâmicos: Uma revisão sistemática de literatura,” Res. Soc. Dev., vol. 10, no. 8, p. e22010817200, 2021, doi: 10.33448/rsd-v10i8.17200, 2021
[19] A. H. Noruzman, N. Palil, R. Ahmad, y K. S. Baharudin, “Application of waste treatment sludge from water treatment in brick production,” Int. J. Technol. Innov. Humanit., vol. 1, no. 1, pp. 33–40, 2020, doi: 10.29210/881101, 2020
[20] L. Araujo, S. Molina, y L. Noguera, “Aprovechamiento de los lodos provenientes de plantas de tratamiento de aguas residuales como materia prima en la industria de la construcción: Revisión bibliográfica,” Rev. Agunkuyáa, vol. 1, pp. 21–28, 2018
[21] C. Salazar et al., “Uso de lodos generados en los decantadores de una planta de tratamiento de agua potable como materia prima para la elaboración de ladrillos de construcción,” Trabajo de grado, Universidad Nacional de San Agustín, Perú, 2014
[22] V. B. Gutiérrez Gonzales, “Tutoría académica y formación científica en estudiantes universitarios de Economía de la Universidad Nacional ‘San Cristóbal de Huamanga’-Perú, 2016,” Universidad Nacional de Educación Enrique Guzmán y Valle, 2017
[23] F. Sandoval, A. del Cid,y R. Méndez, "Investigacion Fundamentos Y Metodologia", 2da Edición, Pearson Educación de México, México, 2011
[24] I. M. Baas Chable, M. G. Barceló Méndez, y G. R. de Fátima Herrera Garnica, Metodología De La Investigación. 2012
[25] M. P. Cachago, C. D. Caguano, y L. P. Viera, "Utilización De Lodos De La Planta De Tratamiento De Agua Residual De La Empresa Franz Viegener F.V.-Área Andina S.a. Para La Elaboración De Ladrillos Artesanales" Disponible en: http://www.dspace.uce.edu.ec/handle/25000/6928, 2016
[26] D. Parra, “Diseño de sistema automatizado para el aprovechamiento de lodos residuales en PTAR y PTAP de Veolia Tunja,” Disponible en: http://repositorio.uan.edu.co/bitstream/123456789/8491/1/2023_ DavidSantiagoParra
[27] L. Rincón, “Aprovechamiento de los lodos de planta de tratamiento de aguas residuales en empresa Láctea, Municipio de Cogua,” (Monografía), Fundación Universidad de América, Recuperado de: http://hdl.handle.net/20.500.11839/7455, 2019
Notas de autor